Sign in to use this feature.

Years

Between: -

Subjects

remove_circle_outline
remove_circle_outline
remove_circle_outline
remove_circle_outline

Journals

Article Types

Countries / Regions

Search Results (13)

Search Parameters:
Keywords = HMGB1/Nrf2/HO-1

Order results
Result details
Results per page
Select all
Export citation of selected articles as:
18 pages, 3608 KB  
Article
Biochemical Insights into the Effects of a Small Molecule Drug Candidate on Imatinib-Induced Cardiac Inflammation
by Renáta Szabó, Denise Börzsei, András Nagy, Viktória Kiss, Zoltán Virág, Gyöngyi Kis, Nikoletta Almási, Szilvia Török, Médea Veszelka, Mária Bagyánszki, Nikolett Bódi, Bence Pál Barta, Patrícia Neuperger, Gabor J. Szebeni and Csaba Varga
Int. J. Mol. Sci. 2025, 26(14), 6661; https://doi.org/10.3390/ijms26146661 - 11 Jul 2025
Viewed by 728
Abstract
BGP-15, a poly(ADP-ribose) polymerase-1 (PARP-1) inhibitor exerts cardioprotective effects; however, the underlying mechanisms remain unclear. Therefore, our study aimed to investigate the effects of BGP-15 on the imatinib (Imtb)-induced cardiac inflammation at the biochemical level. Male rats were divided to control, Imtb-treated (60 [...] Read more.
BGP-15, a poly(ADP-ribose) polymerase-1 (PARP-1) inhibitor exerts cardioprotective effects; however, the underlying mechanisms remain unclear. Therefore, our study aimed to investigate the effects of BGP-15 on the imatinib (Imtb)-induced cardiac inflammation at the biochemical level. Male rats were divided to control, Imtb-treated (60 mg/kg/day for 14 days), and Imtb + BGP-15-treated animals. In this group Imtb was co-administered with BGP-15 at the dose of 10 mg/kg/day. At the end of the experiment, nuclear factor-kappa B/p65 (NF-κB/p65), nuclear transcription factor erythroid-2 related factor (Nrf2), heme oxygenase-1 (HO-1), high mobility group box 1 (HMGB1), and myeloperoxidase (MPO) were measured by Western blot. Chemokine and interleukins (ILs) were determined by Legendplex. Additionally, cardiac specific changes were visualized by immunohistochemistry. We demonstrated that Imtb increased NF-κB/p65, IL-6, IL-1β, IL-18, MCP-1, HMGB1, as well as the expression and activity of MPO. Conversely, the expressions of antioxidant Nrf2 and HO-1 were decreased. Administration of BGP-15 effectively mitigated these inflammatory alterations by significantly reducing pro-inflammatory cytokines and MPO activity, while simultaneously restoring and enhancing the levels of Nrf2 and HO-1, thereby promoting antioxidant defenses. The immunohistochemical staining further supported these biochemical changes. Our study provides new and comprehensive biochemical insight for managing Imtb-induced inflammatory responses via BGP-15-induced PARP1 inhibition. Full article
Show Figures

Figure 1

30 pages, 4300 KB  
Article
Punicalagin’s Protective Effects on Parkinson’s Progression in Socially Isolated and Socialized Rats: Insights into Multifaceted Pathway
by Hoda A. Salem, Karema Abu-Elfotuh, Sharifa Alzahrani, Nermin I. Rizk, Howaida S. Ali, Nehal Elsherbiny, Alhanouf Aljohani, Ahmed M. E. Hamdan, Panneerselvam Chellasamy, Nada S. Abdou, Ayah M. H. Gowifel, Alshaymaa Darwish, Osama Mohamed Ibrahim and Zakaria Y. Abd Elmageed
Pharmaceutics 2023, 15(10), 2420; https://doi.org/10.3390/pharmaceutics15102420 - 4 Oct 2023
Cited by 6 | Viewed by 2740
Abstract
Parkinson’s disease (PD) is a gradual deterioration of dopaminergic neurons, leading to motor impairments. Social isolation (SI), a recognized stressor, has recently gained attention as a potential influencing factor in the progress of neurodegenerative illnesses. We aimed to investigate the intricate relationship between [...] Read more.
Parkinson’s disease (PD) is a gradual deterioration of dopaminergic neurons, leading to motor impairments. Social isolation (SI), a recognized stressor, has recently gained attention as a potential influencing factor in the progress of neurodegenerative illnesses. We aimed to investigate the intricate relationship between SI and PD progression, both independently and in the presence of manganese chloride (MnCl2), while evaluating the punicalagin (PUN) therapeutic effects, a natural compound established for its cytoprotective, anti-inflammatory, and anti-apoptotic activities. In this five-week experiment, seven groups of male albino rats were organized: G1 (normal control), G2 (SI), G3 (MnCl2), G4 (SI + MnCl2), G5 (SI + PUN), G6 (MnCl2 + PUN), and G7 (SI + PUN + MnCl2). The results revealed significant changes in behavior, biochemistry, and histopathology in rats exposed to SI and/or MnCl2, with the most pronounced effects detected in the SI rats concurrently exposed to MnCl2. These effects were associated with augmented oxidative stress biomarkers and reduced antioxidant activity of the Nrf2/HO-1 pathway. Additionally, inflammatory pathways (HMGB1/RAGE/TLR4/NF-ᴋB/NLRP3/Caspase-1 and JAK-2/STAT-3) were upregulated, while dysregulation of signaling pathways (PI3K/AKT/GSK-3β/CREB), sustained endoplasmic reticulum stress by activation PERK/CHOP/Bcl-2, and impaired autophagy (AMPK/SIRT-1/Beclin-1 axis) were observed. Apoptosis induction and a decrease in monoamine levels were also noted. Remarkably, treatment with PUN effectively alleviated behaviour, histopathological changes, and biochemical alterations induced by SI and/or MnCl2. These findings emphasize the role of SI in PD progress and propose PUN as a potential therapeutic intervention to mitigate PD. PUN’s mechanisms of action involve modulation of pathways such as HMGB1/RAGE/TLR4/NF-ᴋB/NLRP3/Caspase-1, JAK-2/STAT-3, PI3K/AKT/GSK-3β/CREB, AMPK/SIRT-1, Nrf2/HO-1, and PERK/CHOP/Bcl-2. Full article
Show Figures

Graphical abstract

31 pages, 13273 KB  
Article
Enhanced Wound Healing Potential of Spirulina platensis Nanophytosomes: Metabolomic Profiling, Molecular Networking, and Modulation of HMGB-1 in an Excisional Wound Rat Model
by Hanan Refai, Amira A. El-Gazar, Ghada M. Ragab, Doaa H. Hassan, Omar S. Ahmed, Rehab A. Hussein, Samah Shabana, Pierre Waffo-Téguo, Josep Valls, Asmaa K. Al-Mokaddem, Heba Mohammed Refat M. Selim, Einas Mohamed Yousef, Sahar K. Ali, Ahmed Salman, Hagar B. Abo-Zalam and Rofida Albash
Mar. Drugs 2023, 21(3), 149; https://doi.org/10.3390/md21030149 - 24 Feb 2023
Cited by 19 | Viewed by 5367
Abstract
Excisional wounds are considered one of the most common physical injuries. This study aims to test the effect of a nanophytosomal formulation loaded with a dried hydroalcoholic extract of S. platensis on promoting excisional wound healing. The Spirulina platensis nanophytosomal formulation (SPNP) containing [...] Read more.
Excisional wounds are considered one of the most common physical injuries. This study aims to test the effect of a nanophytosomal formulation loaded with a dried hydroalcoholic extract of S. platensis on promoting excisional wound healing. The Spirulina platensis nanophytosomal formulation (SPNP) containing 100 mg PC and 50 mg CH exhibited optimum physicochemical characteristics regarding particle size (598.40 ± 9.68 nm), zeta potential (−19.8 ± 0.49 mV), entrapment efficiency (62.76 ± 1.75%), and Q6h (74.00 ± 1.90%). It was selected to prepare an HPMC gel (SPNP-gel). Through metabolomic profiling of the algal extract, thirteen compounds were identified. Molecular docking of the identified compounds on the active site of the HMGB-1 protein revealed that 12,13-DiHome had the highest docking score of −7.130 kcal/mol. SPNP-gel showed higher wound closure potential and enhanced histopathological alterations as compared to standard (MEBO® ointment) and S. platensis gel in wounded Sprague-Dawley rats. Collectively, NPS promoted the wound healing process by enhancing the autophagy process (LC3B/Beclin-1) and the NRF-2/HO-1antioxidant pathway and halting the inflammatory (TNF-, NF-κB, TlR-4 and VEGF), apoptotic processes (AIF, Caspase-3), and the downregulation of HGMB-1 protein expression. The present study’s findings suggest that the topical application of SPNP-gel possesses a potential therapeutic effect in excisional wound healing, chiefly by downregulating HGMB-1 protein expression. Full article
(This article belongs to the Special Issue Nanoparticles Synthesis with Marine Substances)
Show Figures

Graphical abstract

12 pages, 1960 KB  
Article
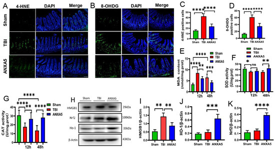
Recombinant Human Annexin A5 Alleviated Traumatic-Brain-Injury Induced Intestinal Injury by Regulating the Nrf2/HO-1/HMGB1 Pathway
by Hejun Zhang, Yalong Gao, Tuo Li, Fanjian Li, Ruilong Peng, Cong Wang, Shu Zhang and Jianning Zhang
Molecules 2022, 27(18), 5755; https://doi.org/10.3390/molecules27185755 - 6 Sep 2022
Cited by 12 | Viewed by 2500
Abstract
Aims: Annexin A5 (ANXA5) exhibited potent antithrombotic, antiapoptotic, and anti-inflammatory properties in a previous study. The role of ANXA5 in traumatic brain injury (TBI)-induced intestinal injury is not fully known. Main methods: Recombinant human ANXA5 (50 µg/kg) or vehicle (PBS) was administered to [...] Read more.
Aims: Annexin A5 (ANXA5) exhibited potent antithrombotic, antiapoptotic, and anti-inflammatory properties in a previous study. The role of ANXA5 in traumatic brain injury (TBI)-induced intestinal injury is not fully known. Main methods: Recombinant human ANXA5 (50 µg/kg) or vehicle (PBS) was administered to mice via the tail vein 30 min after TBI. Mouse intestine tissue was gathered for hematoxylin and eosin staining 0.5 d, 1 d, 2 d, and 7 d after modeling. Intestinal Western blotting, immunofluorescence, TdT-mediated dUTP nick-end labeling staining, and enzyme-linked immunosorbent assays were performed 2 days after TBI. A series of kits were used to assess lipid peroxide indicators such as malonaldehyde, superoxide dismutase activity, and catalase activity. Key findings: ANXA5 treatment improved the TBI-induced intestinal mucosa injury at different timepoints and significantly increased the body weight. It significantly reduced apoptosis and matrix metalloproteinase-9 and inhibited the degradation of tight-junction-associated protein in the small intestine. ANXA5 treatment improved intestinal inflammation by regulating inflammation-associated factors. It also mitigated the lipid peroxidation products 4-HNE, 8-OHDG, and malonaldehyde, and enhanced the activity of the antioxidant enzymes, superoxide dismutase and catalase. Lastly, ANXA5 significantly enhanced nuclear factor E2-related factor 2 (Nrf2) and hemeoxygenase-1, and decreased high mobility group box 1 (HMGB1). Significance: Collectively, the results suggest that ANXA5 inhibits TBI-induced intestinal injury by restraining oxidative stress and inflammatory responses. The mechanisms involved sparking the Nrf2/hemeoxygenase-1-induced antioxidant system and suppressing the HMGB1 pathway. ANXA5 may be an attractive therapeutic candidate for protecting against TBI-induced intestinal injury. Full article
(This article belongs to the Section Medicinal Chemistry)
Show Figures

Figure 1

19 pages, 6281 KB  
Article
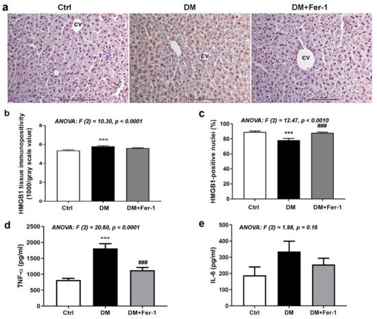
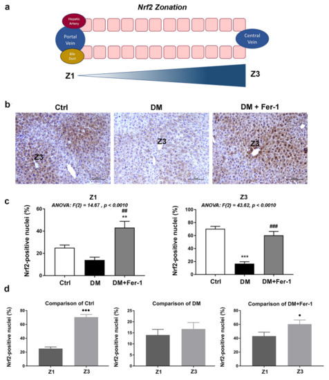
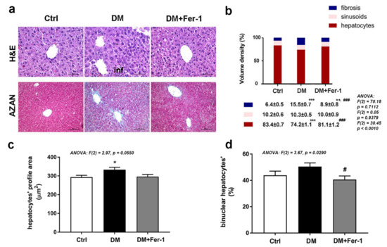
Involvement of Ferroptosis in Diabetes-Induced Liver Pathology
by Ana Stancic, Ksenija Velickovic, Milica Markelic, Ilijana Grigorov, Tamara Saksida, Nevena Savic, Milica Vucetic, Vesna Martinovic, Andjelija Ivanovic and Vesna Otasevic
Int. J. Mol. Sci. 2022, 23(16), 9309; https://doi.org/10.3390/ijms23169309 - 18 Aug 2022
Cited by 32 | Viewed by 5330
Abstract
Cell death plays an important role in diabetes-induced liver dysfunction. Ferroptosis is a newly defined regulated cell death caused by iron-dependent lipid peroxidation. Our previous studies have shown that high glucose and streptozotocin (STZ) cause β-cell death through ferroptosis and that ferrostatin-1 (Fer-1), [...] Read more.
Cell death plays an important role in diabetes-induced liver dysfunction. Ferroptosis is a newly defined regulated cell death caused by iron-dependent lipid peroxidation. Our previous studies have shown that high glucose and streptozotocin (STZ) cause β-cell death through ferroptosis and that ferrostatin-1 (Fer-1), an inhibitor of ferroptosis, improves β-cell viability, islet morphology, and function. This study was aimed to examine in vivo the involvement of ferroptosis in diabetes-related pathological changes in the liver. For this purpose, male C57BL/6 mice, in which diabetes was induced with STZ (40 mg/kg/5 consecutive days), were treated with Fer-1 (1 mg/kg, from day 1–21 day). It was found that in diabetic mice Fer-1 improved serum levels of ALT and triglycerides and decreased liver fibrosis, hepatocytes size, and binucleation. This improvement was due to the Fer-1-induced attenuation of ferroptotic events in the liver of diabetic mice, such as accumulation of pro-oxidative parameters (iron, lipofuscin, 4-HNE), decrease in expression level/activity of antioxidative defense-related molecules (GPX4, Nrf2, xCT, GSH, GCL, HO-1, SOD), and HMGB1 translocation from nucleus into cytosol. We concluded that ferroptosis contributes to diabetes-related pathological changes in the liver and that the targeting of ferroptosis represents a promising approach in the management of diabetes-induced liver injury. Full article
(This article belongs to the Section Molecular Pathology, Diagnostics, and Therapeutics)
Show Figures

Graphical abstract

19 pages, 4249 KB  
Article
Effects of C60 Fullerene on Thioacetamide-Induced Rat Liver Toxicity and Gut Microbiome Changes
by Siniša Đurašević, Snežana Pejić, Ilijana Grigorov, Gorana Nikolić, Dragana Mitić-Ćulafić, Milan Dragićević, Jelena Đorđević, Nevena Todorović Vukotić, Neda Đorđević, Ana Todorović, Dunja Drakulić, Filip Veljković, Snežana B. Pajović and Zoran Todorović
Antioxidants 2021, 10(6), 911; https://doi.org/10.3390/antiox10060911 - 4 Jun 2021
Cited by 15 | Viewed by 5613
Abstract
Thioacetamide (TAA) is widely used to study liver toxicity accompanied by oxidative stress, inflammation, cell necrosis, fibrosis, cholestasis, and hepatocellular carcinoma. As an efficient free radical’s scavenger, C60 fullerene is considered a potential liver-protective agent in chemically-induced liver injury. In the present work, [...] Read more.
Thioacetamide (TAA) is widely used to study liver toxicity accompanied by oxidative stress, inflammation, cell necrosis, fibrosis, cholestasis, and hepatocellular carcinoma. As an efficient free radical’s scavenger, C60 fullerene is considered a potential liver-protective agent in chemically-induced liver injury. In the present work, we examined the hepatoprotective effects of two C60 doses dissolved in virgin olive oil against TAA-induced hepatotoxicity in rats. We showed that TAA-induced increase in liver oxidative stress, judged by the changes in the activities of SOD, CAT, GPx, GR, GST, the content of GSH and 4-HNE, and expression of HO-1, MnSOD, and CuZnSOD, was more effectively ameliorated with a lower C60 dose. Improvement in liver antioxidative status caused by C60 was accompanied by a decrease in liver HMGB1 expression and an increase in nuclear Nrf2/NF-κB p65 ratio, suggesting a reduction in inflammation, necrosis and fibrosis. These results were in accordance with liver histology analysis, liver comet assay, and changes in serum levels of ALT, AST, and AP. The changes observed in gut microbiome support detrimental effects of TAA and hepatoprotective effects of low C60 dose. Less protective effects of a higher C60 dose could be a consequence of its enhanced aggregation and related pro-oxidant role. Full article
Show Figures

Graphical abstract

13 pages, 2332 KB  
Article
The Time-Course of Antioxidant Irisin Activity: Role of the Nrf2/HO-1/HMGB1 Axis
by Agnieszka Irena Mazur-Bialy and Ewa Pocheć
Antioxidants 2021, 10(1), 88; https://doi.org/10.3390/antiox10010088 - 11 Jan 2021
Cited by 47 | Viewed by 5058
Abstract
The production of free radicals is one of the basic mechanisms giving rise to the antimicrobial activity of macrophages; however, excessive accumulation of reactive oxygen species (ROS) can lead to cell damage, cell death, and release of the highly proinflammatory alarmin high-mobility group [...] Read more.
The production of free radicals is one of the basic mechanisms giving rise to the antimicrobial activity of macrophages; however, excessive accumulation of reactive oxygen species (ROS) can lead to cell damage, cell death, and release of the highly proinflammatory alarmin high-mobility group box 1 (HMGB1). This study aimed to evaluate the kinetics of antioxidant properties of the adipomyokine irisin administered shortly before or after macrophage activation to assess its effect on the nuclear factor erythroid 2-related factor 2 (Nrf2)/heme oxygenase-1 (HO-1)/HMGB1 pathway. The studies were performed on RAW 264.7 mouse macrophages treated with irisin (0, 25, and 50 nM) 2 h before or after lipopolysaccharide (LPS) stimulation. The effectiveness of respiratory burst and the expression of key factors of the antioxidant pathway, such as HO-1, Nrf2, superoxide dismutase 1 (SOD-1), SOD-2, glutathione peroxidase (GPx), catalase-9 (Cat-9), and HMGB1, were assessed. Irisin (50 nM) effectively reduced the free-radical production by macrophages. Furthermore, in both models, irisin altered the kinetics of expression of key factors of the downstream Nrf2/HO-1/HMGB1 pathway, leading to the increased production of Nrf2 and HO-1 and significantly reduced expression and release of HMGB1. In conclusion, irisin is a modulator of the Nrf2/HO-1/HMGB1 pathway and shows antioxidative and anti-inflammatory effects when administered both before and shortly after the activation of inflammatory mechanisms in mouse macrophages. Full article
(This article belongs to the Special Issue Oxidative Stress and Inflammation in Health and Diseases)
Show Figures

Figure 1

19 pages, 7602 KB  
Article
Ameliorative Effect of Linalool in Cisplatin-Induced Nephrotoxicity: The Role of HMGB1/TLR4/NF-κB and Nrf2/HO1 Pathways
by Maged E. Mohamed, Yamen S. Abduldaium and Nancy S. Younis
Biomolecules 2020, 10(11), 1488; https://doi.org/10.3390/biom10111488 - 28 Oct 2020
Cited by 72 | Viewed by 5856
Abstract
Background: The monoterpene linalool is a well-known essential oil component produced by several aromatic plants. Cisplatin is a widely used anticancer drug that produces many side effects, particularly nephrotoxicity. Here, we aimed to inspect linalool’s protective activity against cisplatin-induced nephrotoxicity and explore part [...] Read more.
Background: The monoterpene linalool is a well-known essential oil component produced by several aromatic plants. Cisplatin is a widely used anticancer drug that produces many side effects, particularly nephrotoxicity. Here, we aimed to inspect linalool’s protective activity against cisplatin-induced nephrotoxicity and explore part of the underlying mechanisms. Methods: Male Wistar rats were given linalool (50 and 100 mg/kg/day orally) for 15 days; then challenged with cisplatin (8 mg/kg) on the 12th day. Renal function parameters, oxidative stress, inflammatory and apoptotic markers, and toll-like receptor pathway gene, and protein expressions were investigated. Histopathology, immunohistochemistry, and cell-line mediated cytotoxicity assays were conducted. Results: Linalool ameliorated kidney function after cisplatin challenge and managed all oxidation system parameters including GSH, SOD, CAT, MDA, NADPH, and particularly the Nrf2-mediated pathway markers. Linalool decreased TLR4, MYD88 and TRIF gene and protein expressions; diminished related inflammatory mediators such as TNF-α, IL-1β, IL-6, and NF-κB; and down-regulated HMBG1. Linalool mitigated cisplatin-induced apoptotic markers such as caspase 3, caspase 9, and Bax expression, and boosted the anti-apoptotic Bcl2 expression. Linalool potentiated the cytotoxic effect of cisplatin when investigated on HeLa and PC3 human cancer cell lines. Conclusion: Linalool could protect against cisplatin-induced kidney function and tissue damage. Full article
(This article belongs to the Collection Pharmacology of Medicinal Plants)
Show Figures

Graphical abstract

15 pages, 2581 KB  
Article
Oligo-Fucoidan Improves Diabetes-Induced Renal Fibrosis via Activation of Sirt-1, GLP-1R, and Nrf2/HO-1: An In Vitro and In Vivo Study
by Wen-Chun Yu, Ren-Yeong Huang and Tz-Chong Chou
Nutrients 2020, 12(10), 3068; https://doi.org/10.3390/nu12103068 - 8 Oct 2020
Cited by 58 | Viewed by 6469
Abstract
Fucoidan extracted from brown algae has multiple beneficial functions. In this study, we investigated the effects of low-molecular-weight fucoidan (oligo-FO) on renal fibrosis under in vitro and in vivo diabetic conditions, and its molecular mechanisms. Advanced glycation product (AGE)-stimulated rat renal proximal tubular [...] Read more.
Fucoidan extracted from brown algae has multiple beneficial functions. In this study, we investigated the effects of low-molecular-weight fucoidan (oligo-FO) on renal fibrosis under in vitro and in vivo diabetic conditions, and its molecular mechanisms. Advanced glycation product (AGE)-stimulated rat renal proximal tubular epithelial cells (NRK-52E) and diabetic mice induced by high-fat diet and intraperitoneal injection of streptozotocin and nicotinamide were used. Oligo-FO treatment significantly inhibited anti-high mobility group box 1 (HMGB1)/RAGE/ anti-nuclear factor-kappa B (NF-κB)/transforming growth factor-β1 (TGF-β1)/TGF-β1R/Smad 2/3/fibronectin signaling pathway and HIF-1α activation in AGE-stimulated NRK-52E cells. Conversely, the expression and activity of Sirt-1; the levels of ubiquitin-specific peptidase 22 (USP22), p-AMPK, glucagon-like peptide-1 receptor (GLP-1R), and heme oxygenase-1 (HO-1); and Nrf2 activation were remarkably increased by oligo-FO in AGE-stimulated cells. However, the above effects of oligo-FO were greatly diminished by inhibiting Sirt-1, HO-1, or GLP-1R activity. Similar changes of these pro-fibrotic genes in the kidney and a marked attenuation of renal injury and dysfunction were observed in oligo-FO-treated diabetic mice. These findings indicated that the inhibitory effects of the oligo-FO on diabetes-evoked renal fibrosis are mediated by suppressing TGF-β1-activated pro-fibrogenic processes via Sirt-1, HO-1, and GLP-1R dependence. Collectively, fucoidan-containing foods or supplements may be potential agents for ameliorating renal diseases due to excessive fibrosis. Full article
(This article belongs to the Special Issue Bioactive Compounds and Chronic Inflammation)
Show Figures

Graphical abstract

15 pages, 18709 KB  
Article
Epigallocatechin 3-Gallate Has a Neuroprotective Effect in Retinas of Rabbits with Ischemia/Reperfusion through the Activation of Nrf2/HO-1
by Josué Rivera-Pérez, Martín Martínez-Rosas, César A. Conde-Castañón, Julia D. Toscano-Garibay, Nancy J. Ruiz-Pérez, Pedro L. Flores, Elvia Mera Jiménez and Javier Flores-Estrada
Int. J. Mol. Sci. 2020, 21(10), 3716; https://doi.org/10.3390/ijms21103716 - 25 May 2020
Cited by 24 | Viewed by 4406
Abstract
Retinal ischemia-reperfusion (rI/R) generates an oxidative condition causing the death of neuronal cells. Epigallocatechin 3-gallate (EGCG) has antioxidant and anti-inflammatory properties. Nonetheless, its correlation with the pathway of nuclear factor erythroid 2-related factor 2/heme oxygenase-1 (Nrf2/HO-1) for the protection of the retina is [...] Read more.
Retinal ischemia-reperfusion (rI/R) generates an oxidative condition causing the death of neuronal cells. Epigallocatechin 3-gallate (EGCG) has antioxidant and anti-inflammatory properties. Nonetheless, its correlation with the pathway of nuclear factor erythroid 2-related factor 2/heme oxygenase-1 (Nrf2/HO-1) for the protection of the retina is unknown. We aimed to evaluate the neuroprotective efficacy of single-doses of EGCG in rI/R and its association with Nrf2/Ho-1 expression. In albino rabbits, rI/R was induced and single-doses of EGCG in saline (0–30 mg/kg) were intravenously administered to select an optimal EGCG concentration that protects from retina damage. To reach this goal, retinal structural changes, gliosis by glial fibrillary acidic protein (GFAP) immunostaining, and lipid peroxidation level by TBARS (thiobarbituric acid reactive substance) assay were determined. EGCG in a dose of 15 mg/kg (E15) presented the lowest levels of histological damage, gliosis, and oxidative stress in the studied groups. To determine the neuroprotective efficacy of E15 in a timeline (6, 24, and 48 h after rI/R), and its association with the Nrf2/HO-1 pathway, the following assays were done by immunofluorescence: apoptosis (TUNEL assay), necrosis (high-mobility group box-1; HMGB1), Nrf2, and HO-1. In addition, the Ho-1 mRNA (qPCR) and lipid peroxidation levels were evaluated. E15 showed a protective effect during the first 6 h, compared to 24 and 48 h after rI/R, as revealed by a decrease in the levels of all damage markers. Nuclear translocation Nrf2 and HO-1 staining were increased, including Ho-1 mRNA levels. In conclusion, a single dose of E15 decreases the death of neuronal cells induced by oxidative stress during the first 6 h after rI/R. This protective effect is associated with the nuclear translocation of Nrf2 and with an elevation of Ho-1 expression. Full article
Show Figures

Figure 1

17 pages, 6537 KB  
Article
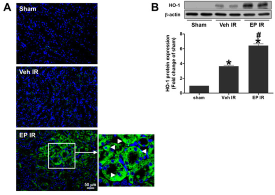
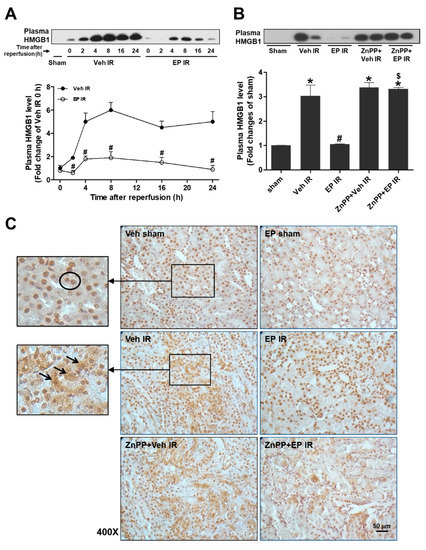
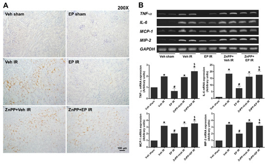
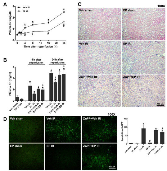
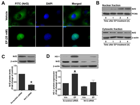
Ethyl Pyruvate Directly Attenuates Active Secretion of HMGB1 in Proximal Tubular Cells via Induction of Heme Oxygenase-1
by Min Suk Seo, Hye Jung Kim, Hwajin Kim and Sang Won Park
J. Clin. Med. 2019, 8(5), 629; https://doi.org/10.3390/jcm8050629 - 8 May 2019
Cited by 30 | Viewed by 4597
Abstract
Renal ischemia reperfusion (IR) is a main cause of acute kidney injury leading to high morbidity and mortality during postoperative periods. This study investigated whether ethyl pyruvate (EP) protects the kidney against renal IR injury. Male C57BL/6 mice were treated with vehicle or [...] Read more.
Renal ischemia reperfusion (IR) is a main cause of acute kidney injury leading to high morbidity and mortality during postoperative periods. This study investigated whether ethyl pyruvate (EP) protects the kidney against renal IR injury. Male C57BL/6 mice were treated with vehicle or EP (40 mg/kg) 1 h before ischemia and the plasma creatinine (Cr) levels and tubular damage were evaluated after reperfusion. EP attenuated the IR-induced plasma Cr levels, renal inflammation and apoptotic cell death, but the effect of EP was abolished by pretreating Zinc protoporphyrin (ZnPP), a heme oxygenase (HO)-1 inhibitor. HO-1 is a stress-induced protein and protects the kidney against IR injury. EP increased significantly HO-1 expression in the proximal tubular cells in vivo and HK-2 cells in vitro. Inhibition of PI3K/Akt pathway and knockdown of Nrf2 blocked HO-1 induction by EP. High mobility group box 1 (HMGB1) secretion was assessed as an early mediator of IR injury; plasma HMGB1 were significantly elevated as early as 2 h to 24 h after reperfusion and these were attenuated by EP, but the effect of EP was abolished by ZnPP. EP also reduced HMGB1 secretion stimulated by TNF-α in HK-2 cells, and the inhibition of PI3K/Akt and knockdown of HO-1 blocked the effect of EP. Conclusively, EP inhibits the active secretion of HMGB1 from proximal tubular cells during IR injury by inducing HO-1 via activation of PI3K/Akt and Nrf2 pathway. Full article
(This article belongs to the Section Nephrology & Urology)
Show Figures

Figure 1

18 pages, 1319 KB  
Review
Protective Effects and Target Network Analysis of Ginsenoside Rg1 in Cerebral Ischemia and Reperfusion Injury: A Comprehensive Overview of Experimental Studies
by Weijie Xie, Ping Zhou, Yifan Sun, Xiangbao Meng, Ziru Dai, Guibo Sun and Xiaobo Sun
Cells 2018, 7(12), 270; https://doi.org/10.3390/cells7120270 - 12 Dec 2018
Cited by 172 | Viewed by 11954
Abstract
Cerebral ischemia-reperfusion is a complicated pathological process. The injury and cascade reactions caused by cerebral ischemia and reperfusion are characterized by high mortality, high recurrence, and high disability. However, only a limited number of antithrombotic drugs, such as recombinant tissue plasminogen activator (r-TPA), [...] Read more.
Cerebral ischemia-reperfusion is a complicated pathological process. The injury and cascade reactions caused by cerebral ischemia and reperfusion are characterized by high mortality, high recurrence, and high disability. However, only a limited number of antithrombotic drugs, such as recombinant tissue plasminogen activator (r-TPA), aspirin, and heparin, are currently available for ischemic stroke, and its safety concerns is inevitable which associated with reperfusion injury and hemorrhage. Therefore, it is necessary to further explore and examine some potential neuroprotective agents with treatment for cerebral ischemia and reperfusion injury to reduce safety concerns caused by antithrombotic drugs in ischemic stroke. Ginseng Rg1 (G-Rg1) is a saponin composed of natural active ingredients and derived from the roots or stems of Panax notoginseng and ginseng in traditional Chinese medicine. Its pharmacological effects exert remarkable neurotrophic and neuroprotective effects in the central nervous system. To explore and summarize the protective effects and mechanisms of ginsenoside Rg1 against cerebral ischemia and reperfusion injury, we conducted this review, in which we searched the PubMed database to obtain and organize studies concerning the pharmacological effects and mechanisms of ginsenoside Rg1 against cerebral ischemia and reperfusion injury. This study provides a valuable reference and clues for the development of new agents to combat ischemic stroke. Our summarized review and analysis show that the pharmacological effects of and mechanisms underlying ginsenoside Rg1 activity against cerebral ischemia and reperfusion injury mainly involve 4 sets of mechanisms: anti-oxidant activity and associated apoptosis via the Akt, Nrf2/HO-1, PPARγ/HO-1, extracellular regulated protein kinases (ERK), p38, and c-Jun N-terminal kinase (JNK) pathways (or mitochondrial apoptosis pathway) and the caspase-3/ROCK1/MLC pathway; anti-inflammatory and immune stimulatory-related activities that involve apoptosis or necrosis via MAPK pathways (the JNK1/2 + ERK1/2 and PPARγ/HO-1 pathways), endoplasmic reticulum stress (ERS), high mobility group protein1 (HMGB1)-induced TLR2/4/9 and receptor for advanced glycation end products (RAGE) pathways, and the activation of NF-κB; neurological cell cycle, proliferation, differentiation, and regeneration via the MAPK pathways (JNK1/2 + ERK1/2, PI3K-Akt/mTOR, PKB/Akt and HIF-1α/VEGF pathways); and energy metabolism and the regulation of cellular ATP levels, the blood-brain barrier and other effects via N-methyl-D-aspartic acid (NMDA) receptors, ERS, and AMP/AMPK-GLUT pathways. Collectively, these mechanisms result in significant neuroprotective effects against cerebral ischemic injury. These findings will be valuable in that they should further promote the development of candidate drugs and provide more information to support the application of previous findings in stroke clinical trials. Full article
Show Figures

Graphical abstract

14 pages, 10519 KB  
Article
Protection by the Total Flavonoids from Rosa laevigata Michx Fruit against Lipopolysaccharide-Induced Liver Injury in Mice via Modulation of FXR Signaling
by Lile Dong, Xu Han, Xufeng Tao, Lina Xu, Youwei Xu, Linlin Fang, Lianhong Yin, Yan Qi, Hua Li and Jinyong Peng
Foods 2018, 7(6), 88; https://doi.org/10.3390/foods7060088 - 8 Jun 2018
Cited by 31 | Viewed by 7051
Abstract
We previously reported the effects of the total flavonoids (TFs) from Rosa laevigata Michx fruit against carbon tetrachloride-induced liver damage, non-alcoholic fatty liver disease, and liver ischemia-reperfusion injury. However, there have been no papers reporting the role of R. laevigata TFs against lipopolysaccharide [...] Read more.
We previously reported the effects of the total flavonoids (TFs) from Rosa laevigata Michx fruit against carbon tetrachloride-induced liver damage, non-alcoholic fatty liver disease, and liver ischemia-reperfusion injury. However, there have been no papers reporting the role of R. laevigata TFs against lipopolysaccharide (LPS)-induced liver injury. In this paper, liver injury in mice was induced by LPS, and R. Laevigata extract was intragastrically administered to the mice for 7 days. Biochemical parameters in serum and liver tissue were examined, and pathological changes were observed by transmission electron microscopy, hematoxylin and eosin (H&E) and Oil Red O staining. The results showed that the TFs markedly reduced serum ALT (alanine transferase), AST (aspartate transaminase), TG (total triglyceride), and TC (total cholesterol) levels and relative liver weights and improved liver pathological changes. In addition, the TFs markedly decreased tissue MDA (malondialdehyde) level and increased the levels of SOD (superoxide dismutase) and GSH-Px (glutathione peroxidase). A mechanistic study showed that the TFs significantly increased the expression levels of Nrf2 (nuclear erythroid factor2-related factor 2), HO-1 (heme oxygenase-1), NQO1 (NAD(P)H dehydrogenase (quinone 1), GCLC (glutamate-cysteine ligase catalytic subunit), and GCLM (glutamate-cysteine ligase regulatory subunit) and decreased Keap1 (Kelch-like ECH-associated protein 1) level by activating FXR (farnesoid X receptor) against oxidative stress. Furthermore, the TFs markedly suppressed the nuclear translocation of NF-κB (nuclear factor-kappa B) and subsequently decreased the expression levels of IL (interleukin)-1β, IL-6, HMGB-1 (high -mobility group box 1), and COX-2 (cyclooxygenase-2) by activating FXR and FOXO3a (forkhead box O3) against inflammation. Besides, the TFs obviously reduced the expression levels of SREBP-1c (sterol regulatory element-binding proteins-1c), ACC1 (acetyl-CoA carboxylase-1), FASN (fatty acid synthase), and SCD1 (stearoyl-coenzyme A desaturase 1), and improved CPT1 (carnitine palmitoyltransferase 1) level by activating FXR to regulate lipid metabolism. Our results suggest that TFs exhibited protective effect against LPS-induced liver injury by altering FXR-mediated oxidative stress, inflammation, and lipid metabolism, and should be developed as an effective food and healthcare product for the therapy of liver injury in the future. Full article
(This article belongs to the Special Issue Polyphenols in Foods and their Function in Disease Prevention)
Show Figures

Figure 1

Back to TopTop