Sign in to use this feature.

Years

Between: -

Subjects

remove_circle_outline
remove_circle_outline
remove_circle_outline
remove_circle_outline
remove_circle_outline
remove_circle_outline
remove_circle_outline
remove_circle_outline
remove_circle_outline

Journals

remove_circle_outline
remove_circle_outline
remove_circle_outline
remove_circle_outline

Article Types

Countries / Regions

remove_circle_outline
remove_circle_outline
remove_circle_outline

Search Results (222)

Search Parameters:
Keywords = Gaussian stochastic process

Order results
Result details
Results per page
Select all
Export citation of selected articles as:
19 pages, 1035 KB  
Article
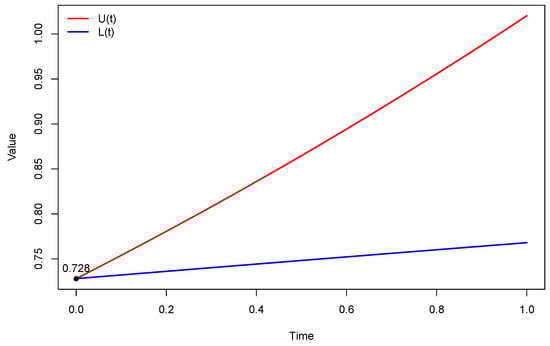
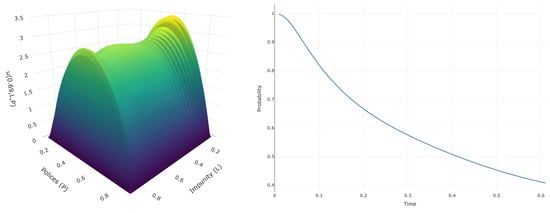
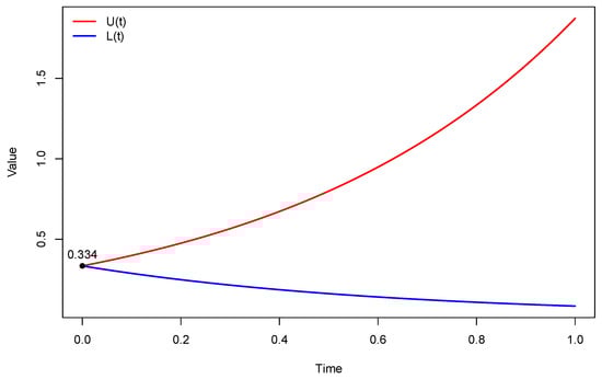
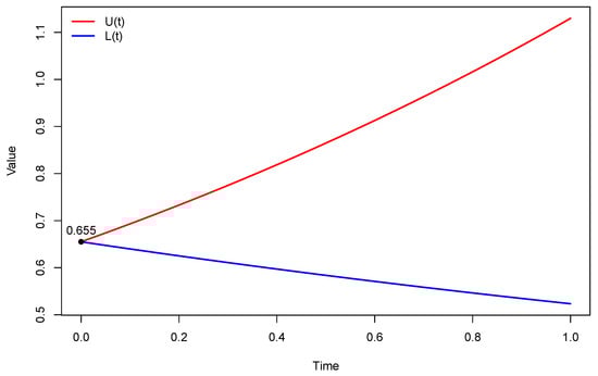
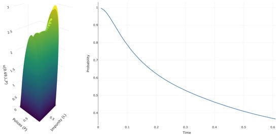
Spectral Bounds and Exit Times for a Stochastic Model of Corruption
by José Villa-Morales
Math. Comput. Appl. 2025, 30(5), 111; https://doi.org/10.3390/mca30050111 - 8 Oct 2025
Viewed by 74
Abstract
We study a stochastic differential model for the dynamics of institutional corruption, extending a deterministic three-variable system—corruption perception, proportion of sanctioned acts, and policy laxity—by incorporating Gaussian perturbations into key parameters. We prove global existence and uniqueness of solutions in the physically relevant [...] Read more.
We study a stochastic differential model for the dynamics of institutional corruption, extending a deterministic three-variable system—corruption perception, proportion of sanctioned acts, and policy laxity—by incorporating Gaussian perturbations into key parameters. We prove global existence and uniqueness of solutions in the physically relevant domain, and we analyze the linearization around the asymptotically stable equilibrium of the deterministic system. Explicit mean square bounds for the linearized process are derived in terms of the spectral properties of a symmetric matrix, providing insight into the temporal validity of the linear approximation. To investigate global behavior, we relate the first exit time from the domain of interest to backward Kolmogorov equations and numerically solve the associated elliptic and parabolic PDEs with FreeFEM, obtaining estimates of expectations and survival probabilities. An application to the case of Mexico highlights nontrivial effects: while the spectral structure governs local stability, institutional volatility can non-monotonically accelerate global exit, showing that highly reactive interventions without effective sanctions increase uncertainty. Policy implications and possible extensions are discussed. Full article
(This article belongs to the Section Social Sciences)
Show Figures

Figure 1

33 pages, 752 KB  
Article
Flux and First-Passage Time Distributions in One-Dimensional Integrated Stochastic Processes with Arbitrary Temporal Correlation and Drift
by Holger Nobach and Stephan Eule
Mathematics 2025, 13(19), 3163; https://doi.org/10.3390/math13193163 - 2 Oct 2025
Viewed by 174
Abstract
The arrival of tracers at boundaries with defined distances from the origin of their motion in stochastically fluctuating advection processes is investigated. The advection model is a stationary one-dimensional integrated stochastic process with an arbitrary a priori known correlation and with possible mean [...] Read more.
The arrival of tracers at boundaries with defined distances from the origin of their motion in stochastically fluctuating advection processes is investigated. The advection model is a stationary one-dimensional integrated stochastic process with an arbitrary a priori known correlation and with possible mean drift. The current (direction-sensitive), the total flux (direction-insensitive) of tracers through a non-absorbing boundary, and the first-passage times of the tracers at an absorbing boundary are derived depending on the correlation function of the carrying flow velocity. While the general derivations are universal with respect to the distribution function of the advection’s increments, the current and the total flux are explicitly derived for a Gaussian distribution. The first-passage time is derived implicitly through an integral that is solved numerically in the present study. No approximations or restrictions to special cases of the advection process are used. One application is one-dimensional Gaussian turbulence, where the one-dimensional random velocity carries tracer particles through space. Finally, subdiffusive or superdiffusive behavior can temporarily be reached by such a stochastic process with an adequately designed correlation function. Full article
Show Figures

Figure 1

24 pages, 1651 KB  
Article
Attentive Neural Processes for Few-Shot Learning Anomaly-Based Vessel Localization Using Magnetic Sensor Data
by Luis Fernando Fernández-Salvador, Borja Vilallonga Tejela, Alejandro Almodóvar, Juan Parras and Santiago Zazo
J. Mar. Sci. Eng. 2025, 13(9), 1627; https://doi.org/10.3390/jmse13091627 - 26 Aug 2025
Viewed by 669
Abstract
Underwater vessel localization using passive magnetic anomaly sensing is a challenging problem due to the variability in vessel magnetic signatures and operational conditions. Data-based approaches may fail to generalize even to slightly different conditions. Thus, we propose an Attentive Neural Process (ANP) approach, [...] Read more.
Underwater vessel localization using passive magnetic anomaly sensing is a challenging problem due to the variability in vessel magnetic signatures and operational conditions. Data-based approaches may fail to generalize even to slightly different conditions. Thus, we propose an Attentive Neural Process (ANP) approach, in order to take advantage of its few-shot capabilities to generalize, for robust localization of underwater vessels based on magnetic anomaly measurements. Our ANP models the mapping from multi-sensor magnetic readings to position as a stochastic function: it cross-attends to a variable-size set of context points and fuses these with a global latent code that captures trajectory-level factors. The decoder outputs a Gaussian over coordinates, providing both point estimates and well-calibrated predictive variance. We validate our approach using a comprehensive dataset of magnetic disturbance fields, covering 64 distinct vessel configurations (combinations of varying hull sizes, submersion depths (water-column height over a seabed array), and total numbers of available sensors). Six magnetometer sensors in a fixed circular arrangement record the magnetic field perturbations as a vessel traverses sinusoidal trajectories. We compare the ANP against baseline multilayer perceptron (MLP) models: (1) base MLPs trained separately on each vessel configuration, and (2) a domain-randomized search (DRS) MLP trained on the aggregate of all configurations to evaluate generalization across domains. The results demonstrate that the ANP achieves superior generalization to new vessel conditions, matching the accuracy of configuration-specific MLPs while providing well-calibrated uncertainty quantification. This uncertainty-aware prediction capability is crucial for real-world deployments, as it can inform adaptive sensing and decision-making. Across various in-distribution scenarios, the ANP halves the mean absolute error versus a domain-randomized MLP (0.43 m vs. 0.84 m). The model is even able to generalize to out-of-distribution data, which means that our approach has the potential to facilitate transferability from offline training to real-world conditions. Full article
(This article belongs to the Section Ocean Engineering)
Show Figures

Figure 1

13 pages, 793 KB  
Article
Red Noise Suppression in Pulsar Timing Array Data Using Adaptive Splines
by Yi-Qian Qian, Yan Wang and Soumya D. Mohanty
Universe 2025, 11(8), 268; https://doi.org/10.3390/universe11080268 - 15 Aug 2025
Viewed by 397
Abstract
Noise in Pulsar Timing Array (PTA) data is commonly modeled as a mixture of white and red noise components. While the former is related to the receivers, and easily characterized by three parameters (EFAC, EQUAD and ECORR), the latter arises from a mix [...] Read more.
Noise in Pulsar Timing Array (PTA) data is commonly modeled as a mixture of white and red noise components. While the former is related to the receivers, and easily characterized by three parameters (EFAC, EQUAD and ECORR), the latter arises from a mix of hard to model sources and, potentially, a stochastic gravitational wave background (GWB). Since their frequency ranges overlap, GWB search methods must model the non-GWB red noise component in PTA data explicitly, typically as a set of mutually independent Gaussian stationary processes having power-law power spectral densities. However, in searches for continuous wave (CW) signals from resolvable sources, the red noise is simply a component that must be filtered out, either explicitly or implicitly (via the definition of the matched filtering inner product). Due to the technical difficulties associated with irregular sampling, CW searches have generally used implicit filtering with the same power law model as GWB searches. This creates the data analysis burden of fitting the power-law parameters, which increase in number with the size of the PTA and hamper the scaling up of CW searches to large PTAs. Here, we present an explicit filtering approach that overcomes the technical issues associated with irregular sampling. The method uses adaptive splines, where the spline knots are included in the fitted model. Besides illustrating its application on real data, the effectiveness of this approach is investigated on synthetic data that has the same red noise characteristics as the NANOGrav 15-year dataset and contains a single non-evolving CW signal. Full article
(This article belongs to the Special Issue Supermassive Black Hole Mass Measurements)
Show Figures

Figure 1

10 pages, 621 KB  
Proceeding Paper
An Autoregressive Moving Average Model for Time Series with Irregular Time Intervals
by Diana Alejandra Godoy Pulecio and César Andrés Ojeda Echeverri
Comput. Sci. Math. Forum 2025, 11(1), 8; https://doi.org/10.3390/cmsf2025011008 - 31 Jul 2025
Viewed by 224
Abstract
This research focuses on the study of stochastic processes with irregularly spaced time intervals, which is present in a wide range of fields such as climatology, astronomy, medicine, and economics. Some studies have proposed irregular autoregressive (iAR) and moving average (iMA) models separately, [...] Read more.
This research focuses on the study of stochastic processes with irregularly spaced time intervals, which is present in a wide range of fields such as climatology, astronomy, medicine, and economics. Some studies have proposed irregular autoregressive (iAR) and moving average (iMA) models separately, and moving average autoregressive processes (iARMA) for positive autoregressions. The objective of this work is to generalize the iARMA model to include negative correlations. A first-order moving average autoregressive model for irregular discrete time series is presented, being an ergodic and strictly stationary Gaussian process. Parameter estimation is performed by Maximum Likelihood, and its performances are evaluated for finite samples through Monte Carlo simulations. The estimation of the autocorrelation function (ACF) is performed using the DCF (Discrete Correlation Function) estimator, evaluating its performance by varying the sample size and average time interval. The model was implemented on real data from two different contexts; the first one consists of the two-week measurement of star flares of the Orion Nebula in the development of the COUP and the second pertains to the measurement of sunspot cycles from 1860 to 1990 and their relationship to temperature variation in the northern hemisphere. Full article
Show Figures

Figure 1

34 pages, 1156 KB  
Systematic Review
Mathematical Modelling and Optimization Methods in Geomechanically Informed Blast Design: A Systematic Literature Review
by Fabian Leon, Luis Rojas, Alvaro Peña, Paola Moraga, Pedro Robles, Blanca Gana and Jose García
Mathematics 2025, 13(15), 2456; https://doi.org/10.3390/math13152456 - 30 Jul 2025
Cited by 1 | Viewed by 784
Abstract
Background: Rock–blast design is a canonical inverse problem that joins elastodynamic partial differential equations (PDEs), fracture mechanics, and stochastic heterogeneity. Objective: Guided by the Preferred Reporting Items for Systematic Reviews and Meta-Analyses (PRISMA) protocol, a systematic review of mathematical methods for geomechanically informed [...] Read more.
Background: Rock–blast design is a canonical inverse problem that joins elastodynamic partial differential equations (PDEs), fracture mechanics, and stochastic heterogeneity. Objective: Guided by the Preferred Reporting Items for Systematic Reviews and Meta-Analyses (PRISMA) protocol, a systematic review of mathematical methods for geomechanically informed blast modelling and optimisation is provided. Methods: A Scopus–Web of Science search (2000–2025) retrieved 2415 records; semantic filtering and expert screening reduced the corpus to 97 studies. Topic modelling with Bidirectional Encoder Representations from Transformers Topic (BERTOPIC) and bibliometrics organised them into (i) finite-element and finite–discrete element simulations, including arbitrary Lagrangian–Eulerian (ALE) formulations; (ii) geomechanics-enhanced empirical laws; and (iii) machine-learning surrogates and multi-objective optimisers. Results: High-fidelity simulations delimit blast-induced damage with ≤0.2 m mean absolute error; extensions of the Kuznetsov–Ram equation cut median-size mean absolute percentage error (MAPE) from 27% to 15%; Gaussian-process and ensemble learners reach a coefficient of determination (R2>0.95) while providing closed-form uncertainty; Pareto optimisers lower peak particle velocity (PPV) by up to 48% without productivity loss. Synthesis: Four themes emerge—surrogate-assisted PDE-constrained optimisation, probabilistic domain adaptation, Bayesian model fusion for digital-twin updating, and entropy-based energy metrics. Conclusions: Persisting challenges in scalable uncertainty quantification, coupled discrete–continuous fracture solvers, and rigorous fusion of physics-informed and data-driven models position blast design as a fertile test bed for advances in applied mathematics, numerical analysis, and machine-learning theory. Full article
Show Figures

Figure 1

51 pages, 7255 KB  
Article
Existence and Phase Structure of Random Inverse Limit Measures
by B. J. K. Kleijn
Mathematics 2025, 13(14), 2309; https://doi.org/10.3390/math13142309 - 19 Jul 2025
Viewed by 315
Abstract
Analogous to Kolmogorov’s theorem for the existence of stochastic processes describing random functions, we consider theorems for the existence of stochastic processes describing random measures as limits of inverse measure systems. Specifically, given a coherent inverse system of random (bounded/signed/positive/probability) histograms on refining [...] Read more.
Analogous to Kolmogorov’s theorem for the existence of stochastic processes describing random functions, we consider theorems for the existence of stochastic processes describing random measures as limits of inverse measure systems. Specifically, given a coherent inverse system of random (bounded/signed/positive/probability) histograms on refining partitions, we study conditions for the existence and uniqueness of a corresponding random inverse limit, a Radon probability measure on the space of (bounded/signed/positive/probability) measures. Depending on the topology (vague/tight/weak/total-variational) and Kingman’s notion of complete randomness, the limiting random measure is in one of four phases, distinguished by their degrees of concentration (support/domination/discreteness). The results are applied in the well-known Dirichlet and Polya tree families of random probability measures and a new Gaussian family of signed inverse limit measures. In these three families, examples of all four phases occur, and we describe the corresponding conditions of defining parameters. Full article
(This article belongs to the Section D1: Probability and Statistics)
Show Figures

Figure 1

23 pages, 963 KB  
Article
A Methodology for Turbine-Level Possible Power Prediction and Uncertainty Estimations Using Farm-Wide Autoregressive Information on High-Frequency Data
by Francisco Javier Jara Ávila, Timothy Verstraeten, Pieter Jan Daems, Ann Nowé and Jan Helsen
Energies 2025, 18(14), 3764; https://doi.org/10.3390/en18143764 - 16 Jul 2025
Viewed by 410
Abstract
Wind farm performance monitoring has traditionally relied on deterministic models, such as power curves or machine learning approaches, which often fail to account for farm-wide behavior and the uncertainty quantification necessary for the reliable detection of underperformance. To overcome these limitations, we propose [...] Read more.
Wind farm performance monitoring has traditionally relied on deterministic models, such as power curves or machine learning approaches, which often fail to account for farm-wide behavior and the uncertainty quantification necessary for the reliable detection of underperformance. To overcome these limitations, we propose a probabilistic methodology for turbine-level active power prediction and uncertainty estimation using high-frequency SCADA data and farm-wide autoregressive information. The method leverages a Stochastic Variational Gaussian Process with a Linear Model of Coregionalization, incorporating physical models like manufacturer power curves as mean functions and enabling flexible modeling of active power and its associated variance. The approach was validated on a wind farm in the Belgian North Sea comprising over 40 turbines, using only 15 days of data for training. The results demonstrate that the proposed method improves predictive accuracy over the manufacturer’s power curve, achieving a reduction in error measurements of around 1%. Improvements of around 5% were seen in dominant wind directions (200°–300°) using 2 and 3 Latent GPs, with similar improvements observed on the test set. The model also successfully reconstructs wake effects, with Energy Ratio estimates closely matching SCADA-derived values, and provides meaningful uncertainty estimates and posterior turbine correlations. These results demonstrate that the methodology enables interpretable, data-efficient, and uncertainty-aware turbine-level power predictions, suitable for advanced wind farm monitoring and control applications, enabling a more sensitive underperformance detection. Full article
Show Figures

Figure 1

22 pages, 323 KB  
Article
Bridge, Reverse Bridge, and Their Control
by Andrea Baldassarri and Andrea Puglisi
Entropy 2025, 27(7), 718; https://doi.org/10.3390/e27070718 - 2 Jul 2025
Viewed by 468
Abstract
We investigate the bridge problem for stochastic processes, that is, we analyze the statistical properties of trajectories constrained to begin and terminate at a fixed position within a time interval τ. Our primary focus is the time-reversal symmetry of these trajectories: under [...] Read more.
We investigate the bridge problem for stochastic processes, that is, we analyze the statistical properties of trajectories constrained to begin and terminate at a fixed position within a time interval τ. Our primary focus is the time-reversal symmetry of these trajectories: under which conditions do the statistical properties remain invariant under the transformation tτt? To address this question, we compare the stochastic differential equation describing the bridge, derived equivalently via Doob’s transform or stochastic optimal control, with the corresponding equation for the time-reversed bridge. We aim to provide a concise overview of these well-established derivation techniques and subsequently obtain a local condition for the time-reversal asymmetry that is specifically valid for the bridge. We are specifically interested in cases in which detailed balance is not satisfied and aim to eventually quantify the bridge asymmetry and understand how to use it to derive useful information about the underlying out-of-equilibrium dynamics. To this end, we derived a necessary condition for time-reversal symmetry, expressed in terms of the current velocity of the original stochastic process and a quantity linked to detailed balance. As expected, this formulation demonstrates that the bridge is symmetric when detailed balance holds, a sufficient condition that was already known. However, it also suggests that a bridge can exhibit symmetry even when the underlying process violates detailed balance. While we did not identify a specific instance of complete symmetry under broken detailed balance, we present an example of partial symmetry. In this case, some, but not all, components of the bridge display time-reversal symmetry. This example is drawn from a minimal non-equilibrium model, namely Brownian Gyrators, that are linear stochastic processes. We examined non-equilibrium systems driven by a "mechanical” force, specifically those in which the linear drift cannot be expressed as the gradient of a potential. While Gaussian processes like Brownian Gyrators offer valuable insights, it is known that they can be overly simplistic, even in their time-reversal properties. Therefore, we transformed the model into polar coordinates, obtaining a non-Gaussian process representing the squared modulus of the original process. Despite this increased complexity and the violation of detailed balance in the full process, we demonstrate through exact calculations that the bridge of the squared modulus in the isotropic case, constrained to start and end at the origin, exhibits perfect time-reversal symmetry. Full article
(This article belongs to the Special Issue Control of Driven Stochastic Systems: From Shortcuts to Optimality)
15 pages, 518 KB  
Article
Non-Centered Chi Distributions as Models for Fair Assessment in Sports Performance
by Diego Puig Castro, Ana Coronado Ferrer, Juan Carlos Castro Palacio, Pedro Fernández de Córdoba, Nuria Ortigosa and Enrique A. Sánchez Pérez
Symmetry 2025, 17(7), 1039; https://doi.org/10.3390/sym17071039 - 2 Jul 2025
Viewed by 446
Abstract
Some stochastic phenomena that appear in real-world processes and satisfy some similar characteristics can be effectively modeled using functions based on variants of the chi distribution. In this paper, we extend the use of the uncentered chi distribution to the assessment of sports [...] Read more.
Some stochastic phenomena that appear in real-world processes and satisfy some similar characteristics can be effectively modeled using functions based on variants of the chi distribution. In this paper, we extend the use of the uncentered chi distribution to the assessment of sports performance, focusing on its ability to characterize the physical fitness of athletes. The generating functions, constructed from individual test data assumed to follow a Gaussian distribution, provide a basis for creating a fitness index. In addition, we propose a methodology to rank athletes based on their performance in specific physical tests. Drawing on parallels with thermodynamic systems, such as the behavior of particles in an ideal gas, we explore the suitability of the (non-centered) chi distribution for modeling sports data. Simulations and real examples are presented that demonstrate the robustness of this approach. Full article
Show Figures

Figure 1

32 pages, 4694 KB  
Article
Visualization of Hazardous Substance Emission Zones During a Fire at an Industrial Enterprise Using Cellular Automaton Method
by Yuri Matveev, Fares Abu-Abed, Leonid Chernishev and Sergey Zhironkin
Fire 2025, 8(7), 250; https://doi.org/10.3390/fire8070250 - 27 Jun 2025
Cited by 1 | Viewed by 534
Abstract
This article discusses and compares approaches to the visualization of the danger zone formed as a result of spreading toxic substances during a fire at an industrial enterprise, to create predictive models and scenarios for evacuation and environmental protection measures. The purpose of [...] Read more.
This article discusses and compares approaches to the visualization of the danger zone formed as a result of spreading toxic substances during a fire at an industrial enterprise, to create predictive models and scenarios for evacuation and environmental protection measures. The purpose of this study is to analyze the features and conditions for the application of algorithms for predicting the spread of a danger zone, based on the Gauss equation and the probabilistic algorithm of a cellular automaton. The research is also aimed at the analysis of the consequences of a fire at an industrial enterprise, taking into account natural and climatic conditions, the development of the area, and the scale of the fire. The subject of this study is the development of software and algorithmic support for the visualization of the danger zone and analysis of the consequences of a fire, which can be confirmed by comparing a computational experiment and actual measurements of toxic substance concentrations. The main research methods include a Gaussian model and probabilistic, frontal, and empirical cellular automation. The results of the study represent the development of algorithms for a cellular automation model for the visual forecasting of a dangerous zone. They are characterized by taking into consideration the rules for filling the dispersion ellipse, as well as determining the effects of interaction with obstacles, which allows for a more accurate mathematical description of the spread of a cloud of toxic combustion products in densely built-up areas. Since the main problems of the cellular automation approach to modeling the dispersion of pollutants are the problems of speed and numerical diffusion, in this article the frontal cellular automation algorithm with a 16-point neighborhood pattern is used, which takes into account the features of the calculation scheme for finding the shortest path. Software and algorithmic support for an integrated system for the visualization and analysis of fire consequences at an industrial enterprise has been developed; the efficiency of the system has been confirmed by computational analysis and actual measurement. It has been shown that the future development of the visualization of dangerous zones during fires is associated with the integration of the Bayesian approach and stochastic forecasting algorithms based on Markov chains into the simulation model of a dangerous zone for the efficient assessment of uncertainties associated with complex atmospheric processes. Full article
(This article belongs to the Special Issue Advances in Industrial Fire and Urban Fire Research: 2nd Edition)
Show Figures

Figure 1

26 pages, 471 KB  
Article
Averaged Systems of Stochastic Differential Equations with Lévy Noise and Fractional Brownian Motion
by Tayeb Blouhi, Hussien Albala, Fatima Zohra Ladrani, Amin Benaissa Cherif, Abdelkader Moumen, Khaled Zennir and Keltoum Bouhali
Fractal Fract. 2025, 9(7), 419; https://doi.org/10.3390/fractalfract9070419 - 27 Jun 2025
Cited by 1 | Viewed by 701
Abstract
In some problems, partial differential equations are reduced to ordinary differential equations. In special cases, when incorporating randomness, equations can be reduced to systems of stochastic differential Equations (SDEs). Stochastic averaging for a class of stochastic differential equations with fractional Brownian motion and [...] Read more.
In some problems, partial differential equations are reduced to ordinary differential equations. In special cases, when incorporating randomness, equations can be reduced to systems of stochastic differential Equations (SDEs). Stochastic averaging for a class of stochastic differential equations with fractional Brownian motion and non-Gaussian Lévy noise is considered. Stability criteria for systems of stochastic differential equations with fractional Brownian motion and non-Gaussian Lévy noise do not currently exist. Usually, studies on determining the sensitivity of solutions to the accuracy of setting the initial conditions are being conducted to explain the phenomenon of deterministic chaos. These studies show both convergence in mean square and convergence in probability to averaged systems of stochastic differential equations driven by fractional Brownian motion and Lévy process. The solutions to systems can be approximated by solutions to averaged stochastic differential equations by using the stochastic averaging. Full article
Show Figures

Figure 1

21 pages, 1012 KB  
Article
Advanced Operator Theory for Energy Market Trading: A New Framework
by Michele Bufalo and Viviana Fanelli
Risks 2025, 13(7), 118; https://doi.org/10.3390/risks13070118 - 20 Jun 2025
Viewed by 376
Abstract
This paper analyzes a parabolic operator L that generalizes several well-known operators commonly used in financial mathematics. We establish the existence and uniqueness of the Feller semigroup associated with L and derive its explicit analytical representation. The theoretical framework developed in this study [...] Read more.
This paper analyzes a parabolic operator L that generalizes several well-known operators commonly used in financial mathematics. We establish the existence and uniqueness of the Feller semigroup associated with L and derive its explicit analytical representation. The theoretical framework developed in this study provides a robust foundation for modeling stochastic processes relevant to financial markets. Furthermore, we apply these findings to energy market trading by developing specialized simulation algorithms and forecasting models. These methodologies were tested across all assets comprising the S&P 500 Energy Index, evaluating their predictive accuracy and effectiveness in capturing market dynamics. The empirical analysis demonstrated the practical advantages of employing generalized semigroups in modeling non-Gaussian market behaviors and extreme price fluctuations. Full article
(This article belongs to the Special Issue Financial Derivatives and Hedging in Energy Markets)
Show Figures

Figure 1

30 pages, 982 KB  
Article
Brown and Levy Steady-State Motions
by Iddo Eliazar
Entropy 2025, 27(6), 643; https://doi.org/10.3390/e27060643 - 16 Jun 2025
Cited by 1 | Viewed by 530
Abstract
This paper introduces and explores a novel class of Brown and Levy steady-state motions. These motions generalize, respectively, the Ornstein-Uhlenbeck process (OUP) and the Levy-driven OUP. As the OUP and the Levy-driven OUP: the motions are Markov; their dynamics are Langevin; and their [...] Read more.
This paper introduces and explores a novel class of Brown and Levy steady-state motions. These motions generalize, respectively, the Ornstein-Uhlenbeck process (OUP) and the Levy-driven OUP. As the OUP and the Levy-driven OUP: the motions are Markov; their dynamics are Langevin; and their steady-state distributions are, respectively, Gauss and Levy. As the Levy-driven OUP: the motions can display the Noah effect (heavy-tailed amplitudal fluctuations); and their memory structure is tunable. And, as Gaussian-stationary processes: the motions can display the Joseph effect (long-ranged temporal dependencies); and their correlation structure is tunable. The motions have two parameters: a critical exponent which determines the Noah effect and the memory structure; and a clock function which determines the Joseph effect and the correlation structure. The novel class is a compelling stochastic model due to the following combination of facts: on the one hand the motions are tractable and amenable to analysis and use; on the other hand the model is versatile and the motions display a host of both regular and anomalous features. Full article
(This article belongs to the Collection Advances in Applied Statistical Mechanics)
Show Figures

Figure 1

26 pages, 519 KB  
Article
Generalized Derangetropy Functionals for Modeling Cyclical Information Flow
by Masoud Ataei and Xiaogang Wang
Entropy 2025, 27(6), 608; https://doi.org/10.3390/e27060608 - 7 Jun 2025
Viewed by 527
Abstract
This paper introduces a functional framework for modeling cyclical and feedback-driven information flow using a generalized family of derangetropy operators. In contrast to scalar entropy measures such as Shannon entropy, these operators act directly on probability densities, providing a topographical representation of information [...] Read more.
This paper introduces a functional framework for modeling cyclical and feedback-driven information flow using a generalized family of derangetropy operators. In contrast to scalar entropy measures such as Shannon entropy, these operators act directly on probability densities, providing a topographical representation of information across the support of the distribution. The proposed framework captures periodic and self-referential aspects of information evolution through functional transformations governed by nonlinear differential equations. When applied recursively, these operators induce a spectral diffusion process governed by the heat equation, with convergence toward a Gaussian characteristic function. This convergence result establishes an analytical foundation for describing the long-term dynamics of information under cyclic modulation. The framework thus offers new tools for analyzing the temporal evolution of information in systems characterized by periodic structure, stochastic feedback, and delayed interaction, with potential applications in artificial neural networks, communication theory, and non-equilibrium statistical mechanics. Full article
(This article belongs to the Section Information Theory, Probability and Statistics)
Show Figures

Figure 1

Back to TopTop