Sign in to use this feature.

Years

Between: -

Subjects

remove_circle_outline
remove_circle_outline
remove_circle_outline
remove_circle_outline
remove_circle_outline
remove_circle_outline
remove_circle_outline

Journals

Article Types

Countries / Regions

Search Results (15)

Search Parameters:
Keywords = GIS modeling Nile delta

Order results
Result details
Results per page
Select all
Export citation of selected articles as:
29 pages, 53708 KB  
Article
Optimizing Site Selection for Construction: Integrating GIS Modeling, Geophysical, Geotechnical, and Geomorphological Data Using the Analytic Hierarchy Process
by Doaa Wahba, Awad A. Omran, Ashraf Adly, Ahmed Gad, Hasan Arman and Heba El-Bagoury
ISPRS Int. J. Geo-Inf. 2025, 14(1), 3; https://doi.org/10.3390/ijgi14010003 - 25 Dec 2024
Cited by 12 | Viewed by 4032
Abstract
Identifying suitable sites for urban, industrial, and tourist development is important, especially in areas with increasing population and limited land availability. Kharga Oasis, Egypt, stands out as a promising area for such development, which can help reduce overcrowding in the Nile Valley and [...] Read more.
Identifying suitable sites for urban, industrial, and tourist development is important, especially in areas with increasing population and limited land availability. Kharga Oasis, Egypt, stands out as a promising area for such development, which can help reduce overcrowding in the Nile Valley and Delta. However, soil and various environmental factors can affect the suitability of civil engineering projects. This study used Geographic Information Systems (GISs) and a multi-criteria decision-making approach to assess the suitability of Kharga Oasis for construction activities. Geotechnical parameters were obtained from seismic velocity data, including Poisson’s ratio, stress ratio, concentration index, material index, N-value, and foundation-bearing capacity. A comprehensive analysis of in situ and laboratory-based geological and geotechnical data from 24 boreholes examined soil plasticity, water content, unconfined compressive strength, and consolidation parameters. By integrating geotechnical, geomorphological, geological, environmental, and field data, a detailed site suitability map was created using the analytic hierarchy process to develop a weighted GIS model that accounts for the numerous elements influencing civil project design and construction. The results highlight suitable sites within the study area, with high and very high suitability classes covering 56.87% of the land, moderate areas representing 27.61%, and unsuitable areas covering 15.53%. It should be noted that many settlements exist in highly vulnerable areas, emphasizing the importance of this study. This model identifies areas vulnerable to geotechnical and geoenvironmental hazards, allowing for early decision-making at the beginning of the planning process and reducing the waste of effort. The applied model does not only highlight suitable sites in the Kharga Oasis, Egypt, but, additionally, it provides a reproducible method for efficiently assessing land use suitability in other regions with similar geological and environmental conditions around the world. Full article
Show Figures

Figure 1

28 pages, 8767 KB  
Article
Assessing Surface Water Quality Using Risk Indicators, Geographic Information System Modeling Techniques, and Multi-Statistical Methods in Arid Regions to Maintain the Sustainability of Water Resources
by Ehab Hendawy, Abdel-Aziz A. Belal, Nazih Y. Rebouh, Mohamed S. Shokr, Elsayed Said Mohamed, Abd El Aziz S. Sheta and Ayman F. Abou-Hadid
Agronomy 2024, 14(12), 2834; https://doi.org/10.3390/agronomy14122834 - 28 Nov 2024
Cited by 7 | Viewed by 2229
Abstract
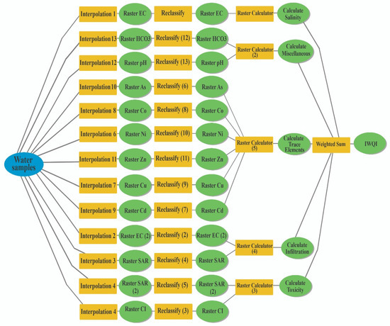
Assessing the water quality of surface water bodies is one of the primary duties of environmental authorities in charge of water management. Irrigation water quality (IWQ) of the irrigation canals in the middle Nile delta, Egypt, was assessed by GIS-based research of water [...] Read more.
Assessing the water quality of surface water bodies is one of the primary duties of environmental authorities in charge of water management. Irrigation water quality (IWQ) of the irrigation canals in the middle Nile delta, Egypt, was assessed by GIS-based research of water suitability indicators (risks connected with salinity, permeability, ion toxicity, and other factors on delicate crops), utilizing a thorough examination of 27 samples gathered from the irrigation canals surrounding the Kitchener drain Egypt, based on thirteen chemical characteristics in 2023. The maps in this work were created with ArcGIS version 10.7. A procedure known as Inverse Distance Weight (IDW) was used to show the variations in the concentrations of the different heavy metals and to offer a geographic representation of the water quality. We utilized principal component analysis (PCA) to pinpoint potential sources of heavy metals. To assess soil contamination levels in the study area, various methods were used such as contamination factors (CFs), heavy metal pollution index (HPI), ecological risks index (ERI), pollution load index (PLI), and the modified degree of contamination (mCd) for seven targeted metals: As, Cd, Co, Cu, Ni, Pb, and Zn. The findings showed that every sample had a medium irrigation appropriateness rating as the IWQI values range from 25.43 to 34.50. According to the different contamination indices, the study area is suffering high contamination as the mean values of HPI, ERI, PLI, and MCd are 3570.26 ± 621.40, 804.62 ± 164.88, 6.62 ± 6.06, and 5.10 ± 0.89, respectively. PCA results revealed significant metal contamination in multiple enterprises showing that they are present simultaneously and may have a common source. This source could be an industrial discharge, agricultural runoff or other process that affects the metals’ concentrations in surface water. These results give decision-makers important information for managing surface water resources and encouraging sustainable water management in the research region. By educating the local community about artificial groundwater recharge, rainwater collection, and surface water canal management, government authorities can gradually lessen the potential effects of poor water quality in these areas. It is also recommended to develop a risk management module that can assess water threats for agricultural and public health applications. The ultimate goal is to incorporate this descriptive and sensitive research into a risk management system that can generate quick reports for policymakers and decision-makers. Full article
(This article belongs to the Section Water Use and Irrigation)
Show Figures

Figure 1

29 pages, 4666 KB  
Article
Land Suitability Assessment and Crop Water Requirements for Twenty Selected Crops in an Arid Land Environment
by Salman A. H. Selmy, Raimundo Jimenez-Ballesta, Dmitry E. Kucher, Ahmed S. A. Sayed, Francisco J. García-Navarro, Yujian Yang and Ibraheem A. H. Yousif
Agronomy 2024, 14(11), 2601; https://doi.org/10.3390/agronomy14112601 - 4 Nov 2024
Cited by 6 | Viewed by 5014
Abstract
Expanding projects to reclaim marginal land is the most effective way to reduce land use pressures in densely populated areas, such as Egypt’s Nile Valley and Delta; however, this requires careful, sustainable land use planning. This study assessed the agricultural potential of the [...] Read more.
Expanding projects to reclaim marginal land is the most effective way to reduce land use pressures in densely populated areas, such as Egypt’s Nile Valley and Delta; however, this requires careful, sustainable land use planning. This study assessed the agricultural potential of the El-Dabaa area in the northern region of the Western Desert, Egypt. It focused on assessing land capability, evaluating crop suitability, mapping soil variability, and calculating crop water requirements for twenty different crops. In this work, we evaluated land capability using the modified Storie index model and assessed soil suitability using the land use suitability evaluation tool (LUSET). We also calculated crop water requirements (CWRs) utilizing the FAO-CROPWAT 8.0 model. Additionally, we employed ArcGIS 10.8 to create spatial variability maps of soil properties, land capability classes, and suitability classes. Using a systematic sampling grid, 100 soil profiles were excavated to represent the spatial variability of the soil in the study area, and the physicochemical parameters of the soil samples were analyzed. The results indicated that the study area is primarily characterized by flat to gently sloping surfaces with deep soils. Furthermore, there are no restrictions on soil salinity or alkalinity, no sodicity hazards, and low CaCO3 levels. On the other hand, the soils in the study area are coarse textured and have low levels of CEC and organic matter (OM), which are the major soil limiting factors. As a result, the land with fair capability (Grade 3) accounted for the vast majority of the study area (87.3%), covering 30599.4 ha. Land with poor capability (Grade 4) accounted for 6.5% of the total area, while non-agricultural land (Grade 5) accounted for less than 1%. These findings revealed that S2 and S3 are the dominant soil suitability classes for all the studied crops, indicating moderate and marginal soil suitabilities. Furthermore, there were only a few soil proportions classified as unsuitable (N class) for fruit crops, maize, and groundnuts. Among the crops studied, barley, wheat, sorghum, alfalfa, olives, citrus, potatoes, onions, tomatoes, sunflowers, safflowers, and soybeans are the most suitable for cultivation in the study area. The reference evapotranspiration (ETo) varied between 2.6 and 5.9 mm day−1, with higher rates observed in the summer months and lower rates in the winter months. Therefore, the increase in summer ETo rates and the decrease in winter ones result in higher CWRs during the summer season and lower ones during the winter season. The CWRs for the crops we studied ranged from 183.9 to 1644.8 mm season−1. These research findings suggest that the study area is suitable for cultivating a variety of crops. Crop production in the study area can be improved by adding organic matter to the soil, choosing drought-resistant crop varieties, employing effective irrigation systems, and implementing proper management practices. This study also provides valuable information for land managers to identify physical constraints and management needs for sustainable crop production. Furthermore, it offers valuable insights to aid investors, farmers, and governments in making informed decisions for agricultural development in the study region and similar arid and semiarid regions worldwide. Full article
(This article belongs to the Special Issue Soil Health and Properties in a Changing Environment)
Show Figures

Figure 1

26 pages, 6032 KB  
Article
Mitigating Water Shortage via Hydrological Modeling in Old and New Cultivated Lands West of the Nile in Egypt
by Abir M. Badr, Fadi Abdelradi, Abdelazim Negm and Elsayed M. Ramadan
Water 2023, 15(14), 2668; https://doi.org/10.3390/w15142668 - 23 Jul 2023
Cited by 7 | Viewed by 7839
Abstract
Middle East and North Africa (MENA) regions are increasingly concerned about water scarcity. Egypt, one of the arid MENA nations that relies primarily on Nile water, faces a water scarcity issue because of a mismatch between demand and supply. This study presents an [...] Read more.
Middle East and North Africa (MENA) regions are increasingly concerned about water scarcity. Egypt, one of the arid MENA nations that relies primarily on Nile water, faces a water scarcity issue because of a mismatch between demand and supply. This study presents an integrated executive system for managing water resources in two regions of Egypt that have traits with many MENA regions facing water scarcities. Hydrological modeling is required for the modeling of water resources, and model calibration procedures should be implemented to compare the simulated values to the observed and measured values to minimize model errors. The Water Evaluation and Planning (WEAP) model was used in this study to simulate the network systems of Egypt’s Minia Governorate on the western bank of the Nile’s narrow valley and Nubariya in the West Nile Delta, the lower reaches of the Nile. Using field data and experience, as well as other inputs, geographic information system (GIS) software digitized streams using satellite-interpreted data. The models were run, calibrated, and validated. The main calibration objective was to reduce the discrepancy between the actual and modeled flows as much as possible. Nash–Sutcliffe efficiency (NSE), percentage BIAS (PBIAS), volumetric efficiency (VE), and agreement index (d) values were calculated for three calibration cases. For anticipating water shortages until 2050, two scenarios were examined: (1) climate change scenarios based on historical climatic data from 1960 to 1990 and from 1991 to 2020, which led to a prediction scenario (2021–2050) of increasing temperature in the areas leading to evapotranspiration (ET) increases of 5.42% and 5.13% and (2) canal lining scenarios, which found a flow saving in the areas, showing that we can overcome the anticipated water shortage progress if canal lengths are rehabilitated by 10% and 25% in Minia and Nubariya. Full article
(This article belongs to the Section Water Use and Scarcity)
Show Figures

Figure 1

19 pages, 11033 KB  
Article
Determining the Extent of Soil Degradation Processes Using Trend Analyses at a Regional Multispectral Scale
by Mohamed A. E. AbdelRahman, Mohamed R. Metwalli, Maofang Gao, Francesco Toscano, Costanza Fiorentino, Antonio Scopa and Paola D’Antonio
Land 2023, 12(4), 855; https://doi.org/10.3390/land12040855 - 10 Apr 2023
Cited by 16 | Viewed by 4405
Abstract
In order to ensure the sustainability of production from agricultural lands, the degradation processes surrounding the fertile land environment must be monitored. Human-induced risk and status of soil degradation (SD) were assessed in the Northern-Eastern part of the Nile delta using trend analyses [...] Read more.
In order to ensure the sustainability of production from agricultural lands, the degradation processes surrounding the fertile land environment must be monitored. Human-induced risk and status of soil degradation (SD) were assessed in the Northern-Eastern part of the Nile delta using trend analyses for years 2013 to 2023. SD hotspot areas were identified using time-series analysis of satellite-derived indices as a small fraction of the difference between the observed indices and the geostatistical analyses projected from the soil data. The method operated on the assumption that the negative trend of photosynthetic capacity of plants is an indicator of SD independently of climate variability. Combinations of soil, water, and vegetation’s indices were integrated to achieve the goals of the study. Thirteen soil profiles were dug in the hotspots areas. The soil was affected by salinity and alkalinity risks ranging from slight to strong, while compaction and waterlogging ranged from slight to moderate. According to the GIS-model results, 30% of the soils were subject to slight degradation threats, 50% were subject to strong risks, and 20% were subject to moderate risks. The primary human-caused sources of SD are excessive irrigation, poor conservation practices, improper utilisation of heavy machines, and insufficient drainage. Electrical conductivity (EC), exchangeable soil percentage (ESP), bulk density (BD), and water table depth were the main causes of SD in the area. Generally, chemical degradation risks were low, while physical risks were very high in the area. Trend analyses of remote sensing indices (RSI) proved to be effective and accurate tools to monitor environmental dynamic changes. Principal components analyses were used to compare and prioritise among the used RSI. RSI pixel-wise residual trend indicated SD areas were related to soil data. The spatial and temporal trends of the indices in the region followed the patterns of drought, salinity, soil moisture, and the difficulties in separating the impacts of drought and submerged on SD on vegetation photosynthetic capacity. Therefore, future studies of land degradation and desertification should proceed using indices as a factor predictor of SD analysis. Full article
Show Figures

Figure 1

20 pages, 2435 KB  
Article
A Novel Regional-Scale Assessment of Soil Metal Pollution in Arid Agroecosystems
by Ahmed S. Abuzaid, Hossam S. Jahin, Mohamed S Shokr, Ahmed A. El Baroudy, Elsayed Said Mohamed, Nazih Y. Rebouh and Mohamed A. Bassouny
Agronomy 2023, 13(1), 161; https://doi.org/10.3390/agronomy13010161 - 4 Jan 2023
Cited by 19 | Viewed by 2750
Abstract
This work is a novel trial to integrate geostatistics with fuzzy logic under the geographic information system (GIS) environment to model soil pollution. Soil samples from seventy-one soil profiles in the northern Nile Delta, Egypt, and were analyzed for total concentrations of Cd, [...] Read more.
This work is a novel trial to integrate geostatistics with fuzzy logic under the geographic information system (GIS) environment to model soil pollution. Soil samples from seventy-one soil profiles in the northern Nile Delta, Egypt, and were analyzed for total concentrations of Cd, Co, Cu, Pb, Ni, and Zn. Metal distribution maps were generated using ordinary kriging methods. They were normalized by linear and non-linear fuzzy membership functions (FMFs) and overlain by fuzzy operators (And, OR, Sum, Product, and Gamma). The final maps were validated using the area under the curve (AUC) of the receiver operating characteristic (ROC). The best-fitted semivariogram models were Gaussian for Cd, Pb, and Ni, circular for Co and Zn, and exponential for Cu. The ROC and AUC analysis revealed that the non-linear FMFs were more effective than the linear functions for modeling soil pollution. Overall, the highest AUC value (0.866; very good accuracy) resulted from applying the fuzzy Sum overly to the non-linearly normalized layers, implying the superiority of this model for decision-making in the studied area. Accordingly, 92% of the investigated soils were severely polluted. Our study would increase insight into soil metal pollution on a regional scale, especially in arid regions. Full article
(This article belongs to the Special Issue Phytoremediation for Improving Agriculture Soil Quality)
Show Figures

Figure 1

17 pages, 2818 KB  
Article
Assessment of Soil Degradation and Hazards of Some Heavy Metals, Using Remote Sensing and GIS Techniques in the Northern Part of the Nile Delta, Egypt
by Mohamed E. Abowaly, Raafat A. Ali, Farahat S. Moghanm, Mohamed S. Gharib, Moustapha Eid Moustapha, Mohssen Elbagory, Alaa El-Dein Omara and Shimaa M. Elmahdy
Agriculture 2023, 13(1), 76; https://doi.org/10.3390/agriculture13010076 - 27 Dec 2022
Cited by 9 | Viewed by 4841
Abstract
Soil degradation and pollution is one of the main problems threatening the sustainable development of agriculture. This study used remote sensing and geographic information system (GIS) techniques to assess the risks of soil degradation and the risks of heavy metals in some soils [...] Read more.
Soil degradation and pollution is one of the main problems threatening the sustainable development of agriculture. This study used remote sensing and geographic information system (GIS) techniques to assess the risks of soil degradation and the risks of heavy metals in some soils north of the Nile Delta. The study area suffers from salinity, alkalinity, and water logging, so a spatial degradation model was used. Relying on landsat ETM+ images and the digital elevation model (DEM), it was possible to produce a geomorphological map, and it showed that the studied area consists of two landscapes, i.e., flood plain and lacustrine plain. The results indicated that salinization, alkalization, compaction, and water logging were the main types of soil degradation in the studied area. The spatial land degradation model showed that 16.61% of soils were affected by low degrees of degradation, 74.03% were affected by moderate degrees, and 9.36% were affected by high degrees of degradation. The studied area was affected by chemical degradation risks between low and high at 90.62% and 9.37%, respectively, while the physical degradation risks varied between low, moderate, high, and very high with percentages of 9.37%, 41.53%, 40.14%, and 8.93%, respectively. The environmental risks of heavy metals were assessed in the studied area using pollution indices including, the enrichment factor (EF), the pollution load index (PLI), and the potential ecological risk index (PER). Full article
(This article belongs to the Special Issue Soil Erosion Modeling and Monitoring)
Show Figures

Figure 1

18 pages, 6431 KB  
Article
Assessment of Potential Heavy Metal Contamination Hazards Based on GIS and Multivariate Analysis in Some Mediterranean Zones
by Mohamed S Shokr, Mostafa A. Abdellatif, Radwa A. El Behairy, Hend H. Abdelhameed, Ahmed A. El Baroudy, Elsayed Said Mohamed, Nazih Y. Rebouh, Zheli Ding and Ahmed S. Abuzaid
Agronomy 2022, 12(12), 3220; https://doi.org/10.3390/agronomy12123220 - 19 Dec 2022
Cited by 29 | Viewed by 3552
Abstract
One of the most significant challenges that global decision-makers are concerned about is soil contamination. It is also related to food security and soil fertility. The quality of the soil and crops in Egypt are being severely impacted by the increased heavy metal [...] Read more.
One of the most significant challenges that global decision-makers are concerned about is soil contamination. It is also related to food security and soil fertility. The quality of the soil and crops in Egypt are being severely impacted by the increased heavy metal content of the soils in the middle Nile Delta. In Egypt’s middle Nile Delta, fifty random soil samples were chosen. Inverse distance weighting (IDW) was used to create the spatial pattern maps for four heavy metals: Cd, Mn, Pb, and Zn. The soil contamination levels in the research area were assessed using principal component analysis (PCA), contamination factors (CF), the geoaccumulation index (I-Geo), and the improved Nemerow pollution index (In). The findings demonstrated that using PCA, the soil heavy metal concentrations were divided into two clusters. Moreover, the majority of the study region (44.47%) was assessed to be heavily to extremely polluted by heavy metals. In conclusion, integrating the contamination indices CF, I-Geo, and In with the GIS technique and multivariate model, analysis establishes a practical and helpful strategy for assessing the hazard of heavy metal contamination. The findings could serve as a basis for decision-makers to create effective heavy metal mitigation efforts. Full article
Show Figures

Figure 1

20 pages, 9840 KB  
Article
Spatio Prediction of Soil Capability Modeled with Modified RVFL Using Aptenodytes Forsteri Optimization and Digital Soil Assessment Technique
by Manal A. Alnaimy, Sahar A. Shahin, Ahmed A. Afifi, Ahmed A. Ewees, Natalia Junakova, Magdalena Balintova and Mohamed Abd Elaziz
Sustainability 2022, 14(22), 14996; https://doi.org/10.3390/su142214996 - 13 Nov 2022
Cited by 7 | Viewed by 2069
Abstract
To meet the needs of Egypt’s rising population, more land must be cultivated. Land evaluation is vital to achieving sustainable agricultural production. To determine the soil capability in the northeast Nile Delta region of Egypt, the present study introduces a new form of [...] Read more.
To meet the needs of Egypt’s rising population, more land must be cultivated. Land evaluation is vital to achieving sustainable agricultural production. To determine the soil capability in the northeast Nile Delta region of Egypt, the present study introduces a new form of integration between the Agriculture Land Evaluation System (ALES Arid) model and the machine learning (ML) approach. The soil capability indicators required for the ALES Arid model were determined for the 47 collected soil profiles covering the study area. These indicators include soil pH, soil salinity, the sodium adsorption ratio (SAR), the exchangeable sodium percentage (ESP), the organic matter (OM) content, the calcium carbonate (CaCO3) content, the gypsum content, the clay percentage, and the slope. The ALES Arid model was run using these indicators, and soil capability indexes were obtained. Using GIS, these indexes helped to classify the study area into four capability classes, ranging from good to very poor soils. To predict the soil capability, three machine learning algorithms named traditional RVFL, sine cosine algorithm (SCA), and AFO were also applied to the same soil criteria. The developed ML method aims to enhance the prediction of soil capability. This method depends on improving the performance of Random Vector Functional Link (RVFL) using an optimization technique named Aptenodytes Forsteri Optimization (AFO). The operators of AFO were used to determine the best parameters of RVFL since traditional RVFL is sensitive to parameters. To assess the performance of the developed AFO-RVFL method, a set of real collected data was used. The experimental results illustrate the high efficacy of AFO-RVFL in the spatial prediction of soil capability. The correlations found in this study are critical for understanding the overall techniques for predicting soil capability. Full article
Show Figures

Figure 1

18 pages, 10264 KB  
Article
Evaluation of Groundwater Sensitivity to Pollution Using GIS-Based Modified DRASTIC-LU Model for Sustainable Development in the Nile Delta Region
by Nesma A. Arafa, Zenhom El-Said Salem, Mahmoud A. Ghorab, Shokry A. Soliman, Abdelaziz L. Abdeldayem, Yasser M. Moustafa and Hosni H. Ghazala
Sustainability 2022, 14(22), 14699; https://doi.org/10.3390/su142214699 - 8 Nov 2022
Cited by 19 | Viewed by 3191
Abstract
The groundwater resources in the Nile Delta region are an important resource for freshwater because of rising water demand due to anthropogenic activities. The goal of this study is to quantify groundwater sensitivity to pollution in the Nile Delta by a modified GIS-based [...] Read more.
The groundwater resources in the Nile Delta region are an important resource for freshwater because of rising water demand due to anthropogenic activities. The goal of this study is to quantify groundwater sensitivity to pollution in the Nile Delta by a modified GIS-based DRASTIC-LU model. In this study, we utilized two types of modified DRASTIC-LU models, generic and pesticide, to determine the groundwater vulnerability rates to contamination. The results of the generic DRASTIC-LU model showed that the research region, except for the northwestern part with moderate vulnerability of 3.38%, is highly and very highly vulnerable to pollution with 42.69 and 53.91%, respectively. Results from the pesticide DRASTIC-LU model, on the other hand, also confirmed that, except for the northwestern and southern parts with a moderate vulnerability of 9.78%, most the Nile Delta is highly and very highly vulnerable with 50.68 and 39.53%, respectively. A validation of the model generated was conducted based on nitrate concentrations in the groundwater and a sensitivity analysis. Based on the nitrate analysis, the final output map showed a strong association with the pesticide vulnerability model. Examining the model sensitivity revealed that the influence of depth to water and net recharge were the most important factors to consider. Full article
Show Figures

Figure 1

21 pages, 15666 KB  
Article
A Time Series Investigation to Assess Climate Change and Anthropogenic Impacts on Quantitative Land Degradation in the North Delta, Egypt
by Mohamed A. E. AbdelRahman, Ahmed A. Afifi and Antonio Scopa
ISPRS Int. J. Geo-Inf. 2022, 11(1), 30; https://doi.org/10.3390/ijgi11010030 - 31 Dec 2021
Cited by 32 | Viewed by 6139
Abstract
In the current study the processes of soil deterioration over the past five decades was evaluated. Land degradation risk, status, and rate were assessed in Kafr El-Sheikh Governorate, Egypt, in 2016 using OLI and ETM (2002) remote sensing data, and soil data from [...] Read more.
In the current study the processes of soil deterioration over the past five decades was evaluated. Land degradation risk, status, and rate were assessed in Kafr El-Sheikh Governorate, Egypt, in 2016 using OLI and ETM (2002) remote sensing data, and soil data from 1961.A quantitative deterioration was produced based on the comparative study approach in the integrated weighted sum, weighted overlay, and fuzzy model. The parameters used were soil depth, texture, pH, EC, OM, SAR, ESP, CEC, CaCO3, BD, N, P, K. The variables were based on the measurements derived from the Universal Soil Loss Equation (USLE). The results of the implemented USLE in the GIS model-builder revealed the prevalence of severe soil deterioration processes in the region, and include four main deterioration risks: water-logging, soil compaction, salinization, and alkalization. During 2002–2016, soil sealing took place on 36,297.87 ha of the study area (9.7% of the total area). Urban sprawl was one of the most noticed problems that became apparent during the fieldwork during the inventory of land resources in the investigation area. Soil sealing is one of the hidden manifestations of desertification, and it is the implicit explanation for the lost land for the agricultural production process. The study showed that the investigated soil, as a part of north Nile Delta, is a very fragile system that needs to be protected, especially under the effect of climate change in areas overloaded with population, and because of their negative effects on soil properties. According to the results of this study, it is recommended that the same approach be applied to similar agricultural semi-arid regions to help in building a database of land resources for agricultural use that will be very useful for the decision-maker to monitor changes on agricultural lands. Full article
(This article belongs to the Special Issue Integrating GIS and Remote Sensing in Soil Mapping and Modeling)
Show Figures

Figure 1

28 pages, 8710 KB  
Article
Optimization-Based Proposed Solution for Water Shortage Problems: A Case Study in the Ismailia Canal, East Nile Delta, Egypt
by Elsayed M. Ramadan, Heba F. Abdelwahab, Zuzana Vranayova, Martina Zelenakova and Abdelazim M. Negm
Water 2021, 13(18), 2481; https://doi.org/10.3390/w13182481 - 9 Sep 2021
Cited by 11 | Viewed by 8204
Abstract
Water conflicts in transboundary watersheds are significantly exacerbated by insufficient freshwater sources and high water demands. Due to its increasing population and various development projects, as well as current and potential water shortages, Egypt is one of the most populated and impacted countries [...] Read more.
Water conflicts in transboundary watersheds are significantly exacerbated by insufficient freshwater sources and high water demands. Due to its increasing population and various development projects, as well as current and potential water shortages, Egypt is one of the most populated and impacted countries in Africa and the Middle East in terms of water scarcity. With good future planning, modeling will help to solve water scarcity problems in the Ismailia canal, which is one of the most significant branches of the Nile River. Many previous studies of the Nile river basin depended on quality modeling and hydro-economic models which had policy or system control constraints. To overcome this deficit position and number, the East Nile Delta area was investigated using LINDO (linear interactive, and discrete optimizer) software; a mathematical model with physical constraints (mass balances); and ArcGIS software for canals and water demands from the agriculture sector, which is expected to face a water shortage. Using the total capital (Ismailia canal, groundwater, and water reuse) and total demand for water from different industries, the software measures the shortage area and redistributes the water according to demand node preferences (irrigation, domestic, and industrial water demands). At the irrigation network’s end, a water deficit of 789.81 MCM/year was estimated at Al-Salhiya, Ismailia, El Qantara West, Fayed, and Port Said. The model was then run through three scenarios: (1) the Ismailia Canal Lining’s effect, (2) surface water’s impact, and (3) groundwater’s impact. Water scarcity was proportional to lining four sections at a length of 61.0 km, which is considered to be optimal—based on the simulation which predicts that the Ismailia canal head flow will rise by 15%, according to scenarios—and the most effective way to reduce water scarcity in the face of climate change and limited resources as a result of the increasing population and built-in industrial projects in Egypt. Full article
(This article belongs to the Special Issue Assessment and Management of Flood Risk in Urban Areas)
Show Figures

Figure 1

20 pages, 3567 KB  
Article
Assessment of Soil Pollution Levels in North Nile Delta, by Integrating Contamination Indices, GIS, and Multivariate Modeling
by Mohamed E. Abowaly, Abdel-Aziz A. Belal, Enas E. Abd Elkhalek, Salah Elsayed, Rasha M. Abou Samra, Abdullah S. Alshammari, Farahat S. Moghanm, Kamal H. Shaltout, Saad A. M. Alamri and Ebrahem M. Eid
Sustainability 2021, 13(14), 8027; https://doi.org/10.3390/su13148027 - 19 Jul 2021
Cited by 28 | Viewed by 4870
Abstract
The proper assessment of trace element concentrations in the north Nile Delta of Egypt is needed in order to reduce the high levels of toxic elements in contaminated soils. The objectives of this study were to assess the risks of contamination for four [...] Read more.
The proper assessment of trace element concentrations in the north Nile Delta of Egypt is needed in order to reduce the high levels of toxic elements in contaminated soils. The objectives of this study were to assess the risks of contamination for four trace elements (nickel (Ni), cobalt (Co), chromium (Cr), and boron (B)) in three different layers of the soil using the geoaccumulation index (I-geo) and pollution load index (PLI) supported by GIS, as well as to evaluate the performance of partial least-square regression (PLSR) and multiple linear regression (MLR) in estimating the PLI based on data for the four trace elements in the three different soil layers. The results show a widespread contamination of I-geo Ni, Co, Cr, and B in the three different layers of the soil. The I-geo values varied from 0 to 4.74 for Ni, 0 to 6.56 for Co, 0 to 4.11 for Cr, and 0 to 4.57 for B. According to I-geo classification, the status of Ni, Cr, and B ranged from uncontaminated/moderately contaminated to strongly/extremely contaminated. Co ranged from uncontaminated/moderately contaminated to extremely contaminated. There were no significant differences in the values of I-geo for Ni, Co, Cr, and B in the three different layers of the soil. According to the PLI classification, the majority of the samples were very highly polluted. For example, 4.76% and 95.24% of the samples were unpolluted and very highly polluted, respectively, in the surface layer of the soil profiles. Additionally, 14.29% and 85.71% of the samples were unpolluted and very highly polluted, respectively, in the subsurface layer of the soil profiles. Both calibration (Cal.) and validation (Val.) models of the PLSR and MLR showed the highest performance in predicting the PLI based on data for the four studied trace elements, as an alternative method. The validation (Val.) models performed the best in predicting the PLI, with R2 = 0.89–0.93 in the surface layer, 0.91–0.96 in the subsurface layer, 0.89–0.94 in the lowest layers, and 0.92–0.94 across the three different layers. In conclusion, the integration of the I-geo, PLI, GIS technique, and multivariate models is a valuable and applicable approach for the assessment of the risk of contamination for trace elements, and the PLSR and MLR models could be used through applying chemometric techniques to evaluate the PLI in different layers of the soil. Full article
Show Figures

Figure 1

17 pages, 10473 KB  
Article
The Prediction and Assessment of the Impacts of Soil Sealing on Agricultural Land in the North Nile Delta (Egypt) Using Satellite Data and GIS Modeling
by Ehab Hendawy, A. A. Belal, E. S. Mohamed, Abdelaziz Elfadaly, Beniamino Murgante, Ali A. Aldosari and Rosa Lasaponara
Sustainability 2019, 11(17), 4662; https://doi.org/10.3390/su11174662 - 27 Aug 2019
Cited by 32 | Viewed by 6787
Abstract
Soil sealing is currently one of the most critical barriers to sustainable development, particularly in developing countries such as Egypt. Agriculture is a major component of the Egyptian economy and the country’s main source of food security. Urbanization is devouring vast areas of [...] Read more.
Soil sealing is currently one of the most critical barriers to sustainable development, particularly in developing countries such as Egypt. Agriculture is a major component of the Egyptian economy and the country’s main source of food security. Urbanization is devouring vast areas of agricultural land, and therefore, in the present study, urbanization was used to determine the degree of soil sealing in a region of Kafr El Sheikh Governorate, Egypt. In this work, remote sensing data were used to monitor changes in land use and land cover (LULC) between 1984 and 2016. A field survey and population data were also used in the analysis. Support vector machine (SVM) classification was used to produce LULC maps of the study area. An accuracy assessment was performed by calculating overall accuracy and individual kappa coefficients. Additionally, soil sealing was assessed using data from 1984 to 2016, and the potential expansion of soil sealing until 2048 was simulated using the cellular automata (CA)–Markov model. Our analysis showed that in the study area (i) about 90% of the soils had soil capability degrees between class II and class III; (ii) soil sealing was not uniformly distributed in the study area; (iii) between 1984 and 2016, the area of soil sealing in fertile soils due to urbanization increased by 19,500 hectares; and (iv) between 1984 and 2000, the urban area increased by around 29%, whereas between 2000 and 2010 it increased by around 43.6%. The results suggest that the magnitude of soil sealing is a good indicator of the soil loss rate and the potential for agricultural development in the Nile Delta. The model predicted that by 2048 an area of 32,290 hectares of agricultural soil will be lost to urbanization. This study indicates that the change of LULC has a negative impact on soil sealing. Between 2000 and 2010, the area of agricultural land decreased by 4%, despite an increase in land reclamation in the north of the study area. The amount of soil sealing was found to increase towards the southeast and northeast of the study area, except for the northern parts, where the amount of soil sealing increased towards the east. Our analyses and forecasts are useful for decision-makers responsible for soil-sealing mitigation strategies and soil-sealing protection plans in the Kafr El Sheikh Governorate, Egypt. Full article
(This article belongs to the Special Issue Smart Urban Planning and Land Management)
Show Figures

Figure 1

21 pages, 5812 KB  
Article
Modeling Urban Encroachment on the Agricultural Land of the Eastern Nile Delta Using Remote Sensing and a GIS-Based Markov Chain Model
by Kelsee Bratley and Eman Ghoneim
Land 2018, 7(4), 114; https://doi.org/10.3390/land7040114 - 1 Oct 2018
Cited by 40 | Viewed by 9704
Abstract
Historically, the Nile Delta has played an integral part in Egyptian civilization, as its fertile soils have been cultivated for centuries. The region offers a lush oasis among the expansive arid climate of Northern Africa; however, in recent decades, many anthropogenic changes to [...] Read more.
Historically, the Nile Delta has played an integral part in Egyptian civilization, as its fertile soils have been cultivated for centuries. The region offers a lush oasis among the expansive arid climate of Northern Africa; however, in recent decades, many anthropogenic changes to the environment have jeopardized Egypt’s agricultural productivity. Political instability and lack of sufficient regulations regarding urban growth and encroachment have put agricultural land in the area at risk. Advanced geospatial techniques were used to assess the rate at which urban areas are increasing within the region. A hybrid classification of Landsat satellite imagery for the eastern sector of the Nile Delta, between the years 1988 and 2017, was conducted to map major land-use and land-cover (LULC) classes. The statistical change analysis revealed that urban areas increased by 222.5% over the study period (29 years). Results indicated that urban areas are encroaching mainly on established agricultural lands within the Nile Delta. Most of the change has occurred within the past nine years, where approximately 235.60 km2 of the cultivated lands were transitioned to urban. Nonetheless, at the eastern delta flank, which is bordered by desert, analysis indicated that agricultural lands have experienced a considerable growth throughout the study period due to a major desert reclamation effort. Areas most at risk from future urban expansion were identified. A simulation of future urban expansion, using a Markov Chain algorithm, indicated that the extent to which urban area is simulated to grow in the region is 16.67% (277.3 km2) and 37.82% (843 km2) by the year 2026, and 2050, respectively. The methods used in this study are useful in assessing the rate of urban encroachment on agricultural lands and can be applied to similar at-risk areas in the regions if appropriate site-specific modifications are considered. Full article
Show Figures

Figure 1

Back to TopTop