Assessing Surface Water Quality Using Risk Indicators, Geographic Information System Modeling Techniques, and Multi-Statistical Methods in Arid Regions to Maintain the Sustainability of Water Resources
Abstract
1. Introduction
2. Materials and Methods
2.1. Description of the Research Area
2.2. Collecting Water Samples
2.3. Mapping Landuse and Landcover of Study Area
2.4. Calculation of Water Quality
Sodium Adsorption Ratio (SAR)
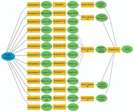
2.5. Modeling Water Quality
2.6. Contamination Indices
2.6.1. HPI
2.6.2. Ecological Risk Index (ERI)
2.6.3. Contamination Factor (CF)
2.6.4. Pollution Load Index (PLI)
2.6.5. Modified Contamination Degree (mCd)
2.7. Statistical Analysis
3. Results and Discussion
3.1. Mapping Land Use and Land Cover (LULC) Within the Research Area
3.2. Physiochemical Properties of the Irrigation Water in the Research Region
3.2.1. Salinity Hazards
3.2.2. Infiltration and Permeability Hazard
3.2.3. Specific Toxicity
3.2.4. Toxicity of Heavy Metals
3.2.5. Miscellaneous Effects
3.3. Irrigation Water Quality Index (IWQI)
3.4. Evaluation of Heavy Metal Indices
3.5. Factor Analysis
4. Conclusions
Supplementary Materials
Author Contributions
Funding
Data Availability Statement
Acknowledgments
Conflicts of Interest
References
- Dadebo, T.T.; Gelaw, G.T. Determination of metals in water samples within the irrigation area in Telo District, Kaffa Zone, South Western Ethiopia. Heliyon 2024, 10, e29003. [Google Scholar] [CrossRef]
- Alsubih, M.; Mallick, J.; Islam, A.R.M.T.; Almesfer, M.K.; Ben Kahla, N.; Talukdar, S.; Ahmed, M. Assessing surface water quality for irrigation purposes in some dams of Asir Region, Saudi Arabia using multi-statistical modeling approaches. Water 2022, 14, 1439. [Google Scholar] [CrossRef]
- Siddique, M.A.B.; Khan, R.; Islam, A.R.M.T.; Alam, M.K.; Islam, M.S.; Hossain, M.S.; Habib, M.A.; Akbor, M.A.; Bithi, U.H.; Rashid, M.B.; et al. Quality assessment of freshwaters from a coastal city of southern Bangladesh: Irrigation feasibility and preliminary health risks appraisal. Environ. Nanotechnol. Monit. Manag. 2021, 16, 100524. [Google Scholar] [CrossRef]
- Rahman, M.S.; Saha, N.; Islam, A.R.M.T.; Shen, S.; Doza, B. Evaluation of water quality for sustainable agriculture in Bangladesh. Water Air Soil Pollut. 2017, 228, 385. [Google Scholar] [CrossRef]
- Mateo-Sagasta, J.; Zadeh, S.M.; Turral, H.; Burke, J. Water Pollution from Agriculture: A Global Review. Executive Summary. 2017. Available online: https://xueshu.baidu.com/usercenter/paper/show?paperid=f094a8b4acdff086606b63c8534aa237&site=xueshu_se (accessed on 1 September 2024).
- Asseng, S.; Kheir, A.M.S.; Kassie, B.T.; Hoogenboom, G.; Abdelaal, A.I.N.; Haman, D.Z.; Ruane, A.C. Can Egypt become self-sufficient in wheat? Environ. Res. Lett. 2018, 13, 094012. [Google Scholar] [CrossRef]
- Godfray, H.C.J.; Beddington, J.R.; Crute, I.R.; Haddad, L.; Lawrence, D.; Muir, J.F.; Pretty, J.; Robinson, S.; Thomas, S.M.; Toulmin, C. Food Security: The Challenge of Feeding 9 Billion People. Science 2010, 327, 812–818. [Google Scholar] [CrossRef]
- Kawy, W.A.M.A. Using GIS modeling to assess the agricultural sustainability in Kafr El-Sheikh governorate, Nile Delta, Egypt. Arab. J. Geosci. 2013, 6, 733–747. [Google Scholar] [CrossRef]
- Mohamed, E.S.; Belal, A.; Shalaby, A. Impacts of soil sealing on potential agriculture in Egypt using remote sensing and GIS techniques. Eurasian Soil Sci. 2015, 48, 1159–1169. [Google Scholar] [CrossRef]
- Aminiyan, M.M.; Aminiyan, F.M.; Heydariyan, A. Study on hydrochemical characterization and annual changes of surface water quality for agricultural and drinking purposes in semi-arid area. Sustain. Water Resour. Manag. 2016, 2, 473–487. [Google Scholar] [CrossRef]
- El-Bouraie, M.; El-Barbary, A.A.; Yehia, M.M.; Motawea, E.A. Heavy metal concentrations in surface river water and bed sediments at Nile Delta in Egypt. Suo 2010, 61, 1–12. [Google Scholar]
- El-Amier, Y.A.; Bonanomi, G.; Abd-ElGawad, A.M. Pollution Risk Assessment of Heavy Metals along Kitchener Drain Sediment, Nile Delta. Soil Syst. 2023, 7, 85. [Google Scholar] [CrossRef]
- Khalifa, H.E.; Moussa, H.A. Soil and agriculture after the Aswan High Dam. In Irrigated agriculture in Egypt: Past, Present and Future; Springer: Berlin/Heidelberg, Germany, 2017; pp. 81–124. [Google Scholar]
- Islam, A.R.M.T.; Shen, S.; Doza, B.; Rahman, M.S. Assessing irrigation water quality in Faridpur district of Bangladesh using several indices and statistical approaches. Arab. J. Geosci. 2017, 10, 418. [Google Scholar] [CrossRef]
- Ouali, N.; Belabed, B.-E.; Chenchouni, H. Modelling environment contamination with heavy metals in flathead grey mullet Mugil cephalus and upper sediments from north African coasts of the Mediterranean Sea. Sci. Total Environ. 2018, 639, 156–174. [Google Scholar] [CrossRef] [PubMed]
- Islam, M.S.; Ahmed, M.K.; Raknuzzaman, M.; Habibullah-Al-Mamun, M.; Islam, M.K. Heavy metal pollution in surface water and sediment: A preliminary assessment of an urban river in a developing country. Ecol. Indic. 2015, 48, 282–291. [Google Scholar] [CrossRef]
- Kachroud, M.; Trolard, F.; Kefi, M.; Jebari, S.; Bourrié, G. Water quality indices: Challenges and application limits in the literature. Water 2019, 11, 361. [Google Scholar] [CrossRef]
- Tyagi, S.; Sharma, B.; Singh, P.; Dobhal, R. Water quality assessment in terms of water quality index. Am. J. Water Resour. 2013, 1, 34–38. [Google Scholar] [CrossRef]
- Poonam, T.; Tanushree, B.; Sukalyan, C. Water quality indices-important tools for water quality assessment: A review. Int. J. Adv. Chem. 2013, 1, 15–28. [Google Scholar]
- Singh, S.; Ghosh, N.C.; Gurjar, S.; Krishan, G.; Kumar, S.; Berwal, P. Index-based assessment of suitability of water quality for irrigation purpose under Indian conditions. Environ. Monit. Assess. 2018, 190, 29. [Google Scholar] [CrossRef]
- Antoniadis, V.; Shaheen, S.M.; Levizou, E.; Shahid, M.; Niazi, N.K.; Vithanage, M.; Ok, Y.S.; Bolan, N.; Rinklebe, J. A critical prospective analysis of the potential toxicity of trace element regulation limits in soils worldwide: Are they protective concerning health risk assessment?—A review. Environ. Int. 2019, 127, 819–847. [Google Scholar] [CrossRef] [PubMed]
- Page, A.L. Fate and Effects of Trace Elements in Sewage Sludge When Applied to Agricultural Lands: A Literature Review Study. 1974. Available online: https://nepis.epa.gov/Exe/ZyNET.exe/9100TOLS.TXT?ZyActionD=ZyDocument&Client=EPA&Index=Prior+to+1976&Docs=&Query=&Time=&EndTime=&SearchMethod=1&TocRestrict=n&Toc=&TocEntry=&QField=&QFieldYear=&QFieldMonth=&QFieldDay=&IntQFieldOp=0&ExtQFieldOp=0&XmlQuery=&File=D%3A%5Czyfiles%5CIndex%20Data%5C70thru75%5CTxt%5C00000015%5C9100TOLS.txt&User=ANONYMOUS&Password=anonymous&SortMethod=h%7C-&MaximumDocuments=1&FuzzyDegree=0&ImageQuality=r75g8/r75g8/x150y150g16/i425&Display=hpfr&DefSeekPage=x&SearchBack=ZyActionL&Back=ZyActionS&BackDesc=Results%20page&MaximumPages=1&ZyEntry=1&SeekPage=x&ZyPURL (accessed on 1 September 2024).
- Hodson, M.E. Heavy metals—Geochemical bogey men? Environ. Pollut. 2004, 129, 341–343. [Google Scholar] [CrossRef] [PubMed]
- Pourret, O.; Bollinger, J.-C. ‘Heavy metals’-what to do now: To use or not to use? Sci. Total Environ. 2017, 610, 419–420. [Google Scholar] [CrossRef] [PubMed]
- Wu, W.; Wu, P.; Yang, F.; Sun, D.-L.; Zhang, D.-X.; Zhou, Y.-K. Assessment of heavy metal pollution and human health risks in urban soils around an electronics manufacturing facility. Sci. Total Environ. 2018, 630, 53–61. [Google Scholar] [CrossRef] [PubMed]
- Liu, G.; Wang, J.; Liu, X.; Liu, X.; Li, X.; Ren, Y.; Wang, J.; Dong, L. Partitioning and geochemical fractions of heavy metals from geogenic and anthropogenic sources in various soil particle size fractions. Geoderma 2018, 312, 104–113. [Google Scholar] [CrossRef]
- Bolan, N.; Kunhikrishnan, A.; Thangarajan, R.; Kumpiene, J.; Park, J.; Makino, T.; Kirkham, M.B.; Scheckel, K. Remediation of heavy metal (loid) s contaminated soils–to mobilize or to immobilize? J. Hazard. Mater. 2014, 266, 141–166. [Google Scholar] [CrossRef]
- Rinklebe, J.; Antoniadis, V.; Shaheen, S.M.; Rosche, O.; Altermann, M. Health risk assessment of potentially toxic elements in soils along the Central Elbe River, Germany. Environ. Int. 2019, 126, 76–88. [Google Scholar] [CrossRef] [PubMed]
- Reza, R.; Singh, G. Heavy metal contamination and its indexing approach for river water. Int. J. Environ. Sci. Technol. 2010, 7, 785–792. [Google Scholar] [CrossRef]
- Reza, R.; Singh, G. Application of heavy metal pollution index for ground water quality assessment in Angul District of Orissa, India. Int. J. Environ. Sci. 2019, 5, 118–122. [Google Scholar]
- Manoj, K.; Padhy, P.K.; Chaudhury, S. Study of heavy metal contamination of the river water through index analysis approach and environmetrics. Bull. Environ. Pharmacol. Life Sci. 2012, 1, 7–15. [Google Scholar]
- Sheykhi, V.; Moore, F. Geochemical characterization of Kor River water quality, fars province, Southwest Iran. Water Qual. Expo. Health 2012, 4, 25–38. [Google Scholar] [CrossRef]
- Chaturvedi, A.; Bhattacharjee, S.; Mondal, G.C.; Kumar, V.; Singh, P.K.; Singh, A.K. Exploring new correlation between hazard index and heavy metal pollution index in groundwater. Ecol. Indic. 2019, 97, 239–246. [Google Scholar] [CrossRef]
- Mukherjee, I.; Singh, U.K.; Singh, R.P.; Anshumali; Kumari, D.; Jha, P.K.; Mehta, P. Characterization of heavy metal pollution in an anthropogenically and geologically influenced semi-arid region of east India and assessment of ecological and human health risks. Sci. Total Environ. 2020, 705, 135801. [Google Scholar] [CrossRef] [PubMed]
- Sawut, R.; Kasim, N.; Maihemuti, B.; Hu, L.; Abliz, A.; Abdujappar, A.; Kurban, M. Pollution characteristics and health risk assessment of heavy metals in the vegetable bases of northwest China. Sci. Total Environ. 2018, 642, 864–878. [Google Scholar] [CrossRef] [PubMed]
- Kumar, R.; Dutt, V.; Raina, A.; Sharma, N. Spatial water quality assessment of a mountain stream in northwestern India using multivariate statistical techniques. Environ. Monit. Assess. 2022, 194, 1–24. [Google Scholar] [CrossRef]
- Subramanian, A.; Baskar, S. Water quality assessment of Noyyal river using water quality index (WQI) and multivariate statistical techniques. Water Sci. 2022, 36, 85–98. [Google Scholar] [CrossRef]
- Ustaoğlu, F.; Taş, B.; Tepe, Y.; Topaldemir, H. Comprehensive assessment of water quality and associated health risk by using physicochemical quality indices and multivariate analysis in Terme River, Turkey. Environ. Sci. Pollut. Res. 2021, 28, 62736–62754. [Google Scholar] [CrossRef] [PubMed]
- Franco, H.D.; Custodio, M.; Peñaloza, R.; De la Cruz, H. Application of multivariate statistical methods and water quality index for the evaluation of surface water quality in the Cunas River Basin, Peru. Asian J. Water Environ. Pollut. 2021, 18, 19–27. [Google Scholar] [CrossRef]
- Panjgotra, S.; Rishi, M.S.; Awasthi, A. Water quality assessment of River Tawi, Jammu using water quality index and multivariate statistical techniques. Water Resour. 2022, 49, 1059–1069. [Google Scholar] [CrossRef]
- Nampak, H.; Pradhan, B.; Manap, M.A. Application of GIS based data driven evidential belief function model to predict groundwater potential zonation. J. Hydrol. 2014, 513, 283–300. [Google Scholar] [CrossRef]
- Manap, M.A.; Nampak, H.; Pradhan, B.; Lee, S.; Sulaiman, W.N.A.; Ramli, M.F. Application of probabilistic-based frequency ratio model in groundwater potential mapping using remote sensing data and GIS. Arab. J. Geosci. 2014, 7, 711–724. [Google Scholar] [CrossRef]
- Khater, A.; Kitamura, Y.; Shimizu, K.; El Hassan, W.A.; Fujimaki, H. Quantitative analysis of reusing agricultural water to compensate for water supply deficiencies in the Nile Delta irrigation network. Paddy Water Environ. 2015, 13, 367–378. [Google Scholar] [CrossRef]
- Elnmer, A.; Khadr, M.; Allam, A.; Kanae, S.; Tawfik, A. Assessment of irrigation water performance in the Nile delta using remotely sensed data. Water 2018, 10, 1375. [Google Scholar] [CrossRef]
- El-Alfy, M.A.; El-Amier, Y.A.; El-Hamid, H.T.A. Soil quality and health risk assessment of heavy metals in agricultural areas irrigated with wastewater from Kitchener Drain, Nile Delta, Egypt. J. Sci. Agric. 2017, 1, 158–170. [Google Scholar] [CrossRef][Green Version]
- van der Most, H. Towards Sustainable Development of Deltas, Estuaries and Coastal Zones: Description of Eight Selected Deltas; Trends and Responses; Deltares: Delft, The Netherlands, 2009. [Google Scholar]
- Said, R. The River Nile Geology and Hydrology and Utilization; Pergmon Press: Oxford, UK, 1993. [Google Scholar]
- Shalaby, A. Land degradation assessment of the irrigated lands in the Middle Nile Delta, Egypt. Nat. Sci. 2013, 11, 121–126. [Google Scholar]
- EI-Fayoumy, I.F. Geology of Ground Water Supplies in the Region East of the Nile Delta. Ph.D. Thesis, Faculty of Science, Cairo University, Cairo, Egypt, 1968. [Google Scholar]
- Mansour, M.M.; Abdel-Salam, A.A.; Rashed, H.S.; El-Hosainy, O.H. Assessment of Soil Quality in Some Areas of the Nile Delta, Egypt, Using GIS and Remote Sensing. Available online: https://www.amazon.com/River-Nile-Geology-Hydrology-Utilization/dp/0080418864 (accessed on 1 September 2024).
- Ngweme, G.N.; Atibu, E.K.; Al Salah, D.M.M.; Muanamoki, P.M.; Kiyombo, G.M.; Mulaji, C.K.; Otamonga, J.-P.; Poté, J.W. Heavy metal concentration in irrigation water, soil and dietary risk assessment of Amaranthus viridis grown in peri-urban areas in Kinshasa, Democratic Republic of the Congo. Watershed Ecol. Environ. 2020, 2, 16–24. [Google Scholar] [CrossRef]
- Rice, E.W.; Bridgewater, L.; Association, A.P.H. Standard Methods for the Examination of Water and Wastewater; American public health association: Washington, DC, USA, 2012; Volume 10. [Google Scholar]
- Alharbi, T.; El-Sorogy, A.S. Risk assessment of potentially toxic elements in Agricultural soils of Al-Ahsa Oasis, Saudi Arabia. Sustainability 2022, 15, 659. [Google Scholar] [CrossRef]
- Arora, M.; Kiran, B.; Rani, S.; Rani, A.; Kaur, B.; Mittal, N. Heavy metal accumulation in vegetables irrigated with water from different sources. Food Chem. 2008, 111, 811–815. [Google Scholar] [CrossRef]
- Neetu; Ray, S.S. Exploring machine learning classification algorithms for crop classification using Sentinel 2 data. ISPRS Int. Arch. Photogramm. Remote Sens. Spat. Inf. Sci. 2019, 42, 573–578. [Google Scholar] [CrossRef]
- Clemente, J.; Fontanelli, G.; Ovando, G.; Roa, Y.; Lapini, A.; Santi, E. Google Earth Engine: Application of algorithms for remote sensing of crops in Tuscany (Italy). In Proceedings of the 2020 IEEE Latin American GRSS & ISPRS Remote Sensing Conference (LAGIRS), Santiago, Chile, 22–26 March 2020; pp. 195–200. [Google Scholar]
- Xue, H.; Xu, X.; Zhu, Q.; Yang, G.; Long, H.; Li, H.; Yang, X.; Zhang, J.; Yang, Y.; Xu, S.; et al. Object-oriented crop classification using time series sentinel images from google earth engine. Remote Sens. 2023, 15, 1353. [Google Scholar] [CrossRef]
- Akbari, E.; Boloorani, A.D.; Samany, N.N.; Hamzeh, S.; Soufizadeh, S.; Pignatti, S. Crop mapping using random forest and particle swarm optimization based on multi-temporal Sentinel-2. Remote Sens. 2020, 12, 1449. [Google Scholar] [CrossRef]
- Tariq, A.; Yan, J.; Gagnon, A.S.; Khan, M.R.; Mumtaz, F. Mapping of cropland, cropping patterns and crop types by combining optical remote sensing images with decision tree classifier and random forest. Geo-Spatial Inf. Sci. 2023, 26, 302–320. [Google Scholar] [CrossRef]
- Simsek, C.; Gunduz, O. IWQ index: A GIS-integrated technique to assess irrigation water quality. Environ. Monit. Assess. 2007, 128, 277–300. [Google Scholar] [CrossRef] [PubMed]
- De La Mora-Orozco, C.; Flores-Lopez, H.; Rubio-Arias, H.; Chavez-Duran, A.; Ochoa-Rivero, J. Developing a water quality index (WQI) for an irrigation dam. Int. J. Environ. Res. Public Health 2017, 14, 439. [Google Scholar] [CrossRef] [PubMed]
- Ayers, R.S.; Westcot, D.W. Water Quality for Agriculture; Food and agriculture organization of the United Nations Rome: Rome, Italy, 1985; Volume 29. [Google Scholar]
- Richards, L.; Allison, L.; Bernstein, L.; Bower, C.; Brown, J.; Fireman, M.; Hatcher, J.; Hayward, H.; Pearson, G.; Reeve, R. Diagnosis and Improvement of United States Salinity Laboratory Staff. 1954. Available online: https://www.ars.usda.gov/ARSUserFiles/20360500/hb60_pdf/hb60intro.pdf (accessed on 1 September 2024).
- Asadi, E.; Isazadeh, M.; Samadianfard, S.; Ramli, M.F.; Mosavi, A.; Nabipour, N.; Shamshirband, S.; Hajnal, E.; Chau, K.-W. Groundwater quality assessment for sustainable drinking and irrigation. Sustainability 2019, 12, 177. [Google Scholar] [CrossRef]
- El Behairy, R.A.; El Baroudy, A.A.; Ibrahim, M.M.; Kheir, A.M.S.; Shokr, M.S. Modelling and assessment of irrigation water quality index using GIS in semi-arid region for sustainable agriculture. Water Air Soil Pollut. 2021, 232, 1–19. [Google Scholar] [CrossRef]
- Shokr, M.S.; Abdellatif, M.A.; El Baroudy, A.A.; Elnashar, A.; Ali, E.F.; Belal, A.A.; Attia, W.; Ahmed, M.; Aldosari, A.A.; Szantoi, Z.; et al. Development of a spatial model for soil quality assessment under arid and semi-arid conditions. Sustainability 2021, 13, 2893. [Google Scholar] [CrossRef]
- Bhuiyan, M.A.; Islam, M.; Dampare, S.B.; Parvez, L.; Suzuki, S. Evaluation of hazardous metal pollution in irrigation and drinking water systems in the vicinity of a coal mine area of northwestern Bangladesh. J. Hazard. Mater. 2010, 179, 1065–1077. [Google Scholar] [CrossRef]
- Sharifi, Z.; Hossaini, S.M.; Renella, G. Risk assessment for sediment and stream water polluted by heavy metals released by a municipal solid waste composting plant. J. Geochem. Explor. 2016, 169, 202–210. [Google Scholar] [CrossRef]
- Wen, X.; Lu, J.; Wu, J.; Lin, Y.; Luo, Y. Influence of coastal groundwater salinization on the distribution and risks of heavy metals. Sci. Total Environ. 2019, 652, 267–277. [Google Scholar] [CrossRef] [PubMed]
- Hakanson, L. An ecological risk index for aquatic pollution control. A sedimentological approach. Water Res. 1980, 14, 975–1001. [Google Scholar] [CrossRef]
- Brady, J.P.; Ayoko, G.A.; Martens, W.N.; Goonetilleke, A. Development of a hybrid pollution index for heavy metals in marine and estuarine sediments. Environ. Monit. Assess. 2015, 187, 1–14. [Google Scholar] [CrossRef]
- Csomós, E.; Héberger, K.; Simon-Sarkadi, L.; Chemistry, F. Principal component analysis of biogenic amines and polyphenols in Hungarian wines. J. Agric. Food Chem. 2002, 50, 3768–3774. [Google Scholar] [CrossRef] [PubMed]
- El Behairy, R.A.; El Baroudy, A.A.; Ibrahim, M.M.; Mohamed, E.S.; Kucher, D.E.; Shokr, M.S. Assessment of soil capability and crop suitability using integrated multivariate and GIS approaches toward agricultural sustainability. Land 2022, 11, 1027. [Google Scholar] [CrossRef]
- Sanad, H.; Moussadek, R.; Mouhir, L.; Lhaj, M.O.; Dakak, H.; El Azhari, H.; Yachou, H.; Ghanimi, A.; Zouahri, A. Assessment of Soil Spatial Variability in Agricultural Ecosystems Using Multivariate Analysis, Soil Quality Index (SQI), and Geostatistical Approach: A Case Study of the Mnasra Region, Gharb Plain, Morocco. Agronomy 2024, 14, 1112. [Google Scholar] [CrossRef]
- Sanad, H.; Mouhir, L.; Zouahri, A.; Moussadek, R.; El Azhari, H.; Yachou, H.; Ghanimi, A.; Lhaj, M.O.; Dakak, H. Assessment of Groundwater Quality Using the Pollution Index of Groundwater (PIG), Nitrate Pollution Index (NPI), Water Quality Index (WQI), Multivariate Statistical Analysis (MSA), and GIS Approaches: A Case Study of the Mnasra Region, Gharb Plain, Morocco. Water 2024, 16, 1263. [Google Scholar] [CrossRef]
- Abowaly, M.E.; Belal, A.-A.A.; Elkhalek, E.E.A.; Elsayed, S.; Samra, R.M.A.; Alshammari, A.S.; Moghanm, F.S.; Shaltout, K.H.; Alamri, S.A.M.; Eid, E.M. Assessment of Soil Pollution Levels in North Nile Delta, by Integrating Contamination Indices, GIS, and Multivariate Modeling. Sustainability 2021, 13, 8027. [Google Scholar] [CrossRef]
- Westcott, D.W.; Ayers, R.C. Water Quality Criteria in Irrigation with Reclaim Municipal Wastewater; State Water Resources Control Board: Sacramento, CA, USA, 1984. [Google Scholar]
- Zouahri, A.; Dakak, H.; Douaik, A.; El Khadir, M.; Moussadek, R. Evaluation of groundwater suitability for irrigation in the Skhirat region, Northwest of Morocco. Environ. Monit. Assess. 2015, 187, 1–15. [Google Scholar] [CrossRef] [PubMed]
- Koull, K.; Kherraze, M.; Lakhdari, K.; Benzaoui, T.; Helimi, S.; Laouissat, M.; Kherfi, Y.; Bougafla, A.; Mimouni, F.; Lakhdari, K.; et al. Eaux d’irrigation et salinisation des sols des perimetres irrigues dans la vallee de l’oued righ. J. Alg. Rég. Arid. 2013, 12, 97–102. [Google Scholar]
- Etteieb, S.; Cherif, S.; Tarhouni, J. Hydrochemical assessment of water quality for irrigation: A case study of the Medjerda River in Tunisia. Appl. Water Sci. 2017, 7, 469–480. [Google Scholar] [CrossRef]
- Brindha, K.; Vaman, K.V.N.; Srinivasan, K.; Babu, M.S.; Elango, L. Identification of surface water-groundwater interaction by hydrogeochemical indicators and assessing its suitability for drinking and irrigational purposes in Chennai, Southern India. Appl. Water Sci. 2013, 4, 159–174. [Google Scholar] [CrossRef]
- Ali, R.; Moghanm, F. Variation of soil properties over the landforms around Idku lake, Egypt. Egypt. J. Remote Sens. Space Sci. 2013, 16, 91–101. [Google Scholar] [CrossRef][Green Version]
- Taher, M.E.S.; Ghoneium, A.M.; Hopcroft, R.R.; ElTohamy, W.S. Temporal and spatial variations of surface water quality in the Nile River of Damietta Region, Egypt. Environ. Monit. Assess. 2021, 193, 1–18. [Google Scholar] [CrossRef] [PubMed]
- Boudjabi, S.; Kribaa, M.; Chenchouni, H. Growth, physiology and yield of durum wheat (Triticum durum) treated with sewage sludge under water stress conditions. EXCLI J. 2015, 14, 320–334. [Google Scholar] [CrossRef]
- Chenchouni, H. Edaphic factors controlling the distribution of inland halophytes in an ephemeral salt lake “Sabkha ecosystem” at North African semi-arid lands. Sci. Total Environ. 2017, 575, 660–671. [Google Scholar] [CrossRef] [PubMed]
- Miyamoto, S.; Chacon, A. Soil salinity of urban turf areas irrigated with saline water: II. Soil factors. Landsc. Urban Plan. 2006, 77, 28–38. [Google Scholar] [CrossRef]
- Fadl, M.E.; ElFadl, D.M.A.; Hussien, E.A.A.; Zekari, M.; Shams, E.M.; Drosos, M.; Scopa, A.; Megahed, H.A. Irrigation Water Quality Assessment in Egyptian Arid Lands, Utilizing Irrigation Water Quality Index and Geo-Spatial Techniques. Sustainability 2024, 16, 6259. [Google Scholar] [CrossRef]
- El-Defan, T.A.; El-Raies, S.; El-Kholy, H.; Osman, A. A summary of water suitability criteria for irrigation. J. Soil Sci. Agric. Eng. 2016, 7, 981–989. [Google Scholar] [CrossRef]
- Zhang, B.; Song, X.; Zhang, Y.; Han, D.; Tang, C.; Yu, Y.; Ma, Y. Hydrochemical characteristics and water quality assessment of surface water and groundwater in Songnen plain, Northeast China. Water Res. 2012, 46, 2737–2748. [Google Scholar] [CrossRef]
- Kavurmaci, M.; Apaydin, A. Assessment of irrigation water quality by a Geographic Information System–Multicriteria Decision Analysis-based model: A case study from Ankara, Turkey. Water Environ. Res. 2019, 91, 1420–1432. [Google Scholar] [CrossRef] [PubMed]
- Bouaroudj, S.; Menad, A.; Bounamous, A.; Ali-Khodja, H.; Gherib, A.; Weigel, D.E.; Chenchouni, H. Assessment of water quality at the largest dam in Algeria (Beni Haroun Dam) and effects of irrigation on soil characteristics of agricultural lands. Chemosphere 2018, 219, 76–88. [Google Scholar] [CrossRef] [PubMed]
- Alexakis, D. Assessment of water quality in the Messolonghi–Etoliko and Neochorio region (West Greece) using hydrochemical and statistical analysis methods. Environ. Monit. Assess. 2011, 182, 397–413. [Google Scholar] [CrossRef] [PubMed]
- Singh, S.; Parihar, P.; Singh, R.; Singh, V.P.; Prasad, S.M. Heavy metal tolerance in plants: Role of transcriptomics, proteomics, metabolomics, and ionomics. Front. Plant Sci. 2016, 6, 1143. [Google Scholar] [CrossRef]
- Sagagi, B.S.; Bello, A.M.; Danyaya, H.A. Assessment of accumulation of heavy metals in soil, irrigation water, and vegetative parts of lettuce and cabbage grown along Wawan Rafi, Jigawa State, Nigeria. Environ. Monit. Assess. 2022, 194, 699. [Google Scholar] [CrossRef] [PubMed]
- Andresen, E.; Peiter, E.; Küpper, H. Trace metal metabolism in plants. J. Exp. Bot. 2018, 69, 909–954. [Google Scholar] [CrossRef] [PubMed]
- Sanborn, M.D.; Abelsohn, A.; Campbell, M.; Weir, E. Identifying and managing adverse environmental health effects 3: Lead exposure. Cmaj 2002, 166, 1287–1292. [Google Scholar]
- Khan, Z.I.; Iqbal, S.; Ahmad, K.; Ashfaq, A.; Bashir, H.; Dogan, Y. Assessment of heavy metal content of wheat irrigated with wastewater in Sargodha, Pakistan: Implications for human health. Trace Elem. Electrolytes 2019, 36, 82–92. [Google Scholar] [CrossRef]
- Amer, M.M.; Sabry, B.A.; Marrez, D.A.; Hathout, A.S.; Fouzy, A.S. Exposure assessment of heavy metal residues in some Egyptian fruits. Toxicol. Rep. 2019, 6, 538–543. [Google Scholar] [CrossRef] [PubMed]
- Lee, C.-G.; Lee, S.; Park, J.-A.; Park, C.; Lee, S.J.; Kim, S.-B.; An, B.; Yun, S.-T.; Choi, J.-W. Removal of copper, nickel and chromium mixtures from metal plating wastewater by adsorption with modified carbon foam. Chemosphere 2017, 166, 203–211. [Google Scholar] [CrossRef] [PubMed]
- Saleem, M.H.; Afzal, J.; Rizwan, M.; Shah, Z.-U.; Depar, N.; Usman, K. Chromium toxicity in plants: Consequences on growth, chromosomal behavior andmineral nutrient status. Turk. J. Agric. For. 2022, 46, 371–389. [Google Scholar] [CrossRef]
- Hassan, F.M.; Saleh, M.M.; Salman, J.M. A study of physicochemical parameters and nine heavy metals in the Euphrates River, Iraq. J. Chem. 2010, 7, 685–692. [Google Scholar] [CrossRef]
- Ingram, D.L. Understanding Irrigation Water Test Results and Their Implications on Nursery and Greenhouse Crop Management. 2014. Available online: https://publications.ca.uky.edu/sites/publications.ca.uky.edu/files/HO111.pdf (accessed on 25 September 2024).
- Al-Kahtany, K.; El-Sorogy, A.S. Heavy metal contamination of surface seawaters in Abu Ali Island, Saudi Arabia. Arab. J. Geosci. 2022, 15, 1662. [Google Scholar] [CrossRef]
- Reddy, S. Encyclopedia of Environmental Pollution and Control; Enviro Media: Karada, India, 1995; Volume 1. [Google Scholar]
- Mohan, S.V.; Nithila, P.; Reddy, S.J. Estimation of heavy metals in drinking water and development of heavy metal pollution index. J. Environ. Sci. Health Part A Environ. Sci. Eng. Toxicol. 1996, 31, 283–289. [Google Scholar] [CrossRef]
- Abdullah, M.Z.; Manap, N.; Saat, A.H.; Hamzah, Z. Assessment of surface water metal pollution based on pollution load index (pli) supported by multivariate statistical analysis. Pollut. Res. 2016, 35, 29–35. [Google Scholar]
- Abrahim, G.M.S.; Parker, R.J. Assessment of heavy metal enrichment factors and the degree of contamination in marine sediments from Tamaki Estuary, Auckland, New Zealand. Environ. Monit. Assess. 2008, 136, 227–238. [Google Scholar] [CrossRef]
- Withanachchi, S.S.; Ghambashidze, G.; Kunchulia, I.; Urushadze, T.; Ploeger, A. Water quality in surface water: A preliminary assessment of heavy metal contamination of the Mashavera River, Georgia. Int. J. Environ. Res. Public Health 2018, 15, 621. [Google Scholar] [CrossRef] [PubMed]
- Varol, M. Assessment of heavy metal contamination in sediments of the Tigris River (Turkey) using pollution indices and multivariate statistical techniques. J. Hazard. Mater. 2011, 195, 355–364. [Google Scholar] [CrossRef] [PubMed]
- Zhang, Z.; Abuduwaili, J.; Jiang, F. Heavy metal contamination, sources, and pollution assessment of surface water in the Tianshan Mountains of China. Environ. Monit. Assess. 2015, 187, 1–13. [Google Scholar] [CrossRef] [PubMed]
- Lu, X.; Wang, L.; Li, L.Y.; Lei, K.; Huang, L.; Kang, D. Multivariate statistical analysis of heavy metals in street dust of Baoji, NW China. J. Hazard. Mater. 2010, 173, 744–749. [Google Scholar] [CrossRef] [PubMed]
- Elnabi, M.K.A.; Elkaliny, N.E.; Elyazied, M.M.; Azab, S.H.; Elkhalifa, S.A.; Elmasry, S.; Mouhamed, M.S.; Shalamesh, E.M.; Alhorieny, N.A.; Elaty, A.E.A.; et al. Toxicity of heavy metals and recent advances in their removal: A review. Toxics 2023, 11, 580. [Google Scholar] [CrossRef] [PubMed]
- Rajasekar, A.; Murava, R.T.; Norgbey, E.; Zhu, X. Spatial distribution, risk index, and correlation of heavy metals in the Chuhe River (Yangtze tributary): Preliminary research analysis of surface water and sediment contamination. Appl. Sci. 2024, 14, 904. [Google Scholar] [CrossRef]












| Variables | EC | SAR | Cl− | pH | HCO3− | As | Cd | Co | Cu | Ni | Pb | Zn |
|---|---|---|---|---|---|---|---|---|---|---|---|---|
| Measuring Unit | µS cm−1 | mg L−1 | - | mg L−1 | ||||||||
| N | ||||||||||||
| Minimum | 700.80 | 2.00 | 273.35 | 7.25 | 67.11 | 0.00 | 0.16 | 0.10 | 0.10 | 0.07 | 0.0 | 2.01 |
| Maximum | 3211.2 | 15.48 | 1416.45 | 7.88 | 787.03 | 0.46 | 0.34 | 0.27 | 0.61 | 0.61 | 0.47 | 3.01 |
| Mean | 1154.94 | 5.03 | 512.28 | 7.60 | 274.01 | 0.26 | 0.25 | 0.19 | 0.32 | 0.32 | 0.27 | 2.59 |
| Std. Deviation | 736.68 | 4.40 | 411.71 | 0.12 | 206.19 | 0.13 | 0.05 | 0.05 | 0.15 | 0.13 | 0.13 | 0.3 |
| CF | |||||||||||
|---|---|---|---|---|---|---|---|---|---|---|---|
| Contamination Indices | As | Cd | Co | Cu | Ni | Pb | Zn | HPI | ER | PLI | MCd |
| N | 23 | ||||||||||
| Minimum | 0.03 | 16.37 | 2.08 | 0.49 | 0.34 | 0 | 1 | 2369.5 | 542.81 | 0.02 | 3.39 |
| Maximum | 4.64 | 33.85 | 5.48 | 3.05 | 3.06 | 0.09 | 1.5 | 4575.41 | 1084.77 | 20.53 | 6.54 |
| Mean | 2.61 ± 1.32 | 24.73 ± 5.31 | 3.81 ± 1.05 | 1.58 ± 0.74 | 1.62 ± 0.67 | 0.05 ± 0.03 | 1.30 ± 0.15 | 3570.26 ± 621.40 | 804.62 ± 164.88 | 6.62 ± 6.06 | 5.10 ± 0.89 |
| EC | pH | HCO3− | CL− | SAR | As | Cd | Cu | Co | Pb | Ni | Zn | |
|---|---|---|---|---|---|---|---|---|---|---|---|---|
| EC | 1 | |||||||||||
| pH | 0.643 ** | 1 | ||||||||||
| HCO3 | 0.831 ** | 0.543 ** | 1 | |||||||||
| CL | 0.982 ** | 0.642 ** | 0.863 ** | 1 | ||||||||
| SAR | 0.938 ** | 0.600 ** | 0.944 ** | 0.965 ** | 1 | |||||||
| As | 0.015 | 0.135 | 0.029 | 0.006 | 0.024 | 1 | ||||||
| Cd | 0.120 | 0.106 | 0.129 | 0.193 | 0.179 | 0.338 * | 1 | |||||
| Cu | 0.155 | 0.118 | 0.059 | 0.170 | 0.080 | 0.265 | 0.016 | 1 | ||||
| Co | 0.106 | 0.021 | 0.250 | 0.154 | 0.174 | 0.307 | −0.009 | 0.404 * | 1 | |||
| Pb | 0.136 | 0.123 | 0.131 | 0.121 | 0.137 | −0.102 | 0.145 | −0.011 | 0.184 | 1 | ||
| Ni | −0.031 | 0.383 | −0.200 | −0.056 | −0.082 | 0.397 * | 0.383 * | −0.197 | −0.328 | 0.054 | 1 | |
| Zn | −0.076 | 0.149 | −0.107 | −0.011 | −0.049 | −0.307 | −0.103 | −0.316 * | −0.417 * | −0.015 | 0.214 | 1 |
| Component | Initial Eigenvalues | Extraction Sums of Squared Loadings | ||||
|---|---|---|---|---|---|---|
| Total | % of Variance | Cumulative % | Total | % of Variance | Cumulative % | |
| 1 | 4.361 | 36.340 | 36.340 | 4.361 | 36.340 | 36.340 |
| 2 | 2.013 | 16.772 | 53.112 | 2.013 | 16.772 | 53.112 |
| 3 | 1.454 | 12.116 | 65.228 | 1.454 | 12.116 | 65.228 |
| 4 | 1.070 | 8.918 | 74.146 | 1.070 | 8.918 | 74.146 |
| 5 | 0.980 | 8.165 | 82.311 | |||
| 6 | 0.743 | 6.194 | 88.504 | |||
| 7 | 0.627 | 5.221 | 93.725 | |||
| 8 | 0.337 | 2.805 | 96.531 | |||
| 9 | 0.255 | 2.125 | 98.656 | |||
| 10 | 0.143 | 1.188 | 99.844 | |||
| 11 | 0.015 | 0.127 | 99.970 | |||
| 12 | 0.004 | 0.030 | 100.000 | |||
| Variables | Component | |||
|---|---|---|---|---|
| PC1 | PC2 | PC3 | PC4 | |
| EC (µScm−1) | 0.954 | −0.103 | −0.073 | −0.078 |
| SAR | 0.971 | −0.086 | −0.104 | −0.025 |
| Cl (mg L−1) | 0.972 | −0.096 | −0.072 | −0.058 |
| pH | 0.707 | −0.300 | 0.343 | −0.112 |
| HCO3 (mg L−1) | 0.918 | 0.003 | −0.187 | −0.004 |
| As (mg L−1) | 0.112 | 0.527 | 0.667 | −0.182 |
| Cd (mg L−1) | 0.221 | 0.126 | 0.592 | 0.291 |
| Co (mg L−1) | 0.255 | 0.682 | −0.112 | 0.218 |
| Cu (mg L−1) | 0.209 | 0.648 | 0.061 | −0.177 |
| Ni (mg L−1) | −0.054 | −0.525 | 0.680 | −0.039 |
| Pb (mg L−1) | 0.194 | −0.009 | 0.043 | 0.920 |
| Zn (mg L−1) | −0.094 | −0.664 | −0.073 | 0.055 |
Disclaimer/Publisher’s Note: The statements, opinions and data contained in all publications are solely those of the individual author(s) and contributor(s) and not of MDPI and/or the editor(s). MDPI and/or the editor(s) disclaim responsibility for any injury to people or property resulting from any ideas, methods, instructions or products referred to in the content. |
© 2024 by the authors. Licensee MDPI, Basel, Switzerland. This article is an open access article distributed under the terms and conditions of the Creative Commons Attribution (CC BY) license (https://creativecommons.org/licenses/by/4.0/).
Share and Cite
Hendawy, E.; Belal, A.-A.A.; Rebouh, N.Y.; Shokr, M.S.; Mohamed, E.S.; Sheta, A.E.A.S.; Abou-Hadid, A.F. Assessing Surface Water Quality Using Risk Indicators, Geographic Information System Modeling Techniques, and Multi-Statistical Methods in Arid Regions to Maintain the Sustainability of Water Resources. Agronomy 2024, 14, 2834. https://doi.org/10.3390/agronomy14122834
Hendawy E, Belal A-AA, Rebouh NY, Shokr MS, Mohamed ES, Sheta AEAS, Abou-Hadid AF. Assessing Surface Water Quality Using Risk Indicators, Geographic Information System Modeling Techniques, and Multi-Statistical Methods in Arid Regions to Maintain the Sustainability of Water Resources. Agronomy. 2024; 14(12):2834. https://doi.org/10.3390/agronomy14122834
Chicago/Turabian StyleHendawy, Ehab, Abdel-Aziz A. Belal, Nazih Y. Rebouh, Mohamed S. Shokr, Elsayed Said Mohamed, Abd El Aziz S. Sheta, and Ayman F. Abou-Hadid. 2024. "Assessing Surface Water Quality Using Risk Indicators, Geographic Information System Modeling Techniques, and Multi-Statistical Methods in Arid Regions to Maintain the Sustainability of Water Resources" Agronomy 14, no. 12: 2834. https://doi.org/10.3390/agronomy14122834
APA StyleHendawy, E., Belal, A.-A. A., Rebouh, N. Y., Shokr, M. S., Mohamed, E. S., Sheta, A. E. A. S., & Abou-Hadid, A. F. (2024). Assessing Surface Water Quality Using Risk Indicators, Geographic Information System Modeling Techniques, and Multi-Statistical Methods in Arid Regions to Maintain the Sustainability of Water Resources. Agronomy, 14(12), 2834. https://doi.org/10.3390/agronomy14122834

