Sign in to use this feature.

Years

Between: -

Subjects

remove_circle_outline
remove_circle_outline
remove_circle_outline
remove_circle_outline
remove_circle_outline

Journals

Article Types

Countries / Regions

Search Results (61)

Search Parameters:
Keywords = EXO-CD24

Order results
Result details
Results per page
Select all
Export citation of selected articles as:
20 pages, 3109 KB  
Article
Blu-Ray-Based Quantification of CD98+ Extracellular Vesicles for Early Detection of Hepatocellular Carcinoma
by Su-Liang Chen, Yong Seng Low, Bo-Ru Huang, Che-Hao Lu, Wei-Chun Lan, Ren-Huang Wu, Hsing-Ying Lin, Andrew Yueh and En-Chi Hsu
Cancers 2026, 18(7), 1086; https://doi.org/10.3390/cancers18071086 - 26 Mar 2026
Viewed by 619
Abstract
Hepatocellular carcinoma (HCC) remains a major global health burden, with an increasing incidence driven by metabolic syndrome-related cases. Early detection is critical; however, current diagnostic tools, including ultrasonography and alpha-fetoprotein (AFP), lack adequate sensitivity and specificity, particularly for non-viral HCC. In this “discovery-stage” [...] Read more.
Hepatocellular carcinoma (HCC) remains a major global health burden, with an increasing incidence driven by metabolic syndrome-related cases. Early detection is critical; however, current diagnostic tools, including ultrasonography and alpha-fetoprotein (AFP), lack adequate sensitivity and specificity, particularly for non-viral HCC. In this “discovery-stage” study, we identified CD98, a transmembrane oncoprotein, as a robust biomarker highly expressed across all HCC stages, independent of etiological factors. CD98 is enriched on extracellular vesicles (EVs) released by HCC cells and can be accurately quantified using Blu-ray-based ExoCounter technology. In plasma samples from patients with early-stage (stage I/II) non-viral HCC (n = 136) and healthy controls (n = 50), CD98+ EV levels were significantly elevated (p < 0.001) and demonstrated strong diagnostic performance (AUC = 0.743; sensitivity 64%, specificity 86%). Importantly, CD98+ EV levels detected small tumors (≤3 cm) with 59% sensitivity, outperforming AFP (33%). These findings highlight circulating CD98+ EVs as a promising, noninvasive biomarker for early non-viral HCC detection, providing a clinically applicable platform that integrates EV quantification with a novel anti-CD98 monoclonal antibody for precision oncology. Full article
Show Figures

Figure 1

19 pages, 2204 KB  
Article
Immune Cell-Specific and Isoform-Selective Regulation of CD44 in Pancreatic Ductal Adenocarcinoma Links Lymph Node Variant Loss and Exosomal CD44 to Clinical Outcome in Pancreatic Ductal Adenocarcinoma
by Alara Karabiber, Yong Zhou, Anke Mittelstädt, Frederik Johannes Hansen, Melanie Litau, Isabelle Kuchenreuther, Johanne Mazurie, Finn Niklas Clausen, Sebastian Klöckner, Franziska Czubayko, Nadine Weisel, Bettina Klösch, Talida Andert-Veres, Stefanie Kröber, Susanne Merkel, Andreas R. R. Weiss, Maximilian Brunner, Christian Krautz, Robert Grützmann, Georg F. Weber and Paul Davidadd Show full author list remove Hide full author list
Cells 2026, 15(5), 411; https://doi.org/10.3390/cells15050411 - 27 Feb 2026
Viewed by 650
Abstract
Pancreatic ductal adenocarcinoma (PDAC) is characterized by immune cell dysfunction and poor prognosis. CD44, a cell surface glycoprotein with multiple splice variants, has been implicated in tumor progression, but its compartment-specific roles in PDAC remain unclear. CD44 standard and variant isoform expression was [...] Read more.
Pancreatic ductal adenocarcinoma (PDAC) is characterized by immune cell dysfunction and poor prognosis. CD44, a cell surface glycoprotein with multiple splice variants, has been implicated in tumor progression, but its compartment-specific roles in PDAC remain unclear. CD44 standard and variant isoform expression was analyzed in patient-derived lymph nodes (LNs) by quantitative PCR. Immune cell-specific CD44 expression was assessed by flow cytometry in LNs and peripheral blood. Soluble and exosome-associated CD44 (exo-CD44) were measured in plasma. Clinical associations and survival analyses were performed. Transcriptomic, immune infiltration, immune checkpoint, and drug sensitivity analyses were conducted using TCGA-PAAD and pharmacogenomic datasets. CD44 standard isoform expression was unchanged in PDAC LNs, whereas multiple CD44 variant isoforms (v4–v10) were significantly reduced and associated with metastatic disease and poor survival, particularly CD44v5, v6, v7, and v10. CD44 expression was enriched in CD45+ immune cells, with highest levels in CD4+ T cells in both LNs and blood. Soluble CD44 levels showed no clinical associations. In contrast, exo-CD44 levels were reduced overall in PDAC but increased in patients with distant metastasis, positive resection margins, systemic inflammation, and reduced survival. High CD44 expression was associated with advanced disease, immune cell infiltration, immune checkpoint gene expression, reduced sensitivity to gemcitabine, paclitaxel, rapamycin, and FMK, and distinct CTLA4/PD-L1 checkpoint profiles. CD44 exhibits compartment-specific regulation in PDAC, linking immune remodeling, exosome signaling, and therapeutic resistance to adverse clinical outcome. Full article
(This article belongs to the Special Issue Cancer and Immune System Interactions)
Show Figures

Figure 1

18 pages, 751 KB  
Review
Cancer-Associated Fibroblasts-Derived Exosomes as Mediators of Immunotherapy Resistance in Head and Neck Squamous Cell Carcinoma
by Julia Federspiel, Jozsef Dudas, Benedikt Gabriel Hofauer, Barbara Wollenberg and Teresa Bernadette Steinbichler
Cells 2025, 14(24), 1978; https://doi.org/10.3390/cells14241978 - 12 Dec 2025
Cited by 2 | Viewed by 1142
Abstract
The tumor microenvironment (TME) orchestrates tumor growth, immune evasion, and therapeutic response in head and neck squamous cell carcinoma (HNSCC). Current immune checkpoint inhibitors (ICIs) target the programmed death receptor-1/programmed death-ligand 1 (PD-1/PD-L1) axis and improve survival in recurrent, metastatic, and locally advanced [...] Read more.
The tumor microenvironment (TME) orchestrates tumor growth, immune evasion, and therapeutic response in head and neck squamous cell carcinoma (HNSCC). Current immune checkpoint inhibitors (ICIs) target the programmed death receptor-1/programmed death-ligand 1 (PD-1/PD-L1) axis and improve survival in recurrent, metastatic, and locally advanced HNSCC. Tumor cells produced exosomes directly suppress cytotoxic T-lymphocytes activity by modulating immune checkpoint pathways and disrupting T-cell receptor signaling. Cancer-associated fibroblast-derived exosomes (CAF-Exos) function indirectly by conditioning immune escape and tumor growth. Together, these exosomal populations cooperate to create an immunosuppressive niche that hinders the efficacy of immunotherapies. CAF-Exos induce TME changes that exclude CD8+ T-cells, promote regulatory T-cells (Tregs), and upregulate PD-L1 expression in tumor cells. The bidirectional transfer of microRNAs (miRNAs) between tumor cells and CAFs enhances epithelial–mesenchymal transition (EMT), suppresses cytotoxic lymphocytes, and undermines ICI efficacy. This review article summarizes recent publications about plasma-derived exosomes from HNSCC patients. These exosomes carry tumor and immune checkpoint markers, reflect tumor burden and treatment response, and strongly modulate immune cells by suppressing T- and B-cell activity and promoting immunosuppressive macrophages. We encourage functional and biomechanistic future studies in the field of HNSCC that examine how CAF subtypes exosomes achieve an immunoresistant TME. Full article
Show Figures

Figure 1

15 pages, 1036 KB  
Article
Sputum Exosomal microRNAs as Non-Invasive Biomarkers in COPD: A Cross-Sectional Study
by Ourania S. Kotsiou, Irene Tsilioni, Aikaterini Tsingene, Aikaterini Katsanaki, Nikolaos A. A. Balatsos, Erasmia Rouka, Zoe Daniil and Konstantinos I. Gourgoulianis
Biomedicines 2025, 13(12), 3027; https://doi.org/10.3390/biomedicines13123027 - 10 Dec 2025
Viewed by 611
Abstract
Background: Chronic obstructive pulmonary disease (COPD) is a heterogeneous condition marked by airway inflammation, airflow limitation, and structural remodeling. Exosomal microRNAs (exo-miRNAs) are stable, cell-free biomarkers reflecting airway molecular changes. While serum and BALF exosomal miRNAs have been examined, sputum-derived profiles remain underexplored. [...] Read more.
Background: Chronic obstructive pulmonary disease (COPD) is a heterogeneous condition marked by airway inflammation, airflow limitation, and structural remodeling. Exosomal microRNAs (exo-miRNAs) are stable, cell-free biomarkers reflecting airway molecular changes. While serum and BALF exosomal miRNAs have been examined, sputum-derived profiles remain underexplored. Methods: Induced sputum was collected from 20 clinically stable COPD patients and 10 age-matched healthy controls. Exosomes were isolated by polymer-based precipitation and verified by transmission electron microscopy and Western blotting for CD9 and CD81. Nine candidate miRNAs (miR-21, miR-155, miR-34a, miR-126, miR-210, miR-146a, miR-199a-5p, miR-223, miR-1246) were quantified by RT-qPCR. Group comparisons used the Mann–Whitney U test, correlations Pearson’s r, and diagnostic accuracy ROC analysis. Results: Sputum-derived exosomes displayed characteristic morphology and canonical protein markers. COPD patients showed significant dysregulation of exosomal miRNAs, including upregulation of miR-21 (fold change = 3.4; 95% CI: 0.12–0.64 vs. 0.18–0.22; p < 0.001) and miR-223 (fold change = 2.1; 95% CI: 0.00–3.79 vs. 0.86–1.22; p = 0.004), and downregulation of miR-155 (fold change = 0.35; 95% CI: 0.43–0.67 vs. 0.86–1.22; p = 0.002), miR-126 (fold change = 0.42; 95% CI: 0.30–0.39 vs. 0.80–1.42; p = 0.009), and miR-146a (fold change = 0.28; 95% CI: 0.49–1.12 vs. 0.87–1.35; p = 0.006). miR-21 correlated with symptom burden (CAT; r = 0.445; p = 0.049). Among individual biomarkers, miR-155 exhibited the best diagnostic performance for COPD detection (AUC = 0.730; 95% CI: 0.53–0.93), which further improved when combined with miR-126 and miR-146a (AUC = 0.841; 95% CI: 0.69–0.98). For disease stratification, miR-126 most effectively discriminated mild from moderate-to-severe COPD (AUC = 0.728; 95% CI: 0.50–0.96). These results indicate that sputum-derived exosomal miRNAs—particularly miR-155, miR-126, and miR-146a—may serve as promising non-invasive biomarkers for COPD diagnosis and clinical phenotyping. Conclusions: Sputum exosomal miRNAs reveal a distinct COPD-specific signature reflecting inflammation, impaired repair, and immune dysregulation. Composite panels incorporating miR-155, miR-126, and miR-146a enhance diagnostic accuracy and could be integrated into non-invasive workflows for COPD detection and staging. Full article
(This article belongs to the Special Issue Advanced Research in Pulmonary Pathophysiology)
Show Figures

Figure 1

17 pages, 10642 KB  
Article
Retinal Organoid-Derived Exosomes Reduce CNV Lesion and Restore RPE Integrity in Mouse Laser-Induced Choroidal Neovascularization (CNV) Model
by Jin Young Yang, Yeji Kim, Sumin An, Jung Woo Han, Jun-Sub Choi and Tae Kwann Park
Int. J. Mol. Sci. 2025, 26(23), 11327; https://doi.org/10.3390/ijms262311327 - 24 Nov 2025
Cited by 1 | Viewed by 1317
Abstract
To address the shortcomings of existing anti-VEGF monotherapy in neovascular age-related macular degeneration (nAMD), we investigated the therapeutic capabilities of exosomes obtained from human induced pluripotent stem cell (hiPSC)-derived retinal organoids in a mouse model of laser-induced choroidal neovascularization (CNV). To evaluate Retinal [...] Read more.
To address the shortcomings of existing anti-VEGF monotherapy in neovascular age-related macular degeneration (nAMD), we investigated the therapeutic capabilities of exosomes obtained from human induced pluripotent stem cell (hiPSC)-derived retinal organoids in a mouse model of laser-induced choroidal neovascularization (CNV). To evaluate Retinal Organoid-derived exosome (RO-Exo) distribution after intravitreal (IVT) injection, calcein-labeled RO-Exo was observed using confocal microscopy. CNV was induced in C57BL/6 J mice by laser photocoagulation. RO-Exo was isolated from retinal organoids (differentiation days 55–65) and injected 5 days post-laser. Therapeutic efficacy was evaluated on day 12. Vascular leakage and CNV size were assessed by angiography and CD31 immunostaining. We also examined HIF-1α/VEGF-A expression (Western blotting), Retinal Pigment Epithelium (RPE) integrity markers (immunofluorescence staining for α-SMA, fibronectin, and ZO-1), and the activation of the Mitogen-Activated Protein Kinase (MAPK) pathway (phospho-ERK, -p38, -JNK) in CNV lesions. After IVT injection, RO-Exo migrated to the RPE layer, showing high retinotropic distribution. In the CNV model, RO-Exo significantly reduced vascular leakage and CNV size, with greater suppression of HIF-1α and VEGFA expression than aflibercept, the standard-of-care anti-VEGF drug. CD31-positive vasculature was decreased, accompanied by downregulation of fibronectin (a fibrotic marker) and restoration of RPE hexagonality and integrity. Furthermore, RO-Exo inhibited the activation of ERK, P38, and JNK in CNV lesions. Our study results demonstrate that RO-Exo exhibits multi-target therapeutic effects—including anti-angiogenic, anti-fibrotic, and neuroprotective actions—offering a promising alternative to conventional anti-VEGF therapy for nAMD. Full article
(This article belongs to the Section Molecular Pathology, Diagnostics, and Therapeutics)
Show Figures

Figure 1

18 pages, 2185 KB  
Article
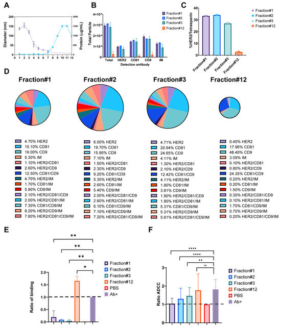
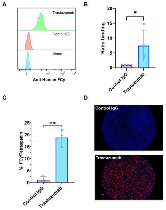
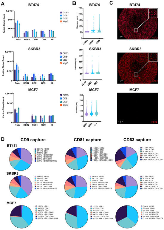
Analyses of Exosomal HER2 in Breast Cancer and the Effect of Respective Exosome-Immune Complexes on Trastuzumab-Based Immunotherapy
by Jordan Gorospe, Marjorie Shapiro and Venkateswara R. Simhadri
Int. J. Mol. Sci. 2025, 26(21), 10331; https://doi.org/10.3390/ijms262110331 - 23 Oct 2025
Cited by 2 | Viewed by 1314
Abstract
Monoclonal antibodies like trastuzumab have shown clinical success in cancer treatment, but patient responses vary, and resistance can develop, possibly due to tumor microenvironment factors. In this study, we explored the role of HER2-positive exosomes in counteracting one of the mechanisms of action [...] Read more.
Monoclonal antibodies like trastuzumab have shown clinical success in cancer treatment, but patient responses vary, and resistance can develop, possibly due to tumor microenvironment factors. In this study, we explored the role of HER2-positive exosomes in counteracting one of the mechanisms of action of trastuzumab: antibody-dependent cell-mediated cytotoxicity (ADCC). We conducted a comprehensive analysis of HER2 expression on exosomes purified from the plasma of breast cancer patients and different breast cancer cell lines using various purification methods. Purified exosomes were analyzed using the single-particle interferometric reflectance imaging sensor (SP-IRIS)-based ExoView platform. To gain better insight into the formation of exosomal-immune complexes with trastuzumab, we used the ExoView platform to analyze the CD9/HER2/Human IgG phenotype of exosomes at the single vesicle level. Additionally, in a standard functional ADCC assay, formation of exosome-immune complexes with trastuzumab reduced the killing of breast cancer target cells. Together, our findings show that exosomes can function as decoys for immunotherapy, reducing its efficacy, and that SP-IRIS-based analysis can be used to identify levels of HER2-expressing exosomes in patients, which could aid in patient management. Full article
Show Figures

Figure 1

16 pages, 2865 KB  
Article
Single-Cell Transcriptomics Reveals Stem Cell-Derived Exosomes Attenuate Inflammatory Gene Expression in Pulmonary Oxygen Toxicity
by Jing Shi, Yabin Li, Houyu Zhao, Chenyang Yan, Ruxia Cui, Yukun Wen, Xuhua Yu, Wei Ding, Yunpeng Zhao and Yiqun Fang
Int. J. Mol. Sci. 2025, 26(9), 4462; https://doi.org/10.3390/ijms26094462 - 7 May 2025
Cited by 5 | Viewed by 2956
Abstract
In recent years, the role played by exosomes in lung diseases has been investigated. Exosomes have been shown to contribute to reductions in lung inflammation and pulmonary fibrosis. However, the role played by exosomes in pulmonary oxygen toxicity and the mechanism involved have [...] Read more.
In recent years, the role played by exosomes in lung diseases has been investigated. Exosomes have been shown to contribute to reductions in lung inflammation and pulmonary fibrosis. However, the role played by exosomes in pulmonary oxygen toxicity and the mechanism involved have not yet been reported. In the present work, we aimed to investigate the mechanism by which stem cell exosomes protect lung tissue and the potential molecular regulatory network involved. In this study, we employed single-cell RNA sequencing techniques to elucidate the unique cellular and molecular mechanisms underlying the progression of exosome therapy for pulmonary oxygen toxicity. We found changes in cell populations after exosome treatment, characterized by the expression of different molecular markers. We also integrated single-cell RNA sequencing (scRNA-seq) and bulk analysis to identify the protective effects of mesenchymal stem cell exosomes (MSC-Exos) in a mouse pulmonary oxygen toxicity (POT) model. scRNA-seq revealed dynamic shifts in the lung cellular composition after exosome treatment, including a reduction in inflammatory lymphoid cells (NK, B cells, CD8+ T, CD4+ T) and restored alveolar epithelial populations (AT1/AT2). A comprehensive gene expression analysis showed that inflammatory pathways associated with oxidative stress were significantly upregulated. In addition, our analysis of the intercellular interaction network revealed that there was a significant reduction in intercellular signal transduction in the POT group compared to the exosome-treated group. These results not only shed light on the unique cellular heterogeneity and potential pathogenesis following exosome therapy, but they also deepen our understanding of molecular pathophysiology and provide new avenues for targeted therapeutic strategies. Full article
(This article belongs to the Section Molecular Genetics and Genomics)
Show Figures

Figure 1

18 pages, 1686 KB  
Article
An Extracellular Vesicle (EV) Paper Strip for Rapid and Convenient Estimation of EV Concentration
by Gisela Ströhle, Rebecca Goodrum and Huiyan Li
Biosensors 2025, 15(5), 294; https://doi.org/10.3390/bios15050294 - 6 May 2025
Cited by 4 | Viewed by 2841
Abstract
Extracellular vesicles (EVs) have emerged as promising biomarkers and therapeutic agents, yet their quantification remains technically challenging due to the limitations of conventional methods. Here, a low-cost, fluorescence-based, paper-strip immunoassay is presented for rapid and semi-quantitative estimation of EV concentration, inspired by pH [...] Read more.
Extracellular vesicles (EVs) have emerged as promising biomarkers and therapeutic agents, yet their quantification remains technically challenging due to the limitations of conventional methods. Here, a low-cost, fluorescence-based, paper-strip immunoassay is presented for rapid and semi-quantitative estimation of EV concentration, inspired by pH strips. The assay utilizes nitrocellulose membranes functionalized with capture antibodies (anti-CD63, CD9, CD81) and fluorescent dye (ExoBrite™) for EV detection. Systematic optimization of assay parameters—including dye application sequence, incubation time, antibody configuration, and dye concentration—revealed that labeling EVs with dye and incubating on the nitrocellulose paper strips for 20 min yielded the strongest and most reproducible signal. A 200× dilution of ExoBrite™ dye was determined to provide the best balance between sensitivity and specificity. A standard curve generated through twofold serial dilution of EVs from ovarian cancer cell culture medium confirmed a positive, concentration-dependent fluorescence response, establishing a usable dynamic range. Compared to existing technologies, this platform enables fast, simple-to-implement EV quantification using minimal sample volume and equipment. The simplicity and scalability of the method offer strong potential for use in clinical diagnostics and EV research applications. Full article
Show Figures

Figure 1

17 pages, 4759 KB  
Article
Exosome-Modified AAV Gene Therapy Attenuates Autoimmune Hepatitis via Enhanced Regulatory T Cell Targeting and Immune Modulation
by Wenwei Shao, Weilin Huang, Yixuan Wang, Helin Sima, Kai Ma, Rongtao Chen, Heqiao Han, Yixuan Yang, Yuchen Bao, Xiaolei Pei and Lei Zhang
Microorganisms 2025, 13(4), 823; https://doi.org/10.3390/microorganisms13040823 - 4 Apr 2025
Cited by 7 | Viewed by 3506
Abstract
Autoimmune hepatitis (AIH) is a chronic liver disorder driven by immune dysregulation, marked by reduced regulatory T cells (Tregs) and unchecked inflammation. Current therapies lack specificity and efficacy, necessitating novel approaches. This study explores gene therapy using exosome-associated adeno-associated virus (exo-AAV) to deliver [...] Read more.
Autoimmune hepatitis (AIH) is a chronic liver disorder driven by immune dysregulation, marked by reduced regulatory T cells (Tregs) and unchecked inflammation. Current therapies lack specificity and efficacy, necessitating novel approaches. This study explores gene therapy using exosome-associated adeno-associated virus (exo-AAV) to deliver the Foxp3 gene, aiming to restore Treg-mediated immune tolerance in AIH. We engineered exosomes expressing the CD4-targeting antibody on their surface, encapsulating AAV6/Foxp3, to enhance lymphoid cell specificity. In a ConA-induced murine AIH model, engineered exo-AAV administration significantly increased hepatic Treg proportions while reducing Th17 cells and inflammatory cytokines (IFN-γ, TNF-α, IL-6), compared to control groups (unmodified exo-AAV or empty exosomes). Liver histopathology and serum ALT levels also improved in engineered exo-AAV treated mice. Mechanistically, engineered exo-AAV demonstrated superior targeting via CD4 binding, validated by immunofluorescence and nanoparticle tracking. Despite transient reductions in splenic Tregs, localized hepatic immune modulation underscored exo-AAV’s efficacy. These findings highlight engineered exo-AAV as a promising strategy for precision gene therapy in AIH, overcoming limitations of traditional AAV delivery by enhancing lymphocyte-specific transduction and immune balance restoration. This approach presents a novel therapeutic avenue for systemic autoimmune diseases reliant on Treg reinforcement. Full article
(This article belongs to the Section Medical Microbiology)
Show Figures

Figure 1

16 pages, 6081 KB  
Article
Oral Sheep Milk-Derived Exosome Therapeutics for Cadmium-Induced Inflammatory Bowel Disease
by Zhimin Wu, Shuo Yan, Huimin Zhang, Zimeng Ma, Ruilin Du, Zhe Liu, Xihe Li, Guifang Cao and Yongli Song
Int. J. Mol. Sci. 2025, 26(7), 3299; https://doi.org/10.3390/ijms26073299 - 2 Apr 2025
Cited by 2 | Viewed by 1626
Abstract
Cadmium (Cd) contamination in plants and soil poses significant risks to livestock, particularly sheep. Cd exposure often leads to severe gastrointestinal diseases in sheep that are difficult to treat. Milk-derived exosomes, particularly those from sheep milk (SM-Exo), have shown potential in treating gastrointestinal [...] Read more.
Cadmium (Cd) contamination in plants and soil poses significant risks to livestock, particularly sheep. Cd exposure often leads to severe gastrointestinal diseases in sheep that are difficult to treat. Milk-derived exosomes, particularly those from sheep milk (SM-Exo), have shown potential in treating gastrointestinal disorders, though their efficacy in Cd-induced colitis remains unclear. In this study, we investigated the therapeutic potential of SM-Exo in a Cd-induced colitis model. Hu sheep were exposed to Cd, and their fecal microbiota were collected to prepare bacterial solutions for fecal microbiota transplantation (FMT) in mice. The changes in gut microbiota and gene expression were analyzed through microbiome and transcriptomics. Our results showed that prior to treatment, harmful bacteria (e.g., Bacteroides and Parabacteroides) were increased in FMT mice. SM-Exo treatment increased beneficial bacteria, particularly Lachnoclostridium, and activated the Cyclic Adenosine Monophosphate (cAMP) pathway, upregulating genes like Adcy1, Adcy3, CREB, and Sst. These changes were linked to reduced Cd-induced cell death and alleviation of colonic inflammation. In conclusion, SM-Exo appears to be a promising treatment for Cd-induced colitis, likely through modulation of the gut microbiota and activation of the cAMP pathway. Full article
(This article belongs to the Section Molecular Pathology, Diagnostics, and Therapeutics)
Show Figures

Figure 1

23 pages, 12620 KB  
Review
Drug Delivery Systems Based on Dendritic-Cell-Derived Exosomes
by Lihua Chen, Jie Zhang, Yueyan Huang, Xiaoqin Zhang, Guoqing Zhang, Shuaizhi Kong, Jianqing Gao, Xiaojuan Zhang and Baoyue Ding
Pharmaceutics 2025, 17(3), 326; https://doi.org/10.3390/pharmaceutics17030326 - 3 Mar 2025
Cited by 9 | Viewed by 3051
Abstract
Exosomes, spherical lipid-bilayered particles secreted by cells, have recently emerged as a novel and highly promising drug delivery system, attracting extensive attention in the field of biomedical research. Dendritic-cell-derived exosomes (DC-Exos) possess surface protein and ligands characteristic of DC cells, such as functional [...] Read more.
Exosomes, spherical lipid-bilayered particles secreted by cells, have recently emerged as a novel and highly promising drug delivery system, attracting extensive attention in the field of biomedical research. Dendritic-cell-derived exosomes (DC-Exos) possess surface protein and ligands characteristic of DC cells, such as functional MHC-I and MHC-II, CD80, CD86. These components play a crucial role in immune responses, facilitating antigen uptake, presentation, and the activation of antigen-specific CD4 and CD8 T cells. These properties make them striking and excellent drug delivery vehicles for use in various immune diseases and cancer therapy. This review summarizes and discusses the characteristics, current methods and types of drug loading of DC-Exos. Its surface modifications and application in disease treatment were also discussed, aiming to motivate the development of exosome-based theranostic nanoplatforms and nanotechnology for improved healthcare treatments. Full article
(This article belongs to the Section Gene and Cell Therapy)
Show Figures

Figure 1

17 pages, 3568 KB  
Article
Enhanced Anti-Tumor Effects of Natural Killer Cell-Derived Exosomes Through Doxorubicin Delivery to Hepatocellular Carcinoma Cells: Cytotoxicity and Apoptosis Study
by You Hee Choi, Ho Yong Kim, Jong-Oh Park and Eunpyo Choi
Int. J. Mol. Sci. 2025, 26(5), 2234; https://doi.org/10.3390/ijms26052234 - 1 Mar 2025
Cited by 9 | Viewed by 4596
Abstract
Exosomes are nanosized extracellular vesicles secreted by various cells, including natural killer (NK) cells, and are known for their low toxicity, high permeability, biocompatibility, and strong targeting ability. NK cell-derived exosomes (NK-exos) contain cytotoxic proteins that enhance tumor-targeting efficiency, making them suitable for [...] Read more.
Exosomes are nanosized extracellular vesicles secreted by various cells, including natural killer (NK) cells, and are known for their low toxicity, high permeability, biocompatibility, and strong targeting ability. NK cell-derived exosomes (NK-exos) contain cytotoxic proteins that enhance tumor-targeting efficiency, making them suitable for treating solid tumors such as hepatocellular carcinoma (HCC). Despite their potential in drug delivery, the mechanisms of drug-loaded NK-exos, particularly those loaded with doxorubicin (NK-exos-Dox), remain unclear in HCC. This study explored the anti-tumor effects of NK-exos-Dox against Hep3B cells in vitro. NK-exos-Dox expressed exosome markers (CD9 and CD63) and cytotoxic proteins (granzyme B and perforin) and measured 170–220 nm in size. Compared to NK-exos, NK-exos-Dox enhanced cytotoxicity and apoptosis in Hep3B cells by upregulating pro-apoptotic proteins (Bax, cytochrome c, cleaved caspase 3, and cleaved PARP) and inhibiting the anti-apoptotic protein (Bcl-2). These findings suggest that NK-exos-Dox significantly boost anti-tumor effects by activating specific cytotoxic molecules, offering promising therapeutic opportunities for solid tumor treatment, including HCC. Full article
(This article belongs to the Special Issue Liver Diseases: From Molecular Basis to Potential Therapy)
Show Figures

Figure 1

18 pages, 2199 KB  
Article
Exosomal CD40, CD25, and Serum CA19-9 as Combinatory Novel Liquid Biopsy Biomarker for the Diagnosis and Prognosis of Patients with Pancreatic Ductal Adenocarcinoma
by Paul David, Dina Kouhestani, Frederik J. Hansen, Sushmita Paul, Franziska Czubayko, Alara Karabiber, Nadine Weisel, Bettina Klösch, Susanne Merkel, Jan Ole-Baur, Andreas Gießl, Jan Van Deun, Julio Vera, Anke Mittelstädt and Georg F. Weber
Int. J. Mol. Sci. 2025, 26(4), 1500; https://doi.org/10.3390/ijms26041500 - 11 Feb 2025
Cited by 4 | Viewed by 2775
Abstract
The poor prognosis of pancreatic ductal adenocarcinoma (PDAC) is largely due to several challenges, such as late diagnosis, early metastasis, limited response to chemotherapy, aggressive tumor biology, and high rates of tumor recurrence. Therefore, the development of a non-invasive and effective method for [...] Read more.
The poor prognosis of pancreatic ductal adenocarcinoma (PDAC) is largely due to several challenges, such as late diagnosis, early metastasis, limited response to chemotherapy, aggressive tumor biology, and high rates of tumor recurrence. Therefore, the development of a non-invasive and effective method for early detection of PDAC is crucial to improving patient outcomes. Continued research and exploration in this area are essential to enhance early detection methods and ultimately improve the prognosis for individuals with PDAC. In this study, we examined 37 exosomal surface proteins through a multiplex flow cytometry test on peripheral plasma samples from a group of 51 clinical control individuals (including healthy volunteers and non-cancer patients (Cholecystectomy, Hernia, healthy volunteers)), 21 pancreatitis, and 48 patients diagnosed with PDAC. Our research findings revealed that the level of exosomal CD40 expression is significantly lower in patients with PDAC and pancreatitis compared to non-cancer patients (p < 0.0001). Additionally, pancreatitis patients exhibited higher levels of exosomal CD25 expression than PDAC patients (p = 0.0104). PDAC patients with higher exo-CD40 had worse survival than patients with lower exo-CD40 (p = 0.0035). Similarly, PDAC patients with higher exo-CD25 showed worse survival in comparison to patients with lower exo-CD25 (p = 0.04). Statistical analysis revealed that exosomal CD40 achieved an AUC of 0.827 in distinguishing PDAC from clinical controls. Combining exo-CD40 along with exo-CD25 and CA19-9 discriminated PDAC patients from clinical controls with an AUC of 0.92. Exo-CD40 and exo-CD25 proteins found in exosomes isolated from plasma can serve as excellent non-invasive biomarkers for the early diagnosis of PDAC. Further larger scale studies are needed to validate combined exo-CD40 and exo-CD25 as a diagnostic tool for the identification of PDAC patients through non-invasive liquid biopsy. Full article
Show Figures

Figure 1

25 pages, 16209 KB  
Article
The Effect of Ionising Radiation on the Properties of Tumour-Derived Exosomes and Their Ability to Modify the Biology of Non-Irradiated Breast Cancer Cells—An In Vitro Study
by Michał Stefan Lach, Joanna Patrycja Wróblewska, Marcin Michalak, Bartłomiej Budny, Elżbieta Wrotkowska and Wiktoria Maria Suchorska
Int. J. Mol. Sci. 2025, 26(1), 376; https://doi.org/10.3390/ijms26010376 - 4 Jan 2025
Cited by 7 | Viewed by 5140
Abstract
The vast majority of breast cancer patients require radiotherapy but some of them will develop local recurrences and potentially metastases in the future. Recent data show that exosomal cargo is essential in these processes. Thus, we investigated the influence of ionising radiation on [...] Read more.
The vast majority of breast cancer patients require radiotherapy but some of them will develop local recurrences and potentially metastases in the future. Recent data show that exosomal cargo is essential in these processes. Thus, we investigated the influence of ionising radiation on exosome properties and their ability to modify the sensitivity and biology of non-irradiated cells. Exosomes were isolated from breast cancer cell lines (MDA-MB-231, MCF7, and SKBR3) irradiated with 2 Gy (Exo 2 Gy) or no irradiation (Exo 0 Gy). Despite some differences in their molecular profiles, they did not affect cell viability, proliferation, cell cycle phase distribution, and radioresistance; however, both populations showed the ability to modify cell migration and invasion potential, as confirmed by the downregulation of β-catenin, which is responsible for maintaining the epithelial phenotype. Interestingly, exosomes from irradiated BCa cells were more actively deposited in the endothelial cells (EA.hy926). Furthermore, exosomes tend to lower the expression of CD31, which is responsible for maintaining intact vascularity. This preliminary study demonstrates the vital role of exosomes and their altered profile due to irradiation in the pathobiology of breast cancer. Full article
Show Figures

Figure 1

15 pages, 4388 KB  
Article
Exosomes from Human Periodontal Ligament Stem Cells Promote Differentiation of Osteoblast-like Cells and Bone Healing in Rat Calvarial Bone
by Mhd Safwan Albougha, Hideki Sugii, Orie Adachi, Bara Mardini, Serina Soeno, Sayuri Hamano, Daigaku Hasegawa, Shinichiro Yoshida, Tomohiro Itoyama, Junko Obata and Hidefumi Maeda
Biomolecules 2024, 14(11), 1455; https://doi.org/10.3390/biom14111455 - 17 Nov 2024
Cited by 6 | Viewed by 3734
Abstract
Deep caries and severe periodontitis cause bone resorption in periodontal tissue, and severe bone resorption leads to tooth loss. Periodontal ligament stem cells (PDLSCs) are important for the healing of defective periodontal tissue. It is increasingly understood that healing of periodontal tissue is [...] Read more.
Deep caries and severe periodontitis cause bone resorption in periodontal tissue, and severe bone resorption leads to tooth loss. Periodontal ligament stem cells (PDLSCs) are important for the healing of defective periodontal tissue. It is increasingly understood that healing of periodontal tissue is mediated through the secretion of trophic factors, particularly exosomes. This study investigated the effects of exosomes from human PDLSCs (HPDLSCs-Exo) on human osteoblast-like cells in vitro and on the healing of rat calvarial bone defects in vivo. HPDLSCs-Exo were isolated and characterized by their particle shape, size (133 ± 6.4 nm), and expression of surface markers (CD9, CD63, and CD81). In vitro results showed that HPDLSCs-Exo promoted the migration, mineralization, and expression of bone-related genes such as alkaline phosphatase (ALP), bone morphogenetic protein 2 (BMP2), osteocalcin (OCN), and osteopontin (OPN) in human osteoblast-like cells. Furthermore, in vivo results showed that more newly formed bone was observed in the HPDLSCs-Exo-treated group than in the non-treated group at the defect sites in rats. These results indicated that HPDLSCs-Exo could promote osteogenesis in vitro and in vivo, and this suggests that HPDLSCs-Exo may be an attractive treatment tool for bone healing in defective periodontal tissue. Full article
Show Figures

Figure 1

Back to TopTop