Sign in to use this feature.

Years

Between: -

Subjects

remove_circle_outline
remove_circle_outline
remove_circle_outline
remove_circle_outline
remove_circle_outline
remove_circle_outline
remove_circle_outline
remove_circle_outline
remove_circle_outline

Journals

remove_circle_outline
remove_circle_outline
remove_circle_outline
remove_circle_outline
remove_circle_outline
remove_circle_outline
remove_circle_outline
remove_circle_outline
remove_circle_outline
remove_circle_outline

Article Types

Countries / Regions

remove_circle_outline
remove_circle_outline
remove_circle_outline
remove_circle_outline

Search Results (783)

Search Parameters:
Keywords = ECMS control

Order results
Result details
Results per page
Select all
Export citation of selected articles as:
17 pages, 1027 KB  
Article
Performance Comparison of Rule-Based, ECMS, and DP Control Strategies for Mild Hybrid Electric Vehicles
by Gulnora Shermuxammad Yakhshilikova and Sanjarbek Ruzimov
Future Transp. 2026, 6(2), 58; https://doi.org/10.3390/futuretransp6020058 - 5 Mar 2026
Abstract
This study introduces and compares online rule-based and optimization-based energy management strategies for a mild hybrid electric vehicle, with their performance evaluated against an offline Dynamic Programming benchmark. A structured rule-based strategy is proposed to enforce engine operation along its optimal efficiency line, [...] Read more.
This study introduces and compares online rule-based and optimization-based energy management strategies for a mild hybrid electric vehicle, with their performance evaluated against an offline Dynamic Programming benchmark. A structured rule-based strategy is proposed to enforce engine operation along its optimal efficiency line, while the remaining power demand is balanced by the electric motor. To achieve charge-sustaining battery operation, a soft state of charge regulation mechanism is incorporated. An Equivalent Consumption Minimization Strategy (ECMS) is also developed using a precise formulation of battery equivalent fuel consumption computed from instantaneous engine and electric path efficiencies, instead of constant efficiencies used in the literature. DP, which provides a globally optimal solution over the entire driving cycle, is employed as a benchmark for assessing the rule-based and ECMS strategies. The control strategies are compared under charge-sustaining conditions, considering engine and motor operation characteristics, overall fuel consumption, and battery usage intensity. Furthermore, the influence of load shifting between the internal combustion engine and the electric motor on overall vehicle performance is analyzed. Fuel consumption decreases by 13.5% relative to the engine-only baseline with the proposed ECMS with precise equivalent fuel consumption, and DP yields an additional 1.6% benefit. Compared with the developed rule-based controller, ECMS nearly halves the battery usage intensity, and DP provides 3.1% further reduction relative to ECMS. Full article
(This article belongs to the Special Issue Advanced Research on Electric Vehicles)
Show Figures

Figure 1

20 pages, 1983 KB  
Review
The Emerging Role of Hyaluronic Acid as a Multifunctional Regenerative Agent in Periodontal Healing
by Andrei-Mario Bădărău-Șuster, Amelia Tero-Vescan and Mark Slevin
Gels 2026, 12(3), 205; https://doi.org/10.3390/gels12030205 - 28 Feb 2026
Viewed by 121
Abstract
Periodontitis is a multifactorial inflammatory disease characterized by dysbiotic microbial communities and progressive destruction of the supporting periodontal tissues, ultimately leading to alveolar bone loss. Achieving predictable periodontal regeneration remains a major clinical challenge because of the complex interplay between inflammation, microbial burden, [...] Read more.
Periodontitis is a multifactorial inflammatory disease characterized by dysbiotic microbial communities and progressive destruction of the supporting periodontal tissues, ultimately leading to alveolar bone loss. Achieving predictable periodontal regeneration remains a major clinical challenge because of the complex interplay between inflammation, microbial burden, and tissue remodeling. In this context, hyaluronic acid (HA), a naturally occurring component of the extracellular matrix (ECM), has gained increasing attention as a bioactive adjunct in periodontal therapy. This narrative review aims to describe current evidence regarding the biological properties, molecular mechanisms, and clinical applications of HA in periodontal therapy, with a particular focus on its immunomodulatory, antimicrobial, and regenerative potential. Available data indicate that HA exerts molecular weight–dependent effects, ranging from anti-inflammatory and extracellular matrix–stabilizing actions to osteogenic and immunostimulatory responses. Clinically, HA has been investigated as an adjunct in both nonsurgical and surgical periodontal therapies, as well as in minimally invasive regenerative approaches, as it has favorable effects on inflammation control, soft tissue healing, and clinical attachment gain. Recent advances in materials science have further expanded the role of HA through the development of engineered hydrogels and hybrid delivery systems incorporating nanoparticles, bioactive glass, growth factors, or antimicrobial agents, which have demonstrated promising osteogenic and antibacterial outcomes in preclinical models. However, the interpretation of existing evidence is limited by heterogeneity in HA formulations, short follow-up periods, and inconsistent reporting of periodontal defect morphology. Future research should focus on standardized, well-designed preclinical and clinical studies integrating histological, radiographic, immunological, and microbiological assessments to distinguish true periodontal regeneration from repair and to optimize HA-based strategies tailored to specific defect configurations. Full article
(This article belongs to the Special Issue Recent Advances in Hydrogels for Tissue Engineering Applications)
Show Figures

Graphical abstract

18 pages, 1991 KB  
Article
Influence of Propolis-Containing Nonwoven PLGA Dressings on Dermatan and Chondroitin Sulfate Dynamics During Burn-Wound Healing
by Kinga Orlińska, Mateusz Stojko, Jakub Włodarczyk, Janusz Kasperczyk, Oskan Tasinov, Diana Ivanova, Mladena Nikolaeva Radeva, Paweł Janik, Katarzyna Komosińska-Vassev, Krystyna Olczyk, Jerzy Stojko and Paweł Olczyk
Pharmaceuticals 2026, 19(3), 383; https://doi.org/10.3390/ph19030383 - 27 Feb 2026
Viewed by 326
Abstract
Background/Objectives: Burn wounds are complex injuries associated with extensive inflammation, extracellular matrix (ECM) damage, and a high risk of impaired tissue remodeling and scarring. Modern wound dressings are expected not only to protect the wound bed but also to actively support the healing [...] Read more.
Background/Objectives: Burn wounds are complex injuries associated with extensive inflammation, extracellular matrix (ECM) damage, and a high risk of impaired tissue remodeling and scarring. Modern wound dressings are expected not only to protect the wound bed but also to actively support the healing process. Biodegradable polymer-based nonwoven dressings incorporating natural bioactive compounds, such as propolis, may favorably influence wound repair. The aim of this study was to evaluate the effect of propolis-containing biodegradable, nonwoven poly(lactide-co-glycolide) (PLGA) dressings on the dynamics of dermatan sulfate and chondroitin sulfate content during burn-wound healing. Methods: The present study investigated temporal alterations in sulfated glycosaminoglycans (GAGs), including dermatan and chondroitin sulfates, during the healing of experimentally induced burn wounds in white domestic pigs treated with biodegradable, nonwoven poly(lactide-co-glycolide) (PLGA) dressings containing 5 wt% or 10 wt% of propolis. Control tissue samples were obtained from wounds treated with physiological saline or nonwoven PLGA dressings without propolis. Quantitative analysis of GAG content was performed on days 0, 3, 5, 10, 15, and 21 of the healing process using enzyme-linked immunosorbent assay (ELISA). Statistical differences between groups were assessed by one-way multivariate analysis of variance (MANOVA) followed by Tukey’s post hoc test. Results: Propolis-containing biodegradable nonwoven PLGA dressings significantly increased dermatan sulfate and chondroitin sulfate content in the burn wound bed compared to control treatments. The effect was observed at multiple time points and was more pronounced for dressings containing 10 wt% of propolis than for those containing 5 wt%. Conclusions: Biodegradable nonwoven PLGA dressings incorporating propolis modulate glycosaminoglycan dynamics during burn-wound healing, indicating enhanced extracellular matrix remodeling and supporting their potential use as bioactive burn wound dressings. Full article
(This article belongs to the Section Natural Products)
Show Figures

Graphical abstract

25 pages, 2562 KB  
Review
The Role of Phagocytic Cells in the Achilles Tendon
by Yasir Majeed, Maria Kokozidou, Clemens Gögele, Andreas Traweger, Christine Lehner, Herbert Tempfer and Gundula Gesine Schulze-Tanzil
Int. J. Mol. Sci. 2026, 27(5), 2130; https://doi.org/10.3390/ijms27052130 - 25 Feb 2026
Viewed by 128
Abstract
Macrophages and other phagocytic cells are central regulators of tendon immunobiology, orchestrating inflammation, tissue repair, and extracellular matrix (ECM) remodeling in the tendons. They derive from circulating monocytes and resident tendon-specific populations, including tenophages. Macrophage polarization along the M1/M2 axis exerts a decisive [...] Read more.
Macrophages and other phagocytic cells are central regulators of tendon immunobiology, orchestrating inflammation, tissue repair, and extracellular matrix (ECM) remodeling in the tendons. They derive from circulating monocytes and resident tendon-specific populations, including tenophages. Macrophage polarization along the M1/M2 axis exerts a decisive influence on tendon healing trajectories. Activated M1 macrophages promote the early healing phase for debris clearance initiating the reparative cascade. However, their sustained activity leads to inflammation, ECM degradation, impaired healing, tendinopathy, and heterotopic ossification (HO). Conversely, a timed shift toward activated M2 macrophages promotes resolution of inflammation, angiogenesis, ECM deposition, and fibrocartilage formation, whereas excessive or prolonged M2 activity facilitates adhesion formation, fibrosis, scarring and HO. Recent single-cell and spatial profiling studies showed macrophage heterogeneity across tendon compartments, thereby extending the classical M1/M2 paradigm and underscoring the relevance of macrophages/resident tendon cell’s interaction in tendon-specific local niches. Mechanobiological stimuli (depending on magnitude, frequency and duration) further modulate macrophage phenotypes and tendon healing. Emerging coculture models and human tendon-on-chip systems provide high-resolution platforms for dissecting these spatiotemporal interactions. Promising therapeutic approaches comprise the application of extracellular vesicles, controlled mechanoloading regimens, and immunomodulatory biomaterials demonstrating potential to induce regenerative macrophage signatures for improved healing outcomes. Notably, platelet-rich plasma (PRP) formulations shape macrophage responses: leukocyte-rich PRP preferentially promotes M1 activity whereas leukocyte-poor PRP supports M2 polarization. Thus, mechano- and immunomodulatory strategies can offer precise control over macrophage dynamics. Regarding the Achilles tendon pathologies, such approaches are helpful by directing macrophage-mediated inflammation towards effective tendon healing outcomes. Full article
Show Figures

Figure 1

43 pages, 1997 KB  
Review
The Synthetic Extracellular Matrix as a Maestro of the In Vitro Stem Cell Niche: Orchestrating Fate and Function
by Subhajit Giri and Pratyush Rajesh
Biomedicines 2026, 14(2), 485; https://doi.org/10.3390/biomedicines14020485 - 23 Feb 2026
Viewed by 688
Abstract
Human-induced pluripotent stem cells (hiPSCs) have an innate ability to differentiate into the three germ layers: the ectoderm, endoderm, and mesoderm. By using targeted differentiation methods and carefully controlling growth factors, morphogens, and signaling modulators, hiPSCs can be guided to develop into specific [...] Read more.
Human-induced pluripotent stem cells (hiPSCs) have an innate ability to differentiate into the three germ layers: the ectoderm, endoderm, and mesoderm. By using targeted differentiation methods and carefully controlling growth factors, morphogens, and signaling modulators, hiPSCs can be guided to develop into specific lineage cell types. For clinical applications of hiPSCs and their derivatives, it is crucial to use xenogen-free, chemically defined culture media, reagents, recombinant growth factors, morphogens, and extracellular matrix (ECM) scaffolds. One major obstacle is the widespread use of Matrigel as an hiPSC culture matrix. Matrigel, derived from Engelbreth–Holm–Swarm (EHS) mouse sarcoma, is an extract of basement membrane material with a complex, poorly defined, and variable composition. It also exhibits batch-to-batch variability in mechanical and biochemical properties and is difficult to modify, which limits its rational use in the production of therapeutic cells and organoids. Synthetic ECM matrices and scaffolds offer a promising alternative because they can have a fully defined composition, highly tunable physical properties, surface modifications, and functionalization with recombinant signaling peptides and growth factors. This provides a suitable microenvironment for hiPSC culture and the directed differentiation towards lineage-specific cells and organoid development, and can be used in clinical-grade tissue transplantation and regenerative medicine. Full article
(This article belongs to the Special Issue Human Stem Cells in Disease Modelling and Treatment (2nd Edition))
Show Figures

Graphical abstract

23 pages, 6502 KB  
Article
The Fibro-Immune Landscape Across Organs: A Single-Cell Comparative Study of Human Fibrotic Diseases
by Guofei Deng, Yusheng Luo, Xiaorong Lin, Yuzhi Zhang, Yuqing Lin, Yuxi Pan, Yueheng Ruan, Xiaocong Mo and Shuo Fang
Int. J. Mol. Sci. 2026, 27(4), 2017; https://doi.org/10.3390/ijms27042017 - 20 Feb 2026
Viewed by 308
Abstract
Fibrosis is a hallmark of the tumor microenvironment in many solid cancers, driving tumor progression, immune evasion, and treatment resistance; however, the molecular and cellular mechanisms underlying fibrogenesis—particularly stromal–immune crosstalk across organs—remain incompletely understood, compounded by organ-specific heterogeneity and a lack of reliable [...] Read more.
Fibrosis is a hallmark of the tumor microenvironment in many solid cancers, driving tumor progression, immune evasion, and treatment resistance; however, the molecular and cellular mechanisms underlying fibrogenesis—particularly stromal–immune crosstalk across organs—remain incompletely understood, compounded by organ-specific heterogeneity and a lack of reliable immune-related biomarkers. To address this, we performed an integrative single-cell RNA sequencing (scRNA-seq) analysis of fibrotic tissues from four major organs—liver, lung, heart, and kidney—alongside non-fibrotic controls, applying unsupervised clustering, trajectory inference, cell–cell communication modeling, and gene set variation analysis (GSVA) to map the fibro-immune landscape. Our analysis revealed both conserved and organ-specific features: fibroblasts were the dominant extracellular matrix (ECM)-producing cells in liver and lung, whereas endothelial-derived stromal populations prevailed in heart and kidney. Immune profiling uncovered distinct infiltration patterns—macrophages displayed organ-specific polarization states; T cells were enriched for tissue-resident subsets in lung and mucosal-associated invariant T (MAIT) cells in liver; and B cells exhibited marked heterogeneity, including a pathogenic interferon-responsive subset prominent in pulmonary fibrosis. GSVA further identified divergent signaling programs across organs and lineages, including TGF-β/TNF-α in the heart, NOTCH/mTOR in the kidney, glycolysis/ROS in the lung, and KRAS/interferon pathways in the liver. Cell–cell communication analysis highlighted robust crosstalk between macrophages, T/B cells, and stromal cells mediated by collagen, laminin, and CXCL signaling axes. Together, this cross-organ atlas delineates a highly heterogeneous fibro-immune ecosystem in human fibrotic diseases, revealing shared mechanisms alongside organ-specific regulatory networks, with immediate translational implications for precision anti-fibrotic therapy, immunomodulatory drug repurposing, and the development of context-specific biomarkers for clinical stratification and therapeutic monitoring. Full article
(This article belongs to the Special Issue Molecular Pathways and Therapeutic Strategies for Fibrotic Conditions)
Show Figures

Figure 1

16 pages, 1775 KB  
Article
Rakkyo (Allium chinense)-Derived Fructan Stimulates Collagen and Hyaluronan Synthesis in Human Dermal Fibroblasts
by Kei Tsukui, Aiko Sano, Kazumi Kamioki, Kiwamu Dohgomori, Shin-ichi Kawaguchi and Yoshihiro Tokudome
Nutrients 2026, 18(4), 649; https://doi.org/10.3390/nu18040649 - 16 Feb 2026
Viewed by 308
Abstract
Background: Fructans are fructose-based polysaccharides with diverse biological activities; however, their direct activity on skin cells remains unresolved. This study investigated the biological activity of fructan extracted from rakkyo (Allium chinense) (RF) and examined its effects on extracellular matrix (ECM) [...] Read more.
Background: Fructans are fructose-based polysaccharides with diverse biological activities; however, their direct activity on skin cells remains unresolved. This study investigated the biological activity of fructan extracted from rakkyo (Allium chinense) (RF) and examined its effects on extracellular matrix (ECM) metabolism, particularly collagen and hyaluronan synthesis, in human dermal fibroblasts. Methods: RF was prepared from fresh rakkyo bulbs by aqueous extraction, alkaline clarification, and membrane filtration. The average molecular weight and structural characteristics of RF were analyzed using size-exclusion chromatography and 13C NMR spectroscopy. Normal human dermal fibroblasts (NHDFs) were treated with RF by culturing cells in RF-supplemented medium (0.1–1.0 mg/mL). Cell viability and viable cell number were evaluated using the thiazolyl blue tetrazolium bromide and trypan blue exclusion assays, respectively. Expression of ECM-related genes was analyzed by qRT-PCR, and collagen and hyaluronan production were quantified by Sirius Red staining and ELISA. Results: RF had an average molecular weight of approximately 11,500 Da and consisted of nearly equal proportions of inulin- and levan-type fructans. RF (≤1 mg/mL) increased the number of viable cells and markedly upregulated collagen, type I, alpha 1 (COL1A1) and hyaluronic acid synthase 2 (HAS2) expression while downregulating Hyal1 expression. After 9 days of treatment, the cumulative production of type I collagen and hyaluronic acid increased by 3.8- and 1.3-fold, respectively, as compared with controls. Upregulation of lysyl oxidase (LOX) mRNA suggested enhanced collagen cross-linking, whereas MMP-1 showed only modest induction. Conclusions: Rakkyo-derived fructan directly stimulates collagen and hyaluronan synthesis in dermal fibroblasts, likely through regulation of ECM-related genes. These results suggest that rakkyo-derived fructan modulates ECM-related readouts in NHDFs under controlled in vitro conditions. Further validation in more complex skin models and in vivo studies is necessary. Full article
(This article belongs to the Section Carbohydrates)
Show Figures

Graphical abstract

17 pages, 3297 KB  
Article
Optimization of Energy Management Strategy for Hybrid Power System of a Liquid Cargo Ship
by Jianjun Hou, Zhancheng Dou, Zunhua Zhang, Disong Chen and Mengni Zhou
J. Mar. Sci. Eng. 2026, 14(4), 344; https://doi.org/10.3390/jmse14040344 - 11 Feb 2026
Viewed by 210
Abstract
To enhance the potential application of ships in energy conservation and emission reduction, a parallel hybrid power system simulation model was developed using Matlab/Simulink based on the operational scenario of a 3300 m3 inland LPG tanker. A rule-based control strategy was employed [...] Read more.
To enhance the potential application of ships in energy conservation and emission reduction, a parallel hybrid power system simulation model was developed using Matlab/Simulink based on the operational scenario of a 3300 m3 inland LPG tanker. A rule-based control strategy was employed to simulate and analyze the impact of different power modes on the energy efficiency and emissions of the ship’s power system. An optimization method for an energy management strategy based on the ship’s operating cycle was proposed. The results show that using an LNG engine as the main engine in the hybrid system significantly reduces fuel consumption and pollutant emissions throughout the ship’s operating cycle. When the hybridization ratio is 0.2, the system achieves relatively optimal overall energy consumption and emission levels. Building on this, an Equivalent Consumption Minimization Strategy (ECMS) was introduced, and multi-objective optimization was carried out using an improved particle swarm optimization algorithm. Additionally, reinforcement learning was applied to optimize the energy management strategy, resulting in further reductions in fuel consumption over the operating cycle. Full article
(This article belongs to the Section Ocean Engineering)
Show Figures

Figure 1

28 pages, 5655 KB  
Article
Crayfish-Optimized Adaptive Equivalent Consumption Minimization Strategy for Medium-Duty Commercial Vehicles
by Jiading Bao, Haibo Wang, Weiguang Zheng and Jirong Qin
Sustainability 2026, 18(3), 1534; https://doi.org/10.3390/su18031534 - 3 Feb 2026
Viewed by 187
Abstract
Under China’s dual-carbon policy, medium-duty commercial vehicles (MDCVs)—widely used in urban distribution with high load fluctuation and long operating hours—are key to transportation energy conservation and emission reduction. Optimizing powertrain parameters and energy management is essential for fuel-cell MDCVs. However, traditional powertrain parameter [...] Read more.
Under China’s dual-carbon policy, medium-duty commercial vehicles (MDCVs)—widely used in urban distribution with high load fluctuation and long operating hours—are key to transportation energy conservation and emission reduction. Optimizing powertrain parameters and energy management is essential for fuel-cell MDCVs. However, traditional powertrain parameter selection relies on fixed thresholds and lacks optimization, while the equivalent consumption minimization strategy (ECMS) suffers from poor driving cycle adaptability despite addressing hydrogen consumption and online application challenges. To overcome these issues, this study proposes an innovative approach for fuel cell-powered MDCVs: a driving cycle model was constructed based on hydrogen consumption and fuel cell degradation rates. Subsequently, the powertrain system parameters were optimized, culminating in the development of an adaptive ECMS (A-ECMS). Specifically, the method includes: (1) a driving cycle construction approach analyzing driving cycle clustering’s impact on adaptive control parameters; (2) a powertrain parameter optimization method considering vehicle performance under synthetic driving cycles; and (3) an A-ECMS enhanced by a crayfish optimization algorithm (COA) to improve driving cycle adaptability. Simulations show that A-ECMS achieves hydrogen consumption close to the dynamic programming algorithm (DP) optimum, reducing consumption by 2.12% and 1.45% compared to traditional ECMS under synthetic and World Transient Vehicle Cycle (WTVC) cycles, significantly improving MDCV economy. Full article
(This article belongs to the Topic Advanced Electric Vehicle Technology, 3rd Edition)
Show Figures

Figure 1

15 pages, 379 KB  
Article
Extracellular Matrix Tissue Patch for Pulmonary Artery Repair in Pediatric Cardiac Surgery: A Single-Center Experience
by Marcin Gładki, Paweł R. Bednarek, Anita Węclewska, Tomasz Urbanowicz, Anna Olasińska-Wiśniewska and Marek Jemielity
J. Clin. Med. 2026, 15(3), 1177; https://doi.org/10.3390/jcm15031177 - 3 Feb 2026
Viewed by 266
Abstract
Introduction: Congenital structural anomalies of the pulmonary artery in children, encompassing defects such as pulmonary atresia (PA), pulmonary stenosis (PS), pulmonary artery hypoplasia, and tetralogy of Fallot (ToF), pose significant challenges in pediatric cardiac surgery due to impaired blood flow in pulmonary [...] Read more.
Introduction: Congenital structural anomalies of the pulmonary artery in children, encompassing defects such as pulmonary atresia (PA), pulmonary stenosis (PS), pulmonary artery hypoplasia, and tetralogy of Fallot (ToF), pose significant challenges in pediatric cardiac surgery due to impaired blood flow in pulmonary circulation. Traditional options for conventional repair—including autologous materials such as the native pericardium and synthetic materials such as artificial patches—have limitations including a lack of growth potential and vulnerability to restenosis over time. ProxiCor® patches, based on the extracellular matrix (ECM), have emerged as biologically compatible substitutes capable of fostering tissue regeneration. The primary outcomes of this study were the safety (absence of patch-related complications such as restenosis, dilation, aneurysm, infection, or thrombosis) and feasibility (intraoperative handling and surgical success) of ProxiCor® for pulmonary artery and right ventricular outflow tract (RVOT) reconstruction in a single-center pediatric cohort. Secondary outcomes included mortality, postoperative complications (prolonged mechanical ventilation > 72 h, need for continuous renal replacement therapy (CRRT), and intensive care unit (ICU) and hospital stay), and qualitative echocardiographic assessment of vessel patency during follow-up. Patients and methods: A retrospective analysis was conducted in 25 consecutive pediatric patients who underwent pulmonary artery or RVOT reconstruction with ProxiCor® at the Department of Pediatric Cardiac Surgery in Poznań (Poland) between the years 2023 and 2024. Surgical techniques, clinical outcomes, and follow-up data were assessed using transthoracic echocardiography (TTE). Results: The median age was 224 (Q1–Q3: 124–362) days, and median weight was 4.2 (Q1–Q3: 2.8–8.5) kg. Procedures targeted repairs of the main pulmonary artery (MPA), right pulmonary artery (RPA), left pulmonary artery (LPA), and RVOT. Diagnoses included tetralogy of Fallot (ToF), pulmonary artery stenosis (PS), pulmonary atresia (PA), pulmonary artery hypoplasia, and anomalous left coronary artery from the pulmonary artery (ALCAPA). The mortality rate stood at 8% (2/25), stemming from multiorgan failure and hemorrhagic stroke, unrelated to the patch. Over a median observation period of 483 (Q1–Q3: 363–584) days, no patch-related complications (e.g., restenosis or dilation) arose. The median hospitalization time was 22 (Q1–Q3: 8.5–38.5) days. Conclusions: ProxiCor® ECM patches appear to be safe and feasible for use in pulmonary artery and RVOT reconstruction, with favorable early outcomes. However, the small cohort size, lack of a control group, and limited mid- to long-term echocardiographic data preclude definitive conclusions about long-term outcomes or comparative effectiveness. Full article
(This article belongs to the Special Issue Clinical Management of Pediatric Heart Diseases)
Show Figures

Figure 1

22 pages, 3243 KB  
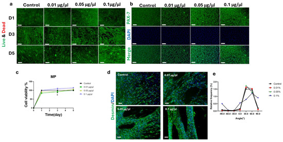
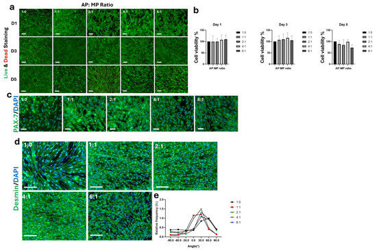
Article
Myotube/Adipocyte Powder-Enriched Alginate–Zein Hydrogels Support Myotube Alignment for 3D Myoblast Culture
by Jihad Kamel, Jun-Yeong Lee, Chandra-Jit Yadav, Sadia Afrin, Usha Yadav, Sung Soo Han and Kyung-Mee Park
Foods 2026, 15(3), 522; https://doi.org/10.3390/foods15030522 - 2 Feb 2026
Viewed by 391
Abstract
Recent advances in cultured-meat research emphasize the development of edible scaffolds that promote myogenic differentiation. Nonetheless, many materials provide only structural support and do not replicate native muscle or serve as alternatives to muscle–adipocyte co-culture, highlighting the need for cytocompatible, tissue-specific scaffolds. This [...] Read more.
Recent advances in cultured-meat research emphasize the development of edible scaffolds that promote myogenic differentiation. Nonetheless, many materials provide only structural support and do not replicate native muscle or serve as alternatives to muscle–adipocyte co-culture, highlighting the need for cytocompatible, tissue-specific scaffolds. This study aimed to develop a composite alginate–zein (Algi/zein) hydrogel enriched with myotube (MP) and adipocyte (AP) powders to provide a structural, biochemical, and potentially cultured-meat hydrogel. Algi/zein hydrogels enriched with myotube (MP) and adipocyte (AP) powders were fabricated and evaluated for structural, cellular, and biochemical properties using C2C12 myoblasts cultured in 2D and 3D environments. Metabolite profiling was performed to evaluate the biochemical features. MP/AP incorporation generated extra cellular matrix (ECM)-like microstructures and significantly enhanced myotube alignment in Algi/zein scaffolds compared with MP/AP-free controls, increasing the proportion of axially aligned fibers by up to ~6-fold at a 1:1 AP:MP ratio. Organized myosin expression was observed, while metabolomic profiling indicated partial biochemical similarity to beef. Incorporating MP and AP into Algi/zein hydrogels enhanced myotube alignment and showed partial structural and biochemical similarity to native muscle tissue. Full article
Show Figures

Graphical abstract

33 pages, 6582 KB  
Article
Energy Management Optimization for Plug-In Hybrid Electric Vehicle
by Hsiu-Ying Hwang, Jia-Shiun Chen and Che-Wei Chang
Appl. Sci. 2026, 16(3), 1440; https://doi.org/10.3390/app16031440 - 30 Jan 2026
Viewed by 364
Abstract
This study aims to develop a strategy for practical real-time applications in Plug-in Hybrid Electric Vehicles (PHEVs). The study combines a Blending Control Scheme (BCS) with an Equivalent Consumption Minimization Strategy (ECMS) for energy management. During the charge-depleting (CD) mode, a blending control [...] Read more.
This study aims to develop a strategy for practical real-time applications in Plug-in Hybrid Electric Vehicles (PHEVs). The study combines a Blending Control Scheme (BCS) with an Equivalent Consumption Minimization Strategy (ECMS) for energy management. During the charge-depleting (CD) mode, a blending control scheme was employed, in which the electric motor served as the primary propulsion source while the engine was selectively engaged to share the load. Within this framework, ECMS was applied to determine the optimal power split between the engine and the electric motor in real time. The ECMS considers both the energy consumed by the electric motor and engine to achieve optimal energy consumption, converting the motor and generator consumed electrical energy into an equivalent fuel consumption and combining it with the internal combustion engine’s fuel consumption to determine the equivalent fuel consumption for each time step, then minimizes this equivalent fuel consumption. A backward, instead of forward, PHEV model was built in MATLAB/Simulink based on the THS. The results of combining BCS and ECMS were compared with those of the Rule-Based Control Strategy, which served as the baseline for comparison. The Toyota Hybrid System (THS) was used. The standard FTP-75 driving cycles, including urban and highway scenarios, were simulated. Results show that the Rule-Based strategy has an equivalent combined fuel economy of 50.7 miles per gallon (MPG-e). The proposed method, combining BCS and ECMS, achieves 56.33 MPG-e, representing an approximately 11.1% improvement over the Rule-Based strategy. BCS and ECMS allowed the engine to engage effectively at the adequate time in its high-efficiency region, as well as the motor throughout the drive cycle, and enabled more refined coordination of engine and electric power sources, and can provide high-efficiency computation to realize real-time optimization-based control. Full article
(This article belongs to the Section Energy Science and Technology)
Show Figures

Figure 1

18 pages, 3942 KB  
Article
Preparation of Uniform PEG-PLLA Microspheres via Membrane Emulsification for Soft Tissue Filling Applications
by Siqi Zhang, Yuan Gao, Danyang Wang, Yongjie Chi, Fang Wu, Lianyan Wang and Hailan Jin
J. Funct. Biomater. 2026, 17(2), 71; https://doi.org/10.3390/jfb17020071 - 30 Jan 2026
Viewed by 501
Abstract
Skin aging could lead to dermal collagen loss and elastic fiber degradation, ultimately manifesting as skin laxity. We aimed to counteract this by using poly-L-lactic acid (PLLA) microsphere (MS)-based fillers to facilitate long-term volume restoration through collagen regeneration. However, conventional MSs exhibit limitations [...] Read more.
Skin aging could lead to dermal collagen loss and elastic fiber degradation, ultimately manifesting as skin laxity. We aimed to counteract this by using poly-L-lactic acid (PLLA) microsphere (MS)-based fillers to facilitate long-term volume restoration through collagen regeneration. However, conventional MSs exhibit limitations such as broad size distribution and surface irregularities, which are frequently associated with significant adverse reactions. This study employed shirasu porous glass (SPG) membrane emulsification to fabricate uniform and well-shaped polyethylene glycol-block-poly (L-lactic acid) (PEG-PLLA) MSs. A single-factor experiment was employed to optimize the parameters. The optimal preparation conditions for PEG-PLLA MSs were as follows: PEG-PLLA concentration of 40 mg/mL, polyvinyl alcohol (PVA) concentration of 0.5%, and magnetic stirring speed of 200 rpm. Under the optimal conditions, the average particle size of PEG-PLLA MSs was 58.982 μm, and the span value (SPAN) was 1.367. In addition, a cytotoxicity assay was performed, and the results revealed no significant toxicity of the MSs toward L929 mouse fibroblasts at concentrations below 500 μg/mL. Furthermore, PEG-PLLA MSs significantly enhanced the production of key extracellular matrix (ECM) components—type I collagen (Col-I), type III collagen (Col-III), and hyaluronic acid (HA)—while simultaneously alleviating cellular oxidative stress responses. This work offers a reliable and reproducible fabrication strategy for developing biocompatible MS fillers with controllable particle sizes. Full article
Show Figures

Figure 1

18 pages, 3896 KB  
Article
Untargeted Serum Proteomics in the Fontan Circulation Reveals Three Distinct Molecular Signatures of Fontan Physiology with CYB5R3 Among Key Proteins
by Alexander Blaha, David Renaud, Fatima Ageed, Bettina Sarg, Klaus Faserl, Alexander Kirchmair, Dietmar Rieder, Isabel Mihajlovic, Nele Ströbel, Kai Thorsten Laser and Miriam Michel
Int. J. Mol. Sci. 2026, 27(3), 1220; https://doi.org/10.3390/ijms27031220 - 26 Jan 2026
Viewed by 320
Abstract
The total cavopulmonary anastomosis (Fontan procedure), a palliative procedure for single-ventricle congenital heart disease, improves survival but is associated with progressive multiorgan complications and high long-term morbidity. Prior blood-based proteomic studies in adults have been limited to targeted antibody-based panels or focused on [...] Read more.
The total cavopulmonary anastomosis (Fontan procedure), a palliative procedure for single-ventricle congenital heart disease, improves survival but is associated with progressive multiorgan complications and high long-term morbidity. Prior blood-based proteomic studies in adults have been limited to targeted antibody-based panels or focused on methodological comparisons. Systemic molecular alterations in younger, clinically heterogeneous patients, particularly in untargeted pathways, remain incompletely characterized. Serum samples from 48 Fontan patients and 48 age- and sex-matched healthy controls were analyzed using mass spectrometry with TMT labeling. 2228 proteins were quantified, of which 124 were significantly differentially abundant (fold change > 1.5 or <0.67, FDR-adjusted p < 0.05). Network analysis identified three major functional clusters: extracellular matrix (ECM) organization (predominantly increased), actin cytoskeleton organization, and platelet-related pathways (both predominantly decreased). Stratified analyses showed reduced ECM protein abundance in high-risk patients, suggesting a shift from active remodeling toward a more established fibrotic state, and uniquely elevated cytochrome b5 reductase 3 (CYB5R3), implicating altered redox homeostasis, nitric oxide metabolism, and cellular aging. Overall, our findings extend prior targeted analyses, reveal potential biomarkers such as CYB5R3 and underscore the complexity of the Fontan circulation, with implications for risk stratification and therapeutic targeting. Full article
(This article belongs to the Special Issue Omics Technologies in Molecular Biology)
Show Figures

Figure 1

16 pages, 2264 KB  
Article
Kaempferia parviflora Extract Stabilizes Cartilage Homeostasis via TIMP-1–Associated Matrix Modulation in Monosodium Iodoacetate–Induced Rat Osteoarthritis
by DongHoon Lee, Jong Seong Ha, Anna Jo, HyeMin Seol, JiSoo Han, Seong-Un Jeong, Seol-Ji Baek and Wan-Su Choi
Pharmaceuticals 2026, 19(2), 206; https://doi.org/10.3390/ph19020206 - 25 Jan 2026
Viewed by 400
Abstract
Background: Osteoarthritis (OA) is a degenerative joint disease characterized by extracellular matrix (ECM) breakdown, inflammation, and pain-associated functional impairment. Current pharmacological treatments primarily provide symptomatic relief without preventing cartilage degeneration. Kaempferia parviflora extract (KPE), rich in polymethoxyflavonoids, has been reported to have [...] Read more.
Background: Osteoarthritis (OA) is a degenerative joint disease characterized by extracellular matrix (ECM) breakdown, inflammation, and pain-associated functional impairment. Current pharmacological treatments primarily provide symptomatic relief without preventing cartilage degeneration. Kaempferia parviflora extract (KPE), rich in polymethoxyflavonoids, has been reported to have anti-inflammatory properties; however, its in vivo effects on cartilage homeostasis in OA remain incompletely defined. Methods: A monosodium iodoacetate (MIA)–induced rat model of knee OA was used to evaluate the therapeutic effects of KPE. Following OA induction, rats received oral KPE at low, medium, or high doses for 19 days. Pain-associated functional impairment was assessed by static weight-bearing analysis. Cartilage integrity was evaluated histologically, serum inflammatory and cartilage degradation biomarkers were quantified, and expression of matrix-degrading enzymes and their endogenous inhibitor, tissue inhibitor of metalloproteinase-1 (TIMP-1), was analyzed in articular cartilage. Results: MIA injection induced marked joint dysfunction, including an approximately 50% reduction in weight bearing on the affected limb. While KPE did not significantly reduce acute knee swelling, all KPE doses significantly improved weight-bearing imbalance compared with MIA controls. Histological analysis demonstrated preservation of cartilage structure and proteoglycan content in KPE-treated groups. Serum CTX-II levels were significantly reduced across all KPE doses, indicating attenuation of collagen degradation. Systemic inflammatory markers showed differential modulation: significant reductions in serum CRP and COX-2 at medium and high doses, while PGE2 showed a consistent downward trend that did not reach statistical significance. In articular cartilage, KPE treatment restored TIMP-1 expression, whereas modulation of individual MMPs was modest and variable. Conclusions: KPE alleviates OA-associated functional impairment and cartilage degeneration in an experimental OA model. The therapeutic effects are associated with reinforcement of TIMP-1–mediated matrix homeostasis and modulation of inflammatory pathways, supporting the potential of KPE as a natural adjunct candidate for OA management. Full article
Show Figures

Figure 1

Back to TopTop