Sign in to use this feature.

Years

Between: -

Subjects

remove_circle_outline
remove_circle_outline
remove_circle_outline
remove_circle_outline
remove_circle_outline
remove_circle_outline
remove_circle_outline
remove_circle_outline
remove_circle_outline

Journals

Article Types

Countries / Regions

Search Results (21)

Search Parameters:
Keywords = ECG sensors fusion

Order results
Result details
Results per page
Select all
Export citation of selected articles as:
22 pages, 2031 KB  
Review
Compressive Sensing for Multimodal Biomedical Signal: A Systematic Mapping and Literature Review
by Anggunmeka Luhur Prasasti, Achmad Rizal, Bayu Erfianto and Said Ziani
Signals 2025, 6(4), 54; https://doi.org/10.3390/signals6040054 - 4 Oct 2025
Viewed by 1006
Abstract
This study investigated the transformative potential of Compressive Sensing (CS) for optimizing multimodal biomedical signal fusion in Wireless Body Sensor Networks (WBSN), specifically targeting challenges in data storage, power consumption, and transmission bandwidth. Through a Systematic Mapping Study (SMS) and Systematic Literature Review [...] Read more.
This study investigated the transformative potential of Compressive Sensing (CS) for optimizing multimodal biomedical signal fusion in Wireless Body Sensor Networks (WBSN), specifically targeting challenges in data storage, power consumption, and transmission bandwidth. Through a Systematic Mapping Study (SMS) and Systematic Literature Review (SLR) following the PRISMA protocol, significant advancements in adaptive CS algorithms and multimodal fusion have been achieved. However, this research also identified crucial gaps in computational efficiency, hardware scalability (particularly concerning the complex and often costly adaptive sensing hardware required for dynamic CS applications), and noise robustness for one-dimensional biomedical signals (e.g., ECG, EEG, PPG, and SCG). The findings strongly emphasize the potential of integrating CS with deep reinforcement learning and edge computing to develop energy-efficient, real-time healthcare monitoring systems, paving the way for future innovations in Internet of Medical Things (IoMT) applications. Full article
Show Figures

Figure 1

17 pages, 3307 KB  
Article
Electrode-Free ECG Monitoring with Multimodal Wireless Mechano-Acoustic Sensors
by Zhi Li, Fei Fei and Guanglie Zhang
Biosensors 2025, 15(8), 550; https://doi.org/10.3390/bios15080550 - 20 Aug 2025
Viewed by 875
Abstract
Continuous cardiovascular monitoring is essential for the early detection of cardiac events, but conventional electrode-based ECG systems cause skin irritation and are unsuitable for long-term wear. We propose an electrode-free ECG monitoring approach that leverages synchronized phonocardiogram (PCG) and seismocardiogram (SCG) signals captured [...] Read more.
Continuous cardiovascular monitoring is essential for the early detection of cardiac events, but conventional electrode-based ECG systems cause skin irritation and are unsuitable for long-term wear. We propose an electrode-free ECG monitoring approach that leverages synchronized phonocardiogram (PCG) and seismocardiogram (SCG) signals captured by wireless mechano-acoustic sensors. PCG provides precise valvular event timings, while SCG provides mechanical context, enabling the robust identification of systolic/diastolic intervals and pathological patterns. A deep learning model reconstructs ECG waveforms by intelligently combining mechano-acoustic sensor data. Its architecture leverages specialized neural network components to identify and correlate key cardiac signatures from multimodal inputs. Experimental validation on an IoT sensor dataset yields a mean Pearson correlation of 0.96 and an RMSE of 0.49 mV compared to clinical ECGs. By eliminating skin-contact electrodes through PCG–SCG fusion, this system enables robust IoT-compatible daily-life cardiac monitoring. Full article
Show Figures

Figure 1

24 pages, 7237 KB  
Article
An Embedded System for Real-Time Atrial Fibrillation Diagnosis Using a Multimodal Approach to ECG Data
by Monalisa Akter, Nayeema Islam, Abdul Ahad, Md. Asaduzzaman Chowdhury, Fahim Foysal Apurba and Riasat Khan
Eng 2024, 5(4), 2728-2751; https://doi.org/10.3390/eng5040143 - 24 Oct 2024
Cited by 4 | Viewed by 3421
Abstract
Cardiovascular diseases pose a significant global health threat, with atrial fibrillation representing a critical precursor to more severe heart conditions. In this work, a multimodality-based deep learning model has been developed for diagnosing atrial fibrillation using an embedded system consisting of a Raspberry [...] Read more.
Cardiovascular diseases pose a significant global health threat, with atrial fibrillation representing a critical precursor to more severe heart conditions. In this work, a multimodality-based deep learning model has been developed for diagnosing atrial fibrillation using an embedded system consisting of a Raspberry Pi 4B, an ESP8266 microcontroller, and an AD8232 single-lead ECG sensor to capture real-time ECG data. Our approach leverages a deep learning model that is capable of distinguishing atrial fibrillation from normal ECG signals. The proposed method involves real-time ECG signal acquisition and employs a multimodal model trained on the PTB-XL dataset. This model utilizes a multi-step approach combining a CNN–bidirectional LSTM for numerical ECG series tabular data and VGG16 for image-based ECG representations. A fusion layer is incorporated into the multimodal CNN-BiLSTM + VGG16 model to enhance atrial fibrillation detection, achieving state-of-the-art results with a precision of 94.07% and an F1 score of 0.94. This study demonstrates the efficacy of a multimodal approach in improving the real-time diagnosis of cardiovascular diseases. Furthermore, for edge devices, we have distilled knowledge to train a smaller student model, CNN-BiLSTM, using a larger CNN-BiLSTM model as a teacher, which achieves an accuracy of 83.21% with 0.85 s detection latency. Our work represents a significant advancement towards efficient and preventative cardiovascular health management. Full article
Show Figures

Figure 1

10 pages, 424 KB  
Article
Hearables: In-Ear Multimodal Data Fusion for Robust Heart Rate Estimation
by Marek Żyliński, Amir Nassibi, Edoardo Occhipinti, Adil Malik, Matteo Bermond, Harry J. Davies and Danilo P. Mandic
BioMedInformatics 2024, 4(2), 911-920; https://doi.org/10.3390/biomedinformatics4020051 - 1 Apr 2024
Cited by 4 | Viewed by 2614
Abstract
Background: Ambulatory heart rate (HR) monitors that acquire electrocardiogram (ECG) or/and photoplethysmographm (PPG) signals from the torso, wrists, or ears are notably less accurate in tasks associated with high levels of movement compared to clinical measurements. However, a reliable estimation of [...] Read more.
Background: Ambulatory heart rate (HR) monitors that acquire electrocardiogram (ECG) or/and photoplethysmographm (PPG) signals from the torso, wrists, or ears are notably less accurate in tasks associated with high levels of movement compared to clinical measurements. However, a reliable estimation of HR can be obtained through data fusion from different sensors. These methods are especially suitable for multimodal hearable devices, where heart rate can be tracked from different modalities, including electrical ECG, optical PPG, and sounds (heart tones). Combined information from different modalities can compensate for single source limitations. Methods: In this paper, we evaluate the possible application of data fusion methods in hearables. We assess data fusion for heart rate estimation from simultaneous in-ear ECG and in-ear PPG, recorded on ten subjects while performing 5-min sitting and walking tasks. Results: Our findings show that data fusion methods provide a similar level of mean absolute error as the best single-source heart rate estimation but with much lower intra-subject variability, especially during walking activities. Conclusion: We conclude that data fusion methods provide more robust HR estimation than a single cardiovascular signal. These methods can enhance the performance of wearable devices, especially multimodal hearables, in heart rate tracking during physical activity. Full article
Show Figures

Figure 1

19 pages, 833 KB  
Article
Radar-Based Invisible Biometric Authentication
by Maria Louro da Silva, Carolina Gouveia, Daniel Filipe Albuquerque and Hugo Plácido da Silva
Information 2024, 15(1), 44; https://doi.org/10.3390/info15010044 - 12 Jan 2024
Cited by 6 | Viewed by 3856
Abstract
Bio-Radar (BR) systems have shown great promise for biometric applications. Conventional methods can be forged, or fooled. Even alternative methods intrinsic to the user, such as the Electrocardiogram (ECG), present drawbacks as they require contact with the sensor. Therefore, research has turned towards [...] Read more.
Bio-Radar (BR) systems have shown great promise for biometric applications. Conventional methods can be forged, or fooled. Even alternative methods intrinsic to the user, such as the Electrocardiogram (ECG), present drawbacks as they require contact with the sensor. Therefore, research has turned towards alternative methods, such as the BR. In this work, a BR dataset with 20 subjects exposed to different emotion-eliciting stimuli (happiness, fearfulness, and neutrality) in different dates was explored. The spectral distributions of the BR signal were studied as the biometric template. Furthermore, this study included the analysis of respiratory and cardiac signals separately, as well as their fusion. The main test devised was authentication, where a system seeks to validate an individual’s claimed identity. With this test, it was possible to infer the feasibility of these type of systems, obtaining an Equal Error Rate (EER) of 3.48% if the training and testing data are from the same day and within the same emotional stimuli. In addition, the time and emotion results dependency is fully analysed. Complementary tests such as sensitivity to the number of users were also performed. Overall, it was possible to achieve an evaluation and consideration of the potential of BR systems for biometrics. Full article
Show Figures

Figure 1

16 pages, 6308 KB  
Article
Improving Valvular Pathologies and Ventricular Dysfunction Diagnostic Efficiency Using Combined Auscultation and Electrocardiography Data: A Multimodal AI Approach
by Takeru Shiraga, Hisaki Makimoto, Benita Kohlmann, Christofori-Eleni Magnisali, Yoshie Imai, Yusuke Itani, Asuka Makimoto, Fabian Schölzel, Alexandru Bejinariu, Malte Kelm and Obaida Rana
Sensors 2023, 23(24), 9834; https://doi.org/10.3390/s23249834 - 14 Dec 2023
Cited by 3 | Viewed by 2377
Abstract
Simple sensor-based procedures, including auscultation and electrocardiography (ECG), can facilitate early diagnosis of valvular diseases, resulting in timely treatment. This study assessed the impact of combining these sensor-based procedures with machine learning on diagnosing valvular abnormalities and ventricular dysfunction. Data from auscultation at [...] Read more.
Simple sensor-based procedures, including auscultation and electrocardiography (ECG), can facilitate early diagnosis of valvular diseases, resulting in timely treatment. This study assessed the impact of combining these sensor-based procedures with machine learning on diagnosing valvular abnormalities and ventricular dysfunction. Data from auscultation at three distinct locations and 12-lead ECGs were collected from 1052 patients undergoing echocardiography. An independent cohort of 103 patients was used for clinical validation. These patients were screened for severe aortic stenosis (AS), severe mitral regurgitation (MR), and left ventricular dysfunction (LVD) with ejection fractions ≤ 40%. Optimal neural networks were identified by a fourfold cross-validation training process using heart sounds and various ECG leads, and their outputs were combined using a stacking technique. This composite sensor model had high diagnostic efficiency (area under the receiver operating characteristic curve (AUC) values: AS, 0.93; MR, 0.80; LVD, 0.75). Notably, the contribution of individual sensors to disease detection was found to be disease-specific, underscoring the synergistic potential of the sensor fusion approach. Thus, machine learning models that integrate auscultation and ECG can efficiently detect conditions typically diagnosed via imaging. Moreover, this study highlights the potential of multimodal artificial intelligence applications. Full article
Show Figures

Figure 1

15 pages, 2049 KB  
Article
A Multimodal Late Fusion Framework for Physiological Sensor and Audio-Signal-Based Stress Detection: An Experimental Study and Public Dataset
by Vasileios-Rafail Xefteris, Monica Dominguez, Jens Grivolla, Athina Tsanousa, Francesco Zaffanela, Martina Monego, Spyridon Symeonidis, Sotiris Diplaris, Leo Wanner, Stefanos Vrochidis and Ioannis Kompatsiaris
Electronics 2023, 12(23), 4871; https://doi.org/10.3390/electronics12234871 - 2 Dec 2023
Cited by 7 | Viewed by 5809
Abstract
Stress can be considered a mental/physiological reaction in conditions of high discomfort and challenging situations. The levels of stress can be reflected in both the physiological responses and speech signals of a person. Therefore the study of the fusion of the two modalities [...] Read more.
Stress can be considered a mental/physiological reaction in conditions of high discomfort and challenging situations. The levels of stress can be reflected in both the physiological responses and speech signals of a person. Therefore the study of the fusion of the two modalities is of great interest. For this cause, public datasets are necessary so that the different proposed solutions can be comparable. In this work, a publicly available multimodal dataset for stress detection is introduced, including physiological signals and speech cues data. The physiological signals include electrocardiograph (ECG), respiration (RSP), and inertial measurement unit (IMU) sensors equipped in a smart vest. A data collection protocol was introduced to receive physiological and audio data based on alterations between well-known stressors and relaxation moments. Five subjects participated in the data collection, where both their physiological and audio signals were recorded by utilizing the developed smart vest and audio recording application. In addition, an analysis of the data and a decision-level fusion scheme is proposed. The analysis of physiological signals includes a massive feature extraction along with various fusion and feature selection methods. The audio analysis comprises a state-of-the-art feature extraction fed to a classifier to predict stress levels. Results from the analysis of audio and physiological signals are fused at a decision level for the final stress level detection, utilizing a machine learning algorithm. The whole framework was also tested in a real-life pilot scenario of disaster management, where users were acting as first responders while their stress was monitored in real time. Full article
(This article belongs to the Special Issue Future Trends of Artificial Intelligence (AI) and Big Data)
Show Figures

Figure 1

18 pages, 3182 KB  
Article
EEG and ECG-Based Multi-Sensor Fusion Computing for Real-Time Fatigue Driving Recognition Based on Feedback Mechanism
by Ling Wang, Fangjie Song, Tie Hua Zhou, Jiayu Hao and Keun Ho Ryu
Sensors 2023, 23(20), 8386; https://doi.org/10.3390/s23208386 - 11 Oct 2023
Cited by 21 | Viewed by 5516
Abstract
A variety of technologies that could enhance driving safety are being actively explored, with the aim of reducing traffic accidents by accurately recognizing the driver’s state. In this field, three mainstream detection methods have been widely applied, namely visual monitoring, physiological indicator monitoring [...] Read more.
A variety of technologies that could enhance driving safety are being actively explored, with the aim of reducing traffic accidents by accurately recognizing the driver’s state. In this field, three mainstream detection methods have been widely applied, namely visual monitoring, physiological indicator monitoring and vehicle behavior analysis. In order to achieve more accurate driver state recognition, we adopted a multi-sensor fusion approach. We monitored driver physiological signals, electroencephalogram (EEG) signals and electrocardiogram (ECG) signals to determine fatigue state, while an in-vehicle camera observed driver behavior and provided more information for driver state assessment. In addition, an outside camera was used to monitor vehicle position to determine whether there were any driving deviations due to distraction or fatigue. After a series of experimental validations, our research results showed that our multi-sensor approach exhibited good performance for driver state recognition. This study could provide a solid foundation and development direction for future in-depth driver state recognition research, which is expected to further improve road safety. Full article
(This article belongs to the Special Issue Advanced-Sensors-Based Emotion Sensing and Recognition)
Show Figures

Figure 1

27 pages, 6369 KB  
Article
Drivers’ Mental Engagement Analysis Using Multi-Sensor Fusion Approaches Based on Deep Convolutional Neural Networks
by Taraneh Aminosharieh Najafi, Antonio Affanni, Roberto Rinaldo and Pamela Zontone
Sensors 2023, 23(17), 7346; https://doi.org/10.3390/s23177346 - 23 Aug 2023
Cited by 10 | Viewed by 1961
Abstract
In this paper, we present a comprehensive assessment of individuals’ mental engagement states during manual and autonomous driving scenarios using a driving simulator. Our study employed two sensor fusion approaches, combining the data and features of multimodal signals. Participants in our experiment were [...] Read more.
In this paper, we present a comprehensive assessment of individuals’ mental engagement states during manual and autonomous driving scenarios using a driving simulator. Our study employed two sensor fusion approaches, combining the data and features of multimodal signals. Participants in our experiment were equipped with Electroencephalogram (EEG), Skin Potential Response (SPR), and Electrocardiogram (ECG) sensors, allowing us to collect their corresponding physiological signals. To facilitate the real-time recording and synchronization of these signals, we developed a custom-designed Graphical User Interface (GUI). The recorded signals were pre-processed to eliminate noise and artifacts. Subsequently, the cleaned data were segmented into 3 s windows and labeled according to the drivers’ high or low mental engagement states during manual and autonomous driving. To implement sensor fusion approaches, we utilized two different architectures based on deep Convolutional Neural Networks (ConvNets), specifically utilizing the Braindecode Deep4 ConvNet model. The first architecture consisted of four convolutional layers followed by a dense layer. This model processed the synchronized experimental data as a 2D array input. We also proposed a novel second architecture comprising three branches of the same ConvNet model, each with four convolutional layers, followed by a concatenation layer for integrating the ConvNet branches, and finally, two dense layers. This model received the experimental data from each sensor as a separate 2D array input for each ConvNet branch. Both architectures were evaluated using a Leave-One-Subject-Out (LOSO) cross-validation approach. For both cases, we compared the results obtained when using only EEG signals with the results obtained by adding SPR and ECG signals. In particular, the second fusion approach, using all sensor signals, achieved the highest accuracy score, reaching 82.0%. This outcome demonstrates that our proposed architecture, particularly when integrating EEG, SPR, and ECG signals at the feature level, can effectively discern the mental engagement of drivers. Full article
Show Figures

Figure 1

18 pages, 5433 KB  
Article
A Wearable Multimodal Wireless Sensing System for Respiratory Monitoring and Analysis
by Kee S. Moon and Sung Q Lee
Sensors 2023, 23(15), 6790; https://doi.org/10.3390/s23156790 - 29 Jul 2023
Cited by 16 | Viewed by 5595
Abstract
Wireless sensing systems are required for continuous health monitoring and data collection. It allows for patient data collection in real time rather than through time-consuming and expensive hospital or lab visits. This technology employs wearable sensors, signal processing, and wireless data transfer to [...] Read more.
Wireless sensing systems are required for continuous health monitoring and data collection. It allows for patient data collection in real time rather than through time-consuming and expensive hospital or lab visits. This technology employs wearable sensors, signal processing, and wireless data transfer to remotely monitor patients’ health. The research offers a novel approach to providing primary diagnostics remotely with a digital health system for monitoring pulmonary health status using a multimodal wireless sensor device. The technology uses a compact wearable with new integration of acoustics and biopotentials sensors to monitor cardiovascular and respiratory activity to provide comprehensive and fast health status monitoring. Furthermore, the small wearable sensor size may stick to human skin and record heart and lung activities to monitor respiratory health. This paper proposes a sensor data fusion method of lung sounds and cardiograms for potential real-time respiration pattern diagnostics, including respiratory episodes like low tidal volume and coughing. With a p-value of 0.003 for sound signals and 0.004 for electrocardiogram (ECG), preliminary tests demonstrated that it was possible to detect shallow breathing and coughing at a meaningful level. Full article
(This article belongs to the Special Issue Intelligent Mobile and Wearable Technologies for Digital Health)
Show Figures

Figure 1

18 pages, 6583 KB  
Article
Deep Learning-Based IoT System for Remote Monitoring and Early Detection of Health Issues in Real-Time
by Md. Reazul Islam, Md. Mohsin Kabir, Muhammad Firoz Mridha, Sultan Alfarhood, Mejdl Safran and Dunren Che
Sensors 2023, 23(11), 5204; https://doi.org/10.3390/s23115204 - 30 May 2023
Cited by 107 | Viewed by 19595
Abstract
With an aging population and increased chronic diseases, remote health monitoring has become critical to improving patient care and reducing healthcare costs. The Internet of Things (IoT) has recently drawn much interest as a potential remote health monitoring remedy. IoT-based systems can gather [...] Read more.
With an aging population and increased chronic diseases, remote health monitoring has become critical to improving patient care and reducing healthcare costs. The Internet of Things (IoT) has recently drawn much interest as a potential remote health monitoring remedy. IoT-based systems can gather and analyze a wide range of physiological data, including blood oxygen levels, heart rates, body temperatures, and ECG signals, and then provide real-time feedback to medical professionals so they may take appropriate action. This paper proposes an IoT-based system for remote monitoring and early detection of health problems in home clinical settings. The system comprises three sensor types: MAX30100 for measuring blood oxygen level and heart rate; AD8232 ECG sensor module for ECG signal data; and MLX90614 non-contact infrared sensor for body temperature. The collected data is transmitted to a server using the MQTT protocol. A pre-trained deep learning model based on a convolutional neural network with an attention layer is used on the server to classify potential diseases. The system can detect five different categories of heartbeats: Normal Beat, Supraventricular premature beat, Premature ventricular contraction, Fusion of ventricular, and Unclassifiable beat from ECG sensor data and fever or non-fever from body temperature. Furthermore, the system provides a report on the patient’s heart rate and oxygen level, indicating whether they are within normal ranges or not. The system automatically connects the user to the nearest doctor for further diagnosis if any critical abnormalities are detected. Full article
(This article belongs to the Section Internet of Things)
Show Figures

Figure 1

18 pages, 5364 KB  
Article
Significance of Features from Biomedical Signals in Heart Health Monitoring
by Mohammad Mahbubur Rahman Khan Mamun
BioMed 2022, 2(4), 391-408; https://doi.org/10.3390/biomed2040031 - 10 Nov 2022
Cited by 2 | Viewed by 5481
Abstract
Cardiovascular diseases require extensive diagnostic tests and frequent physician visits. With the advance in signal processing and sensor technology, now it is possible to acquire vital signs from the human body and process the signal to extract features necessary to primarily diagnose symptoms [...] Read more.
Cardiovascular diseases require extensive diagnostic tests and frequent physician visits. With the advance in signal processing and sensor technology, now it is possible to acquire vital signs from the human body and process the signal to extract features necessary to primarily diagnose symptoms of cardiovascular disease early. This can help prevent deadly health incidents such as heart attack and or stroke, as well as reduce the number of visits to a health care facility. The proper detection of an elevated ST segment of ECG wave at an early stage may save the patient from having a heart attack or ST elevated myocardial infarction later. The use of a variety of complementary biomedical sensors can lead to a better diagnosis than what is possible when a single sensor is used. This paper proposes a MATLAB GUI which can detect elevated ST segments of ECG waves and use information from a variety of biomedical sensors to bring forth a technique to assess heart health to predict potential heart failure conditions. The proposed technique used fusion among multiple biomedical sensors to reduce the false alarm in diagnosis. Data from the online dataset were used to show the effectiveness and promise of the proposed detection of elevated ST segments and diagnosis techniques using the GUI. Full article
Show Figures

Figure 1

22 pages, 5650 KB  
Article
Lightweight Mutual Authentication for Healthcare IoT
by I-Te Chen, Jer-Min Tsai, Yin-Tung Chen and Chung-Hong Lee
Sustainability 2022, 14(20), 13411; https://doi.org/10.3390/su142013411 - 18 Oct 2022
Cited by 5 | Viewed by 2714
Abstract
“Smart medical” applications refer to the fusion of technology and medicine that connects all linked sensor equipment with the patients, including those that measure physiological signals, such as blood pressure, pulse, and ECG. In addition, these physiological signal data are highly private and [...] Read more.
“Smart medical” applications refer to the fusion of technology and medicine that connects all linked sensor equipment with the patients, including those that measure physiological signals, such as blood pressure, pulse, and ECG. In addition, these physiological signal data are highly private and should be safely protected. It takes much longer to complete authentication processes in the traditional way, either based on public key infrastructure or attribute-based encryption, which is a burden for IoT devices. Hence, on the basis of attribute-based encryption, we propose lightweight authentication to shorten the time spent on authentication. Moreover, we use the patients’ data and timestamps as seeds to generate random numbers for authentication. The experiments show that the lightweight authentication using Xeon E3-1230 computer is about 4.45 times faster than complete authentication and 5.8 times faster than complete authentication when using Raspberry Pi. Our proposal significantly improves the disadvantages of IoT devices that lack computing power. Full article
Show Figures

Figure 1

14 pages, 3039 KB  
Article
A New 12-Lead ECG Signals Fusion Method Using Evolutionary CNN Trees for Arrhythmia Detection
by Maytham N. Meqdad, Fardin Abdali-Mohammadi and Seifedine Kadry
Mathematics 2022, 10(11), 1911; https://doi.org/10.3390/math10111911 - 2 Jun 2022
Cited by 14 | Viewed by 4002
Abstract
The 12 leads of electrocardiogram (ECG) signals show the heart activities from different angles of coronal and axial planes; hence, the signals of these 12 leads have functional dependence on each other. This paper proposes a novel method for fusing the data of [...] Read more.
The 12 leads of electrocardiogram (ECG) signals show the heart activities from different angles of coronal and axial planes; hence, the signals of these 12 leads have functional dependence on each other. This paper proposes a novel method for fusing the data of 12-lead ECG signals to diagnose heart problems. In the first phase of the proposed method, the time-frequency transform is employed to fuse the functional data of leads and extract the frequency data of ECG signals in 12 leads. After that, their dependence is evaluated through the correlation analysis. In the second phase, a structural learning method is adopted to extract the structural data from these 12 leads. Moreover, deep convolutional neural network (CNN) models are coded in this phase through genetic programming. These trees are responsible for learning deep structural features from functional data extracted from 12 leads. These trees are upgraded through the execution of the genetic programming (GP) algorithm to extract the optimal features. These two phases are used together to fuse the leads of ECG signals to diagnose various heart problems. According to the test results on ChapmanECG, including the signals of 10,646 patients, the proposed method enjoys the mean accuracy of 97.60% in the diagnosis of various types of arrhythmias in the Chapman dataset. It also outperformed the state-of-the-art methods. Full article
Show Figures

Figure 1

29 pages, 10391 KB  
Article
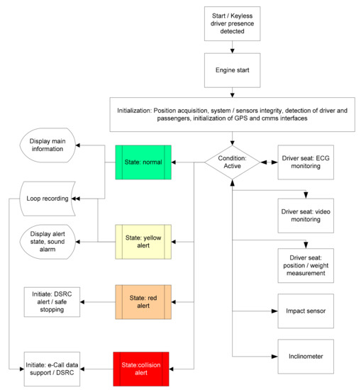
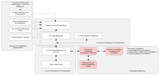
Advanced e-Call Support Based on Non-Intrusive Driver Condition Monitoring for Connected and Autonomous Vehicles
by Marius Minea, Cătălin Marian Dumitrescu and Ilona Mădălina Costea
Sensors 2021, 21(24), 8272; https://doi.org/10.3390/s21248272 - 10 Dec 2021
Cited by 12 | Viewed by 5461
Abstract
Background: The growth of the number of vehicles in traffic has led to an exponential increase in the number of road accidents with many negative consequences, such as loss of lives and pollution. Methods: This article focuses on using a new technology in [...] Read more.
Background: The growth of the number of vehicles in traffic has led to an exponential increase in the number of road accidents with many negative consequences, such as loss of lives and pollution. Methods: This article focuses on using a new technology in automotive electronics by equipping a semi-autonomous vehicle with a complex sensor structure that is able to provide centralized information regarding the physiological signals (Electro encephalogram—EEG, electrocardiogram—ECG) of the driver/passengers and their location along with indoor temperature changes, employing the Internet of Things (IoT) technology. Thus, transforming the vehicle into a mobile sensor connected to the internet will help highlight and create a new perspective on the cognitive and physiological conditions of passengers, which is useful for specific applications, such as health management and a more effective intervention in case of road accidents. These sensor structures mounted in vehicles will allow for a higher detection rate of potential dangers in real time. The approach uses detection, recording, and transmission of relevant health information in the event of an incident as support for e-Call or other emergency services, including telemedicine. Results: The novelty of the research is based on the design of specialized non-invasive sensors for the acquisition of EEG and ECG signals installed in the headrest and backrest of car seats, on the algorithms used for data analysis and fusion, but also on the implementation of an IoT temperature measurement system in several points that simultaneously uses sensors based on MEMS technology. The solution can also be integrated with an e-Call system for telemedicine emergency assistance. Conclusion: The research presents both positive and negative results of field experiments, with possible further developments. In this context, the solution has been developed based on state-of-the-art technical devices, methods, and technologies for monitoring vital functions of the driver/passengers (degree of fatigue, cognitive state, heart rate, blood pressure). The purpose is to reduce the risk of accidents for semi-autonomous vehicles and to also monitor the condition of passengers in the case of autonomous vehicles for providing first aid in a timely manner. Reported abnormal values of vital parameters (critical situations) will allow interveneing in a timely manner, saving the patient’s life, with the support of the e-Call system. Full article
(This article belongs to the Section Vehicular Sensing)
Show Figures

Figure 1

Back to TopTop