Sign in to use this feature.

Years

Between: -

Subjects

remove_circle_outline
remove_circle_outline
remove_circle_outline
remove_circle_outline
remove_circle_outline
remove_circle_outline
remove_circle_outline
remove_circle_outline
remove_circle_outline

Journals

Article Types

Countries / Regions

Search Results (59)

Search Parameters:
Keywords = Dinophyceae

Order results
Result details
Results per page
Select all
Export citation of selected articles as:
19 pages, 4122 KB  
Article
Comparison of Eukaryotic Community Structures Across Different Habitat Types in the Nearshore Waters of Ma’an Archipelago Based on Environmental DNA Technology
by Anqi Dai, Yuqing Wang, Xu Zhao and Kai Wang
Water 2025, 17(20), 2970; https://doi.org/10.3390/w17202970 - 15 Oct 2025
Viewed by 673
Abstract
Coastal zones are critical areas of marine ecosystems, where biodiversity is a key ecological element for maintaining ecosystem stability and ensuring the sustainability of fishery resources. The Shengsi Ma’an Archipelago Marine Special Reserve features heterogeneous habitats such as rocky reefs, seaweed beds, and [...] Read more.
Coastal zones are critical areas of marine ecosystems, where biodiversity is a key ecological element for maintaining ecosystem stability and ensuring the sustainability of fishery resources. The Shengsi Ma’an Archipelago Marine Special Reserve features heterogeneous habitats such as rocky reefs, seaweed beds, and artificial aquaculture areas, which are significantly affected by human activities. This study focused on the nearshore waters of Lvhua Island within the reserve. Based on the degree of human disturbance, the study area was divided into five typical habitat types: cage culture area (A), intertidal seaweed bed (B), marine platform area (C), open waters (D), and mussel culture area (E). Environmental DNA (eDNA) technology was employed to analyze the characteristics of eukaryotic community structures across these habitats and their coupling mechanisms with environmental factors. The results showed that a total of 767,360 valid sequences were obtained from 15 seawater samples. Clustering into operational taxonomic units (OTUs) yielded 811 OTUs, taxonomically covering 50 phyla, 104 classes, 220 orders, 334 families, 435 genera, and 530 species. The number of OTUs shared across all habitats was 387. The intertidal seaweed bed (B) had the highest proportion of unique OTUs (4.8%) and showed significant differences (0.01 < p < 0.05) in OTU composition compared to the marine platform area (C) and the mussel culture area (E). Among the major dominant phyla, the abundance of Dinoflagellata across sites was A (74.56%) > E (68.32%) > B (62.15%) > C (58.74%) > D (55.21%). The abundance of Arthropoda across sites was D (27.34%) > C (19.98%) > B (17.89%) > E (9.17%) > A (8.25%). Each of the other sites had 1-2 dominant phyla. Among the major dominant genera, the abundance of an unclassified genus of Dinophyceae was B (41.39%) > C (23.31%) > D (22.03%) > E (19.27%) > A (18.56%). The genus Noctiluca was endemic to Site A, with an abundance of 39.98%. The genus Calanus was dominant in site D (26.17%). The genus Meganyctiphanes was unique to sites C (12.12%) and D (8.76%). The genus Ectopleura was unique to site A. The genus Botrylloides was unique to site E. The remaining genera were evenly distributed across sites without significant habitat specificity. Alpha diversity analysis revealed that the marine platform area (C) had the highest Shannon index (3.32 ± 0.22) and Pielou index (0.54 ± 0.04), while the mussel culture area (E) had the highest Chao1 index (578.96 ± 10.25). All diversity indices were lowest in the cage culture area (A). Principal coordinate analysis (PCoA) and ANOSIM tests indicated significant differences (p < 0.05) in eukaryotic community structures among different habitats. Samples from the seaweed bed clustered separately and were distant from other habitats. Redundancy analysis (RDA) showed that pH was the key environmental factor driving the differentiation of eukaryotic community structure. Temperature was negatively correlated with dissolved oxygen, while salinity was positively correlated with pH. The combined differences in environmental factors were the main drivers of eukaryotic community structure differentiation. In conclusion, this study clarifies the regulatory role of habitat type on the eukaryotic community structure in the nearshore waters of Ma’an Archipelago, confirming a negative correlation between human activity intensity and biodiversity, and a positive correlation between natural habitat complexity and biodiversity. The research findings provide scientific support for assessing the health of the marine ecosystem and formulating ecological conservation and management strategies in this region. Full article
(This article belongs to the Section Oceans and Coastal Zones)
Show Figures

Figure 1

16 pages, 2244 KB  
Article
Removal and Temporary Cyst Formation of Gymnodinium catenatum (Dinophyceae) Using Calcium Bentonite Clay and Zeolite
by Francisco E. Hernández-Sandoval, Erick J. Núñez-Vázquez, Leyberth J. Fernández-Herrera, Jannette García-Zendejas, Ariel A. Cruz-Villacorta, José J. Bustillos-Guzmán, Daniel O. Ceseña-Ojeda and David J. López-Cortés
Phycology 2025, 5(4), 61; https://doi.org/10.3390/phycology5040061 - 13 Oct 2025
Viewed by 521
Abstract
Clay minerals and other flocculants are used to mitigate the effects of some species that produce harmful algal blooms due to their physical and chemical characteristics. In this study, we applied calcium bentonite clay (Bca) and zeolite (Ze) to flocculate and remove cells [...] Read more.
Clay minerals and other flocculants are used to mitigate the effects of some species that produce harmful algal blooms due to their physical and chemical characteristics. In this study, we applied calcium bentonite clay (Bca) and zeolite (Ze) to flocculate and remove cells of the dinoflagellate Gymnodinium catenatum (Graham), a producer of paralyzing toxins. The flocculants were characterized by scanning electron microscopy (SEM) in combination with an energy-dispersive X-ray spectroscopy (EDS) microanalysis system. During experiments, Bca and Ze were suspended in distilled water, deionized water, and seawater at concentrations of 0.25, 0.5, 1.0, 1.5, 2.0, 2.5, and 4.0 gL−1. The percentage of removal efficiency (RE%) of biomass indicators of G. catenatum was calculated. The cell number and concentration of chlorophyll a and peridinin were analyzed using high-performance liquid chromatography (HPLC-UV and HPLC-DAD). The external effects on cells of G. catenatum were recorded. As a result, the maximum RE% of Bca was 79% with respect to the total number of cells, chlorophyll a was 69% and peridinin of 73%. The RE% of Ze was less than 40%. In the matrix of sedimented Bca, malformation of cells was observed, inhibiting their swimming, as well as death and rupture of cells with temporary cyst formation after 72 h. We conclude that Bca, suspended in deionized and distilled water, was more efficient in flocculating cells of G. catenatum. Full article
Show Figures

Graphical abstract

14 pages, 1824 KB  
Article
Metabarcoding Reveals Diversity of Potentially Toxic Algae in Papeete Port (Tahiti)
by Sara Fernandez, Lucie Cartairade, Eva Garcia-Vazquez and Serge Planes
Toxins 2025, 17(8), 424; https://doi.org/10.3390/toxins17080424 - 20 Aug 2025
Cited by 2 | Viewed by 1296 | Correction
Abstract
Harmful algae are transported in various compartments of maritime vessels, making ports with heavy maritime traffic potential hotspots for their introduction and spread. In this study, we investigate the port of Papeete (Tahiti, French Polynesia), a key hub for numerous South Pacific shipping [...] Read more.
Harmful algae are transported in various compartments of maritime vessels, making ports with heavy maritime traffic potential hotspots for their introduction and spread. In this study, we investigate the port of Papeete (Tahiti, French Polynesia), a key hub for numerous South Pacific shipping routes. Using metabarcoding on DNA extracted from water samples (environmental DNA, eDNA) we identified 21 species of harmful algae comprising to Bacillariophyceae (4), Dinophyceae (14), and Haptophyta (3 species). Three of those species are directly associated with fish mortality events without recognized toxigenic capacity. The remaining harmful algae species are known to produce a wide range of toxins, like the ciguatoxin produced by endemic Gambierdiscus sp., domoic acid, haemolysins, yessotoxins, and others. Health risks such as ciguatera and paralytic shellfish poisoning were identified. An increase in Gambierdiscus frequency in Papeete port waters was parallel to an increase in ciguatera fish poisoning events in Tahiti, which suggests the value of eDNA analysis for early warning of harmful algae presence. Management measures, including banning fishing near the ports, could prevent public health risks associated with harmful algae blooms. Full article
Show Figures

Figure 1

32 pages, 4710 KB  
Article
The Benthic Dinoflagellate Coolia malayensis (Dinophyceae) Produces an Array of Compounds with Antineoplastic Activity in Cells of Tumor Origin
by Itzel B. Morales-Montesinos, Maria Yolanda Rios, Yordin D. Ocampo-Acuña, Baldomero Esquivel-Rodríguez, Celia Bustos-Brito, María del Carmen Osorio-Ramírez, Lorena M. Durán-Riveroll and Leticia González-Maya
Mar. Drugs 2025, 23(3), 127; https://doi.org/10.3390/md23030127 - 14 Mar 2025
Cited by 2 | Viewed by 2501
Abstract
Among aquatic organisms, marine dinoflagellates are essential sources of bioactive metabolites. The benthic dinoflagellate Coolia malayensis produces metabolites that have exhibited substantial and specific cytotoxicity on cancer cells; however, isolation and identification of the purified compounds remain a challenge. This study reports C. [...] Read more.
Among aquatic organisms, marine dinoflagellates are essential sources of bioactive metabolites. The benthic dinoflagellate Coolia malayensis produces metabolites that have exhibited substantial and specific cytotoxicity on cancer cells; however, isolation and identification of the purified compounds remain a challenge. This study reports C. malayensis biomass multi-step extraction plus chemical analyses for identifying compounds with antineoplastic activity. Through bio-directed fractionation, the cytotoxicity of extracts and fractions was tested on H1299 (lung), PC-3 (prostate), HeLa (cervical), and MCF-7 (breast) cancer cell lines. Dichloromethane (DCM) phase, hydroalcoholic (HYD) secondary extract, and methanolic (MET) extract showed cytotoxic effects on all cell lines. Active extracts and fractions were analyzed by HPLC-QTOF-MS, 1H, and 13C NMR. Cell lines H1299 and PC-3 treated with fractions F4, F7, and DCM2-AQ-Ch sub-extract showed morphological changes resembling those observed in the apoptosis control, and no signs of necrosis were observed. The selectivity of fraction F7 was above 100 μg mL−1 for healthy cells, while cytotoxic activity was observed in cancer cells. This fraction was identified as mostly fatty acids (FA) by NMR. Seventeen compounds with reported biological activities, such as antioxidant, analgesic, antiviral, and anticancer, were identified from C. malayensis extracts and fractions. Among them, the phycotoxins gambieric acid A and B, okadaic acid, and dinophysistoxin-1 were detected. Further studies are needed to reveal more significant anti-cancer potential from C. malayensis. Full article
(This article belongs to the Special Issue Pharmacological Potential of Marine Natural Products, 2nd Edition)
Show Figures

Figure 1

18 pages, 12437 KB  
Article
Morpho-Taxonomy and Molecular Characterization of Coolia canariensis S. Fraga and Ostreopsis ovata Fukuyo (Ostreopsidaceae, Dinophyceae) from Mauritius (Indian Ocean) Marine Coastal Waters
by Prakash Mussai, Jacob Larsen, Abdulwahed Fahad Alrefaei, Kunhiraman C. Rajeshkumar and Rajesh Jeewon
Diversity 2025, 17(3), 154; https://doi.org/10.3390/d17030154 - 24 Feb 2025
Cited by 1 | Viewed by 1223
Abstract
The marine dinoflagellate genera Coolia Meunier and Ostreopsis Schmidt have been reported in the Western Indian Ocean and include potentially harmful species. However, no comprehensive observations have been reported in Mauritian waters. The primary aim of this study was to isolate, identify and [...] Read more.
The marine dinoflagellate genera Coolia Meunier and Ostreopsis Schmidt have been reported in the Western Indian Ocean and include potentially harmful species. However, no comprehensive observations have been reported in Mauritian waters. The primary aim of this study was to isolate, identify and characterize potentially toxic epiphytic Coolia and Ostreopsis species from the coastal waters of Mauritius. Morphological characteristics were examined using light/fluorescence microscopy and scanning electron microscopy. The morphologies of the Coolia and Ostreopsis strains were similar to those of Coolia canariensis and Ostreopsis ovata. The phylogenetic analyses (large subunit ribosomal [LSU] rDNA D1/D2) revealed that the Mauritian strains of Coolia canariensis and Ostreopsis ovata clustered within the clades of these species complexes with other isolates from different areas. This represents the first record of Coolia canariensis in Mauritius, ascribed to C. canariensis phylogroups I and V, with the latter representing a new lineage of this species complex. The findings broaden the current body of knowledge of Coolia canariensis lineages, while the additional information of Ostreopsis ovata further supports the presence of an Indo-Pacific lineage. Full article
Show Figures

Figure 1

22 pages, 5060 KB  
Article
Phylogenetic and Autecology Characteristics of Five Potentially Harmful Dinoflagellate Alexandrium Species (Dinophyceae, Gonyaulacales, Pyrocystaceae) in Tropical Waters: A. affine, A. fraterculus, A. leei, A. pseudogonyaulax, and A. tamiyavanichii
by Lam Nguyen-Ngoc, Dang-Minh Luat, H. Doan-Nhu, H. M. Pham, B. Krock, N. D. Huynh-Thi, L. V. Tran-Thi, M. H. Tran-Thi, Anh H. Pham, V. Nguyen-Tam, T. T. Nhan-Luu and H. H. Do
Toxins 2025, 17(2), 81; https://doi.org/10.3390/toxins17020081 - 10 Feb 2025
Cited by 1 | Viewed by 2356
Abstract
Five species of Alexandrium (A. affine, A. fraterculus, A. leei, A. pseudogonyaulax, and A. tamiyavanichii) are commonly found in Vietnamese waters. They were distinguished based on their apical pore complex (A.P.C), precingular first plate [...] Read more.
Five species of Alexandrium (A. affine, A. fraterculus, A. leei, A. pseudogonyaulax, and A. tamiyavanichii) are commonly found in Vietnamese waters. They were distinguished based on their apical pore complex (A.P.C), precingular first plate (1′), ventral pore (Vp), and sulcal platelets. A genetic analysis was conducted using nuclear rDNA sequences of ITS and LSU (D1–D3, D8–D10). The growth rates of A. fraterculus, A. leei, A. tamiyavanichii, and A. pseudogonyaulax were quite similar. Specifically, these four species had the highest growth rates at two temperature levels of 24 °C and 27 °C, at salinities ranging from 25 psu to 35 psu. Furthermore, these species were able to adapt to a low salinity of 20 psu at temperatures from 18 °C to 27 °C. No Paralytic Shellfish Toxins (PSTs) were found in the two Alexandrium affine strains, VINVN01-1 and VINVN01-2. The detection limit for PSTs ranged from 0.45 to 15.5 fg cell−1, depending on the molecular response and available biomass. Full article
Show Figures

Figure 1

26 pages, 2749 KB  
Article
Environmental Assessment Using Phytoplankton Diversity, Nutrients, Chlorophyll-a, and Trophic Status Along Southern Coast of Jeddah, Red Sea
by Bandar A. Al-Mur
J. Mar. Sci. Eng. 2025, 13(1), 29; https://doi.org/10.3390/jmse13010029 - 29 Dec 2024
Cited by 2 | Viewed by 2722
Abstract
The objective of this study is to better identify the state of eutrophication of coastal waters along the southern coast of the city of Jeddah in the Red Sea. Thirty-six samples from surface seawater were collected during the spring and autumn of 2021. [...] Read more.
The objective of this study is to better identify the state of eutrophication of coastal waters along the southern coast of the city of Jeddah in the Red Sea. Thirty-six samples from surface seawater were collected during the spring and autumn of 2021. Water temperature, pH, salinity, dissolved oxygen (DO), nutrients, and chlorophyll-a (Chl-a) content were examined as a guide of water quality indicators. The present data revealed low levels of Chl-a content (in the range of 0.11–0.24 µg L−1). The average concentrations of DIN (dissolved inorganic nitrogen) forms follow the order NO3-N > NH4-N ~ NO2-N (representing about 11.4–29.4% of the total nitrogen). To investigate the trophic status and water quality, numerical indicators were applied to the results of the analysis of chemical variables (NH4-N, NO3-N, and PO4-P) and the biological analysis (Chl-a) in the aqueous environment within the study area. These indicators are simplified based on the specialist, the non-specialist, the decision-maker, and the one responsible for managing the coastal areas. We also obtain through this method a single numerical value that expresses the state of the coastal waters. According to the analysis of phosphorus and nitrogen data and a trophic index (TRIX), the study area’s trophic status was determined as oligotrophic, due to low nutrient concentrations in the seawater. The current study identified a total of 58 species of phytoplankton comprised four classes in the investigated areas; Bacillariophyceae was the dominant algal class (Diatoms 30 species), followed by Chlorophyceae (9 species), Dinophyceae (11 species), and Cyanophyceae (8 species). Seasonally, spring recorded the highest value of total phytoplankton, recording a value of 251 × 103 cells/L with a percentage of 61%, while autumn recorded the lowest value of 186 × 103 cells/L with a percentage of 39%. Phytoplankton classes can be arranged in order of prevalence as follows: Bacillariophyceae >> Dinophyceae > Chlorophyceae > Cyanophyceae. Full article
(This article belongs to the Section Marine Environmental Science)
Show Figures

Figure 1

13 pages, 4063 KB  
Article
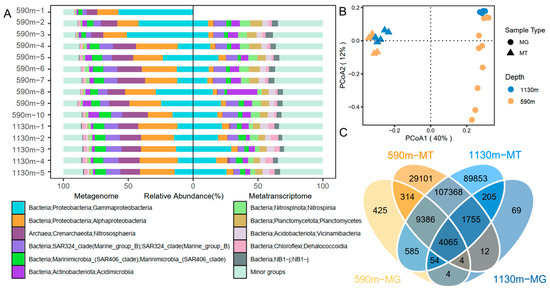
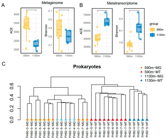
Community Structure and Biodiversity of Active Microbes in the Deep South China Sea
by Taoran Yang, Yinghui He, Ming Yang, Zhaoming Gao, Jin Zhou and Yong Wang
Microorganisms 2024, 12(11), 2325; https://doi.org/10.3390/microorganisms12112325 - 15 Nov 2024
Viewed by 1653
Abstract
The deep ocean harbors a group of highly diversified microbes, while our understanding of the active microbes that are real contributors to the nutrient cycle remains limited. In this study, we report eukaryotic and prokaryotic communities in ~590 m and 1130 m depths [...] Read more.
The deep ocean harbors a group of highly diversified microbes, while our understanding of the active microbes that are real contributors to the nutrient cycle remains limited. In this study, we report eukaryotic and prokaryotic communities in ~590 m and 1130 m depths using 16S and 18S rRNA Illumina reads (miTags) extracted from 15 metagenomes (MG) and 14 metatranscriptomes (MT). The metagenomic 16S miTags revealed the dominance of Gammaproteobacteria, Alphaproteobacteria, and Nitrososphaeria, while the metatranscriptomic 16S miTags were highly occupied by Gammaproteobacteria, Acidimicrobiia, and SAR324. The consistency of the active taxa between the two depths suggests the homogeneity of the functional microbial groups across the two depths. The eukaryotic microbial communities revealed by the 18S miTags of the metagenomic data are dominated by Polycystinea; however, they were almost all absent in the 18S metatranscriptomic miTags. The active eukaryotes were represented by the Arthropoda class (at 590 m depth), Dinophyceae, and Ciliophora classes. Consistent eukaryotic communities were also exhibited by the 18S miTags of the metatranscriptomic data of the two depths. In terms of biodiversity, the ACE and Shannon indices of the 590 m depth calculated using the 18S metatranscriptomic miTags were much higher than those of the 1130 m depth, while a reverse trend was shown for the indices based on the metagenomic data. Our study reports the active microbiomes functioning in the nutrient utilization and carbon cycle in the deep-sea zone, casting light on the quantification of the ecological processes occurring in the deep ocean. Full article
(This article belongs to the Section Environmental Microbiology)
Show Figures

Figure 1

15 pages, 22129 KB  
Article
Biodiversity and Hemolytic Toxicity of the Genus Heterocapsa (Dinophyceae) in the Beibu Gulf, China
by Yixiao Xu, Nina Dzhembekova, Kirsty F. Smith, Haifeng Gu, Uwe John, Huanda Xie, Yujuan Wen and Miao Wu
Mar. Drugs 2024, 22(11), 514; https://doi.org/10.3390/md22110514 - 14 Nov 2024
Cited by 1 | Viewed by 2228
Abstract
The dinoflagellate genus Heterocapsa includes several widely distributed and potentially toxic species associated with Harmful Algal Blooms (HABs), particularly affecting the Western Pacific Ocean. To reveal the biodiversity of Heterocapsa in Beibu Gulf, six strains were morphologically characterized using light and scanning electron [...] Read more.
The dinoflagellate genus Heterocapsa includes several widely distributed and potentially toxic species associated with Harmful Algal Blooms (HABs), particularly affecting the Western Pacific Ocean. To reveal the biodiversity of Heterocapsa in Beibu Gulf, six strains were morphologically characterized using light and scanning electron microscopy, while large subunit rDNA (LSU rDNA) and internal transcribed spacer (ITS) were sequenced for phylogenetic analysis through maximum likelihood and Bayesian inferences. Two strains (BGERL169, BGERL170) were identified as Heterocapsa philippinensis ribotype I, three (BGERL171-BGERL173) as a new Heterocapsa philippinensis ribotype II, and one strain (BGERL174) as Heterocapsa pseudotriquetra. Cells of H. philippinensis were ovoid to spherical, yellowish-brown, with reticulate chloroplasts, and had a sausage-shaped nucleus positioned longitudinally along the dorsal side of the cell, and the theca was arranged in Po, cp, X, 5′, 3a, 7″, 6c, 5s, 5‴, 2⁗. Additionally, BGERL169 and BGERL171 showed no hemolytic toxicity in rabbit erythrocyte lysis assays. To the best of our knowledge, this research provides the first morphological and phylogenetic analysis of H. philippinensis, including the identification of a new ribotype, as well as the discovery of H. pseudotriquetra in Chinese waters. The findings contribute to the understanding of Heterocapsa species biogeography and toxicity in Chinese waters, offering valuable data for future HAB monitoring in Beibu Gulf. Full article
(This article belongs to the Special Issue Marine Biotoxins 3.0)
Show Figures

Figure 1

9 pages, 5924 KB  
Communication
Insights into Nitrogen-Associated Protein 50 (NAP50) as a Tyrosyl–DNA Phosphodiesterase in Dinoflagellates
by Lu Tang, Nora Fung-Yee Tam, Winnie Lam, Thomas Chun-Hung Lee, Steven Jing-Liang Xu and Fred Wang-Fat Lee
Microorganisms 2024, 12(11), 2286; https://doi.org/10.3390/microorganisms12112286 - 11 Nov 2024
Viewed by 1096
Abstract
Nitrogen-associated protein 50 (NAP50) is an abundant plastid protein with an unknown function identified in Alexandrium affine (Dinophyceae). No progress has been made in discovering the function of NAP50 since its first characterization in 2009. The present study is a continuation of work [...] Read more.
Nitrogen-associated protein 50 (NAP50) is an abundant plastid protein with an unknown function identified in Alexandrium affine (Dinophyceae). No progress has been made in discovering the function of NAP50 since its first characterization in 2009. The present study is a continuation of work on the predicted function of NAP50. The results show that the NAP50 gene lacks introns but contains abundant base substitutions, consistent with the characteristics of dinoflagellate nuclear genes. The NAP50 protein is found to be widely expressed in dinoflagellate lineages through bioinformatics analysis and Western blotting, suggesting that NAP50 is not exclusive to Alexandrium, which differs from previous understandings. Phylogenetic analysis reveals that NAP50 belongs to the tyrosyl–DNA phosphodiesterase (TDP) family; however, it is structurally distinct from the TDP2 that is present in some dinoflagellate species. The three-dimensional structure and biological functions of NAP50 are predicted using deep learning algorithms. Based on evolutionary relationships and functional predictions, NAP50 may play a role in repairing plastid DNA damage and potentially contribute to the transcription of plastid genes in dinoflagellates. Full article
(This article belongs to the Section Environmental Microbiology)
Show Figures

Figure 1

13 pages, 2181 KB  
Article
Resting Cysts of the Toxic Dinoflagellate Gymnodinium catenatum (Dinophyceae) Ubiquitously Distribute along the Entire Coast of China, with Higher Abundance in Bloom-Prone Areas
by Xiaohan Liu, Zhe Tao, Yuyang Liu, Zhangxi Hu, Yunyan Deng, Lixia Shang, Po-Teen Lim, Zhaoyang Chai and Ying-Zhong Tang
J. Mar. Sci. Eng. 2024, 12(9), 1651; https://doi.org/10.3390/jmse12091651 - 14 Sep 2024
Cited by 4 | Viewed by 1647
Abstract
Blooms of Gymnodinium catenatum have occurred occasionally in different areas of China and caused tremendous economic loss and even threatened human health. Not only is G. catenatum an important harmful-algal-bloom (HAB)-causing species, but also the only gymnodinioid dinoflagellate known to produce paralytic shellfish [...] Read more.
Blooms of Gymnodinium catenatum have occurred occasionally in different areas of China and caused tremendous economic loss and even threatened human health. Not only is G. catenatum an important harmful-algal-bloom (HAB)-causing species, but also the only gymnodinioid dinoflagellate known to produce paralytic shellfish poisoning toxins (PSTs). Due to the germination of resting cysts, which often initiates blooms, the distribution and abundance of cysts in sediments and particularly the confirmation of cyst beds are important information for understanding and predicting dinoflagellate blooms. In this research, 199 sediment samples were collected from China’s coastal seas, ranging from the Beidaihe in the Bohai Sea (BS) to the southernmost sample from the Nansha Islands of the South China Sea (SCS). TaqMan quantitative PCR (qPCR) assays with species-specific primers and probes were developed to specifically detect the distribution and abundance of cysts in the 199 samples. The detection revealed that G. catenatum cysts were widely present in the sediments (126 of the 199 samples), with 93.55%, 74.65%, 42.37%, and 50% of the samples detected positively from the BS, YS, ECS and SCS, respectively, and covering the vast sea area from Nansha Islands to the Beidaihe area. The single-cyst morpho-molecular identification in the samples from Beidaihe confirmed the existence of G. catenatum cysts in the BS, and the positive detections of G. catenatum cysts using the qPCR methods. While G. catenatum cysts were widely distributed in all four seas of China, the average abundance was relatively low (1.0 cyst per gram of wet sediment). Three samples from the East China Sea (ECS), however, contained G. catenatum cysts at a relatively higher level (23 cysts g−1 wet sediment) than other sea areas, suggesting a pertinence of cyst abundance to the frequent occurrences of G. catenatum blooms in the area during recent years. Collectively, for G. catenatum being such an important toxic and HAB-causing species globally, the ubiquitous distribution of its cysts along the coastal waters of China and higher abundance in the bloom-prone areas warns us of a risk that cyst beds, although currently low in abundance, may seed HABs in any and many sea areas of China at any forthcoming year, and particularly those areas with records of frequent HABs outbreaks in the past. Full article
(This article belongs to the Special Issue Studies on Marine Microbial Ecology (2nd Edition))
Show Figures

Figure 1

16 pages, 3783 KB  
Article
Characterization of the Unarmored Dinoflagellate Karlodinium decipiens (Dinophyceae) from Jiaozhou Bay, China
by Jialin Yao, Yingyi Fan, Qiantong Chen, Xinxin Chen, Yunyan Deng, Yuanyuan Sun, Jinxiu Wang, Zhangxi Hu and Ying Zhong Tang
Diversity 2024, 16(8), 449; https://doi.org/10.3390/d16080449 - 30 Jul 2024
Cited by 3 | Viewed by 2063
Abstract
The dinoflagellate genus Karlodinium J. Larsen is well known to form harmful algal blooms (HABs), some of which can produce karlotoxins or other ichthyotoxins and thus cause fish-killing events. Among the 16 currently accepted species of Karlodinium (about half of which are reported [...] Read more.
The dinoflagellate genus Karlodinium J. Larsen is well known to form harmful algal blooms (HABs), some of which can produce karlotoxins or other ichthyotoxins and thus cause fish-killing events. Among the 16 currently accepted species of Karlodinium (about half of which are reported to be toxic), six species (K. australe, K. decipiens, K. digitatum, K. elegans, K. veneficum, and K. zhouanum) have been reported or described in the coastal waters of China. However, a fine morphological and molecular characterization of the seldom-observed species K. decipiens has not been conducted; moreover, the negative effects of this species on aquatic animals have not been investigated. This work reports the morphological and phylogenetic characterization of a strain of K. decipiens isolated from Jiaozhou Bay, China, in 2019. The characterization of the strain was conducted using light and scanning electron microscopy, LSU, SSU rDNA, and ITS sequences-based systematic analyses, pigment analysis, and a detailed investigation of its potential toxic/harmful activity on aquatic animals. We observed the typical diagnostic features of K. decipiens, including its relatively large size, ellipsoidal or ovoid cell shape, ventral pore, ventral ridge connecting the two displaced ends of the cingulum, cingulum with a displacement of about one-third of the cell length, numerous polyhedral or slightly elongated chloroplasts distributed peripherally, and large nucleus located centrally. However, we also observed a large amphiesmal vesicle at the dorsal end of the ASC at the dorsal epicone, which is a novel feature that has never been reported from any species of the genus. Based on the results of this study, it is not clear whether this feature is a specific structure of the species or a common characteristic of the genus; therefore, this novel feature is worthy of further examination. Fucoxanthin was the most abundant pigment among all the carotenoids detected. The phylogenies inferred using Bayesian inference (BI) and maximum likelihood (ML) techniques confirmed the conspecificity of our isolate with the holotype K. decipiens (accession no. EF469236). In molecular trees, K. decipiens and K. antarcticum form a separate clade from other species of Karlodinium, and it should be examined whether a large amphiesma vesicle may be a characteristic of this clade. The exposure bioassays using brine shrimp (Artemia salina) indicated that K. decipiens exhibited toxicity to zooplankton, with 100% and 68% mortality observed in brine shrimp using live cell cultures and cell culture lysates over 120 h, respectively. Our work provides a detailed morphological and molecular characterization of K. decipiens from China. The results of this study broaden the known geographical distribution of this species and demonstrate it to be a harmful dinoflagellate. Full article
(This article belongs to the Section Marine Diversity)
Show Figures

Figure 1

13 pages, 4139 KB  
Article
Hematodinium perezi (Dinophyceae: Syndiniales) in Morocco: The First Record on the African Atlantic Coast and the First Country Record of a Parasite of the Invasive Non-Native Blue Crab Callinectes sapidus
by Amal Lamkhalkhal, Imane Rahmouni, Mohamed Selfati, Aicha Hamid, Nikol Kmentová, Maarten P.M. Vanhove and Hocein Bazairi
J. Mar. Sci. Eng. 2024, 12(7), 1045; https://doi.org/10.3390/jmse12071045 - 21 Jun 2024
Cited by 4 | Viewed by 2849
Abstract
Dinoflagellates belonging to the genus Hematodinium are key parasites of marine crustaceans, primarily decapods. In this study, we document the first report of H. perezi Chatton & Poisson, 1930 on the African Atlantic coast. This is also the first parasite record in the [...] Read more.
Dinoflagellates belonging to the genus Hematodinium are key parasites of marine crustaceans, primarily decapods. In this study, we document the first report of H. perezi Chatton & Poisson, 1930 on the African Atlantic coast. This is also the first parasite record in the invasive non-native Atlantic blue crab Callinectes sapidus Rathbun, 1896 in Morocco. Specimens of C. sapidus were sampled in winter 2023 from two Ramsar sites on the Moroccan Atlantic, namely Merja Zerga and Oualidia Lagoons, and were screened to detect the presence of parasites in their hemolymph. Based on staining fresh hemolymph smears, we did not detect Hematodinium in any of the 36 investigated individuals (20 and 16 from Merja Zerga and Oualidia Lagoons, respectively), probably due to methodological artifacts. The PCR-based method was revealed to be more accurate in diagnosing the Hematodinium parasite. It showed that at Merja Zerga Lagoon, 13 individuals of C. sapidus were infected by the parasite (prevalence: 65%) in comparison to four at Oualidia Lagoon (25%). Genetic analysis, based on the ITS1 rDNA gene from Hematodinium, confirmed the sequences as being those of Hematodinium perezi. Full article
(This article belongs to the Section Marine Ecology)
Show Figures

Figure 1

12 pages, 3871 KB  
Article
Morphological and Molecular Characterization of the Unarmored Dinoflagellate Gymnodinium trapeziforme (Dinophyceae) from Jiaozhou Bay, China
by Menghan Gao, Zhangxi Hu, Zhaohe Luo, Yunyan Deng, Lixia Shang, Yuanyuan Sun and Yingzhong Tang
Diversity 2023, 15(12), 1186; https://doi.org/10.3390/d15121186 - 29 Nov 2023
Cited by 2 | Viewed by 3865
Abstract
The genus Gymnodinium contains more than 230 extant species, approximately 30% of which have not been reported since their original description. Approximately eight Gymnodinium species have been reported or described in the coastal waters of China. This work reports the presence of Gymnodinium [...] Read more.
The genus Gymnodinium contains more than 230 extant species, approximately 30% of which have not been reported since their original description. Approximately eight Gymnodinium species have been reported or described in the coastal waters of China. This work reports the presence of Gymnodinium trapeziforme from Jiaozhou Bay, China, in 2020, and its morphological and phylogenetic characterization by using light and scanning electron microscopy and systematic analysis based on partial LSU rDNA sequences. We observed the typical diagnostic features of G. trapeziforme, including a small size, biconical to ovoid shape, and a sulcal extension intruded to the epicone and connected to the horseshoe-shaped apical structure complex (ASC). Additionally, we firstly observed that the ASC consisted of three parallel series of vesicles, with the central one possessing knobs, and having more than 10 amphiesmal vesicles within the ASC. The nucleus was cucurbit-shaped, and the amphiesmal vesicles covering the cell surface, which would be peeled off for the cells in stress. While our molecular phylogeny inferred with the maximum likelihood (ML) and Bayesian inference (BI) confirmed the conspecificity of our isolate with the holotype G. trapeziforme (accession No. EF192414), we found a difference of 14 bases in the D1–D6 domains of the LSU rDNA sequences between the two entities, which indicates a detectable speciation of the two populations. Our work provides a detailed morphological and molecular characterization of G. trapeziforme that was isolated from the coastal water of China, which also broadens the geographical distribution of this species. Full article
Show Figures

Figure 1

15 pages, 7577 KB  
Article
Characterizing the Influence of a Heterotrophic Bicosoecid Flagellate Pseudobodo sp. on the Dinoflagellate Gambierdiscus balechii
by Xiaowan Liu, Yihan Ma, Jiajun Wu, Pengbin Wang, Yinuo Wang, Anli Wang, Qizhao Yin, Haiying Ma, Leo Lai Chan and Bin Wu
Toxins 2023, 15(11), 657; https://doi.org/10.3390/toxins15110657 - 14 Nov 2023
Cited by 2 | Viewed by 2724
Abstract
Microbial interactions including competition, mutualism, commensalism, parasitism, and predation, which can be triggered by nutrient acquisition and chemical communication, are universal phenomena in the marine ecosystem. The interactions may influence the microbial population density, metabolism, and even their environmental functions. Herein, we investigated [...] Read more.
Microbial interactions including competition, mutualism, commensalism, parasitism, and predation, which can be triggered by nutrient acquisition and chemical communication, are universal phenomena in the marine ecosystem. The interactions may influence the microbial population density, metabolism, and even their environmental functions. Herein, we investigated the interaction between a heterotrophic bicosoecid flagellate, Pseudobodo sp. (Bicoecea), and a dinoflagellate, Gambierdiscus balechii (Dinophyceae), which is a well-known ciguatera food poisoning (CFP) culprit. The presence of Pseudobodo sp. inhibited the algal proliferation and decreased the cardiotoxicity of zebrafish in the algal extract exposure experiment. Moreover, a significant difference in microbiome abundance was observed in algal cultures with and without Pseudobodo sp. Chemical analysis targeting toxins was performed by using liquid chromatography-tandem mass spectrometry (LC-MS/MS) combined with molecular networking (MN), showing a significant alteration in the cellular production of gambierone analogs and some super-carbon chain compounds. Taken together, our results demonstrated the impact of heterotrophic flagellate on the photosynthetic dinoflagellates, revealing the complex dynamics of algal toxin production and the ecological relationships related to dinoflagellates in the marine environment. Full article
(This article belongs to the Section Marine and Freshwater Toxins)
Show Figures

Figure 1

Back to TopTop