Sign in to use this feature.

Years

Between: -

Subjects

remove_circle_outline
remove_circle_outline
remove_circle_outline
remove_circle_outline
remove_circle_outline
remove_circle_outline
remove_circle_outline
remove_circle_outline
remove_circle_outline

Journals

Article Types

Countries / Regions

Search Results (94)

Search Parameters:
Keywords = DMB

Order results
Result details
Results per page
Select all
Export citation of selected articles as:
22 pages, 19079 KB  
Article
Fused Satellite Fire Products Reveal Fire Diurnal Cycles and Improve Fire Emission Estimates over North America and East Asia
by Lu Gui, Rong Li, Minghui Tao, Liping Feng, Wenjing Man, Yi Wang, Zhe Jiang and Yingying Jing
Remote Sens. 2026, 18(1), 52; https://doi.org/10.3390/rs18010052 - 24 Dec 2025
Viewed by 257
Abstract
Estimating biomass burning emissions remains challenging due to both the substantial spatiotemporal variability of fires and the inherent uncertainties associated with the limited overpass frequency of polar-orbiting satellites. Integrating geostationary (5–10 min, 2 km) and polar-orbiting (twice daily, 375 m) satellite observations provides [...] Read more.
Estimating biomass burning emissions remains challenging due to both the substantial spatiotemporal variability of fires and the inherent uncertainties associated with the limited overpass frequency of polar-orbiting satellites. Integrating geostationary (5–10 min, 2 km) and polar-orbiting (twice daily, 375 m) satellite observations provides a detailed characterization of active fire diurnal cycles. However, the conventional unimodal Gaussian approximation (Pol/Geo-Uni), commonly used in fire emission models, fails to accurately reproduce the diurnal patterns. This study systematically analyzed the seasonal and diurnal variation in different types of active fires (AFs) and fire radiative power (FRP) across North America (GOES-16, ABI) and East Asia (Himawari-8, AHI). In North America, forest and savanna fires exhibited high FRP and a pronounced bimodal diurnal cycle lasting 4–8 h, whereas the corresponding fire types in East Asia exhibited a shorter, unimodal pattern of 2–4 h. Agricultural fires in East Asia were predominantly small in scale with low FRP, and frequently occurred at night. We used a modified Gaussian function to estimate dry matter burned (DMB), quantitating regional emission impacts for different fire types. The fused product (VIIRS/ABI-Bi) yielded amounts of DMB in North America that was 1.22 and 1.24 times higher than that from VIIRS/ABI-Uni and GFASv1.2, respectively. In East Asia, VIIRS/AHI-Bi DMB exceeded those from VIIRS/AHI-Uni and GFASv1.2 by 1.08 and 0.94 times, with agricultural fire estimates during the fire season being 1.18–1.62 times higher. This increase was notably pronounced in eastern China, where VIIRS/AHI-Bi DMB reached 1.76 to 9.77 times higher than estimates from VIIRS/AHI-Uni, GFED5, GFED4.1s, and GFASv1.2. Overall, integrating high spatiotemporal resolution satellite fire products with regionally diurnal models can substantially improve emission estimates, particularly for frequent, small-scale fire events. Full article
(This article belongs to the Section Atmospheric Remote Sensing)
Show Figures

Figure 1

16 pages, 1189 KB  
Article
Brain Matters in Duchenne Muscular Dystrophy: DMD Mutation Sites and Their Association with Neurological Comorbidities Through Isoform Impairment
by Teodora Barbarii, Raluca Anca Tudorache, Dana Craiu, Elena Neagu, Lacramioara Aurelia Brinduse, Carmen Magdalena Burloiu, Catrinel Mihaela Iliescu, Magdalena Budisteanu, Ioana Minciu, Diana Gabriela Barca, Carmen Sandu, Oana Tarta-Arsene, Cristina Pomeran, Cristina Motoescu, Alice Dica, Cristina Anghelescu, Dana Surlica, Adrian Ioan Toma and Niculina Butoianu
Genes 2026, 17(1), 12; https://doi.org/10.3390/genes17010012 - 24 Dec 2025
Viewed by 691
Abstract
Background: Duchenne/Becker muscular dystrophy (DMD/BMD) is associated with a wide spectrum of brain-related comorbidities. Methods: This retrospective study assesses the neuropsychiatric profile of DMD/BMD patients and the hypothesis of a functional-versus-structural approach of dystrophin gene variants/impaired isoforms in relation to brain comorbidities. Patients with documented [...] Read more.
Background: Duchenne/Becker muscular dystrophy (DMD/BMD) is associated with a wide spectrum of brain-related comorbidities. Methods: This retrospective study assesses the neuropsychiatric profile of DMD/BMD patients and the hypothesis of a functional-versus-structural approach of dystrophin gene variants/impaired isoforms in relation to brain comorbidities. Patients with documented mutation in the DMD gene and neuropsychiatric assessments were included. Seven comorbidities were analyzed based on variant location and dystrophin brain isoform disruption. The clustering of comorbidities and genotype–phenotype correlations were studied. Results: 264 DMD/BMD patients met inclusion criteria. 22 variants have never been described before. A high prevalence of neuropsychiatric comorbidities was identified in the cohort with higher values in patients with distal mutations. The number of comorbidities increased with the number of brain dystrophin isoforms predicted to be lost. Functional-versus-structural comparison revealed that Dp140 5′UTR variants might not affect protein expression. Epilepsy and intellectual disability (ID) showed significant association in this cohort. Neuropsychiatric phenotype varied greatly in patients with identical variants, even between siblings. Conclusions: This is one of the largest European cohorts for which all these comorbidities were studied in association with DMD gene mutation site and the first study of this kind performed on the Eastern European DMD/BMD population. Our group analyzed, for the first time, Dp140 5′UTR variants in relation to all neuropsychiatric phenotypes and showed that epilepsy and ID are strongly associated in DMD/DMB patients. Full article
(This article belongs to the Special Issue Genetic Diagnosis and Treatment of Duchenne Muscular Dystrophy)
Show Figures

Graphical abstract

23 pages, 5247 KB  
Article
Evolution of Secondary Metabolites in Eruca sativa from the Microgreen to the Reproductive Stage: An Integrative Multi-Platform Metabolomics Approach
by Francesca Monzillo, Brigida Della Mura, Cristina Matarazzo, Maria Assunta Crescenzi, Sonia Piacente, Luigi d’Aquino, Rosaria Cozzolino and Paola Montoro
Foods 2025, 14(23), 4148; https://doi.org/10.3390/foods14234148 - 3 Dec 2025
Viewed by 726
Abstract
Eruca sativa Mill. (rocket; Fam. Brassicaceae) is widely appreciated for its peculiar flavour and beneficial effects on human health. Glucosinolates (GSLs) and their enzymatic hydrolysis products, isothiocyanates (ITCs), are considered to be responsible for health-promoting effects and for sensory relevance in rocket, respectively. [...] Read more.
Eruca sativa Mill. (rocket; Fam. Brassicaceae) is widely appreciated for its peculiar flavour and beneficial effects on human health. Glucosinolates (GSLs) and their enzymatic hydrolysis products, isothiocyanates (ITCs), are considered to be responsible for health-promoting effects and for sensory relevance in rocket, respectively. This study aimed at evaluating and comparing the metabolite profiles of rocket leaves collected at different phenological stages, to investigate the content evolution during cultivation. To minimise metabolic variability induced by environmental factors, plants were cultivated in an innovative growing system equipped with precision lighting and ventilation. A multi-platform metabolomics approach combining liquid chromatography–high-resolution mass spectrometry (LC–HRMS) and headspace solid-phase microextraction coupled with gas chromatography–mass spectrometry (HS-SPME/GC–MS) was carried out for comprehensive coverage of non-volatile and volatile organic compounds (VOCs). To integrate data from both platforms, a multivariate data fusion strategy was used. Higher GSLs content was detected in the microgreens stage. In particular, glucoraphanin, glucoiberverin, glucoerucin, DMB-GLS, and 1,4-dimethoxyglucobrassicin were identified as biological markers of rocket microgreens. ITCs levels were found to increase in mature leaves. These findings suggest a dynamic modulation of secondary metabolism during the plant life cycle, possibly in response to different adaptation needs to environmental conditions. Our findings confirm the potential of microgreens as a functional food in promoting health and preventing chronic diseases and can also tailor rocket cultivation to maximise the production of beneficial metabolites and to improve selected sensorial features. Full article
(This article belongs to the Section Plant Foods)
Show Figures

Graphical abstract

15 pages, 1689 KB  
Article
Effects on Rumen Microbial Population and Serum Biochemical Responses to Guanidinoacetic Acid, Ampelopsis grossedentata Flavonoids, and 5,6-Dimethylbenzimidazole Plus Cobalt in Lanping Black-Boned Sheep
by Zhendong Gao, Ying Lu, Huaijing Liu, Daitao Huang, Jiachen Lei, Junhong Zhu, Yuqing Chong, Weidong Deng and Jiao Wu
Animals 2025, 15(23), 3414; https://doi.org/10.3390/ani15233414 - 26 Nov 2025
Viewed by 479
Abstract
To mitigate antimicrobial resistance and drug residues, the use of growth-promoting antibiotics in livestock has been prohibited, prompting interest in safe natural alternatives. Lanping black-boned sheep, an indigenous high-altitude breed in Yunnan, exhibit unique physiological traits but relatively low feed efficiency. This study [...] Read more.
To mitigate antimicrobial resistance and drug residues, the use of growth-promoting antibiotics in livestock has been prohibited, prompting interest in safe natural alternatives. Lanping black-boned sheep, an indigenous high-altitude breed in Yunnan, exhibit unique physiological traits but relatively low feed efficiency. This study evaluated the effects of three natural additives—guanidinoacetic acid (GAA, 1 g/sheep/day), Ampelopsis grossedentata flavonoids (AGF, 1 g/sheep/day), and 5,6-dimethylbenzimidazole plus cobalt (5,6-DMB + Co; 100 mg 5,6-DMB + 0.5 mg Co/sheep/day)—on serum biochemistry and rumen microbiota in twenty-four Lanping black-boned sheep fed under grazing conditions for 90 days following a 10-day adaptation period. GAA and 5,6-DMB + Co increased serum globulin (p < 0.05), whereas AGF reduced urea concentrations (p < 0.05). Only GAA decreased ruminal pH (p < 0.05). All additives enhanced microbial richness (p < 0.05), with 5,6-DMB + Co inducing the most pronounced community restructuring. Taxonomically, AGF and 5,6-DMB + Co decreased Firmicutes and enriched Verrucomicrobiota, while AGF uniquely increased Cyanobacteria. GAA selectively reduced Quinella, AGF decreased Christensenellaceae_R-7_group and NK4A214_group, and 5,6-DMB + Co markedly enriched Rikenellaceae_RC9_gut_group (p < 0.05). Microbial shifts were closely associated with biochemical indices, including positive associations of Prevotella with AST and Rikenellaceae_RC9_gut_group with total protein (p < 0.05). Overall, GAA mainly affected protein-related indices, AGF lowered serum urea, and 5,6-DMB + Co increased within-sample diversity with accompanying community reweighting, providing a theoretical basis for developing sustainable feeding strategies to enhance both productivity and health in Lanping black-boned sheep. Full article
(This article belongs to the Section Animal Nutrition)
Show Figures

Figure 1

15 pages, 3942 KB  
Article
Influence and Mechanism of 1-Dodecyl-3-methylimidazolium Bromide on the Flotation Behavior of Quartz and Feldspar in a Neutral System
by Siyu Chen, Yuan Chen, Guohua Gu, Xiang Yao and Huanxiao Hu
Minerals 2025, 15(12), 1235; https://doi.org/10.3390/min15121235 - 23 Nov 2025
Viewed by 416
Abstract
Quartz and feldspar have similar physical, chemical, and surface properties. Effectively separating them in near-neutral systems has long been a challenging research focus. This study introduces 1-Dodecyl-3-methylimidazolium bromide (DMB), an ionic liquid, as a collector in a quartz–feldspar flotation separation system to investigate [...] Read more.
Quartz and feldspar have similar physical, chemical, and surface properties. Effectively separating them in near-neutral systems has long been a challenging research focus. This study introduces 1-Dodecyl-3-methylimidazolium bromide (DMB), an ionic liquid, as a collector in a quartz–feldspar flotation separation system to investigate its effects on the flotation behavior of quartz and feldspar. The interaction between the collector and the minerals is explained through zeta potential measurements, infrared spectroscopy analysis, and DFT calculations. The flotation test results indicate that DMB exhibits selective flotation separation properties enabling the separation of quartz from feldspar. Across the pH range of 3 to 11, DMB demonstrates high collection capability for quartz, but lower capability for feldspar. In particular, at pH levels of 7 to 8, the recovery difference between the two minerals exceeds 80%, achieving optimal selective separation. Mechanistic studies indicate that DMB primarily adsorbs on quartz and feldspar through electrostatic adsorption. The adsorption energy between DMB and quartz reaches −340.59 kJ/mol, forming a stable adsorption layer on the quartz surface. However, electrostatic repulsion arises over a broad area due to the large volume and cationic nature of DMB’s polar group and the exposed cationic Al sites on the feldspar surface, thereby hindering the interaction between DMB and feldspar. This research establishes the foundation for achieving efficient selective flotation separation of quartz and feldspar in a neutral system. Full article
(This article belongs to the Special Issue Advances in Process Mineralogy)
Show Figures

Figure 1

17 pages, 2914 KB  
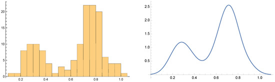
Article
Integrative Epigenomic and Targeted Protein Analysis in MRONJ: Correlating DNA Methylation with Bone Biomarkers
by Raed Awadh Alshammari, Marwa Tantawy, Danxin Wang, Elysse Castro-Hall, Maria Abreu, Alessandro Villa, Joseph Katz, Lexie Shannon Holliday and Yan Gong
Int. J. Mol. Sci. 2025, 26(22), 11208; https://doi.org/10.3390/ijms262211208 - 20 Nov 2025
Viewed by 613
Abstract
Medication-related osteonecrosis of the jaw (MRONJ) is a severe adverse effect of antiresorptive agents, including bisphosphonates (BPs) and denosumab (DMB). We conducted a case–control epigenome-wide association study (EWAS) of 24 cancer patients treated with BPs or BPs + DMB using the Infinium® [...] Read more.
Medication-related osteonecrosis of the jaw (MRONJ) is a severe adverse effect of antiresorptive agents, including bisphosphonates (BPs) and denosumab (DMB). We conducted a case–control epigenome-wide association study (EWAS) of 24 cancer patients treated with BPs or BPs + DMB using the Infinium® MethylationEPIC v2.0 to explore epigenetic differences associated with MRONJ. Differentially methylated positions (DMPs) and regions (DMRs) were assessed across three analyses: MRONJ vs. controls (main), BPs-MRONJ vs. BPs-controls, and BPs/DMB-MRONJ vs. BPs/DMB-controls. Eight plasma bone biomarkers were quantified by Luminex and correlated with top methylation sites. We identified 10 DMPs and 4 DMRs at suggestive significance (p < 1 × 10−5). cg1913766 in the NOP56 promoter was hypomethylated in the main analysis (p = 2.19 × 10−7) and in BPs-MRONJ (p = 4.80 × 10−6), correlating with osteocalcin (p = 0.02 and 0.03, respectively). TNXB cg21289669 was hypermethylated in the main analyses (p = 6.31 × 10−6), and TNXB locus formed a DMR (p = 3.30 × 10−10) in the main and BPs-MRONJ analyses (p = 2.76 × 10−7). cg11392877 in PDE8A was hypomethylated in BPs/DMB-MRONJ (p = 5.35 × 10−7). TRIM15 was a significant DMR in BPs-MRONJ and the main analysis (p = 3.30 × 10−10). TRIM15, TNXB, and PDE8A regulate collagen I, while NOP56 supports ribosome biogenesis, potentially contributing to MRONJ. Given the small sample size, these findings are preliminary and validation in larger studies is warranted. Full article
(This article belongs to the Special Issue Genetic and Epigenetic Analyses in Cancer)
Show Figures

Figure 1

27 pages, 5825 KB  
Article
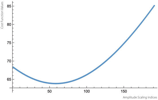
A New One-Parameter Model by Extending Maxwell–Boltzmann Theory to Discrete Lifetime Modeling
by Ahmed Elshahhat, Hoda Rezk and Refah Alotaibi
Mathematics 2025, 13(17), 2803; https://doi.org/10.3390/math13172803 - 1 Sep 2025
Viewed by 881
Abstract
The Maxwell–Boltzmann (MB) distribution is fundamental in statistical physics, providing an exact description of particle speed or energy distributions. In this study, a discrete formulation derived via the survival function discretization technique extends the MB model’s theoretical strengths to realistically handle lifetime and [...] Read more.
The Maxwell–Boltzmann (MB) distribution is fundamental in statistical physics, providing an exact description of particle speed or energy distributions. In this study, a discrete formulation derived via the survival function discretization technique extends the MB model’s theoretical strengths to realistically handle lifetime and reliability data recorded in integer form, enabling accurate modeling under inherently discrete or censored observation schemes. The proposed discrete MB (DMB) model preserves the continuous MB’s flexibility in capturing diverse hazard rate shapes, while directly addressing the discrete and often censored nature of real-world lifetime and reliability data. Its formulation accommodates right-skewed, left-skewed, and symmetric probability mass functions with an inherently increasing hazard rate, enabling robust modeling of negatively skewed and monotonic-failure processes where competing discrete models underperform. We establish a comprehensive suite of distributional properties, including closed-form expressions for the probability mass, cumulative distribution, hazard functions, quantiles, raw moments, dispersion indices, and order statistics. For parameter estimation under Type-II censoring, we develop maximum likelihood, Bayesian, and bootstrap-based approaches and propose six distinct interval estimation methods encompassing frequentist, resampling, and Bayesian paradigms. Extensive Monte Carlo simulations systematically compare estimator performance across varying sample sizes, censoring levels, and prior structures, revealing the superiority of Bayesian–MCMC estimators with highest posterior density intervals in small- to moderate-sample regimes. Two genuine datasets—spanning engineering reliability and clinical survival contexts—demonstrate the DMB model’s superior goodness-of-fit and predictive accuracy over eleven competing discrete lifetime models. Full article
(This article belongs to the Special Issue New Advance in Applied Probability and Statistical Inference)
Show Figures

Figure 1

19 pages, 2404 KB  
Article
Effect of Different Oxygen Atmospheres on Color Stability of Modified Atmosphere Packaged Beef Using Non-Invasive Measurement
by Johannes Krell, Theresa Müller, Alejandro Poveda-Arteaga, Jochen Weiss, Nino Terjung and Monika Gibis
Appl. Sci. 2025, 15(16), 8987; https://doi.org/10.3390/app15168987 - 14 Aug 2025
Viewed by 972
Abstract
The influence of a 1% oxygen atmosphere on the color stability of modified atmosphere packaged beef was investigated. Beef silverside slices were packed under 1%, 20%, and 70% oxygen atmospheres and stored at 2 °C for 14 days. Color and reflection data were [...] Read more.
The influence of a 1% oxygen atmosphere on the color stability of modified atmosphere packaged beef was investigated. Beef silverside slices were packed under 1%, 20%, and 70% oxygen atmospheres and stored at 2 °C for 14 days. Color and reflection data were measured non-invasively. The L*a*b* values were analyzed, the color difference ΔE2000, and the levels of myoglobin (Mb), deoxy-(DMb), oxy-(OMb), and metmyoglobin (MMb) were calculated. The 1% oxygen atmosphere resulted in a rapid MMb formation from 0.63 (day 0) to 1.27 (day 8) (p < 0.05). The other samples showed slight increases from 0.65 to 0.80 MMb (20%) and 0.65 to 0.79 MMb (70%). On day 10, the 20% oxygen sample showed an increased MMb formation (1.33 MMb). The 70% atmosphere resulted in a final value of 0.91 MMb after 14 days. These results show that an oxygen content of 1% accelerates the formation of MMb at an early stage. A higher oxygen content in the packaging delays MMb development through OMb formation, which masks MMb creation, to a certain extent. Measuring the packaged meat pieces over a 14-day storage period provides detailed insights into the development of Mb formation and critical points during storage. Full article
(This article belongs to the Section Food Science and Technology)
Show Figures

Figure 1

23 pages, 11741 KB  
Article
Modeling a Standard Loop-Mediated Isothermal Amplification Reaction and Its Modification Involving Additional Inner Primers
by Liana U. Akhmetzianova, Constantin I. Mikhaylenko, Dmitry A. Chemeris, Valery D. Khairitdinov, Assol R. Sakhabutdinova, Irek M. Gubaydullin, Ravil R. Garafutdinov and Alexey V. Chemeris
Biomolecules 2025, 15(5), 690; https://doi.org/10.3390/biom15050690 - 9 May 2025
Viewed by 1326
Abstract
Loop-mediated isothermal amplification (LAMP) was developed a quarter of a century ago, but it is still not exactly clear how this reaction proceeds. Only a few articles have focused on the kinetics of LAMP and the types of products formed. In this work, [...] Read more.
Loop-mediated isothermal amplification (LAMP) was developed a quarter of a century ago, but it is still not exactly clear how this reaction proceeds. Only a few articles have focused on the kinetics of LAMP and the types of products formed. In this work, 10 types were identified and named. A basic dumbbell structure, Z6_dmb(1), consists of six zones and triggers the LAMP cycle. Due to self-priming, Z6_dmb(1) transforms into hairpin structure Z9_hp(1) and then into linearized strand Z9_li(1), carrying also strand Z6_dmb(2). Through similar transformations, it again generates strand Z6_dmb(1), completing the first LAMP cycle and starting a new one. The next stage of the exponential phase starts from two Z15_hp hairpin structures generated in the LAMP cycle, which next turn into Z15_li → Z27_hp → Z27_li → Z51_hp → and so forth. Modeling of a new type of the reaction, namely, pseudo-hemi-nested LAMP (phn-LAMP), was carried out. phn-LAMP involves three inner primers: two forward (FIP and extraFIP) and one backward inner primer, or vice versa. phn-LAMP has an advantage over LAMP involving loop or stem primers and over MIP-LAMP (multiple inner primers). Full article
(This article belongs to the Section Biomacromolecules: Proteins, Nucleic Acids and Carbohydrates)
Show Figures

Figure 1

16 pages, 862 KB  
Article
Miraculin Can Contribute to a Reduction in Inflammatory Biomarkers and Cachexia in Malnourished Patients with Cancer and Taste Disorders
by Ana Isabel Álvarez-Mercado, Bricia López-Plaza, Julio Plaza-Diaz, Lucía Arcos-Castellanos, Francisco Javier Ruiz-Ojeda, Marco Brandimonte-Hernández, Jaime Feliú-Batlle, Thomas Hummel, Samara Palma-Milla and Ángel Gil
Pharmaceuticals 2025, 18(5), 622; https://doi.org/10.3390/ph18050622 - 25 Apr 2025
Cited by 3 | Viewed by 2364
Abstract
Background: In 2022, there were an estimated 20 million new cancer cases and 9.7 million deaths. The number of new cancer cases is expected to rise to over 35 million by 2050, marking a 75% increase from 2022 levels. Twenty to eighty-six percent [...] Read more.
Background: In 2022, there were an estimated 20 million new cancer cases and 9.7 million deaths. The number of new cancer cases is expected to rise to over 35 million by 2050, marking a 75% increase from 2022 levels. Twenty to eighty-six percent of cancer patients suffer from taste disorders (TD), which are associated with an increased risk of malnutrition. Cachectic syndrome is linked to the presence and growth of tumors and leads to systemic inflammation. Synsepalum dulcificum is a plant whose berries contain miraculin, a glycoprotein that transforms sour tastes into sweet and can ameliorate TD. Objectives: To evaluate the effect of the regular intake of dried miracle berries (DMBs), a novel food containing miraculin, on biomarkers of inflammation and cachexia in malnourished patients with cancer and TD receiving systemic antineoplastic therapy. Methods: we conducted a triple-blind, randomized, placebo-controlled pilot clinical trial. Thirty-one patients with cancer of various etiologies who received chemotherapy were enrolled in this pilot study and divided into three groups. The first group received a tablet containing 150 mg of DMB (standard dose), the high-dose group received a tablet of 300 mg of DMB, and the third group received a tablet with 300 mg of the placebo for three months before each main meal. The plasma levels of several molecules associated with inflammation and cancer cachexia were measured using the X-MAP Luminex multiplexing platform. Results: We found decreased plasma levels of IFN-γ in the standard-dose group. In addition, our results suggest a downtrend of IL-1β levels in the three groups after three months of intervention (p = 0.093). Moreover, the three groups showed a reduction in tumor-derived molecule proteolysis-inducing factor/dermcidin (p = 0.021). It is important to highlight the positive correlation between IL-6 and IL-10 in the standard group, which suggests a better balance between proinflammatory and anti-inflammatory cytokines. Regardless of DMB consumption, soluble TNF receptor type II tended to decrease with treatment in patients who responded well to the antineoplastic treatment (p = 0.011). We did not find significant correlations between cytokines and sensory variables or dietary and nutritional status. Conclusions: Our results suggest that the regular consumption of a standard dose of DMB along with a systemic antineoplastic treatment could contribute to reducing inflammation and cachexia biomarkers in malnourished patients with cancer exhibiting TD. In this sense, nutritional support is crucial in the treatment of cancer cachexia. In our view, it should be considered a coadjuvant of therapeutics. Future studies on the molecular signaling pathways and specific mechanisms of action of bioactive compounds within food supplements, such as miraculin, will allow them to be used to target pathogenic mechanisms of cancer cachexia and malnutrition: NCT05486260. Full article
Show Figures

Graphical abstract

20 pages, 6241 KB  
Article
Anticancer Potential, Phenolic Profile, and Antioxidant Properties of Synsepalum dulcificum (Miracle Berry) in Colorectal Tumor Cell Lines
by Josefa Quiroz-Troncoso, Nicolás Alegría-Aravena, Blanca Sáenz de Mierae, Marta Sánchez-Díez, Raquel González-Martos, Clara E. Gavira-O’Neill, Emilio J. González, Maria González-Miquel, Cristian Valdés Vergara, Gloria González-Silva, Loan Bensadon-Naeder, Javier Galeano and Carmen Ramírez-Castillejo
Antioxidants 2025, 14(4), 381; https://doi.org/10.3390/antiox14040381 - 24 Mar 2025
Cited by 1 | Viewed by 2482
Abstract
Polyphenols, recognized for their antioxidant capacity, have shown potential in improving the response treatment of various diseases, including cancer. In this context, polyphenols have the ability to induce cytotoxicity in tumor cells, making them possible complementary agents to current treatments. The present study [...] Read more.
Polyphenols, recognized for their antioxidant capacity, have shown potential in improving the response treatment of various diseases, including cancer. In this context, polyphenols have the ability to induce cytotoxicity in tumor cells, making them possible complementary agents to current treatments. The present study aims to evaluate the effect of the aqueous extract of Synsepalum dulcificum, using the commercial product DMB®, on the proliferation of colorectal tumor cells. An aqueous extract of DMB® was obtained, and 12 compounds were identified through high-performance liquid chromatography (HPLC), with protocatechuic acid, gallic acid, and catechin being the most prominent. Regarding cytotoxicity, the extracts reduced cell viability in the DLD-1, HT29, SW480, and SW620 cell lines, with IC50 values of 7, 11, 13, and 15 mg/mL, respectively. The combination of oxaliplatin with the DMB® extract reduced the resistant population by up to 50% in the DLD-1 and SW620 cell lines, affecting the G2/M and S phases of the cell cycle, respectively. Additionally, treatment with the DMB® extract induced an increase in the expression of BCL2, CASP3, and CASP9, suggesting a mechanism of action associated with apoptosis. The aqueous extract of Synsepalum dulcificum (DMB®) exhibited cytotoxicity in colorectal cancer cells, enhancing the effect of oxaliplatin and activating apoptotic pathways, suggesting its potential as an adjuvant in anticancer therapies. Full article
(This article belongs to the Special Issue Anti-Cancer Potential of Plant-Based Antioxidants)
Show Figures

Graphical abstract

15 pages, 2726 KB  
Article
Clinical Characterization and Prediction of Bipolar Disorder Evolution
by Petr Kloucek, Armin von Gunten and Sylfa Fassassi
J. Clin. Med. 2025, 14(7), 2159; https://doi.org/10.3390/jcm14072159 - 21 Mar 2025
Viewed by 1283
Abstract
Background: This paper addresses the possibility of replacing subjective evaluations of mental disorders with analytical tools based on large data provided by wearable sensors in combination with subsequent complexity mesoscale data projection using constitutive mathematical frameworks. Methods: The presented methods are [...] Read more.
Background: This paper addresses the possibility of replacing subjective evaluations of mental disorders with analytical tools based on large data provided by wearable sensors in combination with subsequent complexity mesoscale data projection using constitutive mathematical frameworks. Methods: The presented methods are based on the combination of a complexity/fractal approach and stochastic optimization, yielding Digital Mental Biomarkers (DMBs). Results: Analytic indexing can effectively augment the Young Mania Rating Scale, DSM-5 criteria, or structured interview diagnostics. The analytical approach allows us to carry out a prediction of mental disorder evolution as well as a subsequent probability characterization of BD episode progression over time. Conclusions: The presented analytical framework presents a semicontinuous diagnostic tool in the area of mental disorders, specifically applicable to bipolar disorder with corresponding manic episode indexing. Full article
(This article belongs to the Section Mental Health)
Show Figures

Figure 1

11 pages, 1604 KB  
Article
Domestic Quarter Horse (Equus caballus) Milk Macronutrient Composition Analyses Within Micro Quantities from Two Different Geographical Locations
by Jenna C. P. Wagner, Mark Edwards, Shweta Trivedi, Larry J. Minter and Kimberly Ange-van Heugten
Animals 2025, 15(6), 882; https://doi.org/10.3390/ani15060882 - 19 Mar 2025
Viewed by 1387
Abstract
Microquantity laboratory procedures (<5 mL) are often used to analyze milk from non-bovid or less common species due to limited available samples and small sample sizes, unlike the large quantities of milk needed for macroquantity (~20 mL) assays standard in the commercial dairy [...] Read more.
Microquantity laboratory procedures (<5 mL) are often used to analyze milk from non-bovid or less common species due to limited available samples and small sample sizes, unlike the large quantities of milk needed for macroquantity (~20 mL) assays standard in the commercial dairy industry. To better understand microquantity milk laboratory analyses, quarter horse (Equus caballus) milk from North Carolina State University (females = 4, n = 43) and California Polytechnic State University (females = 4, n = 42) equine centers was compared to investigate differences in macronutrient composition from 4 to 130 days after parturition. All mares were healthy, but consumed different diets. Major milk macronutrients were measured at the Smithsonian National Zoo and Conservation Biology Institute using a microquantity analysis of ash, crude protein (CP), dry matter (DM), crude fat, sugar, and gross energy. Of the six measured nutrients, only CP and crude fat differed (p < 0.05) by location, while sugar and crude fat had differences among individual mares. Californian mares had greater fat concentration means on a dry matter basis (DMB) than the North Carolinian mares (ANCOVA, p = 0.003). North Carolinian mares had greater CP concentration means than Californian mares. These findings indicate that dietary differences and/or environmental factors may play a role in CP and crude fat milk macronutrient composition within horse breeds. However, despite the differences noted, the microquantity analyses for nutritional means for all eight mares were within macroquantity horses ranges available in the previous literature. The results indicate that micro versus macroassays are comparable and supports clinical and scientific research on milk from species where large sample quantities are difficult to obtain. Full article
(This article belongs to the Section Equids)
Show Figures

Figure 1

28 pages, 4089 KB  
Review
Coupled Ship Simulation in Hydrodynamics and Structural Dynamics Induced by Wave Loads: A Systematic Literature Review
by Ocid Mursid, Erkan Oterkus and Selda Oterkus
J. Mar. Sci. Eng. 2025, 13(3), 447; https://doi.org/10.3390/jmse13030447 - 26 Feb 2025
Cited by 4 | Viewed by 2749
Abstract
Coupled ship simulation in hydrodynamics and structural dynamics provides a comprehensive approach to understanding the dynamic behavior of ships under wave-induced loads. Improvements in computer power have made it much easier to create coupled simulation methods that combine structural and hydrodynamics analyses. A [...] Read more.
Coupled ship simulation in hydrodynamics and structural dynamics provides a comprehensive approach to understanding the dynamic behavior of ships under wave-induced loads. Improvements in computer power have made it much easier to create coupled simulation methods that combine structural and hydrodynamics analyses. A literature review based on PRISMA (Preferred Reporting Items for Systematic Reviews and Meta-Analyses) 2020 is used to look at future trends in this literature review. We have filtered 1440 articles in PRISMA 2020, including 93 articles for analysis. The bibliographic analysis reveals that China emerged as the first according to the first authors due to significant industrial and funding support. Based on 93 articles, computational methods can be grouped by the coupling method (one-way and two-way), the hydrodynamic analysis approach (potential flow and CFD), the structural analysis approach (FEM, TMM, and DMB), the hydrodynamics element type (2D and 3D), and the structural element type (1D and 3D). As an outcome of the review, it can be concluded that the most common approach is a two-way connection of the potential flow and FEM methods, which both use 3D elements for structural and hydrodynamic analyses. Future trends of this research should be explored based on the application of variables, reducing computational resources, and using artificial intelligence. Full article
(This article belongs to the Special Issue Advances in Ships and Marine Structures)
Show Figures

Figure 1

29 pages, 3144 KB  
Article
Integrating Microalgal Chlorella Biomass and Biorefinery Residues into Sustainable Agriculture and Food Production: Insights from Lettuce Cultivation
by Antira Wichaphian, Apiwit Kamngoen, Wasu Pathom-aree, Wageeporn Maneechote, Tawanchai Khuendee, Yupa Chromkaew, Benjamas Cheirsilp, Douglas J. H. Shyu and Sirasit Srinuanpan
Foods 2025, 14(5), 808; https://doi.org/10.3390/foods14050808 - 26 Feb 2025
Cited by 5 | Viewed by 3333
Abstract
Microalgal biomass offers a promising biofertilizer option due to its nutrient-rich composition, adaptability, and environmental benefits. This study evaluated the potential of microalgal-based biofertilizers—microalgal Chlorella biomass, de-oiled microalgal biomass (DMB), and de-oiled and de-aqueous extract microalgal biomass (DAEMB)—in enhancing lettuce growth, soil nutrient [...] Read more.
Microalgal biomass offers a promising biofertilizer option due to its nutrient-rich composition, adaptability, and environmental benefits. This study evaluated the potential of microalgal-based biofertilizers—microalgal Chlorella biomass, de-oiled microalgal biomass (DMB), and de-oiled and de-aqueous extract microalgal biomass (DAEMB)—in enhancing lettuce growth, soil nutrient dynamics, and microbial community composition. Lettuce seedlings were cultivated with these biofertilizers, and plant growth parameters, photosynthetic pigments, and nitrogen uptake were assessed. Soil incubation experiments further examined nutrient mineralization rates, while DNA sequencing analyzed shifts in rhizosphere microbial communities. Lettuce grown with these biofertilizers exhibited improved growth parameters compared to controls, with Chlorella biomass achieving a 31.89% increase in shoot length, 27.98% in root length, and a 47.33% increase in fresh weight. Chlorophyll a and total chlorophyll levels increased significantly in all treatments, with the highest concentrations observed in the Chlorella biomass treatment. Soil mineralization studies revealed that DMB and DAEMB provided a gradual nitrogen release, while Chlorella biomass exhibited a rapid nutrient supply. Microbial community analyses revealed shifts in bacterial and fungal diversity, with increased abundance of nitrogen-fixing and nutrient-cycling taxa. Notably, fungal diversity was enriched in biomass and DAEMB treatments, enhancing soil health and reducing pathogenic fungi. These findings highlight microalgal biofertilizers’ potential to enhance soil fertility, plant health, and sustainable resource use in agriculture. Full article
Show Figures

Graphical abstract

Back to TopTop