Sign in to use this feature.

Years

Between: -

Subjects

remove_circle_outline
remove_circle_outline
remove_circle_outline
remove_circle_outline
remove_circle_outline
remove_circle_outline
remove_circle_outline
remove_circle_outline
remove_circle_outline

Journals

remove_circle_outline
remove_circle_outline
remove_circle_outline
remove_circle_outline
remove_circle_outline
remove_circle_outline
remove_circle_outline
remove_circle_outline
remove_circle_outline
remove_circle_outline
remove_circle_outline
remove_circle_outline

Article Types

Countries / Regions

remove_circle_outline
remove_circle_outline
remove_circle_outline
remove_circle_outline
remove_circle_outline

Search Results (1,243)

Search Parameters:
Keywords = DC-DC conversion

Order results
Result details
Results per page
Select all
Export citation of selected articles as:
28 pages, 2554 KB  
Article
An Improved MPC-Based Control Method Considering DC Side Voltage Stabilization for Battery Energy Storage Systems
by Peiyu Chen, Wenqing Cui, Huiqiao Liu, Bin Xu, Li Zhang, Huanxi Cao, Yu Jin and Qian Xiao
Symmetry 2026, 18(4), 580; https://doi.org/10.3390/sym18040580 (registering DOI) - 29 Mar 2026
Abstract
Conventional control strategies for battery energy storage systems (BESSs) fail to achieve symmetrical and coordinated control between the DC/DC and DC/AC conversion stages, resulting in unsatisfactory DC capacitor voltage fluctuation suppression and threatening the safe and stable operation of the system. To address [...] Read more.
Conventional control strategies for battery energy storage systems (BESSs) fail to achieve symmetrical and coordinated control between the DC/DC and DC/AC conversion stages, resulting in unsatisfactory DC capacitor voltage fluctuation suppression and threatening the safe and stable operation of the system. To address this issue, this study proposes an improved model predictive control (MPC)-based control method that explicitly considers DC capacitor voltage fluctuation suppression. First, a dynamic mathematical model of the BESS is established by jointly considering its DC/DC and DC/AC energy conversion stages. The model is then discretized using the first-order forward Euler method to facilitate controller implementation. Second, the cost function of the proposed MPC-based control method is designed to simultaneously incorporate DC capacitor voltage fluctuation suppression and output current tracking errors on both the DC and AC sides. Finally, the switching states of the DC and AC converters are selected as the control set, and the optimal switching signals for the BESS are determined by optimizing the aforementioned cost function. Verification results demonstrate that, compared with traditional control strategies, the proposed strategy achieves more symmetrical stable and dynamic performance and reduces DC side capacitor voltage fluctuation by approximately 80%, thereby effectively ensuring the safe and stable operation of the system. Full article
(This article belongs to the Section Engineering and Materials)
Show Figures

Figure 1

37 pages, 3141 KB  
Article
Multi-Stage Power Conversion and Coordinated Voltage Control for Battery-Based Power Barges Supplying LV and HV AC Loads
by Allahyar Akhbari, Kasper Jessen and Amin Hajizadeh
Electronics 2026, 15(7), 1386; https://doi.org/10.3390/electronics15071386 - 26 Mar 2026
Viewed by 127
Abstract
The growing electrification of ports and maritime transport requires flexible power systems capable of supplying multiple voltage levels with high efficiency and power quality. Battery-based power barges offer a promising solution, but their power conversion systems must handle wide voltage and power ranges [...] Read more.
The growing electrification of ports and maritime transport requires flexible power systems capable of supplying multiple voltage levels with high efficiency and power quality. Battery-based power barges offer a promising solution, but their power conversion systems must handle wide voltage and power ranges while remaining stable under dynamic operating conditions. This paper presents a scalable multi-stage power conversion architecture for battery-based power barges that can supply both low-voltage and high-voltage AC loads from a common DC source. The system combines isolated Dual Active Bridge (DAB) DC–DC converters with a three-level Neutral-Point-Clamped (NPC) inverter. An input-parallel output-series DAB configuration is used for high-voltage operation, enabling modularity and scalability within semiconductor limits. A coordinated control strategy ensures stable DC-link regulation, balanced module operation, and high-quality AC voltage generation. Simulation results confirm stable operation, fast dynamic response, a voltage THD below 4%, and overall efficiency above 95%, demonstrating the suitability of the proposed architecture for future power barge and port electrification applications. Full article
(This article belongs to the Section Industrial Electronics)
24 pages, 3498 KB  
Article
Comparative Analysis of Sliding-Mode Control Techniques in Five-Level Active Neutral Point Clamped Flying Capacitor Inverter
by Ugur Fesli
Electronics 2026, 15(7), 1383; https://doi.org/10.3390/electronics15071383 - 26 Mar 2026
Viewed by 201
Abstract
This paper presents a systematic experimental comparison of three sliding-mode-based current control strategies—traditional sliding mode control (SMC), fast terminal sliding mode control (FTSMC), and super-twisting sliding mode control (STSMC)—applied to a grid-connected five-level active neutral point clamped flying capacitor (5L-ANPC-FC) inverter. Unlike existing [...] Read more.
This paper presents a systematic experimental comparison of three sliding-mode-based current control strategies—traditional sliding mode control (SMC), fast terminal sliding mode control (FTSMC), and super-twisting sliding mode control (STSMC)—applied to a grid-connected five-level active neutral point clamped flying capacitor (5L-ANPC-FC) inverter. Unlike existing studies that typically investigate a single controller or topology, this work provides a fair, hardware-validated benchmark under identical operating conditions, enabling a clear assessment of convergence speed, harmonic performance, robustness, and implementation complexity. All controllers are designed within a unified framework and their stability is rigorously analyzed using Lyapunov theory. Experimental evaluations are conducted under steady-state operation, step changes in reference current, grid-voltage sag/swell, and DC-link voltage variations. The results demonstrate that while all three controllers ensure robust current tracking and inherent DC-side capacitor voltage balancing without additional control loops, FTSMC achieves the lowest grid-current total harmonic distortion (THD) and fastest convergence. STSMC effectively suppresses chattering, and traditional SMC offers a simple yet reliable baseline solution. The presented findings provide practical design guidelines for selecting appropriate sliding-mode controllers in high-performance multilevel inverter applications. Among the assessed control techniques, FTSMC has the most rapid dynamic response, characterized by a rise time of 0.1 ms and a minimal grid-current THD of 1.95%, indicating exceptional steady-state and transient performance. STSMC markedly diminishes chattering and ripple, attaining a THD of 2.04% with enhanced waveform smoothness relative to traditional SMC. Conversely, traditional SMC offers a more straightforward implementation but demonstrates elevated ripple and THD levels of around 2.29%, along with a peak current inaccuracy of 6–8%. The results underscore the trade-offs between implementation simplicity, dynamic responsiveness, and harmonic performance of the evaluated control techniques. Full article
Show Figures

Figure 1

19 pages, 6909 KB  
Article
Dynamic Modeling and Simulation of Shipboard Microgrid Systems for Electromagnetic Transient Analysis
by Seok-Il Go and Jung-Hyung Park
Electronics 2026, 15(7), 1367; https://doi.org/10.3390/electronics15071367 - 25 Mar 2026
Viewed by 181
Abstract
In this paper, the dynamic modeling and integrated simulation of a ship microgrid system designed to enhance power quality and energy efficiency in electric propulsion vessels are proposed. The proposed system consists of a photovoltaic (PV) array, a battery energy storage system (BESS), [...] Read more.
In this paper, the dynamic modeling and integrated simulation of a ship microgrid system designed to enhance power quality and energy efficiency in electric propulsion vessels are proposed. The proposed system consists of a photovoltaic (PV) array, a battery energy storage system (BESS), a diesel generator, and a propulsion system, all of which are organically integrated through power conversion devices. To compensate for the intermittent nature of solar power, a control strategy featuring Maximum Power Point Tracking (MPPT) for the PV system and bidirectional DC/DC converter control for the battery was implemented. Specifically, a control logic to stabilize the system output in response to the fluctuating loads of the electric propulsion system was developed using PSCAD (v50) software. The simulation results demonstrate that the proposed control strategy maintains DC-link voltage deviation within ±1.8% and achieves a settling time of less than 0.8 s while optimizing propulsion efficiency (peak-shaving ratio 25–30%) under both constant and variable speed operating conditions. Battery SOC variation is limited to 18–88%, preventing overcharge or discharge. This research provides a foundational framework for the design of energy management systems (EMSs) and grid stability assessments for future eco-friendly electric propulsion ships. Full article
Show Figures

Figure 1

18 pages, 4313 KB  
Article
Analysis of a Novel Three-Port Single-Stage Bidirectional DC–AC Converter for PV-ESS-V2G System
by Chunhui Liu, Yinfu Bao, Celiang Deng, Fan Zhang, Da Wang, Haoran Chen, Wentao Ma, Feng Jiang and Min Chen
Electronics 2026, 15(7), 1360; https://doi.org/10.3390/electronics15071360 - 25 Mar 2026
Viewed by 190
Abstract
Multiport DC–AC converters are widely used in photovoltaic-energy storage–charging systems, but traditional two-stage schemes face challenges in circuit cost and efficiency improvements. To address this issue, a novel three-port single-stage DC–AC converter is proposed for grid-connected applications. The proposed converter integrates two DC [...] Read more.
Multiport DC–AC converters are widely used in photovoltaic-energy storage–charging systems, but traditional two-stage schemes face challenges in circuit cost and efficiency improvements. To address this issue, a novel three-port single-stage DC–AC converter is proposed for grid-connected applications. The proposed converter integrates two DC ports and one AC port through circuit multiplexing, eliminating the high-voltage DC bus and reducing system complexity. An unfolding bridge is employed at the AC port, and full bridge circuits are used at DC ports, reducing the number of high-frequency switches. The proposed single-stage topology inherently achieves galvanic isolation and bidirectional power conversion. To achieve accurate grid current regulation and wide-range zero-voltage-switching, a multiple-phase-shift modulation method is developed to ensure a sinusoidal current waveform. The effectiveness of the proposed converter and modulation method is verified through simulation results, demonstrating a peak efficiency of 97% and a total harmonic distortion of 2.91%. Full article
Show Figures

Figure 1

23 pages, 1063 KB  
Article
Data-Driven Control of a DC-DC Pseudo-Partial Power Converter Using Deep Reinforcement Learning for EV Fast Charging
by Daniel Pesantez, Oswaldo Menéndez-Granizo, Moslem Dehghani and José Rodríguez
Electronics 2026, 15(7), 1356; https://doi.org/10.3390/electronics15071356 - 25 Mar 2026
Viewed by 226
Abstract
In recent years, DC-DC partial power converters (PPCs) have become increasingly important in fast-charging architectures for electric vehicles (EVs). Their key feature is that only a fraction of the energy delivered to the battery is processed by the PPC, while the rest is [...] Read more.
In recent years, DC-DC partial power converters (PPCs) have become increasingly important in fast-charging architectures for electric vehicles (EVs). Their key feature is that only a fraction of the energy delivered to the battery is processed by the PPC, while the rest is transferred directly, bypassing the conversion stage. This reduces DC-DC conversion losses and improves overall charging efficiency. However, the nonlinear dynamics of these converters can limit performance, especially with model-based controllers such as proportional–integral (PI) controllers. This paper proposes a data-driven control framework for EV fast-charging stations using a DC-DC PPC that is controlled by deep reinforcement learning (DRL). A value-based deep Q-network (DQN) directly selects switching actions and jointly regulates the partial-voltage and output current. The control problem is formulated as a discrete-time Markov decision process, and a two-stage transfer learning scheme ensures safe, efficient deployment. Firstly, the DQN agent is trained in a high-fidelity simulation and then fine-tuned with a small set of experimental data to capture parasitic and modeling errors. The controller is integrated into a constant-current–constant-voltage (CC-CV) charging algorithm and validated over a full charging cycle of a 60 kWh EV battery. The proposed control scheme exhibits a settling time of approximately 2 ms in response to current reference variations while maintaining steady-state errors below 2% in current regulation and below 1% in partial voltage regulation. Simulation results show that the proposed DRL controller has a small steady-state tracking error and improved robustness to reference changes compared with conventional PI and sliding mode controllers. The low computational cost of the trained DQN policy also enables real-time execution on embedded platforms for EV charging. Full article
(This article belongs to the Section Power Electronics)
Show Figures

Figure 1

34 pages, 3431 KB  
Article
Environmental Impact and Material Demand of Direct Current-Based Grid and Charging Infrastructures in Large-Scale Future Applications
by Philipp Daun, Menna Elsobki, Thiemo Litzenberger and Aaron Praktiknjo
Energies 2026, 19(7), 1595; https://doi.org/10.3390/en19071595 - 24 Mar 2026
Viewed by 279
Abstract
The electrification of mobility increases the need for efficient local distribution and charging infrastructures. In this context, direct current (DC) architectures may reduce conversion stages, transmission losses, and material demand compared with alternating current (AC) systems. This study aims to quantify the environmental [...] Read more.
The electrification of mobility increases the need for efficient local distribution and charging infrastructures. In this context, direct current (DC) architectures may reduce conversion stages, transmission losses, and material demand compared with alternating current (AC) systems. This study aims to quantify the environmental implications of AC- and DC-based grid and charging infrastructures for large-scale rollout in Germany. For this purpose, a dynamic life-cycle assessment (DLCA) is conducted for parking garages, parcel centers, and delivery bases over the period 2023–2045, covering the production and use phases with respect to global warming potential (GWP) and material demand. The results show that DC configurations achieve lower total GWP across all application contexts investigated. For parking garages, DC reduces total GWP by 9.3% compared with AC, while for parcel logistics facilities the reduction amounts to 5.7%. Copper is identified as the dominant material driver, and DC reduces copper demand by 17.1–58.7% depending on the application. A screening-based supply-risk assessment further indicates the elevated relevance of copper due to rising demand and Germany’s import dependence. Overall, the findings provide quantitative evidence that DC-based infrastructures can reduce both environmental impacts and copper demand in large-scale charging infrastructure deployment. Full article
Show Figures

Figure 1

14 pages, 955 KB  
Article
Effect of Dental CAD-CAM Resin Composite Thickness on the Polymerization Behavior of Dual-Cure Resin Cements for Endocrown Restoration
by Yuya Komagata, Takafumi Watanabe, Shinji Yoshii, Chihiro Masaki and Hiroshi Ikeda
Materials 2026, 19(6), 1217; https://doi.org/10.3390/ma19061217 - 19 Mar 2026
Viewed by 245
Abstract
This study investigated the effect of CAD-CAM resin composite thickness on the polymerization behavior of dual-cure resin cements used for endocrown restorations. Three commercially available dual-cure resin cements and one light-cure resin cement (for comparison) were polymerized by light irradiation through CAD-CAM resin [...] Read more.
This study investigated the effect of CAD-CAM resin composite thickness on the polymerization behavior of dual-cure resin cements used for endocrown restorations. Three commercially available dual-cure resin cements and one light-cure resin cement (for comparison) were polymerized by light irradiation through CAD-CAM resin composite plates of varying thicknesses (1.5, 3.5, 5.5, 7.5, and 9.5 mm). Transmitted light intensity was measured using an optical spectrometer. Polymerization behavior was evaluated immediately after irradiation and after 24 h of aging using Fourier transform infrared spectroscopy to determine the degree of conversion (DC) and Vickers hardness (VH) testing. Transmitted light intensity decreased logarithmically with increasing composite thickness, with less than 1% of incident light reaching the resin cement at thicknesses ≥ 5.5 mm. For the dual-cure resin cements, DC and VH values significantly decreased when the composite thickness exceeded 5.5 mm. Although DC and VH increased after 24 h due to self-curing, values beneath thicker composites remained lower than those beneath 1.5 mm thick composites. The light-cure resin cement failed to polymerize when the composite thickness exceeded 7.5 mm. These results indicate that CAD-CAM resin composite thickness critically influences resin cement polymerization, highlighting the importance of thickness control in endocrown restorations. Full article
Show Figures

Figure 1

19 pages, 1563 KB  
Article
A Partial Power Processing SEPIC Converter for Photovoltaic Applications
by Josué Francisco Rebullosa-Castillo, Pedro Martín García-Vite, Carolina Contreras-Alvarez, Jose de Jesus Chavez-Muro and Hector R. Robles-Campos
Energies 2026, 19(6), 1484; https://doi.org/10.3390/en19061484 - 16 Mar 2026
Viewed by 242
Abstract
This paper presents the analysis, design, and experimental validation of a Partial Power Processing (PPP) Single-Ended Primary Inductor Converter (SEPIC) for photovoltaic (PV) applications. The proposed topology limits the fraction of processed power through the active switching stage, thereby reducing MOSFET RMS current [...] Read more.
This paper presents the analysis, design, and experimental validation of a Partial Power Processing (PPP) Single-Ended Primary Inductor Converter (SEPIC) for photovoltaic (PV) applications. The proposed topology limits the fraction of processed power through the active switching stage, thereby reducing MOSFET RMS current and associated conduction losses and improving overall conversion efficiency. A complete analytical framework is developed, including steady-state modeling, state-space formulation, and small-signal analysis. The theoretical results are validated through MATLAB/Simulink simulations and laboratory-scale experimental tests under multiple loading conditions. Comparative analysis against a conventional Full Power Processing (FPP) SEPIC converter demonstrates that the proposed PPP configuration achieves efficiencies up to 95% in simulation and up to 93% experimentally, compared to 87% for the FPP counterpart under identical nominal conditions (Vin=18 V, fs=70 kHz). Additionally, the PPP approach reduces the MOSFET RMS current by more than 50%, which directly translates into lower conduction losses and reduced device power dissipation. The results confirm that the proposed PPP-SEPIC converter constitutes a technically viable and energy-efficient solution for photovoltaic DC–DC power conversion systems. Full article
(This article belongs to the Special Issue Advancements in Power Transformers)
Show Figures

Figure 1

30 pages, 8869 KB  
Article
Advanced Control of a Thermoelectric Generator-Supplied Modified Z-Source Converter for High-Gain DC Microgrids
by Mehmet Zahid Erel
Sustainability 2026, 18(6), 2747; https://doi.org/10.3390/su18062747 - 11 Mar 2026
Viewed by 290
Abstract
Thermoelectric generators (TEGs) enable compact waste-heat energy harvesting but require high-gain DC–DC conversion due to their low-output voltage for DC microgrid interfacing. This work proposes a novel TEG-supplied two-stage architecture consisting of a perturb-and-observe (P&O)-based MPPT boost converter followed by a modified Z-source [...] Read more.
Thermoelectric generators (TEGs) enable compact waste-heat energy harvesting but require high-gain DC–DC conversion due to their low-output voltage for DC microgrid interfacing. This work proposes a novel TEG-supplied two-stage architecture consisting of a perturb-and-observe (P&O)-based MPPT boost converter followed by a modified Z-source converter regulated through an advanced model predictive control (MPC) framework. The modified Z-source topology enables high-voltage gain without extreme duty ratios and mitigates switching losses by eliminating diode reverse-recovery effects via synchronous operation. To enhance dynamic performance, the advanced MPC strategy incorporating an adaptive ripple-based weighting mechanism is applied to the modified Z-source converter and benchmarked against MPC and sliding mode control (SMC). Simulation results under multiple disturbance scenarios, including hot-side and cold-side temperature variations, multi-condition disturbances, coupling-factor variation, and measurement noise, demonstrate that the proposed system maintains stable 400 V regulation at a 100 W output level. In contrast, MPC exhibits switching frequency deviations that increase switching losses during transient operation, while SMC suffers from significant voltage deviations under source variations. The proposed strategy maintains tight voltage regulation with nearly fixed-frequency operation around 50 kHz, providing a new perspective for TEG researchers while supporting sustainable waste-heat energy utilization. Full article
Show Figures

Figure 1

33 pages, 11690 KB  
Article
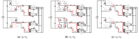
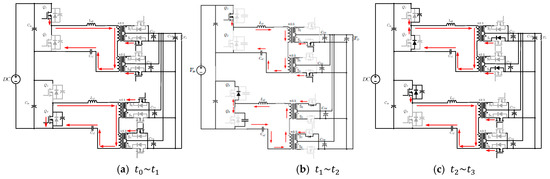
An ISOP LLC Resonant DC–DC Converter with Wide Voltage Range and High Step-Down Ratio for Electric Vehicle Auxiliary Power Systems
by Ming-Tsung Tsai, Ching-Lung Chu, Wen-Chuan Fang and Yu-Xiang Lin
Energies 2026, 19(6), 1415; https://doi.org/10.3390/en19061415 - 11 Mar 2026
Viewed by 254
Abstract
Electric vehicles (EVs) employ high-voltage battery systems to improve drivetrain efficiency, while numerous auxiliary loads still require low-voltage power supplies, typically at 12 V. This creates a demand for isolated DC–DC auxiliary power modules (APMs) with high step-down ratios, wide operating ranges, and [...] Read more.
Electric vehicles (EVs) employ high-voltage battery systems to improve drivetrain efficiency, while numerous auxiliary loads still require low-voltage power supplies, typically at 12 V. This creates a demand for isolated DC–DC auxiliary power modules (APMs) with high step-down ratios, wide operating ranges, and high energy conversion efficiency. In this paper, a high-efficiency DC–DC converter based on an input-series output-parallel (ISOP) LLC resonant architecture is proposed for EV auxiliary power applications. The proposed converter adopts dual LLC modules connected in an ISOP configuration to distribute stress, reduce the transformer turns ratio, and inherently achieve output current sharing. Full-bridge and half-bridge LLC operating modes are combined with hybrid pulse-frequency modulation (PFM) and phase-shift modulation (PSM) control strategies to enable wide voltage operation while maintaining soft-switching characteristics. A two-phase interleaved scheme further suppresses output current ripple. A 1000 W prototype demonstrates stable operation over 200–400 V input and 10–16 V output ranges with a peak efficiency of 97.87%. In this paper, PSM denotes phase-shift modulation, defined as the intentional delay between primary-side switching legs for power regulation. Full article
(This article belongs to the Special Issue Advances in DC-DC Converters)
Show Figures

Figure 1

19 pages, 4879 KB  
Article
Clean Hydrogen from Waste Management for Fueling Fuel Cells in Charging Electric Vehicles and DC Power Systems for Emergency Response Systems in Healthcare
by Pravin Sankhwar and Khushabu Sankhwar
Waste 2026, 4(1), 10; https://doi.org/10.3390/waste4010010 - 11 Mar 2026
Viewed by 245
Abstract
Processes for generating clean hydrogen from waste plastics through thermochemical methods such as pyrolysis and gasification are a promising solution for both waste management and clean energy initiatives. Then, this derived hydrogen powers the fuel cell, which produces electricity that can be directly [...] Read more.
Processes for generating clean hydrogen from waste plastics through thermochemical methods such as pyrolysis and gasification are a promising solution for both waste management and clean energy initiatives. Then, this derived hydrogen powers the fuel cell, which produces electricity that can be directly fed to charge electric vehicles (EVs). Although this complex process has many challenges related to energy efficiency during the conversion processes—starting from the generation of hydrogen from thermochemical processes and hydrogen storage and followed by fueling the fuel cells and charging EV infrastructure—the simplistic conceptual modeling developed for this research demonstrates how an ecosystem of such processes can be made feasible commercially. Clean hydrogen generated using known techniques reported in the literature is promising for commercialization, but harnessing hydrogen from plastics offers additional benefits, such as reducing greenhouse gas (GHG) emissions. Overall, the feasibility of clean hydrogen using this methodology is not limited by potential cost inefficiencies, especially when savings from GHG emissions reduction are taken into account. EVs have become commercially viable thanks to high-energy-density Li-ion batteries. And therefore, research continues to optimize charging performance through the integration of renewable energy and battery storage systems. This study examines another potential of clean hydrogen: its use as a power source in grids, especially V-2-G (vehicle-to-grid) systems. Additionally, direct current (DC) power from a fuel cell powers an EV charger at DC input voltages for e-ambulances. In particular, this designed system operates on DC voltages throughout the power system, combining high-voltage direct current (HVDC) lines, renewable energy sources, DC-DC converters, DC EV chargers, and other supporting components. The literature review identified gaps in plastics production, waste management, and processes for converting them into useful energy. The presented model is a stepping stone towards a novel, innovative process for clean hydrogen production to power electric vehicle charging infrastructure for emergency response systems in healthcare, thereby improving public safety. The limitations of the study would be governed by the effective establishment of locations where waste management services are performed (for example, landfills) and adoption by local government authorities with deregulated power systems. Full article
Show Figures

Figure 1

30 pages, 7398 KB  
Article
A Single-Stage Three-Phase AC-DC LLC Resonant Converter with Planar Magnetics and Trajectory-Based PFM Control
by Qichen Liu and Zhengquan Zhang
Electronics 2026, 15(5), 1095; https://doi.org/10.3390/electronics15051095 - 5 Mar 2026
Viewed by 320
Abstract
This paper proposes a single-stage three-phase AC-DC converter based on an LLC resonant topology utilizing a front-end matrix switch. Unlike traditional two-stage solutions, the proposed topology synthesizes a fluctuating equivalent DC voltage from the three-phase input, achieving direct power conversion with high efficiency. [...] Read more.
This paper proposes a single-stage three-phase AC-DC converter based on an LLC resonant topology utilizing a front-end matrix switch. Unlike traditional two-stage solutions, the proposed topology synthesizes a fluctuating equivalent DC voltage from the three-phase input, achieving direct power conversion with high efficiency. To maintain a stable DC output voltage against the time-varying input, a trajectory-based Pulse Frequency Modulation (PFM) control strategy is developed. By employing State-Plane Analysis (SPA), the operational trajectory is divided into four calculation segments, allowing precise derivation of the switching frequency and duty cycles for both boost and buck modes within a single line cycle. Furthermore, to improve power density and reduce parasitic parameters, a high-frequency planar inductor with interleaved windings and a planar transformer are designed for 500 kHz operation. A pipeline control architecture based on a single DSP is implemented to handle the complex real-time computations. A 500 W prototype is built and tested under 100 V input and 130 V output conditions. Experimental results demonstrate that the converter achieves a peak efficiency of 97%, a power factor of 0.99, and a grid current Total Harmonic Distortion (THD) of 3.95%, validating the effectiveness of the proposed topology and control scheme. Full article
(This article belongs to the Special Issue Innovative Technologies in Power Converters, 3rd Edition)
Show Figures

Figure 1

27 pages, 5834 KB  
Article
Wide-Input High-Step-Up DC–DC Converter with High Efficiency and High Voltage Gain
by Yu-En Wu and Wei-Shan Lin
Energies 2026, 19(5), 1320; https://doi.org/10.3390/en19051320 - 5 Mar 2026
Viewed by 382
Abstract
This study proposes a wide-input high-step-up DC–DC converter with high efficiency and high voltage conversion ratio. Two coupled inductors were adopted to achieve a parallel-charging and series-discharging energy transfer mechanism, and a voltage multiplier circuit was integrated to increase the voltage gain. The [...] Read more.
This study proposes a wide-input high-step-up DC–DC converter with high efficiency and high voltage conversion ratio. Two coupled inductors were adopted to achieve a parallel-charging and series-discharging energy transfer mechanism, and a voltage multiplier circuit was integrated to increase the voltage gain. The proposed topology uses a single pulse width modulation signal to drive two main switches synchronously, resulting in a low switch count and simple control circuit, concurrently achieving a wide input voltage range of 24 V to 48 V. The proposed converter comprises an active switched inductor combined with a voltage multiplier circuit, achieving a high voltage gain without relying on high duty cycle operation or high-turns-ratio design. The leakage energy of the coupled inductors was recycled through a passive-clamp circuit, effectively suppressing the voltage spikes of the switching devices and reducing their voltage stress. Finally, a 1 kW converter was implemented to verify the feasibility of the proposed topology through steady-state analysis, circuit simulation, and hardware experiments. The maximum efficiencies achieved were 94.7% and 96.2% at input voltages of 24 V and 48 V, respectively. Full article
(This article belongs to the Special Issue Advances in DC-DC Converters)
Show Figures

Figure 1

22 pages, 3617 KB  
Article
Batteryless IoT Sensing Using Thermoelectric Energy Harvesting from Industrial Motor Waste Heat
by Kamil Bancik, Jaromir Konecny, Martin Stankus, Radim Hercik, Jiri Koziorek, Vytautas Markevičius, Darius Andriukaitis and Michal Prauzek
Sensors 2026, 26(5), 1644; https://doi.org/10.3390/s26051644 - 5 Mar 2026
Viewed by 399
Abstract
This study presents the design, implementation, and validation of a thermoelectric energy harvesting system that exploits waste heat from an industrial electric motor to power an autonomous wireless sensor device. The proposed prototype integrates a single thermoelectric generator directly onto the motor housing [...] Read more.
This study presents the design, implementation, and validation of a thermoelectric energy harvesting system that exploits waste heat from an industrial electric motor to power an autonomous wireless sensor device. The proposed prototype integrates a single thermoelectric generator directly onto the motor housing and leverages the built-in cooling fan to maintain a stable thermal gradient of approximately 4–5 °C. Under real factory conditions, the system harvested 6.17 J of energy over 9612 s, sustaining continuous operation and 41 successful Long Range (LoRa) data transmissions with a positive energy balance. Compared with related works, the prototype achieved competitive or superior performance while operating at a lower motor rating of 0.25 kW, highlighting its efficiency relative to system scale. Key innovations include a hybrid DC/DC conversion chain bridging ultra-low input voltages to modern microcontrollers, and an adaptive transmission strategy that ensures predictable energy management and reliable wireless communication. These results demonstrate the feasibility of battery-free sensing in industrial environments and underline the potential of thermoelectric harvesting as a cost-effective, maintenance-free, and environmentally responsible solution for predictive maintenance and Industry 4.0 applications. Full article
(This article belongs to the Special Issue Applications of Sensors Based on Embedded Systems)
Show Figures

Figure 1

Back to TopTop