Sign in to use this feature.

Years

Between: -

Subjects

remove_circle_outline
remove_circle_outline
remove_circle_outline
remove_circle_outline
remove_circle_outline
remove_circle_outline
remove_circle_outline
remove_circle_outline
remove_circle_outline

Journals

remove_circle_outline
remove_circle_outline
remove_circle_outline
remove_circle_outline
remove_circle_outline
remove_circle_outline
remove_circle_outline
remove_circle_outline
remove_circle_outline
remove_circle_outline
remove_circle_outline
remove_circle_outline
remove_circle_outline
remove_circle_outline
remove_circle_outline
remove_circle_outline
remove_circle_outline
remove_circle_outline
remove_circle_outline
remove_circle_outline
remove_circle_outline
remove_circle_outline
remove_circle_outline
remove_circle_outline
remove_circle_outline

Article Types

Countries / Regions

remove_circle_outline
remove_circle_outline
remove_circle_outline
remove_circle_outline
remove_circle_outline

Search Results (4,120)

Search Parameters:
Keywords = Confocal microscopy

Order results
Result details
Results per page
Select all
Export citation of selected articles as:
21 pages, 2724 KB  
Article
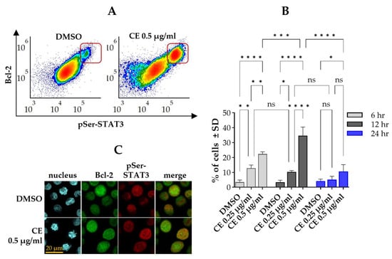
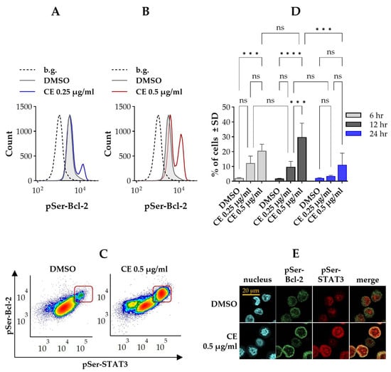
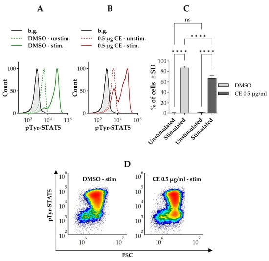
Chelidonine Induces Concurrent Elevation of pSer-STAT3 and Bcl-2 Levels in a Mitotic Subpopulation of Human T-Leukemia/Lymphoma Cells
by Saraa Baddour, János Szöllősi, László Mátyus, György Vámosi, István Csomós and Andrea Bodnár
Int. J. Mol. Sci. 2026, 27(3), 1200; https://doi.org/10.3390/ijms27031200 (registering DOI) - 25 Jan 2026
Abstract
Signal transducer and activator of transcription 3 (STAT3) is a transcription factor that regulates a broad spectrum of genes with oncogenic potential, thereby serving as a critical driver of tumorigenesis. Canonical STAT3 function is mediated through tyrosine phosphorylation, which enables dimerization and transcriptional [...] Read more.
Signal transducer and activator of transcription 3 (STAT3) is a transcription factor that regulates a broad spectrum of genes with oncogenic potential, thereby serving as a critical driver of tumorigenesis. Canonical STAT3 function is mediated through tyrosine phosphorylation, which enables dimerization and transcriptional activation, whereas serine phosphorylation of STAT3 has a postulated role in fine-tuning canonical functions and contributes to non-canonical roles as well. One of the transcriptional targets of STAT3 is the anti-apoptotic B-cell lymphoma 2 (Bcl-2) protein, itself subject to phosphorylation-dependent regulation. In this study, we investigated the effect of chelidonine, an alkaloid component of Chelidonium majus L., on STAT3/Bcl-2 signaling in human T leukemia/lymphoma cells, reported to have numerous effects in common with microtubule-targeting agents (MTAs). Flow cytometry and confocal microscopy revealed that chelidonine transiently increased both serine-phosphorylated STAT3 (pSer-STAT3) and Bcl-2 levels in a distinct subpopulation of cells, with near-complete overlap between the affected cells. This effect appeared at least partially independent of interleukin-2 (IL-2) and was associated with the M-phase of the cell cycle, as indicated by enhanced phosphorylation of Bcl-2 at serine 70 and nuclear morphology characteristic of mitosis. Our study provides the first single-cell evidence that STAT3 and Bcl-2 undergo concurrent serine phosphorylation as a response to chelidonine treatment, with the effect tightly linked to the M-phase. Full article
(This article belongs to the Special Issue Antitumor Activity of Natural Products)
Show Figures

Figure 1

17 pages, 6141 KB  
Article
Human DRG Glucocorticoid Receptor Profiling Reveals Targets for Regionally Delivered Steroid Analgesia
by Shaaban A. Mousa, Elsayed Y. Metwally, Xiongjuan Li, Sascha Tafelski, Oscar Andrés Retana Romero, Jörg Piontek, Sascha Treskatsch, Michael Schäfer and Mohammed Shaqura
Cells 2026, 15(3), 223; https://doi.org/10.3390/cells15030223 (registering DOI) - 24 Jan 2026
Abstract
Corticosteroid receptor signaling in primary afferent neurons of the dorsal root ganglion (DRG) has emerged as a potential target to modulate nociception via genomic and nongenomic mechanisms shown in animal pain models. However, the expression landscape of glucocorticoid receptors (GRs) relative to mineralocorticoid [...] Read more.
Corticosteroid receptor signaling in primary afferent neurons of the dorsal root ganglion (DRG) has emerged as a potential target to modulate nociception via genomic and nongenomic mechanisms shown in animal pain models. However, the expression landscape of glucocorticoid receptors (GRs) relative to mineralocorticoid receptors (MRs) in human DRG, their association with pain-related markers, and their functional relevance remain incompletely defined. We analyzed human and rat DRG by mRNA profiling and immunofluorescence confocal microscopy to assess GR/MR expression and complemented these studies with a clinical evaluation of neuraxial corticosteroid delivery. Here, GR transcripts in human DRG were the most abundant among corticosteroid receptor-related genes examined (including MR) and were observed alongside transcripts of pain-signaling molecules. Human DRG immunofluorescence analysis revealed substantial colocalization of GR with calcitonin gene-related peptide (CGRP), a marker of nociceptive unmyelinated C-fibers and thinly myelinated Aδ-fibers, as well as with gial fibrillary acidic protein (GFAP), a marker of satellite glial cells (SGCs), but minimal expression in myelinated neurofilament 200 (RT-200) immunoreactive (IR) human DRG neurons. In addition, GR immunoreactivity was primarily distributed to medium-diameter neurons (40–65 µm). Functionally, preclinical experiments showed that GR activation and MR blockade attenuate inflammatory pain via rapid, nongenomic neuronal mechanisms that counter an intrinsic mineralocorticoid receptor-mediated pronociceptive drive. Consistently, clinical analgesia over at least 3 months after transforaminal plus caudal epidural delivery of GR agonists in chronic radicular pain supports a functional role for neuronal GR signaling within spinal cord and DRG circuits. Together, these molecular, functional, and clinical findings identify GR as a key modulator of sensory neuron excitability and pain, highlight MR as a pronociceptive counterpart, and suggest that selectively enhancing GR signaling or inhibiting MR signaling may offer a potential strategy for improving corticosteroid-based analgesic therapies. Full article
18 pages, 13568 KB  
Article
Immunocytochemical Analysis of the Wall Ingrowths and Cell Wall Microdomains in the Digestive Glands of Venus’ Flytrap
by Bartosz J. Płachno, Małgorzata Kapusta, Marcin Feldo, Piotr Stolarczyk and Piotr Świątek
Int. J. Mol. Sci. 2026, 27(3), 1193; https://doi.org/10.3390/ijms27031193 (registering DOI) - 24 Jan 2026
Abstract
The digestive gland of Venus flytrap consists of various types of specialized cells. Secretory cells form two layers: the first is a more external outer layer and the second is an internal layer that is connected to stalk cells. Our goal was to [...] Read more.
The digestive gland of Venus flytrap consists of various types of specialized cells. Secretory cells form two layers: the first is a more external outer layer and the second is an internal layer that is connected to stalk cells. Our goal was to check whether the position/location of cells is essential in terms of cell wall composition (whether cell wall microdomains exist). We also focused on the structure of cell wall ingrowths in secretory cells. To achieve this, the localization of the cell wall components in the cell walls of gland cells was performed using the immunolabeling technique and confocal microscopy. It has been found that cells within the gland head are not equal. Their location determines the composition of their cell walls in terms of the presence of various epitopes. The cell walls of the secretory cells in the outer layer were deficient in epitopes recognized by antibodies, including JIM5 (low methylesterified homogalacturonans), CCRC-M38 (low methylesterified homogalacturonans), LM5 (galactan), and CCRC-M48 (xyloglucan), which contrasted with the cell walls of the cells in the inner layer. In terms of the occurrence of pectic homogalacturonans, cell wall ingrowths constitute cell wall microdomains. The digestive glands of Dionaea muscipula exhibit pronounced cell wall microdomain organization, with distinct distributions of pectins, hemicelluloses, and arabinogalactan proteins across different glandular layers. These compositional differences reflect functional specialization in secretion, absorption, and structural support. Full article
(This article belongs to the Special Issue Plant Cell/Organ Structure and Function Research)
Show Figures

Figure 1

16 pages, 2080 KB  
Article
MitoTex (Mitochondria Texture Analysis User Interface): Open-Source Framework for Textural Characterization and Classification of Mitochondrial Structures
by Amulya Kaianathbhatta, Malak Al Daraawi, Natasha N. Kunchur, Rayhane Mejlaoui, Zoya Versey, Edana Cassol and Leila B. Mostaço-Guidolin
Int. J. Mol. Sci. 2026, 27(3), 1191; https://doi.org/10.3390/ijms27031191 (registering DOI) - 24 Jan 2026
Abstract
Mitochondria are essential organelles involved in metabolism, energy production, and cell signaling. Assessing mitochondrial morphology is key to tracking cell metabolic activity and function. Quantifying these structural changes may also provide critical insights into disease pathogenesis and therapeutic responses. This work details the [...] Read more.
Mitochondria are essential organelles involved in metabolism, energy production, and cell signaling. Assessing mitochondrial morphology is key to tracking cell metabolic activity and function. Quantifying these structural changes may also provide critical insights into disease pathogenesis and therapeutic responses. This work details the development and validation of a novel, quantitative image analysis pipeline for the characterization and classification of dynamic mitochondrial morphologies. Utilizing high-resolution confocal microscopy, the pipeline integrates first-order statistics (FOS) and a comprehensive suite of gray-level texture analyses, including gray level co-occurrence matrix (GLCM), gray level run length matrix (GLRLM), gray level dependence matrix (GLDM), gray level size zone matrix (GLSZM), and neighboring gray tone difference matrix (NGTDM) with machine learning approaches. The method’s efficacy in objectively differentiating key mitochondrial structures—fibers, puncta, and rods—which are critical indicators of cellular metabolic and activation states is demonstrated. Our open-source pipeline provides robust quantitative metrics for characterizing mitochondrial variation. Full article
(This article belongs to the Section Molecular Informatics)
Show Figures

Figure 1

13 pages, 4670 KB  
Article
Dentinal Tubule Penetration of an Endodontic Sealer in the Apical Third of Root Canals After Different Final Irrigation Techniques
by Noelia Santamaria, Jaime Bascones, Carlos Gallego-Garcia and Lucia Gancedo-Caravia
J. Clin. Med. 2026, 15(3), 930; https://doi.org/10.3390/jcm15030930 (registering DOI) - 23 Jan 2026
Viewed by 13
Abstract
Background/Objectives: This study evaluates the penetration of a calcium silicate-based sealer (BC Universal) into dentinal tubules after different final irrigation protocols. Methods: Eighty-four single-rooted extracted teeth were instrumented with ProTaper Gold to size F4 and assigned to four groups (n [...] Read more.
Background/Objectives: This study evaluates the penetration of a calcium silicate-based sealer (BC Universal) into dentinal tubules after different final irrigation protocols. Methods: Eighty-four single-rooted extracted teeth were instrumented with ProTaper Gold to size F4 and assigned to four groups (n = 21) according to the final irrigation protocol as follows: conventional needle irrigation (CNI), sonic agitation with EndoActivator (EA), ultrasonic activation (UA), and XP-Endo Finisher (XPF). A total of 20 canals from each group were filled with BC Universal sealer mixed with fluorescein and the single-cone obturation technique. The remaining specimen in each group served as a negative control to assess potential imaging bias. Specimens were sectioned 3 mm from the apex and analyzed under confocal laser scanning microscopy. Sealer penetration was assessed by penetration area (PA), maximum depth (MaxD), mean depth (MeanD), and percentage of canal perimeter infiltrated (P). Data were analyzed using Kruskal–Wallis or ANOVA tests (α = 0.05). Results: All activation/agitation techniques showed significantly higher penetration than CNI across all variables (p < 0.001). No significant differences were found among EA, PUI, and XPF for PA, MaxD, and MeanD. However, XPF exhibited the highest perimeter infiltration, which was significantly greater than EA and UA (p < 0.001). Conclusions: Irrigant activation significantly enhanced dentinal tubule penetration of BC Universal sealer compared to CNI. XPF provided superior P, suggesting superior circumferential distribution. These findings suggest a more effective cleaning of the root canal in the apical third achieved by the tested irrigant activation/agitation techniques, which may improve the sealing potential of BC Universal sealer. Full article
(This article belongs to the Special Issue Clinical Advances in Endodontic Dentistry)
Show Figures

Figure 1

22 pages, 3121 KB  
Article
Metal-Chelating Macroalgal Extract as a Marine Antioxidant for Stabilizing DHA Nanoemulsions
by Sakhi Ghelichi, Behdad Shokrollahi Yancheshmeh, Mona Hajfathalian, Seyed Hossein Helalat, Arpan Shrestha, Saroj Katwal and Charlotte Jacobsen
Antioxidants 2026, 15(1), 145; https://doi.org/10.3390/antiox15010145 - 22 Jan 2026
Viewed by 12
Abstract
Docosahexaenoic acid (DHA), an omega-3 fatty acid essential for human health, is highly prone to oxidation in nanoemulsions due to their large interfacial area and presence of transition metal ions. This study investigated macroalgal chelators for stabilizing DHA-rich nanoemulsions. Sequential enzymatic–alkaline extraction using [...] Read more.
Docosahexaenoic acid (DHA), an omega-3 fatty acid essential for human health, is highly prone to oxidation in nanoemulsions due to their large interfacial area and presence of transition metal ions. This study investigated macroalgal chelators for stabilizing DHA-rich nanoemulsions. Sequential enzymatic–alkaline extraction using Alcalase® produced an extract with the strongest Fe2+-chelating activity (IC50 = 1.22 mg/mL), protein content of 10.11 ± 0.15%, and total phenolics ≈ 17 µg GAE/mL. This extract was incorporated into nanoemulsions (5 wt% DHA oil, 1 wt% Tween® 20) at 0.61, 1.22, and 2.44 mg/mL and compared with controls containing EDTA (0.025 mg/mL) or no antioxidant. Droplet size remained stable (D3,2 ≈ 77–80 nm; D4,3 ≈ 199–215 nm) and zeta potential averaged −17 to −19 mV, confirming physical stability. Confocal microscopy revealed concentration-dependent interfacial adsorption of extract components. During iron-accelerated storage, extract-treated nanoemulsions slowed hydroperoxide formation and delayed tocopherol depletion compared to the control, while reducing volatile oxidation markers such as 1-penten-3-ol by up to 40%. However, EDTA consistently provided superior protection against oxidation. These findings highlight the potential of macroalgal extracts as clean-label, natural chelators for mitigating metal-driven oxidation in DHA nanoemulsions, though synthetic chelators remain more effective under severe prooxidant conditions. Full article
(This article belongs to the Special Issue Antioxidants from the Sea and Their Application)
Show Figures

Figure 1

13 pages, 2145 KB  
Article
Dual-Target Antimicrobial Strategy Combining Cell-Penetrating Protamine Peptides and Membrane-Active ε-Poly-L-lysine
by Ryosuke Nakamura, Rie Togawa, Daisuke Koizumi, Masataka Kawarasaki, Keishi Iohara and Michiyo Honda
Micro 2026, 6(1), 7; https://doi.org/10.3390/micro6010007 - 21 Jan 2026
Viewed by 63
Abstract
Dental caries is a major global health issue associated with biofilm formation by Streptococcus mutans (S. mutans). Conventional antimicrobials often fail to eliminate biofilms due to their structural resistance, highlighting the need for new strategies. This study investigated the antibacterial and [...] Read more.
Dental caries is a major global health issue associated with biofilm formation by Streptococcus mutans (S. mutans). Conventional antimicrobials often fail to eliminate biofilms due to their structural resistance, highlighting the need for new strategies. This study investigated the antibacterial and antibiofilm effects of protamine peptides (PPs), which are cell-penetrating antimicrobial peptides derived from salmon protamine, alone and in combination with antimicrobial agents. Antimicrobial susceptibility was evaluated using alamarBlue® and colony count assays, while biofilm formation was analyzed using crystal violet staining, confocal microscopy, and extracellular polysaccharide (EPS) quantification. PP exhibited moderate antibacterial activity but strongly suppressed EPS accumulation and biofilm development, leading to a flattened biofilm structure. Cotreatment with ε-poly-L-lysine (PL) significantly enhanced antibacterial and antibiofilm effects compared with either agent alone, whereas this effect was not observed with other cationic polymers. Fluorescence imaging revealed that PL promoted the intracellular localization of PP without increasing membrane damage, indicating a cooperative mechanism by which PL enhances membrane permeability and PP targets intracellular sites. These findings demonstrate that combining a cell-penetrating peptide with a membrane-active agent is a novel approach to overcome bacterial tolerance. The PP–PL combination effectively suppressed S. mutans growth and biofilm formation through dual action on membranes and EPS metabolism, offering a promising basis for the development of peptide-based preventive agents and biofilm-resistant dental materials. Full article
(This article belongs to the Section Microscale Biology and Medicines)
Show Figures

Figure 1

15 pages, 2017 KB  
Article
Transmembrane Domain Length of Influenza a Virus M2 Does Not Determine Its Non-Lipid Raft Localization
by Rashid Manzoor, Kosuke Okuya, Reiko Yoshida, Hiroko Miyamoto and Ayato Takada
Viruses 2026, 18(1), 134; https://doi.org/10.3390/v18010134 - 21 Jan 2026
Viewed by 98
Abstract
Influenza A virus expresses three envelope proteins, hemagglutinin (HA), neuraminidase (NA), and matrix protein 2 (M2). Of these, HA and NA associate with lipid rafts, whereas M2 remains in the peri-raft region. One reason for the lipid raft association of HA and NA [...] Read more.
Influenza A virus expresses three envelope proteins, hemagglutinin (HA), neuraminidase (NA), and matrix protein 2 (M2). Of these, HA and NA associate with lipid rafts, whereas M2 remains in the peri-raft region. One reason for the lipid raft association of HA and NA is that they possess longer transmembrane domains (TMDs) (27 and 29 amino acids, respectively) than that of M2 (19 amino acids). Moreover, M2 localizes in the peri-raft region, despite the presence of some lipid raft-targeting features. Therefore, we introduced amino acid insertions into the N-terminal region of M2 to increase the TMD length to 22, 25, and 27 residues, and evaluated these M2-TMD mutants for their association with lipid rafts and impact on virus replication. Confocal microscopy, immunoprecipitation, and cell cytotoxicity assays showed that the cell surface expression and cytotoxic potential of M2-TMD mutants were comparable to those of wildtype M2. Based on the Triton X-100 solubility assay and colocalization analysis between lipid rafts and M2-TMD mutants, we found that the mutant proteins largely remained localized in non-raft domains. Importantly, an increase in M2-TMD length negatively influenced viral replication. These findings suggest that M2-TMD length is optimized for its proper function and does not determine its association with lipid raft domains. Full article
(This article belongs to the Special Issue Interaction Between Influenza Virus and Host Cell)
Show Figures

Figure 1

28 pages, 7890 KB  
Article
Ectoparasite- and Vector-Borne-Related Dermatoses: A Single-Centre Study with Practical Diagnostic and Management Insights in a One Health Perspective
by Giovanni Paolino, Barbara Moroni, Antonio Podo Brunetti, Anna Cerullo, Carlo Mattozzi, Giovanni Gaiera, Manuela Cirami, Dino Zilio, Mario Valenti, Andrea Carugno, Giuseppe Esposito, Nicola Zerbinati, Carmen Cantisani, Franco Rongioletti, Santo Raffaele Mercuri and Matteo Riccardo Di Nicola
J. Clin. Med. 2026, 15(2), 851; https://doi.org/10.3390/jcm15020851 (registering DOI) - 20 Jan 2026
Viewed by 91
Abstract
Background: Parasitic skin-related conditions represent a frequent and evolving challenge in human dermatology, as they often mimic other dermatoses, and are increasingly complicated by therapeutic resistance. With this study, we aimed to provide a practical, clinician-oriented overview of our experience, contextualising it [...] Read more.
Background: Parasitic skin-related conditions represent a frequent and evolving challenge in human dermatology, as they often mimic other dermatoses, and are increasingly complicated by therapeutic resistance. With this study, we aimed to provide a practical, clinician-oriented overview of our experience, contextualising it within the current literature. Materials and Methods: We conducted a retrospective, single-centre observational study, reporting a case series of 88 patients diagnosed with parasitic or arthropod-related skin infestations at the San Raffaele Hospital Dermatology Unit (Milan) between 2019 and 2024, and integrated a concise narrative review of contemporary evidence on diagnosis, non-invasive imaging and management. For each case, we documented clinical presentation, dermoscopic or reflectance confocal microscopy (RCM) findings, and treatment response. Non-invasive tools (dermoscopy, videodermoscopy, RCM) were used when appropriate. Results: The spectrum of conditions included flea bites, bed bug bites, cutaneous larva migrans, subcutaneous dirofilariasis, Dermanyssus gallinae dermatitis, pediculosis, tick bites (including Lyme disease), myiasis, scabies, and cutaneous leishmaniasis. One case of eosinophilic dermatosis of haematologic malignancy was also considered due to its possible association with arthropod bites. Non-invasive imaging was critical in confirming suspected infestations, particularly in ambiguous cases or when invasive testing was not feasible. Several cases highlighted suspected therapeutic resistance: a paediatric pediculosis and three adult scabies cases required systemic therapy after standard regimens failed, raising concerns over putative resistance to permethrin and pyrethroids. In dirofilariasis, the persistence of filarial elements visualised by RCM justified the extension of antiparasitic therapy despite prior surgical removal. Conclusions: Our findings underline that accurate diagnosis, early intervention, and tailored treatment remain essential for the effective management of cutaneous infestations. The observed vast spectrum of isolated parasites reflects broader health and ecological dynamics, including zoonotic transmission, international mobility, and changing environmental conditions. At the same time, diagnostic delays, inappropriate treatments, and neglected parasitic diseases continue to pose significant risks. To address these challenges, clinicians should remain alert to atypical presentations, and consider a multidisciplinary approach including the consultation with parasitologists and veterinarians, as well as the incorporation of high-resolution imaging and alternative therapeutic strategies into their routine practice. Full article
(This article belongs to the Section Dermatology)
Show Figures

Figure 1

23 pages, 5037 KB  
Article
Experimental Valorization of Recycled Palm Oil in Topical Formulations: Preparation, Characterization, and Antimicrobial Assessment
by Paula Rusu, Andreea Creteanu, Alina-Mirela Ipate, Maricel Danu, Mirela-Fernanda Zaltariov, Daniela Rusu, Cristina Gabriela Tuchilus, Gladiola Tantaru and Gabriela Lisa
Molecules 2026, 31(2), 335; https://doi.org/10.3390/molecules31020335 - 19 Jan 2026
Viewed by 120
Abstract
Sustainable strategies for revalorizing food industry by-products are increasingly relevant in the development of modern experimental dermato-cosmetic formulations. In this study, two semisolid cosmetic creams (R10 and EM-R10) were designed using recycled palm oil—physically purified after intensive frying—as the lipid phase. The recycled [...] Read more.
Sustainable strategies for revalorizing food industry by-products are increasingly relevant in the development of modern experimental dermato-cosmetic formulations. In this study, two semisolid cosmetic creams (R10 and EM-R10) were designed using recycled palm oil—physically purified after intensive frying—as the lipid phase. The recycled oil was incorporated strictly within a controlled experimental framework and does not imply cosmetic-grade regulatory compliance. The formulations incorporated distinct bioactive profiles: R10 combined apricot and pineapple extracts with lime essential oil, while EM-R10 integrated fir bud and green tea extracts alongside the same essential oil. Both preparations contained Fragard as a preservative and niacinamide and panthenol as vitaminic components. The physicochemical properties of the formulations were assessed through rheology, confocal microscopy, ATR-FTIR, SEM, DSC, and contact angle measurements. Antimicrobial activity was evaluated against Staphylococcus aureus, Escherichia coli, Pseudomonas aeruginosa, and Candida albicans using disk diffusion and broth microdilution assays. The results demonstrate that, despite partial thermal degradation, recycled palm oil retains modified structural features that influence formulation-related properties relevant to topical systems. EM-R10 showed superior spreadability, adhesion, stability, and diffusion-related performance, as well as improved antimicrobial activity, within the investigated experimental conditions, highlighting recycled palm oil as a promising sustainable lipid phase for experimental dermato-cosmetic formulations, pending further purification, toxicological evaluation, and regulatory compliance assessment. Full article
(This article belongs to the Section Applied Chemistry)
Show Figures

Figure 1

25 pages, 4240 KB  
Article
Graphene-Based Nanosystem for Targeted Delivery of Anti-Sense miRNA-21 on Hepatocellular Carcinoma Cells
by Paola Trischitta, Paulina Kucharzewska, Barbara Nasiłowska, Wojciech Skrzeczanowski, Rosamaria Pennisi, Maria Teresa Sciortino and Marta Kutwin
Int. J. Mol. Sci. 2026, 27(2), 975; https://doi.org/10.3390/ijms27020975 - 19 Jan 2026
Viewed by 92
Abstract
The application of nanotechnology in medicine has garnered significant interest, particularly in the development of advanced drug delivery systems. Graphene oxide (GO) shows promise as a carrier for delivering microRNA (miRNA) mimics or antisense constructs. miRNAs play a crucial role in regulating gene [...] Read more.
The application of nanotechnology in medicine has garnered significant interest, particularly in the development of advanced drug delivery systems. Graphene oxide (GO) shows promise as a carrier for delivering microRNA (miRNA) mimics or antisense constructs. miRNAs play a crucial role in regulating gene expression, and their dysregulation is associated with various diseases, including cancer. This study aimed to evaluate the impact of graphene oxide on cellular signaling pathways and its potential as a platform for gene delivery by developing a GO–antisense miRNA-21 nanosystem in HepG2 liver cancer cells. A colloidal dispersion of GO was used to prepare GO-antisense miRNA-21 nanosystems via self-assembly. The nanosystem was characterized in terms of ultrastructure, size distribution, surface composition and binding by TEM, DLS, ATR-FTIR and UV-Vis spectra. Zeta potential measurements were conducted to evaluate nanosystem stability by assessing the release kinetics of antisense miRNA-21. The efficiency of the GO nanosystem in delivering antisense miRNA-21 into HepG2 cells was analyzed using confocal microscopy and flow cytometry. Given the central role of miRNA-21 in inflammatory and oncogenic pathways, we first assessed its expression following GO exposure. In line with previous studies reporting high miRNA-21 expression in hepatocellular carcinoma cells, GO treatment further increased miRNA-21 levels in HepG2 cells compared with untreated controls. Changes in the expression levels of IL-8, MCP-1, ICAM-1, TIMP-2, and NF-kB were quantified by qPCR analysis. The ultrastructural analysis confirmed a strong affinity between GO and antisense miRNA-21. Transfection results demonstrate that the GO-based nanosystem effectively delivered antisense miRNA-21 into HepG2 cells, leading to a reduction in the expression of key pro-inflammatory genes. These findings suggest that GO-based nanocarriers may offer a promising strategy for delivering localized intratumoral miRNA-based therapies that target gene regulation in hepatocellular carcinoma. Full article
Show Figures

Graphical abstract

17 pages, 3200 KB  
Article
The Self-Assembling Peptide P11-4 Induces the Expression of Mineralization-Related Genes in Odontoblasts Independently of Metabolic Alterations
by Leticia Martins Pereira, Marina Damasceno e Souza de Carvalho Chiari, Diego Mauro Carneiro Pereira, Regina Maria Puppin-Rontani and Fábio Dupart Nascimento
J. Funct. Biomater. 2026, 17(1), 50; https://doi.org/10.3390/jfb17010050 - 18 Jan 2026
Viewed by 174
Abstract
(1) Background: The synthetic eleven-amino acid peptide P11-4, derived from DMP-1, self-assembles into β-sheet tapes, ribbons, fibrils, and fibers that form a 3D matrix enriched with calcium-binding sites. This study investigated whether P11-4 modulates gene and protein expression or [...] Read more.
(1) Background: The synthetic eleven-amino acid peptide P11-4, derived from DMP-1, self-assembles into β-sheet tapes, ribbons, fibrils, and fibers that form a 3D matrix enriched with calcium-binding sites. This study investigated whether P11-4 modulates gene and protein expression or induces adverse metabolic alterations in odontoblast-like cells. (2) Methods: MDPC-23 cells were cultured under standard conditions and stimulated with different concentrations of P11-4, followed by assessments of cell viability using the MTT assay, proliferation and migration, cytoplasmic calcium kinetics, reactive oxygen species (ROS) production, osteogenic differentiation-related gene expression via PCR array, and expression of the pro-inflammatory cytokine interleukin-6 (IL-6) using confocal microscopy and flow cytometry. (3) Results: The MTT assay showed that P11-4 at 6.3, 12.6, and 25.2 µmol/L was non-cytotoxic and did not alter MDPC-23 cell proliferation or migration. Only the 25.2 µmol/L concentration induced a detectable Ca2+ influx and a slight increase in ROS. Among the 84 genes examined, P11-4 at 6.3 µmol/L upregulated 79 genes, including transcription factors, signaling molecules, and extracellular matrix-related proteins. Furthermore, P11-4 did not increase IL-6 expression under any condition tested. (4) Conclusion: P11-4 markedly modulates mineralization-associated gene regulation without causing metabolic damage in odontoblast-like cells. Full article
(This article belongs to the Special Issue Biomaterials in Restorative Dentistry and Endodontics (2nd Edition))
Show Figures

Figure 1

27 pages, 6733 KB  
Article
Structural and Chemical Degradation of Archeological Wood: Synchrotron XRD and FTIR Analysis of a 26th Dynasty Egyptian Polychrome Wood Statuette
by Dina M. Atwa, Rageh K. Hussein, Ihab F. Mohamed, Shimaa Ibrahim, Emam Abdullah, G. Omar, Moez A. Ibrahim and Ahmed Refaat
Polymers 2026, 18(2), 258; https://doi.org/10.3390/polym18020258 - 17 Jan 2026
Viewed by 283
Abstract
This study investigates a 26th Dynasty Ptah–Sokar–Osiris wooden statuette excavated from the Tari cemetery, Giza Pyramids area, to decode ancient Egyptian manufacturing techniques and establish evidence-based conservation strategies of such wooden objects. Using minimal sampling (1.0–2.0 mm2), integrated XRF, synchrotron-based X-ray [...] Read more.
This study investigates a 26th Dynasty Ptah–Sokar–Osiris wooden statuette excavated from the Tari cemetery, Giza Pyramids area, to decode ancient Egyptian manufacturing techniques and establish evidence-based conservation strategies of such wooden objects. Using minimal sampling (1.0–2.0 mm2), integrated XRF, synchrotron-based X-ray diffraction, FTIR, and confocal microscopy distinguished original technological choices from burial-induced alterations. The 85 cm Vachellia nilotica sculpture exhibits moderate structural preservation (cellulose crystallinity index 62.9%) with partial chemical deterioration (carbonyl index 2.22). Complete pigment characterization identified carbon black, Egyptian Blue (cuprorivaite, 55 ± 5 wt %), atacamite-dominated green (65 ± 5 wt %) with residual malachite (10 ± 2 wt %), orpiment (60 ± 5 wt %), red ochre (hematite, 60% ± 5 wt %), white pigments (93 ± 5 wt % calcite), and metallic gold (40 ± 5 wt %). Confocal microscopy revealed sophisticated multi-pigment mixing strategies, with black carbon systematically blended with chromophores for nuanced color effects. Atacamite predominance over malachite provides evidence for chloride-mediated diagenetic transformation over 2600 years of burial. Consistent calcite detection (~ 20–45%) across colored layers confirms systematic ground layer application, establishing technological baseline data for 26th Dynasty Lower Egyptian workshops. Near-complete organic binder loss, severe lignin oxidation, and ongoing salt-mediated mineral transformations indicate urgent conservation needs requiring specialized consolidants, paint layer stabilization, and controlled environmental storage. This investigation demonstrates synchrotron methods’ advantages while establishing a minimally invasive framework for studying polychrome wooden artifacts. Full article
(This article belongs to the Special Issue New Challenges in Wood and Wood-Based Materials, 4th Edition)
Show Figures

Figure 1

24 pages, 8964 KB  
Article
Yeast Efficiently Utilizes Ribosomal RNA-Derived Oligonucleotides as Bioavailable Nutrient Sources
by Xinmei Du, Qitao Chen, Jingyun Zhuang, Mingqi Zhao, Yixin Duan, Shuang Wang, Ran An and Xingguo Liang
Foods 2026, 15(2), 318; https://doi.org/10.3390/foods15020318 - 15 Jan 2026
Viewed by 195
Abstract
Nucleic acids are essential dietary components with diverse physiological functions. Numerous studies have focused on the biological functions of nucleotides, nucleosides, and functional RNAs such as microRNAs. However, the nutritional value of ribosomal RNA (rRNA)-derived oligonucleotides, which are likely the predominant nucleic acid-derived [...] Read more.
Nucleic acids are essential dietary components with diverse physiological functions. Numerous studies have focused on the biological functions of nucleotides, nucleosides, and functional RNAs such as microRNAs. However, the nutritional value of ribosomal RNA (rRNA)-derived oligonucleotides, which are likely the predominant nucleic acid-derived components in foods, remains largely unexplored. Here, yeast was used as a food-associated eukaryotic model organism to investigate the uptake and utilization of rRNA-derived oligonucleotides. Yeast efficiently utilized short RNA oligonucleotides (approximately 5–30 nt) as nutrient sources, supporting robust cell growth. Confocal microscopy confirmed rapid uptake of Cy5-labeled RNA oligonucleotides by yeast cells. Proteomic analysis further revealed marked upregulation of proteins involved in endocytosis and autophagy in yeast cultured with RNA oligonucleotides. Collectively, these findings demonstrate that yeast can internalize and metabolize rRNA-derived oligonucleotides as efficient nutrient sources, likely through coordinated endocytic and autophagic pathways. This study highlights the nutritional potential of rRNA-derived oligonucleotides and provides a foundation for their future application in functional foods and fermentation systems. Full article
(This article belongs to the Section Food Nutrition)
Show Figures

Figure 1

9 pages, 3351 KB  
Proceeding Paper
Optical and Mechanical Characterization of Lignocaine-Impregnated Maltose-Based Dissolvable Microneedles
by Arifah Syahirah Rahman, Fook-Choe Cheah, Mohd Eusoff Azizol Nashriby, Mae-Lynn Catherine Bastion, Chang Fu Dee, Muhamad Ramdzan Buyong, Mohd Ambri Mohamed, Xin Yun Chua, Poh Choon Ooi, Muhammad Irfan Abdul Jalal, Chenshen Lam, Yin Yen Mun, Chee Seong Goh, Ahmad Ghadafi Ismail and Azrul Azlan Hamzah
Eng. Proc. 2025, 110(1), 7; https://doi.org/10.3390/engproc2025110007 - 14 Jan 2026
Viewed by 130
Abstract
Dissolvable microneedles (DMNs) represent an innovative approach to patient-friendly drug delivery, eliminating the need for conventional hypodermic injections. This study reports on the fabrication, Confocal Laser Scanning Microscopy (CLSM)-based optical visualization of drug distribution, and mechanical characterization of maltose-based DMNs impregnated with lignocaine, [...] Read more.
Dissolvable microneedles (DMNs) represent an innovative approach to patient-friendly drug delivery, eliminating the need for conventional hypodermic injections. This study reports on the fabrication, Confocal Laser Scanning Microscopy (CLSM)-based optical visualization of drug distribution, and mechanical characterization of maltose-based DMNs impregnated with lignocaine, a local anesthetic. Microneedles were fabricated using a micro-molding technique and dried for nine hours. Structural integrity was evaluated using Field Emission Scanning Electron Microscopy (FESEM); drug distribution was examined via CLSM; and mechanical strength was assessed using nanoindentation. The FESEM results showed uniform microneedle formation with sharp tips and smooth surfaces, averaging 435 µm in height and 116 µm in width, with no significant dimensional variability (p > 0.5). CLSM analysis indicated even distribution of lignocaine throughout the matrix. Mechanical testing showed that each microneedle withstood 0.6 N, surpassing the 0.1 N threshold required for skin insertion. These results support the viability of maltose-based DMNs for local anesthetic delivery, with implications for outpatient, pediatric, and self-administered care settings. Future investigations will include Franz diffusion and in vitro dissolution studies to examine release kinetics. Full article
(This article belongs to the Proceedings of The 2nd International Conference on AI Sensors and Transducers)
Show Figures

Figure 1

Back to TopTop