Graphene-Based Nanosystem for Targeted Delivery of Anti-Sense miRNA-21 on Hepatocellular Carcinoma Cells
Abstract
1. Introduction
2. Results
2.1. Characterization of Nanosystem
2.1.1. Transmission, Scanning Transmission Electron Microscopy and Fourier Transform Infrared (FTIR) Spectrum
2.1.2. Dynamic Light Scattering, ζ-Potentials and UV-Vis
2.1.3. Results of Laser-Induced Breakdown Spectroscopy (LIBS)
2.1.4. Antisense miRNA-21 Release Kinetics from GO-Antisense miRNA-21 Nanosystem
2.2. Cell Treatment
2.2.1. Cellular Viability upon Nanosystem Treatment
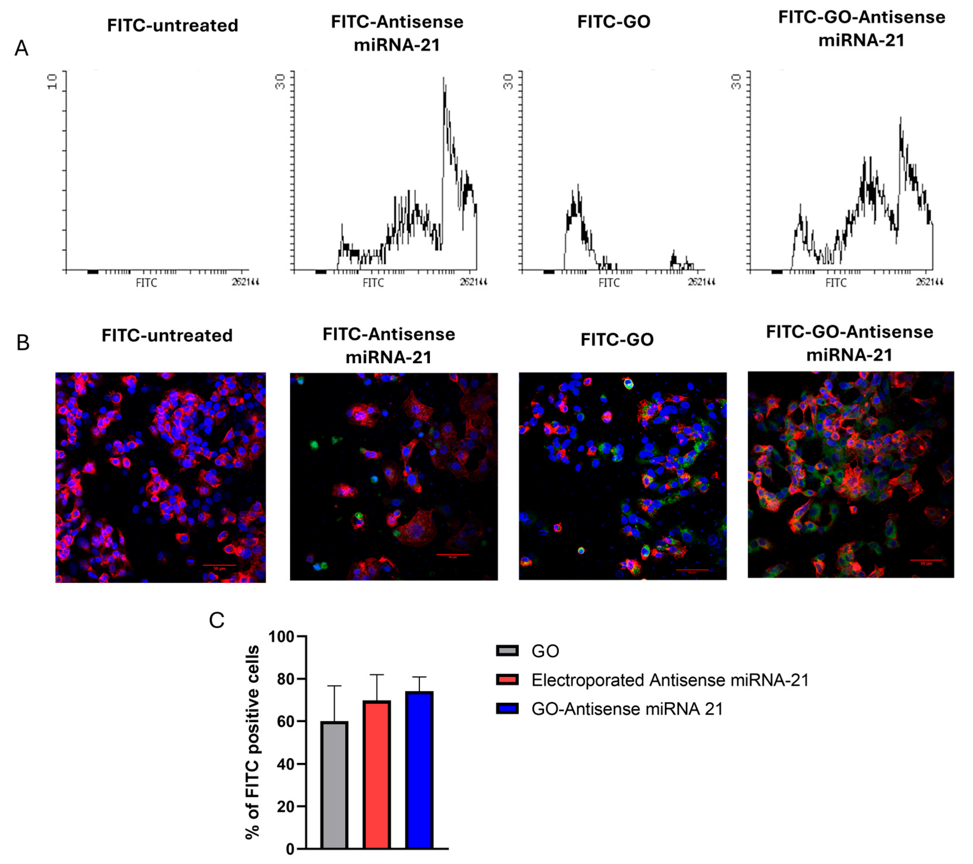
2.2.2. Delivery Efficiency Evaluation of the GO-Antisense miRNA-21 Nanosystem
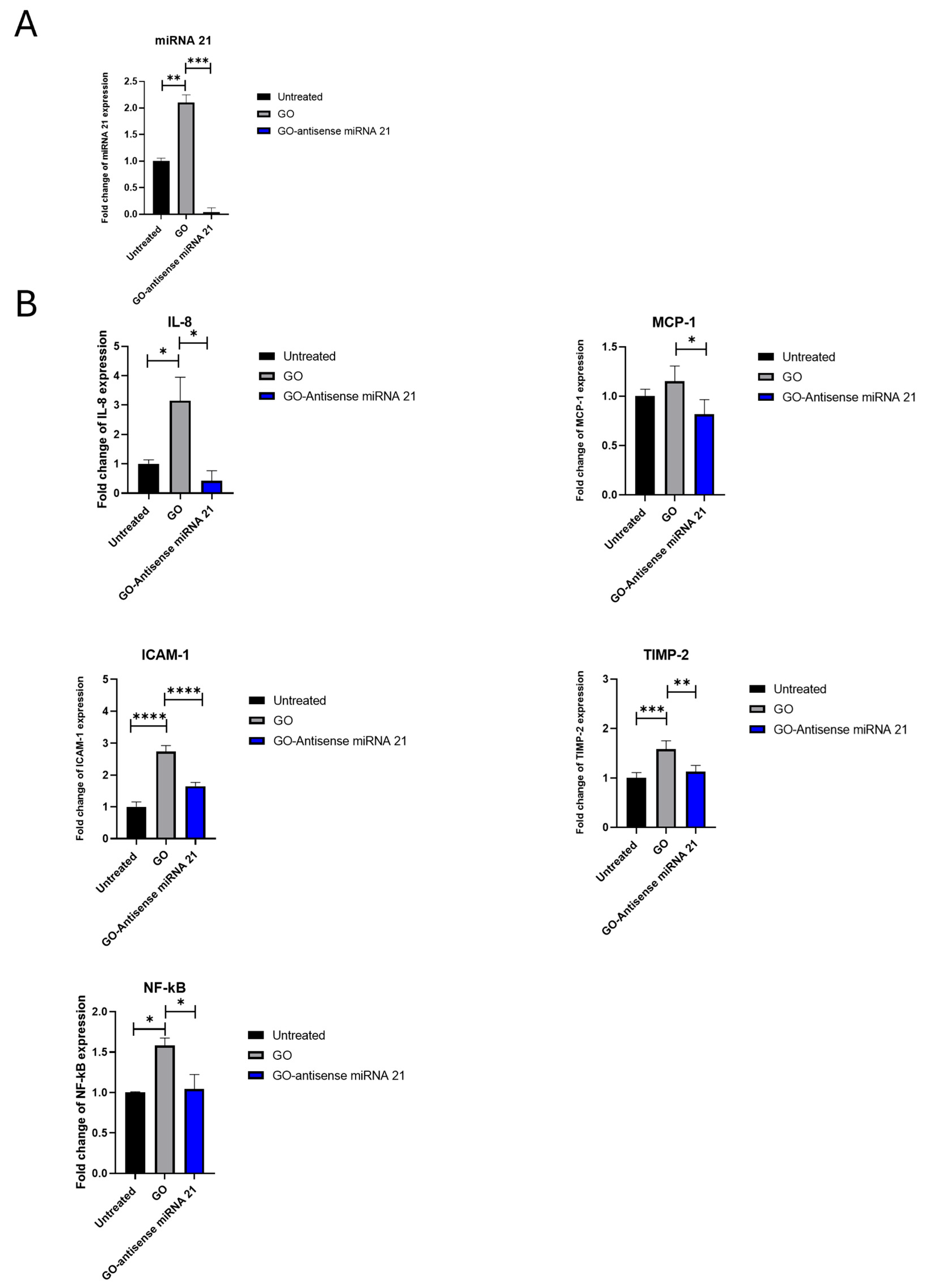
2.2.3. Gene Expression Modulation by GO and GO–Antisense miRNA-21 Nanosystem
3. Discussion
4. Materials and Methods
4.1. Nanosystem
4.1.1. Graphene Oxide
4.1.2. Synthesis of Graphene Oxide–Antisense miRNA-21 Nanosystem
4.2. Characterization of the Nanosystem
4.2.1. Transmission Electron Microscopy
4.2.2. Fourier Transform Infrared (FTIR) Spectroscopy
4.2.3. Dynamic Light Scattering and ζ-Potentials
4.2.4. UV-Visible Spectroscopy
4.2.5. Release Kinetics of Antisense miRNA-21
- Baseline correctionFor each release condition, the minimum absorbance value (Amin) within the dataset was subtracted from all measurements:
- Normalization to maximum corrected absorbanceThe corrected absorbance was divided by the maximum corrected value (Acorr,max) for that condition:
- 3.
- Time alignmentTime labels of 1 h, 3 h, 6 h, 24 h, 48 h and 72 h (and 168 h where applicable) were converted to numerical hours and paired with normalized release values.The final dataset comprised time, experimental condition, mean absorbance, and the ratio Mt/M∞ for each sample. This dataset was utilized for both kinetic modeling and descriptive quantitative analysis. To characterize the dominant release mechanism, the normalized profiles (Mt/M∞) were fitted using three established kinetic models:
4.2.6. Laser-Induced Breakdown Spectroscopy (LIBS) Analysis
4.3. Cell Cultures and Treatments
4.3.1. Cell Line and Conditions
4.3.2. Electroporation with Antisense miRNA-21
4.3.3. Treatment with GO Complex
4.3.4. Cell Viability Assay
4.3.5. Cell Viability Assay After Antisense miRNA-21 and GO-Antisense miRNA-21 Nanosystem Administration
4.4. Delivery Efficiency
4.4.1. FITC Labeling and Confocal Microscopy
4.4.2. Flow Cytometry
4.5. Total RNA Extraction and Real-Time PCR
4.5.1. RNA Extraction, cDNA Synthesis and Real Time-PCR
4.5.2. miRNA Extraction, Reverse Transcription and Real-Time PCR
4.5.3. Statistical Analysis
5. Conclusions
Author Contributions
Funding
Institutional Review Board Statement
Informed Consent Statement
Data Availability Statement
Conflicts of Interest
References
- Dreyer, D.R.; Park, S.; Bielawski, C.W.; Ruoff, R.S. The Chemistry of Graphene Oxide. Chem. Soc. Rev. 2010, 39, 228–240. [Google Scholar] [CrossRef]
- Tao, W.; Lan, Y.; Zhang, J.; Zhu, L.; Liu, Q.; Yang, Y.; Yang, S.; Tian, G.; Zhang, S. Revealing the Chemical Nature of Functional Groups on Graphene Oxide by Integrating Potentiometric Titration and Ab Initio Calculations. ACS Omega 2023, 8, 24332–24340. [Google Scholar] [CrossRef] [PubMed]
- Zhang, Y.; Nayak, T.R.; Hong, H.; Cai, W. Graphene: A Versatile Nanoplatform for Biomedical Applications. Nanoscale 2012, 4, 3833. [Google Scholar] [CrossRef]
- Gomez, C.V.; Robalino, E.; Haro, D.; Tene, T.; Escudero, P.; Haro, A.; Orbe, J. Structural and Electronic Properties of Graphene Oxide for Different Degree of Oxidation1. Mater. Today Proc. 2016, 3, 796–802. [Google Scholar] [CrossRef]
- Daniyal, M.; Liu, B.; Wang, W. Comprehensive Review on Graphene Oxide for Use in Drug Delivery System. Curr. Med. Chem. 2020, 27, 3665–3685. [Google Scholar] [CrossRef] [PubMed]
- Singh, D.P.; Herrera, C.E.; Singh, B.; Singh, S.; Singh, R.K.; Kumar, R. Graphene Oxide: An Efficient Material and Recent Approach for Biotechnological and Biomedical Applications. Mater. Sci. Eng. C 2018, 86, 173–197. [Google Scholar] [CrossRef]
- Liu, J.; Cui, L.; Losic, D. Graphene and Graphene Oxide as New Nanocarriers for Drug Delivery Applications. Acta Biomater. 2013, 9, 9243–9257. [Google Scholar] [CrossRef] [PubMed]
- Tripathi, S.K.; Goyal, R.; Gupta, K.C.; Kumar, P. Functionalized Graphene Oxide Mediated Nucleic Acid Delivery. Carbon 2013, 51, 224–235. [Google Scholar] [CrossRef]
- Borzooee Moghadam, N.; Avatefi, M.; Karimi, M.; Mahmoudifard, M. Graphene Family in Cancer Therapy: Recent Progress in Cancer Gene/Drug Delivery Applications. J. Mater. Chem. B 2023, 11, 2568–2613. [Google Scholar] [CrossRef] [PubMed]
- Yang, H.; Shi, G.; Ge, C.; Huang, J.; Wan, L.; Wang, Z.; Liu, Y.; Jia, R.; Wang, M.; Zhang, L.; et al. Functionalized Graphene Oxide as a Nanocarrier for Multiple Suppressive MiRNAs to Inhibit Human Intrahepatic Cholangiocarcinoma. Nano Select 2021, 2, 1372–1384. [Google Scholar] [CrossRef]
- Mohr, A.; Mott, J. Overview of MicroRNA Biology. Semin. Liver Dis. 2015, 35, 003–011. [Google Scholar] [CrossRef]
- Shang, R.; Lee, S.; Senavirathne, G.; Lai, E.C. MicroRNAs in Action: Biogenesis, Function and Regulation. Nat. Rev. Genet. 2023, 24, 816–833. [Google Scholar] [CrossRef] [PubMed]
- Saliminejad, K.; Khorram Khorshid, H.R.; Soleymani Fard, S.; Ghaffari, S.H. An Overview of MicroRNAs: Biology, Functions, Therapeutics, and Analysis Methods. J. Cell. Physiol. 2019, 234, 5451–5465. [Google Scholar] [CrossRef]
- Bartel, D.P. MicroRNAs. Cell 2004, 116, 281–297. [Google Scholar] [CrossRef]
- Iorio, M.V.; Croce, C.M. MicroRNA Dysregulation in Cancer: Diagnostics, Monitoring and Therapeutics. A Comprehensive Review. EMBO Mol. Med. 2012, 4, 143–159, Erratum in EMBO Mol. Med. 2017, 9, 852. [Google Scholar] [CrossRef] [PubMed]
- Croce, C.M. Causes and Consequences of MicroRNA Dysregulation in Cancer. Nat. Rev. Genet. 2009, 10, 704–714. [Google Scholar] [CrossRef] [PubMed]
- Ha, T.-Y. MicroRNAs in Human Diseases: From Cancer to Cardiovascular Disease. Immune Netw. 2011, 11, 135. [Google Scholar] [CrossRef]
- Hammond, S.M.; Aartsma-Rus, A.; Alves, S.; Borgos, S.E.; Buijsen, R.A.M.; Collin, R.W.J.; Covello, G.; Denti, M.A.; Desviat, L.R.; Echevarría, L.; et al. Delivery of Oligonucleotide-based Therapeutics: Challenges and Opportunities. EMBO Mol. Med. 2021, 13, EMMM202013243. [Google Scholar] [CrossRef]
- Gagliardi, M.; Ashizawa, A.T. The Challenges and Strategies of Antisense Oligonucleotide Drug Delivery. Biomedicines 2021, 9, 433. [Google Scholar] [CrossRef]
- Stenvang, J.; Petri, A.; Lindow, M.; Obad, S.; Kauppinen, S. Inhibition of MicroRNA Function by AntimiR Oligonucleotides. Silence 2012, 3, 1. [Google Scholar] [CrossRef]
- Esau, C.C. Inhibition of MicroRNA with Antisense Oligonucleotides. Methods 2008, 44, 55–60. [Google Scholar] [CrossRef]
- Wen, D.; Danquah, M.; Chaudhary, A.K.; Mahato, R.I. Small Molecules Targeting MicroRNA for Cancer Therapy: Promises and Obstacles. J. Control. Release 2015, 219, 237–247. [Google Scholar] [CrossRef]
- Gambari, R.; Brognara, E.; Spandidos, D.A.; Fabbri, E. Targeting OncomiRNAs and Mimicking Tumor Suppressor MiRNAs: New Trends in the Development of MiRNA Therapeutic Strategies in Oncology (Review). Int. J. Oncol. 2016, 49, 5–32. [Google Scholar] [CrossRef]
- Pagoni, M.; Cava, C.; Sideris, D.C.; Avgeris, M.; Zoumpourlis, V.; Michalopoulos, I.; Drakoulis, N. MiRNA-Based Technologies in Cancer Therapy. J. Pers. Med. 2023, 13, 1586. [Google Scholar] [CrossRef]
- Cheng, C.J.; Bahal, R.; Babar, I.A.; Pincus, Z.; Barrera, F.; Liu, C.; Svoronos, A.; Braddock, D.T.; Glazer, P.M.; Engelman, D.M.; et al. MicroRNA Silencing for Cancer Therapy Targeted to the Tumour Microenvironment. Nature 2015, 518, 107–110. [Google Scholar] [CrossRef] [PubMed]
- Kutwin, M.; Sosnowska, M.E.; Strojny-Cieślak, B.; Jaworski, S.; Trzaskowski, M.; Wierzbicki, M.; Chwalibog, A.; Sawosz, E. MicroRNA Delivery by Graphene-Based Complexes into Glioblastoma Cells. Molecules 2021, 26, 5804. [Google Scholar] [CrossRef]
- Cui, L.; Song, Y.; Ke, G.; Guan, Z.; Zhang, H.; Lin, Y.; Huang, Y.; Zhu, Z.; Yang, C.J. Graphene Oxide Protected Nucleic Acid Probes for Bioanalysis and Biomedicine. Chem.—A Eur. J. 2013, 19, 10442–10451. [Google Scholar] [CrossRef] [PubMed]
- Dutta, S. Graphene Oxide in Molecular Biology Approaches for Nucleic Acid Detection. In Comprehensive Analytical Chemistry; Elsevier: Amsterdam, The Netherlands, 2024; pp. 139–161. [Google Scholar]
- de Lázaro, I.; Vranic, S.; Marson, D.; Rodrigues, A.F.; Buggio, M.; Esteban-Arranz, A.; Mazza, M.; Posocco, P.; Kostarelos, K. Graphene Oxide as a 2D Platform for Complexation and Intracellular Delivery of SiRNA. Nanoscale 2019, 11, 13863–13877. [Google Scholar] [CrossRef]
- Han, X.-M.; Zheng, K.-W.; Wang, R.-L.; Yue, S.-F.; Chen, J.; Zhao, Z.-W.; Song, F.; Su, Y.; Ma, Q. Functionalization and Optimization-Strategy of Graphene Oxide-Based Nanomaterials for Gene and Drug Delivery. Am. J. Transl. Res. 2020, 12, 1515–1534. [Google Scholar] [PubMed]
- Yi, L.; Zhang, Y.; Shi, X.; Du, X.; Wang, X.; Yu, A.; Zhai, G. Recent Progress of Functionalised Graphene Oxide in Cancer Therapy. J. Drug Target. 2019, 27, 125–144. [Google Scholar] [CrossRef]
- Chiacchiaretta, M.; Bramini, M.; Rocchi, A.; Armirotti, A.; Giordano, E.; Vázquez, E.; Bandiera, T.; Ferroni, S.; Cesca, F.; Benfenati, F. Graphene Oxide Upregulates the Homeostatic Functions of Primary Astrocytes and Modulates Astrocyte-to-Neuron Communication. Nano Lett. 2018, 18, 5827–5838. [Google Scholar] [CrossRef]
- Xu, D.; Wang, C.; Wu, J.; Fu, Y.; Li, S.; Hou, W.; Lin, L.; Li, P.; Yu, D.; Zhao, W. Effects of Low-Concentration Graphene Oxide Quantum Dots on Improving the Proliferation and Differentiation Ability of Bone Marrow Mesenchymal Stem Cells through the Wnt/β-Catenin Signaling Pathway. ACS Omega 2022, 7, 13546–13556. [Google Scholar] [CrossRef]
- Castellanos-Rizaldos, E.; Brown, C.R.; Dennin, S.; Kim, J.; Gupta, S.; Najarian, D.; Gu, Y.; Aluri, K.; Enders, J.; Brown, K.; et al. RT-QPCR Methods to Support Pharmacokinetics and Drug Mechanism of Action to Advance Development of RNAi Therapeutics. Nucleic Acid. Ther. 2020, 30, 133–142. [Google Scholar] [CrossRef]
- MAO, B.; XIAO, H.; ZHANG, Z.; WANG, D.; WANG, G. MicroRNA-21 Regulates the Expression of BTG2 in HepG2 Liver Cancer Cells. Mol. Med. Rep. 2015, 12, 4917–4924. [Google Scholar] [CrossRef]
- Yin, D.; Wang, Y.; Sai, W.; Zhang, L.; Miao, Y.; Cao, L.; Zhai, X.; Feng, X.; Yang, L. HBx-Induced MiR-21 Suppresses Cell Apoptosis in Hepatocellular Carcinoma by Targeting Interleukin-12. Oncol. Rep. 2016, 36, 2305–2312. [Google Scholar] [CrossRef] [PubMed]
- Chu, Q.; Yan, X.; Liu, L.; Xu, T. The Inducible MicroRNA-21 Negatively Modulates the Inflammatory Response in Teleost Fish via Targeting IRAK4. Front. Immunol. 2019, 10, 1623. [Google Scholar] [CrossRef]
- Kölling, M.; Kaucsar, T.; Schauerte, C.; Hübner, A.; Dettling, A.; Park, J.-K.; Busch, M.; Wulff, X.; Meier, M.; Scherf, K.; et al. Therapeutic MiR-21 Silencing Ameliorates Diabetic Kidney Disease in Mice. Mol. Ther. 2017, 25, 165–180. [Google Scholar] [CrossRef]
- Jin, K.; Li, T.; Sánchez-Duffhues, G.; Zhou, F.; Zhang, L. Involvement of Inflammation and Its Related MicroRNAs in Hepatocellular Carcinoma. Oncotarget 2017, 8, 22145–22165. [Google Scholar] [CrossRef] [PubMed]
- Wu, N.; McDaniel, K.; Zhou, T.; Ramos-Lorenzo, S.; Wu, C.; Huang, L.; Chen, D.; Annable, T.; Francis, H.; Glaser, S.; et al. Knockout of MicroRNA-21 Attenuates Alcoholic Hepatitis through the VHL/NF-ΚB Signaling Pathway in Hepatic Stellate Cells. Am. J. Physiol.-Gastrointest. Liver Physiol. 2018, 315, G385–G398. [Google Scholar] [CrossRef] [PubMed]
- Vogel, A.; Meyer, T.; Sapisochin, G.; Salem, R.; Saborowski, A. Hepatocellular Carcinoma. Lancet 2022, 400, 1345–1362. [Google Scholar] [CrossRef]
- Villanueva, A. Hepatocellular Carcinoma. N. Engl. J. Med. 2019, 380, 1450–1462. [Google Scholar] [CrossRef]
- Di Leva, G.; Garofalo, M.; Croce, C.M. MicroRNAs in Cancer. Annu. Rev. Pathol. Mech. Dis. 2014, 9, 287–314. [Google Scholar] [CrossRef]
- Esquela-Kerscher, A.; Slack, F.J. Oncomirs—MicroRNAs with a Role in Cancer. Nat. Rev. Cancer 2006, 6, 259–269. [Google Scholar] [CrossRef]
- Ou, L.; Sun, T.; Liu, M.; Zhang, Y.; Zhou, Z.; Zhan, X.; Lu, L.; Zhao, Q.; Lai, R.; Shao, L. Efficient MiRNA Inhibitor Delivery with Graphene Oxide-Polyethylenimine to Inhibit Oral Squamous Cell Carcinoma. Int. J. Nanomedicine 2020, 15, 1569–1583. [Google Scholar] [CrossRef]
- Zhi, F.; Dong, H.; Jia, X.; Guo, W.; Lu, H.; Yang, Y.; Ju, H.; Zhang, X.; Hu, Y. Functionalized Graphene Oxide Mediated Adriamycin Delivery and MiR-21 Gene Silencing to Overcome Tumor Multidrug Resistance In Vitro. PLoS ONE 2013, 8, e60034. [Google Scholar] [CrossRef] [PubMed]
- Kutwin, M.; Sosnowska-Ławnicka, M.; Nasiłowska, B.; Lange, A.; Wierzbicki, M.; Jaworski, S. The Delivery of Mimic MiRNA-7 into Glioblastoma Cells and Tumour Tissue by Graphene Oxide Nanosystems. Nanotechnol. Sci. Appl. 2024, 17, 167–188. [Google Scholar] [CrossRef] [PubMed]
- Liu, X.; Yan, C.; Chen, K.L. Adsorption of Human Serum Albumin on Graphene Oxide: Implications for Protein Corona Formation and Conformation. Environ. Sci. Technol. 2019, 53, 8631–8639. [Google Scholar] [CrossRef]
- More, S.J.; Bampidis, V.; Benford, D.; Bragard, C.; Hernandez-Jerez, A.; Bennekou, S.H.; Halldorsson, T.I.; Koutsoumanis, K.P.; Lambré, C.; EFSA Scientific Committee. Guidance on Scientific Criteria for Grouping Chemicals into Assessment Groups for Human Risk Assessment of Combined Exposure to Multiple Chemicals. EFSA J. 2021, 19, e07033. [Google Scholar] [CrossRef] [PubMed]
- ISO/TR 13014:2012; Nanotechnologies—Guidance on Physico-Chemical Characterization of Engineered Nanoscale Materials for Toxicologic Assessment. ISO: Geneva, Switzerland, 2012. Available online: https://www.iso.org/standard/52334.html (accessed on 1 December 2025).
- Guidance on Aquatic and Sediment Toxicological Testing of Nanomaterials (OECD Guidance Document No. 317). 2021. Available online: https://www.oecd.org/en/publications/guidance-document-on-aquatic-and-sediment-toxicological-testing-of-nanomaterials_08905c99-en.html (accessed on 1 December 2025).
- Sang, Y.; Miao, P.; Chen, T.; Zhao, Y.; Chen, L.; Tian, Y.; Han, X.; Gao, J. Fabrication and Evaluation of Graphene Oxide/Hydroxypropyl Cellulose/Chitosan Hybrid Aerogel for 5-Fluorouracil Release. Gels 2022, 8, 649. [Google Scholar] [CrossRef]
- Wu, M.; Kempaiah, R.; Huang, P.-J.J.; Maheshwari, V.; Liu, J. Adsorption and Desorption of DNA on Graphene Oxide Studied by Fluorescently Labeled Oligonucleotides. Langmuir 2011, 27, 2731–2738. [Google Scholar] [CrossRef]
- Khakpour, E.; Salehi, S.; Naghib, S.M.; Ghorbanzadeh, S.; Zhang, W. Graphene-Based Nanomaterials for Stimuli-Sensitive Controlled Delivery of Therapeutic Molecules. Front. Bioeng. Biotechnol. 2023, 11, 9768. [Google Scholar] [CrossRef]
- Yin, F.; Hu, K.; Chen, Y.; Yu, M.; Wang, D.; Wang, Q.; Yong, K.-T.; Lu, F.; Liang, Y.; Li, Z. SiRNA Delivery with PEGylated Graphene Oxide Nanosheets for Combined Photothermal and Genetherapy for Pancreatic Cancer. Theranostics 2017, 7, 1133–1148. [Google Scholar] [CrossRef]
- Yang, Z.; Yang, D.; Zeng, K.; Li, D.; Qin, L.; Cai, Y.; Jin, J. Simultaneous Delivery of AntimiR-21 and Doxorubicin by Graphene Oxide for Reducing Toxicity in Cancer Therapy. ACS Omega 2020, 5, 14437–14443. [Google Scholar] [CrossRef]
- Bellier, N.; Baipaywad, P.; Ryu, N.; Lee, J.Y.; Park, H. Recent Biomedical Advancements in Graphene Oxide- and Reduced Graphene Oxide-Based Nanocomposite Nanocarriers. Biomater. Res. 2022, 26, 65. [Google Scholar] [CrossRef]
- Kiew, S.F.; Kiew, L.V.; Lee, H.B.; Imae, T.; Chung, L.Y. Assessing Biocompatibility of Graphene Oxide-Based Nanocarriers: A Review. J. Control. Release 2016, 226, 217–228. [Google Scholar] [CrossRef] [PubMed]
- Lategan, K.; Alghadi, H.; Bayati, M.; De Cortalezzi, M.; Pool, E. Effects of Graphene Oxide Nanoparticles on the Immune System Biomarkers Produced by RAW 264.7 and Human Whole Blood Cell Cultures. Nanomaterials 2018, 8, 125. [Google Scholar] [CrossRef]
- Zhang, Y.; Ma, C.; Wang, Z.; Zhou, Q.; Sun, S.; Ma, P.; Lv, L.; Jiang, X.; Wang, X.; Zhan, L. Large-Sized Graphene Oxide Synergistically Enhances Parenchymal Hepatocyte IL-6 Expression Monitored by Dynamic Imaging. Nanoscale 2020, 12, 8147–8158, Correction in Nanoscale 2020, 12, 9284. https://doi.org/10.1039/D0NR90091E. [Google Scholar] [CrossRef] [PubMed]
- Di Ianni, E.; Møller, P.; Vogel, U.B.; Jacobsen, N.R. Pro-Inflammatory Response and Genotoxicity Caused by Clay and Graphene Nanomaterials in A549 and THP-1 Cells. Mutat. Res./Genet. Toxicol. Environ. Mutagen. 2021, 872, 503405. [Google Scholar] [CrossRef]
- Yoshimura, T. The Chemokine MCP-1 (CCL2) in the Host Interaction with Cancer: A Foe or Ally? Cell Mol. Immunol. 2018, 15, 335–345. [Google Scholar] [CrossRef]
- Fousek, K.; Horn, L.A.; Palena, C. Interleukin-8: A Chemokine at the Intersection of Cancer Plasticity, Angiogenesis, and Immune Suppression. Pharmacol. Ther. 2021, 219, 107692. [Google Scholar] [CrossRef] [PubMed]
- Gressner, A.M.; Weiskirchen, R. Modern Pathogenetic Concepts of Liver Fibrosis Suggest Stellate Cells and TGF-β as Major Players and Therapeutic Targets. J. Cell Mol. Med. 2006, 10, 76–99. [Google Scholar] [CrossRef]
- Nie, Q.-H.; Duan, G.-R.; Luo, X.-D.; Xie, Y.-M.; Luo, H.; Zhou, Y.-X.; Pan, B.-R. Expression of TIMP-1 and TIMP-2 in Rats with Hepatic Fibrosis. World J. Gastroenterol. 2004, 10, 86. [Google Scholar] [CrossRef]
- Xu, G.-F. Dynamic Changes in the Expression of Matrix Metalloproteinases and Their Inhibitors, TIMPs, during Hepatic Fibrosis Induced by Alcohol in Rats. World J. Gastroenterol. 2004, 10, 3621. [Google Scholar] [CrossRef] [PubMed]
- Xue, Y.; Qian, K.; Sun, Y.; Xiao, L.; Shi, X. Application of TGF-β1, TIMP-1 and TIMP-2 Small Interfering RNAs Can Alleviate CCl 4 -induced Hepatic Fibrosis in Rats by Rebalancing Th1/Th2 Cytokines. Exp. Ther. Med. 2021, 22, 963. [Google Scholar] [CrossRef] [PubMed]
- ISO 10993-5:2009; Biological Evaluation of Medical Devices—Part 5: Tests for In Vitro Cytotoxicity. ISO: Geneva, Switzerland, 2009. Available online: https://www.iso.org/standard/36406.html (accessed on 1 December 2025).
- ISO/TR 10993-22:2017; Biological Evaluation of Medical Devices—Part 22: Guidance on Nanomaterials. ISO: Geneva, Switzerland, 2017. Available online: https://www.iso.org/standard/68931.html (accessed on 1 December 2025).
- Fadeel, B.; Farcal, L.; Hardy, B.; Vázquez-Campos, S.; Hristozov, D.; Marcomini, A.; Lynch, I.; Valsami-Jones, E.; Alenius, H.; Savolainen, K. Advanced Tools for the Safety Assessment of Nanomaterials. Nat. Nanotechnol. 2018, 13, 537–543. [Google Scholar] [CrossRef]
- Bitounis, D.; Ali-Boucetta, H.; Hong, B.H.; Min, D.; Kostarelos, K. Prospects and Challenges of Graphene in Biomedical Applications. Adv. Mater. 2013, 25, 2258–2268. [Google Scholar] [CrossRef] [PubMed]
- Zhang, B.G.; Li, J.F.; Yu, B.Q.; Zhu, Z.G.; Liu, B.Y.; Yan, M. MicroRNA-21 Promotes Tumor Proliferation and Invasion in Gastric Cancer by Targeting PTEN. Oncol. Rep. 2012, 27, 1019–1026. [Google Scholar] [CrossRef]










| Model | Parameter | pH 4.5 | pH 7.4 |
|---|---|---|---|
| Higuchi | k_H | 0.030–0.045 | 0.015–0.025 |
| R2 | >0.93 | 0.90–0.94 | |
| Korsmeyer-Peppas | n | 0.32–0.41 | 0.28–0.36 |
| R2 | 0.92–0.96 | 0.90–0.94 | |
| Weibull | β | 0.55–0.75 | 0.50–0.70 |
| R2 | 0.96–0.99 | 0.94–0.98 |
| Target Gene | Forward Primer | Reverse Primer |
|---|---|---|
| ICAM-1 | AGCGGCTGACGTGTGCAGTAAT | TCTGAGACCTCTGGCTTCGTCA |
| MCP-1 | CCACGCAACAAATGAAGTAGCCC | CTGGAATGCTGTTCCCTTCAAG |
| TIMP-2 | ACCCTCTGTGACTTCATCGTGC | GGAGATGTAGCACGGGATCATG |
| IL-8 | GAGAGTGATTGAGAGTGGACCAC | CACAACCCTCTGCACCCAGTTT |
| GAPDH | TGCACCACCAACTGCTTAGC | GGCATGGACTGTGGTCATGAG |
| NF-kB | GGCAGACCAGTGTCATTGAGCA | CAGCAGAAAGCTCACCACACTC |
Disclaimer/Publisher’s Note: The statements, opinions and data contained in all publications are solely those of the individual author(s) and contributor(s) and not of MDPI and/or the editor(s). MDPI and/or the editor(s) disclaim responsibility for any injury to people or property resulting from any ideas, methods, instructions or products referred to in the content. |
© 2026 by the authors. Licensee MDPI, Basel, Switzerland. This article is an open access article distributed under the terms and conditions of the Creative Commons Attribution (CC BY) license.
Share and Cite
Trischitta, P.; Kucharzewska, P.; Nasiłowska, B.; Skrzeczanowski, W.; Pennisi, R.; Sciortino, M.T.; Kutwin, M. Graphene-Based Nanosystem for Targeted Delivery of Anti-Sense miRNA-21 on Hepatocellular Carcinoma Cells. Int. J. Mol. Sci. 2026, 27, 975. https://doi.org/10.3390/ijms27020975
Trischitta P, Kucharzewska P, Nasiłowska B, Skrzeczanowski W, Pennisi R, Sciortino MT, Kutwin M. Graphene-Based Nanosystem for Targeted Delivery of Anti-Sense miRNA-21 on Hepatocellular Carcinoma Cells. International Journal of Molecular Sciences. 2026; 27(2):975. https://doi.org/10.3390/ijms27020975
Chicago/Turabian StyleTrischitta, Paola, Paulina Kucharzewska, Barbara Nasiłowska, Wojciech Skrzeczanowski, Rosamaria Pennisi, Maria Teresa Sciortino, and Marta Kutwin. 2026. "Graphene-Based Nanosystem for Targeted Delivery of Anti-Sense miRNA-21 on Hepatocellular Carcinoma Cells" International Journal of Molecular Sciences 27, no. 2: 975. https://doi.org/10.3390/ijms27020975
APA StyleTrischitta, P., Kucharzewska, P., Nasiłowska, B., Skrzeczanowski, W., Pennisi, R., Sciortino, M. T., & Kutwin, M. (2026). Graphene-Based Nanosystem for Targeted Delivery of Anti-Sense miRNA-21 on Hepatocellular Carcinoma Cells. International Journal of Molecular Sciences, 27(2), 975. https://doi.org/10.3390/ijms27020975

