Sign in to use this feature.

Years

Between: -

Subjects

remove_circle_outline
remove_circle_outline
remove_circle_outline
remove_circle_outline
remove_circle_outline
remove_circle_outline
remove_circle_outline
remove_circle_outline
remove_circle_outline

Journals

remove_circle_outline
remove_circle_outline
remove_circle_outline
remove_circle_outline
remove_circle_outline
remove_circle_outline
remove_circle_outline
remove_circle_outline
remove_circle_outline

Article Types

Countries / Regions

remove_circle_outline
remove_circle_outline
remove_circle_outline
remove_circle_outline
remove_circle_outline
remove_circle_outline
remove_circle_outline
remove_circle_outline
remove_circle_outline

Search Results (1,848)

Search Parameters:
Keywords = CXCL9

Order results
Result details
Results per page
Select all
Export citation of selected articles as:
16 pages, 10549 KB  
Article
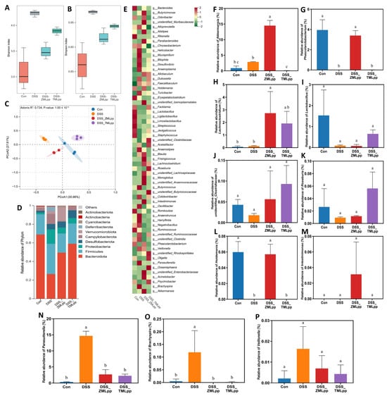
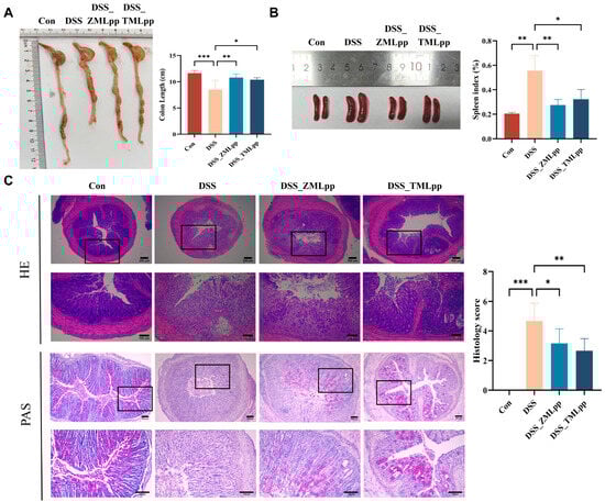
Alleviating Effects of Zophobas morio and Tenebrio molitor Larvae Protein Powder on Dextran Sodium Sulfate-Induced Inflammatory Bowel Disease in Mice
by Ziqi Yang, Xianhui Yang, Juan Du, Shangwei Li, Jia Yu, Fei Qiao, Feng Zhu, Bangyan Song, Haiyan Zhang, Heng Luo and Ying Cao
Int. J. Mol. Sci. 2026, 27(3), 1405; https://doi.org/10.3390/ijms27031405 - 30 Jan 2026
Abstract
Inflammatory Bowel Disease (IBD) is a chronic, recurrent intestinal inflammatory disorder with an unclear etiology. Current pharmaceutical therapies for IBD still have several side effects, necessitating safer and more effective strategies. Edible insects are novel nutritional and bioactive resources with potential anti-inflammatory properties, [...] Read more.
Inflammatory Bowel Disease (IBD) is a chronic, recurrent intestinal inflammatory disorder with an unclear etiology. Current pharmaceutical therapies for IBD still have several side effects, necessitating safer and more effective strategies. Edible insects are novel nutritional and bioactive resources with potential anti-inflammatory properties, but the effects of Zophobas morio larvae (ZML) and Tenebrio molitor larvae (TML) on IBD remain insufficiently explored. A 3% dextran sodium sulfate (DSS)-induced mouse colitis model was established to evaluate ZML protein powder (ZMLpp) and TML protein powder (TMLpp). Disease Activity Index (DAI), colon length, spleen weight, histopathology, inflammatory cell infiltration (LCA/MPO staining), inflammatory cytokines (Ccl2, Cxcl1, Ptgs2, Nf-κb), and intestinal microbiota (16S rRNA sequencing) were determined. The result showed that compared with the DSS group, both ZMLpp and TMLpp significantly reduced DAI, mitigated weight loss and hematochezia/diarrhea, restored colon length, attenuated mucosal damage, and preserved goblet cells and crypts, inflammatory cell infiltration, downregulated cytokine expression, improved fecal microbiota dysbiosis, such as increased abundance of beneficial bacteria like Akkermansia. These findings demonstrate that both ZMLpp and TMLpp alleviate DSS-induced colitis by inhibiting inflammation and modulating the microbiota, supporting their application in IBD therapy and the development of anti-colitis functional foods or pharmaceuticals. Full article
(This article belongs to the Section Bioactives and Nutraceuticals)
Show Figures

Graphical abstract

13 pages, 763 KB  
Article
The Influence of Acute Beta-Hydroxy Beta-Methylbutyrate (HMB) Ingestion on the Human Skeletal Muscle Transcriptome
by Daniel J. Wilkinson, Iain J. Gallagher, Hannah Crossland, Suzette L. Pereira, Ricardo Rueda, Bethan E. Phillips, Kenneth Smith, Colleen S. Deane and Philip J. Atherton
Nutrients 2026, 18(3), 434; https://doi.org/10.3390/nu18030434 - 28 Jan 2026
Abstract
Background: Nutritional interventions to mitigate age/disease-related skeletal muscle attrition are much needed given the growing older population. Beta-hydroxy beta-methylbutyrate (HMB), an endogenous metabolite of the essential amino acid leucine, has anabolic properties in skeletal muscle: acutely stimulating muscle protein synthesis and attenuating muscle [...] Read more.
Background: Nutritional interventions to mitigate age/disease-related skeletal muscle attrition are much needed given the growing older population. Beta-hydroxy beta-methylbutyrate (HMB), an endogenous metabolite of the essential amino acid leucine, has anabolic properties in skeletal muscle: acutely stimulating muscle protein synthesis and attenuating muscle protein breakdown. While the role of supplemental HMB on muscle protein turnover is established, mechanistic effects on the muscle transcriptome have not been examined. Methods: Total RNA was extracted from m. vastus lateralis muscle biopsies of young males (n = 14) before and ~2.5 h after oral consumption of ~3 g HMB. Global changes in the muscle transcriptome were assessed via RNA sequencing, and differential expression in genes between fasted and ‘fed’ (HMB) conditions was determined. To identify the functional biology of differentially expressed genes, gene set enrichment and active subnetwork-orientated enrichment analyses was performed. Results: Of 15,982 genes detected, 468 were significantly upregulated and 326 were significantly downregulated in response to HMB. These genes were found to be associated with molecular pathways regulating muscle protein turnover, most notably, JAK-STAT signalling (e.g., STAM), circadian rhythm (e.g., NR1D1, NR1D2, PER2, PER3), TNFα signalling (e.g., TNFRSF1A, CCL2, CXCL2), and protein synthesis (e.g., POLR1A, POLR2A, POLR3A, PIK3RR, SGK1). HMB also regulated the expression of AA transporters, evoking a robust increase in SLC36A1 (PAT1) and SLC7A5 (LAT1). Conclusions: HMB evokes transcriptional events important in the homeostasis of muscle, supporting a role in proteostasis and one akin to protein intake, i.e., upregulation of AA transporters. Future work should further define HMB’s transcriptomic/proteomic effects in ageing/disease and synergy with exercise. Full article
14 pages, 2578 KB  
Article
IL-17 Cytokines Induce IκBζ in Dermal Fibroblasts to Promote Pro-Inflammatory Gene Expression in Psoriasis
by Lejla Svraka, Anna Skarnvad Andersen, Toke Touborg, Thomas Emmanuel, Udayaraja GK, Haja N. Kadarmideen, Trine Bertelsen, Christian Vestergaard and Claus Johansen
Int. J. Mol. Sci. 2026, 27(3), 1297; https://doi.org/10.3390/ijms27031297 - 28 Jan 2026
Viewed by 44
Abstract
IκBζ (NFKBIZ) has been implicated as a key co-transcription factor in psoriasis pathogenesis. While its role in keratinocytes is well established, the involvement in dermal fibroblasts, another critical skin cell type, remains underexplored. This study characterizes cytokine-induced NFKBIZ regulation in human [...] Read more.
IκBζ (NFKBIZ) has been implicated as a key co-transcription factor in psoriasis pathogenesis. While its role in keratinocytes is well established, the involvement in dermal fibroblasts, another critical skin cell type, remains underexplored. This study characterizes cytokine-induced NFKBIZ regulation in human dermal fibroblasts in vitro and integrates spatial transcriptomics to determine NFKBIZ expression patterns in psoriatic skin biopsies. Primary dermal fibroblasts were stimulated with IL-17A, IL-17F, and TNF. Signaling pathways and gene regulation were examined using chemical inhibitors, siRNA knockdown, qPCR, and Western blotting. Additionally, spatial transcriptomics (CosMx™) assessed NFKBIZ expression in paired lesional and non-lesional psoriatic skin biopsies. Results showed significant upregulation of IκBζ expression in dermal fibroblasts following stimulation with both IL-17A and IL-17F. The NF-κB signaling pathway was identified as the primary regulator of NFKBIZ induction. NFKBIZ knockdown significantly reduced cytokine-induced expression of inflammatory mediators (CXCL8, CCL20, CCL2), confirming its regulatory role. Spatial transcriptomics further confirmed NFKBIZ expression in dermal fibroblasts in vivo, particularly in lesional psoriatic skin. This study establishes IκBζ as a critical modulator of inflammatory responses in dermal fibroblasts, expanding its recognized role beyond keratinocytes and immune cells, and highlights IκBζ inhibition as a potential therapeutic strategy. Full article
(This article belongs to the Special Issue Molecular Perspective in Autoimmune Diseases)
Show Figures

Figure 1

14 pages, 2271 KB  
Article
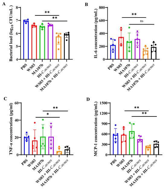
Establishment of a Dynamic Ear Inflammation Model in Rats for Acne Vulgaris and Evaluation of Adjuvanted Inactivated Cutibacterium acnes-Based Vaccines Efficacy
by Tiannan Lu, Jie Yang, Dongsheng Yang, Yaxin Du, Ling Chen, Jing Guo and Zejun Wang
Vaccines 2026, 14(2), 124; https://doi.org/10.3390/vaccines14020124 - 27 Jan 2026
Viewed by 70
Abstract
Background/Objectives: Acne vulgaris is a chronic inflammatory skin disorder characterized by sebaceous gland hyperactivity, follicular hyperkeratinization, proliferation of Cutibacterium acnes (C. acnes), and subsequent inflammation. The development of effective therapeutics necessitates reliable preclinical models that accurately replicate key pathological aspects [...] Read more.
Background/Objectives: Acne vulgaris is a chronic inflammatory skin disorder characterized by sebaceous gland hyperactivity, follicular hyperkeratinization, proliferation of Cutibacterium acnes (C. acnes), and subsequent inflammation. The development of effective therapeutics necessitates reliable preclinical models that accurately replicate key pathological aspects of the human disease. Methods: In this study, we established an inflammatory acne model in Wistar rats via the intradermal injection of live C. acnes into the ear pinnae and thoroughly characterized its temporal dynamics of the induced inflammation. Utilizing this model, we evaluated the protective efficacy of a whole-cell inactivated C. acnes vaccine (HI-C. acnes) formulated with adjuvants WS03 or MA107b. Results: Inflammation peaked between days 1 and 3 post-infection, manifesting as pronounced erythema, ear swelling, increased ear thickness, elevated bacterial load, and significant upregulation of pro-inflammatory cytokines (IL-6, IL-1β, and MCP-1). Histopathological examination revealed extensive neutrophil infiltration and microabscess formation, while immunohistochemistry confirmed localized overexpression of TNF-α, IL-1β, and CXCL1 within the lesional tissue. Inflammatory manifestations gradually subsided by day 5 and were fully resolved by day 7, which coincided with complete bacteria clearance and normalization of pro-inflammatory cytokine levels. Vaccinated rats developed significantly higher C. acnes-specific IgG titers and, upon challenge, exhibited markedly reduced ear swelling, diminished bacterial burden, and suppressed expression of key inflammatory mediators compared to control groups, indicating that vaccine-induced protection is associated with humoral immunity. Conclusions: Collectively, our standardized and quantifiable rat ear inflammation model provides a robust platform for mechanistic investigations and preclinical assessment of novel anti-acne vaccines and therapeutic agents. Full article
(This article belongs to the Special Issue Vaccines and Immunotherapy for Inflammatory Disease)
Show Figures

Figure 1

31 pages, 10959 KB  
Article
Pro-Apoptotic and Anti-EMT Activity of Wild Ginseng Adventitious Root Extract in MDA-MB-231 TNBC Cells: Association with GSK-3β/β-Catenin Signaling
by Chang-Eui Hong, Ducdat Le, Mina Lee and Su-Yun Lyu
Pharmaceuticals 2026, 19(2), 216; https://doi.org/10.3390/ph19020216 - 26 Jan 2026
Viewed by 154
Abstract
Background/Objectives: Triple-negative breast cancer (TNBC) lacks targeted therapies and has a poor prognosis. Wild ginseng (Panax ginseng) is traditionally valued for its medicinal properties, but its scarcity limits therapeutic application. Adventitious root culture technology provides a sustainable source of wild [...] Read more.
Background/Objectives: Triple-negative breast cancer (TNBC) lacks targeted therapies and has a poor prognosis. Wild ginseng (Panax ginseng) is traditionally valued for its medicinal properties, but its scarcity limits therapeutic application. Adventitious root culture technology provides a sustainable source of wild ginseng-derived bioactive compounds. This study investigated the anticancer effects of wild ginseng adventitious root extract (WGAR) on MDA-MB-231 TNBC cells and elucidated the underlying molecular mechanisms. Methods: WGAR was prepared from cultured adventitious roots of 100-year-old wild ginseng, and its chemical composition was analyzed by LC-MS/MS. Anticancer effects were evaluated using MTT assay, acridine orange/propidium iodide (AO/PI) staining, Matrigel invasion assay, Western blot analysis, and proteome profiler array. Molecular docking was performed to predict interactions between WGAR constituents and target proteins poly (ADP-ribose) polymerase (PARP)-1 and β-catenin. Results: LC-MS/MS analysis tentatively identified 17 compounds, including ginsenosides (Rg3, Rh1, Rf) and terpenoids (ursolic acid). WGAR reduced cell viability with an IC50 of 79 μg/mL at 48 h, inducing 51.2% cell death. WGAR activated the intrinsic apoptotic pathway through sequential caspase-9 and caspase-3 activation, followed by PARP cleavage, and was associated with changes in epithelial–mesenchymal transition (EMT)-related markers (reduced N-cadherin, Slug, and β-catenin) alongside decreased inhibitory Ser9 phosphorylation of GSK-3β. Proteome array analysis revealed suppression of ECM remodeling proteins (tenascin C, u-PA) and inflammatory mediators (IL-6, CXCL8). Molecular docking predicted that selected WGAR constituents, particularly terpenoid-type compounds, may potentially interact with PARP-1 and β-catenin; however, these in silico findings are hypothesis-generating and require experimental validation. Conclusions: WGAR exerts multi-target anticancer effects on TNBC cells through apoptosis induction and EMT suppression associated with modulation of GSK-3β/β-catenin signaling, suggesting its potential as a source of therapeutic agents for TNBC. Full article
Show Figures

Graphical abstract

17 pages, 1458 KB  
Article
Urinary Chemokines in the Diagnosis and Monitoring of Immune Checkpoint Inhibitor-Associated Nephritis
by Francisco Gomez-Preciado, Laura Martinez-Valenzuela, Paula Anton-Pampols, Xavier Fulladosa, María Jove, Ernest Nadal, Josep María Cruzado, Joan Torras and Juliana Draibe
Int. J. Mol. Sci. 2026, 27(3), 1240; https://doi.org/10.3390/ijms27031240 - 26 Jan 2026
Viewed by 101
Abstract
Immune checkpoint inhibitors are essential treatments for many oncologic diseases, but with well-known immune-related adverse events, such as acute interstitial nephritis (ICI-AIN). We investigated novel potential biomarkers that could assist in the diagnosis and follow-up of this condition and that are related to [...] Read more.
Immune checkpoint inhibitors are essential treatments for many oncologic diseases, but with well-known immune-related adverse events, such as acute interstitial nephritis (ICI-AIN). We investigated novel potential biomarkers that could assist in the diagnosis and follow-up of this condition and that are related to the active pathogenic pathways involved. We measured urinary soluble PD-1, PD-L1 and PD-L2, as well as chemokines CXCL5, CXCL9, CXCL10, CXCL11, CCL2, CCL3, CCL5 and cytokines IL-6 and IL-12p70 performing a Luminex assay in urine from patients with ICI-AIN (n = 35) and compared them with patients with AIN from other causes (non-ICI AIN) (n = 29) and ATN (n = 26). We found that CXCL5, CXCL9, CXCL10, CXCL11, CCL5 and IL-6 were higher in patients with ICI-AIN than in those with ATN, and all of them but CXCL9 and IL-6 were also higher in patients with ICI-AIN compared with non-ICI AIN. We also determined these molecules at follow-up for ICI-AIN patients (40 samples from 22 patients) and found that concentrations of CXCL9, CXCL10, CXCL11 and CCL2 decreased after treatment. The decrease of CXCL9 and CXCL10 correlated with greater kidney function recovery at one-year follow-up. These molecules could serve as noninvasive biomarkers and may aid fine patient monitoring. Full article
Show Figures

Figure 1

26 pages, 1806 KB  
Review
CXCR4: A Promising Novel Strategy for Lung Cancer Treatment
by Mengting Liao, Jianmin Wu, Tengkun Dai, Guiyan Liu, Jiayi Zhang, Yiling Zhu, Lin Xu and Juanjuan Zhao
Biomolecules 2026, 16(2), 188; https://doi.org/10.3390/biom16020188 - 26 Jan 2026
Viewed by 137
Abstract
Lung cancer remains a major public health challenge due to high incidence and mortality. The chemokine receptor CXCR4 and its ligand CXCL12 (SDF-1) constitute a critical axis in tumor biology, influencing tumor cell proliferation, invasion, angiogenesis, and immune evasion. Aberrant CXCR4 expression is [...] Read more.
Lung cancer remains a major public health challenge due to high incidence and mortality. The chemokine receptor CXCR4 and its ligand CXCL12 (SDF-1) constitute a critical axis in tumor biology, influencing tumor cell proliferation, invasion, angiogenesis, and immune evasion. Aberrant CXCR4 expression is frequently observed in lung cancer and is closely associated with adverse prognosis, enhanced metastatic potential, and therapeutic resistance. Mechanistically, CXCR4 activates signaling pathways including PI3K/AKT, MAPK/ERK, JAK/STAT, and FAK/Src, promoting epithelial–mesenchymal transition, stemness, and survival. The CXCL12/CXCR4 axis also orchestrates interactions with the tumor microenvironment, facilitating chemotaxis toward CXCL12-rich niches (e.g., bone marrow and brain) and modulating anti-tumor immunity via regulatory cells. Regulation of CXCR4 occurs at transcriptional, epigenetic, and post-transcriptional levels, with modulation by hypoxia, inflammatory signals, microRNAs, and post-translational modifications. Clinically, high CXCR4 expression correlates with metastasis, poor prognosis, and reduced response to certain therapies, underscoring its potential as a prognostic biomarker and therapeutic target. Therapeutic strategies targeting CXCR4 include small-molecule antagonists (e.g., AMD3100/plerixafor; balixafortide), anti-CXCR4 antibodies, and CXCL12 decoys, as well as imaging probes for patient selection and response monitoring (e.g., 68Ga-pentixafor PET). Preclinical and early clinical studies suggest that CXCR4 blockade can impair tumor growth, limit metastatic spread, and enhance chemotherapy and immunotherapy efficacy, although hematopoietic side effects and infection risk necessitate careful therapeutic design. This review synthesizes the molecular features, regulatory networks, and translational potential of CXCR4 in lung cancer and discusses future directions for precision therapy and biomarker-guided intervention. Full article
(This article belongs to the Section Biomacromolecules: Proteins, Nucleic Acids and Carbohydrates)
Show Figures

Figure 1

29 pages, 8439 KB  
Article
Qingfei Tongluo Jiedu Formula Regulates M2 Macrophage Polarization via the Butyric Acid-GPR109A-MAPK Pathway for the Treatment of Mycoplasma pneumoniae Pneumonia
by Zhilin Liu, Qiuyue Fan, Ruohan Sun and Yonghong Jiang
Pharmaceuticals 2026, 19(2), 212; https://doi.org/10.3390/ph19020212 - 26 Jan 2026
Viewed by 179
Abstract
Background: Mycoplasma pneumoniae pneumonia (MPP) is a common community-acquired pneumonia in children. Increasing drug resistance highlights the need for more effective treatments with fewer side effects. The Qingfei Tongluo Jiedu formula (QTJD) has demonstrated clinical efficacy against MPP; however, its underlying mechanisms [...] Read more.
Background: Mycoplasma pneumoniae pneumonia (MPP) is a common community-acquired pneumonia in children. Increasing drug resistance highlights the need for more effective treatments with fewer side effects. The Qingfei Tongluo Jiedu formula (QTJD) has demonstrated clinical efficacy against MPP; however, its underlying mechanisms remain unclear. This study aimed to explore the mechanism of QTJD on MPP using network pharmacology and in vitro experiments. Methods: Network pharmacology was used to identify the active compounds and signaling pathways of QTJD in MPP. QTJD-containing serum was prepared, and primary mouse lung and bone marrow cells were isolated to examine the effects of QTJD on macrophage polarization through butyric acid. Cell viability assays, flow cytometry, and quantitative reverse transcription-polymerase chain reaction were performed. GPR109−/− cells were used to confirm the receptor mediating butyric acid’s action, and Western blotting was employed to assess the MAPK signaling pathway. Results: QTJD promoted macrophage polarization and alleviated the inflammatory response caused by Mycoplasma pneumoniae. High-performance liquid chromatography-electrospray ionization mass spectrometry combined with network pharmacology identified 20 active compounds. Protein-protein interaction analysis revealed 10 core target, including JUN and Tumor Necrosis Factor (TNF), while enrichment analysis highlighted pathways such as Mitogen-Activated Protein Kinase (MAPK) and Phosphoinositide 3-Kinase-Protein Kinase B. Experimental validation demonstrated that QTJD reduced M1 markers (CD86, CXCL10) by increasing butyrate levels (p < 0.01) and enhanced M2 markers (CD206, Arg-1, MRC-1), promoting M2 polarization. QTJD inhibited ERK1/2, p38, and JNK1/2 (p < 0.01). In GPR109A−/− mice macrophages, QTJD suppressed p38 and JNK1/2 (p < 0.01) but showed no effect on ERK1/2 (p > 0.05), confirming involvement of the butyrate-GPR109A-MAPK pathway. Conclusions: QTJD effectively alleviates MPP by regulating macrophage polarization through the butyrate-GPR109A-MAPK pathway. Future studies should explore how QTJD modulates pulmonary immunity through gut microbiota and butyrate production and elucidate its immunoregulatory mechanisms along the gut-lung axis using multi-omics approaches. Full article
(This article belongs to the Special Issue Network Pharmacology of Natural Products, 2nd Edition)
Show Figures

Figure 1

16 pages, 2123 KB  
Article
Effects of Modified Gamchogeongang-Tang on Lung Injury in a Chronic Obstructive Pulmonary Disease Mice Model: An Experimental Study
by Won-Kyung Yang, Jin Hoo Kim, Seung-Hyung Kim, Su Won Lee, In Chul Jung, Seong-Cheon Woo and Yang Chun Park
Pharmaceuticals 2026, 19(1), 187; https://doi.org/10.3390/ph19010187 - 21 Jan 2026
Viewed by 110
Abstract
Objectives: This study evaluated the effects of modified Gamchogeongang-tang (GGS01) on lung injury using a COPD mouse model. Methods: C57BL/6 mice were exposed to cigarette smoke extract and lipopolysaccharide and treated with GGS01 (100, 200, or 400 mg/kg). Bronchoalveolar lavage fluid (BALF) and [...] Read more.
Objectives: This study evaluated the effects of modified Gamchogeongang-tang (GGS01) on lung injury using a COPD mouse model. Methods: C57BL/6 mice were exposed to cigarette smoke extract and lipopolysaccharide and treated with GGS01 (100, 200, or 400 mg/kg). Bronchoalveolar lavage fluid (BALF) and lung tissue were analyzed using cytospin, enzyme-linked immunosorbent assay, real-time polymerase chain reaction (PCR), flow cytometry analysis, hematoxylin and eosin (H&E) and Masson’s trichrome staining, and immune histology fluorescent staining. Results: GGS01 significantly inhibited the increase in neutrophils in BALF, decreased immune cell activity in BALF and lung tissue, and inhibited the increase in the levels of IL-1α, TNF-α, IL-17A, MIP2, and CXCL-1 in BALF. Conclusions: Real-time PCR analysis showed that MUC5AC mRNA expression in lung tissue significantly decreased compared with the control group. The score of histological analysis of lung tissue damage was significantly reduced, and a decrease in IRAK1 and TNF-α expression in lung tissue was observed. Full article
(This article belongs to the Section Pharmacology)
Show Figures

Graphical abstract

14 pages, 3029 KB  
Article
TRPA1 as a Key Regulator of Keratinocyte Homeostasis and Inflammation in Human Skin
by Caterina Cattani, Claudia Scarponi, Martina Morelli, Kilian Eyerich, Stefanie Eyerich, Christian Napoli, Stefania Madonna, Cristina Albanesi, Andrea Cavani and Fernanda Scopelliti
Cells 2026, 15(2), 192; https://doi.org/10.3390/cells15020192 - 20 Jan 2026
Viewed by 204
Abstract
The Transient Receptor Potential Ankyrin 1 (TRPA1) channel is a non-selective cation channel activated by a range of physical and chemical stimuli. While primarily studied in neuronal tissues, TRPA1 is also expressed in human keratinocytes, where its role remains poorly understood. Here, we [...] Read more.
The Transient Receptor Potential Ankyrin 1 (TRPA1) channel is a non-selective cation channel activated by a range of physical and chemical stimuli. While primarily studied in neuronal tissues, TRPA1 is also expressed in human keratinocytes, where its role remains poorly understood. Here, we investigated TRPA1 expression and function in keratinocytes and examined the effects of its activation on cellular proliferation, immune activation, and neuropeptide release under both basal and inflammatory stimuli. TRPA1 expression was detected in basal keratinocytes and was upregulated by pro-inflammatory cytokines. Stimulation with the TRPA1 agonist allyl isothiocyanate (AITC) induced a rapid calcium influx, confirming functional channel activity. AITC at 5 µM did not induce cytotoxicity but significantly reduced keratinocyte proliferation and caused cell cycle arrest. Under stimulation with TNF-α and IFN-γ, TRPA1 activation decreased the surface expression of HLA-DR and ICAM-1, and downregulated mRNA levels of CXCL10, CXCL8, CCL5, and CCL20, while IL-6 expression remained unchanged. Furthermore, AITC treatment reduced the secretion of Substance P, but not CGRP. These findings indicate that TRPA1 functions as a cytokine-inducible, immunomodulatory receptor in human keratinocytes, capable of attenuating proliferation and inflammatory activation without compromising cell viability, thereby suggesting a potential role in maintaining skin homeostasis and modulating cutaneous inflammation. Full article
(This article belongs to the Special Issue Transient Receptor Potential (TRP) Channels and Health and Disease)
Show Figures

Figure 1

16 pages, 862 KB  
Review
Drug-Induced Acute Generalized Exanthematous Pustulosis: Mechanisms, Diagnosis, and Clinical Differentiation from Other Pustular Eruptions
by Esteban Zavaleta-Monestel, Audry Escudero-Correa, Jeaustin Mora-Jiménez, Andy Jesús Hernández-Vásquez, Luis Carlos Monge-Bogantes, Josephine Hernández-López and Sebastián Arguedas-Chacón
Dermato 2026, 6(1), 3; https://doi.org/10.3390/dermato6010003 - 15 Jan 2026
Viewed by 175
Abstract
Background/Objectives: Acute generalized exanthematous pustulosis (AGEP) is a severe drug-induced cutaneous reaction characterized by the abrupt onset of sterile pustules, fever, neutrophilia, and a T cell-mediated type IVd hypersensitivity response. This narrative review synthesizes current evidence on pharmacological triggers, immunopathogenic mechanisms, diagnostic criteria, [...] Read more.
Background/Objectives: Acute generalized exanthematous pustulosis (AGEP) is a severe drug-induced cutaneous reaction characterized by the abrupt onset of sterile pustules, fever, neutrophilia, and a T cell-mediated type IVd hypersensitivity response. This narrative review synthesizes current evidence on pharmacological triggers, immunopathogenic mechanisms, diagnostic criteria, and differential diagnosis to provide a clinically oriented framework. Methods: A comprehensive literature search was conducted in PubMed/MEDLINE, Scopus, ScienceDirect, and SpringerLink for studies published between 2000 and 2025, complemented by selected clinical reference sources. Studies addressing clinical features, immunological pathways, pharmacovigilance signals, and diagnostic tools for AGEP were included. Synthesis of Evidence: β-lactam antibiotics remain the most frequent triggers, while increasing associations have been reported with hydroxychloroquine, targeted therapies, immune checkpoint inhibitors, psychotropic agents, and vaccines. Immunopathogenesis is driven by IL-36 activation, CXCL8/IL-8–mediated neutrophil recruitment, and IL36RN mutations, explaining overlap with pustular psoriasis. Diagnostic accuracy improves through integration of drug latency, clinical morphology, histopathology, biomarkers, and standardized tools such as the EuroSCAR score. Conclusions: AGEP is a complex pustular reaction induced by diverse drugs and amplified by IL-36-mediated inflammation. Accurate diagnosis requires a multidimensional approach supported by structured algorithms and robust pharmacovigilance to identify evolving drug-associated patterns. Full article
(This article belongs to the Special Issue Reviews in Dermatology: Current Advances and Future Directions)
Show Figures

Figure 1

21 pages, 11122 KB  
Article
Cell Surface Vimentin Is an Attachment Factor That Facilitates Equine Arteritis Virus Infection In Vitro
by Côme J. Thieulent, Sanjay Sarkar, Mariano Carossino, Mouli Bhowmik, Haining Zhu and Udeni B. R. Balasuriya
Viruses 2026, 18(1), 113; https://doi.org/10.3390/v18010113 - 15 Jan 2026
Viewed by 417
Abstract
Our laboratory identified the susceptible allelic variant of equine CXCL16 protein (EqCXCL16S) as an entry receptor for equine arteritis virus (EAV). However, EAV has a broad host cell tropism and infects cells that lack EqCXCL16S. Thus, we hypothesized that EAV interacts with other [...] Read more.
Our laboratory identified the susceptible allelic variant of equine CXCL16 protein (EqCXCL16S) as an entry receptor for equine arteritis virus (EAV). However, EAV has a broad host cell tropism and infects cells that lack EqCXCL16S. Thus, we hypothesized that EAV interacts with other host cell protein(s) that facilitate EAV infection. A virus overlay protein-binding assay in combination with a Far-Western blot from EAV-susceptible equine pulmonary artery endothelial cells (EECs) and equine dermal fibroblasts (E. Derm) identified a 57 kDa protein, present in the membrane fraction of the protein lysate, as a possible EAV-binding protein. Subsequent LC-MS/MS analysis identified this 57 kDa protein as vimentin. Screening of different mammalian cell lines has shown that only cells expressing vimentin are susceptible to EAV infection. Pre-treatment of EECs with an anti-vimentin polyclonal antibody and Withaferin A partially inhibit EAV infection. Finally, the overexpression of equine vimentin (EqVim) in HEK-293 cells increases their susceptibility to EAV infection. Overall, our data strongly indicate that EAV binds to the host cell protein equine vimentin, which actively participates in EAV infection, potentially serving as an attachment factor. The data suggest that EAV interacts with various host cell proteins to achieve its diverse cell tropism. Full article
(This article belongs to the Special Issue The Entry and Fusion of Enveloped Virus)
Show Figures

Figure 1

27 pages, 4953 KB  
Article
Integrative miRNA–mRNA Network and Molecular Dynamics-Based Identification of Therapeutic Candidates for Paroxysmal Nocturnal Hemoglobinuria
by Peng Zhao, Yujie Tang, Xin Sun, Yibo Xi, Haojun Zhang, Jia Xue, Wenqian Zhou, Hongyi Li and Xuechun Lu
Pharmaceuticals 2026, 19(1), 143; https://doi.org/10.3390/ph19010143 - 14 Jan 2026
Viewed by 157
Abstract
Background: Paroxysmal nocturnal hemoglobinuria (PNH) is a clonal hematopoietic stem cell disease characterized primarily by intravascular hemolysis, thrombosis, and bone marrow failure. Complement inhibitors are commonly used in clinical treatment and show limited efficacy, highlighting the urgent need to identify new therapeutic targets [...] Read more.
Background: Paroxysmal nocturnal hemoglobinuria (PNH) is a clonal hematopoietic stem cell disease characterized primarily by intravascular hemolysis, thrombosis, and bone marrow failure. Complement inhibitors are commonly used in clinical treatment and show limited efficacy, highlighting the urgent need to identify new therapeutic targets and explore alternative treatment strategies to provide theoretical guidance for clinical practice. Methods: We established a PNH cell model and constructed an miRNA–mRNA regulatory network to identify key miRNAs and core target genes. Single-cell sequencing data were analyzed to further clarify the critical genes. Finally, integrated drug database analysis identified potential therapeutic agents for PNH, which were validated by molecular docking and molecular dynamics simulations. Results: Using CRISPR/RNP technology, we successfully constructed a PIGA-knockout (PIGA-KO) THP-1 cell model. Differential expression analysis identified 1979 differentially expressed mRNAs (DEmRNAs) and 97 differentially expressed miRNAs (DEmiRNAs). The multiMiR package in R was used to predict the target genes of DEmiRNAs, from which those experimentally validated through dual-luciferase reporter assays were selected. After integration with the DEmRNAs, an miRNA–mRNA regulatory network was constructed, comprising 26 miRNAs and 38 mRNAs. Subsequent miRNA pathway enrichment analysis identified hsa-miR-23a-3p as a key miRNA, with CXCL12, CXCL8, HES1, and TRAF5 serving as core target genes. The integration of single-cell sequencing datasets (PRJNA1061334 and GSE157344) was performed, followed by cell communication and enrichment analysis. This approach, combined with clinical relevance, identified the neutrophil cluster as the key cluster. Intersection analysis of neutrophil cluster differential analysis results with key modules from hdWGCNA further clarified the critical genes. Drug prediction using EpiMed, CMap, and DGIdb identified Leflunomide, Dipyridamole, and Pentoxifylline as potential therapeutic agents. Molecular docking and molecular dynamics simulations showed stable binding of these potential drugs to the critical molecules, indicating a viable molecular interaction foundation. Conclusions: Leflunomide, Dipyridamole, and Pentoxifylline may serve as promising therapeutic agents for PNH, and the hsa-miR-23a-3p/CXCL8 regulatory axis could play a pivotal role in the pathogenesis and progression of PNH. Full article
Show Figures

Figure 1

15 pages, 4517 KB  
Article
Platelet Secretome Drives Mitogenic and TGF-β Responses in Gingival Fibroblasts
by Layla Panahipour, Matilde Riberti, Xiaoyu Huang, Michael B. Fischer, Richard J. Miron and Reinhard Gruber
Biology 2026, 15(2), 143; https://doi.org/10.3390/biology15020143 - 14 Jan 2026
Viewed by 299
Abstract
Platelet-rich fibrin (PRF) is widely used in regenerative dentistry and oral surgery for its ability to promote tissue healing and modulate cellular responses. However, PRF contains not only platelets but also leukocytes and plasma components, complicating efforts to define the specific contribution of [...] Read more.
Platelet-rich fibrin (PRF) is widely used in regenerative dentistry and oral surgery for its ability to promote tissue healing and modulate cellular responses. However, PRF contains not only platelets but also leukocytes and plasma components, complicating efforts to define the specific contribution of platelets to its biological activity. To address this, we used washed, leukocyte-depleted platelets activated with thrombin to generate platelet-released supernatant (PRS), which was applied to gingival fibroblasts. RNA sequencing identified 147 upregulated and 39 downregulated genes (|log2 fold change| ≥ 2, FDR < 0.001), including cytokines IL11 and CXCL8 previously associated with PRF, as well as mitosis-related genes such as centromere-associated proteins, cell division cycle proteins, kinesin-like proteins, and shugoshins, consistent with gene ontology analyses. Validation by RT-PCR and immunoassays confirmed robust upregulation of IL11 and CXCL8. Functionally, PRS activated TGF-β signaling, indicated by Smad2/3 nuclear translocation, but did not induce NF-κB signaling. These findings demonstrate that platelets are major contributors to PRF’s biological effects, independent of leukocytes and plasma, and elicit a pronounced mitogenic and TGF-β-dominant response in gingival fibroblasts. They also provide insight into the cellular mechanisms underlying PRF-mediated tissue regeneration. Full article
(This article belongs to the Special Issue Research Advancements in Oral Biology)
Show Figures

Graphical abstract

19 pages, 11838 KB  
Article
Transcriptomic Analysis of the Antiviral Responses in Ovine Type II Alveolar Epithelial Cells During Early Stage of Bluetongue Virus Infection
by Yunyi Chen, Nijing Lei, Zhenghao Ye, Shaohua Pu, Shimei Luo, Xianping Ma, Shaoyu Yang, Guanghua Wang, Huaijie Jia and Huashan Yi
Animals 2026, 16(2), 243; https://doi.org/10.3390/ani16020243 - 13 Jan 2026
Viewed by 226
Abstract
Bluetongue virus (BTV) infects various ruminant species, posing significant threats to animal health and causing substantial economic losses to the livestock industry. Ovine type II alveolar epithelial cells (OAECIIs) play crucial roles in maintaining pulmonary structural integrity and modulating immune responses. Their dysfunction [...] Read more.
Bluetongue virus (BTV) infects various ruminant species, posing significant threats to animal health and causing substantial economic losses to the livestock industry. Ovine type II alveolar epithelial cells (OAECIIs) play crucial roles in maintaining pulmonary structural integrity and modulating immune responses. Their dysfunction is closely associated with lung disease pathogenesis, making them important therapeutic targets. However, OAECIIs’ immunoregulatory functions and early response mechanisms during BTV infection remain unclear. To address this, we analyzed transcriptomic changes in OAECIIs following BTV-1 infection. RNA-seq revealed 1047 and 852 differentially expressed genes (DEGs) at 8 and 12 h post-infection (hpi), respectively, compared to uninfected controls. Bioinformatics analysis showed significant upregulation of nucleic acid-sensing receptors, interferon-stimulating factors, inflammatory mediators, and cytokines during early infection, mediated primarily through type I interferon signaling, TNF signaling, and cytosolic DNA-sensing pathways. We identified MAD5, ZNFX1, cGAS, OAS, PKR and ZBP1 as key pattern recognition receptors in OAECIIs during BTV infection. The IFN-β, MX1/2, RSAD2 and PLSCR1 pathways mediated antiviral responses, while IL-15, CXCL10, CCL2 triggered inflammatory responses, collectively causing structural alterations through AQP1/9 and tight junction protein modulation. These findings provide critical insights into early antiviral mechanisms and cellular structural changes in OAECIIs during BTV infection, establishing a foundation for understanding pneumonia pathogenesis and developing targeted BTV therapies. Full article
(This article belongs to the Topic Advances in Infectious and Parasitic Diseases of Animals)
Show Figures

Figure 1

Back to TopTop