Cell Surface Vimentin Is an Attachment Factor That Facilitates Equine Arteritis Virus Infection In Vitro
Abstract
1. Introduction
2. Materials and Methods
2.1. Cells
2.2. Viruses
2.3. Antibodies and Chemical Compounds
2.4. Virus Overlay Protein Binding Assay and Far-Western Blot
2.5. Separation of Cytoplasmic and Membrane Protein Fractions
2.6. Protein Trypsin Digestion and LC-MS/MS Analysis
2.7. Time-Course Infection
2.8. Virus Titer Determination by Plaque Assay
2.9. Blocking Cell Surface Vimentin with Anti-Vimentin Polyclonal Antibody and Withaferin A
2.10. Establishment of Stable HEK Cells Expressing Equine Vimentin
2.11. Indirect Immunofluorescence Assay (IFA)
2.12. SDS PAGE and Western Immunoblotting
2.13. Flow Cytometry Analysis
2.14. Equine CXCL16 Genotyping Determination
2.15. Statistical Analysis
3. Results
3.1. A 57 kDa Host Cell Membrane Protein Specifically Interacts with EAV
3.2. Identification of Vimentin as EAV-Interacting Host Cell Protein
3.3. Vimentin Expression Is a Determinant of EAV Susceptibility
3.4. Pre-Treatment of EECs with Anti-Vimentin Polyclonal Antibody and Withaferin Inhibited EAV Replication
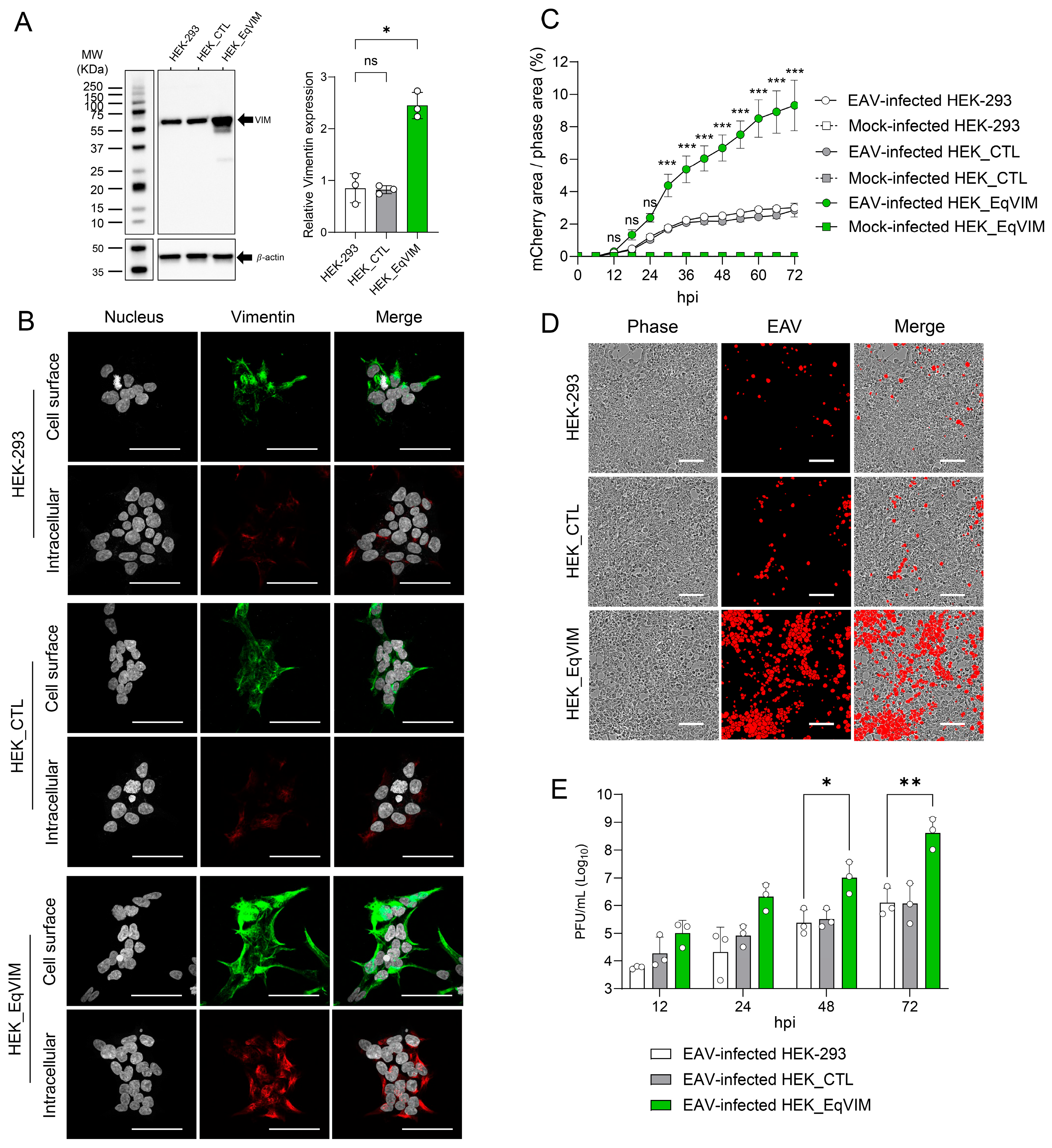
3.5. Overexpression of Equine Vimentin in HEK-293 Cells Increases Cell Susceptibility to EAV
4. Discussion
Author Contributions
Funding
Institutional Review Board Statement
Informed Consent Statement
Data Availability Statement
Conflicts of Interest
Abbreviations
| AF | Alexa Fluor |
| BHK-21 | Baby Hamster Kidney fibroblasts |
| CID | Collision Induced Dissociation |
| CTL | Control |
| CXCL16 | C-X-C motif chemokine ligand 16 |
| DLD-1 | Human colorectal adenocarcinoma cell line |
| DMEM | Dulbecco’s Modified Eagle’s Medium |
| DTT | Dithiothreitol |
| E. Derms | Equine Dermal cells |
| EAV | Equine arteritis virus |
| EDTA | Ethylenediaminetetraacetic Acid |
| EECs | Equine Pulmonary Artery Endothelial Cells |
| EMEM | Eagle’s Minimal Essential Medium |
| EqVIM | Equine Vimentin |
| EVA | Equine Viral Arteritis |
| FBS | Fetal Bovine Serum |
| FcRn | Neonatal Fc receptor |
| FDRs | False Discovery Rates |
| GP5 | Glycoprotein 5 |
| hpi | Hours post-infection |
| HRP | Horseradish Peroxidase |
| IC50 | Half Maximum Toxic Concentration |
| IFA | Immunofluorescence Assay |
| IgG | Immunoglobulin G |
| IU | International Unit |
| kDa | Kilodaltons |
| LC-MS/MS | Liquid Chromatography-tandem Mass Spectrometry |
| L-M | mouse connective tissue cells |
| LTPI | Long-Term Persistent Infection |
| Mab | Monoclonal Antibody |
| MCF7 | Human breast cancer cell line |
| MOI | Multiplicity Of Infection |
| N | Nucleocapsid |
| NCBI | National Center for Biotechnology Information |
| PBMCs | Peripheral Blood Mononuclear Cells |
| PBS | Phosphate-Buffered Saline |
| PFA PFU | Paraformaldehyde Plaque Forming Unit |
| PMSF | Phenylmethylsulfonyl Fluoride |
| PVDF | Polyvinylidene Fluoride |
| RK-13 | normal Rabbit Kidney epithelial cells |
| RT | Room Temperature |
| v/v | Volume/Volume |
| VBS | Virulent Bucyrus Strain |
| VOPBA | Virus Overlay Protein Binding Assay |
| WB | Western-Blot |
| WFA | Withaferin A |
References
- Kuhn, J.H.; Lauck, M.; Bailey, A.L.; Shchetinin, A.M.; Vishnevskaya, T.V.; Bào, Y.; Ng, T.F.F.; LeBreton, M.; Schneider, B.S.; Gillis, A.; et al. Reorganization and Expansion of the Nidoviral Family Arteriviridae. Arch. Virol. 2016, 161, 755–768. [Google Scholar] [CrossRef]
- Brinton, M.A.; Gulyaeva, A.A.; Balasuriya, U.B.R.; Dunowska, M.; Faaberg, K.S.; Goldberg, T.; Leung, F.C.C.; Nauwynck, H.J.; Snijder, E.J.; Stadejek, T.; et al. ICTV Virus Taxonomy Profile: Arteriviridae 2021. J. Gen. Virol. 2021, 102, 001632. [Google Scholar] [CrossRef]
- Bryans, J.T.; Crowe, M.E.; Doll, E.R.; McCollum, W.H. Isolation of a Filterable Agent Causing Arteritis of Horses and Abortion by Mares; Its Differentiation from the Equine Abortion (Influenza) Virus. Cornell Vet. 1957, 47, 3–41. [Google Scholar] [PubMed]
- Doll, E.R.; Knappenberger, R.E.; Bryans, J.T. An Outbreak of Abortion Caused by the Equine Arteritis Virus. Cornell Vet. 1957, 47, 69–75. [Google Scholar]
- Balasuriya, U.B.R.; Carossino, M.; Timoney, P.J. Equine Viral Arteritis: A Respiratory and Reproductive Disease of Significant Economic Importance to the Equine Industry. Equine Vet. Educ. 2018, 30, 497–512. [Google Scholar] [CrossRef]
- Timoney, P.J.; McCollum, W.H. Equine Viral Arteritis. Vet. Clin. N. Am. Equine Pract. 1993, 9, 295–309. [Google Scholar] [CrossRef]
- Balasuriya, U.B.R.; Snijder, E.J.; Heidner, H.W.; Zhang, J.; Zevenhoven-Dobbe, J.C.; Boone, J.D.; McCollum, W.H.; Timoney, P.J.; MacLachlan, N.J. Development and Characterization of an Infectious cDNA Clone of the Virulent Bucyrus Strain of Equine Arteritis Virus. J. Gen. Virol. 2007, 88, 918–924. [Google Scholar] [CrossRef] [PubMed]
- Balasuriya, U.B.; Snijder, E.J.; van Dinten, L.C.; Heidner, H.W.; Wilson, W.D.; Hedges, J.F.; Hullinger, P.J.; MacLachlan, N.J. Equine Arteritis Virus Derived from an Infectious cDNA Clone Is Attenuated and Genetically Stable in Infected Stallions. Virology 1999, 260, 201–208. [Google Scholar] [CrossRef] [PubMed][Green Version]
- Balasuriya, U.B.R.; Go, Y.Y.; MacLachlan, N.J. Equine Arteritis Virus. Vet. Microbiol. 2013, 167, 93–122. [Google Scholar] [CrossRef]
- Balasuriya, U.B.R. Equine Viral Arteritis. Vet. Clin. N. Am. Equine Pract. 2014, 30, 543–560. [Google Scholar] [CrossRef]
- Campos, J.R.; Breheny, P.; Araujo, R.R.; Troedsson, M.H.T.; Squires, E.L.; Timoney, P.J.; Balasuriya, U.B.R. Semen Quality of Stallions Challenged with the Kentucky 84 Strain of Equine Arteritis Virus. Theriogenology 2014, 82, 1068–1079. [Google Scholar] [CrossRef]
- Vairo, S.; Vandekerckhove, A.; Steukers, L.; Glorieux, S.; Van den Broeck, W.; Nauwynck, H. Clinical and Virological Outcome of an Infection with the Belgian Equine Arteritis Virus Strain 08P178. Vet. Microbiol. 2012, 157, 333–344. [Google Scholar] [CrossRef] [PubMed]
- Carossino, M.; Loynachan, A.T.; Canisso, I.F.; Cook, R.F.; Campos, J.R.; Nam, B.; Go, Y.Y.; Squires, E.L.; Troedsson, M.H.T.; Swerczek, T.; et al. Equine Arteritis Virus Has Specific Tropism for Stromal Cells and CD8 + T and CD21 + B Lymphocytes but Not for Glandular Epithelium at the Primary Site of Persistent Infection in the Stallion Reproductive Tract. J. Virol. 2017, 91, e00418-17. [Google Scholar] [CrossRef]
- Cole, J.R.; Hall, R.F.; Gosser, H.S.; Hendricks, J.B.; Pursell, A.R.; Senne, D.A.; Pearson, J.E.; Gipson, C.A. Transmissibility and Abortogenic Effect of Equine Viral Arteritis in Mares. J. Am. Vet. Med. Assoc. 1986, 187, 769–771. [Google Scholar] [CrossRef]
- Vaala, W.E.; Hamir, A.N.; Dubovi, E.J.; Timoney, P.J.; Ruiz, B. Fatal, Congenitally Acquired Infection with Equine Arteritis Virus in a Neonatal Thoroughbred. Equine Vet. J. 1992, 24, 155–158. [Google Scholar] [CrossRef] [PubMed]
- Carossino, M.; Dini, P.; Kalbfleisch, T.S.; Loynachan, A.T.; Canisso, I.F.; Cook, R.F.; Timoney, P.J.; Balasuriya, U.B.R. Equine Arteritis Virus Long-Term Persistence Is Orchestrated by CD8+ T Lymphocyte Transcription Factors, Inhibitory Receptors, and the CXCL16/CXCR6 Axis. PLoS Pathog. 2019, 15, e1007950. [Google Scholar] [CrossRef]
- Carossino, M.; Wagner, B.; Loynachan, A.T.; Cook, R.F.; Canisso, I.F.; Chelvarajan, L.; Edwards, C.L.; Nam, B.; Timoney, J.F.; Timoney, P.J.; et al. Equine Arteritis Virus Elicits a Mucosal Antibody Response in the Reproductive Tract of Persistently Infected Stallions. Clin. Vaccine Immunol. 2017, 24, e00215-17. [Google Scholar] [CrossRef]
- Go, Y.Y.; Zhang, J.; Timoney, P.J.; Cook, R.F.; Horohov, D.W.; Balasuriya, U.B.R. Complex Interactions between the Major and Minor Envelope Proteins of Equine Arteritis Virus Determine Its Tropism for Equine CD3 + T Lymphocytes and CD14 + Monocytes. J. Virol. 2010, 84, 4898–4911. [Google Scholar] [CrossRef] [PubMed]
- Go, Y.Y.; Bailey, E.; Cook, D.G.; Coleman, S.J.; MacLeod, J.N.; Chen, K.-C.; Timoney, P.J.; Balasuriya, U.B.R. Genome-Wide Association Study among Four Horse Breeds Identifies a Common Haplotype Associated with In Vitro CD3+ T Cell Susceptibility/Resistance to Equine Arteritis Virus Infection. J. Virol. 2011, 85, 13174–13184. [Google Scholar] [CrossRef]
- Go, Y.Y.; Bailey, E.; Timoney, P.J.; Shuck, K.M.; Balasuriya, U.B.R. Evidence That In Vitro Susceptibility of CD3+ T Lymphocytes to Equine Arteritis Virus Infection Reflects Genetic Predisposition of Naturally Infected Stallions To Become Carriers of the Virus. J. Virol. 2012, 86, 12407–12410. [Google Scholar] [CrossRef]
- Sarkar, S.; Chelvarajan, L.; Go, Y.Y.; Cook, F.; Artiushin, S.; Mondal, S.; Anderson, K.; Eberth, J.; Timoney, P.J.; Kalbfleisch, T.S.; et al. Equine Arteritis Virus Uses Equine CXCL16 as an Entry Receptor. J. Virol. 2016, 90, 3366–3384. [Google Scholar] [CrossRef]
- Sarkar, S.; Bailey, E.; Go, Y.Y.; Cook, R.F.; Kalbfleisch, T.; Eberth, J.; Chelvarajan, R.L.; Shuck, K.M.; Artiushin, S.; Timoney, P.J.; et al. Allelic Variation in CXCL16 Determines CD3+ T Lymphocyte Susceptibility to Equine Arteritis Virus Infection and Establishment of Long-Term Carrier State in the Stallion. PLoS Genet. 2016, 12, e1006467. [Google Scholar] [CrossRef]
- Doll, E.R.; Bryans, J.T.; Wilson, J.C. Immunization against Equine Viral Arteritis Using Modified Live Virus Propagated in Cell Cultures of Rabbit Kidney. Cornell Vet. 1968, 48, 497–524. [Google Scholar]
- Radwan, A.I.; Burger, D. The Complement-Requiring Neutralization of Equine Arteritis Virus by Late Antisera. Virology 1973, 51, 71–77. [Google Scholar] [CrossRef] [PubMed]
- Konishi, S.; Akashi, H.; Sentsui, H.; Ogata, M. Studies on Equine Viral Arteritis I. Characterization of the Virus and Trial Survey on Antibody with Vero Cell Cultures. Jap. J. Vet. Sci. 1975, 37, 259–267. [Google Scholar] [CrossRef]
- Harry, T.O.; McCollum, W.H. Stability of Viability and Immunizing Potency of Lyophilized, Modified Equine Arteritis Live-Virus Vaccine. Am. J. Vet. Res. 1981, 42, 1501–1505. [Google Scholar] [CrossRef] [PubMed]
- Van Berlo, M.F.; Horzinek, M.C.; Van der Zeijst, B.A.M. Equine Arteritis Virus-Infected Cells Contain Six Polyadenylated Virus-Specific RNAs. Virology 1982, 118, 345–352. [Google Scholar] [CrossRef] [PubMed]
- Zhang, J.; Timoney, P.J.; MacLachlan, N.J.; McCollum, W.H.; Balasuriya, U.B.R. Persistent Equine Arteritis Virus Infection in HeLa Cells. J. Virol. 2008, 82, 8456–8464. [Google Scholar] [CrossRef]
- Lu, Z.; Zhang, J.; Huang, C.M.; Go, Y.Y.; Faaberg, K.S.; Rowland, R.R.R.; Timoney, P.J.; Balasuriya, U.B.R. Chimeric Viruses Containing the N-Terminal Ectodomains of GP5 and M Proteins of Porcine Reproductive and Respiratory Syndrome Virus Do Not Change the Cellular Tropism of Equine Arteritis Virus. Virology 2012, 432, 99–109. [Google Scholar] [CrossRef]
- Metz, G.; Abeyá, M.; Serena, M.; Panei, C.; Echeverría, M. Evaluation of Apoptosis Markers in Different Cell Lines Infected with Equine Arteritis Virus. Biotech. Histochem. 2019, 94, 115–125. [Google Scholar] [CrossRef]
- Maloney, S.M.; Shaw, T.M.; Nennig, K.M.; Larsen, M.S.; Shah, A.; Kumar, A.; Marcotrigiano, J.; Grove, J.; Snijder, E.J.; Kirchdoerfer, R.N.; et al. CD81 Is a Receptor for Equine Arteritis Virus (Family: Arteriviridae). mBio 2025, 16, e0062325. [Google Scholar] [CrossRef]
- Asagoe, T.; Inaba, Y.; Jusa, E.R.; Kouno, M.; Uwatoko, K.; Fukunaga, Y. Effect of Heparin on Infection of Cells by Equine Arteritis Virus. J. Vet. Med. Sci. 1997, 59, 727–728. [Google Scholar] [CrossRef]
- Lu, Z.; Sarkar, S.; Zhang, J.; Balasuriya, U.B.R. Conserved Arginine Residues in the Carboxyl Terminus of the Equine Arteritis Virus E Protein May Play a Role in Heparin Binding but May Not Affect Viral Infectivity in Equine Endothelial Cells. Arch. Virol. 2016, 161, 873–886. [Google Scholar] [CrossRef]
- Hedges, J.F.; Demaula, C.D.; Moore, B.D.; Mclaughlin, B.E.; Simon, S.I.; Maclachlan, N.J. Characterization of Equine E-Selectin. Immunology 2001, 103, 498–504. [Google Scholar] [CrossRef]
- Moore, B.D.; Balasuriya, U.B.R.; Hedges, J.F.; MacLachlan, N.J. Growth Characteristics of a Highly Virulent, a Moderately Virulent, and an Avirulent Strain of Equine Arteritis Virus in Primary Equine Endothelial Cells Are Predictive of Their Virulence to Horses. Virology 2002, 298, 39–44. [Google Scholar] [CrossRef] [PubMed][Green Version]
- Go, Y.Y.; Li, Y.; Chen, Z.; Han, M.; Yoo, D.; Fang, Y.; Balasuriya, U.B.R. Equine Arteritis Virus Does Not Induce Interferon Production in Equine Endothelial Cells: Identification of Nonstructural Protein 1 as a Main Interferon Antagonist. BioMed Res. Int. 2014, 2014, 420658. [Google Scholar] [CrossRef] [PubMed]
- Mondal, S.P.; Cook, R.F.; Chelvarajan, R.L.; Henney, P.J.; Timoney, P.J.; Balasuriya, U.B.R. Development and Characterization of a Synthetic Infectious cDNA Clone of the Virulent Bucyrus Strain of Equine Arteritis Virus Expressing mCherry (Red Fluorescent Protein). Arch. Virol. 2016, 161, 821–832. [Google Scholar] [CrossRef]
- Wagner, H.M.; Balasuriya, U.B.R.; James MacLachlan, N. The Serologic Response of Horses to Equine Arteritis Virus as Determined by Competitive Enzyme-Linked Immunosorbent Assays (c-ELISAs) to Structural and Non-Structural Viral Proteins. Comp. Immunol. Microbiol. Infect. Dis. 2003, 26, 251–260. [Google Scholar] [CrossRef] [PubMed]
- Balasuriya, U.B.; Rossitto, P.V.; DeMaula, C.D.; MacLachlan, N.J. A 29K Envelope Glycoprotein of Equine Arteritis Virus Expresses Neutralization Determinants Recognized by Murine Monoclonal Antibodies. J. Gen. Virol. 1993, 74, 2525–2529. [Google Scholar] [CrossRef]
- Yang, L.; Gal, J.; Chen, J.; Zhu, H. Self-Assembled FUS Binds Active Chromatin and Regulates Gene Transcription. Proc. Natl. Acad. Sci. USA 2014, 111, 17809–17814. [Google Scholar] [CrossRef]
- Thieulent, C.; Hue, E.S.; Sutton, G.; Fortier, C.; Dallemagne, P.; Zientara, S.; Munier-Lehmann, H.; Hans, A.; Paillot, R.; Vidalain, P.-O.; et al. Identification of Antiviral Compounds against Equid Herpesvirus-1 Using Real-Time Cell Assay Screening: Efficacy of Decitabine and Valganciclovir Alone or in Combination. Antivir. Res. 2020, 183, 104931. [Google Scholar] [CrossRef]
- Sarkar, S.; Balasuriya, U.B.R.; Horohov, D.W.; Chambers, T.M. The Neuropathogenic T953 Strain of Equine Herpesvirus-1 Inhibits Type-I IFN Mediated Antiviral Activity in Equine Endothelial Cells. Vet. Microbiol. 2016, 183, 110–118. [Google Scholar] [CrossRef]
- Thieulent, C.J.; Carossino, M.; Balasuriya, U.B.R.; Graves, K.; Bailey, E.; Eberth, J.; Canisso, I.F.; Andrews, F.M.; Keowen, M.L.; Go, Y.Y. Development of a TaqMan® Allelic Discrimination qPCR Assay for Rapid Detection of Equine CXCL16 Allelic Variants Associated with the Establishment of Long-Term Equine Arteritis Virus Carrier State in Stallions. Front. Genet. 2022, 13, 871875. [Google Scholar] [CrossRef]
- Perkins, D.N.; Pappin, D.J.C.; Creasy, D.M.; Cottrell, J.S. Probability-Based Protein Identification by Searching Sequence Databases Using Mass Spectrometry Data. Electrophoresis 1999, 20, 3551–3567. [Google Scholar] [CrossRef]
- Bargagna-Mohan, P.; Hamza, A.; Kim, Y.; Khuan (Abby) Ho, Y.; Mor-Vaknin, N.; Wendschlag, N.; Liu, J.; Evans, R.M.; Markovitz, D.M.; Zhan, C.-G.; et al. The Tumor Inhibitor and Antiangiogenic Agent Withaferin A Targets the Intermediate Filament Protein Vimentin. Chem. Biol. 2007, 14, 623–634. [Google Scholar] [CrossRef]
- Shaw, T.M.; Huey, D.; Mousa-Makky, M.; Compaleo, J.; Nennig, K.; Shah, A.P.; Jiang, F.; Qiu, X.; Klipsic, D.; Rowland, R.R.R.; et al. The Neonatal Fc Receptor (FcRn) Is a Pan-Arterivirus Receptor. Nat. Commun. 2024, 15, 6726. [Google Scholar] [CrossRef] [PubMed]
- Dutour-Provenzano, G.; Etienne-Manneville, S. Intermediate Filaments. Curr. Biol. 2021, 31, R522–R529. [Google Scholar] [CrossRef]
- Arrindell, J.; Desnues, B. Vimentin: From a Cytoskeletal Protein to a Critical Modulator of Immune Response and a Target for Infection. Front. Immunol. 2023, 14, 1224352. [Google Scholar] [CrossRef] [PubMed]
- Ramos, I.; Stamatakis, K.; Oeste, C.L.; Pérez-Sala, D. Vimentin as a Multifaceted Player and Potential Therapeutic Target in Viral Infections. Int. J. Mol. Sci. 2020, 21, 4675. [Google Scholar] [CrossRef] [PubMed]
- Mor-Vaknin, N.; Punturieri, A.; Sitwala, K.; Markovitz, D.M. Vimentin Is Secreted by Activated Macrophages. Nat. Cell Biol. 2003, 5, 59–63. [Google Scholar] [CrossRef]
- Päll, T.; Pink, A.; Kasak, L.; Turkina, M.; Anderson, W.; Valkna, A.; Kogerman, P. Soluble CD44 Interacts with Intermediate Filament Protein Vimentin on Endothelial Cell Surface. PLoS ONE 2011, 6, e29305. [Google Scholar] [CrossRef]
- Kim, J.-K.; Fahad, A.-M.; Shanmukhappa, K.; Kapil, S. Defining the Cellular Target(s) of Porcine Reproductive and Respiratory Syndrome Virus Blocking Monoclonal Antibody 7G10. J. Virol. 2006, 80, 689–696. [Google Scholar] [CrossRef]
- Yu, Y.T.-C.; Chien, S.-C.; Chen, I.-Y.; Lai, C.-T.; Tsay, Y.-G.; Chang, S.C.; Chang, M.-F. Surface Vimentin Is Critical for the Cell Entry of SARS-CoV. J. Biomed. Sci. 2016, 23, 14. [Google Scholar] [CrossRef]
- Amraei, R.; Xia, C.; Olejnik, J.; White, M.R.; Napoleon, M.A.; Lotfollahzadeh, S.; Hauser, B.M.; Schmidt, A.G.; Chitalia, V.; Mühlberger, E.; et al. Extracellular Vimentin Is an Attachment Factor That Facilitates SARS-CoV-2 Entry into Human Endothelial Cells. Proc. Natl. Acad. Sci. USA 2022, 119, e2113874119. [Google Scholar] [CrossRef] [PubMed]
- Lalioti, V.; González-Sanz, S.; Lois-Bermejo, I.; González-Jiménez, P.; Viedma-Poyatos, Á.; Merino, A.; Pajares, M.A.; Pérez-Sala, D. Cell Surface Detection of Vimentin, ACE2 and SARS-CoV-2 Spike Proteins Reveals Selective Colocalization at Primary Cilia. Sci. Rep. 2022, 12, 7063. [Google Scholar] [CrossRef] [PubMed]
- Zhang, Y.; Zhao, S.; Li, Y.; Feng, F.; Li, M.; Xue, Y.; Cui, J.; Xu, T.; Jin, X.; Jiu, Y. Host Cytoskeletal Vimentin Serves as a Structural Organizer and an RNA-Binding Protein Regulator to Facilitate Zika Viral Replication. Proc. Natl. Acad. Sci. USA 2022, 119, e2113909119. [Google Scholar] [CrossRef]
- Yang, J.; Zou, L.; Yang, Y.; Yuan, J.; Hu, Z.; Liu, H.; Peng, H.; Shang, W.; Zhang, X.; Zhu, J.; et al. Superficial Vimentin Mediates DENV-2 Infection of Vascular Endothelial Cells. Sci. Rep. 2016, 6, 38372. [Google Scholar] [CrossRef]
- Schäfer, G.; Graham, L.M.; Lang, D.M.; Blumenthal, M.J.; Bergant Marušič, M.; Katz, A.A. Vimentin Modulates Infectious Internalization of Human Papillomavirus 16 Pseudovirions. J. Virol. 2017, 91, e00307-17. [Google Scholar] [CrossRef] [PubMed]
- Das, S.; Ravi, V.; Desai, A. Japanese Encephalitis Virus Interacts with Vimentin to Facilitate Its Entry into Porcine Kidney Cell Line. Virus Res. 2011, 160, 404–408. [Google Scholar] [CrossRef]
- Liang, J.-J.; Yu, C.-Y.; Liao, C.-L.; Lin, Y.-L. Vimentin Binding Is Critical for Infection by the Virulent Strain of Japanese Encephalitis Virus: Virulent JEV Binds Vimentin for Infection. Cell. Microbiol. 2011, 13, 1358–1370. [Google Scholar] [CrossRef]
- Du, N.; Cong, H.; Tian, H.; Zhang, H.; Zhang, W.; Song, L.; Tien, P. Cell Surface Vimentin Is an Attachment Receptor for Enterovirus 71. J. Virol. 2014, 88, 5816–5833. [Google Scholar] [CrossRef]
- Song, T.; Fang, L.; Wang, D.; Zhang, R.; Zeng, S.; An, K.; Chen, H.; Xiao, S. Quantitative Interactome Reveals That Porcine Reproductive and Respiratory Syndrome Virus Nonstructural Protein 2 Forms a Complex with Viral Nucleocapsid Protein and Cellular Vimentin. J. Proteom. 2016, 142, 70–81. [Google Scholar] [CrossRef]
- Liang, Z.; Li, P.; Wang, C.; Singh, D.; Zhang, X. Visualizing the Transport of Porcine Reproductive and Respiratory Syndrome Virus in Live Cells by Quantum Dots-Based Single Virus Tracking. Virol. Sin. 2020, 35, 407–416. [Google Scholar] [CrossRef]
- Zheng, X.; Li, R.; Qiao, S.; Chen, X.; Zhang, L.; Lu, Q.; Xing, G.; Zhou, E.; Zhang, G. Vimentin Rearrangement by Phosphorylation Is Beneficial for Porcine Reproductive and Respiratory Syndrome Virus Replication In Vitro. Vet. Microbiol. 2021, 259, 109133. [Google Scholar] [CrossRef] [PubMed]
- Tanaka, S.; Kobayashi, W.; Haraguchi, M.; Ishihata, K.; Nakamura, N.; Ozawa, M. Snail1 Expression in Human Colon Cancer DLD-1 Cells Confers Invasive Properties without N-Cadherin Expression. Biochem. Biophys. Rep. 2016, 8, 120–126. [Google Scholar] [CrossRef] [PubMed]
- Liu, C.-Y.; Lin, H.-H.; Tang, M.-J.; Wang, Y.-K. Vimentin Contributes to Epithelial-Mesenchymal Transition Cancer Cell Mechanics by Mediating Cytoskeletal Organization and Focal Adhesion Maturation. Oncotarget 2015, 6, 15966–15983. [Google Scholar] [CrossRef]
- Inada, M.; Izawa, G.; Kobayashi, W.; Ozawa, M. 293 Cells Express Both Epithelial as Well as Mesenchymal Cell Adhesion Molecules. Int. J. Mol. Med. 2016, 37, 1521–1527. [Google Scholar] [CrossRef]
- Grin, B.; Mahammad, S.; Wedig, T.; Cleland, M.M.; Tsai, L.; Herrmann, H.; Goldman, R.D. Withaferin A Alters Intermediate Filament Organization, Cell Shape and Behavior. PLoS ONE 2012, 7, e39065. [Google Scholar] [CrossRef] [PubMed]
- Sharma, K.B.; Subramani, C.; Ganesh, K.; Sharma, A.; Basu, B.; Balyan, S.; Sharma, G.; Ka, S.; Deb, A.; Srivastava, M.; et al. Withaferin A Inhibits Chikungunya Virus nsP2 Protease and Shows Antiviral Activity in the Cell Culture and Mouse Model of Virus Infection. PLoS Pathog. 2024, 20, e1012816. [Google Scholar] [CrossRef]
- Arrindell, J.; Abou Atmeh, P.; Jayet, L.; Sereme, Y.; Mege, J.-L.; Desnues, B. Vimentin Is an Important ACE2 Co-Receptor for SARS-CoV-2 in Epithelial Cells. iScience 2022, 25, 105463. [Google Scholar] [CrossRef]






Disclaimer/Publisher’s Note: The statements, opinions and data contained in all publications are solely those of the individual author(s) and contributor(s) and not of MDPI and/or the editor(s). MDPI and/or the editor(s) disclaim responsibility for any injury to people or property resulting from any ideas, methods, instructions or products referred to in the content. |
© 2026 by the authors. Licensee MDPI, Basel, Switzerland. This article is an open access article distributed under the terms and conditions of the Creative Commons Attribution (CC BY) license.
Share and Cite
Thieulent, C.J.; Sarkar, S.; Carossino, M.; Bhowmik, M.; Zhu, H.; Balasuriya, U.B.R. Cell Surface Vimentin Is an Attachment Factor That Facilitates Equine Arteritis Virus Infection In Vitro. Viruses 2026, 18, 113. https://doi.org/10.3390/v18010113
Thieulent CJ, Sarkar S, Carossino M, Bhowmik M, Zhu H, Balasuriya UBR. Cell Surface Vimentin Is an Attachment Factor That Facilitates Equine Arteritis Virus Infection In Vitro. Viruses. 2026; 18(1):113. https://doi.org/10.3390/v18010113
Chicago/Turabian StyleThieulent, Côme J., Sanjay Sarkar, Mariano Carossino, Mouli Bhowmik, Haining Zhu, and Udeni B. R. Balasuriya. 2026. "Cell Surface Vimentin Is an Attachment Factor That Facilitates Equine Arteritis Virus Infection In Vitro" Viruses 18, no. 1: 113. https://doi.org/10.3390/v18010113
APA StyleThieulent, C. J., Sarkar, S., Carossino, M., Bhowmik, M., Zhu, H., & Balasuriya, U. B. R. (2026). Cell Surface Vimentin Is an Attachment Factor That Facilitates Equine Arteritis Virus Infection In Vitro. Viruses, 18(1), 113. https://doi.org/10.3390/v18010113

