Alleviating Effects of Zophobas morio and Tenebrio molitor Larvae Protein Powder on Dextran Sodium Sulfate-Induced Inflammatory Bowel Disease in Mice
Abstract
1. Introduction
2. Results
2.1. ZMLpp and TMLpp Effectively Alleviated Disease Activity Index (DAI) in DSS-Induced IBD Mice
2.2. ZMLpp and TMLpp Improved the Shortening of the Colon Length and Reduced the Severity of Colitis in DSS-Induced Colitis Mice
2.3. ZMLpp and TMLpp Reduced Inflammatory Cell Infiltration and Suppressed the Levels of Inflammatory Cytokines in the Colon of DSS-Induced Colitis Mice
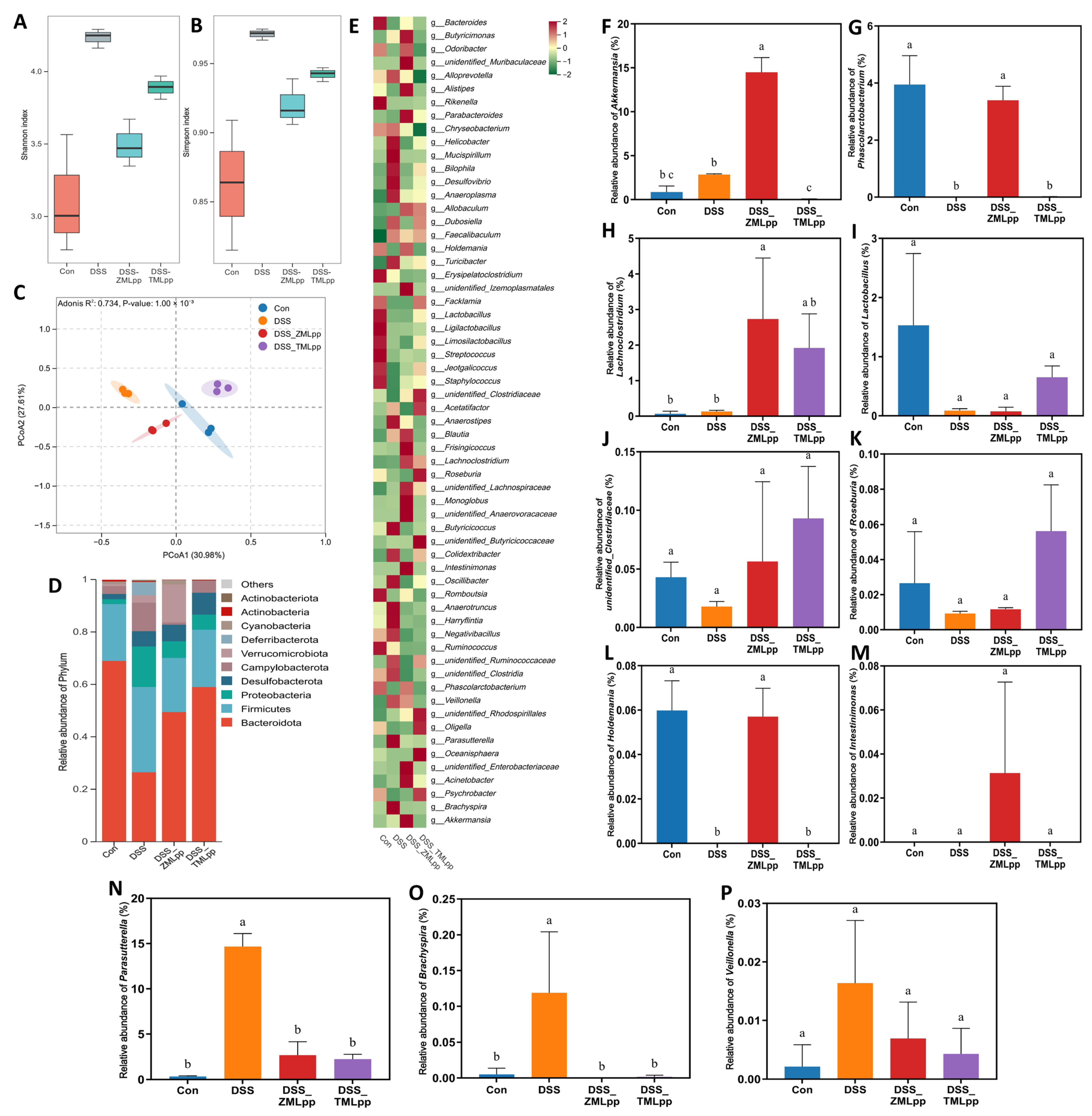
2.4. The Regulatory Effect of ZMLpp and TMLpp on Fecal Microbial Structure
3. Discussion
4. Materials and Methods
4.1. Materials
4.2. The Preparation of ZMLpp and TMLpp
4.3. DSS-Induced Mice Colitis and Treated with ZMLpp or TMLpp
4.4. DAI Score
4.5. Histopathological Score of Colon Tissue
4.6. Immunohistochemical (IHC) Staining
4.7. Real-Time Quantitative PCR (RT-qPCR)
4.8. Analysis of Gut Microbial
4.9. Statistical Analysis
Supplementary Materials
Author Contributions
Funding
Institutional Review Board Statement
Informed Consent Statement
Data Availability Statement
Conflicts of Interest
Abbreviations
References
- Abraham, C.; Cho, J.H. Inflammatory bowel disease. N. Engl. J. Med. 2009, 361, 2066–2078. [Google Scholar] [CrossRef]
- Ng, S.C.; Bernstein, C.N.; Vatn, M.H.; Lakatos, P.L.; Loftus, E.V.J.; Tysk, C.; O’Morain, C.; Moum, B.; Colombel, J. Geographical variability and environmental risk factors in inflammatory bowel disease. Gut 2013, 62, 630–649. [Google Scholar] [CrossRef]
- Lewis, J.D. A review of the epidemiology of inflammatory bowel disease with a focus on diet, infections and antibiotic exposure. In Nutrition, Gut Microbiotaand Immunity: Therapeutic Targets for IBD; Nestle Nutrition Institutions Workshop Series; S. Karger AG: Basel, Switzerland, 2014; Volume 79, pp. 1–18. [Google Scholar] [CrossRef]
- Park, J.; Cheon, J.H. The epidemiology of inflammatory bowel disease: Exploring the impacts of environmental factors. Korean J. Intern. Med. 2025. Epub ahead of print. [Google Scholar] [CrossRef]
- Pan, X.; Luo, L.; Wang, M.; Yu, H.; Zheng, Z. Feasibility of galectin-3 as a diagnostic biomarker and therapeutic target for inflammatory bowel disease. Eur. J. Pharmacol. 2025, 1005, 178041. [Google Scholar] [CrossRef]
- Omer, N.; Ibrahim, S.; Ramadhan, A.A. Diagnostic Value of Inflammatory Markers in Inflammatory Bowel Disease: Clinical and Endoscopic Correlations. Cureus 2025, 17, e84073. [Google Scholar] [CrossRef] [PubMed]
- Vermeer, E.; Jagt, J.Z.; Lap, E.M.; Struys, E.A.; Budding, A.E.; Verhoeven-Duif, N.M.; Bosma, M.; van Limbergen, J.E.; Koot, B.G.P.; de Jonge, R.; et al. Fecal gut microbiota and amino acids as noninvasive diagnostic biomarkers of Pediatric inflammatory bowel disease. Gut Microbes 2025, 17, 2517828. [Google Scholar] [CrossRef]
- Yang, X.; Guo, H.; Zou, M. Inflammatory bowel diseases: Pathological mechanisms and therapeutic perspectives. Mol. Biomed. 2026, 7, 2. [Google Scholar] [CrossRef] [PubMed]
- Kaz, A.M.; Venu, N. Diagnostic Methods and Biomarkers in Inflammatory Bowel Disease. Diagnostics 2025, 15, 1303. [Google Scholar] [CrossRef]
- Matsuoka, K.; Kobayashi, T.; Ueno, F.; Matsui, T.; Hirai, F.; Inoue, N.; Kato, J.; Kobayashi, K.; Kobayashi, K.; Koganei, K.; et al. Evidence-based clinical practice guidelines for inflammatory bowel disease. J. Gastroenterol. 2018, 53, 305–353. [Google Scholar] [CrossRef] [PubMed]
- Brzezinski, A.; Rankin, G.B.; Seidner, D.L.; Lashner, B.A. Use of old and new oral 5-aminosalicylic acid formulations in inflammatory bowel disease. Cleve. Clin. J. Med. 1995, 62, 317–323. [Google Scholar] [CrossRef]
- van Huis, A. Insects as food and feed, a new emerging agricultural sector: A review. J. Insects Food Feed. 2020, 6, 27–44. [Google Scholar] [CrossRef]
- Nowakowski, A.C.; Miller, A.C.; Miller, M.E.; Xiao, H.; Wu, X. Potential health benefits of edible insects. Crit. Rev. Food Sci. Nutr. 2022, 62, 3499–3508. [Google Scholar] [CrossRef]
- Pemberton, R.W. Insects and other arthropods used as drugs in Korean traditional medicine. J. Ethnopharmacol. 1999, 65, 207–216. [Google Scholar] [CrossRef]
- Ratcliffe, N.A.; Mello, C.B.; Garcia, E.S.; Butt, T.M.; Azambuja, P. Insect natural products and processes: New treatments for human disease. Insect Biochem. Mol. Biol. 2011, 41, 747–769. [Google Scholar] [CrossRef]
- Rumbos, C.I.; Athanassiou, C.G. The Superworm, Zophobas morio (Coleoptera:Tenebrionidae): A “Sleeping Giant” in Nutrient Sources. J. Insect Sci. 2021, 21, 13. [Google Scholar] [CrossRef]
- Teixeira, C.S.S.; Villa, C.; Costa, J.; Ferreira, I.M.P.L.; Mafra, I. Edible Insects as a Novel Source of Bioactive Peptides: A Systematic Review. Foods 2023, 12, 2026. [Google Scholar] [CrossRef]
- Turck, D.; Castenmiller, J.; De Henauw, S.; Hirsch-Ernst, K.I.; Kearney, J.; Maciuk, A.; Mangelsdorf, I.; McArdle, H.J.; Naska, A.; Pelaez, C.; et al. Safety of dried yellow mealworm (Tenebrio molitor larva) as a novel food pursuant to Regulation (EU) 2015/2283. EFSA J. 2021, 19, e06343. [Google Scholar] [CrossRef] [PubMed]
- Zielinska, E.; Karas, M.; Jakubczyk, A. Antioxidant activity of predigested protein obtained from a range of farmed edible insects. Int. J. Food Sci. Technol. 2017, 52, 306–312. [Google Scholar] [CrossRef]
- Cho, H.; Park, J.; Olawuyi, I.F.; Nam, J.; Lee, W. Physicochemical characteristics and anti-inflammatory properties of Zophobas morio (super mealworm) protein extracted by different methods. Food Chem. 2025, 468, 142519. [Google Scholar] [CrossRef] [PubMed]
- Youn, K.; Yun, E.; Lee, J.; Kim, J.; Hwang, J.; Jeong, W.; Jun, M. Oleic acid and linoleic acid from Tenebrio molitor larvae inhibit BACE1 activity in vitro: Molecular docking studies. J. Med. Food 2014, 17, 284–289. [Google Scholar] [CrossRef]
- Seo, M.; Goo, T.; Chung, M.Y.; Baek, M.; Hwang, J.; Kim, M.; Yun, E. Tenebrio molitor Larvae Inhibit Adipogenesis through AMPK and MAPKs Signaling in 3T3-L1 Adipocytes and Obesity in High-Fat Diet-Induced Obese Mice. Int. J. Mol. Sci. 2017, 18, 518. [Google Scholar] [CrossRef]
- Wu, R.A.; Ding, Q.; Lu, H.; Tan, H.; Sun, N.; Wang, K.; He, R.; Luo, L.; Ma, H.; Li, Z. Caspase 3-mediated cytotoxicity of mealworm larvae (Tenebrio molitor) oil extract against human hepatocellular carcinoma and colorectal adenocarcinoma. J. Ethnopharmacol. 2020, 250, 112438. [Google Scholar] [CrossRef]
- Zielinska, E.; Baraniak, B.; Karas, M. Antioxidant and Anti-Inflammatory Activities of Hydrolysates and Peptide Fractions Obtained by Enzymatic Hydrolysis of Selected Heat-Treated Edible Insects. Nutrients 2017, 9, 970. [Google Scholar] [CrossRef] [PubMed]
- Park, B.M.; Lee, J.; Jung, B.G.; Lee, B.J. Validation of the Anti-Inflammatory Effect of Tenebrio molitor Larva Oil in a Colitis Mouse Model. Folia Biol. 2022, 68, 50–58. [Google Scholar] [CrossRef] [PubMed]
- Park, B.M.; Jung, B.G.; Lee, J.; Lee, B.J. Mitigating Effects of Tenebrio molitor Larvae Powder Administration in Mice with Dextran Sodium Sulfate (DSS)—Induced Colitis. Asian Pac. J. Cancer Prev. 2023, 24, 1751–1758. [Google Scholar] [CrossRef] [PubMed]
- Rumpold, B.A.; Schluter, O.K. Nutritional composition and safety aspects of edible insects. Mol. Nutr. Food Res. 2013, 57, 802–823. [Google Scholar] [CrossRef]
- Richter, H.; Gover, O.; Schwartz, B. Anti-Inflammatory Activity of Black Soldier Fly Oil Associated with Modulation of TLR Signaling: A Metabolomic Approach. Int. J. Mol. Sci. 2023, 24, 10634. [Google Scholar] [CrossRef]
- Okayasu, I.; Hatakeyama, S.; Yamada, M.; Ohkusa, T.; Inagaki, Y.; Nakaya, R. A novel method in the induction of reliable experimental acute and chronic ulcerative colitis in mice. Gastroenterology 1990, 98, 694–702. [Google Scholar] [CrossRef]
- Wirtz, S.; Popp, V.; Kindermann, M.; Gerlach, K.; Weigmann, B.; Fichtner-Feigl, S.; Neurath, M.F. Chemically induced mouse models of acute and chronic intestinal inflammation. Nat. Protoc. 2017, 12, 1295–1309. [Google Scholar] [CrossRef]
- Bayrer, J.R.; Wang, H.; Nattiv, R.; Suzawa, M.; Escusa, H.S.; Fletterick, R.J.; Klein, O.D.; Moore, D.D.; Ingraham, H.A. LRH-1 mitigates intestinal inflammatory disease by maintaining epithelial homeostasis and cell survival. Nat. Commun. 2018, 9, 4055. [Google Scholar] [CrossRef]
- Algieri, F.; Rodriguez-Nogales, A.; Garrido-Mesa, N.; Zorrilla, P.; Burkard, N.; Pischel, I.; Sievers, H.; Benedek, B.; Feistel, B.; Walbroel, B.; et al. Intestinal anti-inflammatory activity of the Serpylli herba extract in experimental models of rodent colitis. J. Crohns Colitis 2014, 8, 775–788. [Google Scholar] [CrossRef]
- Luan, Y.; Hu, J.; Wang, Q.; Wang, X.; Li, W.; Qu, R.; Yang, C.; Rajendran, B.K.; Zhou, H.; Liu, P.; et al. Wnt5 controls splenic myelopoiesis and neutrophil functional ambivalency during DSS-induced colitis. Cell Rep. 2024, 43, 113934. [Google Scholar] [CrossRef]
- Chami, B.; Martin, N.J.J.; Dennis, J.M.; Witting, P.K. Myeloperoxidase in the inflamed colon: A novel target for treating inflammatory bowel disease. Arch. Biochem. Biophys. 2018, 645, 61–71. [Google Scholar] [CrossRef]
- Martin-Vazquez, E.; Cobo-Vuilleumier, N.; Lopez-Noriega, L.; Lorenzo, P.I.; Gauthier, B.R. The PTGS2/COX2-PGE 2 signaling cascade in inflammation: Pro or anti? A case study with type 1 diabetes mellitus. Int. J. Biol. Sci. 2023, 19, 4157–4165. [Google Scholar] [CrossRef]
- Zaidi, D.; Wine, E. Regulation of Nuclear Factor Kappa-Light-Chain-Enhancer of Activated B Cells (NF-kappabeta) in Inflammatory Bowel Diseases. Front. Pediatr. 2018, 6, 317. [Google Scholar] [CrossRef]
- Ko, H.J.; Jo, Y.H.; Patnaik, B.B.; Park, K.B.; Kim, C.E.; Keshavarz, M.; Jang, H.A.; Lee, Y.S.; Han, Y.S. IKKgamma/NEMO Is Required to Confer Antimicrobial Innate Immune Responses in the Yellow Mealworm, Tenebrio molitor. Int. J. Mol. Sci. 2020, 21, 6734. [Google Scholar] [CrossRef]
- Rumpold, B.A.; Schlueter, O.K. Potential and challenges of insects as an innovative source for food and feed production. Innov. Food Sci. Emerg. Technol. 2013, 17, 1–11. [Google Scholar] [CrossRef]
- Mei, Z.; Huang, X.; Zhang, H.; Cheng, D.; Xu, X.; Fang, M.; Hu, J.; Liu, Y.; Liang, Y.; Mei, Y. Chitin derivatives ameliorate DSS-induced ulcerative colitis by changing gut microbiota and restoring intestinal barrier function. Int. J. Biol. Macromol. 2022, 202, 375–387. [Google Scholar] [CrossRef]
- Boman, H.G. Peptide antibiotics and their role in innate immunity. Annu. Rev. Immunol. 1995, 13, 61–92. [Google Scholar] [CrossRef] [PubMed]
- Tellez, G.A.; Zapata, J.A.; Toro, L.J.; Henao, D.C.; Bedoya, J.P.; Rivera, J.D.; Trujillo, J.V.; Rivas-Santiago, B.; Hoyos, R.O.; Castano, J.C. Identification, Characterization, Immunolocalization, and Biological Activity of Lucilin Peptide. Acta Trop. 2018, 185, 318–326. [Google Scholar] [CrossRef] [PubMed]
- Zhang, H.; Xiang, J.; Feng, J.; Zhang, M.; Xi, Q. Gut Microbiome Dysbiosis and Inflammatory Bowel Disease Complement Each Other. Dig. Dis. 2025, 43, 345–357. [Google Scholar] [CrossRef] [PubMed]
- Beauchemin, E.T.; Hunter, C.; Maurice, C.F. Dextran sodium sulfate-induced colitis alters the proportion and composition of replicating gut bacteria. mSphere 2025, 10, e0082524. [Google Scholar] [CrossRef]
- Tan, J.; McKenzie, C.; Potamitis, M.; Thorburn, A.N.; Mackay, C.R.; Macia, L. The role of short-chain fatty acids in health and disease. Adv. Immunol. 2014, 121, 91–119. [Google Scholar] [CrossRef]
- Cui, Y.; Zhang, L.; Wang, X.; Yi, Y.; Shan, Y.; Liu, B.; Zhou, Y.; Lü, X. Roles of intestinal Parabacteroides in human health and diseases. FEMS Microbiol. Lett. 2022, 369, fnac072. [Google Scholar] [CrossRef]
- Turck, D.; Bohn, T.; Castenmiller, J.; De Henauw, S.; Hirsch-Ernst, K.I.; Maciuk, A.; Mangelsdorf, I.; McArdle, H.J.; Naska, A.; Pelaez, C.; et al. Safety of UV-treated powder of whole yellow mealworm (Tenebrio molitor larva) as a novel food pursuant to Regulation (EU) 2015/2283. EFSA J. 2023, 21, e08009. [Google Scholar] [CrossRef]
- Li, F.; Han, Y.; Cai, X.; Gu, M.; Sun, J.; Qi, C.; Goulette, T.; Song, M.; Li, Z.; Xiao, H. Dietary resveratrol attenuated colitis and modulated gut microbiota in dextran sulfate sodium-treated mice. Food Funct. 2020, 11, 1063–1073. [Google Scholar] [CrossRef] [PubMed]
- Han, Y.; Song, M.; Gu, M.; Ren, D.; Zhu, X.; Cao, X.; Li, F.; Wang, W.; Cai, X.; Yuan, B.; et al. Dietary Intake of Whole Strawberry Inhibited Colonic Inflammation in Dextran-Sulfate-Sodium-Treated Mice via Restoring Immune Homeostasis and Alleviating Gut Microbiota Dysbiosis. J. Agric. Food Chem. 2019, 67, 9168–9177. [Google Scholar] [CrossRef] [PubMed]





| Species | Genes | Forward Primer | Reverse Primer |
|---|---|---|---|
| mice | Actin beta | CCTGGCGATACCTCAGCAACC | CCTCCACGGCTCAACCACTG |
| Ccl2 | CCGGCTGGAGCATCCACGTGT | TGGGGTCAGCACAGACCTCTCTCT | |
| Cxcl1 | CAATGAGCTGCGCTGTCAGT | TTGAGGTGAATCCCAGCCAT | |
| Ptgs2 | TCCAACCTCTCCTACTACACCAG | GGGTCAGGGATGAACTCTCTC | |
| Nf-κb | AGGCTTCTGGGCCTTATGTG | TGCTTCTCTCGCCAGGAATAC |
Disclaimer/Publisher’s Note: The statements, opinions and data contained in all publications are solely those of the individual author(s) and contributor(s) and not of MDPI and/or the editor(s). MDPI and/or the editor(s) disclaim responsibility for any injury to people or property resulting from any ideas, methods, instructions or products referred to in the content. |
© 2026 by the authors. Licensee MDPI, Basel, Switzerland. This article is an open access article distributed under the terms and conditions of the Creative Commons Attribution (CC BY) license.
Share and Cite
Yang, Z.; Yang, X.; Du, J.; Li, S.; Yu, J.; Qiao, F.; Zhu, F.; Song, B.; Zhang, H.; Luo, H.; et al. Alleviating Effects of Zophobas morio and Tenebrio molitor Larvae Protein Powder on Dextran Sodium Sulfate-Induced Inflammatory Bowel Disease in Mice. Int. J. Mol. Sci. 2026, 27, 1405. https://doi.org/10.3390/ijms27031405
Yang Z, Yang X, Du J, Li S, Yu J, Qiao F, Zhu F, Song B, Zhang H, Luo H, et al. Alleviating Effects of Zophobas morio and Tenebrio molitor Larvae Protein Powder on Dextran Sodium Sulfate-Induced Inflammatory Bowel Disease in Mice. International Journal of Molecular Sciences. 2026; 27(3):1405. https://doi.org/10.3390/ijms27031405
Chicago/Turabian StyleYang, Ziqi, Xianhui Yang, Juan Du, Shangwei Li, Jia Yu, Fei Qiao, Feng Zhu, Bangyan Song, Haiyan Zhang, Heng Luo, and et al. 2026. "Alleviating Effects of Zophobas morio and Tenebrio molitor Larvae Protein Powder on Dextran Sodium Sulfate-Induced Inflammatory Bowel Disease in Mice" International Journal of Molecular Sciences 27, no. 3: 1405. https://doi.org/10.3390/ijms27031405
APA StyleYang, Z., Yang, X., Du, J., Li, S., Yu, J., Qiao, F., Zhu, F., Song, B., Zhang, H., Luo, H., & Cao, Y. (2026). Alleviating Effects of Zophobas morio and Tenebrio molitor Larvae Protein Powder on Dextran Sodium Sulfate-Induced Inflammatory Bowel Disease in Mice. International Journal of Molecular Sciences, 27(3), 1405. https://doi.org/10.3390/ijms27031405

