Sign in to use this feature.

Years

Between: -

Subjects

remove_circle_outline
remove_circle_outline
remove_circle_outline
remove_circle_outline
remove_circle_outline
remove_circle_outline
remove_circle_outline
remove_circle_outline
remove_circle_outline

Journals

remove_circle_outline
remove_circle_outline
remove_circle_outline
remove_circle_outline
remove_circle_outline
remove_circle_outline

Article Types

Countries / Regions

Search Results (131)

Search Parameters:
Keywords = Bass model

Order results
Result details
Results per page
Select all
Export citation of selected articles as:
26 pages, 619 KB  
Article
Benchmarking LLM-as-a-Judge Models for 5W1H Extraction Evaluation
by José Cassola-Bacallao, José Morales-Donaire, Paula Hernández-Montoya and Brian Keith-Norambuena
Electronics 2026, 15(3), 659; https://doi.org/10.3390/electronics15030659 - 3 Feb 2026
Viewed by 385
Abstract
Evaluating 5W1H (Who, What, When, Where, Why, and How) information extraction systems remains challenging, as traditional information retrieval metrics like ROUGE and BLEU fail to capture semantic accuracy and narrative coherence. The LLM-as-a-Judge paradigm offers a promising alternative, yet systematic comparisons of judge [...] Read more.
Evaluating 5W1H (Who, What, When, Where, Why, and How) information extraction systems remains challenging, as traditional information retrieval metrics like ROUGE and BLEU fail to capture semantic accuracy and narrative coherence. The LLM-as-a-Judge paradigm offers a promising alternative, yet systematic comparisons of judge models for this task are lacking. This study benchmarks multiple large language models, including state-of-the-art models such as GPT, Claude, and Gemini as evaluators of 5W1H extractions from Spanish news articles. We assess judge performance across six quality criteria: Factual Accuracy, Completeness, Relevance and Conciseness, Clarity and Readability, Faithfulness to Source, and Overall Coherence. Our analysis examines inter-judge agreement, score distribution patterns, criterion-level variance, and the relationship between evaluation quality and computational cost. Using two Spanish-language corpora (BASSE and FLARES), we identify which criteria exhibit consistent cross-model agreement and which prove most sensitive to judge selection. The main contribution of this work is providing the first systematic benchmark of LLM-as-a-Judge models for 5W1H extraction evaluation in Spanish, validated against expert journalistic judgment. Results reveal that all evaluated models achieve alignment levels above 90% across all metrics. Specifically, Claude Sonnet 4.5 emerges as the most accurate evaluator with a Global Judgment Acceptance Rate (JAR) of 99.79%. Furthermore, meta-evaluation with human experts demonstrates a substantial inter-annotator agreement of κ=0.6739. Finally, we provide recommendations for judge model selection based on task requirements and resource constraints, contributing practical guidance for researchers implementing LLM-based evaluation pipelines for information extraction tasks. Full article
(This article belongs to the Special Issue Multimodal Learning for Multimedia Content Analysis and Understanding)
Show Figures

Figure 1

25 pages, 4769 KB  
Article
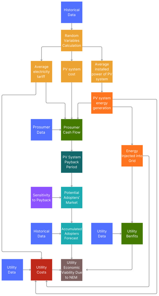
Policy and Financial Implications of Net Energy Metering in Arctic Power Systems: A Case Study of Alaska’s Railbelt
by Maren Peterson, Magnus de Witt, Ewa Lazarczyk Carlson and Hlynur Stefánsson
Energies 2026, 19(3), 787; https://doi.org/10.3390/en19030787 - 2 Feb 2026
Viewed by 350
Abstract
The transition toward sustainable energy in Arctic and subarctic regions requires innovative approaches that account for both the unique geographical conditions and the economic and policy challenges associated with isolated power systems. This study examines how net energy metering (NEM) and net billing [...] Read more.
The transition toward sustainable energy in Arctic and subarctic regions requires innovative approaches that account for both the unique geographical conditions and the economic and policy challenges associated with isolated power systems. This study examines how net energy metering (NEM) and net billing schemes influence distributed solar photovoltaic (PV) adoption and financial performance among utilities in Alaska’s Railbelt. The Railbelt, which supplies power to three-quarters of the state’s population, remains heavily reliant on natural gas and exhibits limited renewable penetration compared to other arctic regions. Using a stochastic risk-based modeling framework with Monte Carlo simulations and the Bass diffusion model, the analysis estimates the 15-year financial impacts of different NEM adoption scenarios on utilities. Results show that while NEM drives PV adoption through higher compensation for exported generation, it also increases potential revenue losses for utilities compared to net billing. Policy innovations like those introduced in Alaska’s House Bill 164 (HB 164), which establishes a reimbursement fund to mitigate utility revenue losses, indicate that regulatory work is being designed to balance distributed generation incentives with economic sustainability. This work provides a baseline for understanding how a policy framework influences both utility and consumer economics in terms of NEM and solar PV adoption in Arctic and subarctic systems. Full article
Show Figures

Figure 1

20 pages, 1046 KB  
Article
Understanding Hydropower Generation Across Countries Through Innovation Diffusion Models
by Farooq Ahmad and Mariangela Guidolin
Energies 2026, 19(3), 606; https://doi.org/10.3390/en19030606 - 24 Jan 2026
Viewed by 290
Abstract
The world is increasingly confronted with interconnected challenges such as energy shortages and climate change. Fossil fuels, including coal, oil, and natural gas, remain the dominant global energy sources, yet they are major contributors to greenhouse gas emissions and growing geopolitical instability. In [...] Read more.
The world is increasingly confronted with interconnected challenges such as energy shortages and climate change. Fossil fuels, including coal, oil, and natural gas, remain the dominant global energy sources, yet they are major contributors to greenhouse gas emissions and growing geopolitical instability. In response to energy insecurity and environmental pressures, many countries are expanding their use of renewable energy sources, including hydropower, solar, wind, and geothermal. Hydropower currently generates more electricity than all other renewable technologies combined and is expected to remain the largest source of renewable electricity through the 2030s. This paper analyzes the role of hydropower in national energy transitions by applying innovation diffusion models. Using an innovation diffusion framework, via the Bass Model, we examine the dynamics of hydropower generation across multiple countries and find that this approach effectively captures the mean nonlinear trajectory of most countries. We complete the analysis by evaluating the effect of rainfall on hydropower generation and show that this helps capture the residual variability not modeled by the Bass Model. Full article
Show Figures

Figure 1

21 pages, 2313 KB  
Article
Reproducible Agent-Based Modelling of Residential PV Adoption in Community Microgrids: Integrating Economic, Infrastructural, and Social Drivers
by D. A. Perez-DeLaMora
Energies 2026, 19(2), 290; https://doi.org/10.3390/en19020290 - 6 Jan 2026
Viewed by 364
Abstract
Household adoption of residential photovoltaic systems in community microgrids is shaped by economic, infrastructural, and social factors. Previous studies have shown that agent-based modelling can help analyse adoption, but it often lacks clear mathematical foundations, systematic validation, and reproducibility. This study presents an [...] Read more.
Household adoption of residential photovoltaic systems in community microgrids is shaped by economic, infrastructural, and social factors. Previous studies have shown that agent-based modelling can help analyse adoption, but it often lacks clear mathematical foundations, systematic validation, and reproducibility. This study presents an open-source agent-based model with two advances: (1) a fuzzy-utility method for household decision-making and (2) combined modelling of financial incentives, grid reliability, infrastructure access, and peer effects as adoption drivers. The model explores adoption under diverse policy and technical scenarios, validates results against Bass diffusion and discrete choice models, and applies a Sobol-based sensitivity analysis to identify key parameters. Results clarify how incentives, barriers, and social influence shape adoption trajectories. By demonstrating cost-sharing dynamics and peer network effects and openly sharing model code and data, this study provides a transparent and reproducible benchmark for future community microgrid research. Full article
(This article belongs to the Special Issue Advances in Power System and Green Energy)
Show Figures

Figure 1

14 pages, 4598 KB  
Article
Subgingival Plaque Removal Efficacy and Oral Soft Tissue Safety of the Wave Electric Toothbrush: An In Vitro and In Vivo Study
by Siyuan Huang, Weidong Du, Jie Wu, Yunyang Lu, Weili Ku, Xiliu Zhang and Dongsheng Yu
Dent. J. 2026, 14(1), 29; https://doi.org/10.3390/dj14010029 - 4 Jan 2026
Viewed by 614
Abstract
Background/Objectives: The novel wave electric toothbrush is considered potentially helpful in removing subgingival plaque to prevent the occurrence of periodontal diseases. This study aimed to assess the cleaning efficacy of a novel wave electric toothbrush on subgingival plaque and its safety profile [...] Read more.
Background/Objectives: The novel wave electric toothbrush is considered potentially helpful in removing subgingival plaque to prevent the occurrence of periodontal diseases. This study aimed to assess the cleaning efficacy of a novel wave electric toothbrush on subgingival plaque and its safety profile for oral soft tissues. Methods: In vitro cleaning efficacy evaluations were conducted using oral dental models. The wave electric toothbrushes were divided into low-, medium-, and high-swing parameter groups, with manual brushing (Bass technique) as the control. Simulated plaque was applied to the buccal and gingival sulcus sites of the four first molars, and the plaque removal area and sulcus cleaning depth were measured. For safety evaluation, Sprague Dawley (SD) rats were brushed on their molars daily for 30 days, with bleeding incidents recorded. Oral soft tissues were analyzed through H&E staining and immunohistochemical analysis. Statistical analysis included ANOVA and Kruskal–Wallis (p < 0.05). Results: Medium- and high-swing groups demonstrated superior gingival sulcus cleaning efficacy, showing significant differences compared with the low-swing and control groups (p < 0.05). All swing parameters achieved complete plaque removal on buccal surfaces. No significant differences were observed between the low-swing and manual groups, or between the medium- and high-swing groups, regarding sulcus cleaning efficacy and maximum sulcus depth. During the 30-day in vivo experiment, medium- and high-swing groups showed low bleeding frequencies, primarily at the palatal gingiva and vestibule. Histological analyses indicated that higher swing parameters increased the likelihood of soft tissue injury. Conclusions: Wave electric toothbrushes enhance subgingival plaque removal, with higher swing parameters improving gingival sulcus cleaning. However, stronger parameters may increase the risk of soft tissue damage. Further clinical studies are required to establish optimal guidelines. Full article
Show Figures

Graphical abstract

24 pages, 1679 KB  
Review
Fibrin Glues: Proteins, Mechanism of Action, Classification, and Application
by Ekaterina A. Levicheva, Daria D. Linkova, Ekaterina A. Farafontova, Yulia P. Rubtsova, Irina N. Charykova, Diana Ya. Aleynik and Marfa N. Egorikhina
Int. J. Mol. Sci. 2026, 27(1), 447; https://doi.org/10.3390/ijms27010447 - 31 Dec 2025
Viewed by 886
Abstract
This research paper is concerned with fibrin glues, used as effective tools to stop bleeding in the case of wounds and surgical interventions. The paper provides data on the various fibrin glues—both currently used in practice and being developed, their sources, mechanisms of [...] Read more.
This research paper is concerned with fibrin glues, used as effective tools to stop bleeding in the case of wounds and surgical interventions. The paper provides data on the various fibrin glues—both currently used in practice and being developed, their sources, mechanisms of action, and properties. Such glues are biocompatible and are characterized by good adhesive and hemostatic properties. These characteristics mean that fibrin glues are currently widely used across a range of surgical applications. Such glues can be used independently or in combination with mechanical techniques, being particularly suitable for difficult-to-access parts of the body. The combined use of fibrin glues with various biologically active substances (BASs)—such as antibiotics and growth factors—and with cell therapy is a promising approach. Such adjuncts enhance the effectiveness of the glues and help to optimize the therapies. This research paper presents the latest data from studies using various experimental models demonstrating the increased efficacy of fibrin glues used in combination with BASs. We also report on the ongoing development of new fibrin glues for long-term use and with optimized formulations. Studies on the interactions of these glues with cells and tissues are supporting the creation of a new generation of fibrin glues with adjustable properties. Full article
(This article belongs to the Collection State-of-the-Art Macromolecules in Russia)
Show Figures

Figure 1

26 pages, 1600 KB  
Article
The Path to Carbon Capture Technology Adoption—A System Dynamics Approach
by Sirous Yasseri, Maryam Shourideh and Hamid Bahai
Clean Technol. 2026, 8(1), 1; https://doi.org/10.3390/cleantechnol8010001 - 26 Dec 2025
Viewed by 1188
Abstract
A system dynamics approach is described to explore the path of Carbon Capture diffusion. The proposed model, in principle, follows the Bass diffusion of innovation theory and includes all major influencing factors. The primary contribution of this paper is the modification of Bass’s [...] Read more.
A system dynamics approach is described to explore the path of Carbon Capture diffusion. The proposed model, in principle, follows the Bass diffusion of innovation theory and includes all major influencing factors. The primary contribution of this paper is the modification of Bass’s model to reflect parameters affecting the adoption of Carbon capture and storage technology. Consequently, it differs from other extensions to Bass’s model. The underpinning of this work is the system dynamics (SD) approach, which can open a pathway for further research into CCS acceptance. The proposed model’s behaviour is illustrated for various transition pathways of the technology, for different regimes. By modifying the proposed model, the paper also allows consideration of various capturing technologies on their merit. The proposed framework enables the examination of the impact of intervention policies on the adoption of CCS by individual investors. The purpose is to identify the parameters of these policies to support the under-resourced CCS technology and reduce the need for government participation. It is worth noting that the SD is primarily a descriptive method used for scenario analysis to illustrate what the future would look like. Full article
(This article belongs to the Special Issue Hydrogen Production and Carbon Capture Technologies)
Show Figures

Figure 1

25 pages, 6127 KB  
Article
Deep Learning-Based Prediction of Fish Freshness and Purchasability Using Multi-Angle Image Data
by Sakhi Mohammad Hamidy, Yusuf Kuvvetli, Yetkin Sakarya, Serya Tülin Özkütük and Yesim Özoğul
Foods 2026, 15(1), 68; https://doi.org/10.3390/foods15010068 - 25 Dec 2025
Viewed by 888
Abstract
This study aims to predict the freshness of sea bass (Dicentrarchus labrax) using deep learning models based on image data. For this purpose, 10 fish were monitored daily from the day of purchase until three days after spoilage, with multi-angle imaging [...] Read more.
This study aims to predict the freshness of sea bass (Dicentrarchus labrax) using deep learning models based on image data. For this purpose, 10 fish were monitored daily from the day of purchase until three days after spoilage, with multi-angle imaging (eight distinct perspectives per fish, both with and without background) and corresponding quality analyses. A total of 22 quality parameters—10 categorical (sensory-based) and 12 numerical (color-based)—were evaluated, with the purchasability parameter defined as the most critical indicator of freshness. Using seven popular transfer learning algorithms (EfficientNetB0, ResNet50, DenseNet121, VGG16, InceptionV3, MobileNet, and VGG19), 2464 predictive models (1120 classification and 1344 regression) were trained. Classification models were evaluated using accuracy, precision, recall, F1-score, and response time, while regression models were assessed using mean absolute error and tolerance-based error metrics. The results showed that the MobileNet algorithm achieved the best overall performance, successfully predicting 15 of the 22 parameters with the lowest error or highest accuracy. Importantly, in the prediction of the most critical parameter—purchasability—the DenseNet121 architecture yielded the best classification performance with an accuracy of 0.9894. The findings indicate that deep learning-based image analysis is a viable method for evaluating the freshness of fish. Full article
(This article belongs to the Section Food Quality and Safety)
Show Figures

Figure 1

31 pages, 760 KB  
Article
Diet and Genotype Shape the Intestinal Microbiota of European Sea Bass (Dicentrarchus labrax): Insights from Long-Term In Vivo Trials and Machine Learning
by Silvio Rizzi, Giulio Saroglia, Violeta Kalemi, Simona Rimoldi and Genciana Terova
Appl. Sci. 2025, 15(24), 13029; https://doi.org/10.3390/app152413029 - 10 Dec 2025
Viewed by 475
Abstract
To reduce dependence on oceanic resources, poultry-based ingredients and fortified feeds have become valid alternatives to fish meal (FM) and fish oil (FO). While their impact on growth performance is well established, effects on host-associated microbiota remain less characterized. This study examines the [...] Read more.
To reduce dependence on oceanic resources, poultry-based ingredients and fortified feeds have become valid alternatives to fish meal (FM) and fish oil (FO). While their impact on growth performance is well established, effects on host-associated microbiota remain less characterized. This study examines the gut microbiota of European sea bass (Dicentrarchus labrax) following FM and FO replacement with poultry- and additive-based diets, applying machine learning (ML) to evaluate diet and genotype effects. A secondary analysis of microbial profiles from two prior trials employed classification models to determine associations between microbial abundance and categorical groupings, and regression models to assess the predictive power of ingredient variations on microbial abundance. Regressors showed limited predictive capacity, whereas classifiers performed better, particularly when genotype was considered. For poultry-based diets, average accuracy was approximately 0.4 for synergistic effects, 0.6 for diet effects, and 0.8 for genotype effects; for fortified-feed diets, average accuracy was approximately 0.2, 0.4, and 0.5, respectively. Feature selection detected microbial genera encompassing beneficial (Brevundimondas, Clostridium, Idiomarina, Lactobacillus, Marinobacter, Pseudoalteromonas, Salinisphaera), neutral (Enterovibrio, Flavobacterium, Photobacterium), opportunistic (Acinetobacter, Escherichia-Shigella, Streptococcus), and undercharacterized (Acholeplasma, Cutibacterium, Enhydrobacter, Micrococcus, Peptoniphilus, Salegentibacter) taxa. ML techniques thus reveal diet- and genotype-specific signatures, underlining the importance of integrated computational-microbiological pipelines. Full article
Show Figures

Figure 1

29 pages, 1266 KB  
Article
The Adoption of Telework in Organizations and Its Effects on the Colombian Energy System and CO2 Emissions
by Alejandro Silva-Cortés, Jorge L. Gallego, Heidy Rodríguez-Ramos, Sergio Botero-Botero and Iván Alonso Montoya-Restrepo
World 2025, 6(4), 155; https://doi.org/10.3390/world6040155 - 14 Nov 2025
Viewed by 984
Abstract
The adoption of telework increased as a sustainable strategy after the COVID-19 pandemic. However, its impact on transportation and energy consumption are controversial, emphasizing the need for context-specific analysis. This research developed a System Dynamics (SD) simulation that integrated the generalized Bass Diffusion [...] Read more.
The adoption of telework increased as a sustainable strategy after the COVID-19 pandemic. However, its impact on transportation and energy consumption are controversial, emphasizing the need for context-specific analysis. This research developed a System Dynamics (SD) simulation that integrated the generalized Bass Diffusion Model (BDM) and Technology Acceptance Model (TAM) to analyze telework diffusion in organizations and its influence on transport-related CO2 emissions and energy consumption in Colombia. Internal conditions, particularly managerial attitudes and perceptions of telework performance, play a crucial role in the adoption rate. Telework adoption follows a weak S-curve pattern primarily driven by internal dynamics rather than external pressures, lagging behind the projections set by public policies and global trends. Simulations based on government data for the period 2012–2022 indicated that the number of teleworkers could reach 1.61 million by 2032, resulting in annual energy savings of approximately 1.5% and a 2% reduction in transport-related CO2 emissions. Sustained governmental tracking of sectoral adoption and including records of household energy use will support sensitivity analysis and strengthen model robustness. The integrated SD, TAM, and BDM modeling approach identified critical factors to boost telework adoption and its environmental benefits, providing insights for sustainable organizational strategies and public policies. Full article
Show Figures

Figure 1

12 pages, 696 KB  
Article
Auditory Resource Redistribution in Audiovisual Integration: Evidence from Attribute Amnesia
by Zikang Meng, Ziyi Liu, Wu Jiang, Biye Cai, Zonghao Zhang and Haoping Yang
Behav. Sci. 2025, 15(11), 1557; https://doi.org/10.3390/bs15111557 - 14 Nov 2025
Viewed by 348
Abstract
Auditory stimuli are known to enhance visual target recognition in rapid serial visual presentation (RSVP) tasks, yet the robustness and potential trade-offs of this audiovisual integration (AVI) effect remain debated. Attribute amnesia (AA) refers to the phenomenon in which individuals successfully identify a [...] Read more.
Auditory stimuli are known to enhance visual target recognition in rapid serial visual presentation (RSVP) tasks, yet the robustness and potential trade-offs of this audiovisual integration (AVI) effect remain debated. Attribute amnesia (AA) refers to the phenomenon in which individuals successfully identify a stimulus for a task, but fail to recall its basic attributes when unexpectedly tested. The present study investigates whether improvements in visual recognition through AVI occur at the expense of auditory information loss, as predicted by the AA framework. Across two RSVP experiments, participants were presented with letter targets embedded among digit distractors. In Experiment 1, an auditory pitch (bass, alto, treble) accompanied the second target (T2); in Experiment 2, an auditory syllable either matched or mismatched the semantic identity of T2. A surprise-test paradigm was used to assess participants’ ability to recall auditory stimuli. The results show that both pitch and semantic attributes were subject to AA, with semantic stimuli recalled more accurately than pitch. Moreover, semantic congruency enhanced T2 identification, highlighting the automatic processing advantage of semantic cues. Post-surprise trials revealed the improved recall of auditory attributes, consistent with the working memory reselection model. Together, these findings suggest that AVI enhances visual recognition by reallocating cognitive resources, but at the cost of a partial loss of irrelevant auditory information. Full article
Show Figures

Figure 1

27 pages, 6595 KB  
Article
Evolutionary Dynamics of Matrix Metalloproteases with Collagenolytic Activity in Teleosts
by Rafael Angelakopoulos, Andreas Tsipourlianos, Ioannis Damianos Maravelakis, Themistoklis Giannoulis, Zissis Mamuris and Katerina A. Moutou
Animals 2025, 15(22), 3270; https://doi.org/10.3390/ani15223270 - 12 Nov 2025
Viewed by 841
Abstract
Matrix metalloproteases (MMPs) are zinc-dependent endopeptidases that are critical for extracellular matrix (ECM) remodeling, with key roles in tissue development and repair, and immune responses. Despite their evolutionary and functional importance, the diversification and regulatory dynamics of MMPs genes in teleosts remain poorly [...] Read more.
Matrix metalloproteases (MMPs) are zinc-dependent endopeptidases that are critical for extracellular matrix (ECM) remodeling, with key roles in tissue development and repair, and immune responses. Despite their evolutionary and functional importance, the diversification and regulatory dynamics of MMPs genes in teleosts remain poorly understood. This study investigates the evolutionary history of MMPs with collagenolytic activity in the vertebrates with an emphasis on teleosts. Using comparative genomics and phylogenetics we identified conserved single-copy mmp2 and mmp9 genes and duplicated mmp11 and mmp13 paralogs in all non-salmonid teleosts. Phylogenetic and synteny analyses suggest that mmp11 paralogs originated from the teleost-specific genome duplication (TSGD), whereas the origin of mmp13 paralogs originated from a more complex evolutionary scenario. Protein domain analysis confirmed conserved catalytic motifs across species, supporting functional retention. The expression patterns of paralog genes were studied in two model marine teleosts, the Sparus aurata (gilthead sea bream) and Dicentrarchus labrax (European sea bass). Developmental and adult tissue transcriptome analyses revealed three major expression patterns among the paralogs: similar expression, stage-specific or tissue-specific expression. The overall data point to varied evolutionary dynamics of MMP genes in the teleosts, tracing their origin to different whole-genome duplication events. Expression profiles on paralog genes in model teleosts suggest regulatory sub-functionalization as the most possible fate of retained MMPs paralogs in teleosts following whole-genome duplication. Full article
(This article belongs to the Section Animal Genetics and Genomics)
Show Figures

Figure 1

10 pages, 1462 KB  
Article
Evaluation of the Potential Use of Four Skull Traits for Sex Estimation
by Joe Adserias-Garriga, Heli Maijanen and Sara C. Zapico
Forensic Sci. 2025, 5(4), 60; https://doi.org/10.3390/forensicsci5040060 - 7 Nov 2025
Viewed by 1523
Abstract
Background: Sex estimation is a basic step of human identification in both legal cases and archeological contexts. The highest accuracy for sex estimation is achieved when a complete skeleton is available, though there are situations, such as cremated, dismembered, and otherwise taphonomically [...] Read more.
Background: Sex estimation is a basic step of human identification in both legal cases and archeological contexts. The highest accuracy for sex estimation is achieved when a complete skeleton is available, though there are situations, such as cremated, dismembered, and otherwise taphonomically altered skeletal remains, where a complete skeleton is not available. The aim of the present preliminary study was to evaluate the usefulness of four non-metric skull traits that are considered taphonomically resilient for sex estimation and their potential application in forensic cases. Methods: Non-metric skull traits of 100 skulls from the Bass Donated Skeletal Collection were analyzed. These traits included foramen magnum shape, zygomatic arch extension with respect to the external auditory canal, sigmoid notch, and gonial angle muscle attachment. A discriminant function analysis model was used to develop specific formulae for sex estimation. Results: The foramen magnum and sigmoid notch showed no significant differences between males and females. The zygomatic arch extension (ZAE) and gonial angle morphology (GO) showed strong, significant differences between the sexes. However, gonial angle morphology has shown to be affected by edentulism. Based on the ZAE, the function obtained by the discriminant function analysis was sex = 2.469*ZAE − 1.247, with a result of zero pointing to males and result of one pointing to females, which correctly classified 79.8% of the original cases. Conclusions: This study highlights the value of four different skull traits and their potential use in forensic cases. Of all the evaluated traits, zygomatic arch extension was the best indicator for sex estimation. This anatomical region corresponds to a highly resistant skeletal structure. Full article
(This article belongs to the Special Issue Feature Papers in Forensic Sciences)
Show Figures

Figure 1

18 pages, 9888 KB  
Article
Measuring and Simulating Wind Farm Wakes in the North Sea for Use in Assessing Other Regions
by Richard J. Foreman, Cristian Birzer and Beatriz Cañadillas
Energies 2025, 18(20), 5538; https://doi.org/10.3390/en18205538 - 21 Oct 2025
Viewed by 1195
Abstract
“Wind theft”, the extraction of upstream wind resources by neighboring wind farms on account of wind farm or cluster wakes, is receiving wider popular attention. Cluster wakes need to be accounted for in wider planning strategies, for which measurements and wake models can [...] Read more.
“Wind theft”, the extraction of upstream wind resources by neighboring wind farms on account of wind farm or cluster wakes, is receiving wider popular attention. Cluster wakes need to be accounted for in wider planning strategies, for which measurements and wake models can be deployed to aid this process. To contribute to such planning measures, a flight campaign for investigating cluster waking and other phenomena in the North Sea was conducted in 2020 and 2021 to contribute extra flight data obtained during the first flight campaign of 2016 and 2017. We report the latest results of the 2020–2021 flight campaign following the work and methodology of Cañadillas et al. (2020), where, using the 2016–2017 flight measurements, wake lengths extending up to approximately 60 km in stable stratification were inferred, consistent with an explicit stability-dependent analytical model. Analysis of the recent 2020–2021 flight data is approximately consistent with the results of Cañadillas et al. (2020) in stable conditions, albeit with greater scatter. This is because Cañadillas et al. (2020) analyzed only flights in which the wind conditions remained nearly constant during the measurement period, whereas the current dataset includes more variable conditions. Comparisons with the analytical-based engineering model show good first-order agreement with the flight data, but higher-order effects, such as flow non-homogeneity, are not accounted for. The application of these results to the stability information for developing offshore wind energy regions such as the East Coast of the USA and Bass Strait, Australia gives an outline of the expected wake lengths there. Simple engineering models, such as that demonstrated here, though primarily designed for commercial applications, need to be further developed into advanced spatial planning frameworks for offshore wind energy areas. Full article
(This article belongs to the Special Issue Advancements in Wind Farm Design and Optimization)
Show Figures

Figure 1

28 pages, 2049 KB  
Article
From Sea to Table: The Role of Traceability in Italian Seafood Consumption
by Simona Violino, Damianos Chatzievangelou, Giulio Sperandio, Simone Gaetano Amato, Chiara Fini, Domenico Ciorciaro, Simone Figorilli, Cecilia Ripa, Simone Vasta, Francesca Antonucci, Federico Pallottino, Raffaele De Luca, Daniela Scutaru, Sara Biancardi, Elisa Pignoni and Corrado Costa
Foods 2025, 14(20), 3469; https://doi.org/10.3390/foods14203469 - 11 Oct 2025
Viewed by 1290
Abstract
Seafood plays a key role in a healthy diet due to its high content of essential nutrients. However, its global trade and complex supply chains expose it to frequent mislabeling and food fraud. This study investigates Italian consumers’ willingness to pay (WTP) for [...] Read more.
Seafood plays a key role in a healthy diet due to its high content of essential nutrients. However, its global trade and complex supply chains expose it to frequent mislabeling and food fraud. This study investigates Italian consumers’ willingness to pay (WTP) for traceable seafood products, exploring how blockchain technology (BT) can enhance transparency and economic sustainability in the fish supply chain. An online questionnaire, administered in 2022 and 2024, gathered responses from a diverse demographic, focusing on four representative seafood species: farmed sea bass, striped venus clams, giant red shrimp, and albacore tuna. Results indicate that most respondents—primarily with higher education levels—value traceability and are willing to pay a premium for certified, traceable seafood. The study models the economic feasibility of implementing BT at both national and regional levels and finds that the consumer’s WTP exceeds the additional costs incurred by adopting BT. These findings support the viability of traceability systems in improving food safety and sustainability, while reinforcing consumer trust. The results also underscore the importance of providing clear information at the point of purchase, particularly regarding species, origin, and production methods—factors critical to informed seafood choices and advancing more sustainable consumer behavior in Italy. Full article
(This article belongs to the Section Foods of Marine Origin)
Show Figures

Figure 1

Back to TopTop