Sign in to use this feature.

Years

Between: -

Subjects

remove_circle_outline
remove_circle_outline
remove_circle_outline
remove_circle_outline
remove_circle_outline
remove_circle_outline

Journals

Article Types

Countries / Regions

Search Results (78)

Search Parameters:
Keywords = BZR1

Order results
Result details
Results per page
Select all
Export citation of selected articles as:
17 pages, 3511 KB  
Article
Genome-Wide Identification, Characterization, Expression Analysis, and Interacting Protein Prediction of the GSK3/Shaggy-like Gene Family in Watermelon
by Peng Tian, Jingjing Zhang, Bowen Liu, Xiurui Gao, Bing Li, Wei Liu and Yanrong Wu
Plants 2026, 15(3), 484; https://doi.org/10.3390/plants15030484 - 4 Feb 2026
Viewed by 762
Abstract
Glycogen synthase kinase 3 (GSK3/Shaggy-like) is a highly conserved serine/threonine kinase that orchestrates growth, hormone signaling, and abiotic stress responses in both animals and plants, yet its role in watermelon remains unexplored. In this study, we conducted a whole-genome identification, identifying a total [...] Read more.
Glycogen synthase kinase 3 (GSK3/Shaggy-like) is a highly conserved serine/threonine kinase that orchestrates growth, hormone signaling, and abiotic stress responses in both animals and plants, yet its role in watermelon remains unexplored. In this study, we conducted a whole-genome identification, identifying a total of eight members of the GSK3 gene family (ClGSK3) distributed across seven chromosomes. Phylogenetic and synteny analyses resolved the eight ClGSK3s into four subfamilies that display one-to-one or one-to-many orthology with Arabidopsis and rice GSK3 genes, indicating conserved genomic micro-collinearity across dicots and monocots. Predictions of cis-acting elements and transcriptome data analysis indicate that ClGSK3s may be involved in hormone- and stress-responsive conditions. Protein–protein interaction networks predicted 53 candidate partners for five ClGSK3 proteins; yeast two-hybrid assays subsequently confirmed that ClSK21 associates with three of them—orthologs of the core brassinosteroid (BR)-signaling components BKI1 and BZR1. qRT-PCR revealed that ClSK21, ClSK31, and ClSK41 are rapidly and significantly reprogrammed by BR treatment. Collectively, our data suggest that ClGSK3s modulate fruit development and stress tolerance by integrating hormone-related pathways, especially BR signaling. Future studies are encouraged to integrate genetics and multi-omics approaches to systematically validate the roles of ClGSK3s in hormone signaling and abiotic stress responses. Full article
(This article belongs to the Special Issue Plant Organ Development and Stress Response)
Show Figures

Figure 1

12 pages, 2643 KB  
Article
Establishment of an Effective Gene Editing System for ‘Baihuayushizi’ Pomegranate
by Chengcheng Wu, Qingyang Xu, Qilin Wang, Wenhao Ding, Yuqing Wang, Yuchen Yang and Jingjing Qian
Horticulturae 2026, 12(1), 64; https://doi.org/10.3390/horticulturae12010064 - 4 Jan 2026
Viewed by 426
Abstract
Pomegranate (Punica granatum L.) is a popular fruit tree with high edible and ornamental values. However, the traditional breeding strategies are lacking in efficiency for the improvement of agronomic traits of pomegranate. Gene editing technologies offer a solution for promoting desired growth [...] Read more.
Pomegranate (Punica granatum L.) is a popular fruit tree with high edible and ornamental values. However, the traditional breeding strategies are lacking in efficiency for the improvement of agronomic traits of pomegranate. Gene editing technologies offer a solution for promoting desired growth or metabolic processes in pomegranate trees. In this study, we established a CRISPR-mediated gene editing system for pomegranate, using Agrobacterium tumefaciens as the delivery vehicle and unlignified stems of the ‘Baihuayushizi’ cultivar as explants. The editing efficiency of our system was inferred to be 38.00%, which is substantially higher than those in some other plant species. The impacts of different culture conditions on the system were further assessed. Pre-culture duration was found to have the largest influence on the success of genetic transformation, followed by A. tumefaciens infection time and concentration. The optimal pre-culture time for this system is 3 days, and the A. tumefaciens concentration, infection time, and co-culture duration are OD600 = 0.8, 10 min, and 2 days, respectively. With the help of our system, we successfully knocked the PgBZR1 gene out from ‘Baihuayushizi’ pomegranate, which encodes a key transcription factor that regulates the growth and development of pomegranate. Given these advantages, we anticipate that our gene editing system is a useful tool for future studies on pomegranate gene functions and genetic improvement. Full article
(This article belongs to the Section Genetics, Genomics, Breeding, and Biotechnology (G2B2))
Show Figures

Figure 1

24 pages, 11454 KB  
Article
The V-Type H+-Transporting ATPase Gene PoVHA-a3 from Portulaca oleracea Confers Salt Tolerance in Arabidopsis thaliana Through the Modulation of BR-ABA Signaling Balance
by Jincheng Xing, Guoli Sun, Sunan He, Jing Dong, Tingting He, Xiaomei Zhu, Lizhou Hong, Yexiong Qian and Zhenhua Zhang
Agriculture 2026, 16(1), 10; https://doi.org/10.3390/agriculture16010010 - 19 Dec 2025
Viewed by 662
Abstract
Vacuolar H+-ATPases play crucial roles in plant ion homeostasis and stress adaptation, yet the functional characterization of their subunit genes in purslane remains limited. In this study, PoVHA-a3, encoding a tonoplast-localized V-ATPase a3 subunit, was identified as a key salt-responsive [...] Read more.
Vacuolar H+-ATPases play crucial roles in plant ion homeostasis and stress adaptation, yet the functional characterization of their subunit genes in purslane remains limited. In this study, PoVHA-a3, encoding a tonoplast-localized V-ATPase a3 subunit, was identified as a key salt-responsive gene through transcriptomic analysis. Integrated bioinformatic analysis and molecular docking simulations predicted specific binding of NAC3, MYB1, and bHLH62 to the PoVHA-a3 promoter, suggesting their synergistic role in regulating PoVHA-a3 expression. Under salt stress, PoVHA-a3 transgenic Arabidopsis lines exhibited elevated endogenous abscisic acid levels and upregulation of signaling genes (AtNCED3, AtRD29A, AtCOR15A), while the brassinosteroid signaling pathway was suppressed, as indicated by the reduced expression of AtBZR1 and AtEXPA8. Meanwhile, the transgenic lines demonstrated enhanced ATP levels, respiratory rate, and V-ATPase activity. In addition, PoVHA-a3 expression led to greater accumulation of osmoprotectants (proline, soluble sugars and proteins), higher activities of antioxidant enzymes, and reduced levels of oxidative stress indices. Furthermore, a significantly lower shoot Na+/K+ ratio was observed in transgenic plants, indicating improved ion homeostasis. In conclusion, this study demonstrates that PoVHA-a3 acts as a pivotal positive regulator of salt tolerance in purslane, providing a valuable genetic resource for enhancing salt tolerance in crops through genetic engineering. Full article
(This article belongs to the Section Crop Genetics, Genomics and Breeding)
Show Figures

Figure 1

17 pages, 7700 KB  
Article
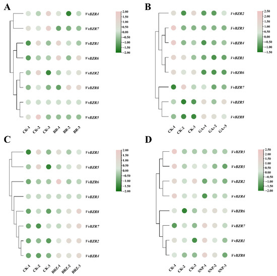
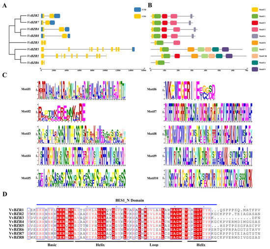
Genome-Wide Identification of the BZR Gene Family and Expression Validation of VvBZR7 in Grape (Vitis vinifera L.)
by Qianqian Zheng, Lingling Hu, Haichao Hu, Congling Fang, Liru Wang, Yuxuan Zhou, Yangshengkai Xu, Zhihui Chen, Yueyan Wu and Zhongyi Yang
Agronomy 2025, 15(12), 2749; https://doi.org/10.3390/agronomy15122749 - 28 Nov 2025
Viewed by 587
Abstract
Brassinazole-resistant (BZR) gene is a key transcription factor in the brassinosteroid signaling pathway and plays a critical role in regulating plant growth, development, and environmental stress responses. However, systematic studies on the BZR gene family in grape remain limited. In this study, eight [...] Read more.
Brassinazole-resistant (BZR) gene is a key transcription factor in the brassinosteroid signaling pathway and plays a critical role in regulating plant growth, development, and environmental stress responses. However, systematic studies on the BZR gene family in grape remain limited. In this study, eight BZR genes were identified in the grape genome, which were unevenly distributed across seven chromosomes and classified into four subfamilies. Bioinformatics analysis was performed to characterize their physicochemical properties, conserved motifs, chromosomal locations, and expression across tissues and in response to hormones. Further experimental results showed that VvBZR7 expression is induced by brassinosteroid and its inhibitor. Subcellular localization confirmed that VvBZR7 is localized in the nucleus. Transient overexpression assays demonstrated that VvBZR7 promotes the degradation of cell wall components, which reduces fruit firmness and consequently accelerates softening. These findings establish a foundation for elucidating the functional roles and regulatory mechanisms of the BZR gene family in grapevine. Full article
(This article belongs to the Section Crop Breeding and Genetics)
Show Figures

Figure 1

16 pages, 4875 KB  
Article
ZjBZR2, a BES/BZR Transcription Factor from Zoysia japonica, Positively Regulates Leaf Angle and Osmotic Stress Tolerance in Rice
by Qianqian Zuo, Jingjin Yu, Qiuguo Li, Tian Hao and Zhimin Yang
Agriculture 2025, 15(19), 2091; https://doi.org/10.3390/agriculture15192091 - 8 Oct 2025
Viewed by 748
Abstract
The BRI1-EMS suppressor/Brassinazole-resistant (BES/BZR) transcription factors (TFs) act as regulators of the Brassinosteroid (BR) signaling pathway and play key roles in modulating plant growth, development, and abiotic stress tolerance. However, the function of BES/BZR TFs remains unknown in warm-season turfgrass species. In this [...] Read more.
The BRI1-EMS suppressor/Brassinazole-resistant (BES/BZR) transcription factors (TFs) act as regulators of the Brassinosteroid (BR) signaling pathway and play key roles in modulating plant growth, development, and abiotic stress tolerance. However, the function of BES/BZR TFs remains unknown in warm-season turfgrass species. In this study, ZjBZR2, a BES/BZR TF in Zoysia japonica was identified and shared the closest evolutionary relationship with OsBZR2 from Oryza sativa. ZjBZR2 was a nuclear-localized protein and had transcriptional activation activity. ZjBZR2 was predominantly expressed in roots, stems, and lamina joints, and could be significantly induced by BR treatment and osmotic stresses including PEG and salinity. ZjBZR2-overexpressing rice lines increased leaf angle compared with wild-type plants. Furthermore, overexpression of ZjBZR2 enhanced osmotic stress (PEG and salt) tolerance which is associated with the upregulation of stress-responsive and ROS-scavenging genes. These findings provide the first functional characterization of ZjBZR2 in rice and offer excellent genetic resources for the improvement of turfgrass cultivars. Full article
(This article belongs to the Section Crop Genetics, Genomics and Breeding)
Show Figures

Figure 1

20 pages, 2263 KB  
Review
Brassinosteroid Signaling Dynamics: Ubiquitination-Dependent Regulation of Core Signaling Components
by Riguang Qiu, Yan Zhou and Juan Mao
Int. J. Mol. Sci. 2025, 26(10), 4502; https://doi.org/10.3390/ijms26104502 - 8 May 2025
Cited by 2 | Viewed by 2180
Abstract
Brassinosteroids (BRs) are essential phytohormones that orchestrate various stages of plant growth and development. The BR signaling cascade is mediated through a phosphorylation network involving sequential activation of the plasma membrane-localized receptor kinase Brassinosteroid-Insensitive 1 (BRI1), the cytoplasmic kinase Brassinosteroid-Insensitive 2 (BIN2), and [...] Read more.
Brassinosteroids (BRs) are essential phytohormones that orchestrate various stages of plant growth and development. The BR signaling cascade is mediated through a phosphorylation network involving sequential activation of the plasma membrane-localized receptor kinase Brassinosteroid-Insensitive 1 (BRI1), the cytoplasmic kinase Brassinosteroid-Insensitive 2 (BIN2), and the transcription factors BRI1-EMS suppressor 1 (BES1) and Brassinazole-Resistant 1 (BZR1). These transcription factors activate thousands of nuclear genes. Recent evidence highlights that ubiquitination has emerged as an equally pivotal mechanism that dynamically controls the BR signaling pathway by modulating the activity, subcellular localization, and protein stability of these core signaling components. In this review, we systematically analyze the central role of ubiquitination in determining the function, localization, and degradation of these proteins to fine-tune the outputs of BR signaling. We provide comparative perspectives on the functional conservation and divergence of ubiquitin-related regulatory components in the model plant Arabidopsis versus other plant species. Furthermore, we critically evaluate current knowledge gaps in the ubiquitin-mediated spatiotemporal control of BR signaling, offering insights into potential research directions to elucidate this sophisticated regulatory network. Full article
Show Figures

Figure 1

16 pages, 16242 KB  
Article
Genes Affecting Cotton Fiber Length: A Systematic Review and Meta-Analysis
by Jiao Jiao, Shihao Chang, Fei Wang, Jiaxin Yang, Asigul Ismayil, Peng Wu, Lei Wang and Hongbin Li
Plants 2025, 14(8), 1203; https://doi.org/10.3390/plants14081203 - 12 Apr 2025
Cited by 2 | Viewed by 1623
Abstract
Cotton fiber length is an important measurement for application in the textile industry, and researchers are seeking to cultivate cotton plants with longer fibers. In this study, cotton fiber genes were systematically reviewed through meta-analysis in terms of extending and shortening fiber and [...] Read more.
Cotton fiber length is an important measurement for application in the textile industry, and researchers are seeking to cultivate cotton plants with longer fibers. In this study, cotton fiber genes were systematically reviewed through meta-analysis in terms of extending and shortening fiber and the use of different research technologies for the first time. PubMed, Web of Science, China National Knowledge Infrastructure (CNKI), and Baidu Xueshu databases were included as literature retrieval sources. A total of 21,467 articles were retrieved, and 45 articles were used in the final analysis. Data analysis was performed using RevMan 5.4 software. To shorten cotton fiber length, clustered regularly interspaced short palindromic repeats (CRISPR)-Cas9 technology was superior to virus-induced gene silencing (VIGS) technology and RNA interference (RNAi) technology [p = 0.002, MD = −1.05, 95% CI (−1.73, −0.37), Chi2 = 39.89]. To increase cotton fiber length, CRISPR-Cas9 technology had a similar effect as VIGS technology [p = 0.12, MD = −0.59, 95% CI (−1.33, −0.15), Chi2 = 0.17]. When some genes (GhLAC15, GhALDH7B4, GhMDHAR1A/GhDHAR2A, STTM-miR396b, GhMYB44, GhFP2, GhMYB7, GhKNL1, GhTCP4, GhHDA5, GhGalT1, GhKNOX6, GhXB38D, and GhBZR3) were damaged, cotton fiber length increased. Furthermore, we found that after gene interference, the fiber-shortening genes occurred more frequently than the fiber-elongating genes. Synergistic research on these genes may better promote cotton fiber elongation. Full article
Show Figures

Figure 1

12 pages, 2417 KB  
Article
Integrated Metabolome and Transcriptome Analyses Provides Insights into Ovule Abortion in Camellia oleifera
by Yayan Zhu, Jiajuan Xu, Gang Wang, Feng Xiao, Minggang Zhang, Qinmeng Zeng and Jie Xu
Plants 2025, 14(4), 613; https://doi.org/10.3390/plants14040613 - 18 Feb 2025
Cited by 2 | Viewed by 1574
Abstract
Camellia oleifera is a unique woody edible oil tree species in China, and the ovule development affects the yield of seeds. This study selected three different types of C. oleifera clones and used LC-MS, RNA-seq, and other techniques to compare the endogenous hormone [...] Read more.
Camellia oleifera is a unique woody edible oil tree species in China, and the ovule development affects the yield of seeds. This study selected three different types of C. oleifera clones and used LC-MS, RNA-seq, and other techniques to compare the endogenous hormone contents, gene expression levels, and metabolite changes between normal and aborted ovules. The results showed that high levels of ABA, JA, and SA may lead to the phenotype of ovule abortion. A total of 270 differential metabolites were identified in the metabolome, with L-methionine, citrulline, L-tryptophan, L-phenylalanine, and indolepyruvate being downregulated to varying degrees in the aborted ovules. Genes involved in plant hormone synthesis and response, such as GH3.1, IAA14, PIN1, AUX22, ARF1_2, BZR1_2, GA2ox, ERFC3, ABF2, and PYL8, responded to ovule development. This study elucidates the physiological, metabolic, and transcriptional responses to ovule abortion, providing a theoretical basis for understanding ovule development and yield regulation in C. oleifera. Full article
(This article belongs to the Special Issue Advances in Oil Tea)
Show Figures

Figure 1

17 pages, 6928 KB  
Article
Genome-Wide Identification and Characterization of the BZR Transcription Factor Gene Family in Leymus chinensis
by Ruiqi Zhao, Jiayuan Cheng and Yingjie Yu
Genes 2025, 16(2), 155; https://doi.org/10.3390/genes16020155 - 26 Jan 2025
Cited by 1 | Viewed by 1419
Abstract
Background/Objectives: The BZR gene family, a critical transcription factor in the brassinosteroid (BR) signaling pathway, regulates plant growth and development. Despite its significance, the BZR gene family in Leymus chinensis, a valuable forage grass renowned for its stress tolerance and nutritional quality, [...] Read more.
Background/Objectives: The BZR gene family, a critical transcription factor in the brassinosteroid (BR) signaling pathway, regulates plant growth and development. Despite its significance, the BZR gene family in Leymus chinensis, a valuable forage grass renowned for its stress tolerance and nutritional quality, remains uncharacterized, and its functional roles are largely unexplored. Methods: Employing advanced bioinformatics tools, we conducted a genome-wide survey to identify members of the BZR gene family in L. chinensis. Phylogenetic analyses were performed to classify these genes into distinct clades, while gene structure and conserved motif analyses assessed their evolutionary conservation and potential regulatory mechanisms. Additionally, transcriptome sequencing was utilized to examine the expression patterns of BZR genes in response to simulated animal grazing. Results: Eight LcBZR genes were identified, evenly distributed across all seven chromosomes. Phylogenetic analysis categorized these genes into three distinct groups, reflecting their evolutionary relationships. Most LcBZR genes exhibited highly conserved gene structures and motifs, with promoters enriched in cis-acting elements such as G-box and ARE. Expression profiling revealed that LcBZR genes are predominantly expressed in key tissues, particularly leaves and roots, suggesting their involvement in critical physiological processes. Transcriptomic analysis demonstrated that simulated animal grazing modulated the expression levels of LcBZR genes, implicating their role in promoting cellular elongation and division through the BR signaling pathway. Conclusions: This study highlights the crucial role of LcBZR genes in regulating plant growth, development, and response to environmental stimuli, providing a foundational basis for understanding the molecular mechanisms of BR-mediated plant development and stress adaptation. Full article
(This article belongs to the Section Plant Genetics and Genomics)
Show Figures

Figure 1

17 pages, 9585 KB  
Article
Identification of the Brassinazole-Resistant (BZR) Gene Family in Wheat (Triticum aestivum L.) and the Molecular Cloning and Functional Characterization of TaBZR2.1
by Yan Zhang, Jingzi Qin, Jinna Hou, Congcong Liu, Shenghui Geng, Maomao Qin, Wenxu Li, Ziju Dai, Zhengqing Wu, Zhensheng Lei and Zhengfu Zhou
Int. J. Mol. Sci. 2024, 25(23), 12545; https://doi.org/10.3390/ijms252312545 - 22 Nov 2024
Cited by 1 | Viewed by 1570
Abstract
Brassinazole-resistant (BZR) transcription factors are important transcription factors in Brassinosteroid (BR)-responsive gene expression. However, limited knowledge exists regarding the BZR genes in wheat and a limited number of BZR family genes have been previously reported in wheat. In this study, the synteny analyses [...] Read more.
Brassinazole-resistant (BZR) transcription factors are important transcription factors in Brassinosteroid (BR)-responsive gene expression. However, limited knowledge exists regarding the BZR genes in wheat and a limited number of BZR family genes have been previously reported in wheat. In this study, the synteny analyses of the TaBZR genes suggested that gene duplication events have played an essential role in the TaBZR family during evolution. The results of RT-qPCR and transcriptome data analyses exhibited remarkable expression patterns in the BZR genes in different tissues and under different treatments. The yeast two-hybrid (Y2H) screen result showed that the TaBZR2.1 protein interacts with Argonaute 4 (AGO4). Taken together, our results not only provide us a basis for understanding the molecular characteristics and expression patterns of the TaBZR family genes but also offered the functional characterization of TaBZR2.1 in wheat. Full article
(This article belongs to the Special Issue Genetic Engineering of Plants for Stress Tolerance)
Show Figures

Figure 1

10 pages, 636 KB  
Article
Fitness Costs in Diamondback Moth Plutella xylostella (L.) (Lepidoptera: Plutellidae) Resistant to Lufenuron, A Chitin-Synthesis Inhibitor Insecticide
by Natalia C. Bermúdez, Nataly de la Pava, Deividy V. Nascimento, Lilian M. S. Ribeiro, Herbert A. A. Siqueira and Jorge B. Torres
Insects 2024, 15(11), 856; https://doi.org/10.3390/insects15110856 - 2 Nov 2024
Cited by 2 | Viewed by 2391
Abstract
The diamondback moth (DBM), Plutella xylostella, is the main pest of Brassicas crops worldwide, and its recorded resistance to 101 active ingredients indicates it is difficult to control. The purpose of this study was to investigate the hypothesis that P. xylostella has fitness [...] Read more.
The diamondback moth (DBM), Plutella xylostella, is the main pest of Brassicas crops worldwide, and its recorded resistance to 101 active ingredients indicates it is difficult to control. The purpose of this study was to investigate the hypothesis that P. xylostella has fitness costs associated with its resistance to lufenuron, a chitin-synthesis inhibitor insecticide. Thus, concentration–mortality bioassays were performed for susceptible (REC-S), resistant (BZR-R) populations, their progenies F1 and F1′, and one established population without selection pressure (BZR-Rns) after four generations. A fertility life table was used to assess the biological performance of the REC-S and BZR-R. BZR-Rns of P. xylostella. The larval stage, longevity, and survival differed between populations. The reproductive rate (R0) was significantly lower in the F1 (♀R × ♂S) (28.19) and F1′ (♀S × ♂R) (34.06) progenies compared with their parents, but not with the relaxed BZR-Rns (39.39). The mean generation time (T), intrinsic rate of population growth (rm), and doubling time (DT) differed between REC-S and progenies, with fitness of 0.52 and 0.64 for F1 and F1′, respectively. Overall, the results suggest that the resistance of P. xylostella to lufenuron is stable and that low fitness costs appear to be associated with resistance to lufenuron, although heterozygotes showed lower fitness than their parents. Strategies such as preserving refuge areas, rotation of modes of action, etc., are essential for resistance management and prolonging the efficacy of control agents; this highlights the importance of integrated insecticide resistance management. Full article
Show Figures

Figure 1

14 pages, 641 KB  
Article
Biocontrol Potential of the New Codling Moth Granulovirus (CpGV) Strains
by Aleksandra A. Tsygichko, Anzhela M. Asaturova, Tatiana N. Lakhova, Alexandra I. Klimenko, Sergey A. Lashin and Gennady V. Vasiliev
Microorganisms 2024, 12(10), 1991; https://doi.org/10.3390/microorganisms12101991 - 30 Sep 2024
Cited by 3 | Viewed by 1950
Abstract
The use of CpGV strains as the basis for bioinsecticides is an effective and safe way to control Cydia pomonella. The research is aimed at the identification and study of new CpGV strains. Objects of identification and bioinformatic analysis: 18 CpGV strains. [...] Read more.
The use of CpGV strains as the basis for bioinsecticides is an effective and safe way to control Cydia pomonella. The research is aimed at the identification and study of new CpGV strains. Objects of identification and bioinformatic analysis: 18 CpGV strains. Sequencing was carried out on a NextSeq550. Genome assembly and annotation were carried out using Spades, Samtools 1.9, MinYS, Pilon, Gfinisher, Quast, and Prokka. Comparative genomic analysis was carried out in relation to the reference genome present in the «Madex Tween» strain-producer (biological standard) according to the average nucleotide identity (ANI) criterion. The presence/absence of IAP, cathepsin, MMP, and chitinase in the genetic sequences of the strains was determined using simply phylogeny. Entomopathogenic activity was assessed against C. pomonella according to the criterion of biological efficacy. Thus, molecular genetic identification revealed that 18 CpGV strains belong to a genus of Betabaculovirus. For all the strains under study ANI values of 99% or more were obtained, and the presence of the cathepsin, chitinase, IAP, and MMP genes was noted. The strains BZR GV 1, BZR GV 3, BZR GV 7, BZR GV 10, and BZR GV L-8 showed the maximum biological efficacy: 100% on the 15th day of observation. Strains BZR GV 4, BZR GV 8, and BZR GV 13 showed efficacy at the level of the «Madex Tween» preparation: 89.5% on the 15th day of observation. The strains with the highest mortality rate of the host insect were identified: BZR GV 9, BZR GV 10, BZR GV L-6, and BZR GV L-8. Full article
(This article belongs to the Section Virology)
Show Figures

Figure 1

14 pages, 5148 KB  
Article
Identification of the BZR Family in Garlic (Allium sativum L.) and Verification of the AsBZR11 under Salt Stress
by Xianghan Peng, Jiaojiao Ruan, Fangling Jiang, Rong Zhou and Zhen Wu
Plants 2024, 13(19), 2749; https://doi.org/10.3390/plants13192749 - 30 Sep 2024
Cited by 2 | Viewed by 1367
Abstract
Brassinazole-Resistant (BZR) is an important transcription factor (TF) in the brassinosteroid (BR) signaling pathway, which plays a crucial role in plant growth, development and stress resistance. In this study, we performed a genome-wide analysis of BZRs in garlic (Allium sativum L.) and [...] Read more.
Brassinazole-Resistant (BZR) is an important transcription factor (TF) in the brassinosteroid (BR) signaling pathway, which plays a crucial role in plant growth, development and stress resistance. In this study, we performed a genome-wide analysis of BZRs in garlic (Allium sativum L.) and identified a total of 11 members of the AsBZR gene family. By comparing the expression patterns of AsBZR genes under salt stress, the candidate gene AsBZR11 with salt tolerance function was identified. Subcellular localization results showed that AsBZR11 was localized in the nucleus. The salt tolerance of overexpression lines improved, and the germination rate and root length of overexpression lines increased as compared with wild type. The content of reactive oxygen species (ROS) decreased, and the activity of antioxidant enzymes increased in AsBZR11-OE, suggesting that AsBZR11 has the function of improving plant salt tolerance. Our results enriched the knowledge of plant BZR family and laid a foundation for the molecular mechanism of salt tolerance of garlic, which will provide a theoretical basis for the subsequent creation of salt-tolerant germplasm resources. Full article
Show Figures

Figure 1

14 pages, 1032 KB  
Review
The Role of Brassinosteroids in Plant Cold Stress Response
by Zhiqi He, Mengdi Zhou, Xiaojie Feng, Qinghua Di, Di Meng, Xianchang Yu, Yan Yan, Mintao Sun and Yansu Li
Life 2024, 14(8), 1015; https://doi.org/10.3390/life14081015 - 15 Aug 2024
Cited by 14 | Viewed by 3427
Abstract
Temperature affects plant growth and geographical distribution. Cold stress occurs when temperatures fall below the physiologically optimal range for plants, causing permanent and irreversible damage to plant growth, development, and production. Brassinosteroids (BRs) are steroid hormones that play an important role in plant [...] Read more.
Temperature affects plant growth and geographical distribution. Cold stress occurs when temperatures fall below the physiologically optimal range for plants, causing permanent and irreversible damage to plant growth, development, and production. Brassinosteroids (BRs) are steroid hormones that play an important role in plant growth and various stress responses. Recent studies have shown that low temperatures affect BR biosynthesis in many plant species and that BR signaling is involved in the regulation of plant tolerance to low temperatures, both in the CBF-dependent and CBF-independent pathways. These two regulatory pathways correspond to transient and acclimation responses of low temperature, respectively. The crosstalk between BRs and other hormones is a significant factor in low-temperature tolerance. We provide an overview of recent developments in our knowledge of BRs’ function in plant responses to cold stress and how they interact with other plant hormones in this review. Full article
(This article belongs to the Special Issue Plant Biotic and Abiotic Stresses 2024)
Show Figures

Figure 1

18 pages, 3877 KB  
Article
Assembly and Genome Annotation of Different Strains of Apple Fruit Moth Virus (Cydia pomonella granulovirus)
by Tatiana N. Lakhova, Aleksandra A. Tsygichko, Alexandra I. Klimenko, Vladimir Y. Ismailov, Gennady V. Vasiliev, Anzhela M. Asaturova and Sergey A. Lashin
Int. J. Mol. Sci. 2024, 25(13), 7146; https://doi.org/10.3390/ijms25137146 - 28 Jun 2024
Cited by 3 | Viewed by 2222
Abstract
Cydia pomonella granulovirus is a natural pathogen for Cydia pomonella that is used as a biocontrol agent of insect populations. The study of granulovirus virulence is of particular interest since the development of resistance in natural populations of C. pomonella has been observed [...] Read more.
Cydia pomonella granulovirus is a natural pathogen for Cydia pomonella that is used as a biocontrol agent of insect populations. The study of granulovirus virulence is of particular interest since the development of resistance in natural populations of C. pomonella has been observed during the long-term use of the Mexican isolate CpGV. In our study, we present the genomes of 18 CpGV strains endemic to southern Russia and from Kazakhstan, as well as a strain included in the commercial preparation “Madex Twin”, which were sequenced and analyzed. We performed comparative genomic analysis using several tools. From comparisons at the level of genes and protein products that are involved in the infection process of virosis, synonymous and missense substitution variants have been identified. The average nucleotide identity has demonstrated a high similarity with other granulovirus genomes of different geographic origins. Whole-genome alignment of the 18 genomes relative to the reference revealed regions of low similarity. Analysis of gene repertoire variation has shown that BZR GV 4, BZR GV 6, and BZR GV L-7 strains have been the closest in gene content to the commercial “Madex Twin” strain. We have confirmed two deletions using read depth coverage data in regions lacking genes shown by homology analysis for granuloviruses BZR GV L-4 and BZR GV L-6; however, they are not related to the known genes causing viral pathogenicity. Thus, we have isolated novel CpGV strains and analyzed their potential as strains producing highly effective bioinsecticides against C. pomonella. Full article
Show Figures

Figure 1

Back to TopTop