Due to scheduled maintenance work on our servers, there may be short service disruptions on this website between 11:00 and 12:00 CEST on March 28th.
Sign in to use this feature.

Years

Between: -

Subjects

remove_circle_outline
remove_circle_outline
remove_circle_outline
remove_circle_outline
remove_circle_outline
remove_circle_outline
remove_circle_outline
remove_circle_outline

Journals

Article Types

Countries / Regions

Search Results (51)

Search Parameters:
Keywords = Allee effects

Order results
Result details
Results per page
Select all
Export citation of selected articles as:
33 pages, 6069 KB  
Article
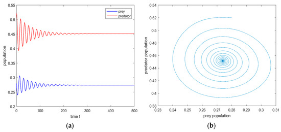
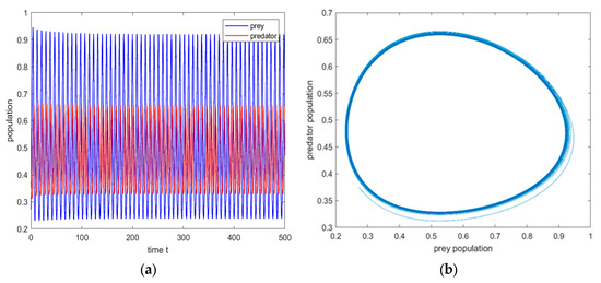
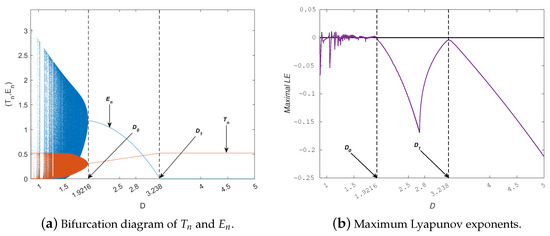
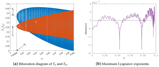
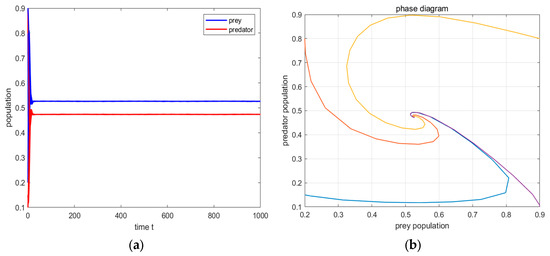
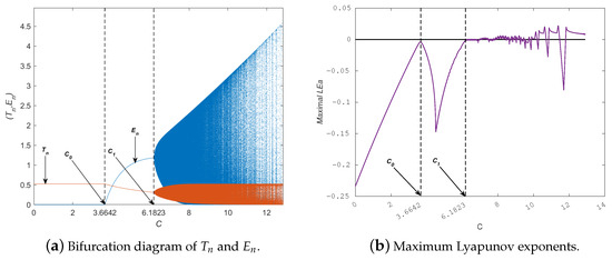
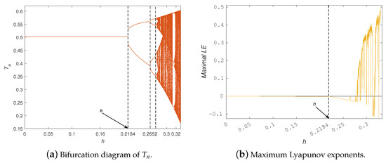
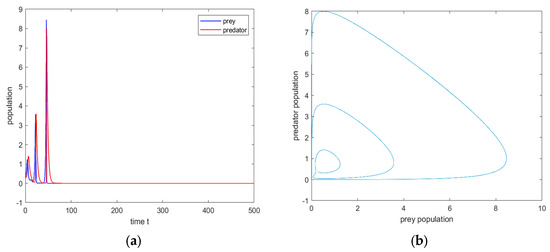
Stability and Bifurcation Analysis of a Discrete Tumor-Immune System with Allee Effects
by Messaoud Berkal, Mohammed Bakheet Almatrafi, Samir Azioune and Mohammed-Salah Abdelouahab
Mathematics 2026, 14(4), 713; https://doi.org/10.3390/math14040713 - 18 Feb 2026
Viewed by 252
Abstract
Differential equations are usually employed to accurately represent the ongoing relationships between tumor cells and immune effector populations, enabling scientists to discover how variation in growth and response rates affects tumor development or elimination. The essential objective of this work is to analyze [...] Read more.
Differential equations are usually employed to accurately represent the ongoing relationships between tumor cells and immune effector populations, enabling scientists to discover how variation in growth and response rates affects tumor development or elimination. The essential objective of this work is to analyze the dynamical development of a discrete tumor-immune interaction model, with a particular focus on finding out how the combined effects of tumor growth and immune response influence tumor progression. The forward Euler approach is effectively used to discretize the governed system. The bifurcation theory is used to establish the fixed points of the considered system, the stability about the fixed points, and Neimark–Sacker and period-doubling bifurcations. We identify parameter domains that result in tumor existence, restricted oscillations, or full-tumor elimination utilizing stability evaluation, bifurcation examination, and computational simulations. In addition, the 0–1 test is presented. Chaos control is also developed. This article successfully discusses some numerical simulations to verify the results obtained. In general, the research gives an overall insight into this interaction and highlights the circumstances under which the immune system is capable of suppressing or removing tumor cells. Full article
(This article belongs to the Special Issue Nonlinear Dynamics, Chaos, and Mathematical Physics)
Show Figures

Figure 1

23 pages, 883 KB  
Article
Wind-Driven Carrying Capacity Shrinking Reshapes Species Competition: A Modified Lotka–Volterra Model with Wind-Sensitivity-Dependent Thresholds
by Qin Yue and Fengde Chen
Axioms 2026, 15(2), 144; https://doi.org/10.3390/axioms15020144 - 15 Feb 2026
Viewed by 327
Abstract
Wind represents a pervasive yet mechanistically distinct environmental factor that reshapes species interactions primarily through habitat compression—reducing effective habitat area via behavioral avoidance, rather than altering resource availability as seen in temperatureor rainfall-driven models. This study introduces a a novel wind-modified Lotka–Volterra competition [...] Read more.
Wind represents a pervasive yet mechanistically distinct environmental factor that reshapes species interactions primarily through habitat compression—reducing effective habitat area via behavioral avoidance, rather than altering resource availability as seen in temperatureor rainfall-driven models. This study introduces a a novel wind-modified Lotka–Volterra competition model that advances existing disturbance-dependent frameworks through two key innovations: (1) a wind-speed-dependent carrying capacity, formally expressed as the initial carrying capacity divided by a linear function of wind speed and species-specific wind sensitivity, which explicitly quantifies wind-induced habitat contraction as a nonlinear function of wind exposure; and (2) a species-specific wind sensitivity coefficient that can be experimentally calibrated. Through a rigorous stability analysis and numerical simulations, we demonstrate how wind speed modulates competitive outcomes by altering equilibrium densities and stability. Our results reveal: (a) wind can reverse competitive dominance, disproportionately excluding species with higher wind sensitivity coefficients; (b) critical wind speed thresholds exist, beyond which populations collapse due to mechanisms akin to Allee effects and demographic stochasticity; and (c) wind nonlinearly regulates coexistence, with moderate speeds sometimes stabilizing it and extreme speeds driving effective extinction. This framework provides a theoretical foundation for setting conservation thresholds and assessing the ecological impacts of wind energy projects. Full article
(This article belongs to the Special Issue Advances in Differential Equations and Its Applications)
Show Figures

Figure A1

14 pages, 2881 KB  
Article
Analysis of Noise-Induced Deformations of Population Dynamics with an Allee Effect and Immigration
by Lev Ryashko and Irina Bashkirtseva
Mathematics 2026, 14(4), 655; https://doi.org/10.3390/math14040655 - 12 Feb 2026
Viewed by 290
Abstract
The problem of analyzing the mechanisms of variability in population dynamics caused by the combined influence of the Allee effect, immigration and random fluctuations is addressed. In this study, we explore such a multi-factorial problem based on a Ricker-type population model. For the [...] Read more.
The problem of analyzing the mechanisms of variability in population dynamics caused by the combined influence of the Allee effect, immigration and random fluctuations is addressed. In this study, we explore such a multi-factorial problem based on a Ricker-type population model. For the deterministic version of the model, the transformations of system dynamic regimes caused by changes in parameters of growth rate and intensity of immigration are determined using bifurcation analysis. For the randomly forced population model, the phenomena of stochastic excitement and noise-induced temporal extinction are revealed and investigated. The parametric study of these effects uses statistical data obtained from direct numerical modeling as well as an analytical approach based on the stochastic sensitivity technique and the confidence interval method. Full article
(This article belongs to the Section E3: Mathematical Biology)
Show Figures

Figure 1

13 pages, 928 KB  
Article
Microsatellite Data Indicate an Extreme Founder Event with a Single Female Lineage in the Parasitoid Wasp Monodontomerus obscurus
by Jun Abe, Kazunori Matsuo and Koji Tsuchida
Insects 2026, 17(2), 190; https://doi.org/10.3390/insects17020190 - 11 Feb 2026
Viewed by 568
Abstract
How many founders are required for insects and other organisms to establish new populations is a fundamental question in invasion biology. We investigated the population establishment process of a parasitoid wasp, Monodontomerus sp., which was first recorded in Japan in 2000. Field surveys [...] Read more.
How many founders are required for insects and other organisms to establish new populations is a fundamental question in invasion biology. We investigated the population establishment process of a parasitoid wasp, Monodontomerus sp., which was first recorded in Japan in 2000. Field surveys conducted in this study showed that the parasitism rate has been increasing in recent years. Morphological and molecular analyses suggested that the parasitoid species is M. obscurus, or a closely related lineage derived from it, which newly invaded Japan. To examine genetic variation during the early stage of invasion, we developed microsatellite DNA markers and conducted population genetic analyses. The results revealed extremely low genetic diversity: most loci were monomorphic, polymorphism was restricted to loci with long repeat motifs, and the allele frequencies of these loci were dominated by single alleles. A minimum spanning network based on microsatellite genotypes exhibited a star-like pattern. These results based on genome-wide microsatellite data indicate that the present population was founded by very few individuals, most likely a single female or an effectively single genetic lineage, and novel genotypes arose through post-invasion mutations. Our study provides rare empirical evidence for single-female founding under natural conditions, and highlights how species-specific life-history and genetic systems can enable successful invasion despite extreme bottlenecks. Full article
(This article belongs to the Special Issue Spatial Population Genetics in Insects)
Show Figures

Graphical abstract

21 pages, 6915 KB  
Article
Spatiotemporal Pattern Selection in a Modified Leslie–Gower Predator–Prey System with Fear Effect and Self-Diffusion
by Xintian Jia, Lingling Zhao, Lijuan Zhang and Kunlun Huang
Mathematics 2026, 14(1), 190; https://doi.org/10.3390/math14010190 - 4 Jan 2026
Viewed by 300
Abstract
Indirect fear effects profoundly influence predator–prey dynamics by reducing prey reproduction. Whereas previous studies have investigated fear effects or self-diffusion separately in Leslie–Gower models, the novelty of this work lies in their simultaneous incorporation into a modified Leslie–Gower predator–prey system with Allee effect, [...] Read more.
Indirect fear effects profoundly influence predator–prey dynamics by reducing prey reproduction. Whereas previous studies have investigated fear effects or self-diffusion separately in Leslie–Gower models, the novelty of this work lies in their simultaneous incorporation into a modified Leslie–Gower predator–prey system with Allee effect, leading to previously unreported bifurcations and spatiotemporal pattern selection. The temporal system exhibits up to six equilibria and undergoes a codimension-2 Bogdanov–Takens bifurcation. In the spatial extension, Turing instability is triggered when the predator diffusion coefficient exceeds a critical threshold. Using weak nonlinear multiple-scale analysis, amplitude equations are derived, and their stability analysis classifies stationary patterns into spots, stripes, and spot–stripe mixtures depending on the distance from the Turing onset. Numerical simulations confirm that low, moderate, and high predator diffusivity, respectively, favour spotted, mixed, and striped prey distributions. These results emphasise the critical role of fear-mediated indirect interactions and diffusion in driving spatial heterogeneity and ecosystem stability. Full article
Show Figures

Figure 1

31 pages, 2940 KB  
Article
Global Dynamics and Bifurcation of an Evolutionary Beverton-Holt Model with the Allee Effect
by Emma D’Aniello, Saber Elaydi, Eddy Kwessi, Rafael Luís and Brian Ryals
Symmetry 2025, 17(11), 1811; https://doi.org/10.3390/sym17111811 - 27 Oct 2025
Cited by 1 | Viewed by 1010
Abstract
We study the global dynamics and bifurcation structure of an evolutionary Beverton–Holt model with Allee effects, a framework that couples ecological constraints with adaptive trait evolution. The model accounts for density dependence, mate limitation, and predator saturation, while traits evolve according to selection [...] Read more.
We study the global dynamics and bifurcation structure of an evolutionary Beverton–Holt model with Allee effects, a framework that couples ecological constraints with adaptive trait evolution. The model accounts for density dependence, mate limitation, and predator saturation, while traits evolve according to selection gradients that influence reproduction and competition. From an ecological perspective, we show that weak Allee effects create bistability between extinction and survival, while strong Allee effects generate a critical threshold below which populations collapse and above which they persist at carrying capacity. Evolutionary feedback further reshapes these outcomes by shifting thresholds, modifying stability regions, and producing multiple long-term attractors. Biologically, this reveals how demographic pressures such as scarce mates or high predation interact with trait evolution to determine persistence or extinction, and how adaptive responses may rescue populations facing critical density barriers. Our rigorous analysis and simulations demonstrate that eco–evolutionary processes not only alter classical Beverton–Holt outcomes but also provide insight into mechanisms underlying species persistence, extinction risk, and invasion success under Allee constraints. Full article
Show Figures

Figure 1

31 pages, 1843 KB  
Article
Dynamic Analysis of an Amensalism Model Driven by Multiple Factors: The Interwoven Impacts of Refuge, the Fear Effect, and the Allee Effect
by Yuting Huang, Fengde Chen, Lijuan Chen and Zhong Li
Axioms 2025, 14(8), 567; https://doi.org/10.3390/axioms14080567 - 24 Jul 2025
Cited by 1 | Viewed by 812
Abstract
This paper investigates a model of amensalism, in which the first species is influenced by the combined effects of refuge and fear, while the second species exhibits an additive Allee effect. The paper analyzes the existence and stability of the equilibria of the [...] Read more.
This paper investigates a model of amensalism, in which the first species is influenced by the combined effects of refuge and fear, while the second species exhibits an additive Allee effect. The paper analyzes the existence and stability of the equilibria of the system and derives the conditions for various bifurcations. In the global structure analysis, the stability at infinity is examined, and the phenomena of global stability and bistability in the system are analyzed. Additionally, a sensitivity analysis is employed to evaluate the impact of system parameters on populations. The study reveals that refuge has a significant positive effect on the first population, and refuge’s effect becomes more pronounced as the fear level increases. Under the strong Allee effect, when the initial density of the second species is low, the second species may eventually become extinct; when the initial density is high, if the refuge parameter is below a certain threshold, increasing the refuge parameter slows down the extinction of the first species, whereas, when the refuge parameter exceeds this threshold, the two species can coexist. Under the weak Allee effect, when the refuge parameter surpasses a certain threshold, the two species can achieve long-term, stable coexistence, and the threshold for the weak Allee effect is higher than that for the strong Allee effect. Full article
Show Figures

Figure 1

20 pages, 2678 KB  
Article
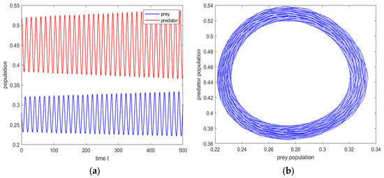
The Effects of the Weak Allee Effect and Disease on the Dynamics of a Predator–Prey System: Stability and Bifurcation Properties
by Yurong Dong, Hua Liu, Jianhua Ye, Gang Ma and Yumei Wei
Axioms 2025, 14(7), 531; https://doi.org/10.3390/axioms14070531 - 12 Jul 2025
Viewed by 1063
Abstract
In this paper, an eco-epidemiological model with a weak Allee effect and prey disease dynamics is discussed. Mathematical features such as non-negativity, boundedness of solutions, and local stability of the feasible equilibria are discussed. Additionally, the transcritical bifurcation, saddle-node bifurcation, and Hopf bifurcation [...] Read more.
In this paper, an eco-epidemiological model with a weak Allee effect and prey disease dynamics is discussed. Mathematical features such as non-negativity, boundedness of solutions, and local stability of the feasible equilibria are discussed. Additionally, the transcritical bifurcation, saddle-node bifurcation, and Hopf bifurcation are proven using Sotomayor’s theorem and Poincare–Andronov–Hopf theorems. In addition, the correctness of the theoretical analysis is verified by numerical simulation. The numerical simulation results show that the eco-epidemiological model with a weak Allee effect has complex dynamics. If the prey population is not affected by disease, the predator becomes extinct due to a lack of food. Under low infection rates, all populations are maintained in a coexistent state. The Allee effect does not influence this coexistence. At high infection rates, if the prey population is not affected by the Allee effect, the infected prey is found to coexist in an oscillatory state. The predator population and the susceptible prey population will be extinct. If the prey population is affected by the Allee effect, all species will be extinct. Full article
Show Figures

Figure 1

17 pages, 2060 KB  
Article
Limit Reference Points and Equilibrium Stock Dynamics in the Presence of Recruitment Depensation
by Timothy J. Barrett and Quang C. Huynh
Fishes 2025, 10(7), 342; https://doi.org/10.3390/fishes10070342 - 11 Jul 2025
Viewed by 885
Abstract
Depensation (or an Allee effect) has recently been detected in stock–recruitment relationships (SRRs) in four Atlantic herring stocks and one Atlantic cod stock using a Bayesian statistical approach. In the present study, we define the Allee effect threshold (BAET) for [...] Read more.
Depensation (or an Allee effect) has recently been detected in stock–recruitment relationships (SRRs) in four Atlantic herring stocks and one Atlantic cod stock using a Bayesian statistical approach. In the present study, we define the Allee effect threshold (BAET) for these five stocks and propose BAET as a candidate limit reference point (LRP). We compare BAET to traditional LRPs based on proportions of equilibrium unfished biomass (B0) and biomass at maximum sustainable yield (BMSY) assuming a Beverton–Holt or Ricker SRR with and without depensation, and to the change point from a hockey stick SRR (BCP). The BAET for the case studies exceeded 0.2 B0 and 0.4 BMSY for three of the case study stocks and exceedances of 0.2 B0 were more common when the Ricker form of the SRR was assumed. The BAET estimates for all case studies were less than BCP. When there is depensation in the SRR, multiple equilibrium states can exist when fishing at a fixed fishing mortality rate (F) because the equilibrium recruits-per-spawner line at a given F can intersect the SRR more than once. The equilibrium biomass is determined by whether there is excess recruitment at the initial projected stock biomass. Estimates of equilibrium FMSY in the case studies were generally higher for SRRs that included the depensation parameter; however, the long-term F that would lead the stock to crash (Fcrash) in the depensation SRRs was often about half the Fcrash for SRRs without depensation. When warranted, this study recommends exploration of candidate LRPs from depensatory SRRs, especially if Allee effect thresholds exceed commonly used limits, and simulation testing of management strategies for robustness to depensatory effects. Full article
(This article belongs to the Special Issue Fisheries Monitoring and Management)
Show Figures

Figure 1

25 pages, 2709 KB  
Article
Dynamics of a Modified Lotka–Volterra Commensalism System Incorporating Allee Effect and Symmetric Non-Selective Harvest
by Kan Fang, Yiqin Wang, Fengde Chen and Xiaoying Chen
Symmetry 2025, 17(6), 852; https://doi.org/10.3390/sym17060852 - 30 May 2025
Viewed by 1554
Abstract
This study investigates a modified Lotka–Volterra commensalism system that incorporates the weak Allee effect in prey and symmetric (equal harvesting effort for both species) non-selective harvesting, addressing a critical gap in ecological modeling. Unlike previous work, we rigorously examine how the interaction between [...] Read more.
This study investigates a modified Lotka–Volterra commensalism system that incorporates the weak Allee effect in prey and symmetric (equal harvesting effort for both species) non-selective harvesting, addressing a critical gap in ecological modeling. Unlike previous work, we rigorously examine how the interaction between the Allee effect and harvesting disrupts system stability, giving rise to novel bifurcation phenomena and population collapse thresholds. Using eigenvalue analysis and the Dulac–Bendixson criterion, we derive sufficient conditions for the existence and stability of equilibria. We find that harvesting destabilizes the system by inducing two saddle-node bifurcations. Notably, prey abundance can increase with greater Allee intensity under controlled harvesting—a rare and counterintuitive ecological outcome. Moreover, exceeding a critical harvesting threshold drives both species to extinction, while controlled harvesting allows sustainable coexistence. Numerical simulations support these analytical findings and identify critical parameter ranges for species coexistence. These results contribute to theoretical ecology and offer insights for designing sustainable harvesting strategies that balance exploitation with conservation. Full article
(This article belongs to the Special Issue Mathematics: Feature Papers 2025)
Show Figures

Figure 1

16 pages, 3443 KB  
Article
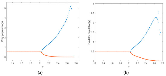
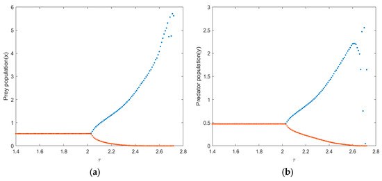
On Chaos, Tipping and Delayed Dynamical Transitions in a Hassell-Type Population Model with an Allee Effect
by Jorge Duarte, Cristina Januário and Nuno Martins
Mathematics 2025, 13(8), 1275; https://doi.org/10.3390/math13081275 - 12 Apr 2025
Cited by 1 | Viewed by 790
Abstract
This study examines abrupt changes in system dynamics, focusing on a Hassell-type density-dependent model with an Allee effect. It aims to analyze tipping points leading to extinction and bistability, including chaotic dynamics. Key methods include computing the topological entropy and Lyapunov exponents when [...] Read more.
This study examines abrupt changes in system dynamics, focusing on a Hassell-type density-dependent model with an Allee effect. It aims to analyze tipping points leading to extinction and bistability, including chaotic dynamics. Key methods include computing the topological entropy and Lyapunov exponents when varying the carrying capacity, the intrinsic growth rate and the initial conditions, providing a detailed characterization of chaotic regimes. Meanwhile, we derive an inverse square-root scaling law near a saddle-node bifurcation using a complex analysis. This study uniquely integrates chaos theory, a bifurcation analysis and scaling laws into a density-dependent ecological model with an Allee effect, revealing how chaotic regimes, bistability and an analytically derived inverse square-root scaling law near extinction shape the tipping point dynamics and critical transitions in ecological systems. Full article
(This article belongs to the Special Issue Dynamical Systems and Complex Systems)
Show Figures

Figure 1

20 pages, 323 KB  
Article
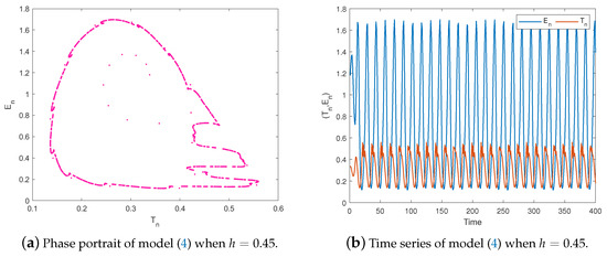
Study on Discrete Mosquito Population-Control Models with Allee Effect
by Liang Hong, Yanhua Yang, Wen Zhang, Mingzhan Huang and Xueyong Zhou
Axioms 2025, 14(3), 193; https://doi.org/10.3390/axioms14030193 - 5 Mar 2025
Cited by 1 | Viewed by 1084
Abstract
In this study, two discrete mosquito population-control models incorporating the Allee effect are developed to investigate the impact of different sterile mosquito release strategies. By applying the theory of difference equations, a comprehensive analysis is conducted on the existence and stability of fixed [...] Read more.
In this study, two discrete mosquito population-control models incorporating the Allee effect are developed to investigate the impact of different sterile mosquito release strategies. By applying the theory of difference equations, a comprehensive analysis is conducted on the existence and stability of fixed points in scenarios with and without sterile mosquito releases. Conditions for the existence and stability of positive fixed points are rigorously derived. The findings reveal that in the absence of a positive fixed point, the wild mosquito population inevitably declines to extinction. When a single positive fixed point exists, the population dynamics exhibit dependence on the initial population size, potentially leading to either extinction or stabilization. In cases where two positive fixed points are present, a bistable dynamic emerges, indicating the coexistence of two mosquito populations. Full article
Show Figures

Figure 1

30 pages, 978 KB  
Article
A Mathematical Perspective on the Influence of Allee Effects in Oncolytic Virotherapy
by Eymard Hernández-López and Jin Wang
Mathematics 2025, 13(5), 744; https://doi.org/10.3390/math13050744 - 25 Feb 2025
Cited by 3 | Viewed by 1431
Abstract
This article is concerned with the mathematical modeling of cancer virotherapy, emphasizing the impact of Allee effects on tumor cell growth. We propose a modeling framework that describes the complex interaction between tumor cells and oncolytic viruses. The efficacy of this therapy against [...] Read more.
This article is concerned with the mathematical modeling of cancer virotherapy, emphasizing the impact of Allee effects on tumor cell growth. We propose a modeling framework that describes the complex interaction between tumor cells and oncolytic viruses. The efficacy of this therapy against cancer is mathematically investigated. The analysis involves linear and logistic growth scenarios coupled with different Allee effects, including weak, strong, and hyper Allee forms. Critical points are identified, and their existence and stability are analyzed using dynamical system theories and bifurcation techniques. Also, bifurcation diagrams and numerical simulations are utilized to verify and extend analytical results. It is observed that Allee effects significantly influence the stability of the system and the conditions necessary for tumor control and eradication. Full article
(This article belongs to the Special Issue Mathematical Modeling and Data Science for Biology and Medicine)
Show Figures

Figure 1

19 pages, 2159 KB  
Article
Impact of the Allee Effect on the Dynamics of a Predator–Prey Model Exhibiting Group Defense
by Manoj Kumar Singh, Arushi Sharma and Luis M. Sánchez-Ruiz
Mathematics 2025, 13(4), 633; https://doi.org/10.3390/math13040633 - 14 Feb 2025
Cited by 4 | Viewed by 1539
Abstract
The Allee effect and group defense are two naturally occurring phenomena in the prey species of a predator–prey system. This research paper examines the impact of integrating the Allee effect on the dynamics of a predator–prey model, including a density-dependent functional response that [...] Read more.
The Allee effect and group defense are two naturally occurring phenomena in the prey species of a predator–prey system. This research paper examines the impact of integrating the Allee effect on the dynamics of a predator–prey model, including a density-dependent functional response that reflects the defensive strategies of the prey population. Initially, the positivity and boundedness of the solutions are examined to ascertain the biological validity of the model. The presence of ecologically significant equilibrium points are established, followed by examining parametric restrictions for the local stability to comprehend the system dynamics in response to minor perturbations. A detailed computation encompasses diverse bifurcations, both of codimension one and two, which provide distinct dynamic behaviors of the model, such as oscillations, stable coexistence, and potential extinction scenarios. Numerical simulation has been provided to showcase complex dynamical behavior resulting from the Allee effect and prey group defense. Full article
Show Figures

Figure 1

31 pages, 550 KB  
Article
On the Extended Simple Equations Method (SEsM) and Its Application for Finding Exact Solutions of the Time-Fractional Diffusive Predator–Prey System Incorporating an Allee Effect
by Elena V. Nikolova
Mathematics 2025, 13(3), 330; https://doi.org/10.3390/math13030330 - 21 Jan 2025
Cited by 3 | Viewed by 1123
Abstract
In this paper, I extend the Simple Equations Method (SEsM) and adapt it to obtain exact solutions of systems of fractional nonlinear partial differential equations (FNPDEs). The novelty in the extended SEsM algorithm is that, in addition to introducing more simple equations in [...] Read more.
In this paper, I extend the Simple Equations Method (SEsM) and adapt it to obtain exact solutions of systems of fractional nonlinear partial differential equations (FNPDEs). The novelty in the extended SEsM algorithm is that, in addition to introducing more simple equations in the construction of the solutions of the studied FNPDEs, it is assumed that the selected simple equations have different independent variables (i.e., different coordinates moving with the wave). As a consequence, nonlinear waves propagating with different wave velocities will be observed. Several scenarios of the extended SEsM are applied to the time-fractional predator–prey model under the Allee effect. Based on this, new analytical solutions are derived. Numerical simulations of some of these solutions are presented, adequately capturing the expected diverse wave dynamics of predator–prey interactions. Full article
(This article belongs to the Section C1: Difference and Differential Equations)
Show Figures

Figure 1

Back to TopTop