Sign in to use this feature.

Years

Between: -

Subjects

remove_circle_outline
remove_circle_outline
remove_circle_outline
remove_circle_outline
remove_circle_outline

Journals

Article Types

Countries / Regions

Search Results (14)

Search Parameters:
Keywords = Advax4

Order results
Result details
Results per page
Select all
Export citation of selected articles as:
11 pages, 1109 KB  
Article
Post-Hoc Analysis of Potential Correlates of Protection of a Recombinant SARS-CoV-2 Spike Protein Extracellular Domain Vaccine Formulated with Advax-CpG55.2-Adjuvant
by Nikolai Petrovsky
Int. J. Mol. Sci. 2024, 25(17), 9459; https://doi.org/10.3390/ijms25179459 - 30 Aug 2024
Cited by 1 | Viewed by 1834
Abstract
SpikoGen® vaccine is a subunit COVID-19 vaccine composed of an insect cell expressed recombinant spike protein extracellular domain formulated with Advax-CpG55.2™ adjuvant. A randomized double-blind, placebo-controlled Phase II clinical trial was conducted in 400 adult subjects who were randomized 3:1 to receive [...] Read more.
SpikoGen® vaccine is a subunit COVID-19 vaccine composed of an insect cell expressed recombinant spike protein extracellular domain formulated with Advax-CpG55.2™ adjuvant. A randomized double-blind, placebo-controlled Phase II clinical trial was conducted in 400 adult subjects who were randomized 3:1 to receive two intramuscular doses three weeks apart of either SpikoGen® vaccine 25 μg or saline placebo, as previously reported. This study reports a post hoc analysis of the trial data to explore potential immune correlates of SpikoGen® vaccine protection. A range of humoral markers collected pre- and post-vaccination, including spike- and RBD-binding IgG and IgA, surrogate (sVNT), and conventional (cVNT) virus neutralization tests were compared between participants who remained infection-free or got infected over three months of follow-up. From 2 weeks after the second vaccine dose, 21 participants were diagnosed with SARS-CoV-2 infection, 13 (4.2%) in the SpikoGen® group and 8 (9%) in the placebo group. Those in the vaccinated group who experienced breakthrough infections had significantly lower sVNT titers (GMT 5.75 μg/mL, 95% CI; 3.72–8.91) two weeks after the second dose (day 35) than those who did not get infected (GMT 21.06 μg/mL, 95% CI; 16.57–26.76). Conversely, those who did not develop SARS-CoV-2 infection during follow-up had significantly higher baseline sVNT, cVNT, spike-binding IgG and IgA, and RBD-binding IgG, consistent with a past SARS-CoV-2 infection. SpikoGen® further reduced the risk of re-infection (OR 0.29) in baseline seropositive (previously infected) as well as baseline seronegative participants. This indicates that while SpikoGen vaccine is protective in seronegative individuals, those with hybrid immunity have the most robust protection. Full article
(This article belongs to the Special Issue Advances in Vaccines, Adjuvants and Delivery Technologies)
Show Figures

Figure 1

12 pages, 1721 KB  
Article
MultiTEP-Based Vaccines Targeting SARS-CoV-2 Spike Protein IgG Epitopes Elicit Robust Binding Antibody Titers with Limited Virus-Neutralizing Activity
by Tatevik Antonyan, Garri Chilingaryan, Karen Zagorski, Manush Ghazaryan, Armine Hovakimyan, Hayk Davtyan, Irina Petrushina, Olga King, Roman Kniazev, Nikolai Petrovsky and Anahit Ghochikyan
Pathogens 2024, 13(6), 520; https://doi.org/10.3390/pathogens13060520 - 20 Jun 2024
Cited by 2 | Viewed by 2477
Abstract
Within the last two decades, SARS-CoV-2 was the third zoonotic severe acute respiratory betacoronavirus (sarbecovirus) to infect humans, following SARS and MERS. The disruptions caused by the pandemic underscore the need for a universal vaccine against respiratory betacoronaviruses. Our group previously developed the [...] Read more.
Within the last two decades, SARS-CoV-2 was the third zoonotic severe acute respiratory betacoronavirus (sarbecovirus) to infect humans, following SARS and MERS. The disruptions caused by the pandemic underscore the need for a universal vaccine against respiratory betacoronaviruses. Our group previously developed the universal platform for vaccine development, MultiTEP, which has been utilized in this study to generate a range of SARS-CoV-2 epitope vaccine candidates. We prepared and characterized 18 vaccines incorporating small peptide fragments from SARS-CoV-2 Spike protein fused with the MultiTEP sequence using overlapping PCR. Wild-type mice were immunized intramuscularly with the immunogen formulated in AdvaxCpG adjuvant. Serum antibodies were detected by ELISA, surrogate neutralization, and pseudovirus neutralization assays. Finally, the most promising vaccine candidate was administered to three non-human primates. All vaccines generated high titers of spike-binding IgG antibodies. However, only three vaccines generated antibodies that blocked RBD binding to the ACE2 receptor in a surrogate virus neutralization assay. However, none of the vaccines induced antibodies able to neutralize pseudotype viruses, including after the administration of the lead vaccine to NHPs. MultiTEP-based COVID-19 vaccines elicited robust, IgG-binding responses against the Spike protein in mice and non-human primates, but these antibodies were not neutralizing, underscoring the need to refine this approach further. Full article
Show Figures

Figure 1

20 pages, 7441 KB  
Article
Advax-SM™-Adjuvanted COBRA (H1/H3) Hemagglutinin Influenza Vaccines
by Pedro L. Sanchez, Greiciely Andre, Anna Antipov, Nikolai Petrovsky and Ted M. Ross
Vaccines 2024, 12(5), 455; https://doi.org/10.3390/vaccines12050455 - 24 Apr 2024
Cited by 3 | Viewed by 4258
Abstract
Adjuvants enhance immune responses stimulated by vaccines. To date, many seasonal influenza vaccines are not formulated with an adjuvant. In the present study, the adjuvant Advax-SM™ was combined with next generation, broadly reactive influenza hemagglutinin (HA) vaccines that were designed using a computationally [...] Read more.
Adjuvants enhance immune responses stimulated by vaccines. To date, many seasonal influenza vaccines are not formulated with an adjuvant. In the present study, the adjuvant Advax-SM™ was combined with next generation, broadly reactive influenza hemagglutinin (HA) vaccines that were designed using a computationally optimized broadly reactive antigen (COBRA) methodology. Advax-SM™ is a novel adjuvant comprising inulin polysaccharide and CpG55.2, a TLR9 agonist. COBRA HA vaccines were combined with Advax-SM™ or a comparator squalene emulsion (SE) adjuvant and administered to mice intramuscularly. Mice vaccinated with Advax-SM™ adjuvanted COBRA HA vaccines had increased serum levels of anti-influenza IgG and IgA, high hemagglutination inhibition activity against a panel of H1N1 and H3N2 influenza viruses, and increased anti-influenza antibody secreting cells isolated from spleens. COBRA HA plus Advax-SM™ immunized mice were protected against both morbidity and mortality following viral challenge and, at postmortem, had no detectable lung viral titers or lung inflammation. Overall, the Advax-SM™-adjuvanted COBRA HA formulation provided effective protection against drifted H1N1 and H3N2 influenza viruses. Full article
(This article belongs to the Special Issue Advances in Influenza Virus Vaccines)
Show Figures

Figure 1

19 pages, 3589 KB  
Article
Immunogenicity and Protective Efficacy of Psoralen-Inactivated SARS-CoV-2 Vaccine in Nonhuman Primates
by John W. Sanders, Daniel Ewing, Appavu K. Sundaram, Christopher Scott Gamble, Maria Blevins, Zhaodong Liang, Leigh Ann Sanders, David A. Ornelles, Peifang Sun, Klara Lenart, Hendrik Feuerstein, Karin Loré, Nikolai Petrovsky, Maya Williams and Kevin R. Porter
Vaccines 2024, 12(5), 451; https://doi.org/10.3390/vaccines12050451 - 24 Apr 2024
Cited by 1 | Viewed by 3280
Abstract
COVID-19 caused by severe acute respiratory syndrome coronavirus 2 (SARS-CoV-2) has significantly impacted public health and the economy worldwide. Most of the currently licensed COVID-19 vaccines act by inhibiting the receptor-binding function of the SARS-CoV-2 spike protein. The constant emergence of SARS-CoV-2 variants [...] Read more.
COVID-19 caused by severe acute respiratory syndrome coronavirus 2 (SARS-CoV-2) has significantly impacted public health and the economy worldwide. Most of the currently licensed COVID-19 vaccines act by inhibiting the receptor-binding function of the SARS-CoV-2 spike protein. The constant emergence of SARS-CoV-2 variants resulting from mutations in the receptor-binding domain (RBD) leads to vaccine immune evasion and underscores the importance of broadly acting COVID-19 vaccines. Inactivated whole virus vaccines can elicit broader immune responses to multiple epitopes of several antigens and help overcome such immune evasions. We prepared a psoralen-inactivated SARS-CoV-2 vaccine (SARS-CoV-2 PsIV) and evaluated its immunogenicity and efficacy in nonhuman primates (NHPs) when administered with the Advax-CpG adjuvant. We also evaluated the SARS-CoV-2 PsIV as a booster shot in animals vaccinated with a DNA vaccine that can express the full-length spike protein. The Advax-CpG-adjuvanted SARS-CoV-2 PsIV elicited a dose-dependent neutralizing antibody response in the NHPs, as measured using a serum microneutralization assay against the SARS-CoV-2 Washington strain and the Delta variant. The animals vaccinated with the DNA vaccine followed by a boosting dose of the SARS-CoV-2 PsIV exhibited the highest neutralizing antibody responses and were able to quickly clear infection after an intranasal challenge with the SARS-CoV-2 Delta variant. Overall, the data show that the Advax-CpG-adjuvanted SARS-CoV-2 PsIV, either by itself or as a booster shot following nucleic acid (NA) vaccines, has the potential to protect against emerging variants. Full article
(This article belongs to the Special Issue COVID Vaccines: Design, Development, and Immune Response Studies)
Show Figures

Figure 1

19 pages, 5162 KB  
Article
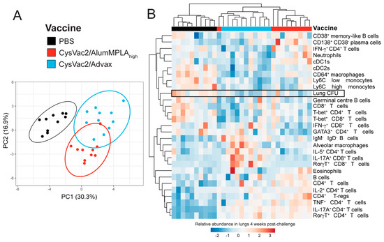
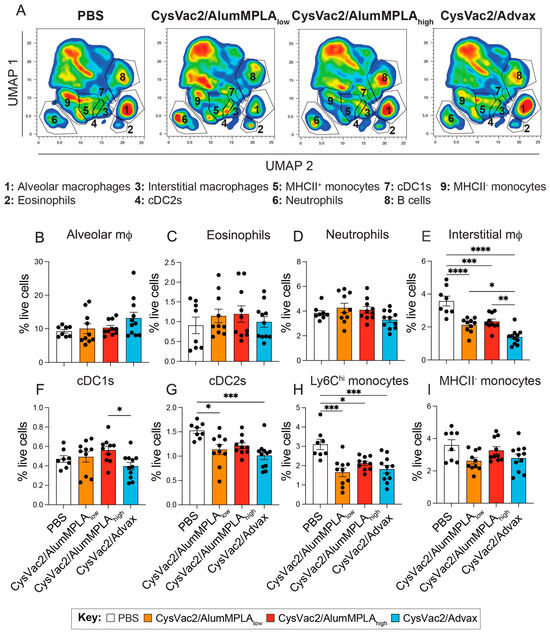
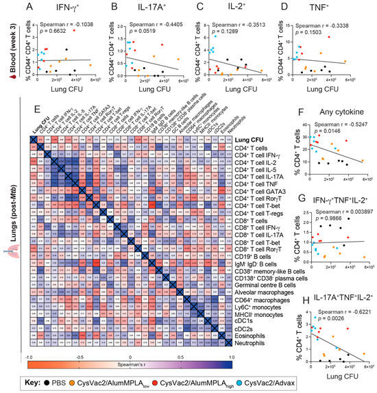
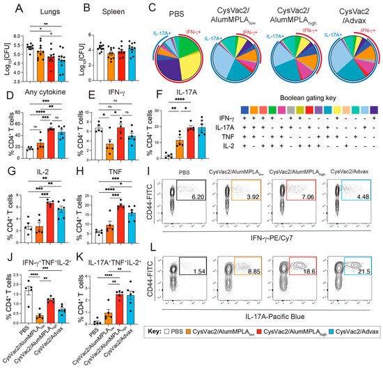
Lung IL-17A-Producing CD4+ T Cells Correlate with Protection after Intrapulmonary Vaccination with Differentially Adjuvanted Tuberculosis Vaccines
by Erica L. Stewart, Claudio Counoupas, Diana H. Quan, Trixie Wang, Nikolai Petrovsky, Warwick J. Britton and James A. Triccas
Vaccines 2024, 12(2), 128; https://doi.org/10.3390/vaccines12020128 - 26 Jan 2024
Cited by 12 | Viewed by 3207
Abstract
Tuberculosis (TB), caused by Mycobacterium tuberculosis, results in approximately 1.6 million deaths annually. BCG is the only TB vaccine currently in use and offers only variable protection; however, the development of more effective vaccines is hindered by a lack of defined correlates [...] Read more.
Tuberculosis (TB), caused by Mycobacterium tuberculosis, results in approximately 1.6 million deaths annually. BCG is the only TB vaccine currently in use and offers only variable protection; however, the development of more effective vaccines is hindered by a lack of defined correlates of protection (CoP) against M. tuberculosis. Pulmonary vaccine delivery is a promising strategy since it may promote lung-resident immune memory that can respond rapidly to respiratory infection. In this study, CysVac2, a subunit protein previously shown to be protective against M. tuberculosis in mouse models, was combined with either Advax® adjuvant or a mixture of alum plus MPLA and administered intratracheally into mice. Peripheral immune responses were tracked longitudinally, and lung-local immune responses were measured after challenge. Both readouts were then correlated with protection after M. tuberculosis infection. Although considered essential for the control of mycobacteria, induction of IFN-γ-expressing CD4+ T cells in the blood or lungs did not correlate with protection. Instead, CD4+ T cells in the lungs expressing IL-17A correlated with reduced bacterial burden. This study identified pulmonary IL-17A-expressing CD4+ T cells as a CoP against M. tuberculosis and suggests that mucosal immune profiles should be explored for novel CoP. Full article
(This article belongs to the Section Vaccine Advancement, Efficacy and Safety)
Show Figures

Figure 1

24 pages, 3862 KB  
Article
Adjuvanted Fusion Protein Vaccine Induces Durable Immunity to Onchocerca volvulus in Mice and Non-Human Primates
by Nathan M. Ryan, Jessica A. Hess, Erica J. Robertson, Nancy Tricoche, Cheri Turner, Jenn Davis, Nikolai Petrovsky, Melissa Ferguson, William J. Rinaldi, Valerie M. Wong, Ayako Shimada, Bin Zhan, Maria Elena Bottazzi, Benjamin L. Makepeace, Sean A. Gray, Darrick Carter, Sara Lustigman and David Abraham
Vaccines 2023, 11(7), 1212; https://doi.org/10.3390/vaccines11071212 - 6 Jul 2023
Cited by 5 | Viewed by 3504
Abstract
Onchocerciasis remains a debilitating neglected tropical disease. Due to the many challenges of current control methods, an effective vaccine against the causative agent Onchocerca volvulus is urgently needed. Mice and cynomolgus macaque non-human primates (NHPs) were immunized with a vaccine consisting of a [...] Read more.
Onchocerciasis remains a debilitating neglected tropical disease. Due to the many challenges of current control methods, an effective vaccine against the causative agent Onchocerca volvulus is urgently needed. Mice and cynomolgus macaque non-human primates (NHPs) were immunized with a vaccine consisting of a fusion of two O. volvulus protein antigens, Ov-103 and Ov-RAL-2 (Ov-FUS-1), and three different adjuvants: Advax-CpG, alum, and AlT4. All vaccine formulations induced high antigen-specific IgG titers in both mice and NHPs. Challenging mice with O. volvulus L3 contained within subcutaneous diffusion chambers demonstrated that Ov-FUS-1/Advax-CpG-immunized animals developed protective immunity, durable for at least 11 weeks. Passive transfer of sera, collected at several time points, from both mice and NHPs immunized with Ov-FUS-1/Advax-CpG transferred protection to naïve mice. These results demonstrate that Ov-FUS-1 with the adjuvant Advax-CpG induces durable protective immunity against O. volvulus in mice and NHPs that is mediated by vaccine-induced humoral factors. Full article
Show Figures

Figure 1

18 pages, 3472 KB  
Article
Novel Vaccine against Pathological Pyroglutamate-Modified Amyloid Beta for Prevention of Alzheimer’s Disease
by Karen Zagorski, Olga King, Armine Hovakimyan, Irina Petrushina, Tatevik Antonyan, Gor Chailyan, Manush Ghazaryan, Krzysztof L. Hyrc, Jean Paul Chadarevian, Hayk Davtyan, Mathew Blurton-Jones, David H. Cribbs, Michael G. Agadjanyan and Anahit Ghochikyan
Int. J. Mol. Sci. 2023, 24(12), 9797; https://doi.org/10.3390/ijms24129797 - 6 Jun 2023
Cited by 6 | Viewed by 4497
Abstract
Post-translationally modified N-terminally truncated amyloid beta peptide with a cyclized form of glutamate at position 3 (pE3Aβ) is a highly pathogenic molecule with increased neurotoxicity and propensity for aggregation. In the brains of Alzheimer’s Disease (AD) cases, pE3Aβ represents [...] Read more.
Post-translationally modified N-terminally truncated amyloid beta peptide with a cyclized form of glutamate at position 3 (pE3Aβ) is a highly pathogenic molecule with increased neurotoxicity and propensity for aggregation. In the brains of Alzheimer’s Disease (AD) cases, pE3Aβ represents a major constituent of the amyloid plaque. The data show that pE3Aβ formation is increased at early pre-symptomatic disease stages, while tau phosphorylation and aggregation mostly occur at later stages of the disease. This suggests that pE3Aβ accumulation may be an early event in the disease pathogenesis and can be prophylactically targeted to prevent the onset of AD. The vaccine (AV-1986R/A) was generated by chemically conjugating the pE33-11 fragment to our universal immunogenic vaccine platform MultiTEP, then formulated in AdvaxCpG adjuvant. AV-1986R/A showed high immunogenicity and selectivity, with endpoint titers in the range of 105–106 against pE3Aβ and 103–104 against the full-sized peptide in the 5XFAD AD mouse model. The vaccination showed efficient clearance of the pathology, including non-pyroglutamate-modified plaques, from the mice brains. AV-1986R/A is a novel promising candidate for the immunoprevention of AD. It is the first late preclinical candidate which selectively targets a pathology-specific form of amyloid with minimal immunoreactivity against the full-size peptide. Successful translation into clinic may offer a new avenue for the prevention of AD via vaccination of cognitively unimpaired individuals at risk of disease. Full article
Show Figures

Figure 1

16 pages, 1882 KB  
Article
Enhanced Immunogenicity of Inactivated Dengue Vaccines by Novel Polysaccharide-Based Adjuvants in Mice
by Shuenn-Jue Wu, Dan Ewing, Appavu K. Sundaram, Hua-Wei Chen, Zhaodong Liang, Ying Cheng, Vihasi Jani, Peifang Sun, Gregory D. Gromowski, Rafael A. De La Barrera, Megan A. Schilling, Nikolai Petrovsky, Kevin R. Porter and Maya Williams
Microorganisms 2022, 10(5), 1034; https://doi.org/10.3390/microorganisms10051034 - 16 May 2022
Cited by 6 | Viewed by 5096
Abstract
Dengue fever, caused by any of four dengue viruses (DENV1-4), is a major global burden. Currently, there is no effective vaccine that prevents infection in dengue naïve populations. We tested the ability of two novel adjuvants (Advax-PEI and Advax-2), using aluminum hydroxide (alum) [...] Read more.
Dengue fever, caused by any of four dengue viruses (DENV1-4), is a major global burden. Currently, there is no effective vaccine that prevents infection in dengue naïve populations. We tested the ability of two novel adjuvants (Advax-PEI and Advax-2), using aluminum hydroxide (alum) as control, to enhance the immunogenicity of formalin- or psoralen-inactivated (PIV or PsIV) DENV2 vaccines in mice. Mice were vaccinated on days 0 and 30, and serum samples were collected on days 30, 60, 90, and 101. Neutralizing antibodies were determined by microneutralization (MN) assays, and the geometric mean 50% MN (MN50) titers were calculated. For the PIV groups, after one dose MN50 titers were higher in the novel adjuvant groups compared to the alum control, while MN50 titers were comparable between the adjuvant groups after the second dose. For the PsIV groups, both novel adjuvants induced higher MN50 titers than the alum control after the second dose. Spleen cells were collected on days 45 and 101 for enzyme-linked immunospot (ELISPOT) for IFNγ and IL4. Both PIV and PsIV groups elicited different degrees of IFNγ and IL4 responses. Overall, Advax-2 gave the best responses just ahead of Advax-PEI. Given Advax-2’s extensive human experience in other vaccine applications, it will be pursued for further development. Full article
(This article belongs to the Special Issue Arboviruses)
Show Figures

Figure 1

15 pages, 3424 KB  
Article
Protease-Based Subunit Vaccine in Mice Boosts BCG Protection against Mycobacterium tuberculosis
by Ana Paula Junqueira-Kipnis, Carine de Castro Souza, Ana Carolina de Oliveira Carvalho, Fabio Muniz de Oliveira, Vinnycius Pereira Almeida, Alisson Rodrigues de Paula, Mara Rubia Celes and André Kipnis
Vaccines 2022, 10(2), 306; https://doi.org/10.3390/vaccines10020306 - 16 Feb 2022
Cited by 3 | Viewed by 4201
Abstract
The significant number of people with latent and active tuberculosis infection requires further efforts to develop new vaccines or improve the Bacillus Calmette-Guérin (BCG), which is the only approved vaccine against this disease. In this study, we developed a recombinant fusion protein (PEPf) [...] Read more.
The significant number of people with latent and active tuberculosis infection requires further efforts to develop new vaccines or improve the Bacillus Calmette-Guérin (BCG), which is the only approved vaccine against this disease. In this study, we developed a recombinant fusion protein (PEPf) containing high-density immunodominant epitope sequences from Rv0125, Rv2467, and Rv2672 Mycobacterium tuberculosis (Mtb) proteases that proved immunogenic and used it to develop a recombinant BCG vaccine expressing the fusion protein. After challenging using Mtb, a specific immune response was recalled, resulting in a reduced lung bacterial load with similar protective capabilities to BCG. Thus BCG PEPf failed to increase the protection conferred by BCG. The PEPf was combined with Advax4 adjuvant and tested as a subunit vaccine using a prime-boost strategy. PEPf + Advax4 significantly improved protection after Mtb challenge, with a reduction in bacterial load in the lungs. Our results confirm that Mtb proteases can be used to develop vaccines against tuberculosis and that the use of the recombinant PEPf subunit protein following a prime-boost regimen is a promising strategy to improve BCG immunity. Full article
(This article belongs to the Special Issue 100 Years of BCG Immunization: Past, Present and Future)
Show Figures

Figure 1

15 pages, 4573 KB  
Article
An Advax-Adjuvanted Inactivated Cell-Culture Derived Japanese Encephalitis Vaccine Induces Broadly Neutralising Anti-Flavivirus Antibodies, Robust Cellular Immunity and Provides Single Dose Protection
by Tomoyoshi Komiya, Yoshikazu Honda-Okubo, Jeremy Baldwin and Nikolai Petrovsky
Vaccines 2021, 9(11), 1235; https://doi.org/10.3390/vaccines9111235 - 23 Oct 2021
Cited by 14 | Viewed by 4371
Abstract
ccJE+Advax is an inactivated cell culture Japanese encephalitis (JE) vaccine formulated with Advax, a novel polysaccharide adjuvant based on delta inulin. This vaccine has previously shown promise in murine and equine studies and the current study sought to better understand its mechanism of [...] Read more.
ccJE+Advax is an inactivated cell culture Japanese encephalitis (JE) vaccine formulated with Advax, a novel polysaccharide adjuvant based on delta inulin. This vaccine has previously shown promise in murine and equine studies and the current study sought to better understand its mechanism of action and assess the feasibility of single dose vaccine protection. Mice immunised with ccJE+Advax had higher serum neutralisation titres than those immunised with ccJE alone or with alum adjuvant. ccJE+Advax induced extraordinarily broad cross-neutralising antibodies against multiple flaviviruses including West Nile virus (WNV), Murray Valley encephalitis virus (MVEV), St Louis encephalitis virus (SLEV) and Dengue virus-1 and -2 (DENV-1 and -2). Notably, the DENV-2 cross-neutralising antibodies from ccJE+Advax immunised mice uniquely had no DENV-2 antibody-dependent infection enhancement (ADIE) activity, in contrast to high ADIE activity seen with DENV-1 cross-reactive antibodies induced by mbJE or ccJE alone or with alum adjuvant. JEV-stimulated splenocytes from ccJE+Advax immunised mice showed increased IL-17 and IFN-γ production, consistent with a mixed Th1 and Th17 response, whereas ccJE-alum was associated with production of mainly Th2 cytokines. In a mouse lethal challenge study against highly virulent JaTH160 JEV strain, ccJE+Advax conferred complete protection in a two-dose schedule with 50 ng of vaccine antigen and near complete protection after a single 200 ng dose of vaccine antigen. There is an ongoing lack of human vaccines against particular flaviviruses, including WNV, SLEV and MVEV. Given its ability to provide single-dose JEV protection and induce broadly neutralising antibodies devoid of ADIE activity, ccJE+Advax vaccine could be useful in situations where rapid protection is desirable, e.g., during a local outbreak or for use in travellers or armies requiring rapid deployment to JEV endemic regions. Full article
(This article belongs to the Special Issue Vaccines Development in Australia)
Show Figures

Figure 1

16 pages, 1482 KB  
Article
Immunogenicity of Adjuvanted Psoralen-Inactivated SARS-CoV-2 Vaccines and SARS-CoV-2 Spike Protein DNA Vaccines in BALB/c Mice
by Appavu K. Sundaram, Daniel Ewing, Zhaodong Liang, Vihasi Jani, Ying Cheng, Peifang Sun, Kanakatte Raviprakash, Shuenn-Jue Wu, Nikolai Petrovsky, Gabriel Defang, Maya Williams and Kevin R. Porter
Pathogens 2021, 10(5), 626; https://doi.org/10.3390/pathogens10050626 - 19 May 2021
Cited by 10 | Viewed by 6526
Abstract
The development of a safe and effective vaccine to protect against COVID-19 is a global priority due to the current high SARS-CoV-2 infection rate. Currently, there are over 160 SARS-CoV-2 vaccine candidates at the clinical or pre-clinical stages of development. Of these, there [...] Read more.
The development of a safe and effective vaccine to protect against COVID-19 is a global priority due to the current high SARS-CoV-2 infection rate. Currently, there are over 160 SARS-CoV-2 vaccine candidates at the clinical or pre-clinical stages of development. Of these, there are only three whole-virus vaccine candidates produced using β-propiolactone or formalin inactivation. Here, we prepared a whole-virus SARS-CoV-2 vaccine (SARS-CoV-2 PsIV) using a novel psoralen inactivation method and evaluated its immunogenicity in mice using two different adjuvants, alum and Advax-2. We compared the immunogenicity of SARS-CoV-2 PsIV against SARS-CoV-2 DNA vaccines expressing either full-length or truncated spike proteins. We also compared the psoralen-inactivated vaccine against a DNA prime, psoralen-inactivated vaccine boost regimen. After two doses, the psoralen-inactivated vaccine, when administered with alum or Advax-2 adjuvants, generated a dose-dependent neutralizing antibody responses in mice. Overall, the pattern of cytokine ELISPOT responses to antigen-stimulation observed in this study indicates that SARS-CoV-2 PsIV with the alum adjuvant promotes a Th2-type response, while SARS-CoV-2 PsIV with the Advax-2 adjuvant promotes a Th1-type response. Full article
(This article belongs to the Collection SARS-CoV-2 Infection and COVID-19 Disease)
Show Figures

Figure 1

14 pages, 2559 KB  
Article
Advax-CpG Adjuvant Provides Antigen Dose-Sparing and Enhanced Immunogenicity for Inactivated Poliomyelitis Virus Vaccines
by Yoshikazu Honda-Okubo, Jeremy Baldwin and Nikolai Petrovsky
Pathogens 2021, 10(5), 500; https://doi.org/10.3390/pathogens10050500 - 21 Apr 2021
Cited by 17 | Viewed by 4344
Abstract
Global immunization campaigns have resulted in a major decline in the global incidence of polio cases, with wild-type poliovirus remaining endemic in only two countries. Live oral polio vaccine (OPV) played a role in the reduction in polio case numbers; however, the risk [...] Read more.
Global immunization campaigns have resulted in a major decline in the global incidence of polio cases, with wild-type poliovirus remaining endemic in only two countries. Live oral polio vaccine (OPV) played a role in the reduction in polio case numbers; however, the risk of OPV developing into circulating vaccine-derived poliovirus makes it unsuitable for eradication programs. Trivalent inactivated polio virus (TIPV) vaccines which contain formalin-inactivated antigens produced from virulent types 1, 2 and 3 reference polio strains grown in Vero monkey kidney cells have been advocated as a replacement for OPV; however, TIPVs have weak immunogenicity and multiple boosts are required before peak neutralizing titers are reached. This study examined whether the incorporation of the novel polysaccharide adjuvant, Advax-CpG, could boost the immunogenicity of two TIPV vaccines, (i) a commercially available polio vaccine (IPOL®, Sanofi Pasteur) and (ii) a new TIPV formulation developed by Statens Serum Institut (SSI). Mice were immunized intramuscularly based on recommended vaccine dosage schedules and serum antibody titers were followed for 12 months post-immunization. Advax-CpG significantly enhanced the long-term immunogenicity of both TIPV vaccines and had at least a 10-fold antigen dose-sparing effect. An exception was the poor ability of the SSI TIPV to induce serotype type 1 neutralizing antibodies. Immunization with monovalent IPVs suggested that the low type 1 response to TIPV may be due to antigen competition when the type 1 antigen was co-formulated with the type 2 and 3 antigens. This study provides valuable insights into the complexity of the formulation of multivalent polio vaccines and supports the further development of adjuvanted antigen-sparing TIPV vaccines in the fight to eradicate polio. Full article
(This article belongs to the Section Vaccines and Therapeutic Developments)
Show Figures

Graphical abstract

17 pages, 3185 KB  
Article
Doxorubicin-Loaded Delta Inulin Conjugates for Controlled and Targeted Drug Delivery: Development, Characterization, and In Vitro Evaluation
by Lixin Wang, Yunmei Song, Ankit Parikh, Paul Joyce, Rosa Chung, Liang Liu, Franklin Afinjuomo, John D. Hayball, Nikolai Petrovsky, Thomas G. Barclay and Sanjay Garg
Pharmaceutics 2019, 11(11), 581; https://doi.org/10.3390/pharmaceutics11110581 - 6 Nov 2019
Cited by 32 | Viewed by 5291
Abstract
Delta inulin, also known as microparticulate inulin (MPI), was modified by covalently attaching doxorubicin to its nanostructured surface for use as a targeted drug delivery vehicle. MPI is readily endocytosed by monocytes, macrophages, and dendritic cells and in this study, we sought to [...] Read more.
Delta inulin, also known as microparticulate inulin (MPI), was modified by covalently attaching doxorubicin to its nanostructured surface for use as a targeted drug delivery vehicle. MPI is readily endocytosed by monocytes, macrophages, and dendritic cells and in this study, we sought to utilize this property to develop a system to target anti-cancer drugs to lymphoid organs. We investigated, therefore, whether MPI could be used as a vehicle to deliver doxorubicin selectively, thereby reducing the toxicity of this antibiotic anthracycline drug. Doxorubicin was covalently attached to the surface of MPI using an acid–labile linkage to enable pH-controlled release. The MPI-doxorubicin conjugate was characterized using FTIR and SEM, confirming covalent attachment and indicating doxorubicin coupling had no obvious impact on the physical nanostructure, integrity, and cellular uptake of the MPI particles. To simulate the stability of the MPI-doxorubicin in vivo, it was stored in artificial lysosomal fluid (ALF, pH 4.5). Although the MPI-doxorubicin particles were still visible after 165 days in ALF, 53% of glycosidic bonds in the inulin particles were hydrolyzed within 12 days in ALF, reflected by the release of free glucose into solution. By contrast, the fructosidic bonds were much more stable. Drug release studies of the MPI-doxorubicin in vitro, demonstrated a successful pH-dependent controlled release effect. Confocal laser scanning microscopy studies and flow cytometric analysis confirmed that when incubated with live cells, MPI-doxorubicin was efficiently internalized by immune cells. An assay of cell metabolic activity demonstrated that the MPI carrier alone had no toxic effects on RAW 264.7 murine monocyte/macrophage-like cells, but exhibited anti-cancer effects against HCT116 human colon cancer cells. MPI-doxorubicin had a greater anti-cancer cell effect than free doxorubicin, particularly when at lower concentrations, suggesting a drug-sparing effect. This study establishes that MPI can be successfully modified with doxorubicin for chemotherapeutic drug delivery. Full article
(This article belongs to the Special Issue Novel Anticancer Drug Delivery Systems)
Show Figures

Figure 1

15 pages, 1214 KB  
Article
The Safety of an Adjuvanted Autologous Cancer Vaccine Platform in Canine Cancer Patients
by Chris Weir, Annika Oksa, Jennifer Millar, Miles Alexander, Nicola Kynoch, Zoe Walton-Weitz, Peter Mackenzie-Wood, Felicia Tam, Hope Richards, Richard Naylor, Katrina Cheng, Peter Bennett, Nikolai Petrovsky and Rachel Allavena
Vet. Sci. 2018, 5(4), 87; https://doi.org/10.3390/vetsci5040087 - 12 Oct 2018
Cited by 12 | Viewed by 14578
Abstract
Canine cancer rates are similar to humans, though the therapeutic options might be limited. Inducing a patient’s own immune system to have an anti-tumor response is an attractive approach to cancer therapy. In this safety study, autologous tumor vaccines produced specifically for each [...] Read more.
Canine cancer rates are similar to humans, though the therapeutic options might be limited. Inducing a patient’s own immune system to have an anti-tumor response is an attractive approach to cancer therapy. In this safety study, autologous tumor vaccines produced specifically for each canine patient were combined with Advax™, a novel non-inflammatory immunomodulator and vaccine adjuvant and were tested for safety in a diverse range of patient presentations alone or in combination with other treatments. Canine patients had their tumor biopsied, debulked or resected and the tumor antigens were processed into an autologous vaccine formulated with Advax™ adjuvant with or without rhizavidin as an additional immune stimulant. Patients treated early in the trial received two intramuscular (IM) doses, 2 weeks apart. As the study progressed and no issues of safety were observed, the protocol was changed to weekly vaccinations for 4 weeks followed by monthly booster shots. Over the 150 I.M injections delivered to date, the vaccine was found to be very safe and no significant adverse reactions were observed. These results justify ongoing development and future controlled studies of this autologous vaccine approach. Full article
(This article belongs to the Special Issue Canine Cancer Immunotherapeutics)
Show Figures

Figure 1

Back to TopTop