Sign in to use this feature.

Years

Between: -

Subjects

remove_circle_outline
remove_circle_outline
remove_circle_outline
remove_circle_outline
remove_circle_outline
remove_circle_outline
remove_circle_outline
remove_circle_outline
remove_circle_outline

Journals

remove_circle_outline
remove_circle_outline
remove_circle_outline
remove_circle_outline
remove_circle_outline
remove_circle_outline
remove_circle_outline
remove_circle_outline
remove_circle_outline
remove_circle_outline
remove_circle_outline
remove_circle_outline
remove_circle_outline
remove_circle_outline

Article Types

Countries / Regions

remove_circle_outline
remove_circle_outline
remove_circle_outline
remove_circle_outline
remove_circle_outline
remove_circle_outline
remove_circle_outline
remove_circle_outline

Search Results (4,375)

Search Parameters:
Keywords = 16S rRNA gene sequencing

Order results
Result details
Results per page
Select all
Export citation of selected articles as:
12 pages, 3774 KB  
Article
Gene Expression Profiles of Melanocytes Over-Expressing miR-5110 in Alpaca
by Shanshan Yang, Dingxing Jiao, Fengsai Li, Xuqi Wang, Tao Song, Lili Wang, Ping Rui and Zengjun Ma
Curr. Issues Mol. Biol. 2026, 48(1), 93; https://doi.org/10.3390/cimb48010093 (registering DOI) - 16 Jan 2026
Abstract
Previous studies have shown that miR-5110 regulates pigmentation by cotargeting melanophilin (MLPH) and WNT family member 1 (WNT1). In order to find the possible molecular mechanism for pigmentation, we examined the mRNA expression profiles in melanocytes of alpaca transfected with miR-5110, inhibitor or [...] Read more.
Previous studies have shown that miR-5110 regulates pigmentation by cotargeting melanophilin (MLPH) and WNT family member 1 (WNT1). In order to find the possible molecular mechanism for pigmentation, we examined the mRNA expression profiles in melanocytes of alpaca transfected with miR-5110, inhibitor or negative control (NC) plasmids using high-throughput RNA sequencing. The results showed that a total of 91,976 unigenes were assembled from the reads, among which 13,262 had sequence sizes greater than 2000 nucleotides. According to the KEGG pathway analysis, four pathways related to melanogenesis, the MAPK signaling pathway, Wnt signaling pathway, and cAMP signaling pathway were identified. Compared to the NC, 162 gene were upregulated and 41 genes were downregulated in melanocytes over expressed by miR-5110. The differential expressions of mRNAs Dickkopf 3 (DKK3), premelanosome protein (Pmel), insulin-like growth factor 1 receptor (IGF1R), cyclin-dependent kinase 5 (CDK5), endothelin receptor type B (Ednrb), kit ligand (Kitl), Myc, and S100 were verified using qRT-PCR, which agreed with the results of RNA sequencing. We also verified the differential expressions of mRNAs of some genes in the MAPK signaling pathway using qRT-PCR, which agreed with the results of RNA sequencing. Interestingly, several genes were screened as candidates for the melanogenesis regulated by miR-5110, including Kitl and MAPK-activated protein kinase 3 (MAPKAPK3). These findings provide new insights for further molecular studies on the effects of miR-5110 on the melanogenesis and pigmentation. Full article
(This article belongs to the Section Biochemistry, Molecular and Cellular Biology)
16 pages, 3316 KB  
Article
Characterization of the Oral and Stomach Microbial Community Structure in Patients with Intestinal Metaplasia, Dysplasia, and Gastric Cancer Through High-Throughput Sequencing
by Hokyung Song, Seon Woo Oh, Jung-Hwan Oh and Tatsuya Unno
Microorganisms 2026, 14(1), 209; https://doi.org/10.3390/microorganisms14010209 - 16 Jan 2026
Abstract
Gastric cancer (GC) is the fifth most common cancer worldwide, with the highest incidence in East Asia. Although H. pylori is a well-known risk factor, carcinogenesis can occur independently of H. pylori infection, and approximately 43% of adults carry H. pylori as part [...] Read more.
Gastric cancer (GC) is the fifth most common cancer worldwide, with the highest incidence in East Asia. Although H. pylori is a well-known risk factor, carcinogenesis can occur independently of H. pylori infection, and approximately 43% of adults carry H. pylori as part of their native microbiota. This study aimed to identify potential oral and gastric microbial markers across different histological stages of GC in both H. pylori-positive and -negative patients. Buccal swabs and gastric mucosa samples were collected from patients with intestinal metaplasia, low-grade dysplasia, high-grade dysplasia, early GC, or advanced GC. Total DNA was extracted, and 16S rRNA gene amplicon sequencing was performed. Microbiome diversity generally remained stable across histological stages, with no directional shifts in community structure. Differential abundance analysis revealed higher relative abundances of Anaerostipes, Phocaeicola, and Collinsella in the gastric antrum of cancerous samples. Anaerostipes and Phocaeicola are typically enriched in the intestinal microbiota but are rarely observed in the stomach, suggesting their potential ecological and pathological relevance in gastric carcinogenesis. In H. pylori-negative patients, however, a different stage-associated abundance pattern was observed, in which Faecalibacterium, a genus predominantly associated with the intestinal environment, was less abundant in advanced gastric cancer samples than in earlier histological stages within the gastric body. These findings suggest that microbial changes during gastric cancer progression may follow different trajectories depending on H. pylori infection status. In oral samples, Haemophilus and Prevotella were more abundant in intestinal metaplasia than in low-grade dysplasia, and network analysis indicated links between Neisseria and Filifactor at oral and gastric sites. However, as the study population was limited to a single country and ethnicity, the applicability of these microbial markers should be carefully considered. Full article
(This article belongs to the Special Issue The Role of Microbiota in Cancer Development and Therapy)
Show Figures

Figure 1

12 pages, 3699 KB  
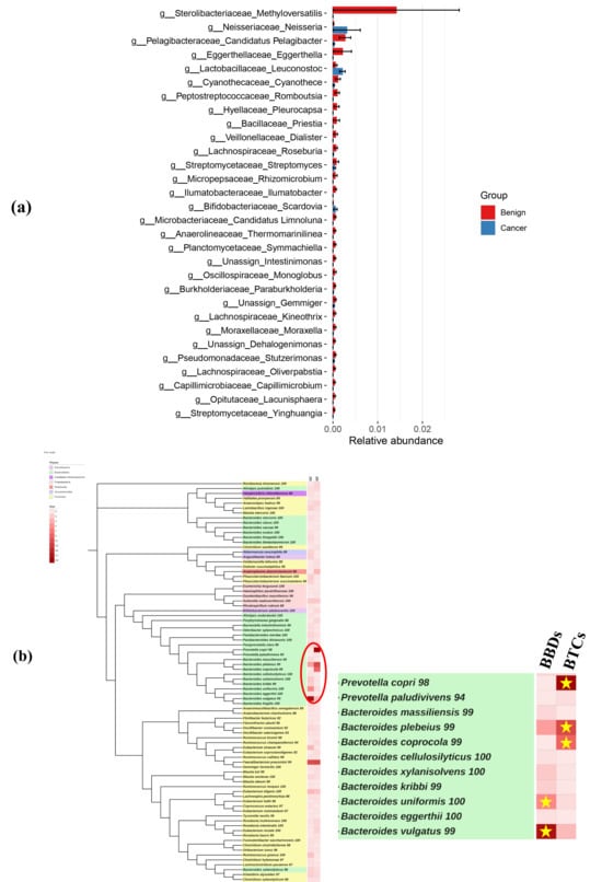
Article
Differences in the Biliary Microbiome Between Biliary Tract Cancer and Benign Biliary Disease
by Hye Ji Lee, Sung Hee Park, Sung Yong Han, Jong Hyun Lee, Dong Uk Kim and Hyung Il Seo
Microorganisms 2026, 14(1), 208; https://doi.org/10.3390/microorganisms14010208 - 16 Jan 2026
Abstract
Bile contains many bacteria that can contribute to various diseases. Therefore, identifying bile microbiome differences between benign and malignant conditions is essential. In this study, bile samples were collected aseptically from 141 patients with biliary tract cancer (BTC) or benign biliary diseases (BBDs) [...] Read more.
Bile contains many bacteria that can contribute to various diseases. Therefore, identifying bile microbiome differences between benign and malignant conditions is essential. In this study, bile samples were collected aseptically from 141 patients with biliary tract cancer (BTC) or benign biliary diseases (BBDs) who underwent endoscopic retrograde cholangiopancreatography or biliary tract surgery. Quality control PCR was performed to amplify the V3–V4 region of the bacterial 16S rRNA gene. Metagenomic sequencing of bile was successfully performed in 35 of 56 samples collected from patients with BTC and 24 of 85 samples from patients with BBD. The mean alpha diversity values comprised 2.788 ± 2.833 and 2.319 ± 1.355 in the BBD and BTC groups, respectively (p = 0.399). The bacterial species (4.7%) were shared between groups, whereas 12.3% and 83% were indicated to patients with BTC and BBD, respectively. Bacteroides coprocola, Prevotella copri, and Bacteroides plebeius were more frequently identified in the bile of patients with BTC, whereas Bacteroides vulgatus and Bacteroides uniformis were more abundant in the bile of patients with BBD. Distinct patterns of microorganism abundance between the two groups of patients suggest association of bile microbiome with disease status, so its diagnostic potential should be validated in further studies. Full article
(This article belongs to the Section Microbiomes)
Show Figures

Figure 1

31 pages, 3672 KB  
Article
Lacticaseibacillus rhamnosus CU262 Attenuates High-Fat Diet–Induced Obesity via Gut–Liver Axis Reprogramming
by Hezixian Guo, Liyi Pan, Linhao Wang, Zongjian Huang, Qiuyi Wu, Jie Wang and Zhenlin Liao
Foods 2026, 15(2), 332; https://doi.org/10.3390/foods15020332 - 16 Jan 2026
Abstract
Obesity is closely linked to dyslipidemia, hepatic injury, and chronic inflammation through disturbances in the gut–liver axis. Here, we evaluated the anti-obesity effects of L. rhamnosus (Lacticaseibacillus rhamnosus) CU262 in a high-fat diet (HFD) mouse model and elucidated mechanisms using an [...] Read more.
Obesity is closely linked to dyslipidemia, hepatic injury, and chronic inflammation through disturbances in the gut–liver axis. Here, we evaluated the anti-obesity effects of L. rhamnosus (Lacticaseibacillus rhamnosus) CU262 in a high-fat diet (HFD) mouse model and elucidated mechanisms using an integrated multi-omics strategy. Male C57BL/6 mice received CU262 during 12 weeks of HFD feeding. Phenotypes, serum/liver biochemistry, gut microbiota (16S rRNA sequencing), fecal short-chain fatty acids (SCFAs), and hepatic transcriptomes (RNA-seq) were assessed. CU262 significantly attenuated weight gain and adiposity; improved serum TC, TG, LDL-C and HDL-C; lowered ALT/AST and FFA; and mitigated oxidative stress and inflammatory imbalance (↓ IL-6/TNF-α, ↑ IL-10). CU262 restored alpha diversity, reduced the Firmicutes/Bacteroidetes ratio, enriched beneficial taxa (e.g., Akkermansia), and increased acetate and butyrate. Liver transcriptomics showed CU262 reversed HFD-induced activation of cholesterol/steroid biosynthesis and endoplasmic reticulum stress, with downregulation of key genes (Mvk, Mvd, Fdps, Nsdhl, and Dhcr7) and Pcsk9, yielding negative enrichment of steroid and terpenoid backbone pathways and enhancement of oxidative phosphorylation and glutathione metabolism. Correlation analyses linked Akkermansia and SCFAs with improved lipid/inflammatory indices and repression of cholesterol-synthetic and stress-response genes. These findings demonstrate that CU262 alleviates HFD-induced metabolic derangements via microbiota-SCFA-hepatic gene network reprogramming along the gut–liver axis, supporting its potential as a functional probiotic for obesity management. Full article
(This article belongs to the Special Issue Lactic Acid Bacteria: The Functions and Applications in Foods)
Show Figures

Figure 1

18 pages, 2588 KB  
Article
Phylogenetic Position of the Morphologically Ambiguous Genus Leiochrides (Annelida: Capitellidae) Revealed by Its First Complete Mitogenome
by Dae-Hun Kim, Junsang Youn, Junil Ko, Hyeryeong Oh, Haelim Kil, Seong-il Eyun and Man-Ki Jeong
J. Mar. Sci. Eng. 2026, 14(2), 185; https://doi.org/10.3390/jmse14020185 - 15 Jan 2026
Abstract
The family Capitellidae performs critical roles in bioturbation and sediment remediation within global marine benthic ecosystems. However, they are a taxonomically challenging group due to their simple morphology and a ‘morphological mosaic’, where traditional classificatory traits, such as thoracic chaetiger counts, appear convergently [...] Read more.
The family Capitellidae performs critical roles in bioturbation and sediment remediation within global marine benthic ecosystems. However, they are a taxonomically challenging group due to their simple morphology and a ‘morphological mosaic’, where traditional classificatory traits, such as thoracic chaetiger counts, appear convergently across genera. Previous multi-locus studies (using 18S, 28S, H3, and COI) first highlighted this conflict, revealing the polyphyly of major genera like Notomastus and even Leiochrides itself (based on unidentified specimens). More recently, mitogenomic studies uncovered massive gene order rearrangements and a conflicting topology but did not include Leiochrides. Critically, with no complete mitogenome reported for a formally identified Leiochrides species, its true phylogenetic position and the validity of its polyphyly remain unresolved. To address this critical gap, we sequenced and characterized the first complete mitochondrial genome from a formally identified species, Leiochrides yokjidoensis, recently described from Korean waters. The complete mitogenome was 17,933 bp in length and included the typical 13 protein-coding genes (PCGs), 2 ribosomal RNAs (rRNAs), and 22 transfer RNAs (tRNAs). Gene order (GO) analysis revealed the occurrence of gene rearrangements in Capitellidae and in its sister clade, Opheliidae. A phylogenomic analysis using the amino acid sequences of 13 PCGs from 30 species established the first robust systematic position for the genus Leiochrides (based on this formally identified species). Phylogenetic results recovered Leiochrides as a sister group to the clade comprising Mediomastus, Barantolla, Heteromastus, and Notomastus hemipodus (BS 99%). This distinct placement confirms that Leiochrides represents an independent evolutionary lineage, phylogenetically separate from the polyphyletic Notomastus complex, despite their morphological similarities. Furthermore, our analysis confirmed the polyphyly of Notomastus, with N. hemipodus clustering distinctly from other Notomastus species. Additionally, signatures of positive selection were detected in ND4, and ND5 genes, suggesting potential adaptive evolution to the subtidal environment. This placement provides a critical, high-confidence anchor point for the genus Leiochrides. It provides a reliable reference to investigate the unresolved polyphyly suggested by previous multi-locus studies and provides compelling evidence for the hypothesis that thoracic chaetiger counts are of limited value for inferring phylogenetic relationships. This study provides the foundational genomic cornerstone for Leiochrides, representing an essential first step toward resolving the systematics of this taxonomically challenging family. Full article
(This article belongs to the Section Marine Biology)
Show Figures

Figure 1

18 pages, 5260 KB  
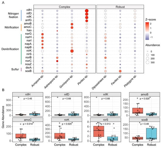
Article
Host Evolutionary Lineage Shapes Assembly, Network Topology, and Metabolic Potential of Coral Skeletal Endolithic Microbiomes
by Chuanzhu Bai, Huimin Ju, Jian Zhang and Jie Li
Microorganisms 2026, 14(1), 195; https://doi.org/10.3390/microorganisms14010195 - 15 Jan 2026
Abstract
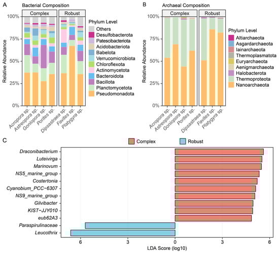
Evolutionary history of the host may influence the skeletal morphology of scleractinian corals. However, its effects on the assembly and function of endolithic microbiomes remain unknown. We analyzed bacterial and archaeal microbiomes from the coral skeleton by using 16S rRNA gene sequencing. We [...] Read more.
Evolutionary history of the host may influence the skeletal morphology of scleractinian corals. However, its effects on the assembly and function of endolithic microbiomes remain unknown. We analyzed bacterial and archaeal microbiomes from the coral skeleton by using 16S rRNA gene sequencing. We collected the samples of seven coral genera distributed among the diverse “Complex” and “Robust” clades. In this study, bacterial α-diversity was significantly higher in the Complex clade relative to the Robust clade. Archaea, on the other hand, remained stable and showed no significant differences between the two host clades, and were most abundantly Nanoarchaeota and Thermoproteota. Analysis of the network topologies showed that network structures were different between the Complex group and the Robust clade. The Robust clade formed a dense and closely knit network among bacteria and archaea. The Com-plex group formed a more modular network structure. Functional predictions further highlighted lineage-specific metabolic strategies. Enrichment was apparent in both nitrification genes (amoB, amoC) and denitrification genes (nirK, nirS) in the Complex clade. This suggests that the coupling of these nitrogen cycles is possible. The opposite was observed for the Robust clade, which had low potential for both types of nitrogen cycling. This reflects the degree of diffusion limitation in the more massive skeleton of this host lineage. Overall, species evolutionary lineage is a pre-eminent driver for the selective filtering of endolithic assembly. It generates discrete skeletal micro-niches on which microbial strategies diverge. In particular, Complex corals favor fast metabolic flux, and Robust corals favor strong network connectivity. Full article
(This article belongs to the Special Issue Coral Microbiome and Microbial Ecology)
Show Figures

Figure 1

18 pages, 1685 KB  
Article
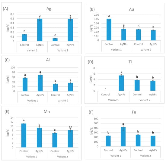
Impact of Silver Nanoparticles on the Gut Microbiota of the Earthworm Eisenia fetida
by Anita Zapałowska, Tadeusz Malewski, Andrzej Tomasz Skwiercz, Stanislaw Kaniszewski, Magdalena Muszyńska, Wojciech Hyk and Adam Masłoń
Int. J. Mol. Sci. 2026, 27(2), 864; https://doi.org/10.3390/ijms27020864 - 15 Jan 2026
Abstract
Silver nanoparticles (AgNPs) are increasingly applied in agriculture and related technologies due to their antimicrobial properties, yet their interactions with soil-associated organisms and microbial communities remain insufficiently characterized. This study examined the effects of AgNP exposure (10.85 mg/L) on trace element accumulation and [...] Read more.
Silver nanoparticles (AgNPs) are increasingly applied in agriculture and related technologies due to their antimicrobial properties, yet their interactions with soil-associated organisms and microbial communities remain insufficiently characterized. This study examined the effects of AgNP exposure (10.85 mg/L) on trace element accumulation and gut bacterial communities of the earthworm Eisenia fetida under two substrate conditions (horticultural substrate and compost). High-throughput 16S rRNA gene sequencing revealed substrate-dependent shifts in microbial community structure following AgNP exposure. Several bacterial taxa, including Proteobacteria, Gammaproteobacteria, Bacilli, Streptococcus sp., and Staphylococcus sp., exhibited pronounced numerical declines, indicating sensitivity to AgNPs, whereas Actinobacteria and Bacteroidetes showed comparatively higher relative abundances, suggesting greater tolerance. Compost partially mitigated the inhibitory effects of AgNPs on gut microbiota. Concurrently, AgNP exposure altered trace element accumulation patterns in earthworm tissues, highlighting interactions between silver uptake and elemental homeostasis. Collectively, these findings demonstrate that AgNPs can induce taxon- and substrate-specific responses in earthworm-associated microbial communities and metal accumulation, providing insight into potential ecological consequences of nanoparticle use in agricultural systems. Full article
Show Figures

Figure 1

15 pages, 10186 KB  
Article
The Predatory Bacteria Bdellovibrio bacteriovorus LR3: A Potential Biocontrol Agent Against Gram-Negative Pathogenic Microorganisms
by Anna P. Shorokhova, Valentina N. Polivtseva, Tatiana N. Abashina, Vladimir V. Sorokin, Alexey V. Chekanov, Alexander S. Reshetnikov, Alexander G. Bogun, Yanina A. Delegan, Andrei A. Zimin and Nataliya E. Suzina
Microorganisms 2026, 14(1), 190; https://doi.org/10.3390/microorganisms14010190 - 15 Jan 2026
Abstract
The paper describes a predatory Gram-negative bacterium from the genus Bdellovibrio, which was isolated from water of the Lyubozhikha River. As revealed by electron microscopy, the bacterium is an intracellular predator of Gram-negative microorganisms. Its prey range includes Pseudomonas tolaasii, the [...] Read more.
The paper describes a predatory Gram-negative bacterium from the genus Bdellovibrio, which was isolated from water of the Lyubozhikha River. As revealed by electron microscopy, the bacterium is an intracellular predator of Gram-negative microorganisms. Its prey range includes Pseudomonas tolaasii, the phytopathogen responsible for brown spot disease in the cultivated button mushroom (Agaricus bisporus). Based on the results of a 16S rRNA gene sequence analysis, the bacterium was identified as Bdellovibrio bacteriovorus strain LR3. We characterized the predator–prey dynamics between B. bacteriovorus LR3 and P. tolaasii, determining the optimal temperature and pH conditions for this interaction. Our results demonstrate the potential of B. bacteriovorus LR3 as a biocontrol agent against P. tolaasii in mushroom cultivation. The possibility of using B. bacteriovorus LR3 against clinical cases Salmonella and Escherichia infections is also addressed. Full article
(This article belongs to the Section Environmental Microbiology)
Show Figures

Figure 1

22 pages, 24533 KB  
Article
Diversity of Plant-Parasitic Nematodes of the Genus Pratylenchus (Nematoda: Pratylenchidae) in California: Descriptions of Two New Species and Insights from Phylogenetic Analyses
by Sergio Álvarez-Ortega, Amy Michaud and Sergei A. Subbotin
Diversity 2026, 18(1), 45; https://doi.org/10.3390/d18010045 - 14 Jan 2026
Abstract
Root-lesion nematodes of the genus Pratylenchus are among the most economically significant plant-parasitic nematodes worldwide. During nematological surveys conducted in natural and agricultural ecosystems in California, several known species, P. bolivianus, P. hippeastri, P. pinguicaudatus, P. scribneri, P. thornei [...] Read more.
Root-lesion nematodes of the genus Pratylenchus are among the most economically significant plant-parasitic nematodes worldwide. During nematological surveys conducted in natural and agricultural ecosystems in California, several known species, P. bolivianus, P. hippeastri, P. pinguicaudatus, P. scribneri, P. thornei, and P. vulnus, as well as two undescribed species, P. chizhovi sp. n. and P. gracilis sp. n., were recovered. Pratylenchus chizhovi sp. n. is characterized by a slightly offset lip region with three annuli narrowing anteriorly, a short stylet (14.5–17.0 µm) with rounded knobs, a lateral field with four incisures, a spherical spermatheca lacking sperm, a vulva with somewhat prominent lips, a subcylindrical tail with a truncate-rounded, smooth terminus, and unknown males. Pratylenchus gracilis sp. n. is characterized by a lip region offset with three annuli narrowing anteriorly, a short stylet (15–18 µm) with rounded knobs, a lateral field with four incisures, an oval to rounded spermatheca containing some sperm cells, a vulva with somewhat prominent lips, a subcylindrical tail with a rounded, smooth terminus, and males present. Phylogenetic relationships of California Pratylenchus species and other members of the genus were inferred using 18S rRNA, D2–D3 of 28S rRNA, and the mitochondrial COI gene sequences. This study provides an updated assessment of Pratylenchus species diversity in California, highlighting both previously described taxa and newly discovered species. Full article
(This article belongs to the Section Phylogeny and Evolution)
Show Figures

Graphical abstract

13 pages, 1867 KB  
Article
Discovery of a New Rosamicin Derivative from Endophytic Micromonospora rosaria FoRo54 Using Genome Mining Technology
by Zhi-Bin Zhang, Qi Liu, Guo-Dong Song, Yi-Wen Xiao, Ri-Ming Yan and Du Zhu
Molecules 2026, 31(2), 301; https://doi.org/10.3390/molecules31020301 - 14 Jan 2026
Viewed by 22
Abstract
Endophytic FoRo54 was isolated from the roots of Oryza rufipogon (Dongxiang wild rice) collected in China. Based on morphological characteristics and phylogenetic analysis of the 16S rRNA gene sequence, strain FoRo54 was identified as closely related to Micromonospora rosaria. The complete genome [...] Read more.
Endophytic FoRo54 was isolated from the roots of Oryza rufipogon (Dongxiang wild rice) collected in China. Based on morphological characteristics and phylogenetic analysis of the 16S rRNA gene sequence, strain FoRo54 was identified as closely related to Micromonospora rosaria. The complete genome of FoRo54 consists of a linear chromosome of 7,057,852 bp with a GC content of 73.8 mol%. Genome mining using antiSMASH revealed 27 biosynthetic gene clusters (BGCs) potentially involved in secondary metabolite biosynthesis, including those associated with kanamycin, rosamicin, and asukamycin, consistent with the antibacterial activities of the strain. Application of a combined genome mining strategy enabled further exploration of the strain’s metabolic potential. One new rosamicin derivative, N-demethyl rosamicin (1), together with three known compounds, rosamicin (2), SCH 23831 (3), and tylactone (4), were isolated from fermentation broth. Antibacterial evaluation revealed that compounds 1-4 exhibited potent inhibitory activity against Staphylococcus aureus. Furthermore, based on genomic analysis, the biosynthetic pathway and putative gene functions responsible for these metabolites were proposed. Collectively, these findings highlight the metabolic versatility of the endophytic Micromonospora rosaria FoRo54, underscoring its potential as a valuable source of novel bioactive metabolites and providing a genomic framework for future heterologous expression and functional genetic characterization. Full article
(This article belongs to the Section Bioorganic Chemistry)
Show Figures

Figure 1

25 pages, 3235 KB  
Article
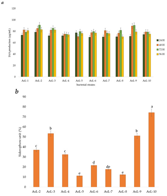
Endophytic Bacteria from Alstonia scholaris (L.) R. Br Latex as Novel Biocontrol Agents Against Phytopathogens
by Sabiha Ramadani, Douglas J. H. Shyu, Endrika Widyastuti, Christoper Caesar Yudho Sutopo and Jue-Liang Hsu
Crops 2026, 6(1), 13; https://doi.org/10.3390/crops6010013 - 14 Jan 2026
Viewed by 22
Abstract
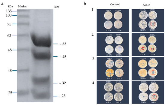
Latex-producing plants harbor unique microbial communities that may play important roles in host defense; however, their diversity and biocontrol potential remain largely unexplored. Characterizing these communities provides opportunities to identify novel microbial-derived antifungal agents for sustainable crop protection. Bacterial strains were isolated from [...] Read more.
Latex-producing plants harbor unique microbial communities that may play important roles in host defense; however, their diversity and biocontrol potential remain largely unexplored. Characterizing these communities provides opportunities to identify novel microbial-derived antifungal agents for sustainable crop protection. Bacterial strains were isolated from the latex of Alstonia scholaris (L.) R. Br. and identified using 16S rRNA gene sequencing. Antifungal activity was evaluated against four phytopathogens: Fusarium graminearum, Colletotrichum musae, Colletotrichum gloeosporioides, and Glomerella cingulata. Bioassay-guided fractionation, size-exclusion chromatography, SDS-PAGE, and LC-MS/MS were used to characterize antifungal proteins. Nine bacterial strains were isolated, including eight Bacillus spp. and one Enterococcus faecalis. Among them, Bacillus sp. AsL-2 exhibited the strongest broad-spectrum antifungal activity, inhibiting fungal growth by up to 80%. The antifungal activity of its crude extract remained stable over a wide temperature range. Further characterization identified a novel endo-β-1,3-1,4-glucanase enzyme (~23 kDa) as the major antifungal protein. This study reveals A. scholaris latex as an underexplored microbial niche and identifies Bacillus sp. AsL-2, affiliated with the B. velezensis–B. amyloliquefaciens species complex, as a promising biocontrol candidate. The identified antifungal enzyme represents a potential natural alternative to synthetic fungicides for sustainable agricultural disease management. Full article
(This article belongs to the Special Issue Molecular Mechanisms and Integrated Control of Pathogen Crops)
Show Figures

Graphical abstract

15 pages, 3522 KB  
Article
Combined Microplastics and Cadmium Exposure Induces Persistent Gut Microbiota Dysbiosis in Pearl Oyster Pinctada fucata martensii
by Luomin Huang, Yujing Lin, Lintao Liu, Qin Su, Jiaen Liu, Chuangye Yang, Jiaying Yao, Zixin Gao and Yuewen Deng
Fishes 2026, 11(1), 51; https://doi.org/10.3390/fishes11010051 - 14 Jan 2026
Viewed by 17
Abstract
In marine aquaculture environments, microplastics (MPs) and cadmium (Cd) are widespread contaminants that may jointly affect host–microbe interactions. Here, we examined the combined effects of MPs (5 mg/L) and Cd (5 μg/L) on the intestinal microbial community of pearl oysters after a 48 [...] Read more.
In marine aquaculture environments, microplastics (MPs) and cadmium (Cd) are widespread contaminants that may jointly affect host–microbe interactions. Here, we examined the combined effects of MPs (5 mg/L) and Cd (5 μg/L) on the intestinal microbial community of pearl oysters after a 48 h exposure, followed by a 5-day recovery period. Gut microbiota dynamics were characterized using 16S rRNA gene sequencing. Alpha diversity did not vary significantly, whereas beta diversity showed marked alterations in community composition among the different exposure treatments. LEfSe analysis revealed distinct microbial biomarkers and putative pathogens under each treatment: Sulfitobacter in the MPs-alone group; Vibrio and Candidatus_Megaira in the Cd-alone group; and Tenacibaculum, Roseibacillus, and Enterovibrio across different co-exposure and recovery groups. A brief recovery period partially decreased the abundance of certain pathogens (e.g., Vibrio), yet some taxa (e.g., Enterovibrio and Tenacibaculum) remained enriched. These results indicate that exposure to MPs and Cd, whether alone or in combination, disrupts gut microbial homeostasis in pearl oysters by reshaping community structure and promoting the proliferation of potential pathogens, with some disturbances persisting after exposure ceases. Generally, our findings will aid evaluation of the ecological risks of combined pollutants in marine aquaculture systems. Full article
(This article belongs to the Special Issue Biology and Culture of Marine Invertebrates)
Show Figures

Figure 1

11 pages, 861 KB  
Article
Epidemiological Investigation and Phylogenetic Analysis of Major Blood-Derived Pathogens in Sheep from Gansu Province
by Jin Luo, Li Ma, Fangyu Xiao, Muhammad Kashif Obaid, Hongfei Zheng, Qiaoyun Ren, Guiquan Guan, Hong Yin and Ping Liu
Pathogens 2026, 15(1), 88; https://doi.org/10.3390/pathogens15010088 - 14 Jan 2026
Viewed by 102
Abstract
Investigating the prevalence and molecular genetic characteristics of Anaplasma ovis, Theileria spp., Anaplasma phagocytophilum, and hemotropic Mycoplasma infections in sheep populations across different regions of Gansu Province is of significant importance for the prevention and control of these pathogens. A total [...] Read more.
Investigating the prevalence and molecular genetic characteristics of Anaplasma ovis, Theileria spp., Anaplasma phagocytophilum, and hemotropic Mycoplasma infections in sheep populations across different regions of Gansu Province is of significant importance for the prevention and control of these pathogens. A total of 1523 sheep blood samples were collected from 19 counties (districts) in Gansu Province. Pathogen screening was conducted using PCR-based molecular detection techniques, followed by sequencing and phylogenetic analysis of specific genes (e.g., Msp4, 18S rRNA) from selected positive samples. Blood-borne pathogens infections in Gansu Province were widespread but unevenly distributed geographically. Theileria spp. and Anaplasma ovis were the dominant pathogens, with overall infection rates of approximately 16.7% and 9.6%, respectively. The highest Anaplasma ovis infection rate (82.5%) was observed in the Gannan region, where co-infections were common (24/97). An exceptionally high Theileria spp. infection rate (87.5%) was detected in the Zagana area. No pathogens were detected in Wuwei, Jingyuan, Huining, Jingtai, Qinghuan, or Maqu. Phylogenetic analysis revealed that the Msp4 gene sequences of Anaplasma ovis isolates from Gansu shared 99.48% homology with strains from Europe, Asia, and Africa. Anaplasma phagocytophilum isolates also showed high homology (99.53–99.84%) with multiple global strains. Seasonal data indicated significantly higher Theileria spp. infection rates in spring (23–34%) compared to other seasons (approximately 12%). Gansu Province is an endemic area for multiple blood-borne pathogens, with distinct regional clustering and seasonality in prevalence. The high conservation of pathogen gene sequences suggests genetic stability. This study provides essential epidemiological baseline data and a scientific foundation for targeted prevention and control of blood-borne pathogen diseases in sheep in Gansu Province. Full article
(This article belongs to the Topic Advances in Infectious and Parasitic Diseases of Animals)
Show Figures

Figure 1

17 pages, 8315 KB  
Article
Gut Microbiome Differences Across Mixed-Sex and Female-Only Social Rearing Regimes in Female Field Crickets Teleogryllus occipitalis (Orthoptera: Gryllidae)
by Kazuya Hirata, Takeshi Suzuki, Kei Yura, Toru Asahi and Kosuke Kataoka
Insects 2026, 17(1), 91; https://doi.org/10.3390/insects17010091 - 13 Jan 2026
Viewed by 245
Abstract
The insect gut microbiome contributes to various host physiological processes and behaviors, such as digestion, nutrient absorption, immunity, mate choice, and fecundity. The social environment can shape gut microbial communities. Mixed-sex vs. female-only rearing is an important social context because it differs in [...] Read more.
The insect gut microbiome contributes to various host physiological processes and behaviors, such as digestion, nutrient absorption, immunity, mate choice, and fecundity. The social environment can shape gut microbial communities. Mixed-sex vs. female-only rearing is an important social context because it differs in exposure to the opposite sex and mating opportunities, which may in turn affect female physiology that may influence their gut microbiome. Despite the growing recognition of these social-microbial interactions, most studies have relied on 16S rRNA amplicon sequencing or qPCR, which provide only coarse taxonomic resolution and limited functional insight. In this study, we used whole-genome shotgun metagenomics to examine changes in microbial diversity and functional gene composition in the female field cricket Teleogryllus occipitalis (Serville) (Orthoptera: Gryllidae) reared under two social conditions: mixed-sex rearing and female-only rearing. Species richness and diversity analyses revealed that community composition separated between females from mixed-sex and female-only rearing. Functional profiling indicated higher relative abundances of genes annotated to nutrient processing and inter-bacterial competition in females from mixed-sex rearing, whereas females from female-only rearing showed relative enrichment of genes annotated to stress resistance and nitrogen fixation. These findings provide a genome-resolved foundation for testing how social rearing conditions covary with gut microbiome composition and functional potential in female crickets. Full article
(This article belongs to the Topic Diversity of Insect-Associated Microorganisms)
Show Figures

Figure 1

21 pages, 9516 KB  
Article
Denitrifiers Make Great Contribution to Antibiotic Resistance Genes Dissemination in the Gut of Earthworms
by Maria Rafraf Ali, Yongjing Chen, Mingjun Li, Muhammad Jafir, Mamona Rafraf Ali, Guowei Zhou and Qingye Sun
Int. J. Mol. Sci. 2026, 27(2), 797; https://doi.org/10.3390/ijms27020797 - 13 Jan 2026
Viewed by 78
Abstract
Antibiotic resistance genes (ARGs) pose a serious threat to the environment worldwide. The guts of soil animals are a hotspot for ARGs and denitrification in soils. However, it is unclear how denitrification affects the spread of ARG in the earthworm’s gut. In this [...] Read more.
Antibiotic resistance genes (ARGs) pose a serious threat to the environment worldwide. The guts of soil animals are a hotspot for ARGs and denitrification in soils. However, it is unclear how denitrification affects the spread of ARG in the earthworm’s gut. In this study, the typical soil earthworm Pheretima guillelmi was employed, and was used for performing anoxic incubation with gut content amended with nitrate and nitrite. To analyze the data, a combination of chemical analysis, 16S rRNA-based Illumina sequencing, and high-throughput qPCR were employed. Nitrate treatments, particularly at 5 mM, caused substantial reductions in nitrate concentrations, with a corresponding increase in nitrite, nitrous oxide (N2O), and nitric oxide (NO) emissions compared to the treatments with the addition of 1 and 2 mM nitrate. Nitrite (0.2, 0.5 and 1 mM) amendments also enhanced the accumulation of nitrogen intermediates. Organic acid production, including acetate and pyruvate, was the highest under the 5 mM nitrate treatment. This treatment also promoted the highest level of glucose utilization, suggesting that glucose metabolism supports enhanced organic acid production. Both nitrate and nitrite treatments exhibited the pronounced enrichment in ARGs, particularly for beta-lactam and multidrug resistance genes. Denitrifying bacteria such as Aeromonas, Bacillus, Raoultella, and Enterobacter were identified as key hosts for these ARGs. These results emphasized that denitrifying bacteria play a pivotal role in the horizontal transfer of ARGs, underscoring the need for careful nitrogen management in agricultural practices to control the spread of antibiotic resistance in natural environments. Full article
(This article belongs to the Section Molecular Microbiology)
Show Figures

Figure 1

Back to TopTop