Puerarin Enhances Eggshell Quality by Mitigating Uterine Senescence in Late-Phase Laying Breeder Hens
Abstract
1. Introduction
2. Materials and Methods
2.1. Animals and Experimental Design
2.2. Misshapen Egg Rate, Broken Egg Rate, and Eggshell Quality
2.3. Sample Collection
2.4. Analysis of Calcium Content, Phosphorus Content, and Ca2+-ATPase
2.5. Morphology Analysis of the Uterus
2.6. Antioxidation-Level Analysis of the Uterus
2.7. TUNEL Assay of the Uterus
2.8. Total RNA Extraction and Real-Time Quantitative PCR
2.9. Sequencing of the 16S Ribosomal RNA (rRNA) Gene
2.10. Statistical Analysis
3. Results
3.1. Misshapen Egg Rate and Broken Egg Rate
3.2. Eggshell Quality
3.3. Calcium Content, Phosphorus Content, and Activity of Ca2+-ATPase
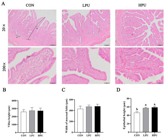
3.4. Histomorphology of the Uterus
3.5. Oxidative Status of the Uterus
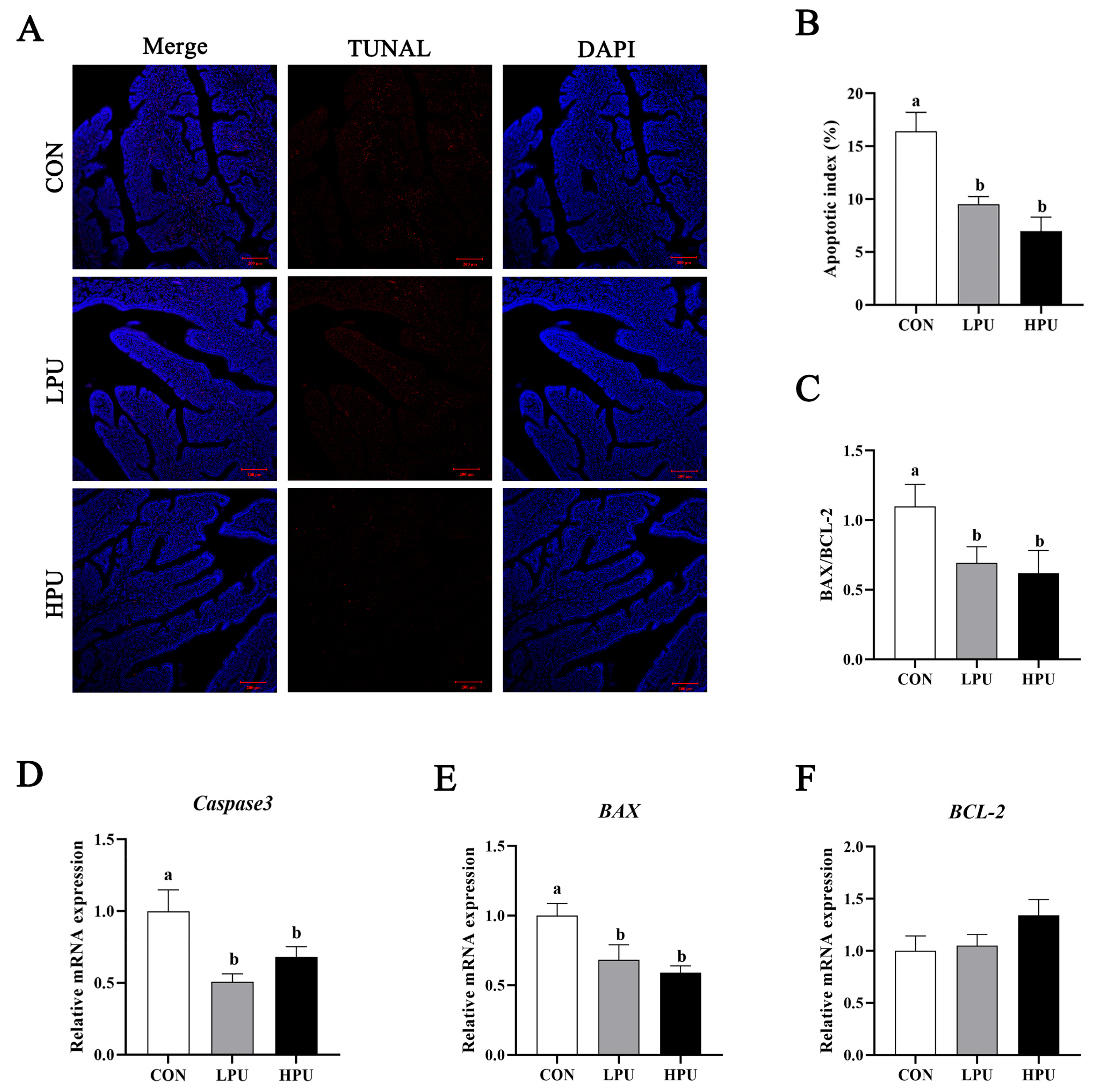
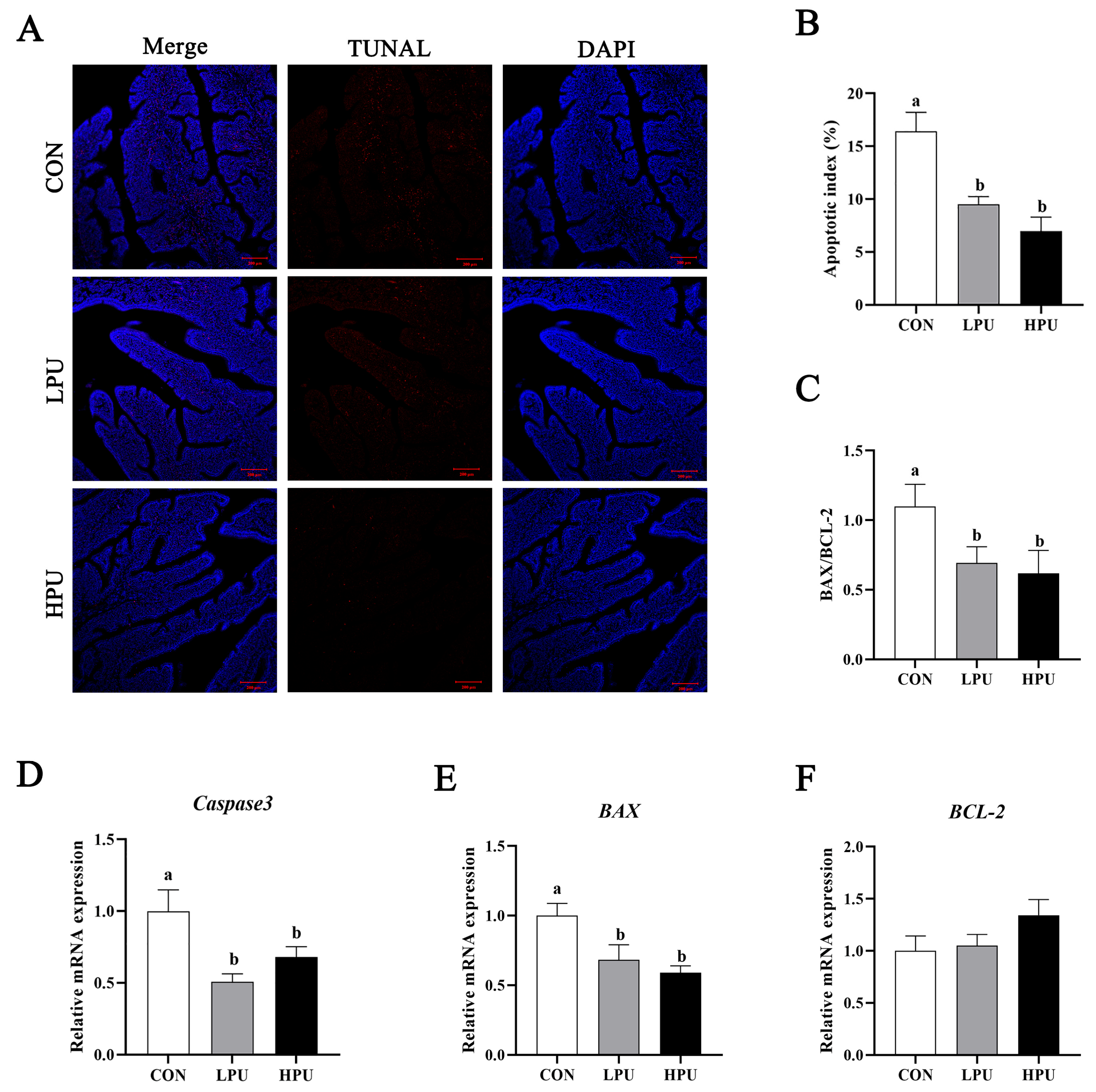
3.6. Apoptosis of the Uterus
3.7. Calcium Transportation Gene Expression in the Uterus
3.8. Structure of the Uterine Microbiota
3.9. Correlation Analysis of Uterine Microbiota (Genus Level)
4. Discussion
5. Conclusions
Supplementary Materials
Author Contributions
Funding
Institutional Review Board Statement
Informed Consent Statement
Data Availability Statement
Conflicts of Interest
Abbreviations
| CaBP-28K | The calcium-binding protein calbindin-28K |
| Nrf2 | Nuclear factor-erythroid 2-related factor 2 |
| HO-1 | Heme oxygenase-1 |
| CAT | Catalase |
| GPX1 | Glutathione peroxidase 1 |
| SOD1 | Superoxide dismutase-1 |
| Caspase3 | Cysteine-aspartic protease 3 |
| BAX | BCL2-associated X protein |
| BCL-2 | B-cell lymphoma 2 |
| ERα | Estrogen receptor α |
| ERβ | Estrogen receptor β |
| OPN | Osteopontin |
| SYT15 | Synaptotagmin 15 |
| CDH6 | Cadherin 6 |
| KCNA1 | Voltage-gated potassium channel subfamily A member 1 |
| OTUs | Operational Taxo-nomic Units |
| LEfSe | LDA Effect Size analysis |
References
- Liu, Z.; Zheng, Q.; Zhang, X.; Lu, L. Microarray analysis of genes involved with shell strength in layer shell gland at the early stage of active calcification. Asian-Australas. J. Anim. Sci. 2013, 26, 609–624. [Google Scholar] [CrossRef] [PubMed]
- Huang, Z.; Dai, H.; Jiang, J.; Ye, N.; Zhu, S.; Wei, Q.; Lv, Z.; Shi, F. Dietary mulberry-leaf flavonoids improve the eggshell quality of aged breeder hens. Theriogenology 2022, 179, 177–186. [Google Scholar] [CrossRef]
- Hajjarmanesh, M.; Zaghari, M.; Hajati, H.; Ahmad, A.H. Effects of Zinc, Manganese, and Taurine on Egg Shell Microstructure in Commercial Laying Hens After Peak Production. Biol. Trace Elem. Res. 2023, 201, 2982–2990. [Google Scholar] [CrossRef]
- Feng, J.; Zhang, H.J.; Wu, S.G.; Qi, G.H.; Wang, J. Uterine transcriptome analysis reveals mRNA expression changes associated with the ultrastructure differences of eggshell in young and aged laying hens. BMC Genom. 2020, 21, 770. [Google Scholar] [CrossRef]
- Sah, N.; Kuehu, D.L.; Khadka, V.S.; Deng, Y.; Peplowska, K.; Jha, R.; Mishra, B. RNA sequencing-based analysis of the laying hen uterus revealed the novel genes and biological pathways involved in the eggshell biomineralization. Sci. Rep. 2018, 8, 16853. [Google Scholar] [CrossRef]
- Wang, B.; Wang, S.; Ding, M.; Lu, H.; Wu, H.; Li, Y. Quercetin Regulates Calcium and Phosphorus Metabolism Through the Wnt Signaling Pathway in Broilers. Front. Vet. Sci. 2021, 8, 786519. [Google Scholar] [CrossRef]
- Hansen, K.K.; Beck, M.M.; Scheideler, S.E.; Blankenship, E.E. Exogenous estrogen boosts circulating estradiol concentrations and calcium uptake by duodenal tissue in heat-stressed hens. Poult. Sci. 2004, 83, 895–900. [Google Scholar] [CrossRef]
- Rivoira, M.A.; Marchionatti, A.M.; Centeno, V.A.; Díaz de Barboza, G.E.; Peralta López, M.E.; Tolosa de Talamoni, N.G. Sodium deoxycholate inhibits chick duodenal calcium absorption through oxidative stress and apoptosis. Comp. Biochem. Physiol. Part A Mol. Integr. Physiol. 2012, 162, 397–405. [Google Scholar] [CrossRef] [PubMed]
- Wasserman, R.H.; Smith, C.A.; Smith, C.M.; Brindak, M.E.; Fullmer, C.S.; Krook, L.; Penniston, J.T.; Kumar, R. Immunohistochemical localization of a calcium pump and calbindin-D28k in the oviduct of the laying hen. Histochemistry 1991, 96, 413–418. [Google Scholar] [CrossRef] [PubMed]
- Surai, P.F.; Kochish, I.I.; Kidd, M.T. Redox Homeostasis in Poultry: Regulatory Roles of NF-κB. Antioxidants 2021, 10, 186. [Google Scholar] [CrossRef]
- Zhou, L.; Ding, X.; Wang, J.; Bai, S.; Zeng, Q.; Su, Z.; Xuan, Y.; Wu, A.; Zhang, K. Oxidized Oils and Oxidized Proteins Induce Apoptosis in Granulosa Cells by Increasing Oxidative Stress in Ovaries of Laying Hens. Oxidative Med. Cell. Longev. 2020, 2020, 2685310. [Google Scholar] [CrossRef] [PubMed]
- Oke, O.E.; Akosile, O.A.; Oni, A.I.; Opowoye, I.O.; Ishola, C.A.; Adebiyi, J.O.; Odeyemi, A.J.; Adjei-Mensah, B.; Uyanga, V.A.; Abioja, M.O. Oxidative stress in poultry production. Poult. Sci. 2024, 103, 104003. [Google Scholar] [CrossRef]
- de Barboza, G.D.; Guizzardi, S.; Moine, L.; de Talamoni, N.T. Oxidative stress, antioxidants and intestinal calcium absorption. World J. Gastroenterol. 2017, 23, 2841–2853. [Google Scholar] [CrossRef]
- Zhu, M.; Li, H.; Miao, L.; Li, L.; Dong, X.; Zou, X. Dietary cadmium chloride impairs shell biomineralization by disrupting the metabolism of the eggshell gland in laying hens. J. Anim. Sci. 2020, 98, skaa025. [Google Scholar] [CrossRef]
- Dai, D.; Wang, J.; Zhang, H.; Wu, S.; Qi, G. Uterine microbial communities and their potential role in the regulation of epithelium cell cycle and apoptosis in aged hens. Microbiome 2023, 11, 251. [Google Scholar] [CrossRef]
- Lu, Y.; Xu, H.; Hu, Z.; Li, D.; Rustempasic, A.; Zhou, Y.; Deng, Q.; Pu, J.; Zhao, X.; Zhang, Y.; et al. Probiotics improve eggshell quality via regulating microbial composition in the uterine and cecum. Poult. Sci. 2025, 104, 104849. [Google Scholar] [CrossRef] [PubMed]
- Jiang, J.; Qi, L.; Dai, H.; Hu, C.; Lv, Z.; Wei, Q.; Shi, F. Dietary stevioside supplementation improves laying performance and eggshell quality through increasing estrogen synthesis, calcium level and antioxidant capacity of reproductive organs in aged breeder hens-ScienceDirect. Anim. Feed. Sci. Technol. 2020, 269, 114682. [Google Scholar] [CrossRef]
- Fu, Y.; Zhou, J.; Schroyen, M.; Lin, J.; Zhang, H.; Wu, S.; Qi, G.; Wang, J. Dietary supplementation with calcitriol or quercetin improved eggshell and bone quality by modulating calcium metabolism. Anim. Nutr. 2024, 18, 340–355. [Google Scholar] [CrossRef] [PubMed]
- Lv, Z.P.; Yan, S.J.; Li, G.; Liu, D.; Guo, Y.M. Genistein improves the reproductive performance and bone status of breeder hens during the late egg-laying period. Poult. Sci. 2019, 98, 7022–7029. [Google Scholar] [CrossRef]
- Wang, S.; Zhang, S.; Wang, S.; Gao, P.; Dai, L. A comprehensive review on Pueraria: Insights on its chemistry and medicinal value. Biomed. Pharmacother. 2020, 131, 110734. [Google Scholar] [CrossRef]
- Liu, H.; Li, W.; Ge, X.; Jia, S.; Li, B. Coadministration of puerarin (low dose) and zinc attenuates bone loss and suppresses bone marrow adiposity in ovariectomized rats. Life Sci. 2016, 166, 20–26. [Google Scholar] [CrossRef] [PubMed]
- Du, X.; Zhao, D.; Pian, H.; Li, Y.; Wu, X.; Liu, F.; Yu, D. Effects of puerarin as a feed additive on the laying performance, egg quality, endocrine hormones, antioxidant capacity, and intestinal morphology of aged laying hens. Poult. Sci. 2024, 103, 103420. [Google Scholar] [CrossRef] [PubMed]
- Zhou, H.; Shi, X.; Yu, Y.; Yang, L.; OuYang, J.; Bian, Y.; Liu, Y.; Li, G. Puerarin Alleviates Oxidized Oil-Induced Oxidative Injury and Inflammation via Inhibition of the Nrf2/Keap1 and HMGB1/TLR4/MAPK Signaling Pathways: An Investigation in a Chicken Model. Mol. Nutr. Food Res. 2023, 67, e2200663. [Google Scholar] [CrossRef]
- Lu, Y.; Ge, S.; Zhang, H.; Lu, W.; Bao, X.; Pan, S.; Pang, Q. Metabolomic and microbiome analysis of the protective effects of Puerarin against Salmonella Enteritidis Infection in chicks. BMC Vet. Res. 2023, 19, 242. [Google Scholar] [CrossRef]
- NY/T 33-2004; China National Standard, Feeding Standard of Chicken. Ministry of Agriculture: Beijing, China, 2004.
- Jiang, J.; Qi, L.; Wei, Q.; Shi, F. Maternal stevioside supplementation improves intestinal immune function of chicken offspring potentially via modulating gut microbiota and down-regulating the promoter methylation level of suppressor of cytokine signaling 1 (SOCS1). Anim. Nutr. 2022, 10, 329–346. [Google Scholar] [CrossRef]
- Halgrain, M.; Bernardet, N.; Crepeau, M.; Même, N.; Narcy, A.; Hincke, M.; Réhault-Godbert, S. Eggshell decalcification and skeletal mineralization during chicken embryonic development: Defining candidate genes in the chorioallantoic membrane. Poult. Sci. 2022, 101, 101622. [Google Scholar] [CrossRef]
- Gao, M.; Chen, Y.; Li, X.; Li, D.; Liu, A.; Gong, L.; Ning, Z.; Nie, W.; Guo, Y.; Lv, Z. Methionine supplementation regulates eggshell quality and uterine transcriptome in late-stage broiler breeders. Anim. Nutr. 2024, 19, 56–69. [Google Scholar] [CrossRef] [PubMed]
- An, S.H.; Kim, D.W.; An, B.K. Effects of Dietary Calcium Levels on Productive Performance, Eggshell Quality and Overall Calcium Status in Aged Laying Hens. Asian-Australas. J. Anim. Sci. 2016, 29, 1477–1482. [Google Scholar] [CrossRef]
- Zhang, J.; Wang, Y.; Zhang, C.; Xiong, M.; Rajput, S.A.; Liu, Y.; Qi, D. The differences of gonadal hormones and uterine transcriptome during shell calcification of hens laying hard or weak-shelled eggs. BMC Genom. 2019, 20, 707. [Google Scholar] [CrossRef]
- Larsson, B.; Nemere, I. Effect of growth and maturation on membrane-initiated actions of 1,25-dihydroxyvitamin D3-II: Calcium transport, receptor kinetics, and signal transduction in intestine of female chickens. J. Cell. Biochem. 2003, 90, 901–913. [Google Scholar] [CrossRef]
- Li, H.; Chen, B.; Pang, G.; Chen, J.; Xie, J.; Huang, H. Anti-osteoporotic activity of puerarin 6″-O-xyloside on ovariectomized mice and its potential mechanism. Pharm. Biol. 2016, 54, 111–117. [Google Scholar] [CrossRef]
- Bar, A. Calcium transport in strongly calcifying laying birds: Mechanisms and regulation. Comp. Biochem. Physiol. Part A Mol. Integr. Physiol. 2009, 152, 447–469. [Google Scholar] [CrossRef]
- Xin, Q.; Wang, M.; Jiao, H.; Zhao, J.; Li, H.; Wang, X.; Lin, H. Prolonged scotophase within a 24 hour light regime improves eggshell quality by enhancing calcium deposition in laying hens. Poult. Sci. 2021, 100, 101098. [Google Scholar] [CrossRef] [PubMed]
- Cheng, X.; Li, X.; Liu, Y.; Ma, Y.; Zhang, R.; Zhang, Y.; Fan, C.; Qu, L.; Ning, Z. DNA methylome and transcriptome identified Key genes and pathways involved in Speckled Eggshell formation in aged laying hens. BMC Genom. 2023, 24, 31. [Google Scholar] [CrossRef] [PubMed]
- Wang, Y.; Wang, W.L.; Xie, W.L.; Li, L.Z.; Sun, J.; Sun, W.J.; Gong, H.Y. Puerarin stimulates proliferation and differentiation and protects against cell death in human osteoblastic MG-63 cells via ER-dependent MEK/ERK and PI3K/Akt activation. Phytomedicine Int. J. Phytother. Phytopharm. 2013, 20, 787–796. [Google Scholar] [CrossRef]
- Athanasiadou, D.; Jiang, W.; Goldbaum, D.; Saleem, A.; Basu, K.; Pacella, M.S.; Böhm, C.F.; Chromik, R.R.; Hincke, M.T.; Rodríguez-Navarro, A.B.; et al. Nanostructure, osteopontin, and mechanical properties of calcitic avian eggshell. Sci. Adv. 2018, 4, eaar3219. [Google Scholar] [CrossRef] [PubMed]
- Tian, G.; Sawashita, J.; Kubo, H.; Nishio, S.Y.; Hashimoto, S.; Suzuki, N.; Yoshimura, H.; Tsuruoka, M.; Wang, Y.; Liu, Y.; et al. Ubiquinol-10 supplementation activates mitochondria functions to decelerate senescence in senescence-accelerated mice. Antioxid. Redox Signal. 2014, 20, 2606–2620. [Google Scholar] [CrossRef]
- Huang, Z.; Lv, Z.; Dai, H.; Li, S.; Jiang, J.; Ye, N.; Zhu, S.; Wei, Q.; Shi, F. Dietary mulberry-leaf flavonoids supplementation improves liver lipid metabolism and ovarian function of aged breeder hens. J. Anim. Physiol. Anim. Nutr. 2022, 106, 1321–1332. [Google Scholar] [CrossRef]
- Tang, X.; Xiong, K. Intrauterine Growth Retardation Affects Intestinal Health of Suckling Piglets via Altering Intestinal Antioxidant Capacity, Glucose Uptake, Tight Junction, and Immune Responses. Oxidative Med. Cell. Longev. 2022, 2022, 2644205. [Google Scholar] [CrossRef]
- Zhao, W.; Cui, X.; Wang, Z.Q.; Yao, R.; Chen, M.D.; Gao, B.Y.; Zhang, C.W.; Niu, J. Effects of Barranca yajiagengensis Powder in the Diet of Trachinotus ovatus on the Growth Performance, Antioxidant Capacity, Immunity and Morphology of the Liver and Intestine. Antioxidants 2022, 11, 1220. [Google Scholar] [CrossRef]
- Lu, Y.; Guo, X.; Xu, F.; Wang, F.; Wu, H.; Bai, Y.; Li, W.; Zhang, G.; Yuan, J.; Pang, Q. Protective effects of puerarin on liver tissue in Salmonella-infected chicks: A proteomic analysis. Poult. Sci. 2024, 103, 103281. [Google Scholar] [CrossRef]
- Ma, Q. Role of nrf2 in oxidative stress and toxicity. Annu. Rev. Pharmacol. Toxicol. 2013, 53, 401–426. [Google Scholar] [CrossRef]
- Zhang, Q.; Yao, M.; Qi, J.; Song, R.; Wang, L.; Li, J.; Zhou, X.; Chang, D.; Huang, Q.; Li, L.; et al. Puerarin inhibited oxidative stress and alleviated cerebral ischemia-reperfusion injury through PI3K/Akt/Nrf2 signaling pathway. Front. Pharmacol. 2023, 14, 1134380. [Google Scholar] [CrossRef]
- Zhou, W.; He, H.; Wei, Q.; Che, L.; Zhao, X.; Liu, W.; Yan, Y.; Hu, L.; Du, Y.; Yin, Z.; et al. Puerarin protects against acetaminophen-induced oxidative damage in liver through activation of the Keap1/Nrf2 signaling pathway. Food Sci. Nutr. 2023, 11, 6604–6615. [Google Scholar] [CrossRef]
- Fan, T.J.; Han, L.H.; Cong, R.S.; Liang, J. Caspase family proteases and apoptosis. Acta Biochim. Biophys. Sin. 2005, 37, 719–727. [Google Scholar] [CrossRef] [PubMed]
- Liu, Y.; Ye, F.; Zou, W.J.; Sun, Y.; Wang, R.; Han, P.P.; Zhang, Z.; Yang, X.L.; Liu, X. Baicalein reduces the occurrence of cirrhotic endotoxemia by reducing intestinal mucosal apoptosis. BMC Complement. Altern. Med. 2015, 15, 161. [Google Scholar] [CrossRef] [PubMed][Green Version]
- Preidis, G.A.; Keaton, M.A.; Campeau, P.M.; Bessard, B.C.; Conner, M.E.; Hotez, P.J. The undernourished neonatal mouse metabolome reveals evidence of liver and biliary dysfunction, inflammation, and oxidative stress. J. Nutr. 2014, 144, 273–281. [Google Scholar] [CrossRef]
- Rosell-Cardona, C.; Amat, C.; Griñán-Ferré, C.; Polo, J.; Pallàs, M.; Pérez-Bosque, A.; Moretó, M.; Miró, L. The Neuroprotective Effects of Spray-Dried Porcine Plasma Supplementation Involve the Microbiota-Gut-Brain Axis. Nutrients 2022, 14, 2211. [Google Scholar] [CrossRef] [PubMed]
- Shterzer, N.; Rothschild, N.; Sbehat, Y.; Stern, E.; Nazarov, A.; Mills, E. Large Overlap Between the Intestinal and Reproductive Tract Microbiomes of Chickens. Front. Microbiol. 2020, 11, 1508. [Google Scholar] [CrossRef]
- Patrascu, O.; Béguet-Crespel, F.; Marinelli, L.; Le Chatelier, E.; Abraham, A.L.; Leclerc, M.; Klopp, C.; Terrapon, N.; Henrissat, B.; Blottière, H.M.; et al. A fibrolytic potential in the human ileum mucosal microbiota revealed by functional metagenomic. Sci. Rep. 2017, 7, 40248. [Google Scholar] [CrossRef]








| Ingredient | Content (%) | Nutrient Level 2 | Value |
|---|---|---|---|
| Corn | 62.48 | Avian metabolic energy (MJ·kg−1) | 11.48 |
| Soybean meal | 23.40 | Crude protein (%) | 15.94 |
| Limestone | 8.70 | Available phosphorus (%) | 0.51 |
| Soybean oil | 2.10 | Methionine (%) | 0.49 |
| Dicalcium phosphate | 2.01 | Lys (%) | 0.80 |
| NaCl | 0.35 | Thr (%) | 0.58 |
| Mineral premix 1 | 0.62 | ||
| Choline chloride (50%) | 0.12 | ||
| DL-Methionine | 0.22 | ||
| Total | 100.00 |
| Items | CON | LPU | HPU | p-Value |
|---|---|---|---|---|
| Broken egg rate (%) | ||||
| weeks 1 to 4 | 2.93 ± 0.36 | 1.95 ± 0.46 | 2.26 ± 0.45 | 0.273 |
| weeks 5 to 8 | 3.16 ± 0.46 a | 2.94 ± 0.36 a,b | 1.70 ± 0.18 b | 0.024 |
| weeks 1 to 8 | 3.04 ± 0.37 a | 2.45 ± 0.25 a,b | 1.98 ± 0.31 b | 0.006 |
| Misshapen egg rate (%) | ||||
| weeks 1 to 4 | 1.75 ± 0.38 | 1.11 ± 0.22 | 1.29 ± 0.78 | 0.285 |
| weeks 5 to 8 | 1.81 ± 1.21 | 1.36 ± 0.78 | 1.02 ± 0.24 | 0.161 |
| weeks 1 to 8 | 1.78 ± 1.22 | 1.24 ± 0.88 | 1.16 ± 0.21 | 0.084 |
| Items | CON | LPU | HPU | p-Value |
|---|---|---|---|---|
| 4 weeks | ||||
| Shape index | 1.28 ± 0.02 | 1.30 ± 0.01 | 1.31 ± 0.01 | 0.599 |
| Eggshell weight (g) | 5.93 ± 0.17 | 6.05 ± 0.15 | 6.08 ± 0.11 | 0.754 |
| Shell strength (kg/cm2) | 3.30 ± 0.14 | 3.75 ± 0.14 | 3.85 ± 0.10 | 0.053 |
| Shell thickness (mm) | 0.36 ± 0.03 | 0.38 ± 0.02 | 0.39 ± 0.03 | 0.094 |
| 8 weeks | ||||
| Shape index | 1.33 ± 0.02 | 1.33 ± 0.02 | 1.38 ± 0.02 | 0.396 |
| Eggshell weight (g) | 5.94 ± 0.16 | 5.76 ± 0.11 | 6.11 ± 0.12 | 0.195 |
| Shell strength (kg/cm2) | 2.84 ± 0.18 | 3.17 ± 0.11 | 3.38 ± 0.22 | 0.078 |
| Shell thickness (mm) | 0.29 ± 0.01 a | 0.30 ± 0.01 a,b | 0.31 ± 0.02 a | 0.012 |
| Items | CON | HPU | p-Value |
|---|---|---|---|
| Phylum | |||
| Bacteroidota | 31.62 ± 7.91 | 49.73 ± 3.94 | 0.056 |
| Firmicutes | 44.75 ± 3.94 | 36.62 ± 2.02 | 0.864 |
| Proteobacteria | 8.91 ± 5.74 | 3.70 ± 0.63 | 0.323 |
| Fusobacteriota | 5.35 ± 3.30 | 1.34 ± 0.35 | 0.292 |
| Actinobacteriota | 1.70 ± 0.48 | 0.69 ± 0.10 | 0.071 |
| Genus | |||
| Bacteroides | 10.88 ± 2.23 | 23.93 ± 2.72 * | 0.007 |
| Pseudomonas | 4.55 ± 3.91 | 1.12 ± 0.48 | 0.410 |
| Fusobacterium | 5.35 ± 3.30 | 1.34 ± 0.25 | 0.260 |
| Rikenellaceae_RC9_gut_group | 8.15 ± 2.57 | 10.10 ± 1.34 | 0.520 |
| [Ruminococcus]_torques_group | 4.20 ± 0.70 | 3.41 ± 0.42 | 0.157 |
Disclaimer/Publisher’s Note: The statements, opinions and data contained in all publications are solely those of the individual author(s) and contributor(s) and not of MDPI and/or the editor(s). MDPI and/or the editor(s) disclaim responsibility for any injury to people or property resulting from any ideas, methods, instructions or products referred to in the content. |
© 2025 by the authors. Licensee MDPI, Basel, Switzerland. This article is an open access article distributed under the terms and conditions of the Creative Commons Attribution (CC BY) license (https://creativecommons.org/licenses/by/4.0/).
Share and Cite
Huang, Z.; Wang, G.; Xu, M.; Shi, Y.; Feng, J.; Zhang, M.; Li, C. Puerarin Enhances Eggshell Quality by Mitigating Uterine Senescence in Late-Phase Laying Breeder Hens. Antioxidants 2025, 14, 960. https://doi.org/10.3390/antiox14080960
Huang Z, Wang G, Xu M, Shi Y, Feng J, Zhang M, Li C. Puerarin Enhances Eggshell Quality by Mitigating Uterine Senescence in Late-Phase Laying Breeder Hens. Antioxidants. 2025; 14(8):960. https://doi.org/10.3390/antiox14080960
Chicago/Turabian StyleHuang, Zhenwu, Guangju Wang, Mengjie Xu, Yanru Shi, Jinghai Feng, Minhong Zhang, and Chunmei Li. 2025. "Puerarin Enhances Eggshell Quality by Mitigating Uterine Senescence in Late-Phase Laying Breeder Hens" Antioxidants 14, no. 8: 960. https://doi.org/10.3390/antiox14080960
APA StyleHuang, Z., Wang, G., Xu, M., Shi, Y., Feng, J., Zhang, M., & Li, C. (2025). Puerarin Enhances Eggshell Quality by Mitigating Uterine Senescence in Late-Phase Laying Breeder Hens. Antioxidants, 14(8), 960. https://doi.org/10.3390/antiox14080960

