IoT Sensor Systems: Design, Interfaces, Signals, Processing, and Applications
A special issue of Sensors (ISSN 1424-8220). This special issue belongs to the section "Physical Sensors".
Deadline for manuscript submissions: 30 November 2025 | Viewed by 30246
Special Issue Editors
Interests: signal and image processing and applications; study and development of devices and systems for friendly smart environments; development of multimedia-based teaching/learning methods and tools, with a particular emphasis on the use of the internet
Special Issues, Collections and Topics in MDPI journals
Interests: industrial IoT; 5G/6G; vehicular communication; multi-access edge computing; intelligent transportation; smart cities; security in sensor networks and Internet of Things
Special Issues, Collections and Topics in MDPI journals
Special Issue Information
Dear Colleagues,
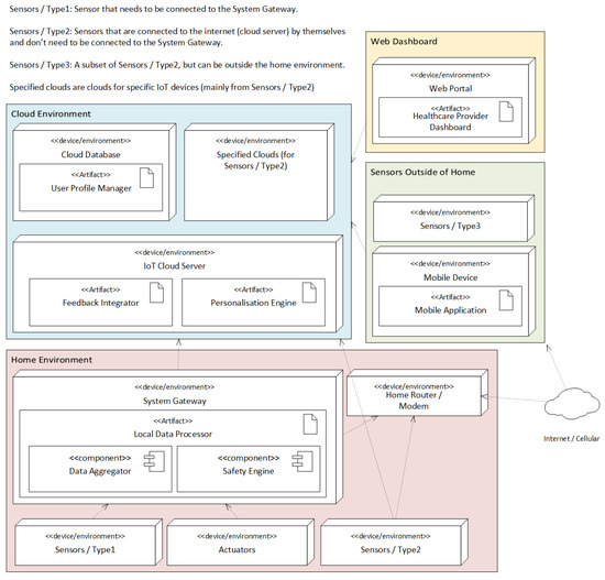
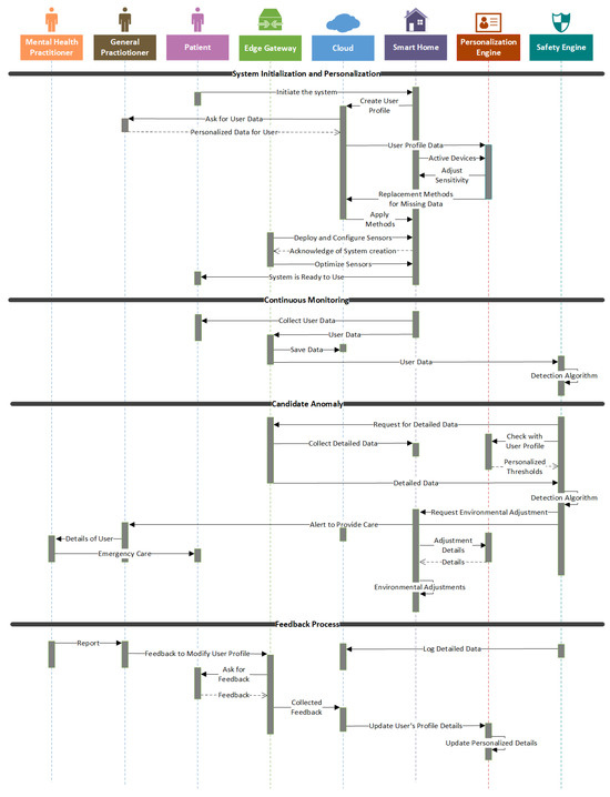
Internet of Things (IoT) sensor systems have already been conceptually established in the scientific world. However, this area of study continues to transform its design, interfaces, and process. As such, its applications are developing quickly. With its enormous applications in almost every branch of engineering, science and technology, it finds great relevance to more efficient organization and the management of modern communication systems. IoT sensor systems envisage smart techniques that foster the research and development of real-time, scalable and reliable networks, and pave the way to bringing about future research paradigm towards next-generation computation technology.
The objective of this Special Issue is to provide an excellent platform for this field’s academicians, researchers, engineers, and industrial participants to share their research findings with other global experts. In this Special Issue, both original research articles and reviews are welcome. Research areas may cover (but are not limited to) the following:
- Design space exploration techniques for IoT devices and systems
- Power, energy, efficient resource management, and energy harvesting
- Things to cloud: computation and communication gateways
- Miniaturization: Sensors, CPU, and network
- IoT interconnections among ISP analysis—QoS, scalability, performance, interference
- Semantic technologies: information and data models for interoperability
- Virtualization: multiple sensors aggregated, or a sensor shared by multiple users
- Privacy/security/trust/identity/anonymity target prediction
- Design principles and best practices for IoT application development
- Green IoT: sustainable design and technologies
Dr. Manuel José Cabral dos Santos Reis
Dr. Nishu Gupta
Guest Editors
Manuscript Submission Information
Manuscripts should be submitted online at www.mdpi.com by registering and logging in to this website. Once you are registered, click here to go to the submission form. Manuscripts can be submitted until the deadline. All submissions that pass pre-check are peer-reviewed. Accepted papers will be published continuously in the journal (as soon as accepted) and will be listed together on the special issue website. Research articles, review articles as well as short communications are invited. For planned papers, a title and short abstract (about 100 words) can be sent to the Editorial Office for announcement on this website.
Submitted manuscripts should not have been published previously, nor be under consideration for publication elsewhere (except conference proceedings papers). All manuscripts are thoroughly refereed through a single-blind peer-review process. A guide for authors and other relevant information for submission of manuscripts is available on the Instructions for Authors page. Sensors is an international peer-reviewed open access semimonthly journal published by MDPI.
Please visit the Instructions for Authors page before submitting a manuscript. The Article Processing Charge (APC) for publication in this open access journal is 2600 CHF (Swiss Francs). Submitted papers should be well formatted and use good English. Authors may use MDPI's English editing service prior to publication or during author revisions.
Benefits of Publishing in a Special Issue
- Ease of navigation: Grouping papers by topic helps scholars navigate broad scope journals more efficiently.
- Greater discoverability: Special Issues support the reach and impact of scientific research. Articles in Special Issues are more discoverable and cited more frequently.
- Expansion of research network: Special Issues facilitate connections among authors, fostering scientific collaborations.
- External promotion: Articles in Special Issues are often promoted through the journal's social media, increasing their visibility.
- Reprint: MDPI Books provides the opportunity to republish successful Special Issues in book format, both online and in print.
Further information on MDPI's Special Issue policies can be found here.

