remotesensing-logo

Journal Browser

Journal Browser

Remote Sensing of Coastal, Wetland, and Intertidal Zones

A special issue of Remote Sensing (ISSN 2072-4292). This special issue belongs to the section "Ocean Remote Sensing".

Deadline for manuscript submissions: closed (30 September 2025) | Viewed by 13969

Special Issue Editors


E-Mail Website
Guest Editor
State Key Laboratory of Estuarine and Coastal Research, East China Normal University, Shanghai 200241, China
Interests: wetland; ecological remote sensing; coastal blue carbon; big data
State Key Laboratory of Marine Environmental Science, Xiamen University, 361002 Xiamen, China
Interests: coastal wetland remote sensing; mangrove
Special Issues, Collections and Topics in MDPI journals

E-Mail Website
Guest Editor
State Key Laboratory of Marine Environmental Science, Xiamen University, Xiamen 361005, China
Interests: ocean optics; ocean colour applications

Special Issue Information

Dear Colleagues,

Coastal, wetland, and intertidal zones offer a critical land–sea interface that has attributes of typical terrestrial and marine systems. They are environmentally, ecologically, and economically significant areas with high productivity and rich biodiversity, but highly sensitive and vulnerable to climate change and human activities. Emerging remote sensing techniques (e.g., optical, SAR, and LiDAR) can greatly advance the way we observe and improve our understanding of the dynamics, processes, and mechanisms of coastal, wetland, and intertidal zones. However, relative to terrestrial and oceanic sensing, the remote sensing applications and techniques in coastal, wetland, and intertidal zones are quite different and need to be better outlined.

This Special Issue aims at studies contributing to the advancement of the theory, science, applications, and technology of remote sensing in coastal, wetland, and intertidal zones.

Suggested themes and article types for submissions:

  • Coastal land cover mapping and vegetation species identification.
  • Coastal ecological applications and ecosystem services.
  • Biodiversity and biomass (vegetation, microphytobenthos, phytoplankton, etc.).
  • Coastal carbon cycles.
  • Coastal water resources and quality.
  • Tidal flat geomorphology and sedimentation.
  • Coastal hazard monitoring.

Dr. Ying Huang
Dr. Zheng Duan
Dr. Xudong Zhu
Dr. Xiaolong Yu
Guest Editors

Manuscript Submission Information

Manuscripts should be submitted online at www.mdpi.com by registering and logging in to this website. Once you are registered, click here to go to the submission form. Manuscripts can be submitted until the deadline. All submissions that pass pre-check are peer-reviewed. Accepted papers will be published continuously in the journal (as soon as accepted) and will be listed together on the special issue website. Research articles, review articles as well as short communications are invited. For planned papers, a title and short abstract (about 100 words) can be sent to the Editorial Office for announcement on this website.

Submitted manuscripts should not have been published previously, nor be under consideration for publication elsewhere (except conference proceedings papers). All manuscripts are thoroughly refereed through a single-blind peer-review process. A guide for authors and other relevant information for submission of manuscripts is available on the Instructions for Authors page. Remote Sensing is an international peer-reviewed open access semimonthly journal published by MDPI.

Please visit the Instructions for Authors page before submitting a manuscript. The Article Processing Charge (APC) for publication in this open access journal is 2700 CHF (Swiss Francs). Submitted papers should be well formatted and use good English. Authors may use MDPI's English editing service prior to publication or during author revisions.

Keywords

  • artificial intelligence
  • radiative transfer modeling
  • new RS techniques and systems
  • RS time series analysis and change detection
  • coastal blue carbon
  • coastal waters
  • coastal vegetation

Benefits of Publishing in a Special Issue

  • Ease of navigation: Grouping papers by topic helps scholars navigate broad scope journals more efficiently.
  • Greater discoverability: Special Issues support the reach and impact of scientific research. Articles in Special Issues are more discoverable and cited more frequently.
  • Expansion of research network: Special Issues facilitate connections among authors, fostering scientific collaborations.
  • External promotion: Articles in Special Issues are often promoted through the journal's social media, increasing their visibility.
  • Reprint: MDPI Books provides the opportunity to republish successful Special Issues in book format, both online and in print.

Further information on MDPI's Special Issue policies can be found here.

Published Papers (10 papers)

Order results
Result details
Select all
Export citation of selected articles as:

Research

19 pages, 6914 KB  
Article
Machine Learning-Constrained Semi-Analysis Model for Efficient Bathymetric Mapping in Data-Scarce Coastal Waters
by Qifei Wang, Xianliang Zhang, Zhongqiang Wu, Chang Han, Longwei Zhang, Pinyan Xu, Zhihua Mao, Yueming Wang and Changxing Zhang
Remote Sens. 2025, 17(18), 3179; https://doi.org/10.3390/rs17183179 - 13 Sep 2025
Viewed by 578
Abstract
Nearshore bathymetry is critical for coastal management and ecology. While airborne hyperspectral remote sensing provides high-resolution image data, obtaining rapid and accurate bathymetric inversion in coastal areas lacking in situ data remains challenging. The widely used Hyperspectral Optimization Process Exemplar (HOPE) achieves high [...] Read more.
Nearshore bathymetry is critical for coastal management and ecology. While airborne hyperspectral remote sensing provides high-resolution image data, obtaining rapid and accurate bathymetric inversion in coastal areas lacking in situ data remains challenging. The widely used Hyperspectral Optimization Process Exemplar (HOPE) achieves high accuracy but suffers from computational inefficiency, making it impractical for large-scale, high-resolution datasets. By contrast, HOPE-Pure Water (HOPE-PW) offers computational efficiency but exhibits limitations in capturing fine-scale spatial patterns of bottom reflectance (ρ), and its applicability in transitional waters between Case I and II types requires further validation. Against this background, we employed machine learning-based substrate classification (support vector machine, random forest, maximum likelihood) in Wenchang coastal waters, China, to constrain ρ estimation in HOPE-PW, with validation using ICESat-2 data that extends its conventional application scenarios. Results demonstrate that when constrained by the optimal classifier (random forest), HOPE-PW achieves comparable accuracy to HOPE in shallow water while reducing runtime by 56% and memory usage by 68%. However, HOPE-PW exhibits slight underestimation in deeper areas, likely because simplification reduces sensitivity to water optical properties. Future research will focus on this issue. This study proposes an efficient and reliable framework for monitoring and evaluating water depth in areas lacking in situ data, offering a practical solution for integrated coastal zone management. Full article
(This article belongs to the Special Issue Remote Sensing of Coastal, Wetland, and Intertidal Zones)
Show Figures

Figure 1

28 pages, 24062 KB  
Article
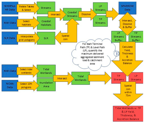
A Decision-Support Framework for Evaluating Riverine Sediment Influence on U.S. Tidal Wetlands
by Joanne N. Halls, Scott H. Ensign and Erin K. Peck
Remote Sens. 2025, 17(18), 3130; https://doi.org/10.3390/rs17183130 - 9 Sep 2025
Viewed by 928
Abstract
Tidal wetlands are essential for coastal resilience, biodiversity, and carbon storage; yet, many are increasingly vulnerable to sea-level rise due to insufficient sediment supply. This study presents a national-scale, GIS-based model that quantifies riverine inorganic sediment contributions to tidal wetland accretion across over [...] Read more.
Tidal wetlands are essential for coastal resilience, biodiversity, and carbon storage; yet, many are increasingly vulnerable to sea-level rise due to insufficient sediment supply. This study presents a national-scale, GIS-based model that quantifies riverine inorganic sediment contributions to tidal wetland accretion across over 700,000 coastal catchments in the contiguous United States. By integrating datasets from USGS, NOAA, and USFWS, the model calculates sediment yield, thickness, and accretion balance, enabling comparison with current sea-level rise projections. Results reveal significant regional disparities: the Northeast and Midwest exhibit higher sediment accumulation, while the Pacific and Southeast show widespread sediment deficits. Spatial statistical analyses identified clusters of high and low sediment supply, highlighting areas of resilience and vulnerability. A total of 93 field sites confirmed the model’s ability to distinguish between riverine-dominated and mixed-source sedimentation regimes. These findings underscore the importance of riverine sediment in sustaining wetland elevation and inform where non-riverine sources may be critical. The model’s outputs have been shared with coastal planners and stakeholders to support local decision-making, conservation prioritization, and adaptation strategies. This work demonstrates both the challenges and fruitfulness of harmonizing disparate national datasets into a unified framework for assessing wetland vulnerability and provides a scalable tool for guiding coastal resilience planning in the face of accelerating sea-level rise. Full article
(This article belongs to the Special Issue Remote Sensing of Coastal, Wetland, and Intertidal Zones)
Show Figures

Graphical abstract

17 pages, 3525 KB  
Article
Lateral Responses of Coastal Intertidal Meta-Ecosystems to Sea-Level Rise: Lessons from the Yangtze Estuary
by Yu Gao, Bing-Jiang Zhou, Bin Zhao, Jiquan Chen, Neil Saintilan, Peter I. Macreadie, Anirban Akhand, Feng Zhao, Ting-Ting Zhang, Sheng-Long Yang, Si-Kai Wang, Jun-Lin Ren and Ping Zhuang
Remote Sens. 2025, 17(17), 3109; https://doi.org/10.3390/rs17173109 - 6 Sep 2025
Viewed by 1044
Abstract
Understanding the spatiotemporal dynamics of coastal intertidal meta-ecosystems in response to sea-level rise (SLR) is essential for understanding the interactions between terrestrial and aquatic meta-ecosystems. However, given that annual SLR changes are typically measured in millimeters, ecosystems may take decades to exhibit noticeable [...] Read more.
Understanding the spatiotemporal dynamics of coastal intertidal meta-ecosystems in response to sea-level rise (SLR) is essential for understanding the interactions between terrestrial and aquatic meta-ecosystems. However, given that annual SLR changes are typically measured in millimeters, ecosystems may take decades to exhibit noticeable shifts. As a result, the extent of lateral responses at a single point is constrained by the fragmented temporal and spatial scales. We integrated the tidal inundation gradient of a coastal meta-ecosystem—comprising a high-elevation flat (H), low-elevation flat (L), and mudflat—to quantify the potential application of inferring the spatiotemporal impact of environmental features, using China’s Yangtze Estuary, which is one of the largest and most dynamic estuaries in the world. We employed both flood ratio data and tidal elevation modeling, underscoring the utility of spatial modeling of the role of SLR. Our results show that along the tidal inundation gradient, SLR alters hydrological dynamics, leading to environmental changes such as reduced aboveground biomass, increased plant diversity, decreased total soil, carbon, and nitrogen, and a lower leaf area index (LAI). Furthermore, composite indices combining the enhanced vegetation index (EVI) and the land surface water index (LSWI) were used to characterize the rapid responses of vegetation and soil between sites to predict future ecosystem shifts in environmental properties over time due to SLR. To effectively capture both vegetation characteristics and the soil surface water content, we propose the use of the ratio and difference between the EVI and LSWI as a composite indicator (ELR), which effectively reflects vegetation responses to SLR, with high-elevation sites driven by tides and high ELRs. The EVI-LSWI difference (ELD) was also found to be effective for detecting flood dynamics and vegetation along the tidal inundation gradient. Our findings offer a heuristic scenario of the response of coastal intertidal meta-ecosystems in the Yangtze Estuary to SLR and provide valuable insights for conservation strategies in the context of climate change. Full article
(This article belongs to the Special Issue Remote Sensing of Coastal, Wetland, and Intertidal Zones)
Show Figures

Figure 1

28 pages, 16374 KB  
Article
Anthropogenic Forcing on the Coevolution of Tidal Creeks and Vegetation in the Dongtan Wetland, Changjiang Estuary
by Yi Sun, Daidu Fan, Yunfei Du and Bing Li
Remote Sens. 2025, 17(10), 1692; https://doi.org/10.3390/rs17101692 - 12 May 2025
Cited by 1 | Viewed by 882
Abstract
Multi-driver interactions shape estuarine wetland evolution, yet the intricate evolution patterns and their controlling factors their spatiotemporal dynamics remain inadequately understood. This study employs high-resolution satellite data (1985–2020) and 3S technology (overall classification accuracy: 92.44%, Kappa coefficient: 0.9132) to reveal the development of [...] Read more.
Multi-driver interactions shape estuarine wetland evolution, yet the intricate evolution patterns and their controlling factors their spatiotemporal dynamics remain inadequately understood. This study employs high-resolution satellite data (1985–2020) and 3S technology (overall classification accuracy: 92.44%, Kappa coefficient: 0.9132) to reveal the development of tidal creeks and vegetation evolution patterns of the Dongtan wetland. Our findings indicate a transition in the development of tidal creeks and vegetation from a natural stage to an artificial intervention stage. Northern regions exhibited severe degradation of both vegetation and tidal creeks influenced by reclamation, contrasting with southern recovery post-restoration. This disparity highlights the varied responses to human activities across different areas of the Dongtan wetland. Notably, the introduction of the invasive species Spartina alterniflora has negatively impacted the habitat of native vegetation. The interaction mechanism between vegetation and tidal creeks manifest as: vegetation constrains tidal creek development through substrate stabilization, wave dissipation, and sediment retention, while tidal creeks modulate physicochemical properties of the substrate hydrological connectivity and seed dispersal, affecting vegetation zonation and community structures. Human activities exert dual modulation effects on the Dongtan wetland, driving its phase transition from natural to artificial landscapes, with artificial landscapes exhibiting the most dynamic landscape type through reclamation and ecological restoration projects. Our findings enhance the understanding of the mechanisms underlying estuarine wetland development and inform strategies for restoring healthy estuarine wetland ecosystems. Full article
(This article belongs to the Special Issue Remote Sensing of Coastal, Wetland, and Intertidal Zones)
Show Figures

Figure 1

24 pages, 9654 KB  
Article
Simulation and Sensitivity Analysis of Remote Sensing Reflectance for Optically Shallow Water Bathymetry
by Enze Wang, Huaguo Zhang, Juan Wang, Wenting Cao and Dongling Li
Remote Sens. 2025, 17(8), 1384; https://doi.org/10.3390/rs17081384 - 13 Apr 2025
Viewed by 1258
Abstract
Optically shallow waters (OSW) enable water depth retrieval through passive optical remote sensing, benefiting from the relatively low attenuation of the water column. However, in OSW environments, remote sensing reflectance is influenced by multiple optical parameters beyond water depth. Comprehensive quantification of these [...] Read more.
Optically shallow waters (OSW) enable water depth retrieval through passive optical remote sensing, benefiting from the relatively low attenuation of the water column. However, in OSW environments, remote sensing reflectance is influenced by multiple optical parameters beyond water depth. Comprehensive quantification of these influences remains necessary. This study utilizes numerical simulations to systematically categorize optical parameter ranges and perform variance-based sensitivity analysis. The results indicate that OSW parameter characteristics differ between extremely shallow and moderately shallow waters. In extremely shallow waters, water depth and bottom reflectance are the primary determinants of remote sensing reflectance, with longer wavelengths exhibiting greater sensitivity to depth variations. Bathymetric models utilizing long wavelength combinations demonstrate high accuracy in extremely shallow waters. In moderately shallow waters, sensitivity contributions for shallow water features are concentrated in the blue-green bands, whereas reflectance above 600 nm is primarily influenced by deep-water reflectance and noise, limiting the retrieval of depth and bottom reflectance. Simulations across OSW parameter ranges further reveal that the absolute error in depth estimation increases with depth, whereas relative error is more pronounced in extremely shallow waters compared to moderately shallow waters. Full article
(This article belongs to the Special Issue Remote Sensing of Coastal, Wetland, and Intertidal Zones)
Show Figures

Figure 1

20 pages, 3955 KB  
Article
Deep Learning Extraction of Tidal Creeks in the Yellow River Delta Using GF-2 Imagery
by Bojie Chen, Qianran Zhang, Na Yang, Xiukun Wang, Xiaobo Zhang, Yilan Chen and Shengli Wang
Remote Sens. 2025, 17(4), 676; https://doi.org/10.3390/rs17040676 - 16 Feb 2025
Viewed by 1245
Abstract
Tidal creeks are vital geomorphological features of tidal flats, and their spatial and temporal variations contribute significantly to the preservation of ecological diversity and the spatial evolution of coastal wetlands. Traditional methods, such as manual annotation and machine learning, remain common for tidal [...] Read more.
Tidal creeks are vital geomorphological features of tidal flats, and their spatial and temporal variations contribute significantly to the preservation of ecological diversity and the spatial evolution of coastal wetlands. Traditional methods, such as manual annotation and machine learning, remain common for tidal creek extraction, but they are slow and inefficient. With increasing data volumes, accurately analyzing tidal creeks over large spatial and temporal scales has become a significant challenge. This study proposes a residual U-Net model that utilizes full-dimensional dynamic convolution to segment tidal creeks in the Yellow River Delta, employing Gaofen-2 satellite images with a resolution of 4 m. The model replaces the traditional convolutions in the residual blocks of the encoder with Omni-dimensional Dynamic Convolution (ODConv), mitigating the loss of fine details and improving segmentation for small targets. Adding coordinate attention (CA) to the Atrous Spatial Pyramid Pooling (ASPP) module improves target classification and localization in remote sensing images. Including dice coefficients in the focal loss function improves the model’s gradient and tackles class imbalance within the dataset. Furthermore, the inclusion of dice coefficients in the focal loss function improves the gradient of the model and tackles the dataset’s class inequality. The study results indicate that the model attains an F1 score and kappa coefficient exceeding 80% for both mud and salt marsh regions. Comparisons with several semantic segmentation models on the mud marsh tidal creek dataset show that ODU-Net significantly enhances tidal creek segmentation, resolves class imbalance issues, and delivers superior extraction accuracy and stability. Full article
(This article belongs to the Special Issue Remote Sensing of Coastal, Wetland, and Intertidal Zones)
Show Figures

Figure 1

28 pages, 13562 KB  
Article
Distribution and Structure of China–ASEAN’s Intertidal Ecosystems: Insights from High-Precision, Satellite-Based Mapping
by Zhang Zheng and Renming Jia
Remote Sens. 2025, 17(1), 155; https://doi.org/10.3390/rs17010155 - 5 Jan 2025
Viewed by 1605
Abstract
The intertidal ecosystem serves as a critical transitional zone between terrestrial and marine environments, supporting diverse biodiversity and essential ecological functions. However, these systems are increasingly threatened by climate change, rising sea levels, and anthropogenic impacts. Accurately mapping intertidal ecosystems and differentiating mangroves, [...] Read more.
The intertidal ecosystem serves as a critical transitional zone between terrestrial and marine environments, supporting diverse biodiversity and essential ecological functions. However, these systems are increasingly threatened by climate change, rising sea levels, and anthropogenic impacts. Accurately mapping intertidal ecosystems and differentiating mangroves, salt marshes, and tidal flats remains a challenge due to inconsistencies in classification frameworks. Here, we present a high-precision mapping approach for intertidal ecosystems using multi-source satellite data, including Sentinel-1, Sentinel-2, and Landsat 8/9, integrated with the Google Earth Engine (GEE) platform, to enable the detailed mapping of intertidal zones across China–ASEAN. Our findings indicate a total intertidal area of 73,461 km2 in China–ASEAN, with an average width of 1.16 km. Analyses of patch area, abundance, and perimeter relationships reveal a power-law distribution with a scaling exponent of 1.52, suggesting self-organizing characteristics shaped by both natural and human pressures. Our findings offer foundational data to guide conservation and management strategies in the region’s intertidal zones and present a novel perspective to propel research on global coastal ecosystems. Full article
(This article belongs to the Special Issue Remote Sensing of Coastal, Wetland, and Intertidal Zones)
Show Figures

Figure 1

33 pages, 9037 KB  
Article
Assessment of the Impact of Coastal Wetland Saltmarsh Vegetation Types on Aboveground Biomass Inversion
by Nan Wu, Chao Zhang, Wei Zhuo, Runhe Shi, Fengquan Zhu and Shichang Liu
Remote Sens. 2024, 16(24), 4762; https://doi.org/10.3390/rs16244762 - 20 Dec 2024
Cited by 3 | Viewed by 1148
Abstract
Coastal wetlands play an important carbon sequestration role in China’s “carbon peaking” and “carbon neutrality” goals. Monitoring aboveground biomass (AGB) is crucial for wetland management. Satellite remote sensing enables efficient retrieval of AGB. However, a variety of statistical models can be used for [...] Read more.
Coastal wetlands play an important carbon sequestration role in China’s “carbon peaking” and “carbon neutrality” goals. Monitoring aboveground biomass (AGB) is crucial for wetland management. Satellite remote sensing enables efficient retrieval of AGB. However, a variety of statistical models can be used for biomass inversion, depending on factors such as the vegetation type and inversion method. In this study, Landsat 8 Operational Land Imager (OLI) images were preprocessed in the study area through radiation calibration and atmospheric correction for modeling. In terms of model selection, 13 different models, including the univariate regression model, multiple regression model, and machine learning regression model, were compared in terms of their accuracy in estimating the biomass of various wetland vegetation types under their respective optimal parameters. The findings revealed that: (1) the regression models varied across vegetation types, with the accuracy of the biomass estimates decreasing in the order of Scirpus spp. > Spartina alterniflora > Phragmites australis; (2) overall modeling, without distinguishing vegetation types, addressed the challenges of limited samples availability and sampling difficulty. Among them, the random forest regression model outperformed the others in estimating wet and dry AGB with R2 values of 0.806 and 0.839, respectively. (3) Comparatively, individual modeling of vegetation types can better reflect the biomass of each wetland vegetation type, especially the dry AGB of Scirpus spp., whose R2 and RMSE values increased by 0.248 and 11.470 g/m2, respectively. This study evaluates the impact of coastal saltmarsh vegetation types on biomass estimation, providing insights into biomass dynamics and valuable support for wetland conservation and restoration, with potential contributions to global habitat assessment models and international policies like the 30x30 Conservation Agenda. Full article
(This article belongs to the Special Issue Remote Sensing of Coastal, Wetland, and Intertidal Zones)
Show Figures

Figure 1

23 pages, 9223 KB  
Article
Potential of Solar-Induced Chlorophyll Fluorescence for Monitoring Gross Primary Productivity and Evapotranspiration in Tidally-Influenced Coastal Salt Marshes
by Jianlin Lai and Ying Huang
Remote Sens. 2024, 16(24), 4636; https://doi.org/10.3390/rs16244636 - 11 Dec 2024
Cited by 2 | Viewed by 1236
Abstract
Solar-induced chlorophyll fluorescence (SIF) offers significant potential as a novel approach for quantifying carbon and water cycling in coastal wetland ecosystems across multiple spatial scales. However, the mechanisms governing these biogeochemical processes remain insufficiently understood, largely due to the periodic influence of tidal [...] Read more.
Solar-induced chlorophyll fluorescence (SIF) offers significant potential as a novel approach for quantifying carbon and water cycling in coastal wetland ecosystems across multiple spatial scales. However, the mechanisms governing these biogeochemical processes remain insufficiently understood, largely due to the periodic influence of tidal inundation. In this study, we investigated the effects and underlying mechanisms of meteorological and tidal factors on the relationships between canopy-level solar-induced chlorophyll fluorescence at 760 nm (SIF760) and key ecosystem processes, including gross primary productivity (GPP) and evapotranspiration (ET), in coastal wetlands. These processes are critical components of the ecosystem carbon and water cycles. Our approach involved a comparative analysis of simulations from the Soil Canopy Observation, Photochemistry and Energy Fluxes (SCOPE) model with field measurements. The results showed that: (1) simulations of SIF760 improved following observation-based calibration of the fluorescence photosynthesis module in the SCOPE model; (2) under optimal moisture and temperature conditions (VPD 1.2–1.4 kPa and temperatures of 20–23 °C for air, soil, and water), the simulations of GPP, ET, and SIF760 were most accurate, although salinity stress reduced performance. GPP simulations tended to overestimate under drought stress but improved at higher air temperatures (30–32 °C); (3) during tidal inundation, the SIF760-GPP relationship weakened while the SIF760-ET strengthened. The range of significant correlations between SIF760, water levels, and temperature narrowed, with both relationships becoming more complex due to salinity stress. These findings suggest that tidal inundation can alleviate temperature stress on photosynthesis and transpiration; however, it also decreases photosynthetic efficiency and alters radiative transfer processes due to elevated salinity and water levels. These factors are critical considerations when using SIF to monitor GPP and ET dynamics in coastal wetlands. This study demonstrated that the tidal dynamics significantly affected the SIF760-GPP and SIF760-ET relationships, underscoring the necessity of incorporating tidal influences in the application of SIF remote sensing for monitoring GPP and ET dynamics. The results of this study not only contribute to a deeper understanding of the mechanisms linking SIF760 with GPP and ET but also provide new insights into the development and refinement of SIF-based remote sensing for carbon quantification in coastal blue-carbon ecosystems on a large-scale domain. Full article
(This article belongs to the Special Issue Remote Sensing of Coastal, Wetland, and Intertidal Zones)
Show Figures

Figure 1

16 pages, 10692 KB  
Article
Tidal Flat Extraction and Analysis in China Based on Multi-Source Remote Sensing Image Collection and MSIC-OA Algorithm
by Jixiang Sun, Cheng Tang, Ke Mu, Yanfang Li, Xiangyang Zheng and Tao Zou
Remote Sens. 2024, 16(19), 3607; https://doi.org/10.3390/rs16193607 - 27 Sep 2024
Cited by 4 | Viewed by 2150
Abstract
Tidal flats, a critical part of coastal wetlands, offer unique ecosystem services and functions. However, in China, these areas are under significant threat from industrialization, urbanization, aquaculture expansion, and coastline reconstruction. There is an urgent need for macroscopic, accurate and periodic tidal flat [...] Read more.
Tidal flats, a critical part of coastal wetlands, offer unique ecosystem services and functions. However, in China, these areas are under significant threat from industrialization, urbanization, aquaculture expansion, and coastline reconstruction. There is an urgent need for macroscopic, accurate and periodic tidal flat resource data to support the scientific management and development of coastal resources. At present, the lack of macroscopic, accurate and periodic high-resolution tidal flat maps in China greatly limits the spatio-temporal analysis of the dynamic changes of tidal flats in China, and is insufficient to support practical management efforts. In this study, we used the Google Earth Engine (GEE) platform to construct multi-source intensive time series remote sensing image collection from Sentinel-2 (MSI), Landsat 8 (OLI) and Landsat 9 (OLI-2) images, and then automated the execution of improved MSIC-OA (Maximum Spectral Index Composite and Otsu Algorithm) to process the collection, and then extracted and analyzed the tidal flat data of China in 2018 and 2023. The results are as follows: (1) the overall classification accuracy of the tidal flat in 2023 is 95.19%, with an F1 score of 0.92. In 2018, these values are 92.77% and 0.88, respectively. (2) The total tidal flat area in 2018 and 2023 is 8300.34 km2 and 8151.54 km2, respectively, showing a decrease of 148.80 km2. (3) In 2023, estuarine and bay tidal flats account for 54.88% of the total area, with most tidal flats distribute near river inlets and bays. (4) In 2023, the total length of the coastline adjacent to the tidal flat is 10,196.17 km, of which the artificial shoreline accounts for 67.06%. The development degree of the tidal flat is 2.04, indicating that the majority of tidal flats have been developed and utilized. The results can provide a valuable data reference for the protection and scientific planning of tidal flat resources in China. Full article
(This article belongs to the Special Issue Remote Sensing of Coastal, Wetland, and Intertidal Zones)
Show Figures

Figure 1

Back to TopTop