- 
                    
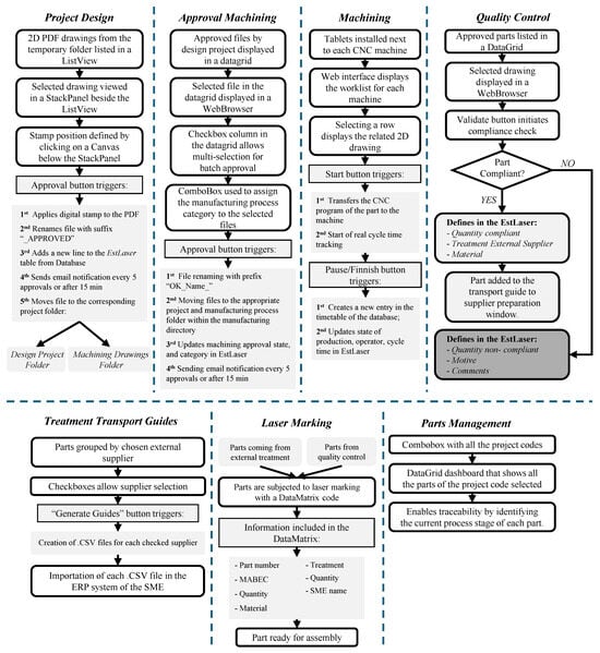
                         Assembly Complexity Index (ACI) for Modular Robotic Systems: Validation and Conceptual Framework for AR/VR-Assisted Assembly Assembly Complexity Index (ACI) for Modular Robotic Systems: Validation and Conceptual Framework for AR/VR-Assisted Assembly
- 
                    
                         A Review of Artificial Intelligence-Driven Active Vibration and Noise Control A Review of Artificial Intelligence-Driven Active Vibration and Noise Control
- 
                    
                         A Practical Methodology for Accuracy and Quality Evaluation of Structured Light Systems in Automotive Inspection A Practical Methodology for Accuracy and Quality Evaluation of Structured Light Systems in Automotive Inspection
Journal Description
Machines
- Open Access— free for readers, with article processing charges (APC) paid by authors or their institutions.
- High Visibility: indexed within Scopus, SCIE (Web of Science), Inspec, and other databases.
- Journal Rank: JCR - Q2 (Engineering, Mechanical) / CiteScore - Q1 (Control and Optimization)
- Rapid Publication: manuscripts are peer-reviewed and a first decision is provided to authors approximately 16.9 days after submission; acceptance to publication is undertaken in 2.4 days (median values for papers published in this journal in the first half of 2025).
- Recognition of Reviewers: reviewers who provide timely, thorough peer-review reports receive vouchers entitling them to a discount on the APC of their next publication in any MDPI journal, in appreciation of the work done.
- Journal Cluster of Mechanical Manufacturing and Automation Control: Aerospace, Automation, Drones, Journal of Manufacturing and Materials Processing, Machines, Robotics and Technologies.
Latest Articles
E-Mail Alert
News
Topics
Deadline: 31 October 2025
Deadline: 31 December 2025
Deadline: 31 January 2026
Deadline: 20 March 2026
Conferences
Special Issues
Deadline: 31 October 2025
Deadline: 31 October 2025
Deadline: 31 October 2025
Deadline: 31 October 2025




















 
            


 
                    


