Abstract
Alzheimer’s disease is a neurodegenerative disease that continues to have a rising number of cases. While extensive research has been conducted on Alzheimer’s disease in the last few decades, only a few drugs have been approved by the FDA for its treatment, and even fewer aim to be curative rather than manage symptoms. There remains an urgent need to understand disease pathogenesis, as well as identify new targets for further drug discovery. Alzheimer’s disease (AD) is known to stem from the build-up of amyloid beta (Aβ) plaques, as well as tangles of tau proteins. Furthermore, inflammation in the brain is known to arise from the degeneration of tissue and the build-up of insoluble material. Therefore, there is a potential link between the pathology of AD and inflammation in the brain, especially as the disease progresses to later stages, where neuronal death and degeneration levels are higher. Proteins that are relevant to both brain inflammation and AD, thus, make ideal potential targets for therapeutics; however, the proteins need to be evaluated to determine which targets would be ideal for potential drug therapeutic treatments, or ‘druggable’ targets. Druggability analysis was conducted using two structure-based methods (i.e., drug-like density analysis and SiteMap), as well as a sequence-based approach, SPIDER. The most druggable targets were then evaluated using single-nucleus sequencing data for their clinical relevance to inflammation in AD. For each of the top five targets, small molecule docking was used to evaluate which FDA approved drugs were able to bind with the chosen proteins. The top targets included DRD2 (inhibits adenylyl cyclase activity), C9 (binds with C5B8 to form the membrane attack complex), C4b (binds with C2a to form C3 convertase), C5AR1 (a GPCR that binds C5a), and GABA-A-R (the GPCR involved in inhibiting neurotransmission). Each target had multiple potential inhibitors from the FDA-approved drug list with decent binding infinities. Among these inhibitors, two drugs were found to be top inhibitors for more than one protein target. They were C15H14N2O2 and v316 (paracetamol), originally used to treat pain/inflammation for cataracts and relieve headaches/fever, respectively. These results provide the groundwork for further experimental investigations or clinical trials.
1. Introduction
The neurodegenerative disease known as Alzheimer’s disease leads to progressive memory loss and impaired functions. It is associated with damaged neurons in the brain, which have been linked to the build-up of insoluble amyloid beta (Aβ) plaques and tau protein tangles [1]. The presence of these abnormal accumulations may be directly correlated with the progression of the disease and the increasing severity of symptoms [2]. It is the severity of these symptoms and the increasing number of cases [3] that generate demand for therapeutic treatment options. There currently are very few FDA-approved drugs for the purpose of either diminishing the symptoms of the disease or actually stopping its progression [2,4,5,6,7]. Other treatments that were investigated, such as BACE-1 or PSEN-1 inhibitors, proved to not have curative effects and, thus, were not approved [2,8]. Therefore, there is still a need to identify new targets for drug therapeutics that aim to cure Alzheimer’s disease.
One potential source of target candidates may come from investigating inflammation in the brain. Inflammation in the brain arises from the combination of abnormal insoluble materials and degenerating tissues. Thus, the increasing levels of neuronal death, Aβ plaques, and tau tangles that occur during the progression of AD provide a clear link between the inflammation of the brain and AD. It has been proven that the cytokines connected to inflammation are chronically upregulated in the areas where AD has impacted the brain [9]. Originally, it was thought that inflammation arose alongside AD due to dead tissue and abnormal proteins; however, it is possible that inflammation that arises due to Alzheimer’s disease may increase the rate of neurodegeneration and attack living neural tissues [9]. There have been previous attempts to target Alzheimer’s disease through inflammation via the use of non-steroidal anti-inflammatory drugs, but none have been successful so far [2,10,11]. Therefore, there is still a need to identify new Alzheimer’s disease inflammation targets.
In order to identify these potential targets, the pathways and proteins relevant to both Alzheimer’s disease and inflammation must be explored. Alzheimer’s disease-related inflammation is impacted by multiple interdependent pathways in the body. However, it has been shown that the dominant pathway is the classical complement pathway [11,12,13,14]. Therefore, the essential genes from this pathway were the basis for this investigation. The search was also expanded to include associate G protein-coupled receptors (GPCRs), as those have been proven to be ideal targets for drug therapeutics, serving as targets for 50–60% of current drugs [15]. However, while all identified potential targets are relevant to both inflammation and Alzheimer’s disease, not all may actually be able to bind to a therapeutic. Therefore, the binding capabilities needed to be evaluated for each target. Druggability analysis is the most common approach for this task.
Druggablity analysis approaches are generally categorized into either structure-based or sequence-based approaches. A protein is considered druggable if a drug molecule can bind to one of its binding pockets and impact its typical function [16]. Drug-like density (DLID) is one of the most popular criteria for structure-based draggability analysis [17]. Molsoft ICM-Pro 3.9 software is one of the best platforms for identifying pockets that ligands can dock to and measuring their structure features, which can impact the likelihood of ligand docking [18]. For example, a binding pocket must be accessible to a ligand, and the pocket must be large enough to accommodate the ligand. Protein structures used for analysis in ICM-Pro are obtained from the Protein Data Bank (PDB). Given the protein structures, a pocket searching program (i.e., ICM Pocket Finder) determines the locations of the pockets and extracts their structure features (e.g., aromatic). PockDrug is a similar structure-based method focusing on geometry, hydrophobicity, and aromaticity that is used to evaluate target binding pockets [19,20]. Similar models include Cavity, which assesses pockets based on 3D structures and ranks them by druggability, employing submodels like CavPharmer for pharmacophore features and CorrSite for allosteric sites [21,22]. Other platforms like ProteinPlus/DoGSiteScorer [23,24,25], fpocket [26], and InDeep [27] analyze pockets and predict druggability through features like pocket geometry and protein–protein interactions. JEDI, which stands for Just Exploring Druggability at protein Interfaces, uses molecular dynamics descriptors [28], while P2Rank leverages machine learning to identify ligand binding sites from known templates [29,30,31,32,33]. SiteMap, with 86–96% accuracy, offers quantitative binding site analysis by enhancing binding affinity assessments [34]. Dynamics-aware methods such as TRAPP (i.e., Transient Pockets with Proteins) [35] and BiteNet [36,37] evaluate transient pockets. Programs, such as DeepSurf [38], CryptoSite [39], DEPTH [40], GNN_pocket [41,42,43], Kalasanty [44], and PocketMiner [45] were developed to predict the location of cryptic binding sites.
While all the aforementioned tools are valuable for druggability analysis, SiteScore was chosen for this work because it incorporates molecular dynamics information and offers a quantitative approach to provide insights into pocket hydrophobicity and volume. [46] There is some debate regarding the idea that sequence-based methods of druggability analysis are inferior to structure-based methods [47]. However, there are several sequence-based programs that should still be considered. These include DrugMiner [48], GA-Baggin-SVM [49], DrugHybrid_BS [50], XGB-DrugPred [51], Yu’s Method [52], SPIDER [53], QuoteTarget [54], DrugFinder [55], Sun’s Method [56], and Iraji’s Method [57]. Among all these valuable programs, SPIDER was chosen for this work because it demonstrated reliable cross-validation and test results in Shoombuatong and colleagues’ study [58]. Additionally, SPIDER’s accessible webserver interface allows for its practical application in large-scale studies.
This study explored several druggability prediction methods, including two structure-based approaches (DLID and SiteScore) and one sequence-based approach (Stacked PredIctor of DruggablE pRoteins—SPIDER). While these methods help to cross-validate the most druggable targets, RNA-sequencing data related to inflammation in Alzheimer’s disease, sourced from databases such as ssREAD portal, were analyzed to confirm the value of these targets in AD. The most druggable and valuable targets identified for addressing AD-related inflammation were subsequently used in Molsoft ICM, a leading ligand–protein docking program [59,60], to evaluate the potential binding of pre-FDA-approved drugs to these targets. The identified drug targets, along with their potential inhibitors repurposed from FDA-approved drugs, opened new avenues for combating AD-related inflammation.
2. Materials and Methods
2.1. Structure-Based Druggability Analysis
The initial target list was obtained from [61], which provided a detailed literature review of proteins involved in inflammation that contributed to Alzheimer’s disease. The first method evaluated for the structure-based methods was the Molsoft ICM PocketFinder program established by Merck to find the “drug-like density” of each protein [62]. The PocketFinder program first identified the pockets available in the provided protein crystal structure. It then reported the volume, hydrophobicity, buriedness, DLID, and other important metrics for each pocket. Each crystal structure had a unique combination of number of pockets and metric scores that made it more or less viable as a drug therapeutic target. The DLID score for each pocket was shown to be linked to the druggability of the target. Pockets were characterized using three main parameters: volume, hydrophobicity, and buriedness. This allowed the program to predict whether the protein was capable of bonding with a ‘drug-like’ molecule. The first step in the program was to generate the pockets for the protein and evaluate what protein chains were important to the pockets. Any cofactors were removed so the structure could be properly isolated. The protein residues that were 3.5 angstroms within any surface point of the pocket were then assigned to the pocket’s ‘shell’. PocketFinder was able to report the volume of each pocket directly, while the buriedness was calculated based on the ratio of the solvent-accessible surface area covered by its shell to the solvent-accessible surface area in isolation. The hydrophobicity was calculated from the fraction of the pocket surface in contact with hydrophobic atoms in the shell of the pocket. The actual DLID score calculation began with the number of drug-like ligand-containing (DLLC) pockets with similar volume, buriedness, and hydrophobicity scores versus the total number of pockets with similar scores to find the density of the DLLC pockets. After applying a log-based correction factor, the DLID was calculated, as shown in Equation (1) [63]:
DLID = log(DLLC neighbors/total neighors) + 1.71
However, this equation required the pockets to have information available from the pocket database. If this was not the case, then Equation (2) could be used as a substitute [63]:
DLID = −8.70 + 1.71 log(volume) + 3.94 (buriedness) + 2.27 (hydrophobicity)
Once the scores for volume, hydrophobicity, buriedness, and DLID were calculated for each pocket, they were evaluated to see which targets scored well. It was determined that a DLID score above the 0.5 benchmark was considered “druggable”, meaning it would be likely to bond with a drug therapeutic [63].
Similar to DLID, the second structure-based approach, SiteMap, provided several key metrics alongside its druggability score [64]. These included the number of ‘site points’, which correlated to the size of the site. SiteMap also reported both the hydrophobicity and hydrophilicity characteristics of the site. The ‘balance’ was the ratio of the hydrophobicity to the hydrophilicity. The average hydrophobicity and hydrophilicity score for a tight-binding site was 1.0, while the average balance score was 1.6. This was due to the fact that binding sites tended to have higher hydrophobicity than hydrophilicity scores. The enclosure score evaluated how open the site was to solvent interaction [65].
The SiteScore of a pocket was based on a weighted sum of several of the properties that are discussed below:
where n is the number of site points (capped at 100), e is the enclosure score, and p is the hydrophilic score. It is capped at 1.0 to limit the impact of hydrophilicity in charged and highly polar sites. This score was calibrated so that the average SiteScore for 157 investigated submicromolar sites was 1.0. Thus, a score of greater than 1.0 suggested an ideal binding; however, a SiteScore of 0.80 has been found to accurately distinguish between drug binding and non-drug binding sites. SiteScore evaluated the site as it would be available for ligand binding. Therefore, while the SiteScore was important, the Dscore was still essential, as it focused on binding with drugs [64,65].
Dscore uses the same properties as SiteScore but with different coefficients, as seen in Equation (4):
For Dscore, the hydrophilic score was not capped. This was one of the essential factors in distinguishing undruggable targets from druggable ones [65,66]. The use of different functions for binding site identification, SiteScore, and for classifying druggability, Dscore, could be justified because they had different characteristics and involved different interactions. For example, the PTP1B phosphate pocket could bind with ligands that had nanomolar or even subnanomolar affinity [65,67]. However, these ligands were highly active and had charge structures like that of the natural phosphate substrate, making them not drug-like. SiteMap was capable of recognizing that this site could bind ligands but would not be considered druggable [65].
2.2. Sequence-Based Methods for Druggability Analysis
SPIDER, or Score Protein Interaction Decoys using Exposed Residues, uses machine learning to create a knowledge-based score function for protein–protein interaction decoys. It is based on the geometric similarity of interfacial residues between docking and native poses. The computational geometry approach known as Almost-Delaunay tessellation was used, which transforms protein–protein complexes into a residue contact network [68,69,70]. The FASTA sequences for each target were uploaded to the SPIDER webpage to obtain the Possibility score of the likelihood that a target could be druggable.
2.3. Small Molecule Docking for Repurposing FDA-Approved Drugs
The structure of each protein was loaded into the Molsoft ICM program, where the top potential binding pocket was identified. Using this pocket, a Monte Carlo simulation was run to assess every possible binding position with the selected drug. This resulted in a binding score that represented the likelihood of the protein binding to that molecule [17,61,71,72,73,74]. The standard was set as a score of −20 kcal/mol, and anything below that indicated that binding was likely [62]. The drugs used for this docking simulation were a set of approximately 2500 FDA-approved drugs.
2.4. Upstream RNA-Sequencing Analysis
The raw FASTQ files were obtained from datasets GSE138852 and GSE147528, comprising 16 samples from entorhinal cortex brain tissue (8 healthy and 8 AD individuals) and 20 samples from both entorhinal cortex and prefrontal cortex tissues (6 healthy and 14 AD individuals). The datasets were processed using Cell Ranger (version 5.0.0) with default settings, and further mapping raw reads to GRCh38 reference from 10x Genomics. After quantification, genes without detectable counts in any cells were removed, and cells were filtered to include only those with gene and UMI counts failing between the 5th and 95th percentiles, as well as less than 10% of UMIs attributed to mitochondrial genes. For downstream analysis, data from the same brain tissue with different conditions were integrated using both FindIntegrationAnchors with the canonical correlation analysis method to address batch effects and the IntegrateData function. The processed seurat objects were normalized with a scaling factor of 10,000 and further log-transformed. Highly variable genes were defined using FindVariableGenes, and ScaleData was applied to center gene expression. After quality control, the resulting data consisted of 82,007 cells with 26,754 genes for data in entorhinal cortex brain tissue and 94,558 cells with 27,590 genes for data in prefrontal cortex brain tissue. We performed principal component analysis to identify clusters based on significant variability, and FindClusters at a resolution of 0.5 revealed 21 clusters in the entorhinal cortex and 17 in the prefrontal cortex, respectively.
To categorize these clusters identified for major brain cell types, the following marker genes were used: SLC17A7 and SNAP25 for excitatory neurons, GAD1 and GAD2 for inhibitory neurons, SLC1A3 or GFAP and AQP4 for astrocytes, PECAM1 and VWF for endothelial cells, PTPRC and P2RY12 for microglia cells, PDGFRA and CSPG4 for oligodendrocyte precursor cells, and CLDN11 and MBP for oligodendrocytes. Non-linear dimensional reduction (uniform manifold approximation and projection UMAP) calculation was used for visualizing these datasets.
To identify inflammation-related targets differentially expressed in a cell-type subpopulation by comparing control and AD conditions. ‘pseudo-bulk’ samples were generated by summing all cells from the same condition and further analyzed using FindMarkers. Heatmaps were constructed to present the relative gene expression across cell types, where the value of log-transformed normalized fold change for each gene was transformed to z-score within each cluster to perform differential expression. The significance of differentially expressed genes was determined using p-values adjusted by the Benjamini–Hochberg method, with values less than 0.05 being the threshold for statistical significance.
3. Results
3.1. Druggability Analysis of Targets via Drug-like Density
For the drug targets recommended by the literature [61] for their involvement in inflammation in Alzheimer’s disease, the results for the DLID scores are summarized below in Table 1. All of the targets with viable structures had at least one pocket that returned a score, except for CD59. While there was a protein structure available, the ICM PocketFinder program did not identify any pockets in CD59 that could bind to potential drugs. The majority of pockets that were identified did not have DLID scores that met the druggability threshold of 0.5. The target with the highest number of viable pockets was C5 with 11 pockets, followed by GABA-A-R with 9. C3 had six, while C4B, RAB7, and C9 each had five. DRD2 had two pockets. The following targets each had one pocket above 0.5: C1S, VTN, and C1QB. The remaining targets each had identifiable pockets but did not score high enough due to a combination of poor volume, hydrophobicity, and buriedness scores. However, it is important to note that this did not mean that there would be no drugs that could bind to these molecules. Having a low druggability score meant that the chances were lower than those that did reach the 0.5 threshold. This was ultimately reflected when the small molecule docking program was run, as those targets were able to bind some of the FDA-approved drugs but much less than those with higher DLID scores. The results from both the PocketFinder run and the DLID assessment are summarized in Table 1.
Table 1.
Summary of ICM PocketFinder and DLID results.
The highest DLID score for each target is shown in Figure 1. The trend indicated that having the highest number of pockets did not correlate to having the top-scoring pockets. C5, which had the greatest number of pockets, only had the fifth-highest DLID score. C9 ultimately had the highest singular pocket score, followed by C4B, C1S, and GABA-A R. ARF6 had the lowest DLID score. Seven of the targets had top scores in the negatives, with another seven having positive scores that were just below the 0.5 threshold.
Figure 1.
The DLID score returned by the ICM PocketFinder program to evaluate the druggability of each target.
3.2. Druggability Analysis of Targets via SITEMAP
Although SiteMap reported that both the SiteScore and DScore reflected the binding ability of the top pockets, the DScore was specifically calibrated to reflect the druggability of the pocket. The results from the SiteMap analysis were thus analyzed around the DScore in order to compare it to the other programs. The top results of the SiteScore, DScore, volume, and balance are reported below in Table 2. C5 did not have any pockets with SiteScores that met the threshold to be reported by the program. However, unlike the DLID scores, CD59 did have one pocket that met the threshold. Additionally, SiteMap reported the top five pockets for each target if enough pockets met the criteria. C4A, C2B, BACE1, RAB11, ARF6, VTN, and CD59 each had less than five viable pockets. This generally matched the trends from the DLID results, as the majority of those targets did not have high-scoring pockets for the DLID scores either. The highest DScore result for each target is depicted in Figure 2.
Table 2.
A summary of the SiteScore, DScore, volume, and balance results for the pocket with the highest DScore by each target.
Figure 2.
Top DScore returned by SiteMap to evaluate the druggability of each target.
3.3. Druggability Analysis of Targets via SPIDER
Once each FASTA file was uploaded to SPIDER, the Possibility score was reported for each target. All of the scores fell between 0.085 and 0.089, as shown in Figure 3. CFH had the lowest score at 0.085, while C1R and VTN both had the highest score of 0.089. The SPIDER results did not match the trends of the DLID and SiteMap scores. This was seen in targets such as ARF6, which was one of the lowest-scoring molecules for both DLID and SiteMap but returned the second highest score in SPIDER. Conversely, C9 was a top-scoring target for the two structure-based programs but received the second-lowest score from SPIDER. However, this likely stemmed from the fact that the results did not have enough variation to reflect major trends. All but six of the targets scored either 0.087 or 0.088. Additionally, CD59, which scored low for SiteMap and was undetectable for DLID, scored towards the high end at 0.088, indicating this program may not be one of the ideal means of evaluating this set of targets.
Figure 3.
The possibility scores returned by SPIDER to evaluate the druggability of each target.
3.4. Comparison of Druggability Analysis Results
In order to effectively compare the druggability results across the three platforms, the data had to be normalized. Each of the methods resulted in a different range of scores that meant trends could not be determined by comparing the original numerical results. The following formula was used to normalize each set of results:
This resulted in three new scores for each target. The two targets that were missing a score from one of the methods (C5 and CD59) were removed from the set since they could not effectively be included. Each target’s three scores were then added together to obtain a composite score that could be used for comparison. The three normalized scores and the composite score for each target are reported in Table 3. The targets were then ranked using the composite score, as shown in Figure 4. The top five molecules in ascending order were C1QB, GABA-A R, C4B, DRD2, and C1R. However, these top five were not all ideal for the small molecule docking that would be performed next. Both C1QB and C1R were, from very early on, in the classical complement pathway. This made them non-ideal targets for inhibition, as that could have an overly negative impact on the cascade started by those molecules that would affect essential functions in the brain. In moving down the ranking of the targets, C3 was then next but had similar concerns. Therefore, the next two targets, C9 and C5AR1, were selected for small molecule docking.
Table 3.
Comparison of druggability analysis using normalized results.
Figure 4.
The ranking of targets by combining the normalized results from all three approaches, i.e., the DLID approach, the Spider approach, and the SiteMap approach.
3.5. Validation of Certain Targets Identified from Druggability Analysis by Single-Nucleus Sequencing Data for Inflammation Contributing to Alzheimer’s Disease
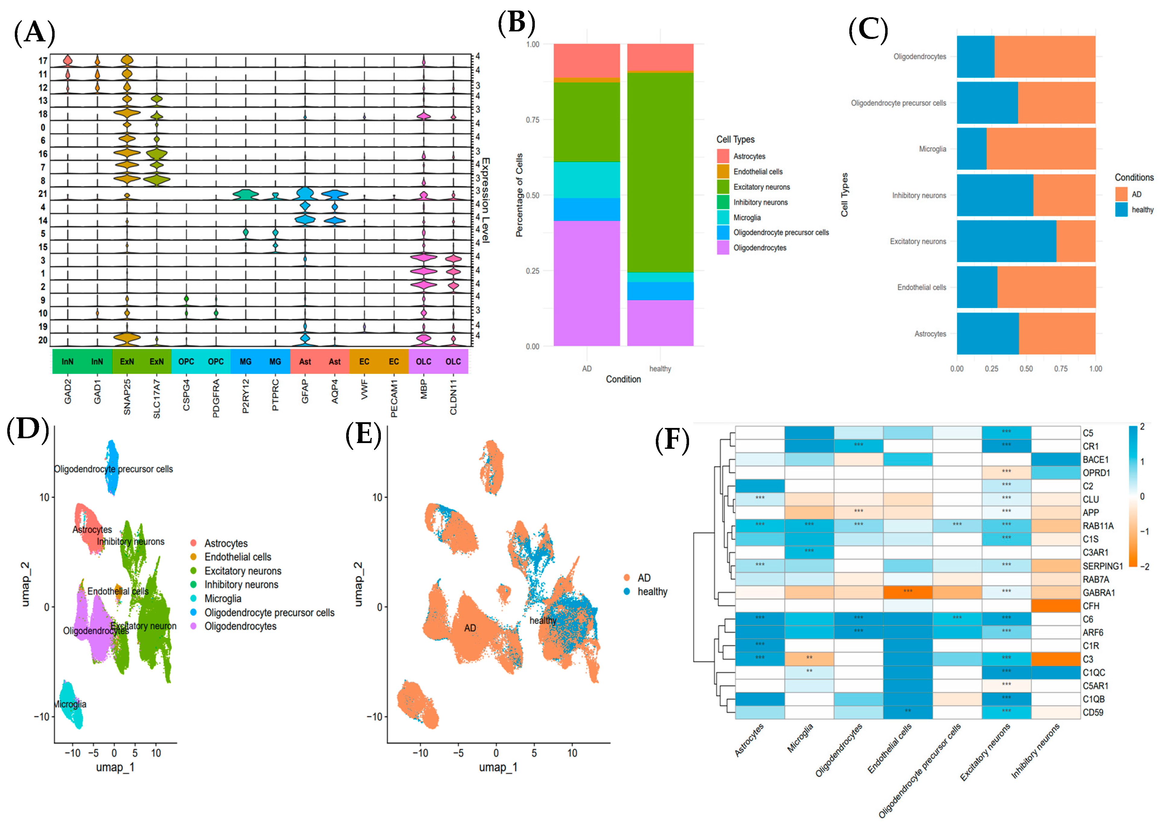
To investigate the expression of protein targets involved in inflammation at the mRNA level in AD, single-nucleus RNA-sequencing data from the 10× Genomic platform available on ssREAD portal, i.e., GSE138852 and GSE147528, was used. This dataset comprised 26 samples from the entorhinal cortex and 10 from the prefrontal cortex, collected from eight AD and four healthy individuals aged 50–91. After quality control filtering, 81,994 cells from the entorhinal cortex (26,754 genes) and 94,558 cells from the prefrontal cortex (27,590 genes) were retained (Figure 5A–C and Figure 6A–C). The visualization of single-nucleus transcriptomes in uniform manifold approximation and projection (UMAP) space revealed a clear separation into seven cell types from the entorhinal cortex (astrocytes, microglia, oligodendrocytes, endothelial cells, oligodendrocytes precursor cells (OPC), excitatory and inhibitory neurons) (Figure 5D) and six from the prefrontal cortex (astrocytes, microglia, oligodendrocytes, OPC, excitatory and inhibitory neurons) (Figure 6D).
Figure 5.
Single-nucleus sequencing data GSE138852 of human entorhinal cortex characterize identified cell types and differential inflammation target expression in AD and healthy brain samples. (A) Stacked violin plot for the marker gene expression of seven cell types, including inhibitory neurons, excitatory neurons, oligodendrocyte precursor cells, microglia, astrocytes, endothelial cells, and oligodendrocytes. (B,C) Stacked bar plot representing the cell-type distribution in AD and healthy conditions, as well as cell-type proportions between two conditions. (D,E) UMAP visualization for cell distribution of both cell types and different conditions (AD versus healthy). (F) Heatmap of inflammation targets expression across cell types and color gradient indicating expression level (blue for upregulation, orange for downregulation) with statistical significance (* p-value < 0.05; ** p-value < 0.01; *** p-value < 0.001).
Figure 6.
Single-nucleus sequencing data GSE147528 of human prefrontal cortex characterize identified cell types and differential inflammation target expression in AD and healthy brain samples. (A) Stacked violin plot for marker gene expression of seven cell types, including inhibitory neurons, excitatory neurons, oligodendrocyte precursor cells, microglia, astrocytes, and oligodendrocytes. (B,C) Stacked bar plot representing cell-type distribution in AD and healthy conditions, as well as cell-type proportions between two conditions. (D,E) UMAP visualization for cell distribution of both cell types and different conditions (AD versus healthy). (F) Heatmap of inflammation targets expression across cell types and color gradient indicating expression level (blue for upregulation, orange for downregulation) with statistical significance (* p-value < 0.05; ** p-value < 0.01; *** p-value < 0.001).
Differential analysis identified notable differences in cell-type-specific gene expression between the control and AD samples, revealing critical patterns that align with disease pathology (Figure 5E and Figure 6E). Endothelial cells in AD exhibited downregulation of the GABRA1 gene, suggesting altered GABA signaling, a pathway known to regulate neuronal activity and implicated in AD pathology [75]. Additionally, neuron cells including inhibitory neurons, and excitatory neurons in Alzheimer’s disease displayed downregulated GABRA1 expression and upregulated CD59, a complement regulatory protein, indicating increased complement activation [76].
Astrocytes in AD showed upregulated expression of subcomponent of Complement Component 1 (C1R, C1S, and C1QB), Complement Component 3, Complement Component 6, and the complement cytolysis inhibitor (CLU) in both entorhinal and prefrontal cortices, highlighting the involvement of the complement system in neuroinflammation. This finding aligns with the role of the complement system in neuroinflammation, synaptic pruning, and cognitive decline in AD. C1QB is able to complement cascade activation, contributing to neuronal damage, and C1r and C1s form a complex with C1QB, triggering complement activation. C3 plays a role in mediating neuroinflammation and attracts astrocytes to amyloid plaques, while C6 participates in membrane attack complex (MAC) formation [77]. The role of CLU in promoting Aβ aggregation reinforces its significance in AD pathology. Similarly, both oligodendrocytes and OPCs demonstrated increased expression of complement proteins, which are CR1 and C6. These findings are consistent with the known role of complement activation in synaptic pruning and neuronal damage in AD. Similarly, the upregulation of inflammation-related genes (CR1, C2, CLU, C1S, SERPING1, C6, ARF6, C3, C5AR1, C1QB, CD59) was also observed across neurons in AD. Moreover, the RAB11A gene, involved in recycling amyloid species, was upregulated across multiple cell types in AD except for endothelial cells, emphasizing its potential role in amyloid pathology [78]. These results collectively indicate that the complement pathway and GABA signaling are disrupted in AD, contributing to inflammation and neuronal injury. The identification of these differentially expressed genes supports the hypothesis that targeting inflammation could be a promising therapeutic strategy for AD.
3.6. Small Molecule Docking for Drug Repurposing for the Targets with the Highest Druggability
Among the top targets identified from the druggability analysis, four of them (i.e., DRD2, C4B, GABA-A-R, and C5AR1) were shown in the single-nucleus sequencing data because of their clinical relevance to inflammation involved in Alzheimer’s disease. This validated the clinical values of these targets. The computational docking program was then further implemented below to identify potential FDA-approved drugs as the inhibitors for these targets.
3.6.1. Repurposing FDA-Approved Drugs to Inhibit DRD2
Despite having the highest druggability score of the examined targets, DRD2 had the least amount of small molecule inhibitors that reached the −20 kcal/mol threshold at eight molecules. The top-scoring molecule was C20H15F3N4O3, also known as Trovafloxacin or Trovan. Trovafloxacin is a broad-spectrum antibiotic that works by inhibiting the uncoiling of bacterial DNA that is supercoiled through the blocking of DNA gyrase and topoisomerase IV [79,80]. However, Trovafloxacin was recently taken off of the market because it had been shown to increase the risk of liver failure [79,81]. Therefore, the next option would be C23H22ClN5O3, also known as Betrixaban, which is an anti-coagulant that works by inhibiting factor Xa. It is used for patients at risk of venous thromboembolism [82,83]. DRD2 shared two common inhibitors overall, though neither of them were in the top 10 molecules for the other targets. v1099 met the threshold for C9 and is also known as Favipiravir, an antiviral agent used to treat influenza [84]. The other molecule was C23H22ClN5O3 (Betrixaban), which was below −20 kcal/mol for C5AR1. Table 4 summarizes the eight inhibitors resulting from binding simulation with the protein DRD2.
Table 4.
Small molecule docking results with DRD2.
3.6.2. Repurposing FDA-Approved Drugs to Inhibit C4B
C4b had 10 results that scored below −20, the second least amount of all of the targets. The top-scoring molecule for C4b was C21H18F3N3O5, also known as Bictegravir. It scored −26.13 kcal/mol. It is a second-generation integrase strand transfer inhibitor that has been approved for the treatment of HIV-1 [85]. C4b had three molecules in common with the other targets. The first was m, or Sulfasalazine (C14H14N4O5S), which was shared with C9 and C5AR1 but was not in the top 10 for either of those targets. It is an NSAID used to treat several diseases with chronic inflammation [86]. The second was v316, which was a top molecule for C9. v316 is also known as paracetamol, which is an alternate form of acetaminophen, commonly known as Tylenol [87]. It is a cyclooxygenase inhibitor that can reduce pain and fever [87], whose exact mechanisms are controversial but likely targets the central nervous system [88]. The last molecule was v487, which met the threshold for C9 and GABA-A-R. However, information on this molecule was lacking. Table 5 summarizes the results from the docking simulation for protein C4b.
Table 5.
The small molecule docking results for C4b.
3.6.3. Repurposing FDA-Approved Drugs to Inhibit GABA-A-R
GABA-A-R had 28 molecules that scored below −20 kcal/mol, with the top 10 represented below (Table 6). The top-scoring molecule was v555, which was not identifiable beyond the fact that it was a covalent organic polymer [89]. GABA-A-R shared eight total inhibitors, all of which were shared with C5AR1 and C9, except for v487, which was shared with C4b as well. These included C21H19ClN4O4, v963, v855, v951, C17H15N3O6, v461, and C11H6ClN3O6.
Table 6.
Small molecule docking for GABA-A-R.
3.6.4. Repurposing FDA-Approved Drugs to Inhibit C9
C9 had a large number of molecules that scored below −20 kcal/mol, with a total of 89. Due to the space constraint, only the top 10 potential inhibitors are shown in Table 7. The top-scoring molecule was v174 at −33.2. v174 is also known as asparaginate, a conjugate base of asparagine [90]. Asparagine is essential for the metabolic control of cell functions in nerve and brain tissue [91]. C9 had 28 inhibitors in common with the other targets.
Table 7.
Small molecule docking for C9.
3.6.5. Repurposing FDA-Approved Drugs to Inhibit C5AR1
C5AR1 had not only the largest number of molecules that scored below −20 kcal/mol but also the best-scoring molecule. This target had 131 molecules with acceptable scores, with the top one being C10H9N5O at −35.3 kcal/mol (Table 8). This molecule is also known kinetin, which is a proven anti-aging agent [92]. C5AR1 had 29 inhibitors in common with the other top targets.
Table 8.
Small molecule docking for C5AR1.
4. Discussion
4.1. Comprehensive Druggability Assessment of Inflammation-Related Alzheimer’s Disease Targets
The druggability analysis of inflammation-related AD targets using three programs (i.e., DLID, SiteMap, and SPIDER) revealed varying degrees of druggability across the targets. The DLID analysis identified druggable pockets in most targets, but certain targets did not meet the druggability threshold, with CD59 being particularly undruggable as no pockets were identified. Targets like C5, GABA-A R, and C9 had higher numbers of viable pockets, while some had lower scores due to unfavorable pocket characteristics. The SiteMap analysis confirmed the druggability of certain targets, with pockets in C5 and C9 scoring highly, although CD59 had a pocket that met the threshold, unlike DLID. The SPIDER scores, however, showed minimal variation across targets. This suggested that it might not be sensitive enough to reflect major druggability trends. Normalizing the results from all three platforms provided a clearer ranking, with targets like DRD2, C4B, GABA-A-R, and C5AR1 emerging as top candidates for small molecule docking. Although some targets such as C1R and C1QB ranked highly, they were deemed unsuitable for inhibition due to their roles in essential biological pathways. The consistency between DLID and SiteMap in identifying druggable pockets in targets like C9 and GABA-A R supported the validity of our results, as different methods with distinct algorithms pointed to similar conclusions. While SPIDER showed less variability, its findings still aligned with other platforms for most high-ranking targets, offering an additional layer of cross-validation. These variations across approaches make sense because DLID focuses on pocket properties like hydrophobicity, while SiteMap evaluates structural features more holistically, and SPIDER emphasizes protein sequences
4.2. Drug Repurposing for the Top Drug Targets Related to Inflammation for Alzheimer’s Disease
Comparing the top 10 highest binding potential inhibitors across targets shown in Table 4, Table 5, Table 6, Table 7 and Table 8 revealed two contenders: v316 and C15H14N2O2. v316 is used to reduce headaches and fever, while C15H14N2O2 is used to reduce pain and inflammation for cataract surgery. The results showed that only two small molecule inhibitors appeared in the top 10 docking results for more than one target. The first molecule was v316, which was a top result for C4B and C9. This molecule treats pain and fever [87]. The second molecule was C15H14N2O2, which was a top result for C5AR1 and C9. This molecule treats pain and inflammation associated with cataracts [93]. It inhibits COX1 and COX2 activity [94]. DRD2 and GABA-A-R did not have any top molecules overlapping with the other targets. However, outside of the top 10, there was significantly more overlap. C4B had 3 of its 10 results overlap with the others. C5AR1 had 29 of its 131 results overlap, while 28 of the 89 C9 results overlapped. Moreover, 8 of the 28 GABA-A-R were present in the results for the other targets. DRD2 had 2 out of 8 in common with the other targets.
4.3. The Role of the Complement Cascade in Alzheimer’s Disease Progression
While this work focused on protein targets suggested by the literature [61], our approach can be applied to explore additional targets in the future. The involvement of the studied targets in AD-related inflammation was validated through our sequencing data analysis. Further enrichment analysis confirmed that targets such as C1QC, C1QB, CFH, C4BPA, CR1, C9, C6, C4A, CLU, C5, CD59, SERPING1, C1S, C1R, C3AR1, C3, and C5AR1 play a critical role in the complement cascade, which is essential for neuronal development and plasticity [95]. Specifically, complement proteins C1q, C3, and C4 showed increased levels in AD patients brain tissues compared with those of healthy people [96]. The mRNA levels of C3 and C4 were observed to be elevated in the temporal cortex of AD, and increased levels of the protein of C3b and the products of the terminal MAC (C5b-C9) in AD brain tissues have also been reported, indicating that that MAC can potentially cause neuronal loss and neurodegeneration in AD [97]. This study suggested that significant differences in the mRNA levels of C1QC, C1QB, C4BPA, CR1, C9, C6, C4A, CLU, CD59, SERPING1, C1S, C1R, C3AR1, C3, and C5AR1 exist among AD patients when compared with healthy people through single-cell RNA-seq analysis. Complement proteins C1q, C3, and C4 were detected in amyloid plaques and co-localized with neurofibrillary tangles in the brains of AD individuals [98]. Complement proteins C1q, C3b, C3c, and C3d are linked to amyloid plaques and the associated dystrophic neurites during AD’s progress. Complement C3/C3b has become a crucial factor in synapse elimination by tagging weak synapses and serving as a “eat me” signal. Microglia activated by amyloid-β and tau protein exhibit morphological alterations and the expression of complement receptors CR1, CR3, C3aR, and C5aR1, and they secrete a range of immune components, including complement proteins like C1q. The activated microglia with a CR3 receptor could identify the C3-tagged synapses and remove them through phagocytosis [99]. Furthermore, the binding of these complement proteins to their corresponding receptors triggered inflammation and cytokine secretion. C1q released by activated microglia stimulated A1-reactive astrocytes. A1 astrocytes exhibited elevated expression and the release of C3. C3 produced from A1-reactive astrocytes accumulated on amyloid plaques, diminished synapses, and contributed to neurofibrillary tangles [100]. Additionally, complement C3 has been suggested to be an astroglia initiator of nuclear factor-κB (NFκB) signaling via neuronal C3aR, a G protein-coupled receptor present in various cell types [101]. The NFκB/C3/C3aR signaling pathway induces dendritic and synaptic degeneration in neurons; hence, it is logical that APP/PS1 animals treated with a C3aR antagonist demonstrated enhanced cognitive function [101]. Comprehending the interaction between the complement system and AD is essential for elucidating the molecular mechanisms underlying AD. This work repurposed FDA-approved drugs to regulate druggable components from the complement system for the advancement of targeted therapy strategies.
4.4. Limitation and Future Work
Since the X-ray crystal structures from PDB were available for all protein targets, those structures were used for structure-based druggability analysis in this work to ensure consistency across our selected targets. Although cryo-electron microscopy (cryo-EM) is valuable for visualizing large and flexible proteins, corresponding cryo-EM structures were not available for all target proteins in the PDB. This limitation restricted the use of cryo-EM structures in this work. In addition, certain available cryo-EM structures for the proteins of interest had resolutions worse than the X-ray structures. In future work, we may consider incorporating cryo-EM structures as they become available and achieve higher resolutions that allow us to evaluate any structural differences that may influence druggability results across methods.
Early-stage proteins C1QB, C1R, and C3 were not included for further small molecule docking analysis, because targeting these initial components in the complement pathway could lead to broad and unintended immunosuppressive effects. Although early-stage proteins, like G protein-coupled receptors (GPCRs), are often effective drug targets due to their regulatory roles in signaling cascades, there are instances—particularly within the immune system—where early pathway proteins are avoided to prevent widespread effects. Specifically, in the complement system, targeting proteins such as C1QB and C1R may suppress the entire pathway, which may compromise immune function in a non-specific manner. Future studies may explore the potential of early-stage complement proteins as drug targets, but such strategies require careful consideration of potential immune-related side effects.
In this study, certain FDA-approved drugs were identified with similar binding scores for potential repurposing against Alzheimer’s disease (AD) inflammation (as shown in Table 4). The similarity in binding scores arises because these scores are based on seven binding energy terms, including hydrogen bonds, van der Waals interactions, and electrostatic forces, as calculated in Molsoft ICM. As a result, compounds with comparable interactions across these energy terms can yield similar binding scores. This static binding screening serves as a preliminary step to enable the rapid assessment of compounds and reduce resource expenditure. Future works will involve detailed molecular dynamics (MD) simulations to assess dynamic binding stability, which allows us to differentiate compounds further based on their interaction profiles over time. This will be followed by experimental validation of the top-performing candidates to confirm efficacy. Overall, our work establishes a foundation for using MD simulations and experimental studies to refine drug repurposing candidates for AD.
5. Conclusions
Alzheimer’s disease has been proven to have key connections to brain inflammation, meaning that novel targets may be found through the study of essential proteins and pathways relevant to both diseases. However, in order for these proteins to be viable targets, the druggability of the targets had to be analyzed. This first involved conducting a comprehensive review of both structure-based and sequence-based methods in order to find the best programs for analysis. Once these programs were identified, each of the targets was run through the DLID, SiteMap, and SPIDER programs. The top-scoring potential targets were DRD2, C4b, GABA-A-R, C9, and C5AR1. Single-nucleus sequencing data were used to validate their clinical relevance to Alzheimer’ disease inflammation. For these five most druggable targets, the computational ligand–protein docking program was implemented to evaluate FDA-approved inhibitors against each selected target to confirm the binding capabilities of the targets. DRD2 had 8 inhibitors that had scores indicating high potential for binding, while C4b had 10, GABA-A-R had 28, C9 had 89, and C5AR1 had 131. Comparing the top 10 highest binding potential inhibitors across targets revealed two contenders: v316 and C15H14N2O2. v316 is used to reduce headaches and fever, while C15H14N2O2 is used to reduce pain and inflammation for cataract surgery. For future consideration, in vitro experiments for druggability should be conducted to determine if these inhibitors actually affect the protein targets.
Author Contributions
Conceptualization, T.Z., L.S. and Z.H.; methodology, C.S., J.Z., T.Z., J.B., A.G.-E., E.M., L.S. and Z.H.; formal analysis, C.S., J.Z., T.Z., J.B., A.G.-E. and E.M.; writing—original draft preparation, C.S., J.Z., T.Z., J.B., A.G.-E. and E.M.; writing—review and editing, L.S. and Z.H.; funding acquisition, L.S. All authors have read and agreed to the published version of the manuscript.
Funding
This work was supported in part by NIH Grants U19 AG074879, R01 AG071470, U01 AG066833, and U01 AG068057.
Institutional Review Board Statement
Not applicable.
Informed Consent Statement
Not applicable.
Data Availability Statement
Data will be provided upon request.
Conflicts of Interest
The authors declare no conflicts of interest.
Abbreviations
Alzheimer’s disease (AD); G protein-coupled receptors (GPCRs); drug-like density (DLID); Protein Data Bank (PDB); SPIDER (Stacked PredIctor of DruggablE pRoteins); drug-like ligand-containing (DLLC); oligodendrocytes precursor cells (OPCs); uniform manifold approximation and projection (UMAP); oligodendrocytes precursor cells (OPCs); membrane attack complex (MAC).
References
- Kinney, J.W.; Bemiller, S.M.; Murtishaw, A.S.; Leisgang, A.M.; Salazar, A.M.; Lamb, B.T. Inflammation as a central mechanism in Alzheimer’s disease. Alzheimer’s Dement. Transl. Res. Clin. Interv. 2018, 4, 575–590. [Google Scholar] [CrossRef] [PubMed]
- Tatulian, S.A. Challenges and hopes for Alzheimer’s disease. Drug Discov. Today 2022, 27, 1027–1043. [Google Scholar] [CrossRef] [PubMed]
- Finder, V.H. Alzheimer’s Disease: A General Introduction and Pathomechanism. J. Alzheimer’s Dis. 2010, 22, S5–S19. [Google Scholar] [CrossRef] [PubMed]
- Chohan, M.O.; Khatoon, S.; Iqbal, I.-G.; Iqbal, K. Involvement of in the abnormal hyperphosphorylation of tau and its reversal by Memantine. FEBS Lett. 2006, 580, 3973–3979. [Google Scholar] [CrossRef]
- Wang, L.; Bharti; Kumar, R.; Pavlov, P.F.; Winblad, B. Small molecule therapeutics for tauopathy in Alzheimer’s disease: Walking on the path of most resistance. Eur. J. Med. Chem. 2021, 209, 112915. [Google Scholar] [CrossRef]
- Mahase, E. Alzheimer’s disease: FDA approves lecanemab amid cost and safety concerns. BMJ 2023, 380, 73. [Google Scholar] [CrossRef]
- Canady, V.A. FDA approves new treatment for Alzheimer’s disease. Ment. Health Wkly. 2023, 33, 6–7. [Google Scholar] [CrossRef]
- Liu, J.; Xiao, Q.; Xiao, J.; Niu, C.; Li, Y.; Zhang, X.; Zhou, Z.; Shu, G.; Yin, G. Wnt/β-catenin signalling: Function, biological mechanisms, and therapeutic opportunities. Signal Transduct. Target. Ther. 2022, 7, 3. [Google Scholar] [CrossRef]
- Akiyama, H.; Barger, S.; Barnum, S.; Bradt, B.; Bauer, J.; Cole, G.M.; Cooper, N.R.; Eikelenboom, P.; Emmerling, M.; Fiebich, B.L.; et al. Inflammation and Alzheimer’s disease. Neurobiol. Aging 2000, 21, 383–421. [Google Scholar] [CrossRef]
- Perry, V. The influence of systemic inflammation on inflammation in the brain: Implications for chronic neurodegenerative disease. Brain Behav. Immun. 2004, 18, 407–413. [Google Scholar] [CrossRef]
- Zhu, M.; Wang, X.; Sun, L.; Schultzberg, M.; Hjorth, E. Can inflammation be resolved in Alzheimer’s disease? Ther. Adv. Neurol. Disord. 2018, 11, 175628641879110. [Google Scholar] [CrossRef] [PubMed]
- Garcez, M.L.; Jacobs, K.R.; Guillemin, G.J. Microbiota Alterations in Alzheimer’s Disease: Involvement of the Kynurenine Pathway and Inflammation. Neurotox. Res. 2019, 36, 424–436. [Google Scholar] [CrossRef] [PubMed]
- Perry, V.H.; Teeling, J. Microglia and macrophages of the central nervous system: The contribution of microglia priming and systemic inflammation to chronic neurodegeneration. Semin. Immunopathol. 2013, 35, 601–612. [Google Scholar] [CrossRef]
- Ryu, J.K.; Cho, T.; Choi, H.B.; Jantaratnotai, N.; McLarnon, J.G. Pharmacological antagonism of interleukin-8 receptor CXCR2 inhibits inflammatory reactivity and is neuroprotective in an animal model of Alzheimer’s disease. J. Neuroinflammation 2015, 12, 144. [Google Scholar] [CrossRef]
- Lundstrom, K. An Overview on GPCRs and Drug Discovery: Structure-Based Drug Design and Structural Biology on GPCRs. In G Protein-Coupled Receptors in Drug Discovery; Humana Press: Totowa, NJ, USA, 2009; pp. 51–66. [Google Scholar] [CrossRef]
- Sheridan, R.P.; Maiorov, V.N.; Holloway, M.K.; Cornell, W.D.; Gao, Y.-D. Drug-like Density: A Method of Quantifying the “Bindability” of a Protein Target Based on a Very Large Set of Pockets and Drug-like Ligands from the Protein Data Bank. J. Chem. Inf. Model. 2010, 50, 2029–2040. [Google Scholar] [CrossRef]
- Hanes, R.; Liu, Y.; Huang, Z. Druggability Analysis of Protein Targets for Drug Discovery to Combat Listeria monocytogenes. Microorganisms 2024, 12, 1073. [Google Scholar] [CrossRef]
- An, J.; Totrov, M.; Abagyan, R. Pocketome via Comprehensive Identification and Classification of Ligand Binding Envelopes. Mol. Cell. Proteom. 2005, 4, 752–761. [Google Scholar] [CrossRef]
- Borrel, A.; Regad, L.; Xhaard, H.; Petitjean, M.; Camproux, A.-C. PockDrug: A Model for Predicting Pocket Druggability That Overcomes Pocket Estimation Uncertainties. J. Chem. Inf. Model. 2015, 55, 882–895. [Google Scholar] [CrossRef]
- Rodriguez-Salarichs, J. PockDrug Descriptors (Druggability). Available online: https://github.com/rodriguez-salarichs/PockDrug_descriptors (accessed on 5 May 2024).
- Wang, S.; Xie, J.; Pei, J.; Lai, L. CavityPlus 2022 Update: An Integrated Platform for Comprehensive Protein Cavity Detection and Property Analyses with User-friendly Tools and Cavity Databases. J. Mol. Biol. 2023, 435, 168141. [Google Scholar] [CrossRef]
- Xu, Y.; Wang, S.; Hu, Q.; Gao, S.; Ma, X.; Zhang, W.; Shen, Y.; Chen, F.; Lai, L.; Pei, J. CavityPlus: A web server for protein cavity detection with pharmacophore modelling, allosteric site identification and covalent ligand binding ability prediction. Nucleic Acids Res. 2018, 46, W374–W379. [Google Scholar] [CrossRef]
- Schöning-Stierand, K.; Diedrich, K.; Ehrt, C.; Flachsenberg, F.; Graef, J.; Sieg, J.; Penner, P.; Poppinga, M.; Ungethüm, A.; Rarey, M. ProteinsPlus: A comprehensive collection of web-based molecular modeling tools. Nucleic Acids Res. 2022, 50, W611–W615. [Google Scholar] [CrossRef] [PubMed]
- Schöning-Stierand, K.; Schöning-Stierand, K.; Diedrich, K.; Diedrich, K.; Fährrolfes, R.; Fährrolfes, R.; Flachsenberg, F.; Flachsenberg, F.; Meyder, A.; Meyder, A.; et al. ProteinsPlus: Interactive analysis of protein–ligand binding interfaces. Nucleic Acids Res. 2020, 48, W48–W53. [Google Scholar] [CrossRef] [PubMed]
- Fährrolfes, R.; Bietz, S.; Flachsenberg, F.; Meyder, A.; Nittinger, E.; Otto, T.; Volkamer, A.; Rarey, M. ProteinsPlus: A web portal for structure analysis of macromolecules. Nucleic Acids Res. 2017, 45, W337–W343. [Google Scholar] [CrossRef]
- Schmidtke, P.; Le Guilloux, V.; Shorkar, M. fpocket. Available online: https://github.com/Discngine/fpocket (accessed on 5 May 2024).
- InDeep. Available online: https://gitlab.pasteur.fr/InDeep/InDeep (accessed on 5 May 2024).
- Cuchillo, R.; Pinto-Gil, K.; Michel, J. A Collective Variable for the Rapid Exploration of Protein Druggability. J. Chem. Theory Comput. 2015, 11, 1292–1307. [Google Scholar] [CrossRef] [PubMed]
- Krivák, R.; Hoksza, D. P2Rank: Machine learning based tool for rapid and accurate prediction of ligand binding sites from protein structure. J. Chemin. 2018, 10, 39. [Google Scholar] [CrossRef] [PubMed]
- Jakubec, D.; Skoda, P.; Krivak, R.; Novotny, M.; Hoksza, D. PrankWeb 3: Accelerated ligand-binding site predictions for experimental and modelled protein structures. Nucleic Acids Res. 2022, 50, W593–W597. [Google Scholar] [CrossRef]
- Jendele, L.; Krivak, R.; Skoda, P.; Novotny, M.; Hoksza, D. PrankWeb: A web server for ligand binding site prediction and visualization. Nucleic Acids Res. 2019, 47, W345–W349. [Google Scholar] [CrossRef]
- Krivák, R.; Hoksza, D. P2RANK: Knowledge-Based Ligand Binding Site Prediction Using Aggregated Local Features. In Algorithms for Computational Biology; Springer: Berlin/Heidelberg, Germany, 2015; pp. 41–52. [Google Scholar] [CrossRef]
- Krivák, R.; Hoksza, D. Improving protein-ligand binding site prediction accuracy by classification of inner pocket points using local features. J. Chemin. 2015, 7, 12. [Google Scholar] [CrossRef]
- Halgren, T.A. Identifying and Characterizing Binding Sites and Assessing Druggability. J. Chem. Inf. Model. 2009, 49, 377–389. [Google Scholar] [CrossRef]
- Yuan, J.-H.; Han, S.B.; Richter, S.; Wade, R.C.; Kokh, D.B. Druggability Assessment in TRAPP Using Machine Learning Approaches. J. Chem. Inf. Model. 2020, 60, 1685–1699. [Google Scholar] [CrossRef]
- Kozlovskii, I.; Popov, P. Spatiotemporal identification of druggable binding sites using deep learning. Commun. Biol. 2020, 3, 618. [Google Scholar] [CrossRef] [PubMed]
- Kozlovskii, I.; Popov, P. Protein–Peptide Binding Site Detection Using 3D Convolutional Neural Networks. J. Chem. Inf. Model. 2021, 61, 3814–3823. [Google Scholar] [CrossRef] [PubMed]
- Cimermancic, P.; Weinkam, P.; Rettenmaier, T.J.; Bichmann, L.; Keedy, D.A.; Woldeyes, R.A.; Schneidman-Duhovny, D.; Demerdash, O.N.; Mitchell, J.C.; Wells, J.A.; et al. CryptoSite: Expanding the Druggable Proteome by Characterization and Prediction of Cryptic Binding Sites. J. Mol. Biol. 2016, 428, 709–719. [Google Scholar] [CrossRef] [PubMed]
- Aggarwal, R.; Gupta, A.; Chelur, V.; Jawahar, C.V.; Priyakumar, U.D. DeepPocket: Ligand Binding Site Detection and Segmentation using 3D Convolutional Neural Networks. J. Chem. Inf. Model. 2022, 62, 5069–5079. [Google Scholar] [CrossRef] [PubMed]
- Jiménez, J.; Doerr, S.; Martínez-Rosell, G.; Rose, A.S.; De Fabritiis, G. DeepSite: Protein-binding site predictor using 3D-convolutional neural networks. Bioinformatics 2017, 33, 3036–3042. [Google Scholar] [CrossRef]
- Mylonas, S.K.; Axenopoulos, A.; Daras, P. DeepSurf: A surface-based deep learning approach for the prediction of ligand binding sites on proteins. Bioinformatics 2021, 37, 1681–1690. [Google Scholar] [CrossRef]
- Tan, K.P.; Nguyen, T.B.; Patel, S.; Varadarajan, R.; Madhusudhan, M.S. Depth: A web server to compute depth, cavity sizes, detect potential small-molecule ligand-binding cavities and predict the pKa of ionizable residues in proteins. Nucleic Acids Res. 2013, 41, W314–W321. [Google Scholar] [CrossRef]
- Wang, X.; Flannery, S.T.; Kihara, D. Protein Docking Model Evaluation by Graph Neural Networks. Front. Mol. Biosci. 2021, 8, 647915. [Google Scholar] [CrossRef]
- Kawabata, T. Detection of multiscale pockets on protein surfaces using mathematical morphology. Proteins: Struct. Funct. Bioinform. 2010, 78, 1195–1211. [Google Scholar] [CrossRef]
- Li, B.; Turuvekere, S.; Agrawal, M.; La, D.; Ramani, K.; Kihara, D. Characterization of local geometry of protein surfaces with the visibility criterion. Proteins Struct. Funct. Bioinform. 2008, 71, 670–683. [Google Scholar] [CrossRef]
- Stepniewska-Dziubinska, M.M.; Zielenkiewicz, P.; Siedlecki, P. Improving detection of protein-ligand binding sites with 3D segmentation. Sci. Rep. 2020, 10, 5035. [Google Scholar] [CrossRef] [PubMed]
- Jing, B.; Eismann, S.; Suriana, P.; Townshend, R.J.L.; Dror, R. Learning from Protein Structure with Geometric Vector Perceptrons. arXiv 2021, arXiv:2009.01411. [Google Scholar]
- Di Palma, F.; Abate, C.; Decherchi, S.; Cavalli, A. Ligandability and druggability assessment via machine learning. WIREs Comput. Mol. Sci. 2023, 13, e1676. [Google Scholar] [CrossRef]
- Liao, J.; Wang, Q.; Wu, F.; Huang, Z. In Silico Methods for Identification of Potential Active Sites of Therapeutic Targets. Molecules 2022, 27, 7103. [Google Scholar] [CrossRef]
- Jamali, A.A.; Ferdousi, R.; Razzaghi, S.; Li, J.; Safdari, R.; Ebrahimie, E. DrugMiner: Comparative analysis of machine learning algorithms for prediction of potential druggable proteins. Drug Discov. Today 2016, 21, 718–724. [Google Scholar] [CrossRef]
- Lin, J.; Chen, H.; Li, S.; Liu, Y.; Li, X.; Yu, B. Accurate prediction of potential druggable proteins based on genetic algorithm and Bagging-SVM ensemble classifier. Artif. Intell. Med. 2019, 98, 35–47. [Google Scholar] [CrossRef]
- Gong, Y.; Liao, B.; Wang, P.; Zou, Q. DrugHybrid_BS: Using Hybrid Feature Combined With Bagging-SVM to Predict Potentially Druggable Proteins. Front. Pharmacol. 2021, 12, 771808. [Google Scholar] [CrossRef]
- Sikander, R.; Ghulam, A.; Ali, F. XGB-DrugPred: Computational prediction of druggable proteins using eXtreme gradient boosting and optimized features set. Sci. Rep. 2022, 12, 5505. [Google Scholar] [CrossRef]
- Yu, L.; Xue, L.; Liu, F.; Li, Y.; Jing, R.; Luo, J. The applications of deep learning algorithms on in silico druggable proteins identification. J. Adv. Res. 2022, 41, 219–231. [Google Scholar] [CrossRef]
- Charoenkwan, P.; Schaduangrat, N.; Lio’, P.; Moni, M.A.; Shoombuatong, W.; Manavalan, B. Computational prediction and interpretation of druggable proteins using a stacked ensemble-learning framework. iScience 2022, 25, 104883. [Google Scholar] [CrossRef]
- Chen, J.; Gu, Z.; Xu, Y.; Deng, M.; Lai, L.; Pei, J. QuoteTarget: A sequence-based transformer protein language model to identify potentially druggable protein targets. Protein Sci. 2023, 32, e4555. [Google Scholar] [CrossRef] [PubMed]
- Zhang, M.; Wan, F.; Liu, T. DrugFinder: Druggable Protein Identification Model Based on Pre-Trained Models and Evolutionary Information. Algorithms 2023, 16, 263. [Google Scholar] [CrossRef]
- Sun, T.; Lai, L.; Pei, J. Analysis of protein features and machine learning algorithms for prediction of druggable proteins. Quant. Biol. 2018, 6, 334–343. [Google Scholar] [CrossRef]
- Iraji, M.S.; Tanha, J.; Habibinejad, M. Druggable protein prediction using a multi-canal deep convolutional neural network based on autocovariance method. Comput. Biol. Med. 2022, 151, 106276. [Google Scholar] [CrossRef]
- Shoombuatong, W.; Schaduangrat, N.; Nikom, J. Empirical comparison and analysis of machine learning-based approaches for druggable protein identification. EXCLI J. 2023, 22, 915–927. [Google Scholar] [CrossRef]
- Chilingaryan, G.; Abelyan, N.; Sargsyan, A.; Nazaryan, K.; Serobian, A.; Zakaryan, H. Combination of consensus and ensemble docking strategies for the discovery of human dihydroorotate dehydrogenase inhibitors. Sci. Rep. 2021, 11, 11417. [Google Scholar] [CrossRef]
- Lam, P.C.-H.; Abagyan, R.; Totrov, M. Hybrid receptor structure/ligand-based docking and activity prediction in ICM: Development and evaluation in D3R Grand Challenge 3. J. Comput. Mol. Des. 2019, 33, 35–46. [Google Scholar] [CrossRef]
- Sharo, C.; Zhai, T.; Huang, Z. Investigation of Potential Drug Targets Involved in Inflammation Contributing to Alzheimer’s Disease Progression. Pharmaceuticals 2024, 17, 137. [Google Scholar] [CrossRef]
- ICM User’s Guide 5.6 3D Predict. Molsoft, LLC. Available online: https://molsoft.com/gui/3d-predict.html (accessed on 10 December 2023).
- Agoni, C.; Olotu, F.A.; Ramharack, P.; Soliman, M.E. Druggability and drug-likeness concepts in drug design: Are biomodelling and predictive tools having their say? J. Mol. Model. 2020, 26, 120. [Google Scholar] [CrossRef]
- Target Analysis with SiteMap and WaterMap. Schrodinger. Available online: https://learn.schrodinger.com/private/edu/release/current/Documentation/html/tutorials/target_analysis/target_analysis.htm (accessed on 5 May 2024).
- Schrodinger. How SiteMap Evaluates Sites. Available online: https://learn.schrodinger.com/private/edu/release/current/Documentation/html/sitemap/sitemap_user_manual/sitemap_methodology_evaluate_sites.htm (accessed on 5 May 2024).
- Zhou, W.; Yan, H. Alpha shape and Delaunay triangulation in studies of protein-related interactions. Brief. Bioinform. 2014, 15, 54–64. [Google Scholar] [CrossRef]
- Thérien, M.; Skorey, K.; Zamboni, R.; Li, C.S.; Lau, C.K.; LeRiche, T.; Truong, V.L.; Waddleton, D.; Ramachandran, C. Synthesis of a novel peptidic photoaffinity probe for the PTP-1B enzyme. Bioorganic Med. Chem. Lett. 2004, 14, 2319–2322. [Google Scholar] [CrossRef] [PubMed]
- Fleishman, S.J.; Whitehead, T.A.; Strauch, E.-M.; Corn, J.E.; Qin, S.; Zhou, H.-X.; Mitchell, J.C.; Demerdash, O.N.; Takeda-Shitaka, M.; Terashi, G.; et al. Community-Wide Assessment of Protein-Interface Modeling Suggests Improvements to Design Methodology. J. Mol. Biol. 2011, 414, 289–302. [Google Scholar] [CrossRef] [PubMed]
- Khashan, R.; Zheng, W.; Tropsha, A. Scoring protein interaction decoys using exposed residues (SPIDER): A novel multibody interaction scoring function based on frequent geometric patterns of interfacial residues. Proteins Struct. Funct. Bioinform. 2012, 80, 2207–2217. [Google Scholar] [CrossRef] [PubMed]
- Khashan, R. SPIDER—About. Available online: https://www.bioinformatics.org/spider/ (accessed on 5 May 2024).
- Krass, E.; Zhai, T.; Huang, Z. Identification of Apolipoprotein E4 inhibitors for Alzheimer’s Disease Therapy through a Large-Scale Virtual Screening. IFAC-PapersOnLine 2022, 55, 27–32. [Google Scholar] [CrossRef]
- Zhang, F.; Graham, J.; Zhai, T.; Liu, Y.; Huang, Z. Discovery of MurA Inhibitors as Novel Antimicrobials through an Integrated Computational and Experimental Approach. Antibiotics 2022, 11, 528. [Google Scholar] [CrossRef]
- Zhai, T.; Zhang, F.; Haider, S.; Kraut, D.; Huang, Z. An Integrated Computational and Experimental Approach to Identifying Inhibitors for SARS-CoV-2 3CL Protease. Front. Mol. Biosci. 2021, 8, 661424. [Google Scholar] [CrossRef]
- Zhang, F.; Zhai, T.; Haider, S.; Liu, Y.; Huang, Z.J. Synergistic Effect of Chlorogenic Acid and Caffeic Acid with Fosfomycin on Growth Inhibition of a Resistant Listeria monocytogenes Strain. ACS Omega 2020, 5, 7537–7544. [Google Scholar] [CrossRef]
- Mori, H.; Yoshino, Y.; Iga, J.-I.; Ochi, S.; Funahashi, Y.; Yamazaki, K.; Kumon, H.; Ozaki, Y.; Ueno, S.-I. Aberrant Expression of GABA-Related Genes in the Hippocampus of 3xTg-AD Model Mice from the Early to End Stages of Alzheimer’s Disease. J. Alzheimer’s Dis. 2023, 94, 177–188. [Google Scholar] [CrossRef]
- Yang, L.-B.; Li, R.; Meri, S.; Rogers, J.; Shen, Y. Deficiency of Complement Defense Protein CD59 May Contribute to Neurodegeneration in Alzheimer’s Disease. J. Neurosci. 2000, 20, 7505–7509. [Google Scholar] [CrossRef]
- Shah, A.; Kishore, U.; Shastri, A. Complement System in Alzheimer’s Disease. Int. J. Mol. Sci. 2021, 22, 13647. [Google Scholar] [CrossRef]
- Jordan, K.L.; Koss, D.J.; Outeiro, T.F.; Giorgini, F. Therapeutic Targeting of Rab GTPases: Relevance for Alzheimer’s Disease. Biomedicines 2022, 10, 1141. [Google Scholar] [CrossRef]
- National Center for Biotechnology Information. PubChem Compound Summary for CID 62959, Trovafloxcin. 2024. Available online: https://pubchem.ncbi.nlm.nih.gov/compound/Trovafloxacin (accessed on 8 May 2024).
- DRUGBANK Online. Trovafloxacin. Available online: https://go.drugbank.com/drugs/DB00685 (accessed on 8 May 2024).
- ChEBI. CHEBI:9763—Trovafloxacin. Available online: https://www.ebi.ac.uk/chebi/searchId.do?chebiId=CHEBI:9763 (accessed on 8 May 2024).
- DRUGBANK Online.Betrixaban. Available online: https://go.drugbank.com/drugs/DB12364 (accessed on 8 May 2024).
- National Center for Biotechnology. PubChem Compound Summary for CID 10275777, Betrixaban. 2024. Available online: https://pubchem.ncbi.nlm.nih.gov/compound/Betrixaban (accessed on 8 May 2024).
- DRUGBANK Online. Favipiravir. Available online: https://go.drugbank.com/drugs/DB12466 (accessed on 8 May 2024).
- PubChem Compound Summary for CID 90311989. Bictegravir. National Center for Biotechnology Information. Available online: https://pubchem.ncbi.nlm.nih.gov/compound/90311989 (accessed on 15 October 2024).
- National Center for Biotechnology. PubChem Compound Summary for CID 5339, Sulfasalazine. Available online: https://pubchem.ncbi.nlm.nih.gov/compound/Sulfasalazine (accessed on 8 May 2024).
- National Center for Biotechnology Information. PubChem Compound Summary for CID 1983, Acetaminophen. Available online: https://pubchem.ncbi.nlm.nih.gov/compound/Acetaminophen (accessed on 8 May 2024).
- Shaughnessy, A. How Does Acetaminophen Work? Tufts University School of Medicine: Boston, MA, USA, 2022. [Google Scholar]
- Mines, P.D.; Byun, J.; Hwang, Y.; Patel, H.A.; Andersen, H.R.; Yavuz, C.T. Nanoporous networks as effective stabilisation matrices for nanoscale zero-valent iron and groundwater pollutant removal. J. Mater. Chem. A 2016, 4, 632–639. [Google Scholar] [CrossRef]
- National Center for Biotechnology Information. PubChem Compound Summary for CID 5460875, Asparaginate. Available online: https://pubchem.ncbi.nlm.nih.gov/compound/5460875 (accessed on 15 October 2024).
- National Center for Biotechnology Information. PubChem Compound Summary for CID 6267, Asparagine. Available online: https://pubchem.ncbi.nlm.nih.gov/compound/6267 (accessed on 15 October 2024).
- National Center for Biotechnology Information. PubChem Compound Summary for CID 3830, Kinetin. Available online: https://pubchem.ncbi.nlm.nih.gov/compound/3830 (accessed on 15 October 2024).
- National Center for Biotechnology Inofrmation. PubChem Compound Summary for CID 151075, Nepafenac. Available online: https://pubchem.ncbi.nlm.nih.gov/compound/151075 (accessed on 15 October 2024).
- Lira, R.P.C.; Zanetti, F.R.; Fulco, E.A.M.; Chaves, F.R.P.; Pinto, A.P.d.C.; Arieta, C.E.L. Effect of preoperative use of topical prednisolone acetate, ketorolac tromethamine, nepafenac and placebo, on the maintenance of intraoperative mydriasis during cataract surgery: A randomized trial. Indian J. Ophthalmol. 2012, 60, 277. [Google Scholar] [CrossRef] [PubMed]
- Stevens, B.; Allen, N.J.; Vazquez, L.E.; Howell, G.R.; Christopherson, K.S.; Nouri, N.; Micheva, K.D.; Mehalow, A.K.; Huberman, A.D.; Stafford, B.; et al. The Classical Complement Cascade Mediates CNS Synapse Elimination. Cell 2007, 131, 1164–1178. [Google Scholar] [CrossRef] [PubMed]
- Rogers, J.; Cooper, N.R.; Webster, S.; Schultz, J.; McGeer, P.L.; Styren, S.D.; Civin, W.H.; Brachova, L.; Bradt, B.; Ward, P.; et al. Complement activation by beta-amyloid in Alzheimer disease. Proc. Natl. Acad. Sci. USA 1992, 89, 10016–10020. [Google Scholar] [CrossRef]
- Walker, D.G.; McGeer, P.L. Complement gene expression in human brain: Comparison between normal and Alzheimer disease cases. Mol. Brain Res. 1992, 14, 109–116. [Google Scholar] [CrossRef]
- Batista, A.F.; Khan, K.A.; Papavergi, M.-T.; Lemere, C.A. The Importance of Complement-Mediated Immune Signaling in Alzheimer’s Disease Pathogenesis. Int. J. Mol. Sci. 2024, 25, 817. [Google Scholar] [CrossRef]
- Hong, S.; Beja-Glasser, V.F.; Nfonoyim, B.M.; Frouin, A.; Li, S.; Ramakrishnan, S.; Merry, K.M.; Shi, Q.; Rosenthal, A.; Barres, B.A.; et al. Complement and microglia mediate early synapse loss in Alzheimer mouse models. Science 2016, 352, 712–716. [Google Scholar] [CrossRef]
Disclaimer/Publisher’s Note: The statements, opinions and data contained in all publications are solely those of the individual author(s) and contributor(s) and not of MDPI and/or the editor(s). MDPI and/or the editor(s) disclaim responsibility for any injury to people or property resulting from any ideas, methods, instructions or products referred to in the content. |
© 2024 by the authors. Licensee MDPI, Basel, Switzerland. This article is an open access article distributed under the terms and conditions of the Creative Commons Attribution (CC BY) license (https://creativecommons.org/licenses/by/4.0/).





















































