Investigating Acceptance of Digital Asset and Crypto Investment Applications Based on the Use of Technology Model (UTAUT2)
Abstract
1. Introduction
2. Literature Review
2.1. Performance Expectancy
2.2. Effort Expectancy
2.3. Social Influence
2.4. Facilitating Conditions
2.5. Hedonic Motivation
2.6. Price Value
2.7. Habit
2.8. Behavioral Intention of the User
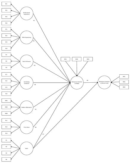
3. Research Model
Operational Variable
4. Result and Discussion
4.1. Pilot Test
4.2. Profile of Respondents and Descriptive Statistics of the Field Test
4.3. Partial Least Square–Structural Equation Modeling (PLS-SEM) Analysis
4.4. Evaluation of the Measurement Model
4.4.1. Structural Model Evaluation
4.4.2. Hypothesis Testing
- Performance Expectancy
- Effort Expectancy
- Social Influence
- Facilitating Conditions
- Hedonic Motivation
- Price Value
- Habit
5. Managerial Implications
- Effort expectancy (EE): when users feel the PINTU application is easy to use and effortless, they have higher expectations of obtaining the desired performance [17]. It means that application users get convenience in using the application and get the appropriate performance results for their wishes. Therefore, the developer company must be able to make the application easy for users to use so that it can attract interest in using it, which will have an impact on the number of users who recommend the application so that this application can meet the performance needs well according to what the user wants. Excellent companies are those that succeed in satisfying and delighting their customers. Customer satisfaction contributes to a number of crucial aspects, such as creating customer loyalty, increasing company reputation, reducing price elasticity, reducing future transaction costs, and increasing employee efficiency and productivity [61];
- Environmental factors are highly influential on users’ decisions to use the application. Assumptions about the application from the people around are considered very important when intending to adopt the application. Word-of-mouth communication spreads through business, social, and community networks, which are considered very influential, suggesting that word-of-mouth communication is personal communication between customers or members of a group. Information obtained by customers through trusted people such as experts, friends, and family tends to be received more quickly [62]. Companies must be able to communicate their products well so that they can be easily accepted by users, which will later be supported by social influence factors (SI);
- In this context, consumer hedonic motivation (HM) is a critical determinant of technology adoption and use [18] for the PINTU application. As an activator of a new form of buying and selling crypto shares, PINTU is fun for users, which can encourage them to adopt the application. Here, the role of the company is very critical for continuing to develop the appearance and performance of the application so that it can attract users to continue using it. The company is expected to be able to be consistent and continue to carry out periodic developments in the future.
6. Conclusions
Author Contributions
Funding
Institutional Review Board Statement
Informed Consent Statement
Data Availability Statement
Conflicts of Interest
References
- Miller, R.E.; Vogh, B.S.; Jennings, E.J. Library in an app: Testing the usability of Boopsie as a mobile library application. J. Web Librariansh. 2013, 7, 142–153. [Google Scholar] [CrossRef]
- Jetty, S.; Paul Anbu, K.J. SMS-based content alert system: A case with Bundelkhand University Library, Jhansi. New Libr. World 2013, 114, 20–31. [Google Scholar] [CrossRef]
- Liu, Y.Q.; Briggs, S. A library in the palm of your hand: Mobile services in top 100 university libraries. Inf. Technol. Libr. 2015, 34, 133–146. [Google Scholar] [CrossRef]
- Warschauer, M.; Matuchniak, T. New technology and digital worlds: Analyzing evidence of equity in access, use, and outcomes. Rev. Res. Educ. 2010, 34, 179–225. [Google Scholar] [CrossRef]
- Marjani, M.; Nasaruddin, F.; Gani, A.; Karim, A.; Hashem, I.A.T.; Siddiqa, A.; Yaqoob, I. Big IoT data analytics: Architecture, opportunities, and open research challenges. IEEE Access 2017, 5, 5247–5261. [Google Scholar]
- Parhamnia, F. Investigating mobile acceptance in academic library services based on Unified Theory of Acceptance and Use of Technology Model (UTAUT-2). J. Acad. Librariansh. 2022, 48, 102570. [Google Scholar] [CrossRef]
- Rasheed, R.; Siddiqui, S.H.; Mahmood, I.; Khan, S.N. Financial inclusion for SMEs: Role of digital micro-financial services. Rev. Econ. Dev. Stud. 2019, 5, 571–580. [Google Scholar] [CrossRef]
- Jadil, Y.; Rana, N.P.; Dwivedi, Y.K. A meta-analysis of the UTAUT model in the mobile banking literature: The moderating role of sample size and culture. J. Bus. Res. 2021, 132, 354–372. [Google Scholar] [CrossRef]
- Alalwan, A.A.; Dwivedi, Y.K.; Rana, N.P.; Simintiras, A.C. Jordanian consumers’ adoption of telebanking: Influence of perceived usefulness, trust and self-efficacy. Int. J. Bank Mark. 2016, 34, 690–709. [Google Scholar] [CrossRef]
- Arjun, R.; Kuanr, A.; Suprabha, K. Developing banking intelligence in emerging markets: Systematic review and agenda. Int. J. Inf. Manag. Data Insights 2021, 1, 100026. [Google Scholar]
- Kumar, A.; Dhingra, S.; Batra, V.; Purohit, H. A framework of mobile banking adoption in India. J. Open Innov. Technol. Mark. Complex. 2020, 6, 40. [Google Scholar] [CrossRef]
- Miao, M.; Jayakar, K. Mobile payments in Japan, South Korea and China: Cross-border convergence or divergence of business models? Telecommun. Policy 2016, 40, 182–196. [Google Scholar] [CrossRef]
- Leo Handoko, B.; Tihar Marpaung, A.; Ayuanda, N. Development of Cryptocurrency in the Indonesian Economy. In Proceedings of the 2021 7th International Conference on E-Business and Applications, Singapore, 24–26 February 2021; pp. 54–59. [Google Scholar]
- PINTU. Tentang PINTU. PT. Pintu Kemana Saja. Available online: https://pintu.co.id/about (accessed on 23 March 2021).
- Bappebti. Daftar Perusahaan Pedagang Aset Kripto Yang Terdaftar Di Bappebti. Badan Pengawas Perdagangan Berjangka Komoditi. Available online: http://bappebti.go.id/aktualita/detail/7016 (accessed on 4 September 2021).
- Tokenomy. Laporan Investor Aset Kripto di Indonesia Tahun 2021—Bagian 1: Perkembangan Adopsi Aset Kripto di Indonesia. Tokenomy. Available online: https://tokenomy.medium.com/laporan-investor-aset-kripto-di-indonesia-tahun-2021-bagian-1-perkembangan-adopsi-aset-kripto-d700bfcfbce1 (accessed on 17 October 2021).
- Venkatesh, V.; Morris, M.G.; Davis, G.B.; Davis, F.D. User acceptance of information technology: Toward a unified view. MIS Q. 2003, 27, 425–478. [Google Scholar] [CrossRef]
- Venkatesh, V.; Thong, J.Y.; Xu, X. Consumer acceptance and use of information technology: Extending the unified theory of acceptance and use of technology. MIS Q. 2012, 36, 157–178. [Google Scholar] [CrossRef]
- Venkatesh, V.; Thong, J.Y.; Xu, X. Unified theory of acceptance and use of technology: A synthesis and the road ahead. J. Assoc. Inf. Syst. 2016, 17, 328–376. [Google Scholar] [CrossRef]
- Tamilmani, K.; Rana, N.P.; Wamba, S.F.; Dwivedi, R. The extended Unified Theory of Acceptance and Use of Technology (UTAUT2): A systematic literature review and theory evaluation. Int. J. Inf. Manag. 2021, 57, 102269. [Google Scholar] [CrossRef]
- Mansyur, A.; Ali, E. The Adoption of Sharia Fintech Among Millenial in Indonesia: Moderating Effect of Islamic Financial Literacy on UTAUT 2. Int. J. Acad. Res. Bus. Soc. Sci. 2022, 12, 1329–1343. [Google Scholar] [CrossRef]
- Mohd Thas Thaker, H.; Sakaran, K.C.; Nanairan, N.M.; Mohd Thas Thaker, M.A.; Iqbal Hussain, H. Drivers of loyalty among non-Muslims towards Islamic banking in Malaysia: Evidence from SmartPLS. Int. J. Islam. Middle East. Financ. Manag. 2020, 13, 281–302. [Google Scholar] [CrossRef]
- Fianto, B.A.; Hendratmi, A.; Aziz, P.F. Factors determining behavioral intentions to use Islamic financial technology: Three competing models. J. Islam. Mark. 2020, 12, 794–812. [Google Scholar]
- Hassan, M.S.; Islam, M.A.; Yusof, M.F.b.; Nasir, H.; Huda, N. Investigating the Determinants of Islamic Mobile FinTech Service Acceptance: A Modified UTAUT2 Approach. Risks 2023, 11, 40. [Google Scholar] [CrossRef]
- Khan, I.U.; Hameed, Z.; Khan, S.U. Understanding online banking adoption in a developing country: UTAUT2 with cultural moderators. J. Glob. Inf. Manag. 2017, 25, 43–65. [Google Scholar] [CrossRef]
- Chang, A. UTAUT and UTAUT 2: A review and agenda for future research. Winners 2012, 13, 10–114. [Google Scholar] [CrossRef]
- Tamilmani, K.; Rana, N.; Dwivedi, Y.; Sahu, G.P.; Roderick, S. Exploring the role of ‘price value’ for understanding consumer adoption of technology: A Review and Meta-analysis of UTAUT2 based Empirical Studies. In Proceedings of the Twenty-Second Pacific Asia Conference on Information Systems, Yokohama, Japan, 26–30 June 2018. [Google Scholar]
- Gupta, K.P.; Manrai, R.; Goel, U. Factors influencing adoption of payments banks by Indian customers: Extending UTAUT with perceived credibility. J. Asia Bus. Stud. 2019, 13, 173–195. [Google Scholar] [CrossRef]
- Lin, W.R.; Lin, C.-Y.; Ding, Y.-H. Factors affecting the behavioral intention to adopt mobile payment: An empirical study in Taiwan. Mathematics 2020, 8, 1851. [Google Scholar] [CrossRef]
- Junadi, S. A model of factors influencing consumer’s intention to use e-payment system in Indonesia. Procedia Comput. Sci. 2015, 59, 214–220. [Google Scholar] [CrossRef]
- Im, I.; Hong, S.; Kang, M.S. An international comparison of technology adoption: Testing the UTAUT model. Inf. Manag. 2011, 48, 1–8. [Google Scholar] [CrossRef]
- Wang, Y.S.; Wang, Y.M.; Lin, H.H.; Tang, T.I. Determinants of user acceptance of Internet banking: An empirical study. Int. J. Serv. Ind. Manag. 2003, 14, 501–519. [Google Scholar] [CrossRef]
- Koenig-Lewis, N.; Palmer, A.; Moll, A. Predicting young consumers’ take up of mobile banking services. Int. J. Bank Mark. 2010, 28, 410–432. [Google Scholar] [CrossRef]
- Tarhini, A.; El-Masri, M.; Ali, M.; Serrano, A. Extending the UTAUT model to understand the customers’ acceptance and use of internet banking in Lebanon: A structural equation modeling approach. Inf. Technol. People 2016, 29, 830–849. [Google Scholar] [CrossRef]
- Kayali, M.; Alaaraj, S. Adoption of Cloud Based E-learning in Developing Countries: A Combination A of DOI, TAM and UTAUT. Int. J. Contemp. Manag. Inf. Technol 2020, 1, 1–7. [Google Scholar]
- Oliveira, T.; Thomas, M.; Baptista, G.; Campos, F. Mobile payment: Understanding the determinants of customer adoption and intention to recommend the technology. Comput. Hum. Behav. 2016, 61, 404–414. [Google Scholar] [CrossRef]
- Limayem, M.; Hirt, S.G.; Cheung, C.M. How habit limits the predictive power of intention: The case of information systems continuance. MIS Q. 2007, 31, 705–737. [Google Scholar] [CrossRef]
- Ajzen, I.; Fishbein, M. The influence of attitudes on behavior. In The Handbook of Attitudes; Lawrence Erlbaum Associates: Mahwah, NJ, USA, 2005. [Google Scholar]
- Miltgen, C.L.; Popovič, A.; Oliveira, T. Determinants of end-user acceptance of biometrics: Integrating the “Big 3” of technology acceptance with privacy context. Decis. Support Syst. 2013, 56, 103–114. [Google Scholar] [CrossRef]
- Rogers, E.M. Bibliography on the Diffusion of Innovations; University of Michigan: Ann Arbor, MI, USA, 1961. [Google Scholar]
- Ajzen, I. Understanding Attitudes and Predicting Social Behavior; Prentice-Hall: Hoboken, NY, USA, 1980. [Google Scholar]
- Ajzen, I. The theory of planned behavior. Organ. Behav. Hum. Decis. Process. 1991, 50, 179–211. [Google Scholar] [CrossRef]
- Bandura, A. Social Foundations of Thought and Action: A Social Cognitive Theory.; Prentice-Hall Inc.: Englewood Cliffs, NJ, USA, 1986; Available online: https://psycnet.apa.org/record/1985-98423-000 (accessed on 1 April 2021).
- Davis, F.D. Perceived usefulness, perceived ease of use, and user acceptance of information technology. MIS Q. 1989, 13, 319–340. [Google Scholar] [CrossRef]
- Thompson, R.L.; Higgins, C.A.; Howell, J.M. Personal computing: Toward a conceptual model of utilization. MIS Q. 1991, 15, 125–143. [Google Scholar] [CrossRef]
- Davis, F.D.; Bagozzi, R.P.; Warshaw, P.R. Extrinsic and intrinsic motivation to use computers in the workplace 1. J. Appl. Soc. Psychol. 1992, 22, 1111–1132. [Google Scholar] [CrossRef]
- Taylor, S.; Todd, P. Decomposition and crossover effects in the theory of planned behavior: A study of consumer adoption intentions. Int. J. Res. Mark. 1995, 12, 137–155. [Google Scholar] [CrossRef]
- Pujihastuti, I. Prinsip penulisan kuesioner penelitian. CEFARS J. Agribisnis Dan Pengemb. Wil. 2010, 2, 43–56. [Google Scholar]
- Plumier, B.M.; Maier, D.E. Sensitivity analysis of a fumigant movement and loss model for bulk stored grain to predict effects of environmental conditions and operational variables on fumigation efficacy. J. Stored Prod. Res. 2018, 78, 18–26. [Google Scholar] [CrossRef]
- Gall, M.D.; Borg, W.R.; Gall, J.P. Educational Research: An introduction; Longman Publishing: Harlow, UK, 1996. [Google Scholar]
- Restuputri, D.P.; Masudin, I.; Sari, C.P.; Tan, A.W.K. Customers perception on logistics service quality using Kansei engineering: Empirical evidence from indonesian logistics providers. Cogent Bus. Manag. 2020, 7, 1751021. [Google Scholar] [CrossRef]
- Hair, J.F.; Risher, J.J.; Sarstedt, M.; Ringle, C.M. When to use and how to report the results of PLS-SEM. Eur. Bus. Rev. 2019, 31, 2–24. [Google Scholar] [CrossRef]
- Hair, J.F.; Anderson, R.E.; Babin, B.J.; Black, W.C. Multivariate Data Analysis: A Global Perspective; Pearson: Upper Saddle River, NJ, USA, 2010; Volume 7. [Google Scholar]
- Tony Sitinjak, M. Pengaruh persepsi kebermanfaatan dan persepsi kemudahan penggunaan terhadap minat penggunaan layanan pembayaran digital Go-Pay. J. Manaj. 2019, 8, 27–39. [Google Scholar]
- Hulland, J. Use of partial least squares (PLS) in strategic management research: A review of four recent studies. Strateg. Manag. J. 1999, 20, 195–204. [Google Scholar] [CrossRef]
- Nunnally, J. Psychometric Theory 3E; Tata McGraw-Hill Education: Thousand Oaks, CA, USA, 1994. [Google Scholar]
- Hair, J.F.; Ringle, C.M.; Sarstedt, M. PLS-SEM: Indeed a silver bullet. J. Mark. Theory Pract. 2011, 19, 139–152. [Google Scholar] [CrossRef]
- Watmah, S.; Fauziah, S.; Herlinawati, N.J. Identifikasi Faktor Pengaruh Penggunaan Dompet Digital Menggunakan Metode TAM Dan UTAUT2. Indones. J. Softw. Eng. 2020, 6, 261–269. [Google Scholar] [CrossRef]
- Diana, N. Analisis Faktor-Faktor Yang Memengaruhi Minat Penggunaan Electronic Money Di Indonesia. 2018. Available online: https://dspace.uii.ac.id/bitstream/handle/123456789/6498/SKRIPSI.pdf?sequence=1 (accessed on 11 April 2021).
- Zhang, X.; Wang, W.; de Pablos, P.O.; Tang, J.; Yan, X. Mapping development of social media research through different disciplines: Collaborative learning in management and computer science. Comput. Hum. Behav. 2015, 51, 1142–1153. [Google Scholar] [CrossRef]
- Anderson, E.W.; Fornell, C.; Lehmann, D.R. Customer satisfaction, market share, and profitability: Findings from Sweden. J. Mark. 1994, 58, 53–66. [Google Scholar] [CrossRef]
- Suprapti, N.W.S. Perilaku Konsumen: Pemahaman Dasar dan Aplikasinya Dalam Strategi Pemasaran; Universitas Udayana Bali: Kuta Selatan, Indonesia, 2010. [Google Scholar]





| Hypotheses | Descriptions of Relationship |
|---|---|
| H1 | Performance expectancy has a positive effect on the behavioral intentions of PINTU users. |
| H2 | Effort expectancy has a positive effect on the behavioral intentions of PINTU users. |
| H3 | Social influence has a positive effect on the behavioral intentions of PINTU users. |
| H4 | Facilitating conditions has a positive effect on the behavioral intentions of PINTU users. |
| H5 | Hedonic motivation has a positive effect on the behavioral intentions of PINTU users. |
| H6 | Price value has a positive effect on the behavioral intentions of PINTU users. |
| H7 | Habit values have a positive influence on behavioral intentions to use PINTU. |
| H8 | The behavioral intention of PINTU users has a positive effect on their behavioral intention to recommend PINTU to others. |
| No. | Indicators of Statement | Variables |
|---|---|---|
| 1 | The mobile internet is beneficial in my daily life. | Performance expectancy |
| 2 | I think using the mobile internet helps me complete tasks faster. | |
| 3 | I think using the mobile internet will increase my productivity. | |
| 4 | I think using the mobile internet increases the chances of getting something significant. | |
| 5 | My interaction with the mobile internet will be clear and understandable. | Effort Expectancy |
| 6 | It is easy for me to become skilled at using the mobile internet. | |
| 7 | I find mobile internet easy to use. | |
| 8 | I think learning to operate mobile internet will be easy for me. | |
| 9 | People who are important to me think that I should use the mobile internet. | Social Influence |
| 10 | People who influence my habits think that I should use the mobile internet. | |
| 11 | People whose opinions I value recommend that I use the mobile internet. | |
| 12 | I have the necessary resources to use the mobile internet. | Facilitating Condition |
| 13 | I have the necessary knowledge to use mobile internet. | |
| 14 | The mobile internet is compatible with other systems I use. | |
| 15 | I got help when I had trouble using the mobile internet. | |
| 16 | Using the mobile internet is fun. | Hedonic motivation |
| 17 | Using the mobile internet is convenient. | |
| 18 | Using the mobile internet is very entertaining. | |
| 19 | Mobile internet has a reasonable price. | Price Value |
| 20 | Mobile internet is affordable. | |
| 21 | At current prices, mobile internet provides good value. | |
| 22 | Using mobile internet has become my habit. | Habit |
| 23 | I am addicted to using the mobile internet. | |
| 24 | I have to use mobile internet. | |
| 25 | Using mobile internet has become commonplace for me. | |
| 26 | In the future, I will use mobile internet intensely. | Behavioral Intention to Adopt |
| 27 | I am trying to use mobile internet constantly in my daily life. | |
| 28 | I plan to use the mobile internet frequently. | |
| 29 | I will recommend to my friends that they use mobile internet services if they are available. | Behavioral Intention to Recommend |
| 30 | If I have a good experience using the mobile internet service, I will recommend it to my friends. |
| Variables | Question Items (Indicators) | Pearson Correlation | Notes |
|---|---|---|---|
| Performance Expectancy (PE) | PE1 | 0.771 | Valid |
| PE2 | 0.752 | Valid | |
| PE3 | 0.843 | Valid | |
| PE4 | 0.730 | Valid | |
| Effort Expectancy (EE) | EE1 | 0.792 | Valid |
| EE2 | 0.752 | Valid | |
| EE3 | 0.858 | Valid | |
| EE4 | 0.752 | Valid | |
| Social Influence (SI) | SI1 | 0.956 | Valid |
| SI2 | 0.982 | Valid | |
| SI3 | 0.910 | Valid | |
| Facilitating Conditions (FC) | FC1 | 0.704 | Valid |
| FC2 | 0.695 | Valid | |
| FC3 | 0.809 | Valid | |
| FC4 | 0.897 | Valid | |
| Hedonic Motivation (HM) | HM1 | 0.881 | Valid |
| HM2 | 0.896 | Valid | |
| HM3 | 0.842 | Valid | |
| Price Value (PV) | PV1 | 0.833 | Valid |
| PV2 | 0.658 | Valid | |
| PV3 | 0.826 | Valid | |
| Habit (H) | H1 | 0.889 | Valid |
| H2 | 0.930 | Valid | |
| H3 | 0.817 | Valid | |
| H4 | 0.968 | Valid | |
| Behavioral Intention to Adopt (BIA) | BIA1 | 0.909 | Valid |
| BIA2 | 0.936 | Valid | |
| BIA3 | 0.712 | Valid | |
| Behavioral Intention to Recommend (BIR) | BIR1 | 0.754 | Valid |
| BIR2 | 0.914 | Valid |
| Variables | Cronbach’s Alpha | Notes |
|---|---|---|
| Performance Expectancy (PE) | 0.735 | Reliable |
| Effort Expectancy (EE) | 0.807 | Reliable |
| Social Influence (SI) | 0.946 | Reliable |
| Facilitating Conditions (FC) | 0.780 | Reliable |
| Hedonic Motivation (HM) | 0.850 | Reliable |
| Price Value (PV) | 0.772 | Reliable |
| Habit (H) | 0.923 | Reliable |
| Behavioral Intention to Adopt (BIA) | 0.818 | Reliable |
| Behavioral Intention to Recommend (BIR) | 0.793 | Reliable |
| Categories | Frequencies | Percentages |
|---|---|---|
| Age | ||
| 15–20 years old | 10 | 10% |
| 21–25 years old | 52 | 52% |
| 26–30 years old | 27 | 27% |
| 31–35 years old | 11 | 11% |
| Gender | ||
| Male | 88 | 88% |
| Female | 12 | 12% |
| Length of Use | ||
| <1 Month | 8 | 8% |
| 1–3 Months | 65 | 65% |
| 3–6 Months | 12 | 12% |
| >6 Months | 15 | 15% |
| Variables | Indicators | N | Minimum | Maximum | Std. Deviation | Means | |
|---|---|---|---|---|---|---|---|
| Performance Expectancy (PE) | PE1 | 100 | 2.00 | 5.00 | 0.66 | 4.56 | 4.51 |
| PE2 | 100 | 3.00 | 5.00 | 0.54 | 4.48 | ||
| PE3 | 100 | 3.00 | 5.00 | 0.64 | 4.45 | ||
| PE4 | 100 | 2.00 | 5.00 | 0.61 | 4.53 | ||
| Effort Expectancy (EE) | EE1 | 100 | 3.00 | 5.00 | 0.63 | 4.53 | 4.56 |
| EE2 | 100 | 3.00 | 5.00 | 0.63 | 4.54 | ||
| EE3 | 100 | 1.00 | 5.00 | 0.68 | 4.60 | ||
| EE4 | 100 | 3.00 | 5.00 | 0.67 | 4.58 | ||
| Social Influence (SI) | SI1 | 100 | 3.00 | 5.00 | 0.58 | 4.69 | 4.63 |
| SI2 | 100 | 3.00 | 5.00 | 0.55 | 4.59 | ||
| SI3 | 100 | 2.00 | 5.00 | 0.62 | 4.60 | ||
| Facilitating Conditions (FC) | FC1 | 100 | 3.00 | 5.00 | 0.59 | 4.60 | 4.58 |
| FC2 | 100 | 3.00 | 5.00 | 0.64 | 4.45 | ||
| FC3 | 100 | 3.00 | 5.00 | 0.56 | 4.65 | ||
| FC4 | 100 | 4.00 | 5.00 | 0.49 | 4.63 | ||
| Hedonic Motivation (HM) | HM1 | 100 | 3.00 | 5.00 | 0.58 | 4.61 | 4.63 |
| HM2 | 100 | 3.00 | 5.00 | 0.54 | 4.64 | ||
| HM3 | 100 | 3.00 | 5.00 | 0.58 | 4.63 | ||
| Price Value (PV) | PV1 | 100 | 3.00 | 5.00 | 0.56 | 4.53 | 4.48 |
| PV2 | 100 | 2.00 | 5.00 | 0.59 | 4.46 | ||
| PV3 | 100 | 3.00 | 5.00 | 0.57 | 4.44 | ||
| Habit (H) | H1 | 100 | 2.00 | 5.00 | 0.67 | 4.45 | 4.49 |
| H2 | 100 | 2.00 | 5.00 | 0.72 | 4.40 | ||
| H3 | 100 | 2.00 | 5.00 | 0.67 | 4.52 | ||
| H4 | 100 | 3.00 | 5.00 | 0.67 | 4.58 | ||
| Behavioral Intention to Adopt (BIA) | BIA1 | 100 | 3.00 | 5.00 | 0.66 | 4.48 | 4.52 |
| BIA2 | 100 | 3.00 | 5.00 | 0.62 | 4.41 | ||
| BIA3 | 100 | 2.00 | 5.00 | 0.61 | 4.66 | ||
| Behavioral Intention to Recommend (BIR) | BIR1 | 100 | 2.00 | 5.00 | 0.59 | 4.65 | 4.63 |
| BIR2 | 100 | 1.00 | 5.00 | 0.68 | 4.60 |
| Variables | Indicators | Outer Loading | AVE | Notes |
|---|---|---|---|---|
| Performance Expectancy (PE) | PE1 | 0.769 | 0.571 | Valid |
| PE2 | 0.73 | Valid | ||
| PE3 | 0.768 | Valid | ||
| PE4 | 0.754 | Valid | ||
| Effort Expectancy (EE) | EE1 | 0.896 | 0.684 | Valid |
| EE2 | 0.896 | Valid | ||
| EE3 | 0.706 | Valid | ||
| EE4 | 0.795 | Valid | ||
| Social Influence (SI) | SI1 | 0.696 | 0.589 | Invalid |
| SI2 | 0.788 | Valid | ||
| SI3 | 0.813 | Valid | ||
| Facilitating Conditions (FC) | FC1 | 0.744 | 0.529 | Valid |
| FC2 | 0.727 | Valid | ||
| FC3 | 0.715 | Valid | ||
| FC4 | 0.722 | Valid | ||
| Hedonic Motivation (HM) | HM1 | 0.512 | 0.55 | Invalid |
| HM2 | 0.802 | Valid | ||
| HM3 | 0.863 | Valid | ||
| Price Value (PV) | PV1 | 0.702 | 0.584 | Valid |
| PV2 | 0.814 | Valid | ||
| PV3 | 0.772 | Valid | ||
| Habit (H) | H1 | 0.76 | 0.635 | Valid |
| H2 | 0.821 | Valid | ||
| H3 | 0.815 | Valid | ||
| H4 | 0.79 | Valid | ||
| Behavioral Intention to Adopt (BIA) | BIA1 | 0.875 | 0.637 | Valid |
| BIA2 | 0.779 | Valid | ||
| BIA3 | 0.736 | Valid | ||
| Behavioral Intention to Recommend (BIR) | BIR1 | 0.802 | 0.722 | Valid |
| BIR2 | 0.895 | Valid |
| Behavioral Intention to Adopt | Behavioral Intention to Recommend | Effort Expectancy | Facilitating Conditions | Habit | Hedonic Motivation | Performance Expectancy | Price Value | Social Influence | |
|---|---|---|---|---|---|---|---|---|---|
| BIA1 | 0.875 | 0.584 | 0.786 | 0.309 | 0.729 | 0.3 | 0.483 | 0.692 | 0.243 |
| BIA2 | 0.781 | 0.507 | 0.607 | 0.344 | 0.623 | 0.25 | 0.255 | 0.499 | 0.263 |
| BIA3 | 0.733 | 0.731 | 0.495 | 0.187 | 0.581 | 0.308 | 0.239 | 0.367 | 0.02 |
| BIR1 | 0.566 | 0.802 | 0.36 | 0.166 | 0.482 | 0.067 | 0.363 | 0.434 | 0.261 |
| BIR2 | 0.708 | 0.895 | 0.706 | 0.228 | 0.721 | 0.38 | 0.473 | 0.432 | 0.118 |
| EE1 | 0.718 | 0.373 | 0.897 | 0.156 | 0.592 | 0.243 | 0.27 | 0.545 | 0.081 |
| EE2 | 0.723 | 0.384 | 0.896 | 0.147 | 0.585 | 0.255 | 0.243 | 0.542 | 0.075 |
| EE3 | 0.708 | 0.895 | 0.706 | 0.228 | 0.721 | 0.38 | 0.473 | 0.432 | 0.118 |
| EE4 | 0.633 | 0.505 | 0.795 | 0.271 | 0.79 | 0.438 | 0.279 | 0.33 | 0.089 |
| FC1 | 0.227 | 0.191 | 0.109 | 0.743 | 0.149 | 0.356 | 0.178 | 0.26 | 0.138 |
| FC2 | 0.296 | 0.098 | 0.347 | 0.728 | 0.338 | 0.638 | 0.348 | 0.333 | 0.357 |
| FC3 | 0.256 | 0.279 | 0.086 | 0.715 | 0.323 | 0.268 | 0.573 | 0.237 | 0.321 |
| FC4 | 0.235 | 0.069 | 0.174 | 0.723 | 0.204 | 0.455 | 0.43 | 0.106 | 0.426 |
| H1 | 0.57 | 0.467 | 0.53 | 0.338 | 0.761 | 0.442 | 0.389 | 0.447 | 0.359 |
| H2 | 0.684 | 0.726 | 0.578 | 0.292 | 0.821 | 0.375 | 0.524 | 0.494 | 0.242 |
| H3 | 0.685 | 0.572 | 0.686 | 0.253 | 0.815 | 0.281 | 0.36 | 0.471 | 0.064 |
| H4 | 0.633 | 0.505 | 0.695 | 0.271 | 0.79 | 0.438 | 0.279 | 0.33 | 0.089 |
| HM2 | 0.272 | 0.221 | 0.329 | 0.485 | 0.405 | 0.823 | 0.414 | 0.248 | 0.435 |
| HM3 | 0.337 | 0.268 | 0.347 | 0.505 | 0.412 | 0.889 | 0.289 | 0.257 | 0.322 |
| PE1 | 0.343 | 0.353 | 0.206 | 0.438 | 0.378 | 0.471 | 0.769 | 0.436 | 0.859 |
| PE2 | 0.131 | 0.273 | 0.043 | 0.545 | 0.288 | 0.407 | 0.731 | 0.221 | 0.62 |
| PE3 | 0.309 | 0.463 | 0.393 | 0.268 | 0.485 | 0.2 | 0.768 | 0.212 | 0.332 |
| PE4 | 0.371 | 0.369 | 0.375 | 0.452 | 0.312 | 0.202 | 0.754 | 0.4 | 0.337 |
| PV1 | 0.331 | 0.304 | 0.196 | 0.255 | 0.265 | 0.264 | 0.311 | 0.701 | 0.318 |
| PV2 | 0.596 | 0.379 | 0.499 | 0.306 | 0.485 | 0.156 | 0.32 | 0.815 | 0.373 |
| PV3 | 0.53 | 0.461 | 0.519 | 0.203 | 0.458 | 0.286 | 0.398 | 0.772 | 0.271 |
| SI2 | 0.215 | 0.185 | 0.192 | 0.341 | 0.26 | 0.449 | 0.663 | 0.351 | 0.896 |
| SI3 | 0.161 | 0.172 | −0.035 | 0.387 | 0.117 | 0.267 | 0.493 | 0.368 | 0.807 |
| Behavioral Intention to Adopt | Behavioral Intention to Recommend | Effort Expectancy | Facilitating Condition | Habit | Hedonic Motivation | Performance Expectancy | Price Value | Social Influence | |
|---|---|---|---|---|---|---|---|---|---|
| Behavioral Intention to Adopt | 0.798 | ||||||||
| Behavioral Intention to Recommend | 0.757 | 0.849 | |||||||
| Effort Expectancy | 0.745 | 0.653 | 0.827 | ||||||
| Facilitating Condition | 0.351 | 0.235 | 0.24 | 0.727 | |||||
| Habit | 0.711 | 0.724 | 0.71 | 0.359 | 0.797 | ||||
| Hedonic Motivation | 0.359 | 0.288 | 0.394 | 0.577 | 0.475 | 0.857 | |||
| Performance Expectancy | 0.42 | 0.498 | 0.384 | 0.539 | 0.494 | 0.401 | 0.756 | ||
| Price Value | 0.662 | 0.507 | 0.566 | 0.332 | 0.55 | 0.294 | 0.447 | 0.764 | |
| Social Influence | 0.224 | 0.209 | 0.11 | 0.42 | 0.231 | 0.433 | 0.688 | 0.418 | 0.853 |
| Variables | Indicators | Outer Loading | AVE | Notes |
|---|---|---|---|---|
| Performance Expectancy (PE) | PE1 | 0.769 | 0.571 | Valid |
| PE2 | 0.731 | Valid | ||
| PE3 | 0.768 | Valid | ||
| PE4 | 0.754 | Valid | ||
| Effort Expectancy (EE) | EE1 | 0.897 | 0.684 | Valid |
| EE2 | 0.896 | Valid | ||
| EE3 | 0.706 | Valid | ||
| EE4 | 0.795 | Valid | ||
| Social Influence (SI) | SI2 | 0.896 | 0.727 | Valid |
| SI3 | 0.807 | Valid | ||
| Facilitating Condition (FC) | FC1 | 0.743 | 0.529 | Valid |
| FC2 | 0.728 | Valid | ||
| FC3 | 0.715 | Valid | ||
| FC4 | 0.723 | Valid | ||
| Hedonic Motivation (HM) | HM2 | 0.823 | 0.734 | Valid |
| HM3 | 0.889 | Valid | ||
| Price Value (PV) | PV1 | 0.701 | 0.584 | Valid |
| PV2 | 0.815 | Valid | ||
| PV3 | 0.772 | Valid | ||
| Habit (H) | H1 | 0.761 | 0.635 | Valid |
| H2 | 0.821 | Valid | ||
| H3 | 0.815 | Valid | ||
| H4 | 0.79 | Valid | ||
| Behavioral Intention to Adopt (BIA) | BIA1 | 0.875 | 0.638 | Valid |
| BIA2 | 0.781 | Valid | ||
| BIA3 | 0.733 | Valid | ||
| Behavioral Intention to Recommend (BIR) | BIR1 | 0.802 | 0.722 | Valid |
| BIR2 | 0.895 | Valid |
| Cronbach’s Alpha | Composite Reliability | Notes | |
|---|---|---|---|
| Behavioral Intention to Adopt | 0.713 | 0.84 | Reliable |
| Behavioral Intention to Recommend | 0.721 | 0.838 | Reliable |
| Effort Expectancy | 0.842 | 0.896 | Reliable |
| Facilitating Condition | 0.707 | 0.818 | Reliable |
| Habit | 0.809 | 0.874 | Reliable |
| Hedonic Motivation | 0.741 | 0.846 | Reliable |
| Performance Expectancy | 0.762 | 0.842 | Reliable |
| Price Value | 0.755 | 0.807 | Reliable |
| Social Influence | 0.731 | 0.841 | Reliable |
| Hypotheses | Description of the Relationship | T Statistics | T Table | Evidence |
|---|---|---|---|---|
| H1 | Performance expectancy has a positive effect on the behavioral intentions of PINTU users. | 1.977 | 1.96 | Evident |
| H2 | Effort expectancy has a positive effect on the behavioral intentions of PINTU users. | 4.038 | 1.96 | Evident |
| H3 | Social influence has a positive effect on the behavioral intentions of PINTU users. | 2.84 | 1.96 | Evident |
| H4 | Facilitating conditions have a positive effect on the behavioral intentions of PINTU users. | 2.341 | 1.96 | Evident |
| H5 | Hedonic motivation has a positive effect on the behavioral intentions of PINTU users. | 2.117 | 1.96 | Evident |
| H6 | Price value has a positive effect on the behavioral intentions of PINTU users. | 3.368 | 1.96 | Evident |
| H7 | Habit values have a positive effect on behavioral intentions to use PINTU. | 2.053 | 1.96 | Evident |
| H8 | The behavioral intention of PINTU users has a positive effect on the behavioral intentions to recommend PINTU to others. | 2.381 | 1.96 | Evident |
Disclaimer/Publisher’s Note: The statements, opinions and data contained in all publications are solely those of the individual author(s) and contributor(s) and not of MDPI and/or the editor(s). MDPI and/or the editor(s) disclaim responsibility for any injury to people or property resulting from any ideas, methods, instructions or products referred to in the content. |
© 2023 by the authors. Licensee MDPI, Basel, Switzerland. This article is an open access article distributed under the terms and conditions of the Creative Commons Attribution (CC BY) license (https://creativecommons.org/licenses/by/4.0/).
Share and Cite
Restuputri, D.P.; Refoera, F.B.; Masudin, I. Investigating Acceptance of Digital Asset and Crypto Investment Applications Based on the Use of Technology Model (UTAUT2). FinTech 2023, 2, 388-413. https://doi.org/10.3390/fintech2030022
Restuputri DP, Refoera FB, Masudin I. Investigating Acceptance of Digital Asset and Crypto Investment Applications Based on the Use of Technology Model (UTAUT2). FinTech. 2023; 2(3):388-413. https://doi.org/10.3390/fintech2030022
Chicago/Turabian StyleRestuputri, Dian Palupi, Figo Bimaraka Refoera, and Ilyas Masudin. 2023. "Investigating Acceptance of Digital Asset and Crypto Investment Applications Based on the Use of Technology Model (UTAUT2)" FinTech 2, no. 3: 388-413. https://doi.org/10.3390/fintech2030022
APA StyleRestuputri, D. P., Refoera, F. B., & Masudin, I. (2023). Investigating Acceptance of Digital Asset and Crypto Investment Applications Based on the Use of Technology Model (UTAUT2). FinTech, 2(3), 388-413. https://doi.org/10.3390/fintech2030022

