Strengthening the Participation of Organisations of Persons with Disabilities in the Decision-Making of National Government and the United Nations: Further Analyses of the International Disability Alliance Global Survey
Abstract
:1. Introduction
1.1. Political Participation of Persons with Disabilities
1.2. Convention on the Rights of Persons with Disabilities and SDGs
“In the development and implementation of legislation and policies to implement the present Convention, and in other decision-making processes concerning issues relating to persons with disabilities, States Parties shall closely consult with and actively involve persons with disabilities, including children with disabilities, through their representative organisations”.[9]
“recognise the importance of international cooperation and its promotion, in support of national efforts for the realisation of the purpose and objectives of the present Convention, and will undertake appropriate and effective measures in this regard, between and among States and, as appropriate, in partnership with relevant international and regional organisations and civil society, in particular organisations of persons with disabilities”.
1.3. Research Aim
2. Materials and Methods
2.1. Participants and Procedures
2.2. Study Materials
2.3. Data Analysis
2.4. Inter-Rater Reliability
3. Results
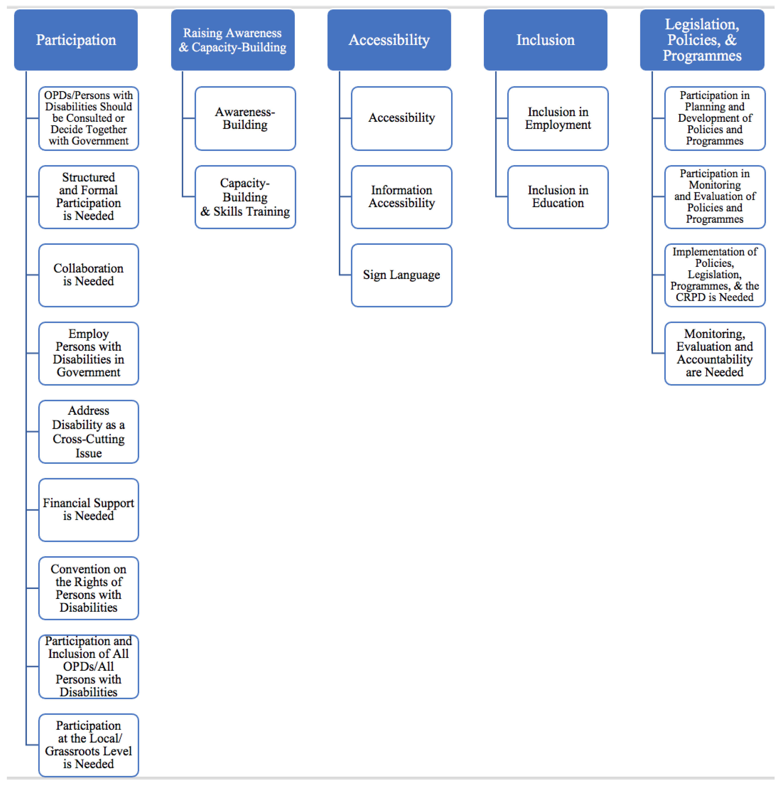
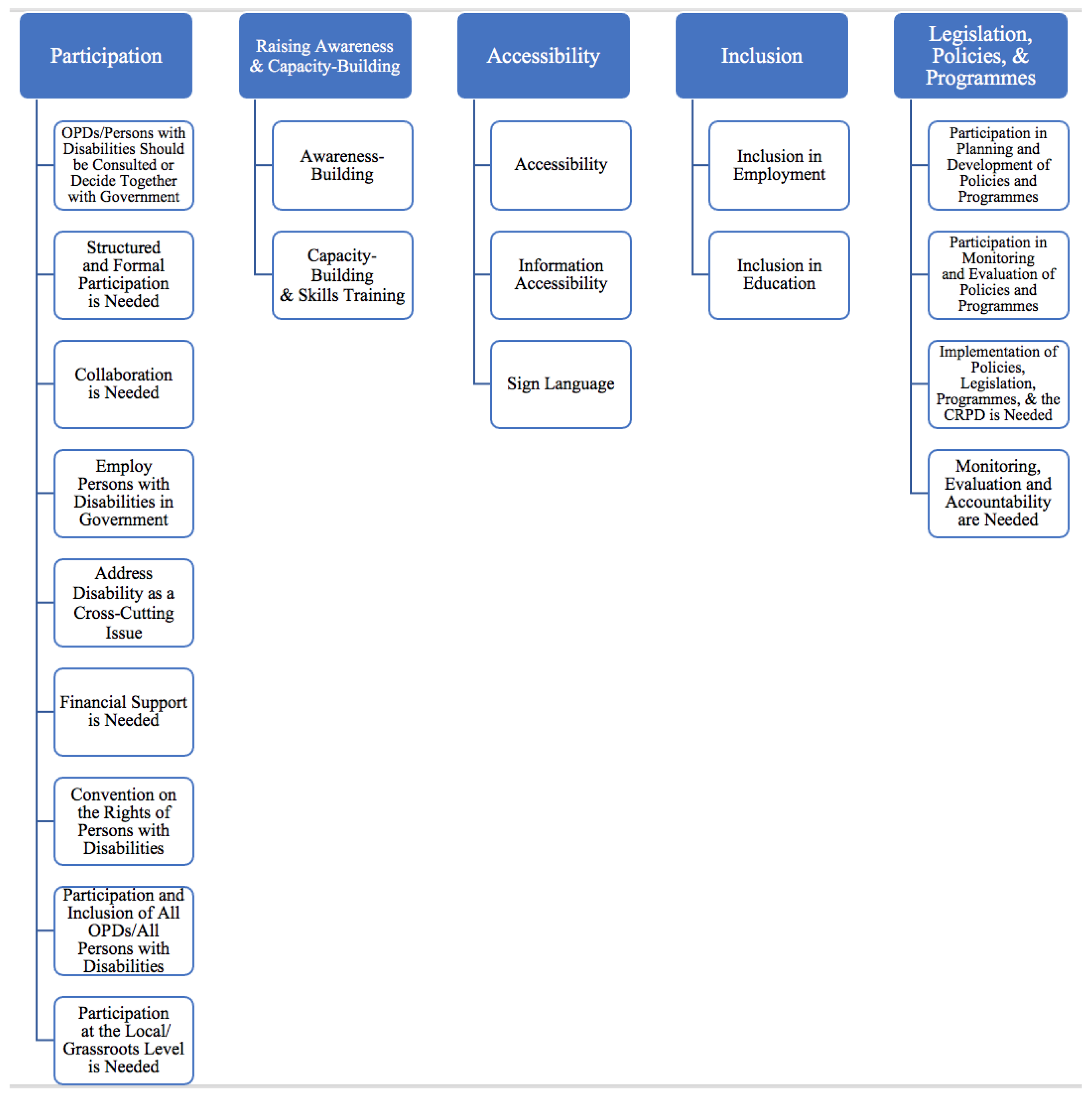
3.1. Recommendations for Governments to Improve the Way They Work with OPDs
3.1.1. Participation
3.1.2. Raising Awareness and Capacity-Building
3.1.3. Accessibility
3.1.4. Inclusion
3.1.5. Legislation, Policies and Programmes
3.2. Recommendations to OPDs to Improve the Impact of Their Work with the UN
3.2.1. Participation
3.2.2. Advocacy, Raising Awareness, and Capacity-Building
3.2.3. Accessibility
3.2.4. Human Rights
4. Discussion
Limitations
5. Conclusions
Supplementary Materials
Author Contributions
Funding
Institutional Review Board Statement
Informed Consent Statement
Data Availability Statement
Acknowledgments
Conflicts of Interest
References
- Vráblíková, K. What Kind of Democracy? Participation, Inclusiveness and Contestation; Routledge: New York, NY, USA, 2017. [Google Scholar]
- United Nations. Universal Declaration of Human Rights; UN: New York, NY, USA, 2015. [Google Scholar]
- Office of the United Nations High Commissioner for Human Rights. International Covenant on Civil and Political Rights; OHCHR: Geneva, Switzerland, 1966. [Google Scholar]
- International Disability Alliance. IDA Global Survey on DPO Participation in Development Programmes and Policies. 2019. Available online: http://www.internationaldisabilityalliance.org/global-survey (accessed on 27 June 2021).
- World Health Organization; World Bank. World Report on Disability: Summary; WHO: Geneva, Switzerland, 2011. [Google Scholar]
- Committee on the Rights of Persons with Disabilities. Convention on the Rights of Persons with Disabilities: General Comment No. 6 (2018) on Equality and Non-Discrimination; United Nations: New York, NY, USA, 2018. [Google Scholar]
- European Parliament. European Parliament Resolution on the European Disability Strategy Post-2020; European Parliament: Brussels, Belgium, 2020. [Google Scholar]
- MacLachlan, M.; Mannan, H. Is disability a health problem? Soc. Incl. 2013, 1, 139–141. [Google Scholar] [CrossRef]
- United Nations. Convention on the Rights of Persons with Disabilities and Optional Protocol; UN: New York, NY, USA, 2006. [Google Scholar]
- World Health Organization; United Nations Educational, Scientific and Cultural Organisation; International Labour Organization; International Disability and Development Consortium. Community-Based Rehabilitation Guidelines: Empowerment Component; WHO: Geneva, Switzerland, 2010. [Google Scholar]
- Mannan, H.; McVeigh, J.; Amin, M.; MacLachlan, M.; Swartz, L.; Munthali, A.; Van Rooy, G. Core concepts of human rights and inclusion of vulnerable groups in the disability and rehabilitation policies of Malawi, Namibia, Sudan, and South Africa. J. Disabil. Policy Stud. 2012, 23, 67–81. [Google Scholar] [CrossRef]
- Global Disability Rights Now. Human Rights of Indigenous Peoples with Disabilities. 2016. Available online: https://www.globaldisabilityrightsnow.org/tools/human-rights-indigenous-peoples-disabilities (accessed on 27 June 2021).
- Office of the United Nations High Commissioner for Human Rights. Summary Report: Expert Meeting on Indigenous Persons with Disabilities; OHCHR: Geneva, Switzerland, 2016. [Google Scholar]
- MacLachlan, M.; Banes, D.; Bell, D.; Borg, J.; Donnelly, B.; Fembek, M.; Ghosh, R.; Gowran, R.J.; Hannay, E.; Hiscock, D.; et al. Assistive technology policy: A position paper from the first global research, innovation, and education on assistive technology (GREAT) summit. Disabil. Rehabil. Assist. Technol. 2018, 13, 454–466. [Google Scholar] [CrossRef] [PubMed] [Green Version]
- European Commission. Questions and Answers: Strategy for the Rights of Persons with Disabilities 2021–2030. 2021. Available online: https://ec.europa.eu/commission/presscorner/detail/en/qanda_21_813 (accessed on 27 June 2021).
- Waltz, M.; Schippers, A. Politically disabled: Barriers and facilitating factors affecting people with disabilities in political life within the European Union. Disabil. Soc. 2020, 1–24. [Google Scholar] [CrossRef] [Green Version]
- MacLachlan, M.; Mji, G.; Chataika, T.; Wazakili, M.; Dube, A.K.; Mulumba, M.; Massah, B.; Wakene, D.; Kallon, F.; Maughan, M. Facilitating disability inclusion in poverty reduction processes: Group consensus perspectives from disability stakeholders in Uganda, Malawi, Ethiopia, and Sierra Leone. Disabil. Glob. South 2014, 1, 107–127. [Google Scholar]
- Wazakili, M.; Chataika, T.; Mji, G.; Dube, K.; MacLachlan, M. Social inclusion of people with disabilities in poverty reduction policies and instruments: Initial impressions from Malawi and Uganda. In Disability and Poverty: A Global Challenge; Eide, A.H., Ingstad, B., Eds.; Policy Press: Bristol, UK, 2011; pp. 15–30. [Google Scholar]
- United Nations. UN News: UN Rights Chief Calls for Boosting Political Participation of Persons with Disabilities. 2012. Available online: https://news.un.org/en/story/2012/03/405292-un-rights-chief-calls-boosting-political-participation-persons-disabilities (accessed on 27 June 2021).
- Trevisan, F.; Cogburn, D.L. Technology and Grassroots Inclusion in Global Governance: A Survey Study of Disability Rights Advocates and Effective Participation. Available online: https://scholarspace.manoa.hawaii.edu/bitstream/10125/59659/0219.pdf (accessed on 27 June 2021).
- Lang, R.; Schneider, M.; Kett, M.; Cole, E.; Groce, N. Policy development: An analysis of disability inclusion in a selection of African Union policies. Dev. Policy Rev. 2019, 37, 155–175. [Google Scholar] [CrossRef] [Green Version]
- Löve, L.; Traustadóttir, R.; Quinn, G.; Rice, J. The inclusion of the lived experience of disability in policymaking. Laws 2017, 6, 33. [Google Scholar] [CrossRef] [Green Version]
- Howard, A. Placing Disability on the Policy Agenda: An Assessment of Participation in International Policy Processes by Disabled People’s Organisations. Master’s Thesis, Oxford Brookes University, Oxford, UK, 2013. [Google Scholar]
- Sánchez Rodríguez, A.M.; MacLachlan, M.; McVeigh, J. Scaling of organisations of persons with disabilities: A case study in the People’s Democratic Republic of Lao. Disabil. CBR Incl. Dev. 2021, 32, 6–36. [Google Scholar] [CrossRef]
- Committee on the Rights of Persons with Disabilities. Convention on the Rights of Persons with Disabilities: General Comment No. 7 (2018) on the Participation of Persons with Disabilities, including Children with Disabilities, through their Representative Organizations, in the Implementation and Monitoring of the Convention; United Nations: New York, NY, USA, 2018. [Google Scholar]
- International Disability Alliance. Who We Are. Available online: https://www.internationaldisabilityalliance.org/about (accessed on 27 June 2021).
- Atkinson, V.; Azelton, A.; Fogg, K. Equal Access: How to Include Persons with Disabilities in Elections and Political Processes. Available online: http://www.ifes.org/sites/default/files/equal_access_how_to_include_persons_with_disabilities_in_elections_and_political_processes_2.pdf (accessed on 27 June 2021).
- Charlton, J.I. Nothing about Us without Us: Disability Oppression and Empowerment; University of California Press: Berkeley, CA, USA, 2000. [Google Scholar]
- World Health Organization; World Bank. World Report on Disability; WHO: Geneva, Switzerland, 2011. [Google Scholar]
- Boot, F.H.; Owuor, J.; Dinsmore, J.; MacLachlan, M. Access to assistive technology for people with intellectual disabilities: A systematic review to identify barriers and facilitators. J. Intellect. Disabil. Res. 2018, 62, 900–921. [Google Scholar] [CrossRef] [PubMed]
- Broderick, A.; Ferri, D. International and European Disability Law and Policy: Text, Cases and Materials; Cambridge University Press: Cambridge, UK, 2019. [Google Scholar]
- United Nations Division for Social Policy Development; United Nations Department of Economic and Social Affairs. Toolkit on Disability for Africa: Participation in Political and Public Life. 2016. Available online: https://www.un.org/esa/socdev/documents/disability/Toolkit/Participationin-Political-Publiclife.pdf (accessed on 27 June 2021).
- Petri, G.; Beadle-Brown, J.; Bradshaw, J. “More honoured in the breach than in the observance”—Self-advocacy and human rights. Laws 2017, 6, 26. [Google Scholar] [CrossRef] [Green Version]
- International Disability Alliance. DPOs and the CRPD. Available online: http://www.internationaldisabilityalliance.org/content/utilsing-crpd (accessed on 27 June 2021).
- Leonard Cheshire. Influencing Knowhow: Global Platforms; Leonard Cheshire: London, UK, 2021. [Google Scholar]
- International Disability Alliance. Increasingly Consulted, but not yet Participating: IDA Global Survey Report on Participation of Organisations of Persons with Disabilities. 2020. Available online: https://www.internationaldisabilityalliance.org/blog/increasingly-consulted-not-yet-participating-ida-global-survey-report-participation (accessed on 27 June 2021).
- United Nations. United Nations Disability Inclusion Strategy; UN: New York, NY, USA, 2019. [Google Scholar]
- Axelsson, C. Inclusion of Persons with Disabilities in European Union Development Cooperation Mechanisms: A Preliminary Study of Calls for Proposals in Geographic and Thematic Instruments; European Union: Brussels, Belgium, 2019. [Google Scholar]
- United Nations Department of Economic and Social Affairs. Disability and Development Report: Realizing the Sustainable Development Goals by, for and with Persons with Disabilities; UNDESA: New York, NY, USA, 2018. [Google Scholar]
- Tebbutt, E.; Brodmann, R.; Borg, J.; MacLachlan, M.; Khasnabis, C.; Horvath, R. Assistive products and the Sustainable Development Goals (SDGs). Glob. Health 2016, 12, 1–6. [Google Scholar] [CrossRef] [PubMed] [Green Version]
- United Nations. Best Practices for Including Persons with Disabilities in All Aspects of Development Efforts; UN: New York, NY, USA, 2011. [Google Scholar]
- Priestley, M.; Stickings, M.; Loja, E.; Grammenos, S.; Lawson, A.; Waddington, L.; Fridriksdottir, B. The political participation of disabled people in Europe: Rights, accessibility and activism. Elect. Stud. 2016, 42, 1–9. [Google Scholar] [CrossRef] [Green Version]
- United Nations. International Day of Persons with Disabilities. 3 December. 2020. Available online: https://www.un.org/en/observances/day-of-persons-with-disabilities (accessed on 27 June 2021).
- Elliott, R.; Timulak, L. Descriptive and interpretive approaches to qualitative research. In A Handbook of Research Methods for Clinical and Health Psychology; Miles, J., Gilbert, P., Eds.; Oxford University Press: New York, NY, USA, 2005; pp. 147–160. [Google Scholar]
- Sherlaw, W.; Hudebine, H. The United Nations Convention on the rights of persons with disabilities: Opportunities and tensions within the social inclusion and participation of persons with disabilities. Alter 2015, 9, 9–21. [Google Scholar] [CrossRef] [Green Version]
- Meyers, S. Global civil society as megaphone or echo chamber? Voice in the international disability rights movement. Int. J. Politics Cult. Soc. 2014, 27, 459–476. [Google Scholar] [CrossRef]
- Price, R.A. Strengthening Participation of People with Disabilities in Leadership Roles in Developing Countries; Institute of Development Studies: Brighton, UK, 2018. [Google Scholar]
- Flöthe, L.; Rasmussen, A. Public voices in the heavenly chorus? Group type bias and opinion representation. J. Eur. Public Policy 2019, 26, 824–842. [Google Scholar] [CrossRef]
- Waddington, L.; Broderick, A. The Post-2020 European Disability Strategy; European Parliament: Brussels, Belgium, 2020. [Google Scholar]
- Fraussen, B.; Albareda, A.; Braun, C. Conceptualizing consultation approaches: Identifying combinations of consultation tools and analyzing their implications for stakeholder diversity. Policy Sci. 2020, 53, 473–493. [Google Scholar] [CrossRef] [Green Version]
- McVeigh, J.; MacLachlan, M.; Gilmore, B.; McClean, C.; Eide, A.H.; Mannan, H.; Geiser, P.; Duttine, A.; Mji, G.; McAuliffe, E.; et al. Promoting good policy for leadership and governance of health related rehabilitation: A realist synthesis. Glob. Health 2016, 12, 1–18. [Google Scholar] [CrossRef] [PubMed] [Green Version]
- Office of the United Nations High Commissioner for Human Rights. Disability Rights: Major Milestone as Ratification of UN Convention Reaches 150 States. 2014. Available online: https://www.ohchr.org/EN/NewsEvents/Pages/DisplayNews.aspx?NewsID=15029&LangID=E (accessed on 27 June 2021).
- Keogh, R. There is No Excuse for Not Funding the Disability Sector. The Irish Times. 2019. Available online: https://www.irishtimes.com/opinion/there-is-no-excuse-for-not-funding-the-disability-sector-1.4102197 (accessed on 27 June 2021).
- Nasser, K.R.; MacLachlan, M.; McVeigh, J. Social inclusion and mental health of children with physical disabilities in Gaza, Palestine. Disabil. CBR Incl. Dev. 2016, 27, 5–36. [Google Scholar] [CrossRef] [Green Version]
- World Health Organization. 10 Facts on Disability. 2020. Available online: https://www.who.int/news-room/facts-in-pictures/detail/disabilities (accessed on 27 June 2021).
- Joseph Rowntree Foundation. UK Poverty 2020/21: The Leading Independent Report; Joseph Rowntree Foundation: York, UK, 2021. [Google Scholar]
- Schlozman, K.L.; Verba, S.; Brady, H.E. The Unheavenly Chorus: Unequal Political Voice and the Broken Promise of American Democracy; Princeton University Press: Princeton, NJ, USA, 2013. [Google Scholar]
- Shakespeare, T.; Ndagire, F.; Seketi, Q.E. Triple jeopardy: Disabled people and the COVID-19 pandemic. Lancet 2021, 397, 1331–1333. [Google Scholar] [CrossRef]
- Committee on the Rights of Persons with Disabilities. Convention on the Rights of Persons with Disabilities: General Comment No. 2 (2014) on Accessibility; United Nations: New York, NY, USA, 2014. [Google Scholar]
- United Nations Partnership on the Rights of Persons with Disabilities. Strategic Operational Framework 2020–2025; UNPRPD: New York, NY, USA, 2020. [Google Scholar]
- Amin, M.; MacLachlan, M.; Mannan, H.; El Tayeb, S.; El Khatim, A.; Swartz, L.; Munthali, A.; Van Rooy, G.; McVeigh, J.; Eide, A.; et al. EquiFrame: A framework for analysis of the inclusion of human rights and vulnerable groups in health policies. Health Hum. Rights 2011, 13, 1–20. [Google Scholar] [PubMed]
- Cote, A. The Unsteady Path: Towards Meaningful Participation of Organisations of Persons with Disabilities in the Implementation of the CRPD and SDGs. A Pilot study by Bridging the Gap. 2020. Available online: https://bridgingthegap-project.eu/wp-content/uploads/The-unsteady-path.-A-pilot-study-by-BtG.pdf (accessed on 27 June 2021).


| Variable | Question 26 (n = 275) n (Valid %) | Question 41 (n = 151) n (Valid %) |
|---|---|---|
| Questionnaire Language: | ||
| English | 198 (72.0) | 112 (74.2) |
| Spanish | 33 (12.0) | 15 (9.9) |
| French | 16 (5.8) | 7 (4.6) |
| Arabic | 12 (4.4) | 7 (4.6) |
| Russian | 8 (2.9) | 5 (3.3) |
| International Sign | 5 (1.8) | 3 (2.0) |
| Chinese | 3 (1.1) | 2 (1.3) |
| Gender: | ||
| Men | 146 (53.1) | 75 (49.7) |
| Women | 129 (46.9) | 76 (50.3) |
| Other | 0 (0) | 0 (0) |
| Disability: | ||
| A person with physical impairments | 84 (30.5) | 48 (31.8) |
| A person without a disability | 51 (18.5) | 22 (14.6) |
| Other | 43 (15.6) | 27 (17.9) |
| A blind or partially sighted person | 24 (8.7) | 17 (11.3) |
| A deaf person | 22 (8.0) | 11 (7.3) |
| A person who is hard of hearing or has other hearing difficulties | 20 (7.3) | 7 (4.6) |
| A person with multiple impairments | 8 (2.9) | 4 (2.6) |
| A person with a psychosocial disability | 7 (2.5) | 4 (2.6) |
| A person with an intellectual disability | 6 (2.2) | 3 (2.0) |
| A person with deaf-blindness | 4 (1.5) | 4 (2.6) |
| A person with autism | 3 (1.1) | 2 (1.3) |
| A person with a chronic disease | 3 (1.1) | 2 (1.3) |
| A person with short stature | 0 (0) | 0 (0) |
| A person affected by leprosy | 0 (0) | 0 (0) |
| A person with a cognitive impairment | 0 (0) | 0 (0) |
Publisher’s Note: MDPI stays neutral with regard to jurisdictional claims in published maps and institutional affiliations. |
© 2021 by the authors. Licensee MDPI, Basel, Switzerland. This article is an open access article distributed under the terms and conditions of the Creative Commons Attribution (CC BY) license (https://creativecommons.org/licenses/by/4.0/).
Share and Cite
McVeigh, J.; MacLachlan, M.; Ferri, D.; Mannan, H. Strengthening the Participation of Organisations of Persons with Disabilities in the Decision-Making of National Government and the United Nations: Further Analyses of the International Disability Alliance Global Survey. Disabilities 2021, 1, 202-217. https://doi.org/10.3390/disabilities1030016
McVeigh J, MacLachlan M, Ferri D, Mannan H. Strengthening the Participation of Organisations of Persons with Disabilities in the Decision-Making of National Government and the United Nations: Further Analyses of the International Disability Alliance Global Survey. Disabilities. 2021; 1(3):202-217. https://doi.org/10.3390/disabilities1030016
Chicago/Turabian StyleMcVeigh, Joanne, Malcolm MacLachlan, Delia Ferri, and Hasheem Mannan. 2021. "Strengthening the Participation of Organisations of Persons with Disabilities in the Decision-Making of National Government and the United Nations: Further Analyses of the International Disability Alliance Global Survey" Disabilities 1, no. 3: 202-217. https://doi.org/10.3390/disabilities1030016
APA StyleMcVeigh, J., MacLachlan, M., Ferri, D., & Mannan, H. (2021). Strengthening the Participation of Organisations of Persons with Disabilities in the Decision-Making of National Government and the United Nations: Further Analyses of the International Disability Alliance Global Survey. Disabilities, 1(3), 202-217. https://doi.org/10.3390/disabilities1030016

