Nicotinamide Counteracts Ultraviolet-B-Induced Cytotoxic Effects and Aquaporins Overexpression in the A375 Melanoma Cell Line
Abstract
1. Introduction
2. Materials and Methods
2.1. Cell Culture
2.2. UVB Irradiation
2.3. NAM Stimulation
2.4. MTT Assay
2.5. Quantitative Real-Time PCR
2.6. Western Blotting
2.7. Intracellular ROS Quantification
2.8. Indirect Immunofluorescence
2.9. Cell Cycle Analysis with Flow Cytometry
2.10. Analysis of Apoptosis with Annexin V/PI Assay
2.11. Single-Cell Gel Electrophoresis (Comet Assay)
2.12. Statistical Analysis
3. Results
3.1. Low-UVB-Dose Affected Cell Viability and Induced Cell Cycle Arrest After 24 h Post-Irradiation
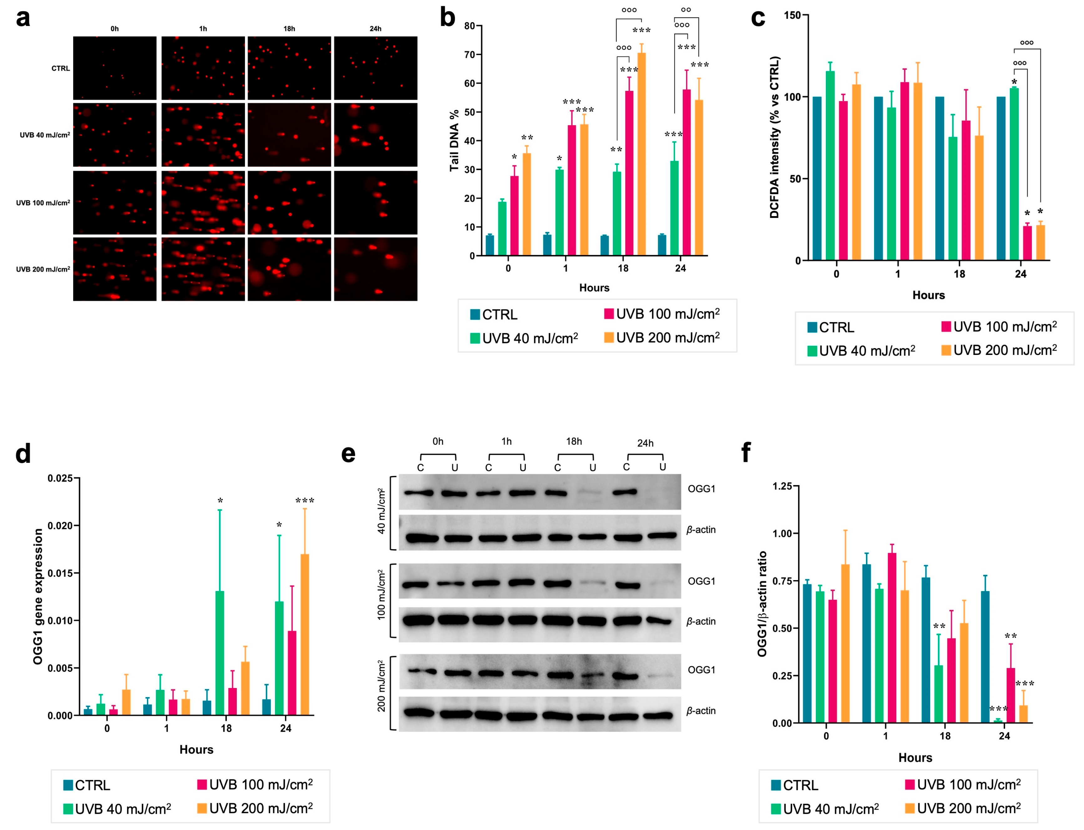
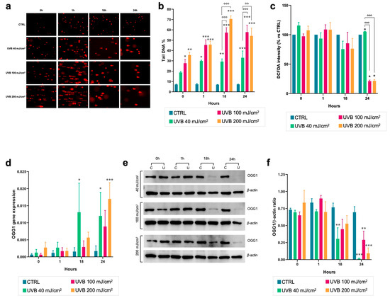
3.2. Low-UVB-Dose-Induced Oxidative Stress and DNA Damages
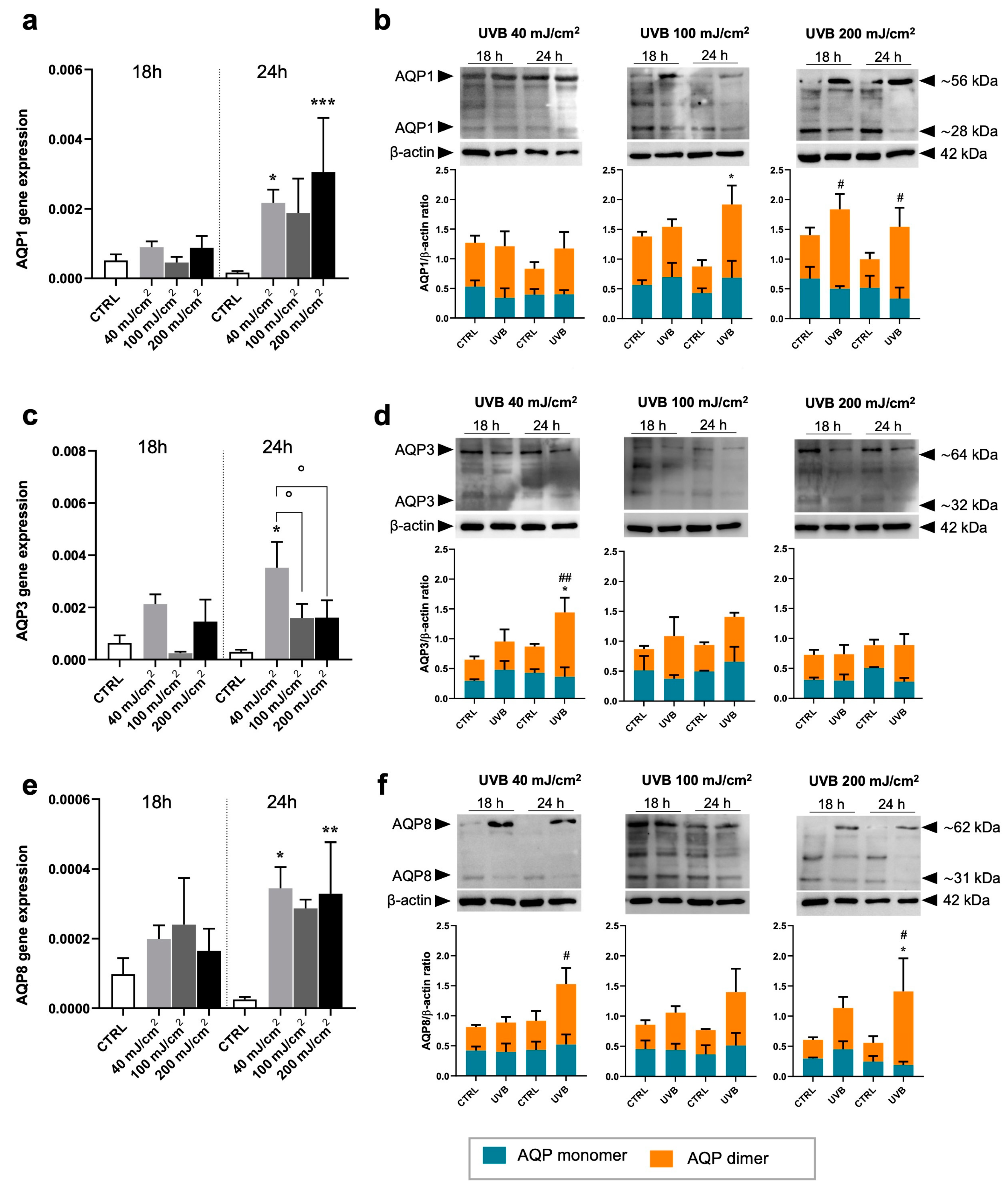
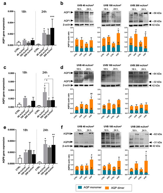
3.3. UVB Exposure Increased AQPs Expression and Protein Dimerization 24 h Post-Irradiation
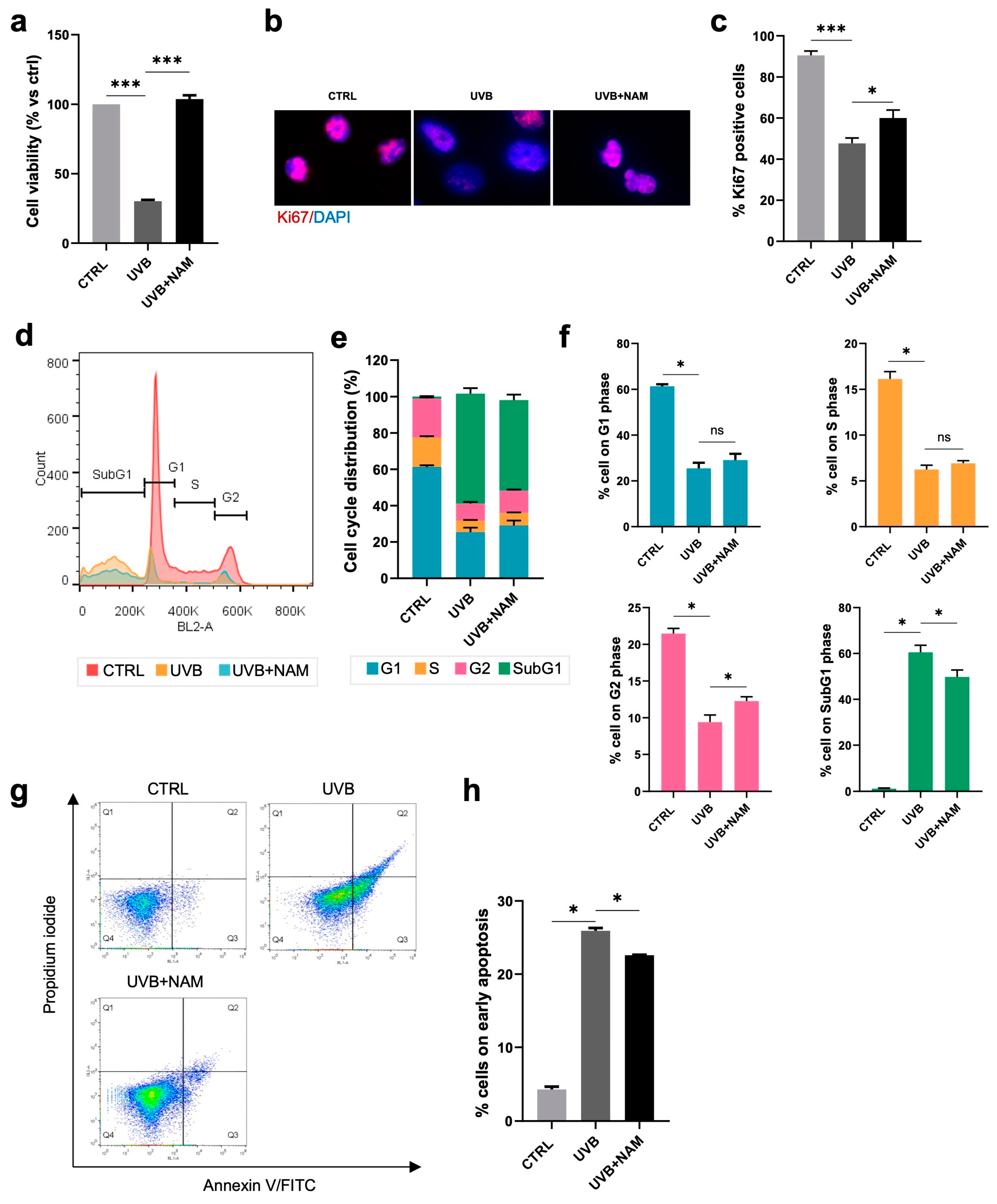
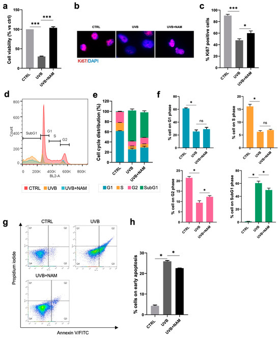
3.4. NAM Restored Cell Viability, Proliferation, and Cell Cycle
3.5. NAM-Protected Cells from UVB-Induced ROS and Oxidative DNA Damages
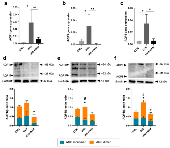
3.6. NAM Treatment Inhibited AQPs Expression and Dimerization After UVB Irradiation
4. Discussion and Conclusions
Supplementary Materials
Author Contributions
Funding
Institutional Review Board Statement
Informed Consent Statement
Data Availability Statement
Conflicts of Interest
References
- Narayanan, D.L.; Saladi, R.N.; Fox, J.L. Review: Ultraviolet Radiation and Skin Cancer. Int. J. Dermatol. 2010, 49, 978–986. [Google Scholar] [CrossRef] [PubMed]
- de Jager, T.L.; Cockrell, A.E.; Du Plessis, S.S. Ultraviolet Light Induced Generation of Reactive Oxygen Species. Adv. Exp. Med. Biol. 2017, 996, 15–23. [Google Scholar] [CrossRef] [PubMed]
- Marionnet, C.; Tricaud, C.; Bernerd, F. Exposure to Non-Extreme Solar UV Daylight: Spectral Characterization, Effects on Skin and Photoprotection. Int. J. Mol. Sci. 2014, 16, 68–90. [Google Scholar] [CrossRef] [PubMed]
- Battie, C.; Jitsukawa, S.; Bernerd, F.; Del Bino, S.; Marionnet, C.; Verschoore, M. New Insights in Photoaging, UVA Induced Damage and Skin Types. Exp. Dermatol. 2014, 23, 7–12. [Google Scholar] [CrossRef] [PubMed]
- Gordon, R. Skin Cancer: An Overview of Epidemiology and Risk Factors. Semin. Oncol. Nurs. 2013, 29, 160–169. [Google Scholar] [CrossRef] [PubMed]
- D’Orazio, J.; Jarrett, S.; Amaro-Ortiz, A.; Scott, T. UV Radiation and the Skin. Int. J. Mol. Sci. 2013, 14, 12222–12248. [Google Scholar] [CrossRef]
- Jin, S.-G.; Padron, F.; Pfeifer, G.P. UVA Radiation, DNA Damage, and Melanoma. ACS Omega 2022, 7, 32936–32948. [Google Scholar] [CrossRef]
- Song, S.; Li, F.; Zhao, B.; Zhou, M.; Wang, X. Ultraviolet Light Causes Skin Cell Senescence: From Mechanism to Prevention Principle. Adv. Biol. 2024, 9, 2400090. [Google Scholar] [CrossRef] [PubMed]
- Molho-Pessach, V.; Lotem, M. Ultraviolet Radiation and Cutaneous Carcinogenesis. Curr. Probl. Dermatol. 2007, 35, 14–27. [Google Scholar] [CrossRef] [PubMed]
- Geng, X.; Shao, G.; Jiang, T.; Yang, B. Transport Characteristics of Aquaporins. In Aquaporins; Yang, B., Ed.; Advances in Experimental Medicine and Biology; Springer Nature: Singapore, 2023; Volume 1398, pp. 53–64. ISBN 978-981-19741-4-4. [Google Scholar]
- Login, F.H.; Nejsum, L.N. Aquaporin Water Channels: Roles beyond Renal Water Handling. Nat. Rev. Nephrol. 2023, 19, 604–618. [Google Scholar] [CrossRef]
- Tardelli, M.; Stulnig, T.M. Aquaporin Regulation in Metabolic Organs. Vitam. Horm. 2020, 112, 71–93. [Google Scholar] [CrossRef] [PubMed]
- Osorio, G.; Zulueta-Dorado, T.; González-Rodríguez, P.; Bernabéu-Wittel, J.; Conejo-Mir, J.; Ramírez-Lorca, R.; Echevarría, M. Expression Pattern of Aquaporin 1 and Aquaporin 3 in Melanocytic and Nonmelanocytic Skin Tumors. Am. J. Clin. Pathol. 2019, 152, 446–457. [Google Scholar] [CrossRef]
- Camillo, L.; Esposto, E.; Gironi, L.C.; Airoldi, C.; Alhamed, S.A.; Boldorini, R.L.; Zavattaro, E.; Savoia, P. Aquaporin 1, Aquaporin 8, and Aquaporin 9 Expressions in Malignant Melanoma: A Possible Correlation with Prognosis and Clinical Outcome. J. Clin. Med. 2023, 12, 7137. [Google Scholar] [CrossRef] [PubMed]
- Karimi, N.; Ahmadi, V. Aquaporin Channels in Skin Physiology and Aging Pathophysiology: Investigating Their Role in Skin Function and the Hallmarks of Aging. Biology 2024, 13, 862. [Google Scholar] [CrossRef] [PubMed]
- Chen, A.C.; Damian, D.L. Nicotinamide and the Skin. Australas. J. Dermatol. 2014, 55, 169–175. [Google Scholar] [CrossRef]
- Park, J.; Halliday, G.M.; Surjana, D.; Damian, D.L. Nicotinamide Prevents Ultraviolet Radiation-Induced Cellular Energy Loss. Photochem. Photobiol. 2010, 86, 942–948. [Google Scholar] [CrossRef]
- Tan, C.Y.R.; Tan, C.L.; Chin, T.; Morenc, M.; Ho, C.Y.; Rovito, H.A.; Quek, L.S.; Soon, A.L.; Lim, J.S.Y.; Dreesen, O.; et al. Nicotinamide Prevents UVB- and Oxidative Stress–Induced Photoaging in Human Primary Keratinocytes. J. Investig. Dermatol. 2022, 142, 1670–1681.e12. [Google Scholar] [CrossRef] [PubMed]
- Camillo, L.; Gironi, L.C.; Esposto, E.; Zavattaro, E.; Savoia, P. Nicotinamide and Calcipotriol Counteract UVB-Induced Photoaging on Primary Human Dermal Fibroblasts. J. Photochem. Photobiol. 2022, 12, 100158. [Google Scholar] [CrossRef]
- Camillo, L.; Gironi, L.C.; Zavattaro, E.; Esposto, E.; Savoia, P. Nicotinamide Attenuates UV-Induced Stress Damage in Human Primary Keratinocytes from Cancerization Fields. J. Investig. Dermatol. 2022, 142, 1466–1477.e1. [Google Scholar] [CrossRef]
- Hyeraci, M.; Papanikolau, E.S.; Grimaldi, M.; Ricci, F.; Pallotta, S.; Monetta, R.; Minafò, Y.A.; Di Lella, G.; Galdo, G.; Abeni, D.; et al. Systemic Photoprotection in Melanoma and Non-Melanoma Skin Cancer. Biomolecules 2023, 13, 1067. [Google Scholar] [CrossRef] [PubMed]
- Schneider, C.A.; Rasband, W.S.; Eliceiri, K.W. NIH Image to ImageJ: 25 Years of Image Analysis. Nat. Methods 2012, 9, 671–675. [Google Scholar] [CrossRef] [PubMed]
- Clementi, E.; Garajova, Z.; Markkanen, E. Measuring DNA Damage Using the Alkaline Comet Assay in Cultured Cells. Bio-Protocol 2021, 11, e4119. [Google Scholar] [CrossRef]
- Sung, H.; Ferlay, J.; Siegel, R.L.; Laversanne, M.; Soerjomataram, I.; Jemal, A.; Bray, F. Global Cancer Statistics 2020: GLOBOCAN Estimates of Incidence and Mortality Worldwide for 36 Cancers in 185 Countries. CA Cancer J. Clin. 2021, 71, 209–249. [Google Scholar] [CrossRef] [PubMed]
- Verkman, A.S. Aquaporins. Curr. Biol. CB 2013, 23, R52–R55. [Google Scholar] [CrossRef] [PubMed]
- De Ieso, M.L.; Yool, A.J. Mechanisms of Aquaporin-Facilitated Cancer Invasion and Metastasis. Front. Chem. 2018, 6, 135. [Google Scholar] [CrossRef]
- Snaidr, V.A.; Damian, D.L.; Halliday, G.M. Nicotinamide for Photoprotection and Skin Cancer Chemoprevention: A Review of Efficacy and Safety. Exp. Dermatol. 2019, 28, 15–22. [Google Scholar] [CrossRef]
- Gag, O.; Dinu, Ștefania; Manea, H.; Marcovici, I.; Pînzaru, I.; Popovici, R.; Crăiniceanu, Z.; Gyori, Z.; Iovănescu, G.; Chiriac, S. UVA/UVB Irradiation Exerts a Distinct Phototoxic Effect on Human Keratinocytes Compared to Human Malignant Melanoma Cells. Life 2023, 13, 1144. [Google Scholar] [CrossRef] [PubMed]
- Lan, C.-C.E.; Wu, C.-S.; Huang, S.-M.; Wu, C.-H.; Lai, H.-C.; Peng, Y.-T.; Hou, P.-S.; Yang, H.-J.; Chen, G.-S. Irradiance-Dependent UVB Photocarcinogenesis. Sci. Rep. 2016, 6, 37403. [Google Scholar] [CrossRef] [PubMed]
- Valavanidis, A.; Vlachogianni, T.; Fiotakis, C. 8-Hydroxy-2′-Deoxyguanosine (8-OHdG): A Critical Biomarker of Oxidative Stress and Carcinogenesis. J. Environ. Sci. Health Part C Environ. Carcinog. Ecotoxicol. Rev. 2009, 27, 120–139. [Google Scholar] [CrossRef]
- Zhong, Y.; Zhang, X.; Feng, R.; Fan, Y.; Zhang, Z.; Zhang, Q.; Wan, J.; Wang, Y.; Yu, H.; Li, G. OGG1: An Emerging Multifunctional Therapeutic Target for the Treatment of Diseases Caused by Oxidative DNA Damage. Med. Res. Rev. 2024, 44, 2825–2848. [Google Scholar] [CrossRef]
- Vlahopoulos, S.; Pan, L.; Varisli, L.; Dancik, G.M.; Karantanos, T.; Boldogh, I. OGG1 as an Epigenetic Reader Affects NFκB: What This Means for Cancer. Cancers 2023, 16, 148. [Google Scholar] [CrossRef] [PubMed]
- Bajgar, R.; Moukova, A.; Chalupnikova, N.; Kolarova, H. Differences in the Effects of Broad-Band UVA and Narrow-Band UVB on Epidermal Keratinocytes. Int. J. Environ. Res. Public Health 2021, 18, 12480. [Google Scholar] [CrossRef] [PubMed]
- Kim, W.-O.; Kim, S.-A.; Jung, Y.-A.; Suh, S.-I.; Ryoo, Y.-W. Ultraviolet B Downregulated Aquaporin 1 Expression via the MEK/ERK Pathway in the Dermal Fibroblasts. Ann. Dermatol. 2020, 32, 213–222. [Google Scholar] [CrossRef]
- Jiang, Q.; Cao, C.; Lu, S.; Kivlin, R.; Wallin, B.; Chu, W.; Bi, Z.; Wang, X.; Wan, Y. MEK/ERK Pathway Mediates UVB-Induced AQP1 Downregulation and Water Permeability Impairment in Human Retinal Pigment Epithelial Cells. Int. J. Mol. Med. 2009, 23, 771–777. [Google Scholar] [CrossRef] [PubMed]
- Shan, S.-J.; Xiao, T.; Chen, J.; Geng, S.-L.; Li, C.-P.; Xu, X.; Hong, Y.; Ji, C.; Guo, Y.; Wei, H.; et al. Kanglaite Attenuates UVB-Induced down-Regulation of Aquaporin-3 in Cultured Human Skin Keratinocytes. Int. J. Mol. Med. 2012, 29, 625–629. [Google Scholar] [CrossRef][Green Version]
- Li, Z.; Jiang, R.; Wang, M.; Zhai, L.; Liu, J.; Xu, X.; Sun, L.; Zhao, D. Ginsenosides Repair UVB-Induced Skin Barrier Damage in BALB/c Hairless Mice and HaCaT Keratinocytes. J. Ginseng Res. 2022, 46, 115–125. [Google Scholar] [CrossRef]
- Ichihashi, M.; Ando, H. The Maximal Cumulative Solar UVB Dose Allowed to Maintain Healthy and Young Skin and Prevent Premature Photoaging. Exp. Dermatol. 2014, 23, 43–46. [Google Scholar] [CrossRef]
- Tan, C.L.; Chin, T.; Tan, C.Y.R.; Rovito, H.A.; Quek, L.S.; Oblong, J.E.; Bellanger, S. Nicotinamide Metabolism Modulates the Proliferation/Differentiation Balance and Senescence of Human Primary Keratinocytes. J. Investig. Dermatol. 2019, 139, 1638–1647.e3. [Google Scholar] [CrossRef]
- Kwak, J.Y.; Ham, H.J.; Kim, C.M.; Hwang, E.S. Nicotinamide Exerts Antioxidative Effects on Senescent Cells. Mol. Cells 2015, 38, 229–235. [Google Scholar] [CrossRef] [PubMed]






Disclaimer/Publisher’s Note: The statements, opinions and data contained in all publications are solely those of the individual author(s) and contributor(s) and not of MDPI and/or the editor(s). MDPI and/or the editor(s) disclaim responsibility for any injury to people or property resulting from any ideas, methods, instructions or products referred to in the content. |
© 2025 by the authors. Licensee MDPI, Basel, Switzerland. This article is an open access article distributed under the terms and conditions of the Creative Commons Attribution (CC BY) license (https://creativecommons.org/licenses/by/4.0/).
Share and Cite
Camillo, L.; Esposto, E.; Gironi, L.C.; Zavattaro, E.; Savoia, P. Nicotinamide Counteracts Ultraviolet-B-Induced Cytotoxic Effects and Aquaporins Overexpression in the A375 Melanoma Cell Line. Dermato 2025, 5, 3. https://doi.org/10.3390/dermato5010003
Camillo L, Esposto E, Gironi LC, Zavattaro E, Savoia P. Nicotinamide Counteracts Ultraviolet-B-Induced Cytotoxic Effects and Aquaporins Overexpression in the A375 Melanoma Cell Line. Dermato. 2025; 5(1):3. https://doi.org/10.3390/dermato5010003
Chicago/Turabian StyleCamillo, Lara, Elia Esposto, Laura Cristina Gironi, Elisa Zavattaro, and Paola Savoia. 2025. "Nicotinamide Counteracts Ultraviolet-B-Induced Cytotoxic Effects and Aquaporins Overexpression in the A375 Melanoma Cell Line" Dermato 5, no. 1: 3. https://doi.org/10.3390/dermato5010003
APA StyleCamillo, L., Esposto, E., Gironi, L. C., Zavattaro, E., & Savoia, P. (2025). Nicotinamide Counteracts Ultraviolet-B-Induced Cytotoxic Effects and Aquaporins Overexpression in the A375 Melanoma Cell Line. Dermato, 5(1), 3. https://doi.org/10.3390/dermato5010003

