A Structural Equation Model of Perceived Stress Level Related to Personality Trait, Chronotype Profile, and Eating Behaviour
Abstract
1. Introduction
2. Background
3. The Study
Aims
4. Methods
4.1. Design
4.2. Sample and Recruitment
4.3. Data Collection
4.4. Instruments, Validity, and Reliability
4.5. Data Analysis
4.6. Ethical Considerations
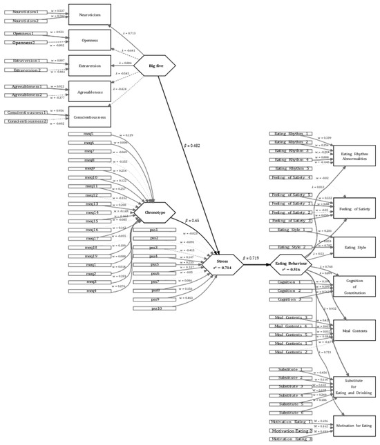
5. Results
6. Discussion
6.1. Personality Trait as Main Factor of Stress Among Nurses
6.2. Understanding Chronotype Profile and Stress Among Nurses
6.3. Understanding Eating Behaviour and Stress Among Nurses
6.4. Demographic Profiles and Stress Among Nurses
6.5. Study Limitations
7. Conclusions
Author Contributions
Funding
Institutional Review Board Statement
Informed Consent Statement
Data Availability Statement
Conflicts of Interest
References
- Sveinsdottir, H.; Biering, P.; Ramel, A. Occupational stress, job satisfaction, and working environment among Icelandic nurses: A cross-sectional questionnaire survey. Int. J. Nurs. Stud. 2006, 43, 875–889. [Google Scholar] [CrossRef] [PubMed]
- Nasiry Zarrin Ghabaee, N.; Talebpour Amir, F.; Hosseini Velshkolaei, M.R.; Rajabzadeh, R. Quality of life and its relationship to the Job stress in among nursing staff in Hospitals of Sari, in 2015. J. Nurs. Educ. 2016, 5, 40–48. [Google Scholar]
- Emilia, Z.A.; Noor Hassim, I. Work-related stress and coping: A survey on medical and surgical nurses in a Malaysian teaching hospital. Jab. Kesihat. Masy. 2007, 13, 56–76. [Google Scholar]
- Ghawadra, S.F.; Abdullah, K.L.; Choo, W.Y.; Phang, C.K. Psychological distress and its association with job satisfaction among nurses in a teaching hospital. J. Clin. Nurs. 2019, 28, 4087–4097. [Google Scholar] [CrossRef] [PubMed]
- Maharaj, S.; Lees, T.; Lal, S. Prevalence and risk factors of depression, anxiety, and stress in a cohort of Australian nurses. Int. J. Environ. Res. Public Health 2019, 16, 61. [Google Scholar] [CrossRef]
- Gheshlagh, R.G.; Parizad, N.; Dalvand, S.; Zarei, M.; Farajzadeh, M.; Karami, M.; Sayehmiri, K. The prevalence of job stress among nurses in Iran: A meta-analysis study. Nurs. Midwifery Stud. 2017, 6, 143–148. [Google Scholar]
- Jacobs, A.C.; Lourens, M. Emotional challenges faced by nurses when taking care of children in a private hospital in South Africa. Afr. J. Nurs. Midwifery 2016, 18, 196–210. [Google Scholar] [CrossRef]
- Mark, G.; Smith, A.P. Occupational stress, job characteristics, coping, and the mental health of nurses. Br. J. Health Psychol. 2012, 17, 505–521. [Google Scholar] [CrossRef]
- Babapour, A.-R.; Gahassab-Mozaffari, N.; Fathnezhad-Kazemi, A. Nurses’ job stress and its impact on quality of life and caring behaviors: A cross-sectional study. BMC Nurs. 2022, 21, 75. [Google Scholar] [CrossRef]
- Park, S.-A.; Ahn, S.-H. Relation of compassionate competence to burnout, job stress, turnover intention, job satisfaction and organizational commitment for oncology nurses in Korea. Asian Pac. J. Cancer Prev. 2015, 16, 5463–5469. [Google Scholar] [CrossRef]
- Varghese, A.; George, G.; Kondaguli, S.V.; Naser, A.Y.; Khakha, D.C.; Chatterji, R. Decline in the mental health of nurses across the globe during COVID-19: A systematic review and meta-analysis. J. Glob. Health 2021, 11, 05009. [Google Scholar] [CrossRef] [PubMed]
- Divinakumar, K.J.; Bhat, P.S.; Prakash, J.; Srivastava, K. Personality traits and its correlation to burnout in female nurses. Ind. Psychiatry J. 2019, 28, 24–28. [Google Scholar] [CrossRef]
- Folkman, S.; Lazarus, R.S. Coping as a mediator of emotion. J. Personal. Soc. Psychol. 1988, 54, 466–475. [Google Scholar] [CrossRef]
- Abdollahi, A.; Abu Talib, M.; Yaacob, S.N.; Ismail, Z. Hardiness as a mediator between perceived stress and happiness in nurses. J. Psychiatr. Ment. Health Nurs. 2014, 21, 789–796. [Google Scholar] [CrossRef] [PubMed]
- Wu, Y.; Wang, J.; Luo, C.; Hu, S.; Lin, X.; Anderson, A.E.; Bruera, E.; Yang, X.; Wei, S.; Qian, Y. A Comparison of Burnout Frequency Among Oncology Physicians and Nurses Working on the Frontline and Usual Wards During the COVID-19 Epidemic in Wuhan, China. J. Pain Symptom Manag. 2020, 60, e60–e65. [Google Scholar] [CrossRef] [PubMed]
- Yao, Y.; Zhao, S.; Gao, X.; An, Z.; Wang, S.; Li, H.; Li, Y.; Gao, L.; Lu, L.; Dong, Z. General self-efficacy modifies the effect of stress on burnout in nurses with different personality types. BMC Health Serv. Res. 2018, 18, 667. [Google Scholar] [CrossRef] [PubMed]
- John, O.P.; Naumann, L.P.; Soto, C.J. Paradigm shift to the integrative big five trait taxonomy. Handb. Personal. Theory Res. 2008, 3, 114–158. [Google Scholar]
- Trull, T.J.; Widiger, T.A. Dimensional models of personality: The five-factor model and the DSM-5. Dialogues Clin. Neurosci. 2013, 15, 135–146. [Google Scholar] [CrossRef]
- Pflügner, K.; Maier, C.; Mattke, J.; Weitzel, T. Personality profiles that put users at risk of perceiving technostress: A qualitative comparative analysis with the big five personality traits. Bus. Inf. Syst. Eng. 2021, 63, 389–402. [Google Scholar] [CrossRef]
- Roenneberg, T.; Wirz-Justice, A.; Merrow, M. Life between clocks: Daily temporal patterns of human chronotypes. J. Biol. Rhythm. 2003, 18, 80–90. [Google Scholar] [CrossRef]
- Adan, A.; Archer, S.N.; Hidalgo, M.P.; Di Milia, L.; Natale, V.; Randler, C. Circadian typology: A comprehensive review. Chronobiol. Int. 2012, 29, 1153–1175. [Google Scholar] [CrossRef] [PubMed]
- Fabbian, F.; Zucchi, B.; De Giorgi, A.; Tiseo, R.; Boari, B.; Salmi, R.; Cappadona, R.; Gianesini, G.; Bassi, E.; Signani, F.; et al. Chronotype, gender and general health. Chronobiol. Int. 2016, 33, 863–882. [Google Scholar] [CrossRef] [PubMed]
- Borbély, A.A.; Daan, S.; Wirz-Justice, A.; Deboer, T. The two-process model of sleep regulation: A reappraisal. J. Sleep Res. 2016, 25, 131–143. [Google Scholar] [CrossRef] [PubMed]
- Videnovic, A.; Lazar, A.S.; Barker, R.A.; Overeem, S. ‘The clocks that time us’—Circadian rhythms in neurodegenerative disorders. Nat. Rev. Neurol. 2014, 10, 683–693. [Google Scholar] [CrossRef]
- Jahromi, M.F.; Moattari, M.; Sharif, F. Novice nurses’ perception of working night shifts: A qualitative study. J. Caring Sci. 2013, 2, 169. [Google Scholar]
- West, S.; Boughton, M.; Byrnes, M. Juggling multiple temporalities: The shift work story of mid-life nurses. J. Nurs. Manag. 2009, 17, 110–119. [Google Scholar] [CrossRef]
- Yau, Y.H.; Potenza, M.N. Stress and Eating Behaviors. Minerva Endocrinol. 2013, 38, 255–267. [Google Scholar]
- Grimm, E.R.; Steinle, N.I. Genetics of eating behavior: Established and emerging concepts. Nutr. Rev. 2011, 69, 52–60. [Google Scholar] [CrossRef]
- Scott, C.; Johnstone, A.M. Stress and eating behaviour: Implications for obesity. Obes. Facts 2012, 5, 277–287. [Google Scholar] [CrossRef]
- George, S.A.; Khan, S.; Briggs, H.; Abelson, J.L. CRH-stimulated cortisol release and food intake in healthy, non-obese adults. Psychoneuroendocrinology 2010, 35, 607–612. [Google Scholar] [CrossRef]
- Almajwal, A.M. Stress, shift duty, and eating behavior among nurses in Central Saudi Arabia. Saudi Med. J. 2016, 37, 191. [Google Scholar] [CrossRef] [PubMed]
- Naing, L.; Bin Nordin, R.; Abdul Rahman, H.; Naing, Y.T. Sample size calculation for prevalence studies using Scalex and ScalaR calculators. BMC Med. Res. Methodol. 2022, 22, 209. [Google Scholar] [CrossRef] [PubMed]
- Cohen, J. Statistical Power Analysis for the Behavioural Sciences; Lawrence Earlbaum Associates: Hillside, NJ, USA, 1988. [Google Scholar]
- Rammstedt, B.; John, O.P. Measuring personality in one minute or less: A 10-item short version of the Big Five Inventory in English and German. J. Res. Pers. 2007, 41, 203–212. [Google Scholar] [CrossRef]
- Caci, H.; Deschaux, O.; Adan, A.; Natale, V. Comparing three morningness scales: Age and gender effects, structure and cut-off criteria. Sleep Med. 2009, 10, 240–245. [Google Scholar] [CrossRef]
- Lee, J.H.; Kim, S.J.; Lee, S.Y.; Jang, K.H.; Kim, I.S.; Duffy, J.F. Reliability and validity of the Korean version of Morningness–Eveningness Questionnaire in adults aged 20–39 years. Chronobiol. Int. 2014, 31, 479–486. [Google Scholar] [CrossRef] [PubMed]
- Tayama, J.; Ogawa, S.; Takeoka, A.; Kobayashi, M.; Shirabe, S. Item response theory-based validation of a short form of the Eating Behavior Scale for Japanese adults. Medicine 2017, 96, e8334. [Google Scholar] [CrossRef]
- Kiziloğlu, B.; Karabulut, N. The effect of personality traits of surgical nurses on COVID-19 fear, work stress, and psychological resilience in the pandemic. J. PeriAnesthesia Nurs. 2023, 38, 572–578. [Google Scholar] [CrossRef]
- Ang, S.Y.; Dhaliwal, S.S.; Ayre, T.C.; Uthaman, T.; Fong, K.Y.; Tien, C.E.; Zhou, H.; Della, P. Demographics and personality factors associated with burnout among nurses in a Singapore tertiary hospital. BioMed Res. Int. 2016, 2016, 6960184. [Google Scholar] [CrossRef]
- Grohol, J.M.; The Big Five Personality Traits. PsychCentral. 2019. Available online: https://psychcentral.com/lib/the-big-five-personality-traits (accessed on 1 December 2022).
- McCrae, R.R.; Costa, P.T., Jr. Personality trait structure as a human universal. Am. Psychol. 1997, 52, 509. [Google Scholar] [CrossRef]
- Deary, I.J.; Watson, R.; Hogston, R. A longitudinal cohort study of burnout and attrition in nursing students. J. Adv. Nurs. 2003, 43, 71–81. [Google Scholar] [CrossRef]
- Stoeber, J.; Otto, K.; Dalbert, C. Perfectionism and the Big Five: Conscientiousness predicts longitudinal increases in self-oriented perfectionism. Pers. Individ. Dif. 2009, 47, 363–368. [Google Scholar] [CrossRef]
- Judge, T.A.; Heller, D.; Mount, M.K. Five-factor model of personality and job satisfaction: A meta-analysis. J. Appl. Psychol. 2002, 87, 530. [Google Scholar] [CrossRef] [PubMed]
- Chin, W.W. The partial least squares approach to structural equation modeling. Mod. Methods Bus. Res. 1998, 295, 295–336. [Google Scholar]
- Gębska, M.; Dalewski, B.; Pałka, Ł.; Kołodziej, Ł.; Sobolewska, E. Chronotype profile, stress, depression level, and temporomandibular symptoms in students with type D personality. J. Clin. Med. 2022, 11, 1886. [Google Scholar] [CrossRef]
- Xie, J.; Li, J.; Zhang, C.; Zhou, Y.; Luo, X.; Liu, M.; Wang, S.; Ding, S.; Li, L.; Cheng, A.S. Factors Associated with Circadian Rhythm, Job Burnout, and Perceived Stress Among Nurses in Chinese Tertiary Hospitals: A Cross-Sectional Study. PREPRINT (Version 1). 2021. Available online: https://europepmc.org/article/ppr/ppr398173 (accessed on 22 September 2021).
- Antypa, N.; Verkuil, B.; Molendijk, M.; Schoevers, R.; Penninx, B.W.J.H.; Van Der Does, W. Associations between chronotypes and psychological vulnerability factors of depression. Chronobiol. Int. 2017, 34, 1125–1135. [Google Scholar] [CrossRef]
- Zhang, Y.; Peters, A.; Bradstreet, J. Relationships among sleep quality, coping styles, and depressive symptoms among college nursing students: A multiple mediator model. J. Prof. Nurs. 2018, 34, 320–325. [Google Scholar] [CrossRef]
- Roenneberg, T.; Pilz, L.K.; Zerbini, G.; Winnebeck, E.C. Chronotype and social jetlag: A (self-) critical review. Biology 2019, 8, 54. [Google Scholar] [CrossRef]
- Foster, R.G.; Peirson, S.N.; Wulff, K.; Winnebeck, E.; Vetter, C.; Roenneberg, T. Sleep and circadian rhythm disruption in social jetlag and mental illness. Prog. Mol. Biol. Transl. Sci. 2013, 119, 325–346. [Google Scholar]
- Yoshizaki, T.; Kawano, Y.; Tada, Y.; Hida, A.; Midorikawa, T.; Hasegawa, K.; Mitani, T.; Komatsu, T.; Togo, F. Diurnal 24-hour rhythm in ambulatory heart rate variability during the day shift in rotating shift workers. J. Biol. Rhythm. 2013, 28, 227–236. [Google Scholar] [CrossRef]
- Yoshizaki, T.; Kawano, Y.; Noguchi, O.; Onishi, J.; Teramoto, R.; Sunami, A.; Yokoyama, Y.; Tada, Y.; Hida, A.; Togo, F. Association of eating behaviours with diurnal preference and rotating shift work in Japanese female nurses: A cross-sectional study. BMJ Open 2016, 6, e011987. [Google Scholar] [CrossRef]
- Samhat, Z.; Attieh, R.; Sacre, Y. Relationship between night shift work, eating habits and BMI among nurses in Lebanon. BMC Nurs. 2020, 19, 25. [Google Scholar] [CrossRef] [PubMed]
- Zeng, W.; Shang, S.; Fang, Q.; He, S.; Li, J.; Yao, Y. Health promoting lifestyle behaviors and associated predictors among clinical nurses in China: A cross-sectional study. BMC Nurs. 2021, 20, 230. [Google Scholar] [CrossRef] [PubMed]
- Gupta, C.C.; Coates, A.M.; Dorrian, J.; Banks, S. The factors influencing the eating behaviour of shiftworkers: What, when, where and why. Ind. Health 2019, 57, 419–453. [Google Scholar] [CrossRef]
- Power, B. Supporting nurses to adopt healthy eating behaviours. Nurs. Stand. R. Coll. Nurs. GB 1987 2018, 33, 56–61. [Google Scholar] [CrossRef] [PubMed]
- Cheong, Z.Y.; Lopez, V.; Tam, W.S.W. Barriers to healthy eating among nurses working in hospitals: A meta-synthesis. J. Adv. Nurs. 2022, 78, 314–331. [Google Scholar] [CrossRef]
- Faraji, A.; Karimi, M.; Azizi, S.M.; Janatolmakan, M.; Khatony, A. Occupational stress and its related demographic factors among Iranian CCU nurses: A cross-sectional study. BMC Res. Notes 2019, 12, 634. [Google Scholar] [CrossRef]
- Picakciefe, M.; Turgut, A.; Igneci, E.; Cayli, F.; Deveci, A. Relationship between socio-demographic features, work-related conditions, and level of anxiety among Turkish primary health care workers. Workplace Health Saf. 2015, 63, 502–511. [Google Scholar] [CrossRef]
- Moseley, A.; Jeffers, L.; Paterson, J. The retention of the older nursing workforce: A literature review exploring factors that influence the retention and turnover of older nurses. Contemp. Nurse 2008, 30, 46–56. [Google Scholar] [CrossRef]
- Kim, S.-Y.; Shin, D.-W.; Oh, K.-S.; Kim, E.-J.; Park, Y.-R.; Shin, Y.-C.; Lim, S.-W. Gender differences of occupational stress associated with suicidal ideation among South Korean employees: The Kangbuk Samsung Health Study. Psychiatry Investig. 2017, 15, 156. [Google Scholar] [CrossRef]
- Hersch, R.K.; Cook, R.F.; Deitz, D.K.; Kaplan, S.; Hughes, D.; Friesen, M.A.; Vezina, M. Reducing nurses’ stress: A randomized controlled trial of a web-based stress management program for nurses. Appl. Nurs. Res. 2016, 32, 18–25. [Google Scholar] [CrossRef]
- Osei-Mireku, G.; Wang, X.; Lartey, J.; Sarpong, F. Individual differences in experiencing occupational stress—A case study on nurses of Tamale Teaching Hospital (TTH). Open J. Bus. Manag. 2020, 8, 1657. [Google Scholar] [CrossRef]

| Perceived Stress Levels | Overall, N = 1700 | Low/Moderate, n = 222 | High, n = 1478 | p-Value |
|---|---|---|---|---|
| Age | <0.001 | |||
| Less than 30 years old | 688 (40%) | 43 (19%) | 645 (44%) | |
| Between 30 and 40 years old | 692 (41%) | 139 (63%) | 553 (37%) | |
| More than 40 years old | 320 (19%) | 40 (18%) | 280 (19%) | |
| Gender | 0.005 | |||
| Male | 480 (28%) | 45 (20%) | 435 (29%) | |
| Female | 1220 (72%) | 177 (80%) | 1043 (71%) | |
| Marital Status | <0.001 | |||
| Single | 773 (45%) | 30 (14%) | 743 (50%) | |
| Married | 927 (55%) | 192 (86%) | 735 (50%) | |
| Race | <0.001 | |||
| Malay | 1344 (79%) | 149 (67%) | 1195 (81%) | |
| Others | 356 (21%) | 73 (33%) | 283 (19%) | |
| Qualification | 0.326 | |||
| Advanced diploma or below | 1629 (96%) | 210 (95%) | 1419 (96%) | |
| Bachelor’s or higher | 71 (4.2%) | 12 (5.4%) | 59 (4.0%) | |
| Years of Employment | <0.001 | |||
| Less than 5 years | 666 (39%) | 48 (22%) | 618 (42%) | |
| Between 6 and 10 years | 384 (23%) | 74 (33%) | 310 (21%) | |
| Between 11 and 15 years | 273 (16%) | 44 (20%) | 229 (15%) | |
| More than 15 years | 377 (22%) | 56 (25%) | 321 (22%) | |
| Designation | 0.127 | |||
| Staff nurse and below | 1664 (98%) | 214 (96%) | 1450 (98%) | |
| Senior staff nurse and above | 36 (2.1%) | 8 (3.6%) | 28 (1.9%) | |
| Place of Work | 0.314 | |||
| Hospital | 1598 (94%) | 212 (95%) | 1386 (94%) | |
| Community | 102 (6.0%) | 10 (4.5%) | 92 (6.2%) | |
| Chronotype Profile | <0.001 | |||
| Morning | 4 (0.2%) | 4 (1.8%) | 0 (0%) | |
| Evening | 1043 (61%) | 123 (55%) | 920 (62%) | |
| Intermediate | 653 (38%) | 95 (43%) | 558 (38%) |
| Factors | Perceived Stress Levels | p-Value | |
|---|---|---|---|
| Low/Moderate, | High, | ||
| n = 222 | n = 1478 | ||
| Personality traits | |||
| Extraversion | 4.22 (0.91) | 4.62 (1.08) | <0.001 |
| Agreeableness | 2.78 (1.02) | 3.51 (1.17) | <0.001 |
| Conscientiousness | 3.32 (0.89) | 4.09 (1.03) | <0.001 |
| Neuroticism | 4.55 (1.60) | 3.98 (1.46) | <0.001 |
| Openness | 3.13 (1.23) | 3.86 (1.22) | <0.001 |
| Eating Behaviour | |||
| Eating Rhythm Abnormalities | 12.18 (1.43) | 11.10 (2.37) | <0.001 |
| Feeling of Satiety | 11.95 (1.76) | 10.51 (2.44) | <0.001 |
| Eating Style | 4.99 (2.15) | 4.39 (1.67) | <0.001 |
| Cognition of Constitution | 9.58 (1.95) | 7.51 (2.30) | <0.001 |
| Meal Contents | 13.09 (2.89) | 11.19 (2.74) | <0.001 |
| Substitute Eating and Drinking | 15.22 (2.84) | 12.95 (3.54) | <0.001 |
| Motivation for Eating | 6.95 (2.34) | 6.34 (2.26) | <0.001 |
| Variable | Multiple Logistic Regression | ||
|---|---|---|---|
| Adj. OR | 95% CI | p-Value | |
| Age | |||
| Less than 30 years old (reference) | |||
| More than 40 years old | 4.58 | 1.71, 12.4 | 0.003 |
| Between 30 and 40 years old | 0.56 | 0.29, 1.09 | 0.090 |
| Marital Status | |||
| Married (reference) | |||
| Single | 3.75 | 2.33, 6.28 | <0.001 |
| Race | |||
| Malay (reference) | |||
| Others | 0.28 | 0.17, 0.44 | <0.001 |
| Years of Employment | |||
| Less than 5 years (reference) | |||
| Between 11 and 15 years | 1.17 | 0.56, 2.45 | 0.7 |
| More than 15 years | 0.16 | 0.06, 0.38 | <0.001 |
| Between 6 and 10 years | 1.22 | 0.64, 2.36 | 0.5 |
| Personality Traits | |||
| Extraversion | 0.90 | 0.63, 1.27 | 0.529 |
| Agreeableness | 1.36 | 1.10, 1.70 | 0.006 |
| Conscientiousness | 2.25 | 1.78, 2.87 | <0.001 |
| Neuroticism | 0.58 | 0.50, 0.67 | <0.001 |
| Openness | 1.27 | 1.05, 1.54 | 0.016 |
| Eating Behaviour | |||
| Eating Rhythm Abnormalities | 1.19 | 1.05, 1.36 | 0.006 |
| Feeling of Satiety | 0.74 | 0.66, 0.84 | <0.001 |
| Eating Style | 0.96 | 0.82, 1.12 | 0.610 |
| Cognition of Constitution | 0.71 | 0.63, 0.81 | <0.001 |
| Path Coefficients | Stress | Eating Behaviour | ||
|---|---|---|---|---|
| R-square | 0.714 | 0. 516 | ||
| Adj. R-square | 0.714 | 0.516 | ||
| Big five | 0.482 | |||
| Chronotype | 0.45 | |||
| Stress | 0.719 | |||
| Reliability: | alpha | rhoC | AVE | rhoA |
| Big five | −0.313 | 0.003 | 0.408 | 0.669 |
| Chronotype | 0.634 | 0.581 | 0.152 | 1.000 |
| Stress | 0.790 | 0.749 | 0.308 | 1.000 |
| Eating Behaviour | 0.897 | 0.921 | 0.632 | 0.920 |
| Extraversion | −0.444 | 0.088 | 0.582 | 1.000 |
| Agreeableness | −0.024 | 0.226 | 0.504 | 1.000 |
| Conscientiousness | 0.179 | 0.258 | 0.467 | 1.000 |
| Neuroticism | 0.336 | 0.746 | 0.597 | 1.000 |
| Openness | 0.499 | 0.018 | 0.337 | 1.000 |
| Eat Rhythm | 0.479 | 0.601 | 0.296 | 1.000 |
| Satiety | 0.534 | 0.556 | 0.283 | 1.000 |
| Eat style | 0.811 | 0.896 | 0.813 | 1.000 |
| Cognition | 0.816 | 0.879 | 0.707 | 1.000 |
| Meal Content | 0.723 | 0.770 | 0.474 | 1.000 |
| Substitute for Eating Drinking | 0.821 | 0.860 | 0.519 | 1.000 |
| Motivation | 0.877 | 0.879 | 0.713 | 1.000 |
Disclaimer/Publisher’s Note: The statements, opinions and data contained in all publications are solely those of the individual author(s) and contributor(s) and not of MDPI and/or the editor(s). MDPI and/or the editor(s) disclaim responsibility for any injury to people or property resulting from any ideas, methods, instructions or products referred to in the content. |
© 2025 by the authors. Licensee MDPI, Basel, Switzerland. This article is an open access article distributed under the terms and conditions of the Creative Commons Attribution (CC BY) license (https://creativecommons.org/licenses/by/4.0/).
Share and Cite
Abdul Rahman, H.; Julaini, N.N. A Structural Equation Model of Perceived Stress Level Related to Personality Trait, Chronotype Profile, and Eating Behaviour. Psychiatry Int. 2025, 6, 56. https://doi.org/10.3390/psychiatryint6020056
Abdul Rahman H, Julaini NN. A Structural Equation Model of Perceived Stress Level Related to Personality Trait, Chronotype Profile, and Eating Behaviour. Psychiatry International. 2025; 6(2):56. https://doi.org/10.3390/psychiatryint6020056
Chicago/Turabian StyleAbdul Rahman, Hanif, and Nurul Nazurah Julaini. 2025. "A Structural Equation Model of Perceived Stress Level Related to Personality Trait, Chronotype Profile, and Eating Behaviour" Psychiatry International 6, no. 2: 56. https://doi.org/10.3390/psychiatryint6020056
APA StyleAbdul Rahman, H., & Julaini, N. N. (2025). A Structural Equation Model of Perceived Stress Level Related to Personality Trait, Chronotype Profile, and Eating Behaviour. Psychiatry International, 6(2), 56. https://doi.org/10.3390/psychiatryint6020056

