Next Article in Journal
Understanding ESD: Perceptions and Views from Guatemalan, Nicaraguan, and Costa Rican Educators
Previous Article in Journal
Constructing Sustainable Shelters to Safeguard Monuments from Climate Change
 
 
Please note that, as of 4 December 2024, Environmental Sciences Proceedings has been renamed to Environmental and Earth Sciences Proceedings and is now published here.
Font Type:
Arial Georgia Verdana
Font Size:
Aa Aa Aa
Line Spacing:
Column Width:
Background:
Proceeding Paper

A Theory of Change for Food Rescue and Distribution in Milan during the COVID-19 Emergency—A CSR initiative for a Bioplastic Manufacturer †

by
Francesco Perlini
ALM ‘21 Global Development Practice Graduate, Extension School, Harvard University, Cambridge, MA 02138, USA
Presented at the ICSD 2021: 9th International Conference on Sustainable Development, Virtual, 20–21 September 2021.
Environ. Sci. Proc. 2022, 15(1), 43; https://doi.org/10.3390/environsciproc2022015043
Published: 13 May 2022
(This article belongs to the Proceedings of The 9th International Conference on Sustainable Development)

Abstract

:
A corporate social responsibility initiative has been proposed as a development plan by CPB-Usobio srl, an Italian bioplastic packaging manufacturer active in the food industry. The project aims to launch a food rescue initiative to increase food security and reduce food waste in Milan. Similarly, it focuses on building community solidarity through inclusiveness and partnerships. The plan is expected to fight food insecurity of the vulnerable members in the community (SDG 1: end poverty); match the food supply excess with the demand for food of the poor (SDG 2: zero hunger); and make the city more inclusive by involving the community and creating partnerships (SDG 11: make city inclusive).

1. Introduction

A development plan was introduced as a strategy to launch a corporate social responsibility initiative in the Milan metropolitan area by CPB-Usobio Srl, an Italian bioplastic packaging manufacturer active in the food industry. The plan addresses the following objectives:
  • Launch a food initiative to fight against food waste.
  • Increase food security through food surplus redistribution.
  • Build community solidarity through inclusiveness.
As part of the project, a network of volunteers will be established to collect fresh food surpluses from local supply partners for distribution to people in need within the community using bioplastic containers. As an outcome of the project, volunteers will help fight against food waste and food insecurity while promoting bioplastic products throughout the food rescue and food distribution activities.

2. CSR’s Sponsoring Organization and the Bioplastic Market

Componenti Plastici Biodegradabili srl (CPB) is a registered limited company, based in Trento (legal HQ in the Trentino region) and in Bergamo (production facility—Lombardy region), Italy, near Milan. Through its trademark, Usobio, the company offers a selection of compostable tableware, food containers and other packaging products made from 100% renewable resources [1]. The company’s mission is to reduce the carbon footprint by promoting alternatives to plastic and supporting a sustainable food supply chain. Under this framework, the company intends to identify and invest in a corporate social responsibility initiative with a social and environmental impact on the local communities, thus becoming a social entrepreneur.

3. Milan Metropolitan Community: COVID-19 and Poverty

The initiative has been designed to be deployed in the Milan metropolitan area as a corporate social responsibility (CSR) initiative required by CPB-Usobio. The community of the Milan metropolitan area was chosen by CPB-Usobio as target for the CSR initiative as Milan hosted the 2015 World Expo, whose key themes were food and sustainability [2]. Moreover, in the 2016 the Assolombarda association, the city of Milan and the Polytechnic University of Milan signed the memorandum for a Zero-Waste Milan: “Smart City and Food Sharing, a Possible Alliance” to highlight the good practices of recovery and redistribution of food surpluses [3]. Lastly, in 2020, as the COVID-19 crisis unfolded, an increasing number of Milan’s citizens, particularly the poor, people with limited mobility and older people, started experiencing a significant worsening of their access to good-quality food [4].
Back in February 2020, Milan succumbed to the first wave of the pandemic, and it is now grappling with a sweeping poverty outbreak. The pandemic has revealed for the first time the depths of economic insecurity in Italy’s northern Lombardy region, which in the pre-COVID era used to generate 20% of the country’s gross domestic product. The Coldiretti agriculture lobby estimates that in Milan, a city of over 1.3M inhabitants, the virus has created 300,000 so-called “new poor”, based on surveys of the dozens of charity associations operating in the region [5]. Italy’s new poor are people who are not on the radar of Italy’s welfare system, and need to rely on informal, gray-market jobs and the help of friends and family.

4. Methods and Results

4.1. Theory of Change for Usobio’s Food Rescue and Distribution Initiative

Food rescue, the practice of gathering food that would otherwise be wasted and redirecting it for human consumption, represents a critical opportunity to improve food security and reduce waste. The proposed CSR initiative was developed with a theory of change (ToC) methodology to help map out the inputs, outputs, outcomes and impact, while reflecting the iterative nature of the initiative [6]. This method helped to design more realistic goals, clarify accountabilities and establish a common understanding of the strategies to be used to achieve the goals.
Under this framework, Figure 1 below depicts the ToC diagram for the implementation of the CSR project addressing three main goals/impacts:
  • Launch a rescue food initiative to fight against food waste.
  • Increase food security among urban poor via food surplus redistribution.
  • Build community solidarity through inclusiveness.

4.2. ToC Pillar 1: Fight Food Waste

The first pillar of the plan aims to fight food waste by establishing a network of food suppliers willing to regularly donate the unsold food that would be otherwise be thrown away. The main pillar’s output is the establishment of a network of food supply partners. Such a network can be established in various ways:
  • Delineating a specific area of Milan (i.e., a district or just a few blocks) where supply partners shall be reached out to one by one to explain the initiative and ask for a partnership, aiming to collect and rescue their food surplus;
  • Launching social marketing campaigns through social networks on Facebook or Instagram (i.e., Milan Expat Group; Vivi-Milano Group) to acquire potential supply partners and to inform them about the initiative;
  • Web platforms can facilitate sending out notifications about food availability and collection time, boosting the food collection program. This can be achieved by partnering with already existing web platforms sharing similar goals to access their network of users. For example, the app Too Good to Go Italy (https://toogoodtogo.it/it accessed on 15 February 2021) already has a network of 10,000 food suppliers that sell the daily unconsumed food at a reduced price. Similarly, the same suppliers could also donate part of the unconsumed food (i.e., food that was not sold despite the publication of the discounted offer on the web platform).
Once a partnership with food suppliers is in place, the sponsoring organization can implement a food collection program (Outcome) where volunteers schedule pick-up times and organize a plan to rescue food from the agreed partners. Similarly, volunteers shall promote, through logos, banners and other advertisement tools, the use of bioplastic food containers and other related bioplastic products for the food rescue or for other activities outside the initiative. Volunteers are therefore the bridge between the eliminating-food-waste stream and the building-solidarity stream.

4.3. ToC Pillar 2: Build Community through Inclusiveness and Partnerships

The second pillar aims to build community solidarity and inclusiveness through volunteering and partnerships. This stream is placed at the center of the ToC depicted in Figure 1 due to the numerous interconnections with the other two streams and with the other outputs and outcomes. Volunteers can donate their time and skills to collaborating for the cause of fighting food waste and food insecurity and can donate assets (i.e., vehicles, tables, fridges, phones). Volunteers shall be deployed in food rescuing/collecting and food packaging and distribution.
There are several nonprofit associations active in Milan and the surrounding area that already have a well-established network of volunteers that could join the DP initiative through an ad hoc partnership. For example, the three main volunteer associations identified by the DP are the following:
  • Banco Alimentare Onlus is a food bank network foundation located in Lombardy as well as in other regions in Italy.
  • Pane Quotidiano Onlus provides the poor with food collected by bakeries and clothing donated by local citizens.
  • Associazione Recup is a project that operates in the city markets of Milan to combat food waste and social exclusion. The beneficiaries are the same executors of the work, in this way a concept of collaboration and community between different people is created, promoting intercultural and intergenerational exchange that was previously lacking.

4.4. ToC Pillar 3: Fight Food Insecurity

The third pillar aims to fight food insecurity by distributing excess food to the community’s most vulnerable members. This inclusive act will once again be made possible by the network of volunteers that will drive this initiative.
Food distribution will require an adequate venue where the variety of collected food can be regrouped and readied for distribution. CPB-Usobio could identify the venue in the following ways:
  • Directly rent a venue (i.e., former shop on the ground floor, 50 square meters) and factor in this cost in the CSR budget (from EUR 15,000 to 25,000 a year).
  • Ask the and volunteers if they have unused venues that they would be willing to donate to the initiative.
  • Use the public areas available in Milan’s 87 outdoor and indoor municipal markets (An authorization to use the space outside the municipal market’s opening hours for pro bono food distribution can be acquired at no cost [7].) (market counters and tables depicted in Figure 2).

5. Sustainability Goals and Contribution to SDGs and 2030 Agenda

As part of the methods, we determined the extent to which the proposed project would meet the Sustainable Development Goals (SDGs) to evaluate its potential contributions to the 2030 Agenda. The ToC sets three key impacts to be achieved, which are associated with the following SDGs depicted in Figure 3 and described in detail below.
SDG 1: end poverty by eliminating food waste
As the COVID-19 crisis unfolded, an increasing number of Milan’s citizens, particularly the poor, people with limited mobility and older people, started experiencing a significant worsening of their access to good-quality food. Containment measures, indeed, together with closures of several associations and charities, triggered a systematic, city-wide intervention. Food security became an issue for a larger population: Milan’s municipal welfare department allocated in December 2020 EUR 700,000 to food and housing assistance as part of the emergency measures to tackle the crisis. This year, when the first lockdown was underway, the municipality received 36,000 requests for food assistance. It catered only for 15,800 and later added 5400, while the rest of the requests did not meet the requirements for assistance [9].
The project will allow CPB-Usobio to contribute to this crucial fight against poverty and impact the most vulnerable members of Milan’s community struggling with the economic crisis that the pandemic has caused so far.
SDG 2: end hunger by distributing food surplus
The percentage of food surplus redistributed at the national level is still not very high. Increasing this percentage is among the goals of the CSR project of CPB Usobio. Fortunately, in Italy, the normative framework is promoting the proposed CSR initiative. The Gadda Law (166/2016) was passed in 2016 with the precise objective of incentivizing the redistribution of surpluses and unused goods for social solidarity, allocating them to people in need [10].
The urban setting favors the redistribution of surpluses; there are many voluntary organizations with deep local roots in the city, which are thus capable of bringing together demand (the needy) and supply (the surpluses), which, in an urban context, are also very close to each other in spatial terms. For all organizations, the capacity to network, between themselves and with the institutions, is fundamental.
SDG 11: make city inclusive by building community solidarity
The CSR project will generate significant impact in each local community and on many levels, meeting a variety of needs. The initiative will help people struggling with food insecurity in local communities. Priority is given to the most vulnerable community members: children, elderly and the disabled—but anyone and everyone who needs food shall be welcomed.
A key added value of the initiative is inclusion. In Milan, the effort to combat food waste is one of the challenges that the voluntary sector has been contributing to with great dedication and incisiveness for some time. Over the course of 2017, 13 mapped networks recovered 123 metric tons of food, equivalent to 246,000 meals [11].These experiences concentrate on the recovery of surpluses at different stages and with other prospects: in the production phase, in connection with periurban agriculture; at local markets, with the direct participation of the beneficiaries who share what has been recovered; and in company banqueting and catering, in connection with initiatives of corporate social responsibility.
SDG 12: ensure sustainable consumption and production patterns
An analysis of national statistical data shows that in Italy, 5.1 million metric tons of food are wasted every year from a social perspective (i.e., not recovered to feed people), representing 15.4% of annual consumption and 91.4% of surplus food. The food waste is equivalent to the loss of EUR 12.6 billion a year (or EUR 210 per person a year), to a carbon footprint of 13 million metric tons of CO2 emitted in its production and to the needs of 1.5 million families in a state of absolute poverty [12]. Food surpluses and waste are generated at every stage of the food supply chain, but the stage chiefly responsible for forming both surpluses and waste is that of consumption, followed by the stages of production, distribution, catering and processing. Each stage has ample margins for improvement, both in reducing surpluses and in their redistribution for purposes of social solidarity.
The CSR project has an overarching goal embedded in its development: promoting sustainable consumption and production. On the one hand, the rescue food program will reduce food waste, and on the other hand, the sponsor organization will encourage the use of bioplastics as an alternative to fossil fuel plastics as per EU directive requirements.

6. Opportunities and Risks

Usobio’s motto is that businesses should not only be profitable, but also be responsible entities. Enterprises are responsive to the stakeholders’ needs. Therefore, enterprises must focus on productive stakes in the global economy and take social responsibility, “which creates long-term sustainability for corporate success by meeting the needs of all suppliers, investors and employees”, into consideration for their own advantage [13].
There are many benefits of carrying out the community development project as a CRS initiative at both the company and community level.
At the company level, launching this project will increase the company’s visibility, boost partnership opportunities and consequently increase sales. In particular, partnering with one or more web platforms (the Toogoodtogo app; bring the food, Avanzi Popolo 2.0; Myfoodie; Lastminute Sotto Casa; Spesa in Tempo [14]) will provide hundreds or even thousands of new retail clients. (Merchants are already registered on the web platform.)
At the community level, the project will provide benefits through food rescue and distribution, while involving volunteers, food suppliers and everyday citizens who will become more conscious of compostable plastics and sustainable food waste management solutions.
As with every business project, together with opportunities, risks might occur. Two groups of risks might be essential to determine, in advance, risks related to the project’s implementation (risks for the organization) and the risks of not implementing the project (risks for the community).
The risks to the organization range from the profitability risk (the project might not turn out to be a profitable investment for the company compared to the core business activity) to COVID-19-related risks (food supply partners may shut down their activities or the pandemic might affect volunteer participation).
Not undertaking this development project may result in a loss of potential market shares that have not yet been exploited by the commercial strategy of CPB-Usobio. The health emergency has seen consumers make the shift—both quickly and en masse—towards purchasing food online. Consequently, take-away food businesses are booming, as are the requests for disposable tableware and food containers [15]. Lastly, without a corporate social responsibility project, the company might be subject to reputational risks as it would be perceived as not being connected with the customers and not engaged in supporting the community and ESG principles.

7. Recommended Initiatives

The ToC diagram and its description, as presented in Figure 1, have shown how the initiative is structured based on three pillars, aiming to achieve the following impacts on the community: eliminating food waste, building solidarity and community spirit and fighting against food insecurity. This section aims to provide the three actionable recommendations expected to make the project successful and effective for both the Milan community and CPB-Usobio.

7.1. Recommendation 1: Build Partnerships Rather Than a Solo CSR Initiative

The ToC highlighted the importance of building partnerships. CPB-Usobio is a for-profit company. Its CSR initiative requires resources (human and capital) related to the company’s core business activity (i.e., manufacturing bioplastics products for the food industry). Therefore, launching the suggested CSR initiative autonomously would be excessively costly in terms of human and financial resources. Instead, for the proposed initiative, building partnerships remains the most viable option. Usobio could partner directly with food suppliers willing to adhere to its project, or with food waste web platforms willing to share their merchant database to boost co-marketing strategies, or with volunteers’ associations and the local public initiatives.

7.2. Recommendation 2: Pursue an Agile Methodology as the Project Management Approach

The proposed CSR initiative is highly interactive; it can deliver immediate results that can be scaled up at a later point. For example, a food rescue initiative can begin simply by collecting a minimal quantity of food surplus (unconsumed perishable fresh food) from only one food supplier (i.e., a nearby restaurant in the neighborhood) to immediately distribute to the poor in the community (i.e., the homeless). Agile is designed to be a highly iterative and incremental process, where project stakeholders actively work together to understand the domain, identify what needs to be built and prioritize functionality [16]. Therefore, given the intrinsic nature of the project, we recommended pursuing an Agile approach.

7.3. Recommendation 3: Implement the Partnership Actions Using the Usobio Food Rescue Partnership Map

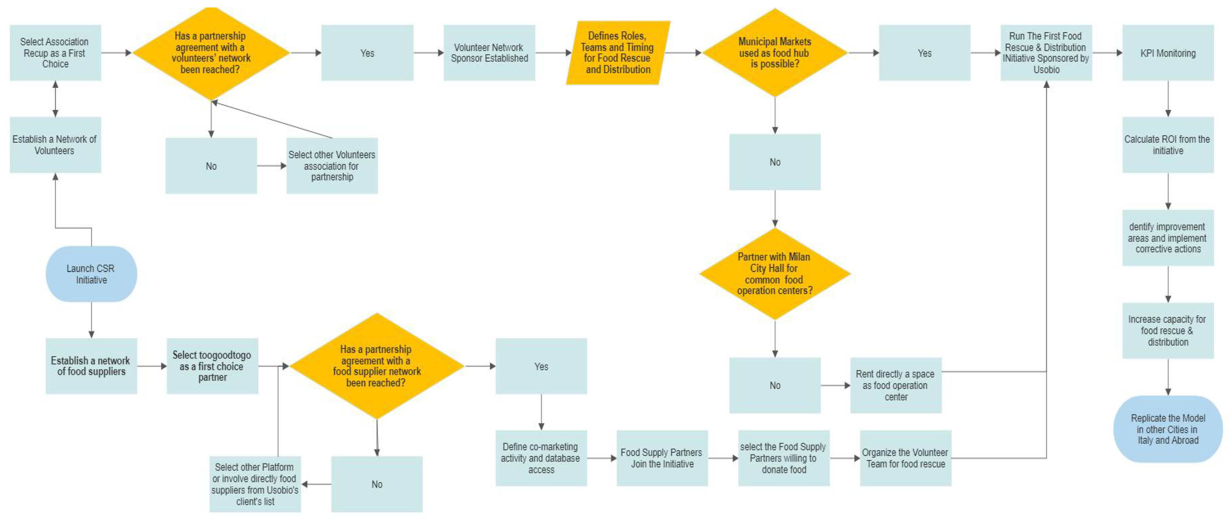
Figure 4 below depicts a partnership map to engage partners for the CSR initiative
While the project idea is simple, its implementation requires a step-by-step approach to minimize financial, reputational and organizational risks. The Food Rescue Partnership Map was designed as a decision flowchart to facilitate building up the networks with simple iterative steps. There are two key success factors: Establishing a network of volunteers and establishing a network of food suppliers.
For the first one (establishing a network of volunteers), the association Recup (https://associazionerecup.org/ (accessed on 23 March 2021)) appears to be the best option for CPB-Usobio among the various volunteer associations listed previously. Recup is a social promotion association founded in 2015 and committed to fighting food waste through the recovery and redistribution of unsold food from the municipal markets of Milan.
The association already has a clear and limited area of action (11 municipal markets); volunteers are trained and already well-known among the merchants of the markets; the association shares the vision and the mission of the proposed CSR initiative. Moreover, the association already has food operation centers in available areas within the markets where they carry out collection and distribution services.
For the second one (establishing a network of supply partners), among the various options, using the web platform toogoodtogo (https://toogoodtogo.it/it (accessed on 15 February 2021)) is the best option to achieve several food supply partners quickly. According to the website, one thousand and one hundred food suppliers (merchants) in Milan have already joined the platform and sell unsold food through the application by preparing food portions placed in “magic” boxes, ready to be collected by the customer. Moreover, toogoodtogo launched a campaign called “patto contro lo spreco alimentare—deal against food waste” and is willing to partner with initiatives related to food waste or environmental awareness.
CPB-Usobio could benefit from co-marketing activities, promoting the initiative directly on the web platform and attracting potential food supply partners and potential new customers. As the app toogoodtogo does not provide any logistic support to partner merchants (food containers, boxes, bags), the packaging could become a business opportunity for CPB-Usobio.

8. Funding Required, Sources and Processes

Based on the CSR budget information provided by CPB-Usobio (CPB Usobio has identified a budget between EUR 30K and EUR 60K (yearly) available for the corporate social responsibility initiative), the business plan in Table 1 depicts the key elements needed to make the CSR initiative self-sustainable and potentially profitable in monetary terms for the sponsoring organization. Key assumptions refer to the initiative’s sales target. The sponsoring client will have the ability to modify key assumptions and adapt the business plan accordingly to evaluate the potential return on investment. The initiative will be a 100% voluntary driven initiative, reducing, therefore, the investment costs for CPB-Usobio. The required funding sources can be referred to as three main cost centers: human resources, assets and communication and sponsoring.
The baseline idea is to funnel the usual budget for advertisements (EUR 30k–60k a year) into a single CSR initiative. Based on the conducted analysis, the initiative will have a return in terms of reputation, visibility and market share (sales) for the sponsoring organization and social and environmental benefits for the community.
Based on the assumption and the data provided, the IRR (internal rate of return) is estimated at 3.32%, corresponding to an equivalent of five additional medium-site clients for CPB-Usobio.

9. Conclusions

The proposed CSR initiative depicted in this DP is intended to be an example of social entrepreneurship; CPB-Usobio will sponsor a series of initiatives and partnerships that will produce positive feedback in terms of sustainability and that will also generate a return on investment for the client’s market share, visibility and business opportunity.
The expected impacts of the plan are associated with three key Sustainable Development Goals (SDGs):
  • Fight food insecurity for the most vulnerable in the community—those most hit by the pandemic and the economic crisis (SDG 1: end poverty).
  • Match the food supply excess with the demand for food of the poor in the local community (SDG 2: zero hunger).
  • Make the city more inclusive by involving the community and creating a sense of a common cause and partnership (SDG 11: make city inclusive).
The project indirectly supports SDG12 as the initiative will promote sustainable waste management solutions within the community, using bioplastic or other compostable products in the food supply chain and improving recycling practices or reducing food waste.
The project demonstrates how social entrepreneurship initiatives can be also financially self-sustainable as the sponsoring organization will have the ability to expand its client base through a CSR project. Additionally, the project demonstrates that social entrepreneurship can produce positive feedback loops in any context. The COVID-19 pandemic also showed how poverty is affecting new categories of our society, namely the “new poor” in developed realities. Stakeholders such as CPB Usobio srl can make a difference by adopting new technologies (web platforms and digital database) and benefit from partnership agreements, networking and inclusiveness.

Funding

This research received no external funding.

Institutional Review Board Statement

Not applicable.

Informed Consent Statement

Not applicable.

Data Availability Statement

Not applicable.

Acknowledgments

The DP was developed within the Harvard University Global Development Capstone course (599) taught by Judith Rodríguez. The author also acknowledges support from Federico Pedinelli, CEO and Co-Founder of CPB-Usobio Srl, Elena Volturo from Associazione Recup and Ilaria Ricotti, Toogoodtogo.it (Partnetship and PR Events).

Conflicts of Interest

The author declares no conflict of interest.

References

  1. Usobio Website. Available online: https://www.usobio.it/product-category/ecochefs-line/ (accessed on 3 February 2021).
  2. Expo2015 Website. Available online: http://www.expo2015.org/magazine/en/sustainability/catia-bastioli--the-synergy-between-the-bioeconomy-and-food.html (accessed on 9 November 2015).
  3. Assolombarda. Milan at Zero Waste: Smart City and Food Sharing, a Feasible Combination; Politecnico di Milano: Milan, Italy, 2016. [Google Scholar]
  4. Apnews.com Website. Available online: https://apnews.com/article/pandemics-italy-coronavirus-pandemic-financial-markets-milan-821336fb6b1fe6892fd178433de0fc70 (accessed on 8 December 2020).
  5. Marsi, F. Independent. Available online: https://www.independent.co.uk/independentpremium/world/covid-italy-milan-poverty-food-banks-b1766281.html (accessed on 6 December 2020).
  6. Rogers, P. Methodological Briefs: Impact Evaluation 2, UNICEF Office of Research; Research Innocenti: Florence, Italy, 2014. [Google Scholar]
  7. Comune di Milano Website. Available online: https://www.comune.milano.it/documents/20126.pdf (accessed on 15 February 2021).
  8. Rodríguez, J.; Contreras, C. SDG Scan Tool. Designed for Course E119: Sustainable Infrastructure: Learning from Practice. Harvard DCE. 2020. Available online: https://docs.google.com/spreadsheets/d/e/2PACX-1vRPIoy5e8d6hFN31u-e6GntMeY8BqPuuNgxFiVZvDStg6RbVz4wH9_X_LSSTjTMwDX8QzjjDcJzDviw/pubhtml (accessed on 23 March 2021).
  9. The Local Website. Available online: https://www.thelocal.it/20200514/italys-new-poor-the-people-left-in-poverty-by-the-coronavirus-crisis (accessed on 14 May 2020).
  10. Gazzetta Ufficiale Website. Available online: https://www.gazzettaufficiale.it/eli/id/2016/08/30/16G00179/sg (accessed on 30 August 2016).
  11. MUFPP Milan Urban Food Policy Pact. January 2020. Available online: https://www.milanurbanfoodpolicypact.org (accessed on 15 February 2021).
  12. Garrone, P.; Melacini, M.; Perego, A. Surplus Food Management against Food Waste. Il recupero delle eccedenze alimentari. Dalle parole ai fatti. Milano; Fondazione Banco Alimentare Onlus: Milan, Italy, 2015. [Google Scholar]
  13. Tai, F.-M.; Chuang, S.-H. Corporate Social Responsibility. iBusiness 2014, 6, 1–13. [Google Scholar] [CrossRef] [Green Version]
  14. Corriere della Sera Website. Available online: https://www.corriere.it/tecnologia/cards/10-app-contro-spreco-alimentare/frigorifero-sotto-controllo-scatole-magiche_principale.shtml (accessed on 8 April 2019).
  15. Politecnico di Milano. B2C Osservatorio e-Commerce. 2020. Available online: https://www.osservatori.net/it/ricerche/osservatori-attivi/ecommerce-b2c (accessed on 10 December 2020).
  16. Hass, K.B. The blending of traditional and agile project management. PM World Today 2007, 9, 1–8. [Google Scholar]
Figure 1. Theory of change diagram for the CSR of CPB Usobio.
Figure 1. Theory of change diagram for the CSR of CPB Usobio.
Environsciproc 15 00043 g001
Figure 2. Picture and map extracted from (The City of Milano, Fondazione Cariplo, Working Group Està-Economia e Sostenibilità, 2018).
Figure 2. Picture and map extracted from (The City of Milano, Fondazione Cariplo, Working Group Està-Economia e Sostenibilità, 2018).
Environsciproc 15 00043 g002
Figure 3. SDG scan ((Rodriguez, J. and Contreras, C., 2020) [8]) applied to the CSR initiative of CPB Usobio.
Figure 3. SDG scan ((Rodriguez, J. and Contreras, C., 2020) [8]) applied to the CSR initiative of CPB Usobio.
Environsciproc 15 00043 g003
Figure 4. CPB Usobio food rescue partnership map.
Figure 4. CPB Usobio food rescue partnership map.
Environsciproc 15 00043 g004
Table 1. Business plan for pilot project CPB-Usobio.
Table 1. Business plan for pilot project CPB-Usobio.
Income and Expense Values in Euros
Year 1 1Year 2Year 3Year 4Year 5
Additional tableware (Sales target)600.0002%20%45%80%100%
Additional quantity sold through the CSR 10.000 120.000 270.000 480.000 600.000
Average Price per packaging sold0.25
Gross Margin (Revenues—30%production costs) 1.75021.00047.25084.000105.000
Expenses (Communication, Sponsor, HR) −24.000−64.000−39.000−39.000−39.000
Operating Profit −22.250−43.0008.25045.00066.000
Income taxes 0 0 −3.300 −18.000 −26.400
Net Profit −22.250−43.0004.95027.00039.600
Internal Rate of Return3.32%
1 The initiative shall begin in September 2021; therefore, year 1 shall be only 4 months.
Publisher’s Note: MDPI stays neutral with regard to jurisdictional claims in published maps and institutional affiliations.

Share and Cite

MDPI and ACS Style

Perlini, F. A Theory of Change for Food Rescue and Distribution in Milan during the COVID-19 Emergency—A CSR initiative for a Bioplastic Manufacturer. Environ. Sci. Proc. 2022, 15, 43. https://doi.org/10.3390/environsciproc2022015043

AMA Style

Perlini F. A Theory of Change for Food Rescue and Distribution in Milan during the COVID-19 Emergency—A CSR initiative for a Bioplastic Manufacturer. Environmental Sciences Proceedings. 2022; 15(1):43. https://doi.org/10.3390/environsciproc2022015043

Chicago/Turabian Style

Perlini, Francesco. 2022. "A Theory of Change for Food Rescue and Distribution in Milan during the COVID-19 Emergency—A CSR initiative for a Bioplastic Manufacturer" Environmental Sciences Proceedings 15, no. 1: 43. https://doi.org/10.3390/environsciproc2022015043

APA Style

Perlini, F. (2022). A Theory of Change for Food Rescue and Distribution in Milan during the COVID-19 Emergency—A CSR initiative for a Bioplastic Manufacturer. Environmental Sciences Proceedings, 15(1), 43. https://doi.org/10.3390/environsciproc2022015043

Article Metrics

Back to TopTop