Optimized and Sustainable PV Water Pumping System with Three-Port Converter, a Case Study: The Al-Kharijah Oasis
Abstract
1. Introduction
2. System Description
3. System Modeling
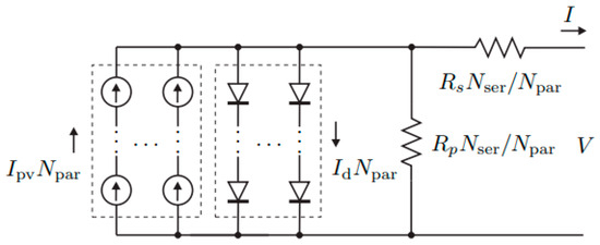
3.1. PV Array
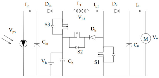
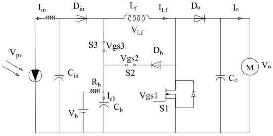
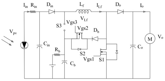
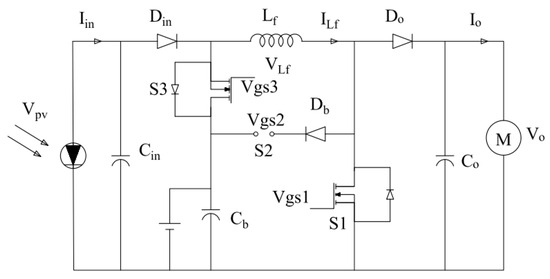
3.2. Non-Isolated Three-Port DC–DC Boost Converter
3.3. Modes of Operation and Power Flow for TPC
3.3.1. Dual Output Mode
3.3.2. Dual Input Mode (Dim)
3.3.3. Single Input Single Output PV to Load (Siso)
3.3.4. Single Input Single Output Battery to Load (Siso)
3.4. Modelling of Three-Phase Induction Motor
3.5. Pump Modelling Equations
4. Control Strategies and Optimization
4.1. Control Strategies
- PV power. Fuzzy logic is applied to gain maximum power from the PV array.
- A PI controller is used with the battery to regulate the DC bus voltage at reference value.
- A PI controller shall be used with the inverter to obtain a pure sinusoidal wave at the load terminals.
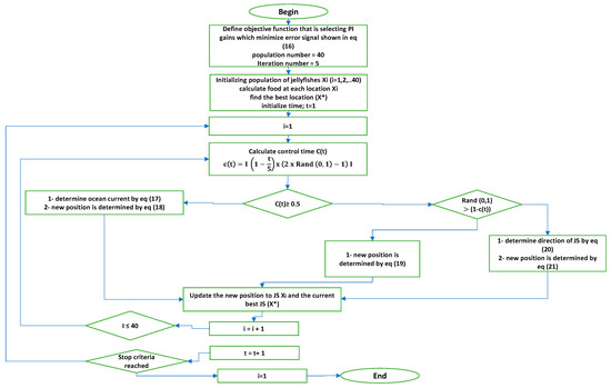
4.2. Optimization
5. System Design
| PV module power (W) | 195.4 |
| Voc open circuit voltage (V) | 45 |
| Isc short circuit current (A) | 5.56 |
| Voltage at maximum power (V) | 37.5 |
| Current at maximum power (A) | 5.21 |
| Number of cells per module | 72 |
| Battery type | Lithium-ion |
| Battery nominal voltage (V) | 12 × 25 |
| Initial state of charge (%) | 75 |
| Rated battery capacity (AH) | 250 |
| Capacitor Cin (µF) | 300 |
| Inductor Lf (mH) | 3 |
| Capacitor Co (µF) | 500 |
| Motor rated power (hp) | 5.5 |
| Motor nominal voltage (V) | 400 |
| Motor rated speed (rpm) | 1430 |
| Pump rated power (hp) | 5 |
| Max. head height (m) | 95 |
| Pump body material | Stainless steel |
6. Simulation Results and Discussion
- Case study I: Dual output mode (Dom)
- Case II: Dual input mode (Dim)
- Case III: Single input single output Siso (battery to load):
- Case IV: Simulation for (Dom-Dim-Siso battery to load) Modes Simultaneously
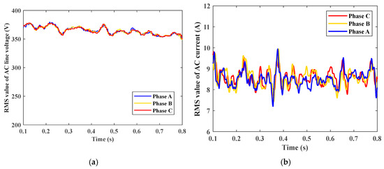
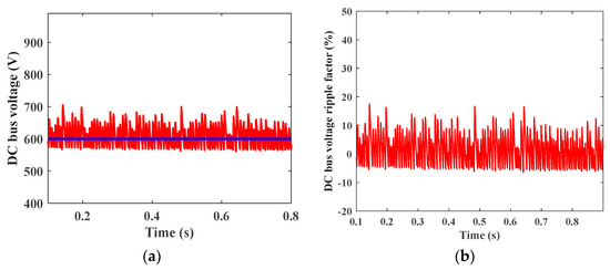
- Case study (V) Al-Kharijah Oasis
7. Conclusions
Author Contributions
Funding
Data Availability Statement
Conflicts of Interest
Nomenclature
| ADom | System matrix during Dom |
| ADim | System matrix during Dim |
| BDom | Input matrix during Dom |
| BDim | Input matrix during Dim |
| Co | Output capacitor (F) |
| Cb | Battery capacitor (F) |
| Cin | Input capacitor (F) |
| CDom | Output matrix during Dom |
| CDim | Output matrix during Dim |
| D1 | Duty cycle for switch 1 |
| D2 | Duty cycle for switch 2 |
| D3 | Duty cycle for switch 3 |
| Small signal perturbation | |
| Small signal perturbation | |
| DDom | Feedforward matrices during Dom |
| DDim | Feedforward matrices during Dim |
| g | Gravity acceleration (m/s2) |
| H | Total head in (m) |
| Id | Diode current (A) |
| Ipv | PV current (A) |
| I0 | Average output current (A) |
| Jt | Total inertia moment (kg.m2) |
| L′s | Stator Transient inductance (H) |
| Lr | Rotor inductance (H) |
| Npar | Number of parallel modules |
| Nser | Number of series modules |
| Ppv | PV input power (W) |
| Pout | Load power (W) |
| Pbattery | Battery power (W) |
| Q | Flow rate in (m3/s) |
| Rb | Battery resistance (Ω) |
| Rin | Input resistance (Ω) |
| Rp | Parallel resistance (Ω) |
| Rs | Series resistance (Ω) |
| RL | Load resistance (Ω) |
| Vo | Output voltage (V) |
| Vpv | PV input voltage (V) |
| Vcin | Input capacitor voltage (V) |
| Vcb | Battery capacitor voltage (V) |
| VLf | Inductor voltage (V) |
| Vgs1 | Gate signal voltage across switch 1 (V) |
| Vgs2 | Gate signal voltage across switch 2 (V) |
| Vgs3 | Gate signal voltage across switch 3 (V) |
| X* | Currently Jellyfish with best location in the swarm |
| ′r | Rotor transient time constant |
| ′ | Transient time constant |
| r | Rotor time constant |
| α | Diode ideality constant |
| ρ | Fluid density (kg/L) |
| Pump efficiency (%) | |
| System losses (%) | |
| µ | Mean location of all jellyfish |
| β | Distribution coefficient |
| γ | Motion coefficient |
| ꬾrd | Rotor flux (T) |
| λrd | Rotor flux (Wb) |
| ωs | Synchronous speed (rad/s) |
| ωr | Motor speed (rad/s) |
References
- Ministry of Electricity and Renewable Energy. 2024. Available online: http://www.moee.gov.eg/ (accessed on 15 March 2024).
- Salah, S.I.; Eltaweel, M.; Abeykoon, C. Towards a sustainable energy future for Egypt: A systematic review of renewable energy sources, technologies, challenges, and recommendations. Clean. Eng. Technol. 2022, 8, 100497. [Google Scholar] [CrossRef]
- Hemeida, A.M.; Omer, A.S.; Bahaa-Eldin, A.M.; Alkhalaf, S.; Ahmed, M.; Senjyu, T.; El-Saady, G. Multi objective multi-verse optimization of renewable energy sources-based micro-grid system: Real case. Ain Shams Eng. J. 2022, 13, 101543. [Google Scholar] [CrossRef]
- Verma, S.; Mishra, S.; Chowdhury, S.; Gaur, A.; Mohapatra, S.; Soni, A.; Verma, P. Solar PV powered water pumping system—A review. Mater. Today Proc. 2021, 46, 5601–5606. [Google Scholar] [CrossRef]
- Shukla, S.; Singh, B.; Shaw, P.; Al-Durra, A.; El-Fouly, T.H.M.; El-Saadany, E.F. A new analytical MPPT-based induction motor drive for solar PV water pumping system with battery backup. IEEE Trans. Ind. Electron. 2021, 69, 5768–5781. [Google Scholar] [CrossRef]
- Osman, N.; Khalid, H.M.; Sweidan, T.O.; Abuashour, M.I.; Muyeen, S. A PV powered DC shunt motor: Study of dynamic analysis using maximum power Point-Based fuzzy logic controller. Energy Convers. Manag. 2022, 15, 100253. [Google Scholar] [CrossRef]
- Luo, P.; Guo, L.; Xu, J.; Li, X. Analysis and design of a new non-isolated three-port converter with high voltage gain for renewable energy applications. IEEE Access 2021, 9, 115909–115921. [Google Scholar] [CrossRef]
- Almutairi, A.; Sayed, K.; Albagami, N.; Abo-Khalil, A.G.; Saleeb, H. Multi-port PWM dc-dc power converter for renewable energy applications. Energies 2021, 14, 3490. [Google Scholar] [CrossRef]
- Zhang, B.; Hong, D.; Wang, T.; Zhang, Z.; Wang, D. A novel two-phase interleaved parallel bi-directional DC/DC converter. Arch. Electr. Eng. 2021, 70, 219–231. [Google Scholar]
- Visal, A.; MKP, M.R. Performance Analysis of an Integrated Three Port Converter for BLDC Motor-Based Applications. 2022. Available online: https://ssrn.com/abstract=4288204 (accessed on 15 March 2024).
- Marei, M.I.; Alajmi, B.N.; Abdelsalam, I.; Ahmed, N.A. An integrated topology of three-port dc-dc converter for PV-battery power systems. IEEE Open J. Ind. Electron. Soc. 2022, 3, 409–419. [Google Scholar] [CrossRef]
- Wu, H.; Sun, K.; Ding, S.; Xing, Y. Topology derivation of non-isolated three-port DC–DC converters from DIC and DOC. IEEE Trans. Power Electron. 2013, 28, 3297–3307. [Google Scholar] [CrossRef]
- Villalva, M.G.; Gazoli, J.R.; Ruppert Filho, E. Modeling and circuit-based simulation of photovoltaic arrays. In 2009 Brazilian Power Electronics Conference; IEEE: New York, NY, USA, 2009. [Google Scholar]
- Haque, A.M.; Sharma, S.; Nagal, D. Simulation of photovoltaic array using MATLAB/Simulink: Analysis, comparison & results. Futur. Trends Eng. Sci. Humanit. Technol. 2016, 16, 60. [Google Scholar]
- Abdelrahman, S.; Selmy, M.; Hasaneen, K.M.; Abdel-Rahim, N. Analysis, design, and control of a non-isolated boost three-Port converter for PV applications. In Proceedings of the 2019 IEEE Conference on Power Electronics and Renewable Energy (CPERE), Aswan, Egypt, 23–25 October 2019; pp. 18–25. [Google Scholar]
- de Santana, E.S.; Bim, E.; Amaral, W.C.D. A predictive algorithm for controlling speed and rotor flux of induction motor. IEEE Trans. Ind. Electron. 2008, 55, 4398–4407. [Google Scholar] [CrossRef]
- Meakhail, T.; Seung, O.P. An improved theory for regenerative pump performance. Proc. Inst. Mech. Eng. Part. A J. Power Energy 2005, 219, 213–222. [Google Scholar] [CrossRef]
- Robles Algarín, C.; Taborda Giraldo, J.; Rodriguez Alvarez, O. Fuzzy logic based MPPT controller for a PV system. Energies 2017, 10, 2036. [Google Scholar] [CrossRef]
- Chou, J.S.; Truong, D.N. A novel metaheuristic optimizer inspired by behavior of jellyfish in ocean. Appl. Math. Comput. 2021, 389, 125535. [Google Scholar] [CrossRef]
- Britannica, Kharijah Oasis. Available online: https://www.britannica.com/place/Al-Kharijah (accessed on 15 March 2024).
- Weather Spark, Kharijah Oasis. Available online: https://weatherspark.com/ (accessed on 15 March 2024).
- Abo-Khalil, A.G.; Ahmed, S.S. Water pumping using powered solar system more than an environmentally alternative: The case of Toshka, Egypt. J. Energy Nat. Res. 2016, 5, 19–25. [Google Scholar] [CrossRef]
- Gad, H.E.; El-Gayar, S.M. Performance Prediction of a Proposed Photovoltaic Water Pumping System at South Sinai, Egypt Climate Conditions. In Proceedings of the 30th International Water Technology Conference, Hurghada, Egypt, 2009. [Google Scholar]
- DAB Pumps, DAB. 2024. Available online: https://www.dabpumps.com/en (accessed on 15 March 2024).
- Selmy, M.S.; Alsherif, M.Z.; Noah, M.S.E.; Abdelqawee, I.M. Standalone PV-Based Water Pumping System Optimization using Jellyfish Technique. Eng. Res. J.-Fac. Eng. 2023, 52, 94–100. [Google Scholar] [CrossRef]












































| Dom | Dim | Siso |
|---|---|---|
| KP1 = 50 | KP1 = 61.2 | KP3 = 62.9 |
| KI1 = 30 | KI1 = 84.3 | |
| KP2 = 109.2 | KP2 = 5 | |
| KI2 = 86.9 | KI2 = 3 | KI3 = 121.9 |
| KP3 = 82.7 | KP3 = 164.9 | |
| KI3 = 28.3 | KI3 = 188.3 |
| Time (S) | Irradiation W/m2 | PV Power (kW) | Battery power (kW) | Load Power (kW) | Duty Cycle (S1) | Duty Cycle (S2) | Duty Cycle (S3) |
|---|---|---|---|---|---|---|---|
| 9 am | 750 | 5 | −2.8 | 2.2 | 0.4 | 0.7 | 0 |
| 11 am | 980 | 5.6 | −3.4 | 2.2 | 0.4 | 0.7 | 0 |
| 1 pm | 850 | 4.3 | −2.1 | 2.2 | 0.4 | 0.5 | 0 |
| 3 pm | 500 | 1.5 | +0.7 | 2.2 | 0.58 | 0.5 | 0 |
| 5 pm | 200 | 1 | +1.2 | 2.2 | 0.55 | 0 | 0.3 |
| 7 pm | 100 | 0.5 | +1.7 | 2.2 | 0.55 | 0 | 0.6 |
| 9 pm | 0 | 0 | +2.2 | 2.2 | 0.42 | 0 | 1 |
| 11 pm | 0 | 0 | +2.2 | 2.2 | 0.42 | 0 | 1 |
| 1 am | 0 | 0 | +2.2 | 2.2 | 0.42 | 0 | 1 |
Disclaimer/Publisher’s Note: The statements, opinions and data contained in all publications are solely those of the individual author(s) and contributor(s) and not of MDPI and/or the editor(s). MDPI and/or the editor(s) disclaim responsibility for any injury to people or property resulting from any ideas, methods, instructions or products referred to in the content. |
© 2024 by the authors. Licensee MDPI, Basel, Switzerland. This article is an open access article distributed under the terms and conditions of the Creative Commons Attribution (CC BY) license (https://creativecommons.org/licenses/by/4.0/).
Share and Cite
Selmy, M.; El sherif, M.Z.; Noah, M.S.; Abdelqawee, I.M. Optimized and Sustainable PV Water Pumping System with Three-Port Converter, a Case Study: The Al-Kharijah Oasis. Electricity 2024, 5, 227-253. https://doi.org/10.3390/electricity5020012
Selmy M, El sherif MZ, Noah MS, Abdelqawee IM. Optimized and Sustainable PV Water Pumping System with Three-Port Converter, a Case Study: The Al-Kharijah Oasis. Electricity. 2024; 5(2):227-253. https://doi.org/10.3390/electricity5020012
Chicago/Turabian StyleSelmy, Mohamed, Mohsen Z. El sherif, Miral Salah Noah, and Islam M. Abdelqawee. 2024. "Optimized and Sustainable PV Water Pumping System with Three-Port Converter, a Case Study: The Al-Kharijah Oasis" Electricity 5, no. 2: 227-253. https://doi.org/10.3390/electricity5020012
APA StyleSelmy, M., El sherif, M. Z., Noah, M. S., & Abdelqawee, I. M. (2024). Optimized and Sustainable PV Water Pumping System with Three-Port Converter, a Case Study: The Al-Kharijah Oasis. Electricity, 5(2), 227-253. https://doi.org/10.3390/electricity5020012

