Numerical and Experimental Study of Continuous Beams Made of Self-Compacting Concrete Strengthened by GFRP Materials
Abstract
1. Introduction
- The Externally Bonded (EB) method, where FRP laminates are glued to the tension face of the beam—simple and cost-effective;
- The Near-Surface Mounted (NSM) method, where bars or strips are embedded in grooves within the concrete cover—offering improved performance.
2. Experimental Investigation
2.1. Mechanical Properties of Materials
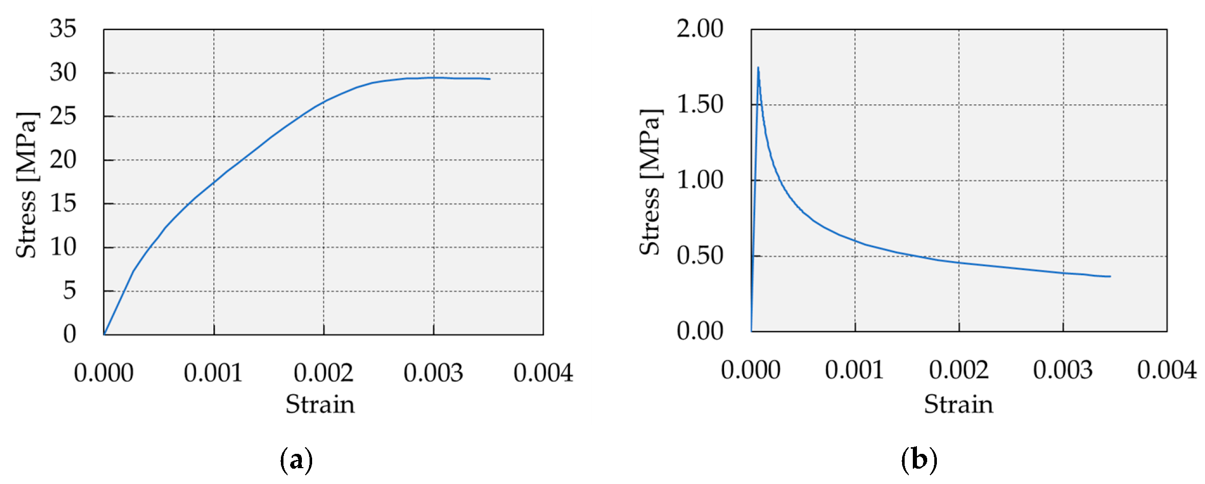
2.1.1. Mechanical Properties of SCC Concrete
2.1.2. Mechanical Properties of Steel and FRP Reinforcement
2.1.3. Mechanical Properties of Epoxy Adhesive
2.2. Test Specimens
2.3. Strengthening Method and Variants of Strengthening
- •
- Cutting grooves in the concrete cover with a diamond saw (25 × 25 mm) in beams reinforced with GFRP bars;
- •
- Cleaning the grooves and applying a primer;
- •
- Filling the grooves halfway with epoxy adhesive and placing the GFRP bars;
- •
- Completing the filling with epoxy so that the final beam surface remained visually identical to that of the unstrengthened control beam.
2.4. Testing Procedure
2.5. Results of Experimental Testing
- •
- Control beam: formation of plastic hinges due to yielding of the steel reinforcement;
- •
- G1 beam: plastic hinge formation in the span sections followed by concrete crushing above the middle support, without FRP debonding;
- •
- G2 beam: plastic hinge formation above the middle support, followed by concrete cover separation near the level of tensile steel reinforcement;
- •
- G3 beam: simultaneous FRP debonding and concrete cover separation, resulting in sudden failure and significant damage under a much higher load than the control beam.
3. Numerical Study
3.1. Finite Element Model
3.2. Material Models
3.3. Interaction Model
3.4. Finite Element Mesh
3.5. Numerical Results and Discussion
4. Discussion
5. Conclusions
- Effectiveness of strengthening: Even a relatively small amount of GFRP reinforcement considerably increased the flexural load capacity of the beams compared to the control specimen.
- Influence on ductility: While NSM strengthening enhances stiffness and strength, it also tends to reduce ductility. The beam with combined top and bottom reinforcement (G3) reached the highest load capacity but exhibited brittle and sudden failure.
- Failure mechanisms:
- •
- The control beam failed through steel yielding and concrete crushing at mid-span.
- •
- The G1 beam failed by crushing of concrete above the middle support.
- •
- The G2 beam failed due to partial separation of the concrete cover near the tensile reinforcement level.
- •
- The G3 beam failed by debonding of the epoxy layer along with the concrete protective layer.
- Numerical validation: The finite element models developed in Abaqus/Standard accurately reproduced the experimental responses, including stiffness, crack formation, ultimate capacity, and strains, confirming the suitability of the modeling approach for further parametric studies.
- Practical implications:
- •
- The NSM technique is effective but requires careful design to avoid over-reinforcement and premature debonding.
- •
- Strengthening in the tension zones (as in beam G2) provides the best compromise between load capacity and ductility.
- •
- The method’s complexity and limitations near supports should be considered when applying it in real structures.
- •
- Due to the limited number of tested beams, a comprehensive statistical analysis could not be performed for all parameters. Nevertheless, the presented experimental and numerical results provide a solid basis for further validation and parametric studies, enabling the reliable use of the developed numerical model for designing NSM FRP strengthening of continuous SCC beams.
- Future work: Further studies should focus on parametric numerical analyses to optimize NSM strengthening configurations. Variables such as FRP bar length, cross-sectional area, and placement can be systematically modified to determine the minimum reinforcement required to achieve the desired flexural performance. This approach would enable designers to efficiently tailor strengthening interventions for continuous SCC beams while ensuring safety and serviceability criteria. Additionally, long-term behavior, cyclic loading, and environmental effects (temperature, moisture, freeze–thaw) should be investigated to provide comprehensive design guidelines.
Author Contributions
Funding
Institutional Review Board Statement
Informed Consent Statement
Data Availability Statement
Conflicts of Interest
References
- Zitouni, M.; Kada, A.; Lamri, B.; Arruda, M.R. Numerical Analysis of Combined Effect Hybrid Fibres and Fire Insulation on the Fire Resistance Performance of SCC Beams. Period. Polytech. Civ. Eng. 2024, 68, 1255–1267. [Google Scholar] [CrossRef]
- Okamura, H.; Ozawa, K. Mix Design for Self-Compacting Concrete. Concrete. Libr. Jpn. Soc. Civ. Eng. 1995, 25, 107–120. [Google Scholar]
- Okamura, H.; Ouchi, M. Self-Compacting Concrete. J. Adv. Concr. Technol. 2003, 1, 5–15. [Google Scholar] [CrossRef]
- Bilotta, A.; Ceroni, F.; di Ludovico, M.; Nigro, E.; Pecce, M.; Manfredi, G. Bond efficiency of EBR and NSM systems for strengthening concrete members. J. Compos. Constr. 2011, 15, 757–772. [Google Scholar] [CrossRef]
- Sakcali, G.B.; Yüksel, I. Shear Strength Evaluation of Concrete Beams with FRP Transverse Rebar. Period. Polytech. Civ. Eng. 2024, 68, 469–485. [Google Scholar] [CrossRef]
- Bouroumana, I.; Nafa, Z.; Nigri, G. Numerical Study on the Retrofitting of Exterior RC Beam-column Joints with CFRP Composites Using the Grooving Method. Period. Polytech. Civ. Eng. 2025, 69, 175–192. [Google Scholar] [CrossRef]
- FIB. Externally Bonded FRP Reinforcement for RC Structures; Technical Report on the Design and Use of Externally Bonded Fiber Reinforced Polymer Reinforcement (FRP EBR) for Reinforced Concrete Structures. Bulletin.14 (Task Group 9.3); International Federation for Structural Concrete: Lausanne, Switzerland, 2001. [Google Scholar]
- Abd, F. An Introduction to FRP Composites for Construction; ISIS Educational Module 2; A Canadian Network of Centres of Excellence: Ottawa, ON, Canada, 2006. [Google Scholar]
- Bank, L. Composites for Construction; John Wiley & Sons: Hoboken, NJ, USA, 2006. [Google Scholar]
- Tran, H.; Nguyen-Thoi, T.; Dinh, H.-B. State-of-the-Art Review of Studies on the Flexural Behavior and Design of FRP-Reinforced Concrete Beams. Materials 2025, 18, 3295. [Google Scholar] [CrossRef]
- Darain, K.M.u.; Jumaat, M.Z.; Shukri, A.A.; Obaydullah, M.; Huda, M.N.; Hosen, M.A.; Hoque, N. Strengthening of RC Beams Using Externally Bonded Reinforcement Combined with Near-Surface Mounted Technique. Polymers 2016, 8, 261. [Google Scholar] [CrossRef]
- Megahed, F.A.; Seleem, M.H.; Badawy, A.A.M.; Abdelrahman, H. The Flexural Response of RC Beams Strengthened by EB/NSM Techniques Using FRP and Metal Materials: A State-of-the-Art Review. Innov. Infrastruct. Solut. 2023, 8, 289. [Google Scholar] [CrossRef]
- Zhang, Z.; Qin, H. Study on Flexural Performance of Reinforced Concrete Beams Strengthened with FRP Grid–PCM Composite Reinforcement. Appl. Sci. 2024, 14, 9013. [Google Scholar] [CrossRef]
- Mabrouk, T.S.; Rasha, M.A. Behavior of RC beams with tension lap splices confined with transverse reinforcement using different types of concrete under pure bending. Alex. Eng. J. 2018, 57, 1727–1740. [Google Scholar] [CrossRef]
- Yaw, L.T.; Osei, J.B.; Adom-Asamoah, M. On The Non-Linear Finite Element Modelling of Self-Compacting Concrete Beams. J. Struct. Transp. Stud. 2017, 2, 1–18. [Google Scholar]
- Khatab, T.A.M.; Ashour, F.A.; Sheehan, T.; Lam, D. Experimental investigation on continuous reinforced SCC deep beams and Comparisons with Code provisions and models. Eng. Struct. 2017, 131, 264–274. [Google Scholar] [CrossRef]
- Akbarzadeh, H.; Maghsoudi, A.A. Experimental and analytical investigation of reinforced high strength concrete continuous beams strengthened with fiber reinforced polymer. Mater. Des. 2010, 31, 1130–1147. [Google Scholar] [CrossRef]
- Sakr, M.A.; Khalifa, T.M.; Mansour, W.N. External Strengthening of RC Continuous Beams Using FRP Plates: Finite Element Model. In Proceedings of the Second International Conference on Advances in Civil, Structural and Mechanical Engineering—CSM 2014, Birmingham, UK, 1–2 June 2014; ISBN 978-1-63248-054-5. Available online: https://theired.org/conference/paper/external-strengthening-of-rc-continuous-beams-using-frp-plates-finite-element-model-1138 (accessed on 6 January 2026).
- Aiello, M.A.; Valente, L.; Rizzo, A. Moment redistribution in continuous reinforced concrete beams strengthened with carbon fiber- reinforced polymer laminates. Mech. Compos. Mater. 2007, 43, 453–466. [Google Scholar] [CrossRef]
- Maghsoudi, A.A.; Bengar, H.A. Moment redistribution and ductility of RHSC continuous beams strengthened with CFRP. Turk. J. Eng. Environ. Sci. 2009, 33, 45–59. [Google Scholar]
- Rahman, M.M.; Jumaat, M.Z. The Effect of CFRP Laminate Length for Strengthening the Tension Zone of the Reinforced Concrete T-Beam. J. Sci. Res. Rep. 2013, 2, 626–640. [Google Scholar] [CrossRef]
- Al-Khafaji, A.; Salim, H. Flexural Strengthening of RC Continuous T-Beams Using CFRP. Fibers 2020, 8, 41. [Google Scholar] [CrossRef]
- Soumya, S. Strengthening of RC Continuous Beam Using FRP Sheet; Department of Civil Engineering, National Institute of Technology Rourkela: Odisha, India, 2012. [Google Scholar]
- Wang, X.; Zhou, C. Numerical investigation for the flexural strengthening of reinforced concrete beams with external pre-stressed HFRP sheets. Constr. Build. Mater. 2018, 189, 804–815. [Google Scholar] [CrossRef]
- Emara, M.; Mostafa, A.H.; Mohamed, H.A.; Zaghlal, M. Performance of Rubberized RC Beams Flexural-Strengthened Using Near-Surface Mounted Systems. Int. J. Concr. Struct. Mater. 2025, 19, 58. [Google Scholar] [CrossRef]
- Kadhim, M.M.A.; Jawdhari, A.; Altaee, M.M.; Majdi, A.; Fam, A. Parametric Investigation of Continuous Beams Strengthened with Near Surface Mounted FRP Bars. Eng. Struct. 2023, 288, 116619. [Google Scholar] [CrossRef]
- Dushimimana, D.; Li, L.; Zhang, J.; Yang, H.; Liu, J.; Li, Y. Flexural Performance of Reinforced Concrete Beams Strengthened Using Near-Surface Mounted CFRP Bars: Effects of Bonding Patterns. Compos. Struct. 2024, 335, 117985. [Google Scholar] [CrossRef]
- Wang, X.; Zhou, C.; Ai, J.; Petru, M.; Liu, Y. Numerical investigation for the fatigue performance of reinforced concrete beams strengthened with external prestressed HFRP sheet. Constr. Build. Mater. 2020, 237, 117601. [Google Scholar] [CrossRef]
- Zhang, C.; Wang, J. Viscoelastic analysis of FRP strengthened reinforced concrete beams. Compos. Struct. 2011, 93, 3200–3208. [Google Scholar] [CrossRef]
- Nugroho, L.; Haryanto, Y.; Hu, H.-T.; Hsiao, F.-P.; Pamudji, G.; Setiadji, B.H.; Hsu, C.-N.; Weng, P.-W.; Lin, C.-C. Prestressed Concrete T-Beams Strengthened with Near-Surface Mounted Carbon-Fiber-Reinforced Polymer Rods Under Monotonic Loading: A Finite Element Analysis. Eng 2025, 6, 36. [Google Scholar] [CrossRef]
- Wang, C.; Chang, Z.; Huang, J. Parameter Analysis for the Flexural Performance of Concrete Beams Using Near-Surface Mounted-Strengthening Application. Buildings 2025, 15, 1453. [Google Scholar] [CrossRef]
- Khaleghi, R.; Shokoohfar, A.; Farokhzad, R.; Roudsari, M.T. Experimental Investigation of High-performance Fiber reinforced Cementitious Composite and its Effect on RC Beams by Numerical Method. Period. Polytech. Civ. Eng. 2025, 69, 45–59. [Google Scholar] [CrossRef]
- Ranković, S.; Folić, R.; Zorić, A.; Vacev, T.; Petrović, Ž.; Kovačević, D. Experimental Analysis of an Innovative Double Strap Joint Splicing of GFRP Bars by NSM Methods for Strengthening RC Beams. Period. Polytech. Civ. Eng. 2024, 68, 185–196. [Google Scholar] [CrossRef]
- Ranković, S.; Zorić, A.; Vacev, T.; Petrović, Ž. Numerical Analysis of an Innovative Double-Strap Joint for the Splicing of Near-Surface Mounted Fiber-Reinforced Polymer Bars for Reinforced Concrete Beam Strengthening. Appl. Sci. 2023, 13, 12387. [Google Scholar] [CrossRef]
- Bettucci, E.; Capozucca, R.; Magagnini, E.; Vecchietti, M.V. Detection in RC Beams Damaged and Strengthened with NSM CFRP/GFRP Rods by Free Vibration Monitoring. Buildings 2023, 13, 979. [Google Scholar] [CrossRef]
- Chen, G.; Wang, Y.; Cai, G.; Larbi, A.S.; Wan, B.; Hao, Q. Performance and Modeling of FRP–Steel Dually Confined Reinforced Concrete under Cyclic Axial Loading. Compos. Struct. 2022, 300, 116076. [Google Scholar] [CrossRef]
- EFNARC. Specifications and Guidelines for Self-Compacting Concrete; EFNARC: Camberley, UK, 2002. [Google Scholar]
- EN 206-9:2010; Concrete—Part 9: Additional Rules for Self-Compacting Concrete (SCC). CEN: Brussels, Belgium, 2010.
- EN 206-1:2000; Concrete—Part 1: Specification, Performance, Production and Conformity. CEN: Brussels, Belgium, 2000.
- EN 1992-1-1:2004; Eurocode 2: Design of Concrete Structures—Part 1-1: General Rules and Rules for Buildings. CEN: Brussels, Belgium, 2004.
- Ranković, S. Experimental and Theoretical Analysis of Limit State RC Linear Plane Structures Strengthened with NSM FRP Elements. Ph.D. Thesis, University of Niš, Niš, Serbia, 2011. [Google Scholar]
- ACI. Guide Test Methods for Fiber-Reinforced Polymers (FRPs) for Reinforcing or Strengthening Concrete Structures (ACI 440.3R-04); Committee 440; American Concrete Institute: Farmington Hills, MI, USA, 2004. [Google Scholar]
- Abadel, A. Shear strengthening of deficient RC deep beams using NSM FRP system: Experimental and numerical investigation. Mater. Sci. Pol. 2024, 42, 140–157. [Google Scholar] [CrossRef]
- Mapei FRP System. Available online: www.mapei.com (accessed on 10 July 2025).
- Petrović, Ž.; Milošević, B.; Ranković, S.; Mladenović, B.; Zlatkov, D.; Zorić, A.; Petronijević, P. Experimental Analysis of Continuous Beams Made of Self-Compacting Concrete (Scc) Strengthened with Fiber Reinforced Polymer (Frp) Materials. Appl. Sci. 2021, 11, 4032. [Google Scholar] [CrossRef]
- Wang, T.; Hsu, T.T.C. Nonlinear finite element analysis of concrete structures using new constitutive models. Comput. Struct. 2001, 79, 2781–2791. [Google Scholar] [CrossRef]
- Kim, J.J.; Taha, M.R. Experimental and Numerical Evaluation of Direct Tension Test for Cylindrical Concrete Specimens. Adv. Civ. Eng. 2014, 2014, 156926. [Google Scholar] [CrossRef]
- Dassault Systems. Abaqus Theory Manual; Dassault Systems: Providence, RI, USA, 2014. [Google Scholar]
- Alfarah, B.; López-Almansa, F.; Oller, S. New methodology for calculating damage variables evolution in Plastic Damage Model for RC structures. Eng. Struct. 2017, 132, 70–86. [Google Scholar] [CrossRef]
- Petrović, Ž.; Milošević, B.; Zorić, A.; Ranković, S.; Mladenović, B.; Zlatkov, D. Flexural Behavior of Continuous Beams Made of Self-Compacting Concrete (SCC)—Experimental and Numerical Analysis. Appl. Sci. 2020, 10, 8654. [Google Scholar] [CrossRef]
- Vacev, T.; Zorić, A.; Grdić, D.; Ristić, N.; Grdić, Z.; Milić, M. Experimental and Numerical Analysis of Impact Strength of Concrete Slabs. Period. Polytech. Civ. Eng. 2023, 67, 325–335. [Google Scholar] [CrossRef]
- Bakhti, R.; Benahmed, B.; Laib, A.; Alfach, M.T. New approach for computing damage parameters evolution in plastic damage model for concrete. Case Stud. Constr. Mater. 2022, 16, e00834. [Google Scholar] [CrossRef]
- Sümer, Y.; Öztemel, M. Investigation of the Effect of GFRP Reinforcement Bars on the Flexural Strength of Reinforced Concrete Beams Using the Finite Element Method. Fibers 2025, 13, 125. [Google Scholar] [CrossRef]
- Shawki Ali, N.K.; Mahfouz, S.Y.; Amer, N.H. Flexural Response of Concrete Beams Reinforced with Steel and Fiber Reinforced Polymers. Buildings 2023, 13, 374. [Google Scholar] [CrossRef]
- Grassl, P.; Xenos, D.; Nyström, U.; Rempling, R.; Gylltoft, K. CDPM2: A damage-plasticity approach to modelling the failure of concrete. Int. J. Solids Struct. 2013, 50, 3805–3816. [Google Scholar] [CrossRef]
- Abdesselam, A.; Merdas, A.; Fiorio, B.; Chikh, N.-E. Experimental and Numerical Study on RC Beams Strengthened by NSM Using CFRP Reinforcements. Period. Polytech. Civ. Eng. 2023, 67, 1214–1233. [Google Scholar] [CrossRef]
- Echeverria, M.; Perera, R. Three dimensional nonlinear model of beam tests for bond of near-surface mounted FRP rods in concrete. Compos. Part B Eng. 2013, 54, 112–124. [Google Scholar] [CrossRef]
- Kadhim, M.M.A.; Jawdhari, A.; Peiris, A. Evaluation of lap-splices in NSM FRP rods for retrofitting RC members. Structures 2021, 30, 877–894. [Google Scholar] [CrossRef]
- Haefliger, S.; Fomasi, S.; Kaufmann, W. Influence of quasi-static strain rate on the stress-strain characteristics of modern reinforcing bars. Constr. Build. Mater. 2021, 287, 122967. [Google Scholar] [CrossRef]
- Seracino, R.; Raizal Saifulnaz, M.R.; Oehlers, D.J. Generic Debonding Resistance of EB and NSM Plate-to-Concrete Joints. J. Compos. Constr. 2007, 11, 62–70. [Google Scholar] [CrossRef]
- Zienkiewicz, O.; Taylor, R.L.; Zhu, J.Z. The Finite Element Method: Basis and Fundamentals, 6th ed.; Elsevier: Oxford, UK, 2005; pp. 398–404. [Google Scholar]
- Abdallah, M.; Al Mahmoud, F.; Khalil, N.; Khelil, A. Effect of the Strengthening Patterns on the Flexural Performance of RC Continuous Beams Using FRP Reinforcements. Eng. Struct. 2023, 280, 115657. [Google Scholar] [CrossRef]
- Jafari, A.; Shahmansouri, A.A.; Akbarzadeh Bengar, H. Hybrid CFRP–GFRP Sheets for Flexural Strengthening of Continuous RC Beams: Experimentation and Analytical Modeling. Struct. Concr. 2024, 25, e202400264. [Google Scholar] [CrossRef]
- Baena, M.; Jahani, Y.; Torres, L.; Barris, C.; Perera, R. Flexural Performance and End Debonding Prediction of NSM Carbon FRP-Strengthened Reinforced Concrete Beams under Different Service Temperatures. Polymers 2023, 15, 851. [Google Scholar] [CrossRef]



































| Compressive Strength (MPa) | Modulus of Elasticity (GPa) | ||||||
|---|---|---|---|---|---|---|---|
| fc,2 | fc,7 | fc,14 | fc,28 | fc,test | Ec,28 | Ec,test | |
| 12.06 | 18.15 | 24.93 | 28.82 | 33.82 | 24.20 | 25.35 | |
| σ * | 0.63 | 0.92 | 1.15 | 1.24 | 1.52 | 1.15 | 1.25 |
| Reinforcement | Steel | GFRP Bar |
|---|---|---|
| Dimension (mm) | Ø8—longitudinal Ø6—stirups | Ø10 |
| Modulus of Elasticity (GPa) | 200.0 | 47.0 |
| Ultimate Strain (ε × 10−6) | – | 15,630.0 |
| Yield Strength (MPa) | 500 | – |
| Tensile Strength (MPa) | – | 735 |
| Modulus of Elasticity | Compressive Strength | Tensile Strength | Bond Shear Strength |
|---|---|---|---|
| 4000 MPa | 70 MPa | 30 MPa | 6 MPa |
| Model | Number of Elements | Number of Nodes |
|---|---|---|
| Control | 5936 (C3D8R), 465 (T3D2) | 8509 |
| G1 | 6212 (C3D8R), 512 (T3D2) | 9170 |
| G2 | 6432 (C3D8R), 558 (T3D2) | 9741 |
| G3 | 6708 (C3D8R), 605 (T3D2) | 10,402 |
| Control | G1 | G2 | G3 | |||||
|---|---|---|---|---|---|---|---|---|
| Deflection [mm] | Force [kN] | Deflection [mm] | Force [kN] | Deflection [mm] | Force [kN] | Deflection [mm] | Force [kN] | |
| Experiment | 21.35 | 99.45 | 25.33 | 122.19 | 32.48 | 147.66 | 19.37 | 166.65 |
| FEM | 20.81 | 99.70 | 25.12 | 122.49 | 31.74 | 148.93 | 19.76 | 166.89 |
| Difference [%] | 2.59 | 0.25 | 0.84 | 0.24 | 2.33 | 0.85 | 1.97 | 0.14 |
Disclaimer/Publisher’s Note: The statements, opinions and data contained in all publications are solely those of the individual author(s) and contributor(s) and not of MDPI and/or the editor(s). MDPI and/or the editor(s) disclaim responsibility for any injury to people or property resulting from any ideas, methods, instructions or products referred to in the content. |
© 2026 by the authors. Licensee MDPI, Basel, Switzerland. This article is an open access article distributed under the terms and conditions of the Creative Commons Attribution (CC BY) license.
Share and Cite
Petrović, Ž.; Zorić, A.; Milošević, B.; Ranković, S.; Petronijević, P. Numerical and Experimental Study of Continuous Beams Made of Self-Compacting Concrete Strengthened by GFRP Materials. Eng 2026, 7, 37. https://doi.org/10.3390/eng7010037
Petrović Ž, Zorić A, Milošević B, Ranković S, Petronijević P. Numerical and Experimental Study of Continuous Beams Made of Self-Compacting Concrete Strengthened by GFRP Materials. Eng. 2026; 7(1):37. https://doi.org/10.3390/eng7010037
Chicago/Turabian StylePetrović, Žarko, Andrija Zorić, Bojan Milošević, Slobodan Ranković, and Predrag Petronijević. 2026. "Numerical and Experimental Study of Continuous Beams Made of Self-Compacting Concrete Strengthened by GFRP Materials" Eng 7, no. 1: 37. https://doi.org/10.3390/eng7010037
APA StylePetrović, Ž., Zorić, A., Milošević, B., Ranković, S., & Petronijević, P. (2026). Numerical and Experimental Study of Continuous Beams Made of Self-Compacting Concrete Strengthened by GFRP Materials. Eng, 7(1), 37. https://doi.org/10.3390/eng7010037

