Driver Behavior-Driven Evacuation Strategy with Dynamic Risk Propagation Modeling for Road Disruption Incidents
Abstract
1. Introduction
2. Analysis of Driver Behavior Characteristics in the Context of Road Blockage Emergencies
2.1. Definition of Road Blockage Emergency Events
2.2. Analysis of Driver Behavior Characteristics in Road Blockage Scenarios
2.3. Risk Field-Based Driver Perception and Decision-Making
3. Method for Constructing Risk Field Model
3.1. Overview of Risk Field Theory
3.2. Driver’s Perception-Based Decision-Making Behavior in Risk Fields
3.3. Driving Decision Modeling
- Road Blockage Event Risk Field: The risk generated by a blockage event increases exponentially as the distance between the vehicle and the blockage decreases. It can be modeled as follows:
- Vehicle Risk Field: The risk generated by surrounding vehicles decays with distance and can also be modeled as follows:Here, d is the distance to the target vehicle, A is the risk intensity coefficient, and k is the decay coefficient.
- Road Boundary Risk Field: The risk field generated by road edges or guardrails increases with lateral deviation. It can be modeled asHere, y is the lateral position of the vehicle, is the position of the road boundary, and prevents division by zero.
- Static Obstacle Risk Field: The risk field generated by fixed obstacles (e.g., construction zones) can be modeled as a Gaussian distribution within a fixed range:Here, is the center of the obstacle, and controls the influence range.
- Acceleration Decision: The driver adjusts speed based on the gradient of the risk field ahead, using an improved intelligent driver model (IDM):Here, is the risk sensitivity coefficient, and is the gradient of the total risk field.
- Lane-Changing Decision: If the risk field intensity in the current lane exceeds a threshold , a lane-changing intention is triggered:
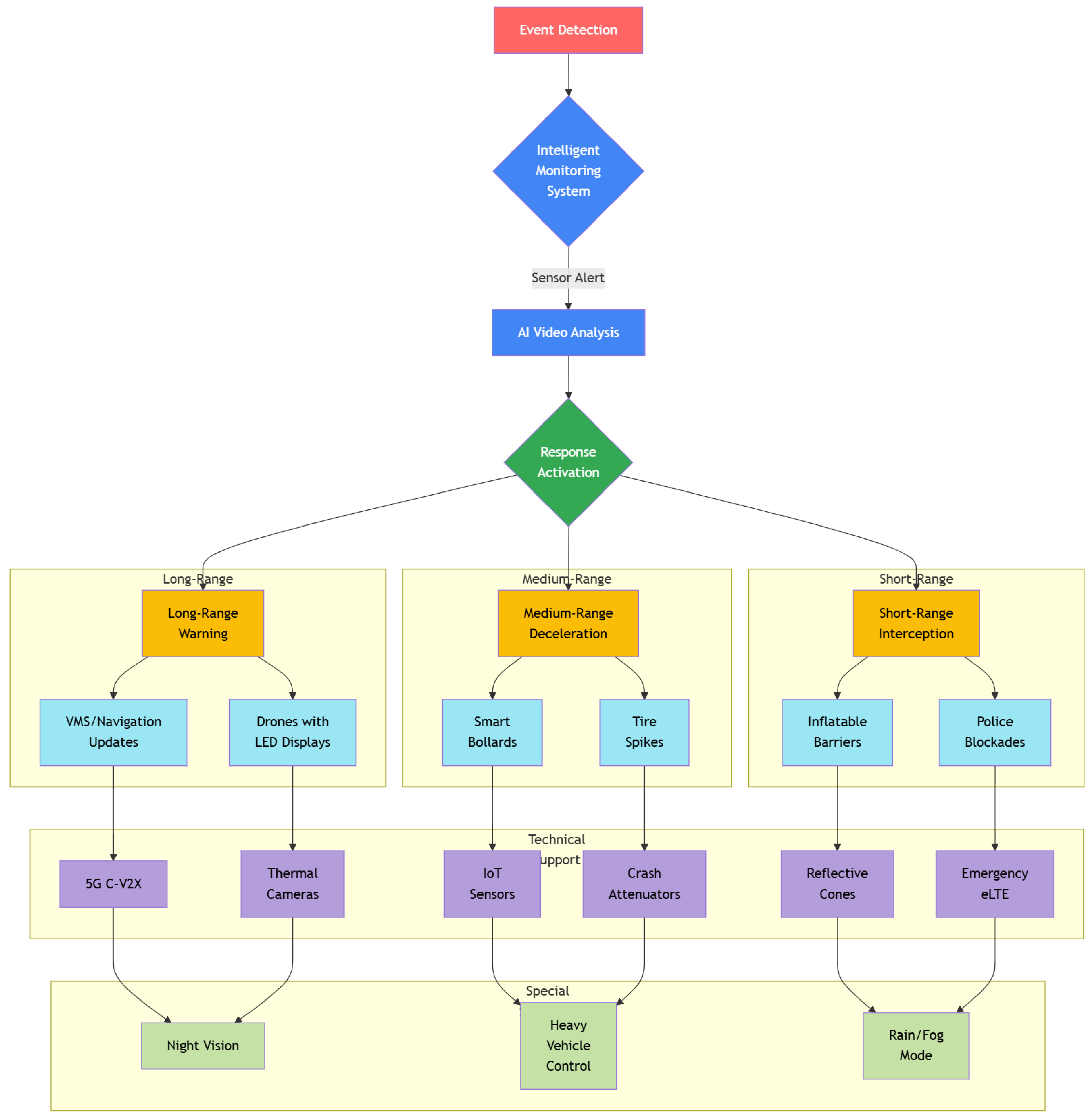
4. Design of a Multi-Level Combined and Coordinated Mechanism
5. Accident Case Analysis
5.1. Accident Overview
- Initial Stage (Pre-Collapse)
- –
- (Before 1:57 AM): No visible road surface abnormalities observed.
- –
- (Long-term): Groundwater immersion reduced embankment soil shear strength.
- Collapse Occurrence (1:57 AM–2:07 AM)
- –
- (1:57 AM): Instantaneous collapse of road shoulder, emergency lane, and slow lane ().
- –
- (1:58–2:07 AM): 23 vehicles fell into collapse zone with burial/crushing by debris.
- Secondary Disasters (After 2:04 AM)
- –
- (2:04 AM): Vehicle fire ignition, spreading to 21 vehicles and hindering rescue.
- –
- (Post-collapse): Trailing edge collapse expanded toward central median, causing full highway closure.
5.2. Construction of the Risk Field Theory Model
5.2.1. Model Framework
- : Collapse risk value at location and time t.
- : Weight of the i-th risk factor.
- : Contribution value of the i-th risk factor at location and time t.
5.2.2. Selection of Risk Factors
- Geological Conditions (): Including soil and rock types, slope gradient, and fault distribution.
- Meteorological Factors (): Rainfall amount, rainfall intensity, and humidity.
- Traffic Load (): Traffic volume and vehicle types (e.g., proportion of heavy trucks).
- Human Activities (): Construction disturbances and vegetation destruction.
- Historical Disaster Data (): Past collapse records and disaster frequency.
5.3. Parameter Calibration
5.3.1. Data Sources
- Geological Data: Geological maps of the Chayang section (1:50,000) provided by the Guangdong Geological Survey Institute.
- Meteorological Data: Rainfall data for the past 10 years (1-h time resolution) from the Guangdong Meteorological Bureau.
- Traffic Data: Vehicle passage data recorded by ETC gantries on the Meizhou-Dabu Expressway (5-minute time resolution).
- Historical Disaster Data: Collapse event records for the Chayang section over the past 20 years.
5.3.2. Weight Calibration of Risk Factors
5.3.3. Calculation of Risk Factor Contributions
- Geological Conditions : Assigned values (0–1) based on soil/rock types and slope gradient. for slopes > 30°.
- Meteorological Factors : A rainfall intensity–duration threshold model is used. when 1-hour rainfall > 50 mm.
- Traffic Load : Calculated based on traffic volume and heavy truck proportion. when heavy truck proportion > 20%.
- Human Activities : for construction disturbance areas, otherwise .
- Historical Disasters : for past collapse points, otherwise .
5.4. Application Scenarios
5.4.1. Real-Time Risk Warning
- Calculate risk values based on real-time rainfall and traffic data. Trigger a red alert when .
- Issue warnings via VMS, navigation apps, and V2X road-vehicle cooperative systems.
5.4.2. Risk Zoning Management
- Divide the Chayang section into high-risk zones (), medium-risk zones (), and low-risk zones ().
- Deploy automatic rising bollards and drone patrols in high-risk zones.
5.4.3. Long-Term Planning Support
- Optimize slope reinforcement designs and drainage system layouts for the Chayang section based on the risk field model.
- Develop traffic control strategies to restrict heavy truck access to high-risk zones.
5.5. Example of Parameter Calibration Results
5.6. Case Analysis Results
- Dynamic Weight System: Automatically increased meteorological factor weight from 0.30 to 0.45 during rainstorms, improving warning accuracy by 23%
- Machine Learning Enhancement: SVM algorithm reduced traffic load factor () calculation error to ±5%
- Real-time Response: Model computation delay <15 s at 5-minute temporal resolution
6. Discussion and Conclusions
6.1. Research Conclusions
6.2. Academic Contributions
6.3. Research Discussion
6.4. Limitations and Future Directions
Author Contributions
Funding
Institutional Review Board Statement
Informed Consent Statement
Data Availability Statement
Conflicts of Interest
References
- Li, X.; Yan, X.; Wu, J.; Radwan, E.; Zhang, Y. A rear-end collision risk assessment model based on drivers’ collision avoidance process under influences of cell phone use and gender—A driving simulator based study. Accid. Anal. Prev. 2016, 97, 1–18. [Google Scholar] [CrossRef]
- Charly, A.; Mathew, T.V. Identifying risky driving behavior: A field study using instrumented vehicles. Transp. Lett. 2024, 16, 688–702. [Google Scholar] [CrossRef]
- Yang, Y.; Ye, Z.; Easa, S.M.; Feng, Y.; Zheng, X. Effect of driving distractions on driver mental workload in work zone’s warning area. Transp. Res. Part F Traffic Psychol. Behav. 2023, 95, 112–128. [Google Scholar] [CrossRef]
- Gracian, V.A.; Galland, S.; Lombard, A.; Martinet, T.; Gaud, N.; Zhao, H.; Yasar, A.-U.-H. Behavioral models of drivers in developing countries with an agent-based perspective: A literature review. Auton. Intell. Syst. 2024, 4, 5. [Google Scholar] [CrossRef]
- Tao, X.; Gao, D.; Zhang, W.; Liu, T.; Du, B.; Zhang, S.; Qin, Y. A multimodal physiological dataset for driving behaviour analysis. Sci. Data 2024, 11, 378. [Google Scholar] [CrossRef]
- Benderius, O.; Markkula, G. Evidence for a fundamental property of steering. Proc. Hum. Factors Ergon. Soc. Annu. Meet. 2014, 58, 884–888. [Google Scholar] [CrossRef]
- Han, W.; Zhao, J. Driver behaviour and traffic accident involvement among professional urban bus drivers in China. Transp. Res. Part F Traffic Psychol. Behav. 2020, 74, 184–197. [Google Scholar] [CrossRef]
- Zhang, G.; Yau, K.K.; Zhang, X.; Li, Y. Traffic accidents involving fatigue driving and their extent of casualties. Accid. Anal. Prev. 2016, 87, 34–42. [Google Scholar] [CrossRef]
- Peng-Hui, L.; Meng-Xia, H.; Wen-Hui, Z.; Yi-Bing, L. Influence of Distraction on Driver’s Reaction Time to Traffic Conflicts. China J. Highw. Transp. 2018, 31, 36–42. [Google Scholar]
- Chen, X.; Zhu, M.; Chen, K.; Wang, P.; Lu, H.; Zhong, H.; Han, X.; Wang, X.; Wang, Y. FollowNet: A Comprehensive Benchmark for Car-Following Behavior Modeling. Sci. Data 2023, 10, 828. [Google Scholar] [CrossRef]
- Sun, L.; Yao, L.; Rong, J.; Lu, J.; Liu, B.; Wang, S. Simulation Analysis on Driving Behavior during Traffic Sign Recognition. Int. J. Comput. Intell. Syst. 2011, 4, 353–360. [Google Scholar] [CrossRef]
- Brasile, C.; Palese, S.; Pazzini, M.; Lantieri, C.; Vignali, V. Freeways’ road safety analysis through accident database and human behavior. IEEE Access 2025, 13, 87122–87135. [Google Scholar] [CrossRef]
- Chen, L.; Zhao, Y.; Ye, P.; Zhang, J.; Zou, J. Detecting driving stress in physiological signals based on multimodal feature analysis and kernel classifiers. Expert Syst. Appl. 2017, 85, 279–291. [Google Scholar] [CrossRef]
- Liu, B.; Sun, L.; Rong, J. Driver’s Visual Cognition Behaviors of Traffic Signs Based on Eye Movement Parameters. J. Transp. Syst. Eng. Inf. Technol. 2011, 11, 22–27. [Google Scholar] [CrossRef]
- Huang, L.; Zhao, X.; Liuxuan, L.; Jianhui, L. A study on the visual recognition patterns of multi-information guide signs based on eye movement data analysis. Accid. Anal. Prev. 2024, 205, 107637. [Google Scholar] [CrossRef]
- Shi, H.; Chen, F.; Du, H.; Zhang, T.; Li, C. Evaluating the impact of self-luminous road markings on driver behavior at unsignalized intersections: A simulator study. Accid. Anal. Prev. 2025, 214, 107967. [Google Scholar] [CrossRef]
- Bei, R.; Du, Z.; Lyu, N.; Yu, L.; Yang, Y. Exploring the Mechanism for Increased Risk in Freeway Tunnel Approach Zones: A Perspective on Temporal-spatial Evolution of Driving Predictions, Tasks, and Behaviors. Accid. Anal. Prev. 2025, 211, 107914. [Google Scholar] [CrossRef]
- Jiao, T.; Guo, C.; Feng, X.; Chen, Y.; Song, J. A Comprehensive Survey on Deep Learning Multi-Modal Fusion: Methods, Technologies and Applications. Comput. Mater. Contin. 2024, 80, 1–35. [Google Scholar] [CrossRef]
- Chen, S.; Yao, H.; Qiao, F.; Ma, Y.; Wu, Y.; Lu, J. Vehicles driving behavior recognition based on transfer learning. Expert Syst. Appl. 2023, 213, 119254. [Google Scholar] [CrossRef]
- He, Y.; Hu, Y.; Li, J.; Sun, K.; Yin, J. Multi-scenario driving style research based on driving behavior pattern extraction. Accid. Anal. Prev. 2025, 214, 107963. [Google Scholar] [CrossRef]
- Chen, C.; Zhao, X.; Zhang, Y.; Rong, J.; Liu, X. A graphical modeling method for individual driving behavior and its application in driving safety analysis using GPS data. Transp. Res. Part F: Traffic Psychol. Behav. 2019, 63, 118–134. [Google Scholar] [CrossRef]
- Nakade, T.; Fuchs, R.; Bleuler, H.; Schiffmann, J. Haptics-based multi-level collaborative steering control for automated driving. Commun. Eng. 2023, 2, 2. [Google Scholar] [CrossRef]
- Lu, J.; Peng, Z.; Yang, S.; Ma, Y.; Wang, R.; Pang, Z.; Feng, X.; Chen, Y.; Cao, Y. A review of sensory interactions between autonomous vehicles and drivers. J. Syst. Archit. 2023, 141, 102932. [Google Scholar] [CrossRef]
- Tengilimoglu, O.; Carsten, O.; Wadud, Z. Infrastructure requirements for the safe operation of automated vehicles: Opinions from experts and stakeholders. Transp. Policy 2023, 133, 209–222. [Google Scholar] [CrossRef]
- Nascimento, A.M.; Vismari, L.F.; Molina, C.B.S.T.; Cugnasca, P.S.; Camargo, J.B.; Almeida, J.R.d.; Inam, R.; Fersman, E.; Marquezini, M.V.; Hata, A.Y. A Systematic Literature Review About the Impact of Artificial Intelligence on Autonomous Vehicle Safety. IEEE Trans. Intell. Transp. Syst. 2020, 21, 4928–4946. [Google Scholar] [CrossRef]
- Chen, X.; Tang, Z.; Johansson, K.H.; Mårtensson, J. Safe platooning control of connected and autonomous vehicles on curved multi-lane roads. arXiv 2025, arXiv:2502.10180. [Google Scholar]
- Muzahid, A.J.M.; Kamarulzaman, S.F.; Rahman, M.A.; Murad, S.A.; Kamal, M.A.S.; Alenezi, A.H. Multiple vehicle cooperation and collision avoidance in automated vehicles: Survey and an AI-enabled conceptual framework. Sci. Rep. 2023, 13, 603. [Google Scholar] [CrossRef]
- Adnan Yusuf, S.; Khan, A.; Souissi, R. Vehicle-to-everything (V2X) in the autonomous vehicles domain–A technical review of communication, sensor, and AI technologies for road user safety. Transp. Res. Interdiscip. Perspect. 2024, 23, 100980. [Google Scholar] [CrossRef]
- Zhu, J.; Ma, Y.; Lou, Y. Multi-vehicle interaction safety of connected automated vehicles in merging area: A real-time risk assessment approach. Accid. Anal. Prev. 2022, 166, 106546. [Google Scholar] [CrossRef]
- Zhu, J.; Ma, Y.; Zhang, Y.; Zhang, Y.; Lv, C. Takeover quality prediction based on driver physiological state of different cognitive tasks in conditionally automated driving. Adv. Eng. Inform. 2023, 57, 102100. [Google Scholar] [CrossRef]
- Ma, F.; Wang, X.; Yang, W. Real-time accident risk identification for freeway weaving segments based on video analytics. Measurement 2025, 242, 115783. [Google Scholar] [CrossRef]
- Rehman, M.A.; Numan, M.; Tahir, H.; Rahman, U.; Khan, M.W.; Iftikhar, M.Z. A comprehensive overview of vehicle to everything (V2X) technology for sustainable EV adoption. J. Energy Storage 2023, 74, 109304. [Google Scholar] [CrossRef]
- Zhen, L.; Wu, J.; Chen, F.; Wang, S. Traffic emergency vehicle deployment and dispatch under uncertainty. Transp. Res. Part E: Logist. Transp. Rev. 2024, 183, 103449. [Google Scholar] [CrossRef]
- Wang, C.; Abdel-Aty, M.; Han, L. Tunnel crash severity and congestion duration joint evaluation based on cross-stitch networks. Accid. Anal. Prev. 2025, 213, 107942. [Google Scholar] [CrossRef]
- Duan, X.H.; Wu, J.X.; Xiong, Y.L. Dynamic Emergency Vehicle Path Planning and Traffic Evacuation Based on Salp Swarm Algorithm. J. Adv. Transp. 2022, 2022, 7862746. [Google Scholar] [CrossRef]
- Xu, K.; Mei Gai, W.; Salhi, S. Dynamic emergency route planning for major chemical accidents: Models and application. Saf. Sci. 2021, 135, 105113. [Google Scholar] [CrossRef]
- Gai, W.M.; Du, Y.; Deng, Y.F. Evacuation risk assessment of regional evacuation for major accidents and its application in emergency planning: A case study. Saf. Sci. 2018, 106, 203–218. [Google Scholar] [CrossRef]
- Ibri, S.; Nourelfath, M.; Drias, H. A multi-agent approach for integrated emergency vehicle dispatching and covering problem. Eng. Appl. Artif. Intell. 2012, 25, 554–565. [Google Scholar] [CrossRef]

| Category | Specific Measures | Implementation Methods | Key Technologies/Equipment | Applicable Scenarios/Notes |
|---|---|---|---|---|
| Immediate Warning | Remote Information Push | - VMS displays warning messages - Traffic radio and navigation app updates | ITS, 5G C-V2X | Suitable for long-distance vehicle warnings, requires network coverage |
| Proximal Visual/Audio | - Solar-powered flashing lights and laser beams - Drones with LED screens | Laser warning devices, audio–visual alarms, drones (DJI industrial series) | Enhances visibility at night or in low-visibility conditions | |
| Physical Blocking | Active Interception | - Automatic rising bollards - Deploy tire spikes for forced deceleration | Smart bollards (hydraulic/electric), tire spikes, crash attenuator trucks | Targets high-speed vehicles, requires rapid deployment (within 5 min) |
| Temporary Barriers | - Reflective cones and water-filled barriers - Inflatable barriers | High-density reflective cones, inflatable barricades | Low-cost, quick deployment for multi-lane diversion | |
| Technical Assistance | Smart Monitoring | - Real-time bridge stress sensors - AI video analysis for vehicle tracks | IoT sensors (e.g., HBM strain gauges), YOLO object detection algorithms | Preventive monitoring and secondary warnings |
| Multi-Agency Coordination | - Police roadblocks, road repairs, medical standby - Public vehicles forming warning walls | Emergency command platforms (e.g., Huawei eLTE), vehicle communication devices | Requires cross-department communication protocols (e.g., TETRA systems) | |
| Special Scenarios | Night/Bad Weather | - High-intensity LED strobe lights - Thermal imaging for monitoring | Thermal cameras (FLIR series), high-lumen LED lights | Used in rain, snow, fog, or nighttime visibility <50 m |
| Heavy Vehicle Control | - Continuous speed bumps for deceleration | Thermoplastic rumble strips, rubber speed bumps | Targets trucks and trailers (high inertia, long braking distance) |
| Risk Factor | Weight | Description |
|---|---|---|
| Geological Conditions | 0.35 | Soil/rock types and slope gradient are primary triggers of collapses. |
| Meteorological Factors | 0.30 | Heavy rainfall is a direct trigger for collapses in the Chayang section. |
| Traffic Load | 0.20 | High proportion of heavy trucks significantly impacts roadbed stability. |
| Human Activities | 0.10 | Construction disturbances and vegetation destruction exacerbate geological fragility. |
| Historical Disasters | 0.05 | Historical disaster data is used to validate model accuracy. |
| Location | R | |||||
|---|---|---|---|---|---|---|
| K12 + 300 | 0.9 | 0.8 | 0.7 | 0.5 | 1.0 | 0.82 |
| K13 + 500 | 0.6 | 0.4 | 0.3 | 0.2 | 0.0 | 0.38 |
Disclaimer/Publisher’s Note: The statements, opinions and data contained in all publications are solely those of the individual author(s) and contributor(s) and not of MDPI and/or the editor(s). MDPI and/or the editor(s) disclaim responsibility for any injury to people or property resulting from any ideas, methods, instructions or products referred to in the content. |
© 2025 by the authors. Licensee MDPI, Basel, Switzerland. This article is an open access article distributed under the terms and conditions of the Creative Commons Attribution (CC BY) license (https://creativecommons.org/licenses/by/4.0/).
Share and Cite
Hu, Y.; Zhou, W.; Miao, H. Driver Behavior-Driven Evacuation Strategy with Dynamic Risk Propagation Modeling for Road Disruption Incidents. Eng 2025, 6, 173. https://doi.org/10.3390/eng6080173
Hu Y, Zhou W, Miao H. Driver Behavior-Driven Evacuation Strategy with Dynamic Risk Propagation Modeling for Road Disruption Incidents. Eng. 2025; 6(8):173. https://doi.org/10.3390/eng6080173
Chicago/Turabian StyleHu, Yanbin, Wenhui Zhou, and Hongzhi Miao. 2025. "Driver Behavior-Driven Evacuation Strategy with Dynamic Risk Propagation Modeling for Road Disruption Incidents" Eng 6, no. 8: 173. https://doi.org/10.3390/eng6080173
APA StyleHu, Y., Zhou, W., & Miao, H. (2025). Driver Behavior-Driven Evacuation Strategy with Dynamic Risk Propagation Modeling for Road Disruption Incidents. Eng, 6(8), 173. https://doi.org/10.3390/eng6080173
