Abstract
Objectives: We introduce the conceptual framework for the Adversarial Claim Robustness Diagnostics (ACRD) protocol, a novel tool for assessing how factual claims withstand ideological distortion. Methods: Based on semantics, adversarial collaboration, and the devil’s advocate approach, we develop a three-phase evaluation process combining baseline evaluations, adversarial speaker reframing, and dynamic AI calibration along with quantified robustness scoring. We introduce the Claim Robustness Index that constitutes our final validity scoring measure. Results: We model the evaluation of claims by ideologically opposed groups as a strategic game with a Bayesian-Nash equilibrium to infer the normative behavior of evaluators after the reframing phase. The ACRD addresses shortcomings in traditional fact-checking approaches and employs large language models to simulate counterfactual attributions while mitigating potential biases. Conclusions: The framework’s ability to identify boundary conditions of persuasive validity across polarized groups can be tested across important societal and political debates ranging from climate change issues to trade policy discourses.
1. Introduction
U.S. President Trump said at an October 2024 event “It’s my favorite word”…“It needs a public relations firm to help it, but to me it’s the most beautiful word in the dictionary” [1]. He was talking about the word ‘tariffs’. Mainstream economists have long criticized tariffs as a barrier to free trade that disproportionately burdens low-income U.S. consumers. But Trump maintains that tariffs are key to protecting American jobs and products. He claims that those will raise government revenues, rebalance the global trading system and be a lever to extract concessions from other countries. The new administration has also ordered a wipeout of any reference to climate change across the board. All content related to the climate crisis has been clinically removed from the White House’s and other agencies’ websites. Grants supporting climate and environmental justice, clean energy and transportation have been scrapped as part of a radical ‘money-saving effort’ led by tech billionaire Elon Musk. Some grantees have hit back, arguing that the cuts are based on “inaccurate and politicized” claims. Considering the high impact that these one-sided claims have on current economic conditions around the world, as well as on the future of the planet’s environment, it more than ever seems urgent to identify and adopt techniques that will help assessing how ‘factual’ claims can withstand ideological distortion.
As a matter of definition, a claim being validated means it has been supported by evidence or accepted through some epistemic process (e.g., peer review, empirical testing, or consensus), but this does not guarantee its truth. Validation reflects current justifications, not necessarily objective reality. By contrast, a claim being true means that it matches facts or reality independent of validation.
Analytic philosophy holds that claims should be evaluated independently of their speakers [2]. However, modern discourse reveals a paradox: while logic demands speaker-neutral evaluation, empirical research has demonstrated how source credibility and ideological alignment routinely override objective evidence [3,4]. This speaker-dependence manifests through what [5] terms testimonial injustice—where claims are systematically discounted based on their source rather than content—creating epistemic instability across domains from climate science [6] to economic policy. The consequences are significant: affective polarization [7] distorts factual interpretation, the confirmation bias leads people to share ideologically aligned news with little verification [8], and social media algorithms amplify unreliable content [9]. Consider how the statement “tax cuts stimulate growth” is likely to meets broad acceptance when spoken by conservative economists in front of a conservative audience but may face rejection from the same audience if it were voiced by liberal commentators.
This article introduces the Adversarial Claim Robustness Diagnostics (ACRD) framework, which is designed to systematically measure the resilience of a claim’s validity against such ideological distortion. Where traditional fact-checking often fails against partisan reasoning [10], ACRD innovates through a three-phase methodology grounded in cognitive science and game theory. First, we isolate biases estimated in the claim’s content due speaker effects. Second, strategic adversarial reframing—such as presenting climate change evidence as originating from fossil fuel executives—tests boundary conditions of persuasive validity [11]. The ACRD protocol integrates adversarial collaboration [12] and [13] Devil’s Advocate approaches, to reframe claims by simulating oppositional perspectives. Third, we introduce the Claim Robustness Index (CRI) that quantifies intersubjective agreement while at the same time embedding expert consensus [14]. Finally, the resilience of the claim is asserted using the CRI, which takes into account temporal reactance and fatigue. This approach essentially bridges [2] truth conditions with [15] implicatures, treating adversarial perspectives as epistemic stress tests within a non-cooperative game framework [16,17] where ideological groups behave like strategic actors.
Operationally, ACRD leverages AI-based computational techniques. In the conceptual framework presented here; Large language models (LLMs) [18] can be used to generate counterfactual speaker attributions. BERT-based analysis [19] is able to detect semantic shifts indicative of affective tagging [20]. Dynamic mechanisms can monitor response latencies, in which, for instance, rejections under 500 ms signal knee-jerk ideological dismissal rather than considered evaluation. Neural noise injection will serve to debias processing through subtle phrasing variations [21], and longitudinal tracking accounts for reactance effects [22,23]. The result is a diagnostic tool that identifies which claims can penetrate ideological filters [24]. For instance [25], control for education level and domain-specific knowledge about climate change and find that respondents exposed to a scientific guidelines treatment were less likely to endorse and share fake news about climate change.
The ACRD approach applies to the media and policy landscapes. In an era of tribal epistemology, ACRD offers an evidence-based framework to: (1) give higher credence to claims benefiting from cross-ideological traction, (2) identify semantic formulations that bypass identity-protective cognition [26], and (3) calibrate fact-checking interventions to avoid backfire effects [10,27]. Whereas fact-checkers generally declare binary truth values, ACRD quantifies how claims remain resilient under ideological stress, offering a dynamic measure of epistemic robustness.
The focus of this article is on developing a purely conceptual framework, which will lead to field experiments in a future research phase. We begin in Section 2 with identifying the speaker-dependence problem, its theoretical roots in formal semantics and discussing the current polarization issues in our modern information age. In Section 3, we introduce and develop the ACRD framework. There, we construct our Claim Robustness Index and discuss its efficacy. Section 4 introduces the strategic game that leads to a normative analysis of claim validity assessments as the outcome of a Bayesian-Nash equilibrium Section 5 compares ACRD with other approaches. Section 6 discusses the AI architecture that will support ACRD. Section 7 details potential multiple applications of ACRD, its limitations and future extensions. Our concluding comments appear in the last section. A glossary has been added at the end of this article to help the reader with key technical terms.
2. The Difficulty of Speaker-Independent Claim Validity Assessments
Speaker-Dependence and Cognitive Biases
While [2] truth-conditional semantics insists on speaker-neutral propositional evaluation (“Snow is white” is true if and only if snow is white) [15], conversational “implicature” and [28] speech-act theory demonstrate how the meanings attached to utterances inevitably incorporate speaker context. Ref. [15] argues that the meaning of statements extends beyond literal content to include what he calls implicatures, i.e., inferences drawn from the speaker’s adherence to a conversational norm. Ref. [28] framework shows that meaning is tied to institutional contexts and speaker intent. On the other hand, truth conditions [2] ignore these potential deflections. Hence, these conflicting epistemic views become rather consequential when examining political claims like “Tax cuts stimulate growth,” whose persuasive power fluctuates dramatically based on speaker identity and ideological affiliation.
The chasm between the logical ideal of a speaker-neutral ‘truth’ evaluation and the psychological realities of human cognition creates fundamental problems that undermine rational discourse. Human cognition has in part evolved to prioritize source credibility over content analysis—a heuristic that may have served ancestral communities well but fails catastrophically in modern information ecosystems [29]. Ref. [30] credibility effects nowadays interact with social media algorithms to create so-called ‘epistemic bubbles’ [31]. These bubbles create huge partisan divides—For instance, in the US, 70% of Democrats say they have a fair amount of trust in the media, while only 14% of Republicans and 27% of independents say they do [32]. False claims spread six times faster than ‘truths’ when shared by in-group members [33].
Ref. [31] argues that whereas mere exposure to evidence can shatter an epistemic bubble, it may instead reinforce an echo chamber. Echo chambers are much harder to escape. Once in their grip, an individual may act with epistemic virtue, but the social pressure and context will tend to pervert those actions. Escaping from an echo chamber may require a radical rebooting of one’s belief system. Ref. [34] study the relationship between political ideology and threat perceptions as influenced by issue framing from political leadership and the media. They find that during the COVID-19 crisis, a conservative frame was associated with people perceiving less personal vulnerability to the virus and that the virus’s severity was lower. They strongly endorsed the belief that the media had exaggerated its impact and that the spread of the virus was a conspiracy.
This crisis of source credibility also manifests in the form of testimonial injustice [5], where women and minority experts face systematic credibility deficits. Climate scientists often perceived as liberal receive less trust from conservatives regardless of evidence quality [35]. For [36], public divisions over climate change do not originate from the public’s incomprehension of science but rather from a conflict between the personal interest of forming beliefs aligned with one’s own tribal group versus the collective interest served by making use of the best available science to induce common welfare.
What cognitive factors drive believing versus rejecting fake news? One of the most broadly accepted assertion is that “belief in political fake news” is driven primarily by partisanship [26,37]. This assertion is supported by the effects of motivated reasoning on various forms of judgment [38,39]. Individuals tend to forcefully debate assertions they identify as violating their political ideology. On the other hand, they passively and uncritically accept arguments that sustain their political ideology [20]. Moreover, there is evidence that political misconceptions are resistant to explicit corrections [10,40]. Given the political nature of fake news, similar motivated reasoning effects may explain why entirely fabricated claims receive so much attention on social media. That is, individuals may be susceptible to fake news stories that align with their political ideology. On the other hand [41], document that susceptibility to fake news is driven more by lazy thinking than by partisan bias per se.
Ref. [2] truth conditions demand speaker-neutral evaluation, yet [26] identity-protective cognition shows that group allegiance often overrides facts. The human brain relies on three problematic heuristics when evaluating claims:
- (a)
- The Confirmation Bias and Tribal Credentialing
Ref. [8] documents the ubiquity of the confirmation bias in human cognition. When individuals selectively interpret evidence to reinforce prior beliefs, this phenomenon is exacerbated by who the speaker of that evidence is and his/her group identity. Often, claims are evaluated through group identity-consistent lenses. Attitudes toward a social policy depend almost exclusively upon the stated position of one’s political party and the party leader. This effect overwhelms the impact of both the policy’s objective content and participants’ ideological beliefs [42].
Many articles discuss how political biases influence the rejection of facts. An interesting application is in the context of energy policy and renewable energy acceptance. Ref. [43] find that political ideology strongly shapes public opinion on energy development, with conservatives more likely to oppose renewable energy projects when framed in terms of climate change mitigation, whereas liberals were more supportive. Similarly [44], examine conservative partisanship in Utah and find that political identity often overrides scientific consensus, with Republicans expressing greater skepticism toward climate science and renewable energy compared to Democrats. Ref. [45] highlights how partisan cues shape local attitudes and shows that communities with strong Republican leadership are more resistant to clean energy transitions, regardless of factual evidence about benefits. Additionally [46], explore how political framing in the fracking debate leads to polarized perceptions, where pre-existing ideological beliefs influence interpretations of scientific data. Together, these studies demonstrate that political biases play a significant role in shaping fact rejection, particularly when energy policies become entangled with partisan identity.
More examples: self-identified U.S. Republicans report significantly higher rates of agreement with climate change science when the policy solution is free-market friendly (55%) than when the advocated policy is governmental regulation (22%). On the other hand, self-identified Democrats’ rates of agreement are indifferent to whether the policy solution is free-market friendly (68%) or governmental regulation (68%) [47]. Individuals who self-identify as political conservatives and endorse free-market capitalism are less likely to believe in climate change and express concern about its impacts [48,49,50]. Along the same lines, Ref. [26] discusses identity protection, in the sense that individuals are more likely to accept misinformation and resist the correction of it when that misinformation is identity-affirming rather than identity-threatening. Thus, when new evidence is introduced, it actually strengthens prior beliefs when identity-threatening.
These phenomena create what [51] terms an “epistemic capitulation”—the abandonment of shared truth standards in favor of tribal epistemology. The consequences include policy paralysis on issues that can be at the scale of existential threats and/or the erosion of democratic accountability mechanisms.
- (b)
- Affective Polarization
Ref. [52] find that when individuals’ partisan identities are activated (via a stimulus that accentuates in-group partisan homogeneity and out-group difference), which triggers polarization, partisans are more likely to follow partisan endorsements and ignore more detailed information that they might otherwise find persuasive. Neural imaging shows partisan statements that appear threatening to one’s own candidate’s position trigger amygdala responses akin to physical threats [53]. Again, affective polarization leads to “belief perseverance” where people cling to false claims even after correction [54].
- (c)
- Motivated Numeracy
Motivated numeracy refers to the idea that people with high reasoning abilities will use these abilities selectively to process information in a manner that protects their own valued beliefs. Research shows that higher scientific comprehension exacerbates bias on politicized topics [26]. For instance, Ref. [55] show that conservatives with science training are more likely to reject climate consensus than liberals. The claim that more education means more cognitive complexity, and in turn leads to a reduced proclivity among individuals to believe in conspiracy theories, is overly simplistic. Indeed, Ref. [56] acknowledges that the relationship between conspiracy belief and education is more complex than initially thought at first glance. He shows that the main effect of education on reducing conspiracy belief is no longer significant in the presence of mediating factors such as subjective social class, feelings of powerlessness, and a tendency to believe in simple solutions to complex problems [56].
Digital platforms institutionalize and reinforce these heuristic biases through:
- Algorithmic tribalism: Recommender systems increase partisan content exposure. In agreement with this, Ref. [57] find that content from US media outlets with a strong right-leaning bias are amplified more than content from left-leaning sources.
- Affective feedback loops: The MAD model of [58] proposes that people are motivated to share moral-emotional content based on their group identity, that such content is likely to capture attention, and that social-media platforms are designed to elicit these psychological tendencies and further facilitate its spread.
- Epistemic learned helplessness: 50% of Americans feel most national news organizations intend to mislead, misinform or persuade the public [59].
3. The Adversarial Claim Robustness Diagnostics (ACRD) Framework
The Adversarial Claim Robustness Diagnostics (ACRD) framework goes beyond conventional fact-checking methodologies by evaluating how claims withstand adversarial scrutiny. Rather than merely assessing binary truth values, ACRD quantifies claim resilience—the degree to which a proposition retains credibility and validity under ideological stress tests. This section elaborates on the theoretical and operational foundations of ACRD, integrating key insights from prior sections.
Adversarial collaboration [12,60] refers to team science in which members are chosen to represent diverse (and even contradictory) perspectives and hypotheses, with or without a neutral team member to referee disputes. Here, we argue that this method is effective, essential, and often underutilized in claims assessments and in venues such as fact-checking and the wisdom of crowds. Ref. [61] argue that adversarial collaborations offer a promising alternative to accelerate scientific progress: a way to bring together researchers from different camps to rigorously compare and test their competing views (see also [60]. The evidence generated by adversarial experiments should be evaluated with respect to prior knowledge using Bayesian updating [62].
3.1. A Three-Phase Diagnostic Tool: Mixing Game Theory and AI
ACRD posits that claims exist on a spectrum of epistemic robustness, which is determined by the ability to maintain or even increase signal coherence when subjected to adversarial framing. Our approach draws on:
- Bayesian belief updating [62]; where adversarial challenges function as likelihood/posterior probability adjustments.
- Popperian falsification [63]; that treats survival under counterfactual attribution as resilience and thus robustness.
- Game-theoretic equilibrium [16,17]; where validation (with the possibility of achieving truth-convergence) emerges as the stable point between opposing evaluators.
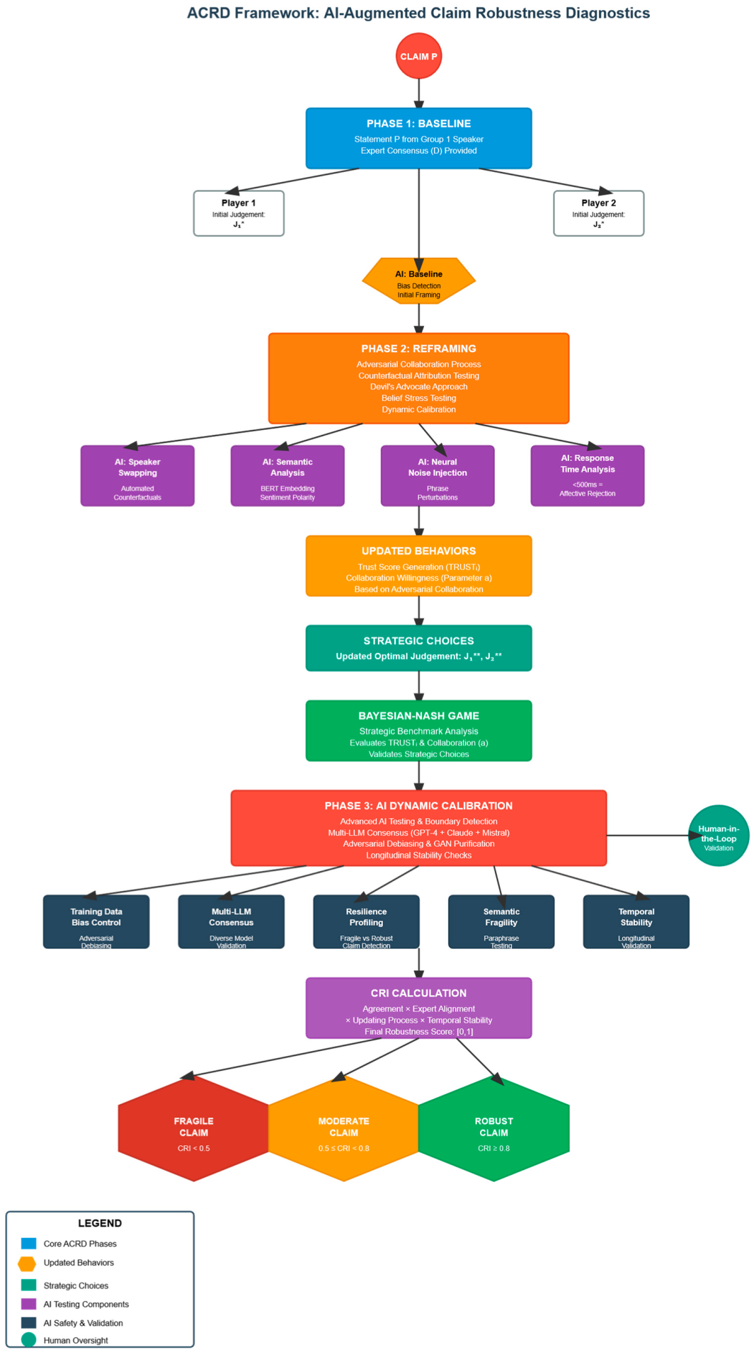
The ACRD framework is uniquely intended to analyze the following core scenario centered around the process of evaluating the validity of a statement when two camps have strong opposed views in the matter. To simplify, we will analyze the situation when two evaluators from two ideologically opposed groups 1 and 2 must evaluate a claim P, which has been spoken by a person who embodies the ideological values of group 1 (The fact that we select this scenario does not diminish the potential generalization of our approach to many groups). ACRD is thus a diagnostic process that is operationalized in three phases:
- (a)
- Baseline phase—A statement P is spoken by a non-neutral speaker (here associated with group 1). Each group receives information regarding a scientific/expert consensus (made as ‘objective’ as possible), to which they each assign a level of trust. Of course this expert baseline neutrality can be challenged, and this will be reflected in the trust levels. To approximate neutrality, Ref. [6] define domain experts as scientists who have published peer-reviewed research in that domain. Each group’s prior validity assessment of P takes into account the degree of tie they have with their respective ideologies. They come up with their own evaluation as a result of a strategic game exhibiting a Bayesian-Nash equilibrium.
- (b)
- Reframing phase—Each group is presented with counterfactuals. Claim P is either framed as originating from an adversarial source or the reverse proposition ~P is assumed spoken by the original source in a “what if” thought-experiment (in that case, it is important to decide at the outset if the protocol is based on a test of P or ~P based on best experimental design considerations) or by using the Devil’s Advocate Approach [13]. Claims are adjusted via adversarial collaboration [12]. New evaluations are then proposed under the new updated beliefs. These again are solutions to the same strategic game, under new (posterior) beliefs. Here they adjust their trust level of the expert’s assessment, and the expert’s validity score itself. Actual field studies can operationalize this phase with dynamic calibration to adjust for adversarial intensity based for instance on response latency (<500 ms indicates affective rejection; [20]). Semantic similarity scores (detecting recognition of in-group rhetoric) can also be deployed there.
- (c)
- AI and Dynamic Calibration Phase—When deployed in field studies, AI-driven adjustments (e.g., GPT-4 generated counterfactuals; BERT-based semantic perturbations) will test boundary conditions where claims fracture using the Claim Robustness Index developed below. These AI aids can implement neural noise injections (e.g., minor phrasing variations) to disrupt affective tagging. They can also integrate intersubjective agreement gradients and longitudinal stability checks [64] correcting for both temporary reactance and consistency across repeated exposures. This phase can be used to adjust the final computation of the index below by making corrections based on the latency of these effects. More technical details on the role of AI are given in Section 6.
In Appendix C, we present a flow diagram that visually depicts the full ACRD process.
3.2. The Claim Robustness Index
We develop the Claim Robustness Index (CRI) as a novel diagnostic measurement instrument to quantify the findings following the implementation of the ACRD approach. Let us introduce the definitions regarding the components of claim evaluations needed to construct the CRI formula:
- Initial judgments by each player: for i = 1, 2. This represents the baseline judgment, which is the outcome of optimized strategic behavior influenced by partisanship. A value of 1 means that statement P is accepted as 100% valid.
- Post-judgment after reframing: for i = 1, 2. Re-evaluations of these judgements after beliefs are stress-tested, again as the outcome of strategic behavior identified in the Bayesian-Nash equilibrium.
- Expert signal: D : is the expert consensus that can provide grounding for claim validity.
The CRI formula is given by:
where:
Rewards post-reframing consensus building.
Rewards final proximity towards expert consensus.
Rewards movement of revised evaluations due to the reframing phase.
where:
d* = | − |: Initial disagreement.
Note that the current CRI formula allows for situations where the agreement level and the expert alignment are high but the updating process is minimal when there is already a strong consensus at the beginning. In that case the CRI index value is high. The formula also allows for major revision of beliefs and a divergence of opinion after the reframing phase, even though that case may seem less intuitive.
= | − |: Judgement update for Player i.
d** = | − |: Post-collaboration disagreement.
(with ∈ [0,1]) is a weight assigned to Player 1, which is a function of the latency of the tie between the original speaker and Player 1, and of the relative distance from expert consensus—proxying for initial bias. The value of UP ∈ [0,1] and acts as a positive bonus in the instance of a major shift in updated beliefs.
The last component is
Temporal Stability which measures stability across trials. For instance, using intraclass correlation [64].
The CRI value range is the interval [0,1]. A higher value of the CRI index is interpreted in our framework as giving more validity credence to the claim.
What is the intuition behind each component of the CRI? The Agreement Level measures how much the two opposing groups converge in their final agreement regarding the validity of P after going through the reframing process. If both groups end up with similar assessments of the claim’s validity this component scores high, rewarding consensus-building. When the groups remain far apart, this component drops significantly.
The Expert Alignment component captures how closely both groups’ final assessments match what domain experts believe about the claim. This component ensures that the validation process doesn’t just reward agreement between ideological opponents, but specifically rewards agreement that aligns with scientific or expert consensus. A claim gets higher scores when both groups move toward what the experts actually think, rather than just finding some middle ground that ignores evidence.
The Updating Process (UP) rewards meaningful belief revision during the adversarial collaboration phase. The formula essentially asks: did people actually change their minds in substantive ways when confronted with opposing perspectives and evidence? Whichever weight is higher α or (1 − α) gives more importance to updates from the player who started further from expert consensus, recognizing that overcoming stronger initial bias represents greater intellectual effort. The second term is a convergence multiplier (1 − d**/(d* + 1)) that rewards players that move closer together from their initial disagreement. Finally, the Temporal Stability component ensures that the results aren’t just a fluke by measuring whether the consensus holds up over time and repeated testing. A claim that shows strong agreement initially but falls apart when tested again later would score poorly on this dimension. We assume that it has a multiplicative effect on the other components since it affects their combined performance.
How does the formula work together? In the structure given by ((Agreement Level + Expert Alignment)/2 + UP) × Temporal Stability, the first part averages consensus-building with expert alignment, which are considered the main drivers for a high validation score. Then the formula adds the belief-updating quality as a bonus and finally multiplies by temporal stability. The “MIN […, 1]” function caps the result to prevent artificial inflation. This design allows for substitution between components to achieve a good score while prioritizing the most important goal, which is to reach a consensus, and at the same time rewarding updating efforts. Note that the CRI formula weighs as more fundamental the achievement of an agreement as well as convergence to the experts’ consensus, rather than the updating judgement process.
Next, we illustrate the computation of the CRI index with a simple example. We also develop a sensitivity analysis of the CRI with respect to certain relevant specific case scenarios in Appendix A (See Table A1).
3.3. Example of CRI Index Computation
Let us choose a set of parameter values (see Table 1) for this next example:
Table 1.
Parameters and key values.
Let us compute disagreement values & updates:
Initial disagreement: d* = |0.60 − 0.40| = 0.20
Post-reframing disagreement: d** = |0.62 − 0.45| = 0.17
Belief updates:
- = |0.62 − 0.60| = 0.02
- = |0.45 − 0.40| = 0.05
Computing the CRI components:
Agreement Level = 1 − | − | = 1 − |0.62 − 0.45| = 1 − 0.17 = 0.83
Expert Alignment = 1 − (| − D| + | − D|)/2 = 1 − (|0.62 − 0.55| + |0.45 − 0.55|)/2 = 1 − (0.07 + 0.10)/2 = 1 − 0.085 = 0.915
Updating Process (UP) = (α × + (1-α) × ) × (1 − d**/(d* + 1)) = (0.125 × 0.02 + 0.875 × 0.05) × (1 − 0.17/(0.20 + 1)) = (0.0025 + 0.04375) × (1 − 0.17/1.20) = 0.04625 × (1 − 0.1417) = 0.04625 × 0.8583 = 0.0397
Temporal Stability: TS = 0.90
The final result:
CRI = Min (0.821,1) = 0.821
Table 2 below shows the result of this experiment.
Table 2.
Summary of Results.
Conclusion: This example demonstrates effective adversarial collaboration with moderate updating leading to improved consensus and better expert alignment. This calculation shows a CRI of 0.821, indicating good claim robustness. The result reflects good agreement and excellent expert alignment, but limited belief updating during the reframing process. The high temporal stability value (0.90) helps the overall CRI score, demonstrating the importance of measurement consistency in assessing claim robustness.
4. Modeling Strategic Interactions: ACRD as a Claim Validation Game
In this section, we use game theory as a normative tool to test predicted behaviors in the context of ACRD. We are setting up a simple normal form game that will analyze the choice of strategic evaluations of claim P by two players in the Baseline and Reframing phases of the ACRD protocol. We formalize the strategic choices of each player, as this allows us to benchmark and infer certain behavioral properties in the response choices of evaluators we can expect to see arising in actual field experiments. While we are well aware that the specific modeling assumptions made here may limit the generalization of these conclusions to concrete field applications, here is the proposed framework:
4.1. The Game Setup
A Statement P is uttered by Speaker 1 and is evaluated by two players.
- Players: Two players, i = 1, 2
- Strategy Space: Ji ∈ [0,1] (judgment of P’s validity)
- Expert Signal: D ∈ [0,1] (scientific consensus estimate of a truth value ∈ [0,1] that is unobserved)
- Prior Beliefs: TIE1 ∈ [0,1] for Player 1 and (1 − TIE2) ∈ [0,1] for Player 2
We assume that the initial evaluation for Player i depends on the strength of the tie or ideological affiliation of Player i with Speaker i. For Player 1 a higher value reflects a stronger tie of Player 1 with Speaker 1. Because Speaker 1 is the one that enunciates the claim, Player 2 will not resonate necessarily with the statement and thus his/her initial evaluation is inversely related to his/her ties with Speaker 2. These evaluations could be based on group consensus with or without scientific evidence.
- Trust in Expert by Player i: TRUSTi ∈ [0,1] this level of trust, we assume is defined as an outcome of the reframing stage.
- Posterior Beliefs:Player 1:X1 = (1 − TRUST1) × TIE1 + TRUST1 × DPlayer 2:X2 = (1 − TRUST2) × (1 − TIE2) + TRUST2 × D
These posterior beliefs are evaluation updates of validity judgments based on having gone through the reframing stage—which defines the level of trust—and learned about the expert’s signal. Players imagine that instead of Speaker 1, it is Speaker 2 that spoke P, or that Speaker 2 takes the ~P or inverse position. If it is the ~P proposition that is assessed the game would be redefined using that proposition as the unit of analysis for the adversarial reframing. Players are aware that there exists some potential for speaker neutrality (as P is viewed as truly emanating from Speaker 1, but there is room for Speaker 2 to have said it). Each Player i now evaluates the claim based on his/her ideological ties with Speaker i and also accounts for the information received about the expert’s signal. Given that statement P is uttered by Speaker 1, this still creates an asymmetry in the updated evaluations. Player 1 will focus on his/her ties with the speaker, and Player 2 will still focus on the fact that the statement is not tied to Speaker 2 a priori. The trust level is what will make each player shift his/her position as a result of the reframing. Players 1 and 2 will then update their beliefs away or towards the scientific consensus as seen in the formulation of posterior beliefs.
The final evaluation is , which is the result of a strategic decision by Player i, who maximizes his/her payoff. The reframing process will influence the choice of Ji and attenuate the effects of perceived partisanship.
- Total Payoffs:where the payoff components are:Payoff i = COLLABi + TIEi − DISSENTi
- CollaborationWith a ∈ [0,1]COLLABi = 1 − a × TIEj × (1 − TIEj) × (Ji − Jj)2
- Cost of Dissentingwhere Fi = b × with b ∈ [0,1].DISSENTi = Fi × TIEi
The total payoff depends on these three components. The first component comes from collaboration. Players gain from collaborating, that is, having their evaluation converge towards some level of agreement. In the COLLAB function, they give more weight to the other player’s tie to their ideological speaker at low levels and discount these ties at high levels. This modeling assumption characterizes a feature of the adversarial collaboration process that there can be sympathy for the other side’s point of view only when ideological ties are not too extreme. The second component of the total payoff TIE represents the utility derived from association with group identity. The third component DISSENT is a cost that is subtracted from the utility of belonging to one’s ideological group and which is related to a change of opinion away from the posterior belief. This represents the cost of dissenting from what the ideological group would consider a fair evaluation.
As shown in Table 3 above, the key takeaways from these scenarios are: Truth-seeking dominates when TRUSTi is high and TIEi is low accompanied with significant dissent cost (b). Ideological rigidity dominates when TIEi is high and TRUSTi is low and collaboration incentives are weak (extreme TIEj and low parameter a).
Table 3.
Impact of Belief Dynamics on Judgement Choices.
4.2. The Bayesian-Nash Equilibrium Solution
The game introduced above has a single pure-strategy Bayesian-Nash Equilibrium (see proof in Appendix B). The equilibrium is a pair of evaluations (, ) that satisfy the usual Nash conditions: is the best response of Player 1 given played by Player 2, and vice-versa. The game satisfies a Bayesian updating (although a very simplistic one here) since the learning update indicates a recalibration of the belief inputs given by Xi in the optimal strategies.
The equilibrium solution is the pair of judgments given by Equations (10) and (11):
Some key properties: The two optimal strategies (, ) are weighted average of expert consensus and ideological loyalty. There is an explicit tension between the parameter measuring collaboration pressure (a) vs. dissenting pressure (b). High TIEi values increase resistance to opinion change. Table 4 below shows some salient cases.
Table 4.
Special Boundary Cases.
Let us give an example of a symmetric equilibrium: J1** = J2** using the following parameter values (see Table 5 below).
Table 5.
Parameters Values.
Here, the symmetric equilibrium is achieved for a specific value of D:
Set = :
0.24 + 0.45D = 0.16 + 0.55D
Solve for D:
0.1D = 0.08 ⇒ D = 0.8
The equilibrium pair of strategic judgements is shown in Table 6, and the graphical representation of these lines is shown in Figure 1.
Table 6.
Equilibrium Judgments.
Figure 1.
Equilibrium Judgments as Functions of Expert Signal D.
Key Insights: Here, collaboration is highly valued (a = 0.8) and thus it incentivizes consensus. A small dissent cost (b = 0.2) allows flexibility in belief updates. Asymmetric ideological ties (TIE1 = 0.6 and TIE2 = 0.4) impact differentiated responsiveness.
Strategic Impact: Player 2 (weaker ideology) responds more strongly to D, while Player 1 maintains moderate alignment. Consensus occurs at D* = 0.8 demonstrating effective adversarial collaboration. This configuration showcases a strong scientific consensus and lower evaluations that respect ideological constraints.
4.3. Application to the CRI Index
We give here an example of computation of the CRI based on the solutions of the Bayesian-Nash game. Let us illustrate with the following parameters (see Table 7 and Table 8):
Table 7.
CRI Parameter Values.
Table 8.
Parameters and Computed Values for Game Variables.
CRI Component Calculations
Agreement Level: 1 − |− | = 1 − |0.272 − 0.438| = 1 − 0.166 = 0.834
Expert Alignment: 1 − (|* − D| + | − D|)/2 = 1 − (|0.272 − 0.55| + |0.438 − 0.55|)/2 = 1 − (0.278 + 0.112)/2 = 0.805
Updating Process:
Weighted Update = 0.630 × 0.428 + 0.370 × 0.312 = 0.385
Convergence Multiplier = 1 − 0.166/(0.050 + 1) = 0.841
UP = 0.385 × 0.841 = 0.324
Final CRI Calculation
CRI = MIN [((0.834 + 0.805)/2 + 0.324) × 0.8, 1] = MIN [0.915, 1] = 0.915
This example showcases the integration of normative solutions from the Bayesian-Nash game into the CRI index computation. Here, we obtain high claim robustness with a CRI score of 0.915, indicating that the claim withstands ideological stress-testing under realistic conditions. Player 1’s moderate ideological commitment combined with limited expert trust produces some belief revision while Player 2 undergoes significant updating, with both converging meaningfully toward expert consensus (D = 0.55). The collaborative process achieves good post-reframing agreement (0.834), excellent expert alignment (0.805), and a low judgement updating (0.324). This high CRI score represents a mixed assessment that captures realistic belief updating dynamics between individuals with opposing but not extreme ideological positions.
5. Alternate Claim/Truth Validity Approaches
5.1. Existing Models for Assessing Claim Validity
The Gateway Belief Model (GBM) [65] proposes that the perception of scientific consensus acts as a “gateway” to shaping individual beliefs, attitudes, and support for policies on contested scientific issues, particularly climate change. The model suggests that when people are informed about the high level of agreement among scientists (e.g., the 97% consensus on human-caused climate change), they are more likely to: (1) update their own beliefs about the reality and urgency of the issue; (2) increase their personal concern about the problem and (3) become more supportive of policy actions addressing the issue.
Ref. [65] GMB contributes to a growing literature which shows that people use consensus cues as heuristics to help them form judgments about whether or not the position advocated in a message is valid [66,67,68,69,70]. The GBM works empirically and demonstrates that correcting misperceptions of scientific disagreement can reduce ideological polarization and increase acceptance of evidence-based policies. The effect has been demonstrated not only for climate change but also for other politicized topics like vaccines, GMOs, and nuclear power.
Ref. [71] Bayesian Truth Serum (BTS) offers a mechanism to incentivize truthful reporting by rewarding individuals whose answers are surprisingly common given their peers’ responses. It is a mechanism for eliciting honest responses in situations where objective truth is unknown or unverifiable. Recognizing that individuals may face incentives to misreport, BTS asks participants for their own answer and also for a prediction about how others will respond. The method exploits a key psychological insight: respondents who hold beliefs they consider true will tend to underestimate the proportion of others that agree with that belief. When the others’ answers turn out to be statistically more common than they have predicted, this signals honesty and convergence towards truth. Each participant’s BTS scoring system encourages this type of behavior and makes honest reporting a Bayesian-Nash equilibrium, even without external verification. BTS is especially valuable in contexts like opinion polling, forecasting, and preference elicitation. In those cases, it provides a systematic way to detect and reward truthful information purely from patterns within the participants’ collective answers
Other approaches can potentially be used for debiasing polarized beliefs. Nudging [72] aims at debiasing beliefs and behaviors by redesigning environments to counteract cognitive limitations. While nudging may indirectly improve decision quality by making accurate information more salient (e.g., via defaults or framing), its core purpose is not to assess claims’ validity but to guide individuals toward choices aligned with their long-term interests. However, it can acquire an epistemic dimension when it aims to change one’s epistemic behavior, such as changing one’s mental attitudes, beliefs, or judgements [73,74,75]. For example, a nudge can make people believe certain statements by rendering those particularly salient or framing them in especially persuasive ways. Common types of epistemic nudging can include recalibrating social norms, reminders, warnings, and informing people of the nature and consequences of past choices.
5.2. Comparative Analysis: ACRD vs. GBM and BTS Frameworks
The Adversarial Claim Resilience Diagnostics (ACRD), Gateway Belief Model (GBM) [65], and Bayesian Truth Serum (BTS) [71] are alternative frameworks that offer distinct yet complementary approaches to ACRD.
- (a)
- Links with GBM
GBM leverages perceived scientific consensus as a heuristic for belief updating. ACRD directly integrates this feature in its methodology. In particular, the CRI index already includes a component based on evaluators aligning with experts ‘consensus. ACRD’s equilibrium judgments weigh expert consensus against ideological loyalty, whereas GBM assumes consensus cues bypass this type of group pressure processing. Ref. [76] argue that even the concept of claim “neutrality” is ideologically contestable. ACRD bypasses this by replacing neutrality with adversarial convergence: claim validation is a Nash equilibrium where each group benefits from reexamining a claim under counterfactual attribution. A claim like “Tax cuts increase deficits” may achieve resilience (high CRI score) only when both progressives and conservatives agree in spite of and thanks to the adversarial framing that encourages claim resilience. GBM applies better in the context of broad public communication strategies and to correct misperceptions in low-trust environments across various issues (climate, vaccines, GMOs, nuclear power). It finds its sweet spot in direct applications to science communication campaigns that emphasize scientific consensus as an entry point for possible belief updating. Thus, even though they diverge in the core mechanism, GBM and ACRD share strong common features.
- (b)
- Links with BTS
BTS incentivizes truthful reporting through dual-response surveys where participants earn rewards based on how their answers compare to peer predictions, creating a Bayesian-Nash equilibrium that brings honest beliefs to the surface even without objective verification. ACRD also makes use of the Bayesian-Nash equilibrium concept but in a different way. Here, we recognize that ideologically opposed groups have incentives to keep their beliefs in place in spite of contrary evidence. BTS is not designed to address this type of partisan positioning. BTS leverages a psychological principle that does not necessarily apply on the context of partisan debates. Almost by definition, a partisan will view their opinion as under-represented in the out-group, and the out-group will not provide a satisfactory test that others’ answers turn out to be statistically more common than predicted. BTS excels in information markets, preference elicitation, and prediction aggregation, offering value in contexts where objective truth is unknown or unverifiable and there is no partisan identity to defend, which plays a significant role in shaping fact rejection.
These three frameworks provide multi-layered tools for combatting misinformation, with ACRD diagnosing claim fragility, GBM shifting public perceptions through consensus, and BTS extracting truthful signals from biased respondents under some specific behavioral assumptions. ACRD’s primary purpose is to actively disrupt affective biases through neural noise injections and semantic perturbations, making it suited for high stakes polarized debates like climate denial.
5.3. ACRD vs. Traditional Fact-Checking
The ACRD framework’s primary characteristic is that it is integrative. It combines existing elements—adversarial collaboration, game theory (Bayesian updating), and AI simulation—in a specific configuration that creates emergent properties not present in individual components. While traditional fact-checking treats truth as binary and adversarial collaboration focuses on expert consensus building, ACRD’s unique contribution lies in modeling claim evaluation as a strategic interaction between ideologically opposed evaluators whose beliefs update through a Bayesian-Nash equilibrium, fundamentally reframing validity assessment from declarative judgment to dynamic robustness measurement. The specific methodological innovation of treating ideological distortion as a non-cooperative game where validation convergence emerges from strategic behavior represents a genuine conceptual advance, but articulating this distinction requires demonstrating that the game-theoretic modeling produces different outcomes than simpler consensus-building approaches.
The Adversarial Claim Robustness Diagnostics (ACRD) framework can provide added value as a diagnostic tool in political communication, in traditional fact-checking, and in addressing the current challenges in public discourse epistemology. The ACRD approach integrates fact-checking into its arsenal. But, unlike traditional fact-checking paradigms that suffer from well-documented weaknesses including the source credibility bias [77]—where corrections from ideologically opposed outlets are often rejected—and the backfire effect [10]. ACRD is designed to implement a multi-layered validation protocol combining game-theoretic modeling with AI-enhanced adversarial testing.
There are several approaches for trying to mitigate these effects. The Devil’s Advocate Approach [13] that we use here, the Cognitive Credibility Assessment [78,79], the Reality Interviewing approach [80], the Strategic Use of Evidence [81,82] and the Verifiability Approach [83,84] are some examples of key strategies developed in the literature. An empirical investigation of ACRD’s use of the Devil’ Advocate Method against other adversarial testing approaches will be conducted once an AI prototype is implemented at a future stage. At this point the article’s focus is on the conceptual framework of ACRD and the theoretical comparisons with the other approaches. Our framework tackles fundamental challenges in public discourse through several solution mechanisms (See Table 9):
Table 9.
ACRD vs. Traditional Fact-Checking.
At its core, ACRD circumvents the false consensus effect [36] by incorporating expert-weighted credibility assessments into its Claim Robustness Index (CRI), while neural noise injection techniques [21] mitigate speaker salience overhang. The system’s ability to achieve salient evaluation is achieved through Likert-scale writing rationales [85], and adversarial fatigue is minimized via real-time calibration of attribution intensity based on cognitive load indicators. These technical solutions collectively address the critical failure modes of conventional verification approaches.
Consider the case of climate policy evaluation. A traditional fact-check might directly challenge the statement “Renewable energy mandates increase electricity costs” with counterevidence, often triggering ideological reactance. ACRD would instead subject this claim to rigorous stress-testing through AI-generated counterfactual framings—first presenting it as originating from an environmental NGO to conservative evaluators, then possibly presenting it as originating from a fossil fuel industry position to progressive audiences, or presenting the same audiences with the negative proposition as if spoken by the same fossil fuel top exec. Fact checking could then intervene at a subsequent stage to qualify the experts opinions. The GPT-4 powered analysis would track semantic stability through BERT embeddings while monitoring sentiment shifts using VADER lexicons. The resulting CRI score would reflect the claim’s epistemic resilience across these adversarial conditions, with high scores indicating robustness independent of source attribution.
Similarly, for trade policy assertions like “Tariffs protect domestic manufacturing jobs,” ACRD’s Bayesian-Nash equilibrium modeling would simulate how different ideological groups (e.g., protectionists vs. free trade advocates) update their validity assessments when the statement is artificially attributed to opposing camps. The Claude 4 component would generate ideologically opposed reformulations while maintaining semantic equivalence, allowing measurement of pure framing effects.
This approach operationalizes Habermas’ ideal speech conditions [24] by forcing evaluators to engage with claim substance rather than source characteristics. Ref. [24]’s communicative rationality assumes discourse is free of power imbalances—a condition rarely met in reality. ACRD offers a method tending toward this ideal by:
- (a)
- Forcing adversarial engagement: By attributing claims to maximally oppositional sources, ACRD mimics the “veil of ignorance” [86], as much as possible disrupting tribal cognition.
- (b)
- Dynamic calibration: Real-time adjustment of speaker intensity (e.g., downgrading adversarial framing if response latency suggests reactance).
The ACRD framework also incorporates robust psychological safeguards against misinformation. Drawing from inoculation theory [27], ACRD can expose participants to graded adversarial challenges, functioning as a cognitive vaccine against ideological distortion. For cognitively complex claims like “Carbon pricing reduces emissions without harming economic growth,” the system can dynamically adjust testing parameters based for instance on the evaluator’s measured Cognitive Reflection Test (CRT) performance. ACRD can then present simplified choices to low-CRT individuals while maintaining nuanced scales for more reflective participants.
ACRD’s game-theoretic foundation addresses the “neutral arbiter” fallacy [76] by reconceptualizing validity assessment as a Bayesian-Nash equilibrium outcome. In this model, a claim achieves epistemic validity when it maintains high CRI scores across multiple adversarial framings, indicating that neither ideological group gains strategic advantage from rejecting it. For instance, the statement “Vaccine mandates would reduce seasonal flu mortality in nursing homes” might achieve equilibrium (CRI > 0.8) when both public health advocates and libertarian skeptics converge on its validity despite hostile source attributions.
The system’s AI components play several critical roles. During the initial phase, GPT-4 generates counterfactual framings while adversarial debiasing techniques [87,88] scrub the outputs of algorithmic bias. The dynamic calibration module then adjusts testing intensity based on real-time indicators including response latency and semantic similarity scores. Finally, the Bayesian belief updating system [62] aggregates results into comprehensive resilience profiles.
Overall, the ACRD protocol intends to mitigate the pitfalls of traditional adversarial testing through these AI embedded safeguards (see Table 10):
Table 10.
ACRD’s Solutions against Common Pitfalls.
6. An AI-Augmented Adversarial Testing Process for ACRD
It is undeniable that AI already has and will continue to play a greater role in our modern life [89]. The Adversarial Claim Robustness Diagnostics (ACRD) framework utilizes artificial intelligence (AI) to automate and scale adversarial stress-testing of claims. This section outlines an AI architecture for ACRD, highlighting its potential applications to many discourse areas.
6.1. Large Language Models (LLMs) as Adversarial Simulators
Modern LLMs (e.g., GPT-4, Claude 4) can enable high-performance simulations of ACRD’s counterfactual attribution phase by:
- (a)
- Automated Speaker Swapping
Generates adversarial framings to for example test how would acceptance change if [claim] were attributed to [opposing ideologue]?
Uses prompt engineering to maximize ideological tension (e.g., attributing climate claims to oil lobbyists vs. environmentalists, and vice versa).
- (b)
- Semantic Shift Detection
Quantifies framing effects via:
Embedding similarity (e.g., cosine distance in BERT/RoBERTa spaces) to detect rhetorical recognition. For instance, (cosine distance > 0.85 triggers CRI adjustment).
Sentiment polarity shifts (e.g., VADER or LIWC lexicons) to measure affective bias. For instance, polarity shifts >1.5 SD indicate affective bias.
Neural noise injection [21] to disrupt patterned responses and test claim stability under minor phrases perturbations such as “usually increases” vs. “always increases”.
- (c)
- Resilience Profiling
Flags high-CRI claims (hypothetical example: “Vaccines reduce mortality” maintains CRI > 0.9 across attributions). Identifies fragile claims (hypothetical example: “Tax cuts raise revenues” shows CRI < 0.5 under progressive attribution).
The approach faces some limitations: LLM-generated attributions may inherit cultural biases [90], which necessitate demographic calibration. For example [91], control for skew in simulated responses. As [92] explain, those who use non-probability samples (e.g., opt-in samples) “argue that the bias in samples… can be reduced through the use of auxiliary variables that make the results representative. These adjustments can be made with … [w]eight adjustments [using] a set of variables that have been measured in the survey” [90], p. 13). It also necessitates human-in-the-loop validation for politically sensitive claims.
We present a complete flow diagram of the ACRD AI guided process in Appendix C followed by a simulated case (for illustrative purposes) in Appendix D to showcase how the ACRD would be implemented through the full validation cycle.
6.2. Mitigating Epistemic Risks in AI-Assisted ACRD
While AI enhances applicability and scalability, it introduces new challenges. The Adversarial Claim Robustness Diagnostics (ACRD) framework incorporates several key methodological approaches that serve distinct but complementary roles in ensuring both the reliability of its AI components and the validity of its adversarial reframing. The techniques from [93] regarding generative adversarial networks (GANs) and related adversarial debiasing methods primarily function as safeguards—they create self-correcting AI systems where generators and discriminators work in competition to identify and eliminate synthetic biases in the training data. Adversarial debiasing [87,88] can provide a crucial methodological foundation for reducing algorithmic bias in AI-assisted ACRD implementations.
In ACRD applications, this debiasing process will occur during the initial framing generation phase, where it will scrub ideological artifacts from training data before claims enter adversarial testing. Ref. [88] extension of [87] framework incorporates demographic calibration through propensity score matching, addressing sampling biases noted in survey research [92]. This addresses fundamental input-side risks by preventing LLMs from developing or amplifying existing biases that could distort claim evaluations. Similarly [94], observations about expert overconfidence will inform the implementation of continuous feedback loops that keep the AI components from becoming stagnant or developing unbalanced perspectives.
The AI components of ACRD face potential vulnerabilities from adversarial examples, which represent strategically modified inputs designed to fool machine learning models [95,96]. Large language models used for counterfactual generation are particularly susceptible to textual adversarial attacks [97,98], while the discrete nature of text renders traditional adversarial defense methods less effective [99,100]. Recent longitudinal studies demonstrate that LLM updates do not consistently improve adversarial robustness [101], highlighting the need for robust safeguards. These vulnerabilities necessitate comprehensive security measures including adversarial training, input validation, and multi-model consensus approaches to ensure ACRD’s diagnostic reliability.
These risk mitigation approaches work in tandem with—but are conceptually separate from -the framework’s core adversarial collaboration assessment functions derived from [12,60,62] (see Table 11). Where the GAN and debiasing methods ensure clean inputs, the adversarial collaboration research provides the actual theoretical foundation and measurement protocols for evaluating claim robustness, the Bayesian belief updating framework Ref. [62], for instance, can directly inform how the Claim Robustness Index (CRI) quantifies belief convergence, while [12,60] work on adversarial collaborations establishes the standards for what constitutes meaningful versus entrenched disagreement. Ref. [61] research then bridges these two aspects by showing how such carefully constructed adversarial assessments can be deployed in real-world settings.
Table 11.
Proposed solutions to epistemic risks in ACRD.
In future practical implementation, this creates an integrated and layered architecture. The first layer applies techniques like GAN purification and adversarial debiasing to generate balanced, bias-controlled counterfactual framings of claims. These cleaned outputs then are fed into the second layer where they undergo rigorous adversarial testing according to established collaboration protocols, with the resulting interactions analyzed through Bayesian updating models and quantified via the CRI metric. The system essentially asks two sequential questions: first, “Is our testing apparatus free from distorting biases?” (addressed by the epistemic risk mitigation techniques), and only then “How does this claim fare under proper adversarial scrutiny?”
This distinction is crucial because it separates the framework’s methodological hygiene factors from its core research functions. The GANs and debiasing processes ensure that the AI components don’t introduce new distortions or replicate existing human biases. The adversarial collaboration research then provides the actual analytical framework for stress-testing claims and measuring their resilience. Both aspects are necessary: the risk mitigation makes the assessments valid, while the collaboration protocols make them meaningful. Together, they will allow ACRD to provide both technically sound and epistemologically rigorous evaluations of claim robustness in polarized information environments.
7. Limitations and Future Directions
7.1. Limitations
The ACRD framework faces some limitations. The first limitation is the use of potential cultural boundary conditions. Here, we assume a baseline shared epistemology that may fail in hyper-polarized contexts (e.g., flat-earth communities). The second limitation is computational intensity and access to AI resources to conduct real-time adversarial calibration, which require AI infrastructure and power (e.g., GPT-4 for counterfactual generation). The third is about longitudinal effects: Does adversarial testing induce fatigue over time? Pilot studies often experience decay effects necessitating spaced testing protocols.
Another key challenge is related to the efficacy of the adversarial framing phase—particularly when testing claim robustness through counterfactual attribution—is that the believability of a claim is often distorted by priors regarding who the attributed speaker is. For instance, an environmental claim attributed to vice-president Al Gore may trigger reflexive skepticism due to perceived bias, while the same claim from a neutral scientist might appear more credible, regardless of the claim’s proper empirical merit. This introduces noise in the ACRD’s resilience metrics, as ideological priors [20] and affective reactions [53] can overshadow rational updating. Still, the whole point of ACRD is to attenuate these effects.
In that respect, dynamic calibration such as downgrading the impact of adversarial framing if response latency suggests reactance is already embedded in the AI process and provides a partial although incomplete solution. The ACRD’s game-theoretic and AI-driven phases offer a pathway, although experimental validation is needed to ensure that ideological reframing elicits epistemic refinement, not just partisan backlash.
Lastly, the main limitation, which in this case, constitutes a future opportunity, is that this article only lays out a conceptual framework without any actual on-the-ground test or experimentation. Deploying the AI solution generates several implementation issues.
Another potential limitation is the computational complexity required. This computational complexity is manageable when considering that ACRD can initially be deployed as a selective claim evaluation service rather than a real-time social media monitoring system. Processing a limited number of user-submitted scientific or policy claims allows for offline batch processing, where the LLM calling for adversarial reframing and BERT-based semantic analysis can be computed over minutes or hours rather than seconds, fundamentally relaxing the time complexity constraints.
Space complexity requirements become reasonable as well since storing embedding vectors, game-theoretic calculations, and response histories for dozens or hundreds of claims per month falls well within standard database capabilities, eliminating the need for distributed storage architectures. The dynamic calibration component can operate on aggregated user response patterns rather than individual real-time adjustments, allowing for periodic model updates that reduce computational overhead while maintaining diagnostic effectiveness. However, conducting a meaningful complexity analysis still requires building at least a prototype implementation to measure actual processing times, memory usage, and convergence behavior of the Bayesian-Nash equilibrium calculations—since theoretical estimates often diverge significantly from real-world performance due to implementation choices and edge cases in the algorithmic components.
7.2. Future Directions
AI transforms ACRD from a theoretical protocol into a deployable tool for combatting misinformation. In that context, it seems desirable to impose some basic oversight constraints as there could be differences in AI and human ethical prioritization [89]. Hence, we must avoid a situation where LLMs would function completely outside of the purview of human judgment and ethics. By automating adversarial stress tests while preserving human oversight, ACRD maps out a path for identifying epistemic resilience in polarized discourse. An alternative approach to tackle the issue of ethics is the Ouroboros Model [103]. It is a biologically inspired cognitive architecture designed to explain general intelligence and consciousness through iterative, self-referential processes. By grounding cognition in iterative, self-correcting loops and structured memory, it addresses challenges like transparency and bias. It emphasizes plurality, the all-importance of context, and striving for consistency. Thomsen argues that in the model, except within the most strictly defined contexts, there however is no guaranteed truth, no “absolutely right answer”, and no unambiguous “opposite”.
The next natural step is to build a prototype AI architecture and check its robustness and conduct pilot testing with media partners (e.g., embedding CRI scores in fact-checks) and proceed to do algorithmic refinements to reduce potential bugs and biases. An ablation study is part of the battery of robustness tests that can be performed. By systematically removing each articulated component, we can determine their cruciality and efficacy. This can definitively establish for instance whether a complex adversarial reframing phase provides meaningful advantages over simply performing a speaker swap (for a given statement) or whether dynamic calibration improves upon static expert consensus integration, and whether the game-theoretic Bayesian-Nash equilibrium normative benchmarking adds value beyond just getting the responder’s final evaluations.
Typically, we would implement a pilot test in three phases:
Phase 1: Lab experiments comparing ACRD vs. fact-checking for climate/economic claims.
Phase 2: Field deployment in social media moderation (e.g., tagging posts with CRI scores).
Phase 3: Integration with deliberative democracy platforms (e.g., citizens’ assemblies).
- Phase 1: Laboratory Experiments—Controlled Validation Studies
Phase 1 should establish rigorous experimental protocols comparing ACRD’s Claim Robustness Index (CRI) against traditional fact-checking approaches across carefully selected domains. The laboratory setting would involve randomized controlled trials with 500–1000 participants per study, stratified by political ideology, education level, and prior knowledge of target topics. Participants would be recruited through academic partnerships and demographically balanced to represent key ideological divisions (conservative vs. liberal, high vs. low scientific literacy, urban vs. rural backgrounds).
Each experiment would test 20–30 carefully curated claims across climate science and economic policy domains. The ACRD treatment group would experience the full three-phase protocol: baseline assessment, adversarial reframing (where climate claims spoken by an ideologically opposed group are attributed to fossil fuel executives for conservative participants and environmental activists for liberal participants), and AI-calibrated dynamic testing. Control groups would receive traditional fact-checks from established sources like PolitiFact or FactCheck.org. A third group would receive no intervention to establish baseline belief persistence.
Primary outcomes would include: pre/post belief change magnitude (measured on 7-point Likert scales), response latency analysis (to detect affective vs. deliberative processing), sustained belief change at 2-week and 2-month follow-ups, and cross-ideological convergence rates. Secondary measures would track cognitive load (using dual-task paradigms), source credibility assessments, and willingness to share corrected information on social media. The CRI calculation would be validated through ACRD protocol-adapted inter-rater reliability tests and correlation analysis with expert consensus ratings. Failure indicators would include backfire effects, increased polarization, or no significant difference from control conditions.
- Phase 2: Social Media Deployment—Real-World Implementation
Phase 2 would begin with pilot implementations on Twitter/X and Facebook, leveraging their existing content moderation APIs. The technical infrastructure would require developing browser extensions and platform-integrated widgets that display CRI scores alongside contested posts. Initial deployment would focus on 10,000–50,000 users across diverse political demographics, with A/B testing to compare user engagement with CRI-tagged content versus standard fact-checking labels.
The deployment would be initially done as a selective claim evaluation service and eventually utilize cloud-based AI infrastructure capable of processing claims in real-time. GPT-4 (or new version 5) and Claude 4 would generate adversarial framings, while BERT-based semantic analysis would detect ideological language patterns. The system would maintain databases of previously scored claims and utilize machine learning to identify semantically similar content for rapid CRI assignment. Content flagging would occur through combination of automated detection (for viral posts exceeding 1000 shares) and user reporting mechanisms.
CRI scores would appear as colored badges (green for high robustness CRI > 0.8, yellow for moderate 0.5–0.8, red for low < 0.5) with expandable details showing adversarial testing results. Users could access methodology explanations, view how the claim performed under different ideological framings, and see expert consensus data. The interface would include user feedback mechanisms allowing crowd-sourced validation of CRI assessments and reporting of potential gaming attempts.
The system would monitor algorithmic bias through demographic analysis of CRI score distributions and user interaction patterns. Continuous validation would involve expert panel reviews of CRI assignments, adversarial testing by “red team” researchers attempting to game the system, and longitudinal tracking of claim accuracy verdicts. The platform would implement feedback loops where user corrections and expert assessments update the AI models. Anti-gaming measures would include detection of coordinated inauthentic behavior and rate-limiting for suspicious activity patterns.
- Phase 3: Deliberative Democracy Integration—Institutional Implementation
Phase 3 would establish partnerships with municipal and state governments to integrate ACRD into citizens’ assemblies addressing contentious policy issues. The framework would involve 150–200 randomly selected citizens per assembly, stratified for demographic representativeness and ideological diversity. Pre-assembly surveys would establish baseline positions on key policy claims, with participants then engaging in structured deliberation using ACRD-validated information packets. Professional facilitators trained in adversarial collaboration techniques would guide discussions using protocols derived from [12]’s research.
Before assemblies convene, policy statements would undergo comprehensive ACRD analysis. For example, claims like “Universal basic income reduces poverty” or “Carbon pricing hurts economic growth” would be stress-tested through AI-generated adversarial attributions and expert consensus validation. The resulting CRI scores and detailed robustness profiles would inform assembly materials, with high-CRI claims receiving priority attention and low-CRI claims flagged for additional scrutiny or reformulation. Expert witnesses would present testimony that has undergone ACRD validation to ensure robustness across ideological perspectives.
Assembly recommendations would be evaluated through multiple lenses: consensus quality (measured by final vote margins and participant satisfaction), policy coherence (logical consistency and evidence-based reasoning), ideological bridge-building (reduced polarization scores from pre/post surveys), and implementation feasibility (expert assessments of practical viability). Long-term tracking would monitor whether ACRD-informed recommendations show greater public acceptance, legislative success rates, and policy durability compared to traditional assembly outputs.
Success metrics would include: adoption by additional governmental bodies, integration into existing democratic institutions (town halls, public comment periods, legislative hearings), development of standardized ACRD protocols for different policy domains, and creation of training curricula for democratic facilitators. The phase would establish certification programs for ACRD practitioners, develop cost-benefit analyses for institutional adoption, and create policy templates for integrating adversarial testing into governmental decision-making processes. International implementation can be undertaken through partnerships with democratic innovation organizations and academic institutions globally.
Future validation efforts will focus on three key domains: climate science assertions, economic policy claims, and public health information. ACRD is expected to outperform traditional fact-checking methods particularly for claims where source credibility dominates content evaluation. Future research directions include these longitudinal studies of adversarial testing effects and integration with deliberative democracy and other social media platforms.
ACRD’s overarching role is to diagnose resilience, not arbitrate truth. ACRD does not pretend to be engaged in a truth-seeking quest, even though it may lead us to it under some conditions yet-to-be-defined and which are beyond the scope of the article. By stress-testing claims against ideological friction, it offers a scalable alternative to the performance of current fact-checking solutions—one that is grounded in adversarial epistemology rather than the pursuit of an ‘illusory’ neutrality.
8. Conclusions
“There must in the theory be a phrase that relates the truth conditions of sentences in which the expression occurs to changing times and speakers.” [104], p. 319). Finding a speaker-independent truth assessment mechanism has been akin to searching for the Holy Grail, over the past seven decades.
The Adversarial Claim Robustness Diagnostics (ACRD) protocol introduces an innovative approach to assess claim validity in polarized societies, shifting focus from absolute truth assessment to dynamic claim robustness. The focus of this article has been on developing a purely conceptual framework. ACRD innovates through a three-phases methodology grounded in cognitive science and game theory. By stress-testing propositions under counterfactual ideological conditions —through adversarial reframing [13], and AI-powered semantic analysis—ACRD can reveal which claims maintain persuasive validity across tribal divides. The framework’s key innovation, the Claim Robustness Index (CRI), synthesizes intersubjective agreement, expert consensus, and temporal stability into a quantifiable resilience metric that can outperform traditional fact-checking in contexts where source credibility biases dominate [10,26]. Analyzing claim evaluation as a game where evaluators act strategically allows us to infer certain behaviors that arise as Bayesian-Nash equilibria and thus provide a normative framework to calibrate AI powered solutions in the adversarial challenge phase.
It is important to underline that ACRD’s claim resilience may lead to truth-assessment, but that finding the propitious conditions such as the ones invoked in a verification game [105], is beyond the scope of this article. While promising, ACRD confronts a few challenges: its effectiveness assumes minimal shared epistemic foundations, potentially faltering in hyper-polarized environments; without careful debiasing, LLM-based implementations risk amplifying training data biases [88]; and real-world deployment requires balancing computational scalability with human oversight. Yet, there is an enormous field of potential applications. ACRD can tackle very current and hot societal debates ranging from climate science and policy communication to election integrity claims. We argue here that the ACRD tool has a unique capacity to identify claims capable of penetrating ideological filters. What emerges is not a solution to polarization, but a rigorous method for mapping the contested epistemic terrain. ACRD is a contribution in the direction toward rebuilding shared factual foundations in too-often fractured societies.
Funding
No external funding was received for this research.
Institutional Review Board Statement
Not applicable.
Informed Consent Statement
Not applicable.
Data Availability Statement
Data are contained within the article.
Conflicts of Interest
The author declares no conflict of interest.
Glossary of Key Concepts
Adversarial Collaboration—A team science approach where members are chosen to represent diverse and contradictory perspectives and hypotheses, with or without a neutral referee to resolve disputes. Used in ACRD to stress-test claims through ideological opposition.
Adversarial Debiasing—Computational techniques that create self-correcting AI systems where generators and discriminators work in competition to identify and eliminate synthetic biases in training data.
Adversarial Claim Robustness Diagnostics (ACRD)—A novel conceptual framework developed here for assessing how factual claims withstand ideological distortion through systematic adversarial testing and quantitative measurement.
Bayesian Truth Serum (BTS)—A mechanism for eliciting honest responses by rewarding individuals whose answers are surprisingly common given their peers’ responses, creating incentives for truthful reporting.
Bayesian-Nash Equilibrium—A solution concept in game theory. In a traditional complete information game, a strategy profile is a Nash equilibrium when every player’s strategy is a best response to the other players’ strategies. In this situation, no player can unilaterally change their strategy to achieve a higher payoff, given the strategies chosen by the other players. A Bayesian game is a game with incomplete information. No player can improve their expected payoff by unilaterally changing their strategy, given their beliefs about opponents and states of nature, which may be uncertain. A Bayesian-Nash equilibrium extends the concept of Nash equilibrium to include uncertainty about the state of nature (environment’s characteristics). Each player maximizes their expected payoff based on their beliefs about the state of nature. Each player’s strategy is optimal given that they will rationally update their beliefs, based on newly acquired information, using Bayes’ updating rule. In the context of ACRD, the incomplete information is about the truth-validity of a statement (state of nature), and the information acquired after the reframing phase leads to updating beliefs and the choice of optimal strategies by players.
Baseline Phase—The first phase of ACRD where a statement is evaluated by groups with their initial prior beliefs, accounting for ideological ties and trust in expert consensus.
Claim Robustness Index (CRI)—A quantitative metric that measures claim resilience calculated as: Min (Agreement Level × Expert Alignment × Updating Process × Temporal Stability, 1). Higher values indicate greater claim validity credence.
Confirmation Bias—The ubiquitous tendency in human cognition to selectively interpret evidence to reinforce prior beliefs, often exacerbated by speaker group identity.
Devil’s Advocate Approach—A method used in ACRD’s reframing phase where claims are presented from oppositional perspectives to test boundary conditions of persuasive validity.
Dynamic Calibration Phase—The third phase of ACRD involving AI-driven adjustments that test boundary conditions where claims fracture, using neural noise injections and real-time response monitoring.
Gateway Belief Model (GBM)—A framework proposing that perception of scientific consensus acts as a “gateway” to shaping individual beliefs, attitudes, and policy support on contested scientific issues.
Posterior Beliefs—Updated evaluations in ACRD calculated as weighted combinations of ideological ties and expert consensus, influenced by trust levels developed through the reframing phase.
Reframing Phase—The second phase of ACRD where each group is presented with counterfactuals, testing claims under adversarial source attribution or using Devil’s Advocate approaches.
Appendix A
Table A1.
CRI Sensitivity Analysis Based on Bayesian-Nash Theoretical Solutions.
Table A1.
CRI Sensitivity Analysis Based on Bayesian-Nash Theoretical Solutions.
| Scenario | Behavior |
|---|---|
| Polarized Stubbornness Agrmt: 0.39 Expert Aligmnt: 0.63 UP: 0.08 CRI: 0.4 | Players maintain entrenched positions despite expert evidence ( = 0.728, = 0.193, D = 0.50). Extreme initial disagreement (d* = 0.85) persists with substantial final disagreement (d** = 0.61). Minimal updating ( = 0.22, = 0.08) due to very low expert trust (TRUST1 = 0.05, TRUST2 = 0.1) and extreme ideological rigidity (TIE1 = 0.95, TIE2 = 0.9). Low collaboration incentives (a = 0.2) and high dissent costs (b = 0.8) reinforce resistance to convergence. Poor temporal stability (TS = 0.6) compounds robustness limitations. Alpha weighting (α = 0.77) shows Player 1’s ideological dominance cannot overcome fundamental collaboration barriers. |
| Expert-Driven Convergence Agrmt: 0.98 Expert Aligmnt: 0.66 UP: 0.19 CRI: 0.89–1 | Excellent convergence toward expert consensus ( = 0.328, = 0.351, D = 0.70). Very high expert trust (TRUST1 = 0.9, TRUST2 = 0.85) enables substantial updating ( = 0.27, = 0.10) despite moderate ideological ties (TIE1 = 0.6, TIE2 = 0.55). Strong collaboration incentives (a = 0.85) and low dissent costs (b = 0.15) facilitate consensus building with minimal residual disagreement (d** = 0.02). High temporal stability (TS = 0.9) ensures robust outcomes. Expert alignment moderately affected by distance from expert signal, but excellent agreement demonstrates successful expert-guided collaboration. |
| Moderately Balanced Disagreement Agrmt: 0.997 Expert Aligmnt: 0.75 UP: 0.29 CRI: 0.99 | Exceptional convergence through balanced parameters ( = 0.308, = 0.305, D = 0.55). Moderate ideological ties (TIE1 = 0.7, TIE2 = 0.6) provide flexibility while maintaining identity. Balanced expert trust (TRUST1 = 0.6, TRUST2 = 0.65) and moderate collaboration incentives (a = 0.6, b = 0.4) create optimal updating conditions ( = 0.39, = 0.10). Substantial disagreement reduction (d* = 0.10 → d** = 0.003) demonstrates effective adversarial collaboration. High temporal stability (TS = 0.85) ensures reliable outcomes. Represents ideal balanced scenario for robust claim evaluation with near-maximum robustness achievement. |
| Overcorrection Pattern Agrmt: 0.99 Expert Aligmnt: 0.72 UP: 0.56 CRI: 1 | Dramatic updating ( = 0.67, = 0.63) leads to exceptional convergence ( = 0.181, = 0.172, D = 0.40). Extreme collaboration incentives (a = 0.9) and minimal dissent costs (b = 0.1) overcome strong initial disagreement (d* = 0.05 → d** = 0.009). Very high expert trust (TRUST1 = 0.95, TRUST2 = 0.9) enables significant belief revision despite strong ideological priors (TIE1 = 0.85, TIE2 = 0.8). High temporal stability (TS = 0.85) supports robust outcomes. UP at near-maximum threshold indicates successful overcorrection toward expert consensus through intensive collaborative updating, achieving maximum robustness via extreme parameter conditions. |
Appendix B
Characterization and Uniqueness of the Bayesian-Nash Equilibrium
1. Payoff Function Specification
Player 1’s payoff:
where X1 = (1 − TRUST1)TIE1 + TRUST1D.
π1 = [1 − a × TIE2(1 − TIE2)(J1 − J2)2] + TIE1 − [b × TIE1(J1 − X1)2]
Player 2’s payoff:
where X2 = (1 − TRUST2)(1 − TIE2) + TRUST2D.
π2 = [1 − a × TIE1(1 − TIE1)(J2 − J1)2] + TIE2 − [b × TIE2(J2 − X2)2]
2. Monotonicity and Concavity of Payoff
∂π1/∂J1 = −2a × TIE2(1 − TIE2)() − 2b × TIE1() > 0 for low values of .
∂π2/∂J2 = −2a × TIE1(1 − TIE1)() − 2b × TIE2() > 0 for low values of .
∂2π1/∂J12 = −2a × TIE2 × (1 − TIE2) − 2b × TIE1 < 0 always
∂2π2/∂J22 = −2a × TIE1 × (1 − TIE1) − 2b × TIE2 < 0 always
3. First Order Conditions
For Player 1:
∂π1/∂J1 = −2a × TIE2(1 − TIE2)(J1 − J2) − 2b × TIE1(J1 − X1) = 0
For Player 2:
∂π2/∂J2 = −2a × TIE1(1 − TIE1)(J2 − J1) − 2b × TIE2(J2 − X2) = 0
4. Best Response Functions
The best response functions are solutions to the first order conditions (A3) and (A4).
Best responses:
Player 1: = [a × TIE2(1 − TIE2) + b × TIE1]/[a × TIE2(1 − TIE2) + b × TIE1]
Player 2: = [a × TIE1(1 − TIE1) + b × TIE2]/[a × TIE1(1 − TIE1) + b × TIE2]
5. Nash Equilibrium via Cramer’s Rule
Let us express the system in matrix form:
To solve the system (A5), let us define:
k1 = a × TIE2(1 − TIE2), d1 = b × TIE1
k2 = a × TIE1(1 − TIE1), d2 = b × TIE2
The matrix determinant is det(A) = (k1 + d1)(k2 + d2) − k1k2 = d1k2 + d2k1 + d1d2
Here are the equilibrium solutions:
Player 1: = [d1 k2 + d2) + k1d2]/det(A)
Player 2: = [k2d1+ d2(k1 + d1)]/det(A)
6. Uniqueness of Equilibrium: Hessian Analysis
To show that the equilibrium is unique we need to show the negative definiteness of the Hessian matrix.
Second derivatives of the payoff functions:
∂2π1/∂J12 = −2k1 − 2d1 < 0 and ∂2π2/∂J22 = −2k2 − 2d2 < 0
Cross-partial derivatives:
∂2π1/∂J1∂J2 = 2k1; ∂2π2/∂J2∂J1 = 2k2
The Hessian Matrix: H =
Negative definiteness conditions:
- i.
- −2k1–2d1 < 0 (always true)1
- ii.
- det(H) = 4(k1 + d1)(k2 + d2) − 4k1k2 > 0 (always true)
Appendix C. Flow Chart for the ACRD Process

Appendix D
A Simulated Case of the ACRD Flow Process: Joe Rogan’s Biden/Trump Airport Attribution Error
On 21 December 2023, Joe Rogan claimed on his podcast that President Biden had said America “lost the Revolutionary War because we didn’t have enough airports,” using this as evidence of Biden’s alleged mental decline. Rogan was discussing this with his guest MMA fighter Bo Nickal, and both men criticized Biden’s supposed cognitive fitness based on this statement. However, Rogan’s producer Jamie Vernon fact-checked him live during the show, revealing that Biden was actually quoting and mocking something Trump had said during a 4 July 2019 speech. The video evidence showed Trump had originally said “Our army manned the air, it rammed the ramparts, it took over the airports” during his “Salute to America” remarks, and Biden was referencing this gaffe to criticize Trump as a “stable genius.” Rogan acknowledged the error on-air, saying “Oh, so [Trump] f….d up,” demonstrating how speaker misattribution can completely change the perception of the validity of a statement and its inferences.
The Claim Under Investigation
Claim P: “Biden said we lost the Revolutionary War because we didn’t have enough airports”. Of course, there were no airports during the revolutionary war. So the claim is that Biden made that statement, with the inference that if he did, it is evidence of mental incapacitation.
Original Speaker: Joe Rogan
Context: Joe Rogan, a conservative-leaning talk-show host, was arguing (21 December 2023, on The Joe Rogan Experience) that Biden’s alleged mental decline disqualifies him from re-election, using this statement as evidence.
Phase 1: BASELINE
Players’ Initial Judgments as a result of an AI based Test/Questionnaire
Imagine that players first react to Joe Rogan’s raw claim:
Player 1 (Conservative-leaning perspective)
Initial Judgement: J1 * = TIE1 = 0.85
Ideological Position: Strong tie to Rogan’s viewpoint; skeptical of Biden’s mental fitness
Baseline Assessment: High confidence that the claim demonstrates Biden’s cognitive decline
Player 2 (Liberal-leaning perspective)
Ideological Tie: TIE2 = 0.80 (strong liberal/pro-Biden affiliation)
Initial Judgement: J2 * = 1 − TIE2 = 1 − 0.80 = 0.20
Ideological Position: Defensive of Biden; suspicious of attacks on his mental acuity
Baseline Assessment: Low confidence due to strong ideological opposition to anti-Biden claims
Note: J1 * and J2 * represent initial strategic judgments after Phase 1; J1 **, J2 ** represent updated judgments after Phase 2 reframing.
Background information
Expert Consensus D = 0.05 (Very high confidence that the claim is FALSE)
Source: Video evidence, timestamped records, multiple news sources
Phase 2: REFRAMING
The Adversarial Collaboration Process
Imagine now that players are exposed to the reframing process before Joe Rogan’s producer made the correction.
Counterfactual Attribution Testing
Scenario A: “What if this quote were attributed to Trump instead of Biden? Would that disqualify Trump?”
Scenario B: “What if Biden were actually quoting someone else’s mistake?”
Devil’s Advocate: “Could this be a misattribution error rather than cognitive decline?”
AI Testing Components Integration
- i.
- AI Speaker Swapping
Generates alternative framings: “Trump said we lost the Revolutionary War because we didn’t have enough airports”
Measuring how attribution affects credibility assessment
- ii.
- Semantic Analysis
BERT Embedding Analysis: Detects high similarity between original Trump quote and Biden’s referenced quote
Sentiment Polarity: Identifies negative framing bias in Rogan’s presentation
- iii.
- Neural Noise Injection
Testing variations: “airports” vs. “air support” vs. “airfields”
Finds claim robustness decreased with minor linguistic changes
- iv.
- Response Time Analysis (value chosen for illustrative purpose)
<500 ms responses: Indicated affective rejection by both sides initially
Post-evidence processing: Slower, more deliberative responses
Belief Stress Testing Results—Dynamic Calibration Outcomes:
Both players show responsiveness to factual correction
Initial ideological positions shift when presented with video evidence
Real-time fact-checking (by Rogan’s producer Jamie Vernon) creates immediate belief updating
Factual Reality: Trump originally said “Our army manned the air, it rammed the ramparts, it took over the airports” on 4 July 2019.
Biden’s Actual Quote: “The same ‘stable genius’ said the biggest problem we had during the Revolutionary War is we didn’t have enough airports!”
Behavioral Consequences
AI questionnaire post-reframing:
- i.
- Trust Calibration Questions
“How much do you trust the source of the fact-checking correction?”
Scale: 0 (No trust) to 1 (Complete trust)
To measure TRUSTi parameters
- ii.
- Collaboration Willingness Assessment
“How willing are you to revise your position based on opposing viewpoints?”
Scale: 0 (Completely unwilling) to 1 (Completely willing)
To measure the parameter a
- iii.
- Evidence Sensitivity Testing
“How much should contradictory evidence change your assessment?”
Scale: 0 (No change) to 1 (Complete revision)
Measuring parameter b (dissention cost)
Trust Score Generation (TRUSTi)
Player 1 Post-Evidence TRUST1: 0.8 (high trust when corrected by Rogan’s own team)
Player 2 Post-Evidence TRUST2: 0.9 (high confidence in video evidence)
Collaboration Willingness (Parameter a)
Measured Collaboration Level: a = 0.7
Evidence: Both sides acknowledge the correction
Rogan’s Response: “Oh, so [Trump] f….d up”
No Defensive Entrenchment: Players have adapted to new information
Strategic Choices
Player 1 Final Assessment: J1 ** = 0.25 (significant belief updating)
Reduced confidence in original claim
Acknowledge attribution error
Maintains some skepticism about Biden but accepted factual correction
Player 2 Final Assessment: J2 ** = 0.05 (vindication of initial skepticism)
Very low confidence in the claim–proven correct to be skeptical
The claim about Biden saying this, was completely false
Biden was actually criticizing Trump’s gaffe, not making it himself
Bayesian-Nash Game Analysis
- i.
- Strategic Benchmark Validation
Confrontation of ACRD AI questionnaire generated final judgment responses from players with ideal game theoretical solution: reverse-engineering parameters: TRUST levels, parameters a, b, etc… to evaluate behavioral mechanisms behind responses.
- ii.
- Equilibrium Analysis
Truth Convergence: Both players move toward the correct assessment (claim is false)
Player 2 Vindication: Initial skepticism proves to be well-founded
Asymmetric but Rational Updating: Player 1 shows larger revision (0.60) while Player 2 is modestly vindicated (0.15)
- iii.
- Key Insights
Adversarial Structure Success: Player 2’s oppositional stance provided valuable skepticism
Evidence Responsiveness: Video evidence overcame initial ideological bias
Rational Convergence: Despite starting 0.65 apart, players converge to 0.20 apart around the truth
Trust Validation: Credible source (Rogan’s producer) enabled effective correction
Phase 3: AI Dynamic Calibration
Advanced AI Testing Results
Multi-LLM Consensus Analysis (assumed values for illustrative purpose)
GPT-4: Confirms attribution error with 97% confidence
Claude: Identifies context manipulation in original framing
Mistral: Detects temporal confusion between 2019 Trump statement and 2023 Biden reference
Adversarial Debiasing: (Illustration)
Controlled for source bias in news reporting
Filtered out political framing effects
Isolated core factual dispute
Resilience Profiling: (Illustration)
Claim Fragility: High—collapsed immediately under factual scrutiny
Attribution Dependency: Critical weakness in original framing
Evidence Sensitivity: Extremely responsive to primary source material
Longitudinal Stability: (Illustration)
Post-correction consensus remained stable
No reversion to original false belief
Demonstrates successful belief updating
CRI Calculation
Component Analysis
Agreement Level: 0.90
Calculation: 1 − |0.25 − 0.05|= 0.80
Interpretation: Excellent convergence—both players now agree the claim is largely false
Expert Alignment: 0.90
Calculation: 1 − (|0.25 − 0.05| + |0.05 − 0.05|)/2 = 0.90
Interpretation: Excellent alignment with expert consensus that the claim is false
Updating Process: 0.29
Belief Movement: Player 1 major revision (ΔJ1 = |0.25 − 0.85| = 0.60), Player 2 moderate vindication (ΔJ2 = |0.05 − 0.20| = 0.15)
Directional Accuracy: Both players moved toward truth (correctly identifying claim as false)
Evidence Responsiveness: High sensitivity to quality information
Temporal Stability: 0.95
Post-Correction Consistency: No reversion to false belief
Sustained Accuracy: Maintained corrected understanding
Final CRI Score
Calculation: CRI = MIN[((0.80 + 0.90)/2 + 0.29) × 0.95, 1] CRI = MIN[(0.85 + 0.29) × 0.95, 1]
CRI = MIN [1.14 × 0.95, 1] CRI = MIN [1.083, 1] CRI = 1.00
Claim Robustness Assessment
Classification: ROBUST VALIDATION (CRI ≥ 0.8)
Important Note: The high CRI score indicates that the claim validation process was ROBUST—meaning the framework successfully and definitively identified the claim as FALSE. This is not a robust true claim but rather a robustly validated false claim.
References
- Chicago Sun-Times. In Chicago, former President Trump defends economic plan and downplays Jan. 6. Chicago Sun-Times. 16 October 2024. Available online: https://chicago.suntimes.com/elections/2024/10/15/president-trump-returns-chicago-tuesday-watch (accessed on 1 March 2025).
- Tarski, A. The semantic conception of truth and the foundations of semantics. Philos. Phenomenol. Res. 1944, 4, 341–376. [Google Scholar] [CrossRef]
- Mitchell, A.; Gottfried, J.; Stocking, G.; Walker, M.; Fedeli, S. Many Americans Say Made-Up News Is a Critical Problem That Needs to Be Fixed; Pew Research Center: Washington, DC, USA, 2019; Available online: https://www.pewresearch.org/wp-content/uploads/sites/20/2019/06/PJ_2019.06.05_Misinformation_FINAL-1.pdf (accessed on 4 March 2025).
- McDonald, J. Unreliable News Sites Saw Surge in Engagement in 2020; NewsGuard: New York, NY, USA, 2021. [Google Scholar]
- Fricker, M. Epistemic Injustice: Power and the Ethics of Knowing; Oxford University Press: Oxford, UK, 2007. [Google Scholar]
- Cook, J.; Oreskes, N.; Doran, P.T.; Anderegg, W.R.; Verheggen, B.; Maibach, E.W.; Carlton, J.S.; Lewandowsky, S.; Skuce, A.G.; Green, S.A.; et al. Consensus on consensus: A synthesis of consensus estimates on human-caused global warming. Environ. Res. Lett. 2016, 11, 048002. [Google Scholar] [CrossRef]
- Iyengar, S.; Lelkes, Y.; Levendusky, M.; Malhotra, N.; Westwood, S.J. The origins and consequences of affective polarization. Annu. Rev. Political Sci. 2019, 22, 129–146. [Google Scholar] [CrossRef]
- Nickerson, R.S. Confirmation bias: A ubiquitous phenomenon in many guises. Rev. Gen. Psychol. 1998, 2, 175–220. [Google Scholar] [CrossRef]
- Goldstein, J. Record-High Engagement with Deceptive Sites in 2020; German Marshall Fund: Washington, DC, USA, 2021. [Google Scholar]
- Nyhan, B.; Reifler, J. When corrections fail: The persistence of political misperceptions. Political Behav. 2010, 32, 303–330. [Google Scholar] [CrossRef]
- Druckman, J.N. The implications of framing effects for citizen competence. Political Behav. 2001, 23, 225–256. [Google Scholar] [CrossRef]
- Ceci, S.J.; Clark, C.J.; Jussim, L.; Williams, W.M. Adversarial collaboration: An undervalued approach in behavioral science. Am. Psychol. 2024; advance online publication. [Google Scholar] [CrossRef]
- Vrij, A.; Leal, S.; Fisher, R.P. Interviewing to detect lies about opinions: The Devil’s Advocate approach. Adv. Soc. Sci. Res. J. 2023, 10, 245–252. [Google Scholar] [CrossRef]
- Qu, S.; Zhou, Y.; Ji, Y.; Dai, Z.; Wang, Z. Robust maximum expert consensus modeling with dynamic feedback mechanism under uncertain environments. J. Ind. Manag. Optim. 2025, 21, 524–552. [Google Scholar] [CrossRef]
- Grice, H.P. Logic and conversation. In Syntax and Semantics 3: Speech Acts; Cole, P., Morgan, J.L., Eds.; Academic Press: Cambridge, MA, USA, 1975; pp. 41–58. [Google Scholar]
- Nash, J. Equilibrium points in n-person games. Proc. Natl. Acad. Sci. USA 1950, 36, 48–49. [Google Scholar] [CrossRef]
- Myerson, R.B. Game Theory: Analysis of Conflict; Harvard University Press: Cambridge, MA, USA, 1981. [Google Scholar]
- Argyle, L.P.; Busby, E.C.; Fulda, N.; Gubler, J.R.; Rytting, C.; Wingate, D. Out of one, many: Using language models to simulate human samples. Political Anal. 2023, 31, 337–351. [Google Scholar] [CrossRef]
- Jia, R.; Ramanathan, A.; Guestrin, C.; Liang, P. Generating pathologies via local optimization. In Proceedings of the 57th Annual Meeting of the Association for Computational Linguistics, Florence, Italy, 28 July–2 August 2019; pp. 6295–6304. [Google Scholar] [CrossRef]
- Lodge, M.; Taber, C.S. The Rationalizing Voter; Cambridge University Press: Cambridge, UK, 2013. [Google Scholar] [CrossRef]
- Storek, A.; Subbiah, M.; McKeown, K. Unsupervised selective rationalization with noise injection. In Proceedings of the 61st Annual Meeting of the Association for Computational Linguistics, Toronto, ON, Canada, 9–14 July 2023; Volume 1, pp. 12647–12659. [Google Scholar] [CrossRef]
- De Martino, B.; Kumaran, D.; Seymour, B.; Dolan, R.J. Frames, biases, and rational decision-making in the human brain. Science 2006, 313, 684–687. [Google Scholar] [CrossRef]
- Gier, N.R.; Krampe, C.; Kenning, P. Why it is good to communicate the bad: Understanding the influence of message framing in persuasive communication on consumer decision-making processes. Front. Hum. Neurosci. 2023, 17, 1085810. [Google Scholar] [CrossRef] [PubMed]
- Habermas, J. The Theory of Communicative Action, Volume 1: Reason and the Rationalization of Society; McCarthy, T., Translator; Beacon Press: Boston, MA, USA, 1984. [Google Scholar]
- Lutzke, L.; Drummond, C.; Slovic, P.; Árvai, J. Priming critical thinking: Simple interventions limit the influence of fake news about climate change on Facebook. Glob. Environ. Chang. 2019, 58, 101964. [Google Scholar] [CrossRef]
- Kahan, D.M. Misconceptions, Misinformation, and the Logic of Identity-Protective Cognition; Cultural Cognition Project Working Paper Series No. 164; Yale University: New Haven, CT, USA, 2017. [Google Scholar] [CrossRef]
- Roozenbeek, J.; van der Linden, S. Fake news game confers psychological resistance against online misinformation. Palgrave Commun. 2019, 5, 65. [Google Scholar] [CrossRef]
- Austin, J.L. How To Do Things with Words; Oxford University Press: Oxford, UK, 1962. [Google Scholar]
- Mercier, H.; Sperber, D. The Enigma of Reason; Harvard University Press: Cambridge, MA, USA, 2017. [Google Scholar]
- Hovland, C.I.; Weiss, W. The influence of source credibility on communication effectiveness. Public Opin. Q. 1951, 15, 635–650. [Google Scholar] [CrossRef]
- Nguyen, C.T. Echo chambers and epistemic bubbles. Episteme 2020, 17, 141–161. [Google Scholar] [CrossRef]
- Brenan, M. Americans’ Trust in Media Remains near Record Low; Gallup: Washington, DC, USA, 2022; Available online: https://news.gallup.com/poll/403166/americans-trust-media-remains-near-record-low.aspx (accessed on 8 March 2025).
- Vosoughi, S.; Roy, D.; Aral, S. The spread of true and false news online. Science 2018, 359, 1146–1151. [Google Scholar] [CrossRef]
- Calvillo, D.P.; Ross, B.J.; Garcia, R.J.B.; Smelter, T.J.; Rutchick, A.M. Political ideology predicts perceptions of the threat of COVID-19. Soc. Psychol. Personal. Sci. 2020, 11, 1119–1128. [Google Scholar] [CrossRef]
- Altenmüller, M.S.; Wingen, T.; Schulte, A. Explaining polarized trust in scientists: A political stereotype-approach. Sci. Commun. 2024, 46, 92–115. [Google Scholar] [CrossRef]
- Kahan, D.M.; Peters, E.; Wittlin, M.; Slovic, P.; Ouellette, L.L.; Braman, D.; Mandel, G. The polarizing impact of science literacy and numeracy on perceived climate change risks. Nat. Clim. Change 2012, 2, 732–735. [Google Scholar] [CrossRef]
- Waldrop, M.M. The genuine problem of fake news. Proc. Natl. Acad. Sci. USA 2017, 114, 12631–12634. [Google Scholar] [CrossRef]
- Kahan, D.M. Ideology, motivated reasoning, and cognitive reflection. Judgm. Decis. Mak. 2013, 8, 407–424. [Google Scholar] [CrossRef]
- Mercier, H.; Sperber, D. Why do humans reason? Arguments for an argumentative theory. Behav. Brain Sci. 2011, 34, 57–74. [Google Scholar] [CrossRef]
- Lewandowsky, S.; Gignac, G.E.; Oberauer, K. The role of conspiracist ideation and worldviews in predicting rejection of science. PLoS ONE 2013, 8, e75637. [Google Scholar] [CrossRef]
- Pennycook, G.; Rand, D.G. Lazy, not biased: Susceptibility to partisan fake news. Cognition 2019, 188, 39–50. [Google Scholar] [CrossRef]
- Cohen, G.L. Party over policy: The dominating impact of group influence on political beliefs. J. Personal. Soc. Psychol. 2003, 85, 808–822. [Google Scholar] [CrossRef]
- Clarke, C.E.; Hart, P.S.; Schuldt, J.P.; Evensen, D.T.N.; Boudet, H.S.; Jacquet, J.B.; Stedman, R.C. Public opinion on energy development: The interplay of issue framing, top-of-mind associations, and political ideology. Energy Policy 2015, 81, 131–140. [Google Scholar] [CrossRef]
- Hazboun, S.O.; Howe, P.D.; Layne Coppock, D.; Givens, J.E. The politics of decarbonization: Examining conservative partisanship and differential support for climate change science and renewable energy in Utah. Energy Res. Soc. Sci. 2020, 70, 101769. [Google Scholar] [CrossRef]
- Mayer, A. National energy transition, local partisanship? Elite cues, community identity, and support for clean power in the United States. Energy Res. Soc. Sci. 2019, 50, 143–150. [Google Scholar] [CrossRef]
- Bugden, D.; Evensen, D.; Stedman, R. A drill by any other name: Social representations, framing, and legacies of natural resource extraction in the fracking industry. Energy Res. Soc. Sci. 2017, 29, 62–71. [Google Scholar] [CrossRef]
- Campbell, T.H.; Kay, A.C. Solution aversion: On the relation between ideology and motivated disbelief. J. Personal. Soc. Psychol. 2014, 107, 809–824. [Google Scholar] [CrossRef]
- Feygina, I.; Jost, J.T.; Goldsmith, R.E. System justification, the denial of global warming, and the possibility of ‘system-sanctioned change’. Personal. Soc. Psychol. Bull. 2010, 36, 326–338. [Google Scholar] [CrossRef] [PubMed]
- Bohr, J. Public views on the dangers and importance of climate change: Predicting climate change beliefs in the United States through income moderated by party identification. Clim. Change 2014, 126, 217–227. [Google Scholar] [CrossRef]
- McCright, A.M.; Marquart-Pyatt, S.T.; Shwom, R.L.; Brechin, S.R.; Allen, S. Ideology, capitalism, and climate: Explaining public views about climate change in the United States. Energy Res. Soc. Sci. 2016, 21, 180–189. [Google Scholar] [CrossRef]
- Sunstein, C.R. #Republic: Divided Democracy in the Age of Social Media; Princeton University Press: Princeton, NJ, USA, 2017. [Google Scholar]
- Druckman, J.N.; Lupia, A. Preference change in competitive political environments. Annu. Rev. Political Sci. 2016, 19, 13–31. [Google Scholar] [CrossRef]
- Westen, D.; Blagov, P.S.; Harenski, K.; Kilts, C.; Hamann, S. Neural bases of motivated reasoning: An fMRI study of emotional constraints on partisan political judgment in the 2004 U.S. presidential election. J. Cogn. Neurosci. 2006, 18, 1947–1958. [Google Scholar] [CrossRef]
- Lewandowsky, S.; Ecker, U.K.; Seifert, C.M.; Schwarz, N.; Cook, J. Misinformation and its correction: Continued influence and successful debiasing. Psychol. Sci. Public Interest 2012, 13, 106–131. [Google Scholar] [CrossRef]
- Drummond, C.; Fischhoff, B. Individuals with greater science literacy and education have more polarized beliefs on controversial science topics. Proc. Natl. Acad. Sci. USA 2017, 114, 9587–9592. [Google Scholar] [CrossRef]
- van Prooijen, J.W. Why education predicts decreased belief in conspiracy theories. Appl. Cogn. Psychol. 2017, 31, 50–58. [Google Scholar] [CrossRef]
- Huszár, F.; Ktena, S.I.; O’Brien, C.; Belli, L.; Schlaikjer, A.; Hardt, M. Algorithmic amplification of politics on Twitter. Proc. Natl. Acad. Sci. USA 2022, 119, e2025334119. [Google Scholar] [CrossRef] [PubMed]
- Brady, W.J.; Crockett, M.J.; Van Bavel, J.J. The MAD model of moral contagion: The role of motivation, attention, and design in the spread of moralized content online. Perspect. Psychol. Sci. 2021, 16, 978–1010. [Google Scholar] [CrossRef]
- Knight Foundation. American Views 2022: Trust, Media and Democracy; Knight Foundation: Miami, FL, USA, 2023. [Google Scholar]
- Mellers, B.; Hertwig, R.; Kahneman, D. Do frequency representations eliminate conjunction effects? An exercise in adversarial collaboration. Psychol. Sci. 2001, 12, 269–275. [Google Scholar] [CrossRef]
- Peters, B.; Blohm, G.; Haefner, R.; Isik, L.; Kriegeskorte, N.; Lieberman, J.S.; Ponce, C.R.; Roig, G.; Peters, M.A.K. Generative adversarial collaborations: A new model of scientific discourse. Trends Cogn. Sci. 2025, 29, 1–4. [Google Scholar] [CrossRef] [PubMed]
- Corcoran, A.W.; Hohwy, J.; Friston, K.J. Accelerating scientific progress through Bayesian adversarial collaboration. Neuron 2023, 111, 3505–3516. [Google Scholar] [CrossRef]
- Popper, K. Conjectures and Refutations: The Growth of Scientific Knowledge; Routledge: Abingdon-on-Thames, UK, 1963. [Google Scholar]
- Shrout, P.E.; Fleiss, J.L. Intraclass correlations: Uses in assessing rater reliability. Psychol. Bull. 1979, 86, 420–428. [Google Scholar] [CrossRef]
- van der Linden, S.; Leiserowitz, A.; Maibach, E. The gateway belief model: A large-scale replication. J. Environ. Psychol. 2021, 62, 49–58. [Google Scholar] [CrossRef]
- Cialdini, R.B.; Kallgren, C.A.; Reno, R.R. A focus theory of normative conduct: A theoretical refinement and reevaluation of the role of norms in human behavior. Adv. Exp. Soc. Psychol. 1991, 24, 201–234. [Google Scholar] [CrossRef]
- Darke, P.R.; Chaiken, S.; Bohner, G.; Einwiller, S.; Erb, H.P.; Hazlewood, J.D. Accuracy motivation, consensus information, and the law of large numbers: Effects on attitude judgment in the absence of argumentation. Personal. Soc. Psychol. Bull. 1998, 24, 1205–1215. [Google Scholar] [CrossRef]
- Lewandowsky, S.; Gignac, G.E.; Vaughan, S. The pivotal role of perceived scientific consensus in acceptance of science. Nat. Clim. Change 2013, 3, 399–404. [Google Scholar] [CrossRef]
- Mutz, D.C. Impersonal Influence: How Perceptions of Mass Collectives Affect Political Attitudes; Cambridge University Press: Cambridge, UK, 1998. [Google Scholar]
- Panagopoulos, C.; Harrison, B. Consensus cues, issue salience and policy preferences: An experimental investigation. N. Am. J. Psychol. 2016, 18, 405–417. [Google Scholar]
- Prelec, D. A Bayesian truth serum for subjective data. Science 2004, 306, 462–466. [Google Scholar] [CrossRef]
- Sunstein, C.R. Nudging: A very short guide. J. Consum. Policy 2014, 37, 583–588. [Google Scholar] [CrossRef]
- Adams, M.; Niker, F. Harnessing the epistemic value of crises for just ends. In Political Philosophy in a Pandemic: Routes to a More Just Future; Niker, F., Bhattacharya, A., Eds.; Bloomsbury Academic: London, UK, 2021; pp. 219–232. [Google Scholar]
- Grundmann, T. The possibility of epistemic nudging. Soc. Epistemol. 2021, 37, 208–218. [Google Scholar] [CrossRef]
- Miyazono, K. Epistemic libertarian paternalism. Erkenn 2025, 90, 567–580. [Google Scholar] [CrossRef]
- Beaver, D.; Stanley, J. Neutrality. Philos. Top. 2021, 49, 165–186. [Google Scholar] [CrossRef]
- Liu, X.; Qi, L.; Wang, L.; Metzger, M.J. Checking the fact-checkers: The role of source type, perceived credibility, and individual differences in fact-checking effectiveness. Commun. Res. 2023, onlinefirst. [Google Scholar] [CrossRef]
- Vrij, A.; Fisher, R.; Blank, H. A cognitive approach to lie detection: A meta-analysis. Leg. Criminol. Psychol. 2017, 22, 1–21. [Google Scholar] [CrossRef]
- Vrij, A.; Mann, S.; Leal, S.; Fisher, R.P. Combining verbal veracity assessment techniques to distinguish truth tellers from lie tellers. Eur. J. Psychol. Appl. Leg. Context 2021, 13, 9–19. [Google Scholar] [CrossRef]
- Bogaard, G.; Colwell, K.; Crans, S. Using the Reality Interview improves the accuracy of the Criteria-Based Content Analysis and Reality Monitoring. Appl. Cogn. Psychol. 2019, 33, 1018–1031. [Google Scholar] [CrossRef]
- Granhag, P.A.; Hartwig, M. The Strategic Use of Evidence (SUE) technique: A conceptual overview. In Deception Detection: Current Challenges and New Approaches; Granhag, P.A., Vrij, A., Verschuere, B., Eds.; Wiley: Hoboken, NJ, USA, 2015; pp. 231–251. [Google Scholar]
- Hartwig, M.; Granhag, P.A.; Luke, T. Strategic use of evidence during investigative interviews: The state of the science. In Credibility Assessment: Scientific Research and Applications; Raskin, D.C., Honts, C.R., Kircher, J.C., Eds.; Academic Press: Cambridge, MA, USA, 2014; pp. 1–36. [Google Scholar]
- Nahari, G. Verifiability approach: Applications in different judgmental settings. In The Palgrave Handbook of Deceptive Communication; Docan-Morgan, T., Ed.; Palgrave Macmillan: London, UK, 2019; pp. 213–225. [Google Scholar] [CrossRef]
- Palena, N.; Caso, L.; Vrij, A.; Nahari, G. The Verifiability Approach: A meta-analysis. J. Appl. Res. Mem. Cogn. 2021, 10, 155–166. [Google Scholar] [CrossRef]
- Sieck, W.; Yates, J.F. Exposition effects on decision making: Choice and confidence in choice. Organ. Behav. Hum. Decis. Process. 1997, 70, 207–219. [Google Scholar] [CrossRef]
- Rawls, J. A Theory of Justice; Harvard University Press: Cambridge, MA, USA, 1971. [Google Scholar]
- Zhang, B.H.; Lemoine, B.; Mitchell, M. Mitigating unwanted biases with adversarial learning. In Proceedings of the 2018 AAAI/ACM Conference on AI, Ethics, and Society, New Orleans, LA, USA, 2–3 February 2018; pp. 335–340. [Google Scholar] [CrossRef]
- González-Sendino, R.; Serrano, E.; Bajo, J. Mitigating bias in artificial intelligence: Fair data generation via causal models for transparent and explainable decision-making. Future Gener. Comput. Syst. 2024, 155, 384–401. [Google Scholar] [CrossRef]
- Srđević, B. Evaluating the Societal Impact of AI: A Comparative Analysis of Human and AI Platforms Using the Analytic Hierarchy Process. AI 2025, 6, 86. [Google Scholar] [CrossRef]
- Mergen, A.; Çetin-Kılıç, N.; Özbilgin, M.F. Artificial intelligence and bias towards marginalised groups: Theoretical roots and challenges. In AI and Diversity in a Datafied World of Work: Will the Future of Work Be Inclusive? Vassilopoulou, J., Kyriakidou, O., Eds.; Emerald Publishing: Leeds, UK, 2025; pp. 17–38. [Google Scholar] [CrossRef]
- Levay, K.E.; Freese, J.; Druckman, J.N. The demographic and political composition of Mechanical Turk samples. SAGE Open 2016, 6, 1–17. [Google Scholar] [CrossRef]
- Callegaro, M.; Baker, R.; Bethlehem, J.; Göritz, A.S.; Krosnick, J.A.; Lavrakas, P.J. Online panel research: History, concepts, applications, and a look at the future. In Online Panel Research: A Data Quality Perspective; Callegaro, M., Baker, R., Bethlehem, J., Göritz, A.S., Krosnick, J.A., Lavrakas, P.J., Eds.; Wiley: Hoboken, NJ, USA, 2014; pp. 1–22. [Google Scholar]
- Goodfellow, I.J.; Pouget-Abadie, J.; Mirza, M.; Xu, B.; Warde-Farley, D.; Ozair, S.; Courville, A.; Bengio, Y. Generative adversarial nets. Adv. Neural Inf. Process. Syst. 2014, 27, 2672–2680. [Google Scholar]
- Kahneman, D.; Sibony, O.; Sunstein, C.R. Noise: A Flaw in Human Judgment; Little, Brown and Company: Boston, MA, USA, 2021. [Google Scholar]
- Zhang, W.E.; Sheng, Q.Z.; Alhazmi, A.; Li, C. Adversarial attacks on deep learning models in natural language processing: A survey. ACM Trans. Intell. Syst. Technol. 2020, 11, 1–41. [Google Scholar] [CrossRef]
- Qiu, S.; Liu, Q.; Zhou, S.; Huang, W. Adversarial attack and defense technologies in natural language processing: A survey. Neurocomputing 2022, 492, 278–307. [Google Scholar] [CrossRef]
- Yang, Z.; Meng, Z.; Zheng, X.; Wattenhofer, R. Assessing adversarial robustness of large language models: An empirical study. arXiv 2024, arXiv:2405.02764v2. [Google Scholar]
- Lin, G.; Tanaka, T.; Zhao, Q. Large language model sentinel: Advancing adversarial robustness by LLM agent. arXiv 2024, arXiv:2405.20770. [Google Scholar] [CrossRef]
- Chen, Y.; Zhou, J.; Wang, Y.; Liu, X.; Zhang, L. Hard label adversarial attack with high query efficiency against NLP models. Sci. Rep. 2025, 15, 1034. [Google Scholar] [CrossRef]
- Morris, J.; Lifland, E.; Yoo, J.Y.; Grigsby, J.; Jin, D.; Qi, Y. TextAttack: A framework for adversarial attacks, data augmentation, and adversarial training in NLP. In Proceedings of the 2020 Conference on Empirical Methods in Natural Language Processing: System Demonstrations, Online, 16–20 November 2020; pp. 119–126. [Google Scholar]
- Liu, Y.; Cong, T.; Zhao, Z.; Backes, M.; Shen, Y.; Zhang, Y. Robustness over time: Understanding adversarial examples’ effectiveness on longitudinal versions of large language models. arXiv 2023, arXiv:2308.07847. [Google Scholar] [CrossRef]
- Kwon, H. AudioGuard: Speech Recognition System Robust against Optimized Audio Adversarial Examples. Multimed. Tools Appl. 2024, 83, 57943–57962. [Google Scholar] [CrossRef]
- Thomsen, K. AI and We in the Future in the Light of the Ouroboros Model: A Plea for Plurality. AI 2022, 3, 778–788. [Google Scholar] [CrossRef]
- Davidson, D. Truth and meaning. Synthese 1967, 17, 304–323. [Google Scholar] [CrossRef]
- Hintikka, J. Knowledge and Belief: An Introduction to the Logic of the Two Notions; Cornell University Press: Ithaca, NY, USA, 1962. [Google Scholar]
Disclaimer/Publisher’s Note: The statements, opinions and data contained in all publications are solely those of the individual author(s) and contributor(s) and not of MDPI and/or the editor(s). MDPI and/or the editor(s) disclaim responsibility for any injury to people or property resulting from any ideas, methods, instructions or products referred to in the content. |
© 2025 by the author. Licensee MDPI, Basel, Switzerland. This article is an open access article distributed under the terms and conditions of the Creative Commons Attribution (CC BY) license (https://creativecommons.org/licenses/by/4.0/).