Regulation of TREM1-Mediated Inflammation in Hepatocellular Carcinoma Cells
Abstract
1. Introduction
2. Results
2.1. Increased Expression of Mediators of Inflammation in Hep G-2 Cells
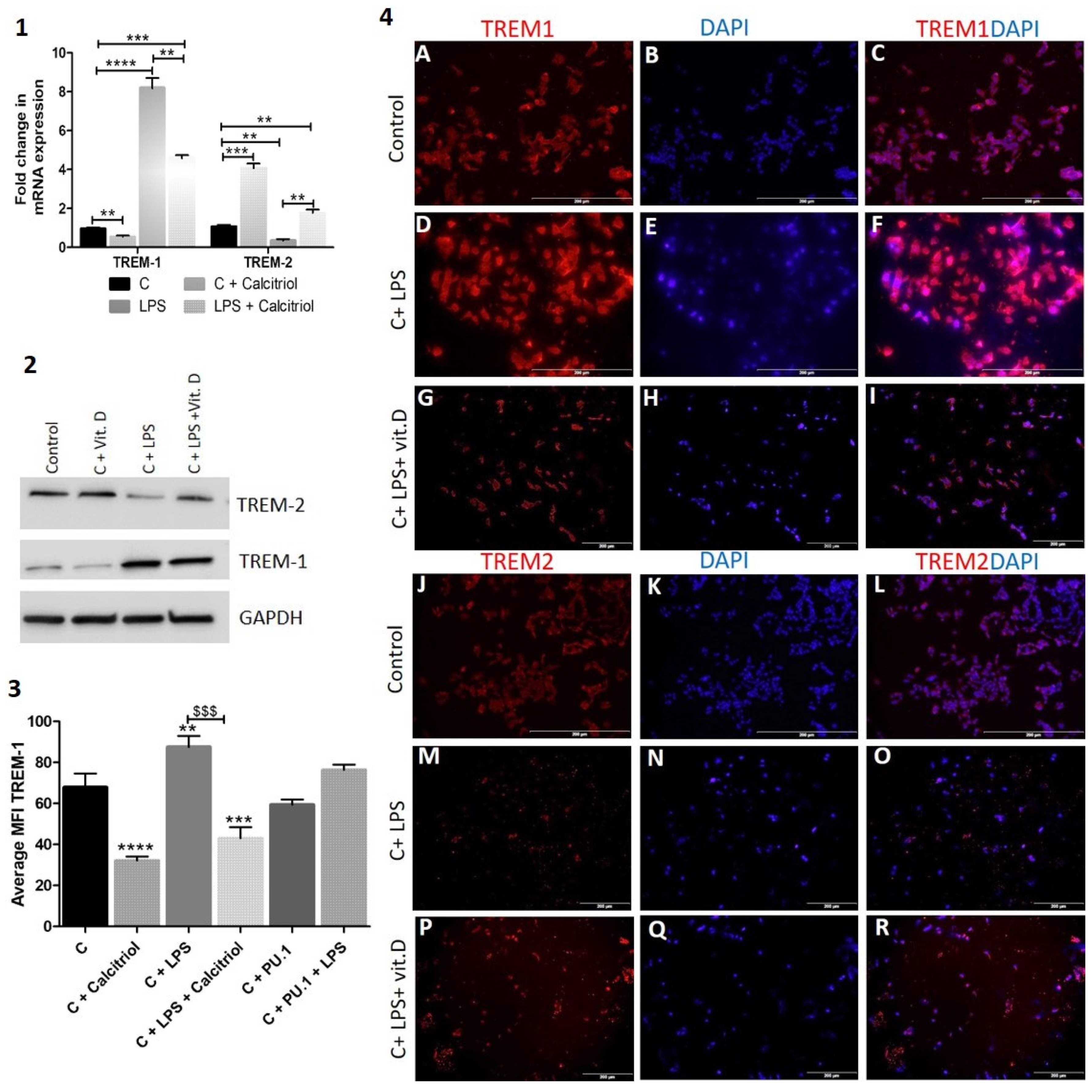
2.2. IL-6 and TNF-α Increase While Calcitriol Decreases TREM-1 Expression in HepG-2 Cells
2.3. Recombinant (r)HMGB-1 Increases Expression of TREM-1 in HepG2 Cells
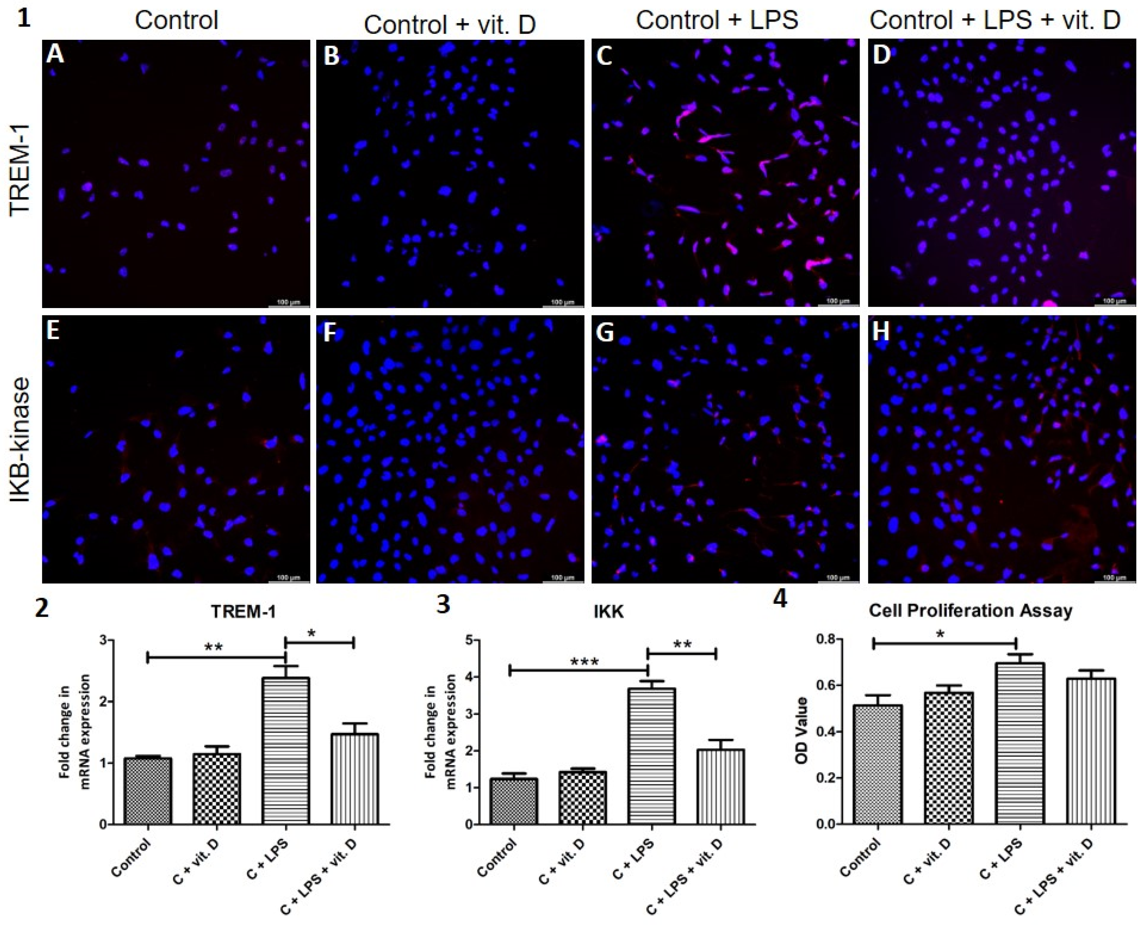
2.4. Vitamin D Downregulates NF-κB Expression in HepG-2 Cells
2.5. PU.1 Regulates the Expression of TREM-1 in HepG2 Cells
2.6. IL-6 and TNF-α Increase While Calcitriol Decreased Proliferation, Migration, and Invasion of HepG-2 Cells
2.7. Calcitriol Attenuates TREM-1 Expression in SNU387 HCC Cell Line
3. Discussion
4. Material and Methods
4.1. Cell Culture and Treatment Protocol
4.2. Immunofluorescence
4.3. RNA Isolation, cDNA Synthesis, and Real-Time PCR
4.4. Small Interfering RNA (siRNA) Transfection Assay
4.5. Plasmid cDNA Transfection Assay
4.6. Migration, Invasion, and Proliferation Assay
5. Conclusions
Supplementary Materials
Author Contributions
Funding
Institutional Review Board Statement
Informed Consent Statement
Data Availability Statement
Acknowledgments
Conflicts of Interest
References
- Greten, T.F.; Duffy, A.G.; Korangy, F. Hepatocellular carcinoma from an immunologic perspective. Clin. Cancer Res. 2013, 19, 6678–6685. [Google Scholar] [CrossRef]
- Liu, Y.; Fuchs, J.; Li, C.; Lin, J. IL-6, a risk factor for hepatocellular carcinoma: FLLL32 inhibits IL-6-Induced STAT3 phosphorylation in human hepatocellular cancer cells. Cell Cycle 2010, 9, 3423–3427. [Google Scholar] [CrossRef] [PubMed]
- Parkin, D.M.; Bray, F.; Ferlay, J.; Pisani, P. Global Cancer Statistics, 2002. CA Cancer J. Clin. 2005, 55, 74–108. [Google Scholar] [CrossRef] [PubMed]
- Bartosch, B. Hepatitis B and C viruses and hepatocellular carcinoma. Viruses 2010, 2, 1504–1509. [Google Scholar] [CrossRef]
- Johnson, C.; Han, Y.; Hughart, N.; McCarra, J.; Alpini, G.; Meng, F. Interleukin-6 and its receptor, key players in hepatobiliary inflammation and cancer. Transl. Gastrointest. Cancer 2012, 1, 58–70. [Google Scholar]
- Baffy, G.; Brunt, E.M.; Caldwell, S.H. Hepatocellular carcinoma in non-alcoholic fatty liver disease: An emerging menace. J. Hepatol. 2012, 56, 1384–1391. [Google Scholar] [CrossRef]
- Jang, J.W.; Oh, B.S.; Kwon, J.H.; You, C.R.; Chung, K.W.; Kay, C.S.; Jung, H.S. Serum interleukin-6 and C-reactive protein as a prognostic indicator in hepatocellular carcinoma. Cytokine 2012, 60, 686–693. [Google Scholar] [CrossRef]
- Yamada, S.; Maruyama, I. HMGB1, a novel inflammatory cytokine. Clin. Chim. Acta 2007, 375, 36–42. [Google Scholar] [CrossRef] [PubMed]
- Wu, J.; Li, J.; Salcedo, R.; Mivechi, N.F.; Trinchieri, G.; Horuzsko, A. The Proinflammatory Myeloid Cell Receptor TREM-1 Controls Kupffer Cell Activation and Development of Hepatocellular Carcinoma. Cancer Res. 2012, 72, 3977–3986. [Google Scholar] [CrossRef] [PubMed]
- Teixeira, A.; Mendes-Junior, C.; Marano, L.; Deghaide, N.; Secaf, M.; Elias-Junior, J.; Muglia, V.; Donadi, E.; Martinelli, A. Alleles and genotypes of polymorphisms of IL-18, TNF-α and IFN-γ are associated with a higher risk and severity of hepatocellular carcinoma (HCC) in Brazil. Hum. Immunol. 2013, 74, 1024–1102. [Google Scholar] [CrossRef]
- Miller, B.A.; Chu, K.C.; Hankey, B.F.; Ries, L.A.G. Cancer incidence and mortality patterns among specific Asian and Pacific Islander populations in the U.S. Cancer Causes Control. 2007, 19, 227–256. [Google Scholar] [CrossRef] [PubMed]
- El-Serag, H.B. Hepatocellular carcinoma. N. Engl. J. Med. 2011, 365, 1118–1127. [Google Scholar] [CrossRef]
- Altekruse, S.F.; McGlynn, K.A.; Reichman, M.E. Hepatocellular Carcinoma Incidence, Mortality, and Survival Trends in the United States From 1975 to 2005. J. Clin. Oncol. 2009, 27, 1485–1491. [Google Scholar] [CrossRef]
- Chiang, K.-C.; Persons, K.S.; Istfan, N.W.; Holick, M.F.; Chen, T.C. Fish oil enhances the antiproliferative effect of 1alpha,25-dihydroxyvitamin D3 on liver cancer cells. Anticancer. Res. 2009, 29, 3591–3596. [Google Scholar]
- Del Pozo, A.C.; Lopez, P. Management of Hepatocellular Carcinoma. Clin. Liver Dis. 2007, 11, 305–321. [Google Scholar] [CrossRef]
- Bouchon, A.; Dietrich, J.; Colonna, M. Cutting Edge: Inflammatory responses can be triggered by TREM-1, a novel receptor expressed on neutrophils and monocytes. J. Immunol. 2000, 164, 4991–4995. [Google Scholar] [CrossRef]
- Sharif, O.; Knapp, S. From expression to signaling: Roles of TREM-1 and TREM-2 in innate immunity and bacterial infection. Immunobiology 2008, 213, 701–713. [Google Scholar] [CrossRef] [PubMed]
- Sun, H.; Feng, J.; Tang, L. Function of TREM1 and TREM2 in Liver-Related Diseases. Cells 2020, 9, 2626. [Google Scholar] [CrossRef] [PubMed]
- Ramanathan, B.; Minton, J.; Ross, C.R.; Blecha, F. Characterization of bovine cDNA encoding triggering receptor expressed on myeloid cells 1 (TREM-1). Veter. Immunol. Immunopathol. 2004, 102, 85–89. [Google Scholar] [CrossRef] [PubMed]
- Duan, M.; Wang, Z.-C.; Wang, X.-Y.; Shi, J.-Y.; Yang, L.-X.; Ding, Z.-B.; Gao, Q.; Zhou, J.; Fan, J. TREM-1, an Inflammatory Modulator, is Expressed in Hepatocellular Carcinoma Cells and Significantly Promotes Tumor Progression. Ann. Surg. Oncol. 2014, 22, 3121–3129. [Google Scholar] [CrossRef]
- Liao, R.; Sun, T.-W.; Yi, Y.; Wu, H.; Li, Y.-W.; Wang, J.-X.; Zhou, J.; Shi, Y.-H.; Cheng, Y.-F.; Qiu, S.-J.; et al. Expression of TREM-1 in hepatic stellate cells and prognostic value in hepatitis B-related hepatocellular carcinoma. Cancer Sci. 2012, 103, 984–992. [Google Scholar] [CrossRef]
- Schenk, M.; Bouchon, A.; Seibold, F.; Mueller, C. TREM-1–expressing intestinal macrophages crucially amplify chronic inflammation in experimental colitis and inflammatory bowel diseases. J. Clin. Investig. 2007, 117, 3097–3106. [Google Scholar] [CrossRef]
- Turnbull, I.R.; Gilfillan, S.; Cella, M.; Aoshi, T.; Miller, M.; Piccio, L.; Hernandez, M.; Colonna, M. Cutting Edge: TREM-2 Attenuates Macrophage Activation. J. Immunol. 2006, 177, 3520–3524. [Google Scholar] [CrossRef]
- Gao, X.; Dong, Y.; Liu, Z.; Niu, B. Silencing of triggering receptor expressed on myeloid cells-2 enhances the inflammatory responses of alveolar macrophages to lipopolysaccharide. Mol. Med. Rep. 2013, 7, 921–926. [Google Scholar] [CrossRef]
- Tang, W.; Lv, B.; Yang, B.; Chen, Y.; Yuan, F.; Ma, L.; Chen, S.; Zhang, S.; Xia, J. TREM2 acts as a tumor suppressor in hepatocellular carcinoma by targeting the PI3K/Akt/β-catenin pathway. Oncogenesis 2019, 8, 1–14. [Google Scholar] [CrossRef] [PubMed]
- Cubero, F.J. Keeping the liver fit with TREM2 during hepatic carcinogenesis. Gut 2020. [Google Scholar] [CrossRef] [PubMed]
- Esparza-Baquer, A.; Labiano, I.; Sharif, O.; Agirre-Lizaso, A.; Oakley, F.; Rodrigues, P.M.; Zhuravleva, E.; O’Rourke, C.J.; Hijona, E.; Jimenez-Agüero, R.; et al. TREM-2 defends the liver against hepatocellular carcinoma through multifactorial protective mechanisms. Gut 2020. [Google Scholar] [CrossRef]
- Chen, Q.; Zhang, K.; Jin, Y.; Zhu, T.; Cheng, B.; Shu, Q.; Fang, X. Triggering receptor expressed on Myeloid Cells-2 protects against polymicrobial sepsis by enhancing bacterial clearance. Am. J. Respir. Crit. Care Med. 2013, 188, 201–212. [Google Scholar] [CrossRef] [PubMed]
- Barrow, A.D.; Astoul, E.; Floto, A.; Brooke, G.; Relou, I.A.M.; Jennings, N.S.; Smith, K.; Ouwehand, W.; Farndale, R.W.; Alexander, D.R.; et al. Cutting Edge: TREM-Like Transcript-1, a platelet immunoreceptor tyrosine-based inhibition motif encoding costimulatory immunoreceptor that enhances, rather than inhibits, calcium signaling via SHP-2. J. Immunol. 2004, 172, 5838–5842. [Google Scholar] [CrossRef]
- Sun, M.; Zhu, M.; Chen, K.; Nie, X.; Deng, Q.; Hazlett, L.D.; Wu, Y.; Li, M.; Wu, M.; Huang, X. TREM-2 Promotes Host Resistance AgainstPseudomonas aeruginosaInfection by Suppressing Corneal Inflammation via a PI3K/Akt Signaling Pathway. Investig. Opthalmology Vis. Sci. 2013, 54, 3451–3462. [Google Scholar] [CrossRef] [PubMed]
- Wu, D.-B.; Wang, M.-L.; Chen, E.-Q.; Tang, H. New insights into the role of vitamin D in hepatocellular carcinoma. Expert Rev. Gastroenterol. Hepatol. 2017, 12, 287–294. [Google Scholar] [CrossRef] [PubMed]
- ZZadshir, A.; Tareen, N.; Pan, D.; Norris, K.C.; Martins, D. The prevalence of hypovitaminosis D among US adults: Data from the NHANES III. Ethn. Dis. 2005, 15, S5. [Google Scholar]
- Bouchon, A.; Facchetti, F.; Weigand, M.A.; Colonna, M. TREM-1 amplifies inflammation and is a crucial mediator of septic shock. Nat. Cell Biol. 2001, 410, 1103–1107. [Google Scholar] [CrossRef]
- Gupta, G.K.; Agrawal, T.; Del Core, M.G.; Hunter, W.J.; Agrawal, D.K. Decreased expression of vitamin d receptors in neointimal lesions following coronary artery angioplasty in atherosclerotic swine. PLoS ONE 2012, 7, e42789. [Google Scholar] [CrossRef] [PubMed]
- Ho, C.-C.; Liao, W.-Y.; Wang, C.-Y.; Lu, Y.-H.; Huang, H.-Y.; Chen, H.-Y.; Chan, W.-K.; Chen, H.-W.; Yang, P.-C. TREM-1 Expression in tumor-associated macrophages and clinical outcome in lung cancer. Am. J. Respir. Crit. Care Med. 2008, 177, 763–770. [Google Scholar] [CrossRef] [PubMed]
- Jones, S.A.; Scheller, J.; Rose-John, S. Therapeutic strategies for the clinical blockade of IL-6/gp130 signaling. J. Clin. Investig. 2011, 121, 3375–3383. [Google Scholar] [CrossRef]
- Porta, C.; DE Amici, M.; Quaglini, S.; Paglino, C.; Tagliani, F.; Boncimino, A.; Moratti, R.; Corazza, G.R. Circulating interleukin-6 as a tumor marker for hepatocellular carcinoma. Ann. Oncol. 2008, 19, 353–358. [Google Scholar] [CrossRef] [PubMed]
- Rose-John, S. IL-6 Trans-Signaling via the Soluble IL-6 Receptor: Importance for the Pro-Inflammatory Activities of IL-6. Int. J. Biol. Sci. 2012, 8, 1237–1247. [Google Scholar] [CrossRef]
- Hsia, C.-Y.; Huo, T.-I.; Chiang, S.-Y.; Lu, M.-F.; Sun, C.-L.; Wu, J.-C.; Lee, P.-C.; Chi, C.-W.; Lui, W.-Y.; Lee, S.-D. Evaluation of interleukin-6, interleukin-10 and human hepatocyte growth factor as tumor markers for hepatocellular carcinoma. Eur. J. Surg. Oncol. 2007, 33, 208–212. [Google Scholar] [CrossRef]
- Cheng, K.; Zhao, Y.-J.; Liu, L.; Wan, J.-J. Tumor Necrosis Factor-α 238 G/A Polymorphism and Risk of Hepatocellular Carcinoma: Evidence from a Meta-analysis. Asian Pac. J. Cancer Prev. 2013, 14, 3275–3279. [Google Scholar] [CrossRef]
- Akkız, H.; Bayram, S.; Bekar, A.; Ozdil, B.; Akgöllü, E.; Sümbül, A.T.; Demiryurek, H.; Doran, F. G-308A TNF-α polymorphism is associated with an increased risk of hepatocellular carcinoma in the Turkish population: Case-control study. Cancer Epidemiol. 2009, 33, 261–264. [Google Scholar] [CrossRef]
- Abraham, L.J.; Kroeger, K.M. Impact of the -308 TNF promoter polymorphism on the transcriptional regulation of the TNF gene: Relevance to disease. J. Leukoc. Biol. 1999, 66, 562–566. [Google Scholar] [CrossRef] [PubMed]
- Yang, Y.; Luo, C.; Feng, R.; Bi, S. The TNF-α, IL-1B and IL-10 polymorphisms and risk for hepatocellular carcinoma: A meta-analysis. J. Cancer Res. Clin. Oncol. 2010, 137, 947–952. [Google Scholar] [CrossRef] [PubMed]
- Talaat, R.M.; Esmail, A.A.; Elwakil, R.; Gurgis, A.A.; Nasr, M.I. Tumor necrosis factor-alpha -308G/A polymorphism and risk of hepatocellular carcinoma in hepatitis C virus-infected patients. Chin. J. Cancer 2013, 31, 29–35. [Google Scholar] [CrossRef][Green Version]
- Trépo, E.; Ouziel, R.; Pradat, P.; Momozawa, Y.; Quertinmont, E.; Gervy, C.; Gustot, T.; Degré, D.; Vercruysse, V.; Deltenre, P.; et al. Marked 25-hydroxyvitamin D deficiency is associated with poor prognosis in patients with alcoholic liver disease. J. Hepatol. 2013, 59, 344–350. [Google Scholar] [CrossRef] [PubMed]
- Sabry, D.; Al-Ghussein, M.; Elkazaz, A.; Eldemery, A.; Shaker, M.; Hamdy, G.; Abul-Fotouh, A.; Motawi, T. Effect of vitamin D therapy on interleukin-6, visfatin, and hyaluronic acid levels in chronic hepatitis C Egyptian patients. Ther. Clin. Risk Manag. 2015, 11, 279–288. [Google Scholar] [CrossRef] [PubMed][Green Version]
- Zhang, Y.; Leung, D.Y.M.; Richers, B.N.; Liu, Y.; Remigio, L.K.; Riches, D.W.; Goleva, E. Vitamin D Inhibits Monocyte/Macrophage Proinflammatory Cytokine Production by Targeting MAPK Phosphatase-1. J. Immunol. 2012, 188, 2127–2135. [Google Scholar] [CrossRef]
- Petta, S.; Cammà, C.; Scazzone, C.; Tripodo, C.; Di Marco, V.; Bono, A.; Cabibi, D.; Licata, G.; Porcasi, R.; Marchesini, G.; et al. Low vitamin D serum level is related to severe fibrosis and low responsiveness to interferon-based therapy in genotype 1 chronic hepatitis C. Hepatology 2009, 51, 1158–1167. [Google Scholar] [CrossRef]
- Luo, W.-J.; Chen, J.-Y.; Xu, W.; Zhao, F.; Chen, Y.-M.; Shen, X.-F. Effects of vitamin D analogue EB1089 on proliferation and apoptosis of hepatic carcinoma cells. (Zhonghua yu fang yi xue za zhi). Chin. J. Prev. Med. 2004, 38, 415–418. [Google Scholar]
- Horvath, E.; Lakatos, P.; Balla, B.; Kósa, J.P.; Tóbiás, B.; Jozilan, H.; Borka, K.; Horváth, H.C.; Kovalszky, I.; Szalay, F. Marked increase of CYP24A1 mRNA level in hepatocellular carcinoma cell lines following vitamin D administration. Anticancer Res. 2012, 32, 4791–4796. [Google Scholar]
- Barchetta, I.; Carotti, S.; Labbadia, G.; Gentilucci, U.V.; Muda, A.O.; Angelico, F.; Silecchia, G.; Leonetti, F.; Fraioli, A.; Picardi, A.; et al. Liver vitamin D receptor, CYP2R1, and CYP27A1 expression: Relationship with liver histology and vitamin D3 levels in patients with nonalcoholic steatohepatitis or hepatitis C virus. Hepatology 2012, 56, 2180–2187. [Google Scholar] [CrossRef] [PubMed]
- Ding, J.; Huang, S.; Wang, Y.; Tian, Q.; Zha, R.; Shi, H.; Wang, Q.; Ge, C.; Chen, T.; Zhao, Y.; et al. Genome-wide screening reveals that miR-195 targets the TNF-α/NF-κB pathway by down-regulating IκB kinase alpha and TAB3 in hepatocellular carcinoma. Hepatology 2013, 58, 654–666. [Google Scholar] [CrossRef]
- Ben-Neriah, Y.; Karin, M. Inflammation meets cancer, with NF-κB as the matchmaker. Nat. Immunol. 2011, 12, 715–723. [Google Scholar] [CrossRef] [PubMed]
- Zeng, H.; Ornatowska, M.; Joo, M.S.; Sadikot, R.T. TREM-1 expression in macrophages is regulated at transcriptional level by NF-κB and PU.1. Eur. J. Immunol. 2007, 37, 2300–2308. [Google Scholar] [CrossRef] [PubMed]
- Kim, J.; Feldman, R.A. Activated Fes Protein Tyrosine Kinase Induces Terminal Macrophage Differentiation of Myeloid Progenitors (U937 Cells) and Activation of the Transcription Factor PU.1. Mol. Cell. Biol. 2002, 22, 1903–1918. [Google Scholar] [CrossRef] [PubMed]
- Joo, M.; Park, G.Y.; Wright, J.G.; Blackwell, T.S.; Atchison, M.L.; Christman, J.W. Transcriptional regulation of the cyclooxygenase-2 gene in macrophages by PU.1. J. Biol. Chem. 2004, 279, 6658–6665. [Google Scholar] [CrossRef] [PubMed]
- Taniguchi, K.; Karin, M. IL-6 and related cytokines as the critical lynchpins between inflammation and cancer. Semin. Immunol. 2014, 26, 54–74. [Google Scholar] [CrossRef]
- Rostkowska-Nadolska, B.; Sliupkas-Dyrda, E.; Potyka, J.; Kusmierz, D.; Fraczek, M.; Kręcicki, T.; Kubik, P.; Zatonski, M.; Latocha, M. Vitamin D derivatives: Calcitriol and tacalcitol inhibits interleukin-6 and interleukin-8 expression in human nasal polyp fibroblast cultures. Adv. Med. Sci. 2010, 55, 86–92. [Google Scholar] [CrossRef]
- Jiang, X.-P.; Yang, D.C.; Elliott, R.L.; Head, J.F. Down-regulation of expression of interleukin-6 and its receptor results in growth inhibition of MCF-7 breast cancer cells. Anticancer Res. 2011, 31, 2899–2906. [Google Scholar]
- Nonn, L.; Peng, L.; Feldman, D.; Peehl, D.M. Inhibition of p38 by Vitamin D reduces interleukin-6 production in normal prostate cells via mitogen-activated protein kinase phosphatase 5: Implications for prostate cancer prevention by Vitamin D. Cancer Res. 2006, 66, 4516–4524. [Google Scholar] [CrossRef]
- Akhter, J.; Lu, Y.; Finlay, I.; Pourgholami, M.H.; Morris, D.L. 1α,25-Dihydroxyvitamin D3 and its analogues, EB1089 and CB1093, profoundly inhibit the in vitro proliferation of the human hepatoblastoma cell line HepG2. ANZ J. Surg. 2001, 71, 414–417. [Google Scholar] [CrossRef] [PubMed]









| Gene | Forward Primer | Reverse Primer |
|---|---|---|
| TREM-1 | 5′-AGT TAC AGC CCA AAA CAT GC-3′ | 5′-CAG CCC CCA CAA GAG AAT TA-3′ |
| TREM-2 | 5′-ACA GAA GCC AGG GAC ACA TC-3′ | 5′-CCT CCC ATC ATC TTC CTT CA-3′ |
| IL-6 | 5′-AAA TTC GGT ACA TCC TCG ACG GCA-3′ | 5′-CAG TGC CTC TTT GCT GCT TTC ACA-3′ |
| TNF-α | 5′ACC CTC AAC CTC TTC TGG CTC AAA-3′ | 5′-AAT CCC AGG TTT CGA AGT GGT GGT-3′ |
| NF-κB | 5′-GAC TAC GAC CTG AAT GCT GTG-3′ | 5′-GTC AAA GAT GGG ATG AGG AAG G-3′ |
| IKK | 5′-ATG AAT GCC TCT CGA CTT AGC-3′ | 5′-CCA CCA GTT CTT CAC TCT TCT T-3′ |
| PU.1 | 5′-AAG GGC AAC CGC AAG AA-3′ | 5′-GGT AGG TGA GCT TCT TCT TCA C-3′ |
| Ki-67 | 5′-CTT TGG GTG CGA CTT GAC G-3′ | 5′-GTC GAC CCC GCT CCT TTT-3′ |
| GAPDH | 5′-GGT GAA GGT CGG AGT CAA CGG ATT TGG TCG-3′ | 5′-GGA TCT CGC TCC TGG AAG ATG GTG ATG GG-3′ |
Publisher’s Note: MDPI stays neutral with regard to jurisdictional claims in published maps and institutional affiliations. |
© 2021 by the authors. Licensee MDPI, Basel, Switzerland. This article is an open access article distributed under the terms and conditions of the Creative Commons Attribution (CC BY) license (https://creativecommons.org/licenses/by/4.0/).
Share and Cite
Rai, V.; Agrawal, D.K. Regulation of TREM1-Mediated Inflammation in Hepatocellular Carcinoma Cells. Reports 2021, 4, 17. https://doi.org/10.3390/reports4020017
Rai V, Agrawal DK. Regulation of TREM1-Mediated Inflammation in Hepatocellular Carcinoma Cells. Reports. 2021; 4(2):17. https://doi.org/10.3390/reports4020017
Chicago/Turabian StyleRai, Vikrant, and Devendra K. Agrawal. 2021. "Regulation of TREM1-Mediated Inflammation in Hepatocellular Carcinoma Cells" Reports 4, no. 2: 17. https://doi.org/10.3390/reports4020017
APA StyleRai, V., & Agrawal, D. K. (2021). Regulation of TREM1-Mediated Inflammation in Hepatocellular Carcinoma Cells. Reports, 4(2), 17. https://doi.org/10.3390/reports4020017

