Abstract
Aim: To assess the efficacy and safety of aspiration and sclerotherapy for the management of hydroceles in an ambulatory regional setting. Methods: A retrospective analysis was performed on all men who underwent aspiration and sclerotherapy for the management of symptomatic hydroceles at a single regional Australian centre from 1 January 2006 to 31 December 2023. All procedures were carried out in an ambulant setting under local anaesthetic and sodium tetradecyl sulphate (STD) as the sclerosing agent. Results: 291 men were included in the study with a median follow-up of 99 days. Resolution of hydrocele both clinically and symptomatically post initial aspiration and sclerotherapy was 58.8% (171/291). The average time to recurrence for men who failed initial management was 167 days (IQR 28–112 days). Following initial aspiration and sclerotherapy, 67.7% (63/93) of men with recurrence chose to have a repeat aspiration and sclerotherapy of these men, and 68.3% (43/63) had resolution of their hydroceles. Hence, after two aspiration and sclerotherapy interventions, 73.5% (214/291) of men had clinical and symptomatic resolution of their hydroceles. The median age of participants was 62.3 years (IQR 52.1–70.8). The median initial aspirated volume was 150 mL (IQR 100–250 mL), and the injected volume was 10 mL (IQR 8–10 mL). Notably, the median aspirated volume decreased for men with a recurrence to 100 mL (IQR 63.8–143.8 mL), and an injected volume of 0 ml (IQR 0–4.8 mL). The overall complication rate was 3.4% (10/291), of which all but one was managed conservatively. Conclusion: Aspiration and sclerotherapy with STD represent a minimally invasive, safe and effective treatment for hydroceles that can be utilized in the regional and ambulatory settings under local anaesthetic, potentially reducing wait times for interventions and improving patient flow for public hospital waitlists.
1. Introduction
Hydrocele comes from the Greek hydros (water) and kele (mass). It is an abnormal collection of fluid in the tunica vaginalis that may surround the testicle [1]. It is commonly managed with a hydrocelectomy first described by Dr Matheiu Jaboulay in the 1900s, using the Jaboulay technique which has remained the gold-standard surgical intervention for hydroceles. While generally uncomplicated, open scrotal surgery, such as hydrocelectomy, has the potential to cause substantial morbidity, with moderate to severe complication rates of 16.1% [2]. Furthermore, to receive a hydrocelectomy, patients must be fit enough to tolerate a general anaesthetic, limiting the population of patients eligible for treatment.
Surgical interventions also burden the healthcare system by requiring a public theatre space with general anesthesia adding to public surgical waitlists, healthcare expenses and delaying time to treatment for patients [3].
To counter these drawbacks, there has been a shift in the operative landscape to favour minimally invasive treatment options. Aspiration and sclerotherapy of hydroceles were first reported in the literature in 1975 and have become a common alternative for the management of symptomatic hydroceles [4]. However, aspiration alone is not recommended for patients as it has limited success (14%) in the treatment of hydroceles [5]. Hence, sclerosing agents, such as sodium tetradecyl sulphate (STD), have been utilized with the intention of triggering an inflammatory response leading to endothelial necrosis, fibrosis and obliteration of the potential space thus preventing the re-accumulation of fluid [6], with reported cure rates of 84–75% [7,8].
In this study, we report the efficacy of aspiration and sclerosing of hydroceles using STD in an ambulatory regional setting under local anaesthetic, demonstrating that it is a safe treatment option with minimal morbidity that can be offered as a minimally invasive alternative to hydrocelectomy.
2. Methods
A retrospective analysis was performed of the clinical records of 291 consecutive men who underwent aspiration and sclerotherapy for hydrocele in a regional ambulatory clinic. Indication for hydrocele treatment was based on patient symptoms and bother in discussion with the treating urologist. Six consultant urologists carried out the clinical evaluations and the procedures. The diagnosis of hydrocele was made by clinical examination and/or ultrasonography. Data were collected on patient age, volume of fluid aspirated, volume of STD injected, recurrence, time to recurrence, repeat procedures, complications and length of follow-up.
All patients treated with a symptomatic or bothersome hydrocele with aspiration and sclerotherapy from 2006 to 2023 were included for analysis in this study. The procedure, preparation and draping were performed with a sterile technique and the use of local anaesthetic was determined by the treating surgeon, using a 1% lidocaine without adrenaline to create a subcutaneous bleb, prior to aspiration and sclerosant. Cord block was not performed in any case. A 14G intravenous cannula was then placed percutaneously through the scrotal wall into the hydrocele sac and the needle was subsequently withdrawn leaving the semi-soft sheath within the fluid cavity. Using a 20 mL syringe, as much fluid was aspirated as possible. Through the same cannula sheath, 3% STD (Fibrovein, STD Pharmaceutical Products Limited, Hereford, UK) was instilled, following which the sheath was removed. The volume of STD instilled was determined by the surgeon based on the volume aspirated but was not standardized.
Patients were followed up at 4–6 weeks post-procedure or advised to re-present sooner if fluid re-accumulated. Recurrence of hydrocele was defined as palpable re-accumulation of scrotal fluid on clinical examination and patient symptoms. If there was no recurrence of scrotal swelling at the first follow-up, patients were discharged and advised to return if fluid re-accumulated.
Data were recorded and analyzed using Statistical Package for Social Sciences (IBM SPSS Statistics, Version 22.0). Standard descriptive measures including median were calculated for continuous variables if not normally distributed and means if normally distributed. Variables that were not normally distributed were compared with the Wilcoxon Rank test and normally distributed variables were compared with t-tests. Frequency tables of levels of each variable were used to summarize categorical variables and compared with the chi-square test. Uni and multivariate logistical regression analysis was used to adjust for confounding variables. Statistical significance was set at a p value less than 0.05.
3. Results
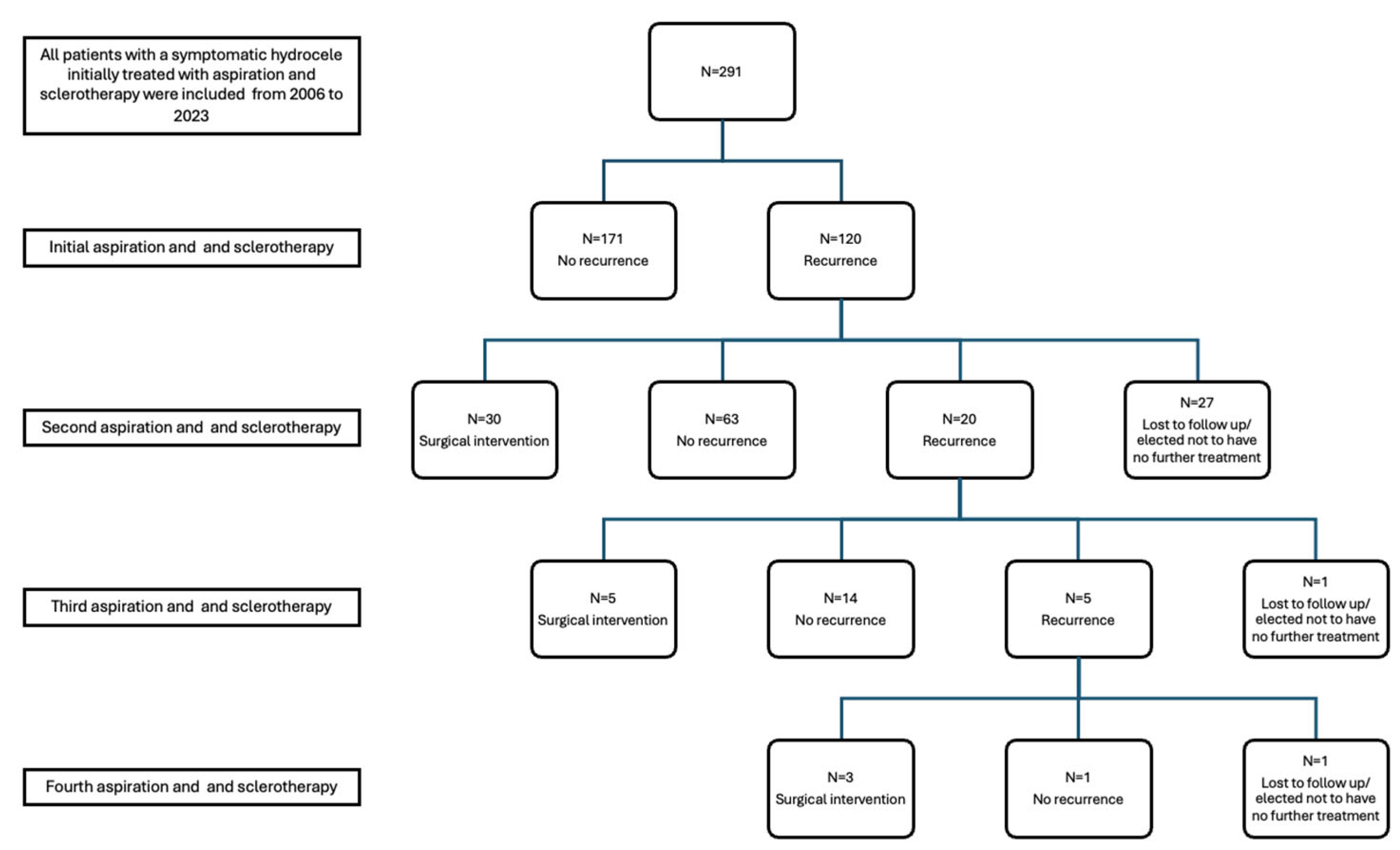
A total of 291 men, with a median age of 62.3 (IQR 52.1–70.8), were included in the study. Patients were followed up for a median of 99 days (IQR 42–479). No patients required an overnight stay or admission to the hospital for treatment. Full medication data were available for 89 patients, of which 5.8% (17/291) were on anticoagulant therapy at the time of the procedure. Anticoagulant drugs, if taken, were not ceased or altered pre-procedure. No complications were reported for patients on anticoagulant therapy. The median volume of fluid aspirated was 150 mL (IQR 100–250), ranging from 2 mL to 3000 mL. The amount of STD injected on initial treatment varied from 2 mL to 10 mL with a median of 10 mL (IQR 8–10 mL). In total, 74/291 had data on the location of hydrocele, 2 bilateral, 34 left and 38 right-sided.
In total, 58.8% (171/291) of the cohort had complete resolution of their symptoms after initial aspiration and sclerotherapy. The median time to recurrence following initial aspiration and sclerotherapy was 44 days (IQR 28–124 days).
In total, 41.2% (120/291) of men had a symptomatic or clinical recurrence of hydrocele following their initial aspiration and sclerotherapy, 27 (22.5%) elected not to have any further interventions, presumably due to improvement in symptoms or size of their hydrocele, and 63 (52.5%) chose to have a repeat aspiration and sclerotherapy. Following a second aspiration and sclerotherapy, the overall resolution of hydroceles was 68.3% (43/63). Moreover, a small number of men (15) chose to have a 3rd aspiration and sclerotherapy, following a third aspiration and sclerotherapy overall resolution was 73.3% (11/15). A total of 38 men chose to have a hydrocelectomy following aspiration and sclerotherapy, Figure 1.
Figure 1.
Patient flow chart, intervention and recurrence.
On multivariable logistic regression, age (OR 0.98, p = 0. 025) and aspirated volume (OR 1.003, p ≤ 0.001) were statistically significant for recurrence. However, injected volume did not have statistical significance (OR 0.93, p = 0.069).
Notably, patients who required re-aspiration and sclerotherapy typically had larger hydroceles (244.5 mL vs. 184 mL, p = 0.048).
The overall complication rate was 3% (10/342). Four patients had a hematocele, three developed reactive hydroceles, one had a vasovagal during the procedure and one developed epididymo-orchitis, all of which were managed conservatively. Only one patient required intervention with drainage of a scrotal abscess six days post-aspiration.
4. Discussion
The overall rate of cure after an aspiration and sclerotherapy procedure in our study was 58.8% (171/291). If we consider those who had a recurrence but did not seek further treatment and those cured after a repeat procedure, the resolution was as high as 77.3%. This compares similarly with other large international series, which reported an initial cure rate of 98–41.7% [7,8,9] (Table 1).
Table 1.
Patient characteristics and aspiration and sclerotherapy interventions.
When comparing aspiration and sclerotherapy to surgical interventions, an RCT demonstrated comparable results between phenol sclerotherapy 96.5% to Jaboulay’s procedure 100% cure rates. Moreover, sclerotherapy had short hospital stays, time to work resumption and less long-term pain than operative intervention [10]. In a systematic review of RCTs comparing aspiration and sclerotherapy to hydrocelectomy, there was no statistical difference in cure rates [11]. Additionally, a long-term evaluation of aspiration and sclerotherapy for hydrocele was associated with a 95% satisfaction rate with the procedure [12].
The experience in the literature using STD as a sclerosant for hydroceles has been variable; one prospective, randomized study comparing aspiration and STD sclerotherapy and hydrocelectomy demonstrated that 61.9% of men had no recurrence after a single aspiration [13]. Musa et al. reported a cure rate of 84.2% after one intervention. However, the patients in this study were younger than ours with a mean age of 35 and approximately 50% of their hydroceles were smaller than 100 mL on initial aspiration [14]. Although the overall rate of success in our study is marginally inferior to those reported in the literature, it should be noted that our study is one of the largest in the literature and patients were generally older and burdened with larger hydroceles on average, representing real-world data for patients treated with aspiration and sclerotherapy.
The variation in reported outcomes may be partly explained by the lack of a standardized definition of treatment success. Despite the variation in success, it can be reasonably suggested that aspiration and sclerotherapy using STD are suitable and effective in the treatment of hydroceles, especially as a minimally invasive procedure.
In this study, there was considerable variability in the volume of sclerosing agents, which may partly explain the heterogeneity of results between studies (Table 2). A Chicago cohort utilizing Doxycycline published a success rate of 84% with a single treatment [8]. It should be noted that nearly one-third of men (31%) in the Chicago cohort had hydroceles that were smaller than 100 mL.
Table 2.
Summary of published aspiration and sclerotherapy studies.
Historically, tetracyclines were the most common sclerosing agent with comparable levels of cure to STD; however, they typically resulted in more discomfort for patients, potentially due to a more significant inflammatory response [15]. As a result, there has been a progressive shift to employ less irritative agents such as STD and polidocanol, which are better tolerated [28]. Although post-operative pain was not assessed in this study, others have reported that STD offers a satisfactory balance between efficacy and tolerability [8]. Moreover, as in other studies using STD, only a small subcutaneous injection of local anaesthetic was required, and no spermatic cord block was needed to manage procedural and post-procedure pain [8,11].
Notably, all patients were given some volume of the sclerosing agent in this study, and aspiration alone has been shown to be ineffective, with Yilmaz et al. reporting a 100% recurrence in those treated with aspiration alone [14].
Our study demonstrated that initial hydrocele size was a significant predictor of recurrence (Table 3). There was a statistically significant difference in the volume of fluid aspirated between men who were satisfactorily managed with one aspiration and sclerotherapy compared to those who required a second intervention (184 mL vs. 244.5 mL). This relationship was also observed by Francis et al. who reported similar differences in mean volume aspiration and rate of cure (179 cc vs. 386 cc) [8]. Patients in this study with hydroceles larger than 250 mL had more than a two-fold increase in the likelihood of requiring further treatment (OR 2.13, p = 0.004). Jahnson et al. observed a dose–response relationship with sclerosing agents, suggesting that increasing the volume of sclerosant may be required in larger hydroceles to produce similar efficacy [30]. However, the volume of sclerosant injected did not act as a significant predictor of recurrence in our study, (OR 0.99–1.18, p = 0.111), this may have been related to the variability in injected volumes.
Table 3.
Predictive factors for hydrocele recurrence post aspiration and sclerotherapy.
The significant benefit of aspiration and sclerotherapy is its low morbidity when compared to open hydrocelectomy [2]. The overall incidence of complications in our cohort was 3.4%, with only one case requiring repeat intervention, with outpatient abscess drainage and antibiotics. Importantly, none of the patients receiving anticoagulation medications encountered any complications suggesting that it is a safe treatment option for patients with significant comorbidities on anticoagulants, that may have otherwise been precluded from surgical management.
While we acknowledge that the complication rate in our cohort is likely to be underestimated given the retrospective nature of our study, our complication rate compares favourably to previous reports of 8% [7]. Although not seen in our cohort, studies have reported the incidence of post-procedure fever in approximately 6% of patients [31]. These rates are substantially superior to the frequency of complications seen in open scrotal surgery with overall complication rates of 19.2 to 16.2% and a post-operative infection rate of 9.3% [15]. These results are supported by other papers such as Shakiba et al. who demonstrated the benefits of aspiration and sclerotherapy over hydrocelectomy for post-operative complications, cost and time to work resumption [32].
A limitation of this study was the non-standardized volume of sclerosant agent injected, with a median of 10 mL (IQR 8–10 mL). Khaniya et al. used 50% of the amount of fluid aspirated up to a maximum volume of 80 mL, with reported cure rates of 65% [13]. Applying this rule to our cohort, considering the median volume of fluid aspirated to the median volume of STD injected, insufficient volumes of sclerosant were used, which may explain the variation in initial cure rates. As a retrospective, single-centre study, it was not possible to gather further information on post-procedural pain and patient overall satisfaction, which are significant outcomes that affect patient and clinician decision-making. Moreover, due to its retrospective nature, we did not have a control or comparative arm to compare cure rates between interventions.
5. Conclusions
Aspiration and sclerotherapy represent an effective, minimally invasive and safe procedure that can be utilized in an ambulatory and regional setting to manage hydroceles. It can also be safely performed on patients taking anti-coagulation medications without an increased risk of complications. Moreover, as a minimally invasive and basic procedure, it reduces the burden and cost on healthcare systems while improving the time to intervention for patients.
Author Contributions
Conception and designs: all authors. Collection and assembly of data: P.S., N.J.S. and L.J.-P. Data analysis and interpretation: P.S., N.J.S. and L.J.-P. Manuscript writing: P.S. and N.J.S. All authors have read and agreed to the published version of the manuscript.
Funding
This research received no external funding.
Institutional Review Board Statement
Ethics approved by Grampian’s Health HREC, application number 110571, 7 October 2024.
Informed Consent Statement
Patient consent was waived due to low and negligible risk as assessed by supporting HREC.
Data Availability Statement
The data presented in this study are available on request from the corresponding author due to privacy and ethics restrictions.
Conflicts of Interest
The authors declare that they have no conflicts of interest.
References
- Rioja, J.; Sánchez-Margallo, F.M.; Usón, J.; Rioja, L.A. Adult hydrocele and spermatocele. BJU Int. 2011, 107, 1852–1864. [Google Scholar] [CrossRef]
- Mäki-Lohiluoma, L.; Kilpeläinen, T.P.; Järvinen, P.; Söderström, H.K.; Tikkinen, K.A.; Sairanen, J. Risk of Complications After Hydrocele Surgery: A Retrospective Multicenter Study in Helsinki Metropolitan Area. Eur. Urol. Open Sci. 2022, 43, 22–27. [Google Scholar] [CrossRef] [PubMed]
- Stafinski, T.; Nagase, F.N.I.; Brindle, M.E.; White, J.; Young, A.; Beesoon, S.; Cleary, S.; Menon, D. Reducing wait times to surgery—An international review. J. Hosp. Manag. Health Policy 2022, 6, 29. [Google Scholar] [CrossRef]
- Moloney, G.E. Comparison of results of treatment of hydrocele and epididymal cysts by surgery and injection. Br. Med. J. 1975, 3, 478–479. [Google Scholar] [CrossRef] [PubMed][Green Version]
- Roosen, J.U.; Larsen, T.; Iversen, E.; Berg, J.B. A comparison of aspiration, antazoline sclerotherapy and surgery in the treatment of hydrocele. Br. J. Urol. 1991, 68, 404–406. [Google Scholar] [CrossRef]
- Rashid, S.; Kishore, A.; Ahmad, B.; Liang, L.M.-S.; Mironov, O.; Mahmood, S.U. Sclerotherapy in the Treatment of Hydroceles: A Comprehensive Review of the Efficacy, Types of Sclerosants, and Comparative Outcomes Against Hydrocelectomy. Can. Assoc. Radiol. J. 2024. [Google Scholar] [CrossRef]
- Beiko, D.T.; Kim, D.; Morales, A. Aspiration and sclerotherapy versus hydrocelectomy for treatment of hydroceles. Urology 2003, 61, 708–712. [Google Scholar] [CrossRef]
- Francis, J.J.; Levine, L.A. Aspiration and sclerotherapy: A nonsurgical treatment option for hydroceles. J. Urol. 2013, 189, 1725–1729. [Google Scholar] [CrossRef]
- Erdas, E.; Pisano, G.; Pomata, M.; Pinna, G.; Secci, L.; Licheri, S.; Daniele, G.M. Sclerotherapy and hydrocelectomy for the management of hydrocele in outpatient and day-surgery setting. Chir. Ital. 2006, 58, 619–625. [Google Scholar]
- Agrawal, M.S.; Yadav, H.; Upadhyay, A.; Jaiman, R.; Singhal, J.; Singh, A.K. Sclerotherapy for hydrocele revisited: A prospective randomised study. Indian J. Surg. 2009, 71, 23–28. [Google Scholar] [CrossRef][Green Version]
- Shakiba, B.; Heidari, K.; Afshar, K.; Faegh, A.; Salehi-Pourmehr, H.; Shakiba, B.; Heidari, K.; Afshar, K.; Faegh, A.; Salehi-Pourmehr, H. Aspiration and sclerotherapy versus hydrocelectomy for treating hydroceles: A systematic review and meta-analyses. Surg. Endosc. 2023, 37, 5045–5051. [Google Scholar] [CrossRef] [PubMed]
- Stattin, P.; Karlberg, L.; Damber, J.E. Long-term outcome of patients treated for hydrocele with the sclerosant agent sodium tetradecyl sulphate. Scand. J. Urol. Nephrol. 1996, 30, 109–113. [Google Scholar] [CrossRef] [PubMed]
- Khaniya, S.; Agrawal, C.S.; Koirala, R.; Regmi, R.; Adhikary, S. Comparison of aspiration-sclerotherapy with hydrocelectomy in the management of hydrocele: A prospective randomized study. Int. J. Surg. 2009, 7, 392–395. [Google Scholar] [CrossRef] [PubMed]
- Musa, O.; Roy, A.; Ansari, N.A.; Sharan, J. Evaluation of the Role of Sodium Tetradecyl Sulfate as a Sclerosant in the Treatment of Primary Hydrocele. Indian J. Surg. 2015, 77 (Suppl. S2), 432–437. [Google Scholar] [CrossRef]
- Hu, K.N.; Khan, A.S.; Gonder, M. Sclerotherapy with tetracycline solution for hydrocele. Urology 1984, 24, 572–576. [Google Scholar] [CrossRef]
- Bodker, A.; Sommer, W.; Andersen, J.T.; Kristensen, J.K. Treatment of hydrocele of the testis with aspiration and injection of tetracycline. Br. J. Urol. 1985, 57, 192–193. [Google Scholar] [CrossRef]
- Bullock, N.; Thurston, A.V. Tetracycline sclerotherapy for hydroceles and epididymal cysts. Br. J. Urol. 1987, 59, 340–342. [Google Scholar] [CrossRef]
- Levine, L.A.; Dewolf, W.C. Aspiration and Tetracycline Sclerotherapy of Hydroceles. J. Urol. 1988, 139, 959–960. [Google Scholar] [CrossRef]
- Masuda, F.; Nakada, J.; Iizuka, N.; Kondo, I. Treatment of hydrocele testis by injection of tetracycline solution. Hinyokika Kiyo Acta Urol. Jpn. 1988, 34, 1191–1193. [Google Scholar]
- Miskowiak, J.; Christensen, A.B. Treatment of hydrocele testis by injection of tetracycline. Eur. Urol. 1988, 14, 440–441. [Google Scholar] [CrossRef]
- Özkan, S.; Bircan, K.; Özen, H. Treatment of testicular hydrocele with tetracycline sclerotherapy. Int. Urol. Nephrol. 1990, 22, 67–69. [Google Scholar] [CrossRef] [PubMed]
- Honnens de Lichtenberg, M.; Miskowiak, J.; Krogh, J. Tetracycline sclerotherapy of hydroceles and epididymal cysts. Long-term results. Acta Chir. Scand. 1990, 156, 439–440. [Google Scholar] [PubMed]
- Tammela, T.L.; Hellstrom, P.A.; Mattila, S.I.; Ottelin, P.J.; Malinen, L.J.; Makarainen, H.P. Ethanolamine oleate sclerotherapy for hydroceles and spermatoceles: A survey of 158 patients with ultrasound followup. J. Urol. 1992, 147, 1551–1553. [Google Scholar] [CrossRef]
- Lund, L.; Bartolin, J. Treatment of Hydrocele Testis with Aspiration and Injection of Polidocanol. J. Urol. 1992, 147, 1065–1066. [Google Scholar] [CrossRef]
- Rencken, R.K.; Bornman, M.S.; Reif, S.; Olivier, I. Sclerotherapy for Hydroceles. J. Urol. 1990, 143, 944–947. [Google Scholar] [CrossRef]
- Shokeir, A.A.; Wafa, E.W.; Eraky, I.; Mohsen, T.; Nabil; Ghoneim, M.A. Tetracycline sclerotherapy for testicular hydroceles in renal transplant recipients. Urology 1994, 44, 96–99. [Google Scholar] [CrossRef]
- Braslis, K.G.; Moss, D.I. Long-term experience with sclerotherapy for treatment of epididymal cyst and hydrocele. Aust. N. Z. J. Surg. 1996, 66, 222–224. [Google Scholar] [CrossRef] [PubMed]
- Dæhlin, L.; Tønder, B.; Kapstad, L. Comparison of polidocanol and tetracycline in the sclerotherapy of testicular hydrocele and epididymal cyst. Br. J. Urol. 1997, 80, 468–471. [Google Scholar] [CrossRef]
- Sallami, S.; Binous, M.Y.; Ben Rhouma, S.; Chelif, M.; Hmidi, M.; Nouira, Y.; Ben Rais, N.; Horchani, A. Sclerotherapy of idiopatic hydrocele with polidocanol: A study about 190 cases. Tunis. Med. 2011, 89, 440–444. [Google Scholar]
- Jahnson, S.; Sandblom, D.; Holmäng, S. A Randomized Trial Comparing 2 Doses of Polidocanol Sclerotherapy for Hydrocele or Spermatocele. J. Urol. 2011, 186, 1319–1323. [Google Scholar] [CrossRef]
- Fracchia, J.A.; Armenakas, N.A.; Kohan, A.D. Cost-effective hydrocele ablation. J. Urol. 1998, 159, 864–867. [Google Scholar] [CrossRef] [PubMed]
- Shakiba, B.; Heidari, K.; Jamali, A.; Afshar, K. Aspiration and sclerotherapy versus hydrocoelectomy for treating hydrocoeles. Cochrane Database Syst. Rev. 2014, 2014, Cd009735. [Google Scholar] [CrossRef] [PubMed]
Disclaimer/Publisher’s Note: The statements, opinions and data contained in all publications are solely those of the individual author(s) and contributor(s) and not of MDPI and/or the editor(s). MDPI and/or the editor(s) disclaim responsibility for any injury to people or property resulting from any ideas, methods, instructions or products referred to in the content. |
© 2024 by the authors. Published by MDPI on behalf of the Société Internationale d’Urologie. Licensee MDPI, Basel, Switzerland. This article is an open access article distributed under the terms and conditions of the Creative Commons Attribution (CC BY) license (https://creativecommons.org/licenses/by/4.0/).
