Multi-Unmanned Aerial Vehicle Path Planning Based on Improved Nutcracker Optimization Algorithm
Abstract
1. Introduction
- A constrained optimization model for multi-UAV path planning is established, which considers realistic constraints and threats that are specific to UAVs. Taking them into account would make the resulting path points more aligned with real-world scenarios of UAVs.
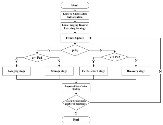
- An INOA is proposed and then applied to the multi-UAV path planning problem. Specifically, elite individuals are first obtained through chaotic mapping initialization and lens imaging-based reverse learning strategy to increase the efficiency of path planning. Then, parameters in the foraging/storage phase of NOA are adjusted to balance global search and local exploitation capabilities. By integrating with the improved sine–cosine strategy, the convergence speed and precision of searching for optimal path is further enhanced.
- The effectiveness of the proposed INOA is first verified using the CEC2020 test suite. Then, simulations of multi-UAV path planning are conducted in various scenarios with the comparison of INOA and other related state-of-the-art algorithms, strongly demonstrating the merits and applicability of INOA.
2. Problem Description of Multi-UAV Path Planning
2.1. Path Length Cost
2.2. Modeling of Flight Environment and Threats
2.2.1. Threat of Mountain Collision
2.2.2. Radar Threat
2.2.3. No-Fly Zone Threat
2.3. Constraints of Motions and Attitudes of UAVs
2.3.1. Constraints of Path Segment Distance
2.3.2. Attitudinal Constraints
2.3.3. Altitudinal Constraints
2.3.4. Collision Avoidance Between UAVs
2.4. Objective Function
3. Improved Nutcracker Optimization Algorithm for Multi-UAV Path Planning
3.1. Standard NOA
3.1.1. Foraging Phase and Storage Stage
- (1)
- Foraging stage
- (2)
- Storage stage
3.1.2. Cache-Search and Recovery Strategy
- (1)
- Cache-search stage
- (2)
- Recovery stage
3.2. Improvements on NOA
3.2.1. Improvement of Initialization Based on Logistic Chaos Map
3.2.2. Lens Imaging Inverse Learning Strategy
3.2.3. Parameter Adjustment

3.2.4. Improved Sine–Cosine Strategy

4. Path Fitting
5. Simulation Results and Analysis
5.1. Simulation Based on Test Set
5.2. Simulation for Multi-UAV Path Planning
6. Conclusions
Author Contributions
Funding
Data Availability Statement
Acknowledgments
Conflicts of Interest
Correction Statement
Abbreviations
| UAV | Unmanned aerial vehicle |
| DQN | Deep q-learning |
| DDPG | Deep deterministic policy gradient |
| PPO | Proximal policy optimization |
| MDP | Markov decision process |
| D3QN | Dueling double deep Q-network |
| ACO | Ant colony algorithm |
| PSO | Particle swarm optimization |
| GA | Genetic algorithm |
| GWO | Grey wolf optimizer |
| NOA | Nutcracker optimization algorithm |
| HGJO | Hybrid strategy-based golden jackal optimizer |
| SSA | Sparrow search algorithm |
| GSO | Golden search optimization |
| DMSPSO | Dynamic multi-swarm PSO |
| CLPSO | Comprehensive learning PSO |
| INOA | Improved nutcracker optimization algorithm |
| CEC | Congress on evolutionary computation |
| HHO | Harris hawks optimization |
| SHO | Sea horse optimization |
References
- Han, L.; Wu, X.; Sun, X. Hybrid path planning algorithm for mobile robot based on a* algorithm fused with dwa. In Proceedings of the 2023 IEEE 3rd International Conference on Information Technology, Big Data and Artificial Intelligence (ICIBA), Chongqing, China, 26–28 May 2023; Volume 3, pp. 1465–1469. [Google Scholar]
- Luo, M.; Hou, X.; Yang, J. Surface Optimal Path Planning Using an Extended Dijkstra Algorithm. IEEE Access 2020, 8, 147827–147838. [Google Scholar] [CrossRef]
- Yang, F.; Su, H. Research on Improving Artificial Potential Field for Drone Obstacle Avoidance. In Proceedings of the 2024 3rd International Conference on Artificial Intelligence and Computer Information Technology (AICIT), Yichang, China, 20–22 September 2024; pp. 1–4. [Google Scholar] [CrossRef]
- Jang, K.; Baek, J.; Park, S.; Park, J. Motion Planning for Closed-Chain Constraints Based on Probabilistic Roadmap with Improved Connectivity. IEEE/ASME Trans. Mechatronics 2022, 27, 2035–2043. [Google Scholar] [CrossRef]
- Wang, W.; Li, J.; Bai, Z.; Wei, Z.; Peng, J. Toward Optimization of AGV Path Planning: An RRT*-ACO Algorithm. IEEE Access 2024, 12, 18387–18399. [Google Scholar] [CrossRef]
- Jiang, W.; Bao, C.; Xu, G.; Wang, Y. Research on Autonomous Obstacle Avoidance and Target Tracking of UAV Based on Improved Dueling DQN Algorithm. In Proceedings of the 2021 China Automation Congress (CAC), Beijing, China, 22–24 October 2021; pp. 5110–5115. [Google Scholar] [CrossRef]
- Li, P.; Ding, X.; Ren, W. Research on Path Planning of Cloud Robot in Dynamic Environment Based on Improved DDPG Algorithm. In Proceedings of the 2021 China Automation Congress (CAC), Beijing, China, 22–24 October 2021; pp. 3561–3566. [Google Scholar] [CrossRef]
- Li, L.; Li, W.; Wang, J.; Chen, X.; Peng, Q.; Huang, W. UAV Trajectory Optimization for Spectrum Cartography: A PPO Approach. IEEE Commun. Lett. 2023, 27, 1575–1579. [Google Scholar] [CrossRef]
- Li, B.; Wu, Y. Path Planning for UAV Ground Target Tracking via Deep Reinforcement Learning. IEEE Access 2020, 8, 29064–29074. [Google Scholar] [CrossRef]
- Wang, X.; Gursoy, M.C.; Erpek, T.; Sagduyu, Y.E. Learning-Based UAV Path Planning for Data Collection with Integrated Collision Avoidance. IEEE Internet Things J. 2022, 9, 16663–16676. [Google Scholar] [CrossRef]
- Chen, Y.; Bai, G.; Zhan, Y.; Hu, X.; Liu, J. Path Planning and Obstacle Avoiding of the USV Based on Improved ACO-APF Hybrid Algorithm with Adaptive Early-Warning. IEEE Access 2021, 9, 40728–40742. [Google Scholar] [CrossRef]
- Tao, B.; Kim, J.H. Mobile robot path planning based on bi-population particle swarm optimization with random perturbation strategy. J. King Saud Univ.-Comput. Inf. Sci. 2024, 36, 101974. [Google Scholar] [CrossRef]
- Pehlivanoglu, Y.V.; Pehlivanoğlu, P. An enhanced genetic algorithm for path planning of autonomous UAV in target coverage problems. Appl. Soft Comput. 2021, 112, 107796. [Google Scholar] [CrossRef]
- Zhang, W.; Zhang, S.; Wu, F.; Wang, Y. Path Planning of UAV Based on Improved Adaptive Grey Wolf Optimization Algorithm. IEEE Access 2021, 9, 89400–89411. [Google Scholar] [CrossRef]
- Abdel-Basset, M.; Mohamed, R.; Jameel, M.; Abouhawwash, M. Nutcracker optimizer: A novel nature-inspired metaheuristic algorithm for global optimization and engineering design problems. Knowl.-Based Syst. 2023, 262, 110248. [Google Scholar] [CrossRef]
- Lou, T.S.; Yue, Z.P.; Jiao, Y.Z.; He, Z.D. A hybrid strategy-based GJO algorithm for robot path planning. Expert Syst. Appl. 2024, 238, 121975. [Google Scholar] [CrossRef]
- Zhang, J.; Chen, D.; Han, G.; Qian, Y. Formation Path Planning for Collaborative Autonomous Underwater Vehicles Based on Consensus-Sparrow Search Algorithm. IEEE Internet Things J. 2023, 11, 13810–13823. [Google Scholar] [CrossRef]
- Yu, X.; Jiang, N.; Wang, X.; Li, M. A hybrid algorithm based on grey wolf optimizer and differential evolution for UAV path planning. Expert Syst. Appl. 2023, 215, 119327. [Google Scholar] [CrossRef]
- Xu, L.; Cao, X.; Du, W.; Li, Y. Cooperative path planning optimization for multiple UAVs with communication constraints. Knowl.-Based Syst. 2023, 260, 110164. [Google Scholar] [CrossRef]
- Meng, K.; Chen, C.; Wu, T.; Xin, B.; Liang, M.; Deng, F. Evolutionary State Estimation-Based Multi-Strategy Jellyfish Search Algorithm for Multi-UAV Cooperative Path Planning. IEEE Trans. Intell. Veh. 2024, 1–19. [Google Scholar] [CrossRef]
- Mellinger, D.; Kumar, V. Minimum snap trajectory generation and control for quadrotors. In Proceedings of the 2011 IEEE International Conference on Robotics and Automation, Shanghai, China, 9–13 May 2011; pp. 2520–2525. [Google Scholar] [CrossRef]
















| Parameter | Symbol | Value | Unit |
|---|---|---|---|
| Minimum path segment distance | 500 | m | |
| Safety distance | 100 | m | |
| Maximum yaw angle | 60 | ° | |
| Maximum pitch angle | 45 | ° |
| Algorithm | Parameter | Value |
|---|---|---|
| PSO | w | 1.2 |
| 2 | ||
| 2 | ||
| L | 0 | |
| U | 100 | |
| GWO | L | 0 |
| U | 100 | |
| NOA | L | 0 |
| U | 100 | |
| INOA | 0.05 | |
| 0.2 | ||
| L | 0 | |
| U | 100 |
| Algorithm | Maximum Fitness | Minimum Fitness | Average Fitness | Standard Deviation | Confidence Interval (95%) |
|---|---|---|---|---|---|
| NOA | 759.5 | 743.0 | 752.1 | 5.8 | (750.0, 754.2) |
| INOA | 741.3 | 733.3 | 737.8 | 5.2 | (735.9, 739.6) |
| GWO | 759.9 | 749.1 | 756.1 | 8.8 | (752.9, 759.2) |
| PSO | 899.0 | 977.1 | 951.7 | 37.8 | (938.2, 965.2) |
Disclaimer/Publisher’s Note: The statements, opinions and data contained in all publications are solely those of the individual author(s) and contributor(s) and not of MDPI and/or the editor(s). MDPI and/or the editor(s) disclaim responsibility for any injury to people or property resulting from any ideas, methods, instructions or products referred to in the content. |
© 2025 by the authors. Licensee MDPI, Basel, Switzerland. This article is an open access article distributed under the terms and conditions of the Creative Commons Attribution (CC BY) license (https://creativecommons.org/licenses/by/4.0/).
Share and Cite
Xiao, C.; Yang, H.; Zhang, B. Multi-Unmanned Aerial Vehicle Path Planning Based on Improved Nutcracker Optimization Algorithm. Drones 2025, 9, 116. https://doi.org/10.3390/drones9020116
Xiao C, Yang H, Zhang B. Multi-Unmanned Aerial Vehicle Path Planning Based on Improved Nutcracker Optimization Algorithm. Drones. 2025; 9(2):116. https://doi.org/10.3390/drones9020116
Chicago/Turabian StyleXiao, Chang, Huiliao Yang, and Bo Zhang. 2025. "Multi-Unmanned Aerial Vehicle Path Planning Based on Improved Nutcracker Optimization Algorithm" Drones 9, no. 2: 116. https://doi.org/10.3390/drones9020116
APA StyleXiao, C., Yang, H., & Zhang, B. (2025). Multi-Unmanned Aerial Vehicle Path Planning Based on Improved Nutcracker Optimization Algorithm. Drones, 9(2), 116. https://doi.org/10.3390/drones9020116

