An Exploratory Investigation of UAS Regulations in Europe and the Impact on Effective Use and Economic Potential
Abstract
:1. Introduction
2. Related Work
3. Development of UAS Regulations
3.1. Global Scale Regulations
3.2. EU Drone Regulations
- UAS operation category “open”.
- UAS has a class that is set out in DRs EU 2019/945
- UAS maximum take-off mass should be less than 25 kg
- UAS operation is conducted in the visual line of sight VLOS and the UAS is kept at a safe distance of at least 1.5 km from inhabited areas, airports and sensitive zones, and at least 100 m from infrastructure like highways, hospitals, power plants, etc.
- During an operation, UAS do not carry dangerous goods and do not drop any material
- Flying height is limited to 120 m above the surface of the Earth”.
- “Specific” category of UAS operations
- “Certified” category of UAS operations.
4. Impact of New Regulations on UAS Operation
4.1. Challenges with UAS Registration
4.2. Visibility and Range Restrictions
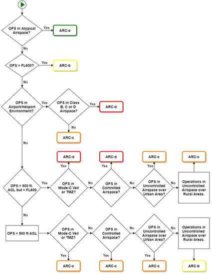
4.3. Operational Risk Assessment
- VLOS or BVLOS in controlled areas (such as military areas);
- VLOS in sparsely populated areas;
- BVLOS in sparsely populated areas;
- VLOS in populated areas;
- BVLOS in populated areas.
- Mass m = 25 kg; air speed VTAS = 25 m/s; wingspan b = 3.6 m;
- The kinetic energy is calculated to be 7.8 kJ;
- With a wingspan of 3.6 m, this results in risk class <8 m, <1084 kJ;
- Competent or approved operator;
- Manufacturing of the UAS by competent entity;
- Competent maintenance;
- Compliance with design standard;
- System safety and reliability;
- Suitable command, control, and communication practices;
- Inspection of the UAS for compliance with the ConOps;
- Definition, validation and compliance with technical requirements and concerning human failure;
- Training and ability of the crew to deal with abnormal situations (covering technical and human failure);
- Safe recovery from technical problems;
- Procedures to deal with external disturbance;
- Appropriate external support for the mission;
- Coordination between the crew members;
- Operational crew (fit in physical and psychological sense);
- Automatic protection of the UAS against human failure;
- Handling of human failure;
- Human–machine interface;
- Detection and avoidance of critical environmental conditions;
- Definition and control of critical limits for operation;
- Construction and qualification for adverse conditions.
- Semantic data impact on risk assessment.
5. Conclusions
Author Contributions
Funding
Institutional Review Board Statement
Informed Consent Statement
Data Availability Statement
Acknowledgments
Conflicts of Interest
References
- International Civil Aviation Organization (ICAO). Unmanned Aircraft Systems (UAS). 2011. Available online: https://www.icao.int/meetings/uas/documents/circular%20328_en.pdf (accessed on 12 May 2021).
- SESAR. European Drones Outlook Study. 2016. Available online: https://www.sesarju.eu/sites/default/files/documents/reports/European_Drones_Outlook_Study_2016.pdf (accessed on 14 May 2021).
- Rango, A.; Laliberte, A. Impact of flight regulations on effective use of unmanned aircraft systems for natural resources applications. J. Appl. Remote Sens. 2010, 4, 043539. [Google Scholar]
- Stoecker, C.; Bennett, R.; Nex, F.; Gerke, M.; Zevenbergen, J. Review of the Current State of UAV Regulations. Remote Sens. 2017, 9, 459. [Google Scholar] [CrossRef] [Green Version]
- Altstädter, B.; Platis, A.; Wehner, B.; Scholtz, A.; Wildmann, N.; Hermann, M.; Käthner, R.; Baars, H.; Bange, J.; Lampert, A. ALADINA—An unmanned research aircraft for observing vertical and horizontal distributions of ultrafine particles within the atmospheric boundary layer. Atmos. Tech. 2015, 8, 1627–1639. [Google Scholar] [CrossRef] [Green Version]
- Altstädter, B.; Platis, A.; Jähn, M.; Baars, H.; Lückerath, J.; Held, A.; Lampert, A.; Bange, J.; Hermann, M.; Wehner, B. Airborne observations of newly formed boundary layer aerosol particles under cloudy conditions. Atmos. Chem. Phys. Discuss. 2018, 18, 8249–8264. [Google Scholar] [CrossRef] [Green Version]
- Platis, A.; Altstädter, B.; Wehner, B.; Wildmann, N.; Lampert, A.; Hermann, M.; Birmili, W.; Bange, J. An Observational Case Study on the Influence of Atmospheric Boundary-Layer Dynamics on New Particle Formation. Bound. Layer Meteorol. 2015, 158, 67–92. [Google Scholar] [CrossRef]
- Bärfuss, K.; Pätzold, F.; Altstädter, B.; Kathe, E.; Nowak, S.; Bretschneider, L.; Bestmann, U.; Lampert, A. New Setup of the UAS ALADINA for Measuring Boundary Layer Properties, Atmospheric Particles and Solar Radiation. Atmosphere 2018, 9, 28. [Google Scholar] [CrossRef] [Green Version]
- Altstädter, B.; Deetz, K.; Vogel, B.; Babić, K.; Dione, C.; Pacifico, F.; Jambert, C.; Ebus, F.; Bärfuss, K.; Pätzold, F.; et al. The vertical variability of black carbon observed in the atmospheric boundary layer during DACCIWA. Atmos. Chem. Phys. Discuss. 2020, 20, 7911–7928. [Google Scholar] [CrossRef]
- Lampert, A.; Altstädter, B.; Bärfuss, K.; Bretschneider, L.; Sandgaard, J.; Michaelis, J.; Lobitz, L.; Asmussen, M.; Damm, E.; Käthner, R.; et al. Unmanned Aerial Systems for Investigating the Polar Atmospheric Boundary Layer—Technical Challenges and Examples of Applications. Atmosphere 2020, 11, 416. [Google Scholar] [CrossRef] [Green Version]
- Petäjä, T.; Duplissy, E.-M.; Tabakova, K.; Schmale, J.; Altstädter, B.; Ancellet, G.; Arshinov, M.; Balin, Y.; Baltensperger, U.; Bange, J.; et al. Overview: Integrative and Comprehensive Understanding on Polar Environments (iCUPE)–concept and initial results. Atmos. Chem. Phys. Discuss. 2020, 20, 8551–8592. [Google Scholar] [CrossRef]
- Konrad, T.; Hill, M.; Rowland, J.; Meyer, J. A Small, Radio-Controlled Aircraft as A Platform for Meteorological Sensors. Johns Hopkins APL Tech. Dig. 1970, 10, 11–21. [Google Scholar]
- Cramer, M.; Wieland, M. UAS-Regulierung, oder: Nichts ist beständiger als der Wandel. Kresse, W. Reports. J. Photogramm. Remote Sens. Geoinf. Sci. 2019, 87, 123–135. [Google Scholar] [CrossRef]
- Borst, L.; Wiesenberg, M.-P.; von Hesler, F. Hogan Lovells. 2020. Available online: https://www.hoganlovells.com/~/media/hogan-lovells/pdf/2020-pdfs/2020_06_01_iplr77_drones-in-the-german-skies-new-eu-regulations-take-flight.pdf?la=en (accessed on 27 May 2021).
- Beck, M. Drohnen Guide-Basiswissen Für den Kenntnisnachweis; R. Eisenschmidt GmbH: Egelsbach, Germany, 2017; Volume 1. [Google Scholar]
- Radovic, M. Drone Industry Insight. 2019. Available online: https://droneii.com/drone-regulation (accessed on 4 June 2021).
- Jones, T. International Commercial Drone Regulation and Drone Delivery Services; RAND Corporation: Santa Monica, CA, USA, 2017. [Google Scholar]
- LLC. Regulation of Drones-The Low Library of Congress. 2016. Available online: https://www.loc.gov/law/help/regulation-of-drones/regulation-of-drones.pdf (accessed on 22 April 2021).
- International Civil Aviation Organization (ICAO). The Safe and Efficient Integration of UAS Into Airspace. Available online: https://www.iata.org/contentassets/e45e5219cc8c4277a0e80562590793da/safe-efficient-integration-uas-airspace.pdf (accessed on 11 May 2021).
- EASA. European Aviation Safety Agency. 5 May 2017. Available online: https://www.easa.europa.eu/sites/default/files/dfu/NPA%202017-05%20(A)_0.pdf (accessed on 11 May 2021).
- EASA. European Union Aviation Safety Agency. 2018. Available online: https://eur-lex.europa.eu/legal-content/EN/TXT/PDF/?uri=CELEX:32018R1139&from=EN (accessed on 11 May 2021).
- EASA. European Union Aviation Safety Agency. 2019. Available online: https://www.easa.europa.eu/sites/default/files/dfu/Easy%20Access%20Rules%20for%20Unmanned%20Aircraft%20Systems%20%28Regulations%20%28EU%29%202019-947%20and%20%28EU%29%202019-945%29.pdf (accessed on 27 May 2021).
- EASA-NPA. European Aviation Safety Agency. 2015. Available online: https://www.easa.europa.eu/sites/default/files/dfu/A-NPA%202015-10.pdf (accessed on 28 May 2021).
- Murzilli, L. JARUS Guidelines. 2019. Available online: http://jarus-rpas.org/sites/jarus-rpas.org/files/jar_doc_06_jarus_sora_v2.0.pdf (accessed on 6 April 2021).
- Davies, L.; Bolam, R.; Vagapov, Y.; Anuchin, A. Review of Unmanned Aircraft System Technologies to Enable Beyond Visual Line of Sight (BVLOS) Operations. In Proceedings of the International Conference on Electrical Power Drive Systems (ICEPDS), Novocherkassk, Russia, 3–6 October 2018. [Google Scholar]
- Clothier, R.; Walker, R. The Safety Risk Management of Unmanned Aircraft Systems. In Handbook of Unmanned Aerial Vehicles; Springer: Dordrecht, The Netherlands, 2014. [Google Scholar]





| Subcategory | Class | MTOM Incl. Payload | Velocity | Max. AGL | Proof of Knowledge |
|---|---|---|---|---|---|
| A1 Fly over people | C0 | <250 g | max 19 m/s | 120 m | Familiar with operation instructions |
| C1 | <900 g | max 19 m/s | 120 m | Familiar with operation instructions Online training and test | |
| A2 Fly close to people | C2 | <4 kg | - | 120 m | Familiar with operation instructions Online training and test Certificate “proof of knowledge” (according to German rules) |
| A3 Fly far from people | C3 | <25 kg <Diameter 3m | - | 120 m | Familiar with operation instructions Online training and test |
| C4 | <25 kg | - | - | ||
| - | C5 | No max. MTOM defined | - | - | |
| - | C6 | max 50 m/s | - |
| Intrinsic UAS Ground Risk Class | ||||
|---|---|---|---|---|
| Max UAS characteristics dimension | 1 m | 3 m | 8 m | >8 m |
| Typical kinetic energy expected | <700 J | <34 kJ | <1084 kJ | >1084 kJ |
| Operational scenarios | ||||
| VLOS/BVLOS over controlled ground area | 1 | 2 | 3 | 4 |
| VLOS in sparsely populated environment | 2 | 3 | 4 | 5 |
| BVLOS in sparsely populated environment | 3 | 4 | 5 | 6 |
| VLOS in populated environment | 4 | 5 | 6 | 8 |
| BVLOS in populated environment | 5 | 6 | 8 | 10 |
| VLOS over gathering of people | 7 | |||
| BVLOS over gathering of people | 8 | |||
| Robustness | ||||
|---|---|---|---|---|
| Mitigation Sequence | Mitigations for Ground Risk | Low/None | Medium | High |
| M1 | Strategic mitigations for ground risk | 0: None −1: Low | −2 | −4 |
| M2 | Effects of ground impact are reduced | 0 | −1 | −2 |
| M3 | An Emergency Response Plan (ERP) is in place, operator validated and effective | 1 | 0 | −1 |
| SAIL Determination | ||||
|---|---|---|---|---|
| Residual ARC | ||||
| Final GRC | a | b | c | d |
| ≤2 | I | II | IV | VI |
| 3 | II | II | IV | VI |
| 4 | III | III | IV | VI |
| 5 | IV | IV | IV | VI |
| 6 | V | V | V | VI |
| 7 | VI | VI | VI | VI |
| >7 | Category C operation | |||
Publisher’s Note: MDPI stays neutral with regard to jurisdictional claims in published maps and institutional affiliations. |
© 2021 by the authors. Licensee MDPI, Basel, Switzerland. This article is an open access article distributed under the terms and conditions of the Creative Commons Attribution (CC BY) license (https://creativecommons.org/licenses/by/4.0/).
Share and Cite
Alamouri, A.; Lampert, A.; Gerke, M. An Exploratory Investigation of UAS Regulations in Europe and the Impact on Effective Use and Economic Potential. Drones 2021, 5, 63. https://doi.org/10.3390/drones5030063
Alamouri A, Lampert A, Gerke M. An Exploratory Investigation of UAS Regulations in Europe and the Impact on Effective Use and Economic Potential. Drones. 2021; 5(3):63. https://doi.org/10.3390/drones5030063
Chicago/Turabian StyleAlamouri, Ahmed, Astrid Lampert, and Markus Gerke. 2021. "An Exploratory Investigation of UAS Regulations in Europe and the Impact on Effective Use and Economic Potential" Drones 5, no. 3: 63. https://doi.org/10.3390/drones5030063
APA StyleAlamouri, A., Lampert, A., & Gerke, M. (2021). An Exploratory Investigation of UAS Regulations in Europe and the Impact on Effective Use and Economic Potential. Drones, 5(3), 63. https://doi.org/10.3390/drones5030063

