Abstract
This paper investigates linear two-sided fractional matrix delay differential equations (TSFMDDE). Firstly, the two-sided fractional delayed Mittag-Leffler matrix functions (TSFDMLMF) are constructed. Further, the representation of solutions of two-sided homogeneous and nonhomogeneous problems are studied, and Ulam–Hyers (UH) stability of a two-sided nonhomogeneous problem is discussed. Lastly, we provide a numerical example to demonstrate our results. In the numerical example, the fractional order , delay , UH constant , , and .
1. Introduction
Fractional differential equations (FDEs) serve as a generalized mathematical framework compared to integer counterparts, offering a powerful tool for characterizing memory effects and hereditary traits in diverse materials and dynamical processes [,,,,,]. Many researchers have conducted extensive research on the fundamental theoretical analysis of FDEs [,,,]. For representation of solutions and stability of FDEs, we refer to [,,,]. Wang and Li [] utilized the Laplace transform method to prove the UH stability of linear FDEs. Liang [] gave a representation of a solution to the fractional linear system with pure delay. Li [] studied the existence of solutions and the UH stability of the conformable FDEs with constant coefficients. Xiao and Wang [] investigated the stability of Caputo-type fractional stochastic differential equations.
Delay differential equations (DDEs) represent crucial mathematical models that depict phenomena featuring historical dependencies or propagation delays. These equations find extensive applications across diverse fields, including neural networks, ecological dynamics, and control systems. In recent years, exploring the representation of solutions has become a hot topic in DDEs. For the recent works of delay systems in application fields, e.g., control theory, we refer to [,,,]. Khusainov and Shuklin [] considered relative controllability for the linear control system with pure delay. Futher, Pospíšil [] investigated the relative controllability for linear systems of neutral differential equations with a delay. Wang et al. [] analyzed relative controllability of semilinear delay differential systems with permutable matrices. Further, Wang et al. [] also studied the relative controllability of a fractional stochastic system with pure delay.
It is noteworthy that Khusainov and Shuklin [] proposed the conception of delayed exponential matrix function (DEMF). Subsequently, based on the above concept, Li and Wang [] and Mahmudov [] studied DEMF via Mittag-Leffler functions and applied it to the construction of solutions for Caputo fractional DDEs. Further, Li and Wang [] constructed the solutions to nonhomogeneous fractional DDEs and showed the existence and uniqueness of solutions to nonlinear fractional DDEs. In particular, Diblík [] extended these results to the two-side linear matrix delay discrete equations and constructed their solutions. Ulam stability originated from the exploration of system stability in [], Hyers [] further developed this theory, and it was later termed UH stability by researchers. Soon after, UH stability of FDEs became widely studied [,,,,]. Ibrahim [] considered the generalized UH stability for fractional differential equations in a complex Banach space. Al-khateeb et al. [] discussed UH stability for nonlinear sequential FDEs involving integral boundary conditions. Wang et al. [] studied UH stability of Caputo-type stochastic FDEs with time delays. Derakhshan [] investigated UH stability for variable order FDEs in fluid mechanics. Girgin [] analyzed Caputo-type non-linear FDEs. However, the above research did not study UH stability for matrix delay FDEs, especially two-sided matrix delay FDEs.
Inspired by the above results, we investigate the representation of solutions and UH stability for linear TSFMDDE
where represents the Caputo derivative of (see Definition 2), , , are continuously differentiable matrix functions (n is positive integer) in , are given real constant matrices, and for fixed .
The present paper is structured as follows. In Section 2, TSFDMLMF are constructed, and some essential definitions and lemmas are presented. In Section 3, the representation of the solutions and the UH stability of the linear problem are explored. In Section 4, an example is given to validate our results.
2. Preliminaries
In this paper, the matrix norm is denoted by . Additionally, we note . The methodological structure of this paper is shown by the following Figure 1:
Definition 1
(see []). The Riemann–Liouville derivative of for is defined by where is the Gamma function.
Definition 2
(see []). The Caputo derivative of for is defined by
Proposition 1
(see []). For , , .
Definition 3.
Definition 4
(see []). The DEMF is defined by
where Θ and represent zero matrix and identity matrix, respectively.

Figure 1.
The flowchart of methodological structure in this paper.
Next, inspired by Definition 4, we introduce TSFDMLMF, which generalizes the concept of DEMF of [].
Definition 5.
The TSFDMLMF is defined as
Proposition 2.
For any , the following inequality holds
Now, we introduce a two-parameter TSFDMLMF, which is a generalization of two-parameter Mittag-Leffler matrix function and DEMF .
Definition 6.
The two-parameter TSFDMLMF is defined as, for and ,
Lemma 1.
For any , , the following inequality holds
Proof.
For , , we have
This proof is completed. □
Lemma 2.
For , , and , we have
Proof.
For , , and , by (5), we have
The proof is completed. □
Lemma 3.
(see []). For , , and , we have
where is a Beta function.
3. Representation of Solutions
Here, we explore the representation of solutions for linear TSFMDDE.
Theorem 1.
Proof.
From Definition 5, satisfies the initial condition. For , , thus, (6) holds. For arbitrary , and . Note that . Hence, (6) holds.
For arbitrary , , we illustrate the result by using mathematical induction.
(i) For , , we get
Next, by Proposition 1 and Lemma 3, we obtain
(ii) Assume , , , then
Next, for , , we obtain
By Proposition 1 and Lemma 3, the left side of (6) is
Additionally, the right side of (6) is
Since (6) holds for , the first terms of (7) and (8) are equal. Now, we only need to verify that the last terms of (7) and (8) are equal. Rearranging the coefficient of the last term in (8), one has
Hence, the following equation holds,
which shows that for any and , (6) holds. □
Now, we study the solution for the homogeneous problem
Theorem 2.
Proof.
For , we have , , , , and
thus, the initial condition is satisfied.
For , , we obtain
and
From Proposition 1 and Theorem 1, we obtain the Caputo derivative of ,
The proof is completed. □
Next, we give the solution for nonhomogeneous problem (1). Denote , given by (10), is a solution of (9), then, the solution of (1) is given by
where is a solution of the following nonhomogeneous equation
Theorem 3.
If , for , then a solution of (11) is given by
Proof.
By using the method of variation of constants, with , the solution of (11) satisfies
where , is an unknown matrix function, and , for . Obviously, for , satisfies the initial condition. Now, we consider the case .
From Definition 2 and Lemma 3, the left side of (11) is
Thus, .
(ii) For , , the right side of (11) is
From Theorems 2 and 3, the following result holds.
Theorem 4.
4. Ulam–Hyers Result
Theorem 5.
Proof.
Suppose is the solution to (2), that is,
Let is a solution to (1), satisfying
for each and ; , for . We assume
where and , for . Further, we obtain the solution from Theorem 4 and (13):
for . Similarly, for , is represented by
Then, by employing Lemma 1, we obtain
Thus, , according to Definition 3, (1) is Ulam–Hyers stable. □
Remark 1.
From the proof of Theorem 5, we have , thus, the UH stability of (1) is mainly influenced by the fractional order β.
To more clearly illustrate the theoretical findings, Table 1 contrasts representative solutions and stability of delay FDEs with our proposed result.

Table 1.
Comparisons of solutions and stability.
As demonstrated in Table 1, the existing results mainly consist of two-sided matrix discrete equations [] and one-sided vector fractional differential equations [,]. We retained the two-sided coefficient and firstly studied the matrix delay fractional differential equation with the two-sided coefficient. We provided the expressions of the solutions and also analyzed the UH stability. Our results do not require the kind of constraints on the delayed matrix function as in the finite-time stability in [,]. Of course, our results also have a research gap. Firstly, we need some matrix functions to be commutative, e.g., , , and , . Additionally, this article only considers the response of system (1) to its own structural perturbations, i.e., UH stability, and does not analyze the asymptotic response of system (1) to initial perturbation, i.e., Lyapunov stability, or the instantaneous response of system (1) to initial perturbation within a finite time interval, i.e., finite-time stability.
5. Numerical Example
Here, we provide a numerical example to demonstrate our results.
Example 1.
Consider the following linear TSFMDDE
By Theorem 4, for , we have
where
Now, we verify UH stability of (14). Let and is given by
Obviously,
Hence, the solution of (13) is
where
Further, according to Theorem 5, one gets
thus the system (14) is Ulam–Hyers stable.
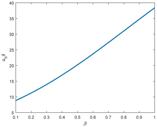
Finally, we visualize the solutions and UH stability features of (14) (see Figure 2) and simultaneously present the variation patterns of the error between the approximate solution and the exact solution as the fractional order β increases (see Figure 3). In Figure 2, Curves , , , and overlap each other. Curves and , as well as curves and , are close to each other. Figure 3 shows that the error increases as fractional order β increases.

Figure 2.
Images of the solutions and UH stability features of (14).

Figure 3.
The variation patterns of the error as the fractional order increases.
6. Conclusions
This paper studies the representation of solutions and UH stability of linear TSFMDDE. By constructing a special TSFDMLMF, we construct the solutions for homogeneous and nonhomogeneous problems and discuss the UH stability of nonhomogeneous equations through the representation of the solutions. For future work, it is interesting to investigate the relative controllability of linear TSFMDDE, based on previous results [,,].
Author Contributions
Writing—original draft preparation, T.Y.; Writing—review and editing, T.Y. and M.L.; Funding acquisition, M.L. All authors have read and agreed to the published version of the manuscript.
Funding
This research was funded by the National Natural Science Foundation of China under Grant No. 12371163 and No. 12201148.
Institutional Review Board Statement
Not applicable.
Informed Consent Statement
Not applicable.
Data Availability Statement
Data are contained within the article.
Conflicts of Interest
The authors declare no conflicts of interest.
Abbreviations
The following abbreviations are used in this manuscript:
FDE | Fractional differential equation |
TSFMDDE | Two-sided fractional matrix delay differential equation |
TSFDMLMF | Two-sided fractional delayed Mittag-Leffler matrix function |
DDE | Delay differential equation |
DEMF | Delayed exponential matrix function |
UH | Ulam–Hyers |
References
- Kilbas, A.A.; Srivastava, H.M.; Trujillo, J.J. Theory and Applications of Fractional Differential Equations; Elsevier: Amsterdam, The Netherlands, 2006. [Google Scholar]
- Gorenflo, R.; Kilbas, A.A.; Mainardi, F.; Rogosin, S.V. Mittag-Leffler Functions, Related Topics and Applications; Springer: Berlin/Heidelberg, Germany, 2014. [Google Scholar]
- Baleanu, D.; Machado, J.A.T.; Luo, A.C.J. Fractional Dynamics and Control; Springer: New York, NY, USA, 2012. [Google Scholar]
- Diethelm, K. The Analysis of Fractional Differential Equations, Lecture Notes in Mathematics; Springer: Berlin/Heidelberg, Germany, 2010. [Google Scholar]
- Prudnikov, A.P.; Brychkov, Y.A.; Marichev, O.I. Integrals and Series, Elementary Functions; Nauka: Moscow, Russia, 1981. [Google Scholar]
- Gorenflo, R.; Loutchko, J.; Luchko, Y. Computation of the Mittag-Leffler function Eα,β(z) and its derivative. Fract. Calc. Appl. Anal. 2003, 6, 111–112, Correction in Fract. Calc. Appl. Anal. 2002, 5, 491–518.. [Google Scholar]
- Lakshmikantham, V.; Leela, S.; Devi, J.V. Theory of Fractional Dynamic Systems; Cambridge Scientific Publishers: Cambridge, UK, 2009. [Google Scholar]
- Miller, K.S.; Ross, B. An Introduction to the Fractional Calculus and Differential Equations; John Wiley: New York, NY, USA, 1993. [Google Scholar]
- Podlubny, I. Fractional Differential Equations; Academic Press: San Diego, CA, USA, 1999. [Google Scholar]
- Zhou, Y. Basic Theory of Fractional Differential Equations; World Scientific: Singapore, 2014. [Google Scholar]
- Wang, J.; Li, X. A uniformed method to Ulam–Hyers stability for some linear fractional equations. Mediterr. J. Math. 2016, 13, 625–635. [Google Scholar] [CrossRef]
- Liang, C.; Wang, J.; O’Regan, D. Representation of a solution for a fractional linear system with pure delay. Appl. Math. Lett. 2018, 77, 72–78. [Google Scholar] [CrossRef]
- Li, M.; Wang, J.; O’Regan, D. Existence and Ulam’s stability for conformable fractional differential equations with constant coefficients. Bull. Malays. Math. Sci. Soc. 2019, 42, 1791–1812. [Google Scholar] [CrossRef]
- Xiao, G.; Wang, J. Stability of solutions of Caputo fractional stochastic differential equations. Nonlinear Anal. Model. Control 2021, 26, 581–596. [Google Scholar] [CrossRef]
- Khusainov, D.; Shuklin, G. Relative controllability in systems with pure delay. Int. Appl. Mech. 2005, 41, 210–221. [Google Scholar] [CrossRef]
- Pospíšil, M. Relative controllability of neutral differential equations with a delay. SIAM J. Control. Optim. 2017, 55, 835–855. [Google Scholar] [CrossRef]
- Wang, J.; Luo, Z.; Fečkan, M. Relative controllability of semilinear delay differential systems with linear parts defined by permutable matrices. Eur. J. Control 2017, 38, 39–46. [Google Scholar] [CrossRef]
- Wang, J.; Sathiyaraj, T.; O’Regan, D. Relative controllability of a stochastic system using fractional delayed sine and cosine matrices. Nonlinear Anal. Model. Control. 2021, 26, 1031–1051. [Google Scholar] [CrossRef]
- Khusainov, D.; Shuklin, G. Linear autonomous time-delay system with permutation matrices solving. Stud. Univ. Žilina 2003, 17, 101–108. [Google Scholar]
- Li, M.; Wang, J. Finite time stability of fractional delay differential equations. Appl. Math. Lett. 2017, 64, 170–176. [Google Scholar] [CrossRef]
- Mahmudov, N. Delayed perturbation of Mittag-Leffler functions and their applications to fractional linear delay differential equations. Math. Methods Appl. Sci. 2019, 42, 5489–5497. [Google Scholar] [CrossRef]
- Li, M.; Wang, J. Exploring delayed Mittag-Leffler type matrix functions to study finite time stability of fractional delay differential equations. Appl. Math. Comput. 2018, 324, 254–265. [Google Scholar] [CrossRef]
- Diblík, J. Representation of solutions to a linear matrix discrete equation with single delay. Appl. Math. Lett. 2025, 168, 109577. [Google Scholar] [CrossRef]
- Ulam, S. A Collection of Mathematical Problems; Interscience Publishers: New York, NY, USA, 1960. [Google Scholar]
- Hyers, D. On the stability of the linear functional equation. Proc. Natl. Acad. Sci. USA 1941, 27, 222–224. [Google Scholar] [CrossRef]
- Ibrahim, R.W. Generalized Ulam-Hyers stability for fractional differential equations. Internat. J. Math. 2012, 23, 1250056. [Google Scholar] [CrossRef]
- Al-khateeb, A.; Zureigat, H.; Ala’yed, O.; Bawaneh, S. Ulam-Hyers stability and uniqueness for nonlinear sequential fractional differential equations involving integral boundary conditions. Fractal Fract. 2021, 5, 235. [Google Scholar] [CrossRef]
- Wang, X.; Luo, D.; Luo, Z.; Zada, A. Ulam-Hyers stability of Caputo-type fractional stochastic differential equations with time delays. Math. Probl. Eng. 2021, 2021, 5599206. [Google Scholar] [CrossRef]
- Derakhshan, M.H. Existence, uniqueness, Ulam-Hyers stability and numerical simulation of solutions for variable order fractional differential equations in fluid mechanics. J. Appl. Math. Comput. 2022, 68, 403–429. [Google Scholar] [CrossRef]
- Girgin, E.; Büyükkaya, A.; Kuru, N.K.; Younis, M.; Öztürk, M. Analysis of Caputo-type non-linear fractional differential equations and their Ulam-Hyers stability. Fractal Fract. 2024, 8, 558. [Google Scholar] [CrossRef]
- Fu, T.; Kou, K.; Wang, J. Relative controllability of quaternion differential equations with delay. SIAM J. Control Optim. 2023, 61, 2927–2952. [Google Scholar] [CrossRef]
Disclaimer/Publisher’s Note: The statements, opinions and data contained in all publications are solely those of the individual author(s) and contributor(s) and not of MDPI and/or the editor(s). MDPI and/or the editor(s) disclaim responsibility for any injury to people or property resulting from any ideas, methods, instructions or products referred to in the content. |
© 2025 by the authors. Licensee MDPI, Basel, Switzerland. This article is an open access article distributed under the terms and conditions of the Creative Commons Attribution (CC BY) license (https://creativecommons.org/licenses/by/4.0/).