Previous Issue
Volume 10, February
 
 

Fractal Fract., Volume 10, Issue 3 (March 2026) – 9 articles

  • Issues are regarded as officially published after their release is announced to the table of contents alert mailing list.
  • You may sign up for e-mail alerts to receive table of contents of newly released issues.
  • PDF is the official format for papers published in both, html and pdf forms. To view the papers in pdf format, click on the "PDF Full-text" link, and use the free Adobe Reader to open them.
Order results
Result details
Section
Select all
Export citation of selected articles as:
18 pages, 388 KB  
Article
Accelerated Fixed-Point Approximation for Contraction Mappings with Applications to Fractional Models
by Doaa Filali, Esmail Alshaban, Bassam Z. Albalawi, Fahad M. Alamrani, Adel Alatawi and Faizan Ahmad Khan
Fractal Fract. 2026, 10(3), 143; https://doi.org/10.3390/fractalfract10030143 (registering DOI) - 25 Feb 2026
Abstract
In this paper, we develop an accelerated three-step iterative scheme for the approximation of fixed points of contraction mappings in Banach spaces, with a particular focus on applications to fractional models. Strong convergence of the proposed iteration is established under standard contraction assumptions, [...] Read more.
In this paper, we develop an accelerated three-step iterative scheme for the approximation of fixed points of contraction mappings in Banach spaces, with a particular focus on applications to fractional models. Strong convergence of the proposed iteration is established under standard contraction assumptions, together with stability and data dependence results. A refined rate of convergence analysis shows that the new scheme achieves a smaller effective contraction factor and converges faster than several classical two- and three-step iterative methods, including the Picard, Mann, Ishikawa, and S-iteration processes. The theoretical results are applied to Caputo-type fractional differential equations by reformulating the associated boundary value problems as fixed-point equations. Existence and uniqueness of solutions follow from the Banach contraction principle, while the accelerated convergence of the proposed iteration leads to improved numerical efficiency. Extensive numerical experiments, including fractional differential equations and nonlinear contraction mappings on the real line, are presented to validate the theoretical findings. The results demonstrate that the proposed three-step iteration provides an effective and reliable computational tool for fractional and non-local models. Full article
39 pages, 2525 KB  
Article
Hybrid Caputo-Type Fractional Parallel Schemes for Nonlinear Elliptic PDEs with Chaos- and Bifurcation-Based Acceleration
by Mudassir Shams and Bruno Carpentieri
Fractal Fract. 2026, 10(3), 142; https://doi.org/10.3390/fractalfract10030142 (registering DOI) - 25 Feb 2026
Abstract
In this work, we propose a fractional Jacobian–based parallel two-stage iterative framework for the numerical solution of nonlinear systems arising from elliptic PDE discretizations. The core of the approach is a high-order fractional two-step scheme (S1), which combines a linear Newton-type correction with [...] Read more.
In this work, we propose a fractional Jacobian–based parallel two-stage iterative framework for the numerical solution of nonlinear systems arising from elliptic PDE discretizations. The core of the approach is a high-order fractional two-step scheme (S1), which combines a linear Newton-type correction with a quadratic fractional correction and incorporates a structured parallel interaction mechanism inspired by Weierstrass-type schemes. Under standard regularity assumptions, a rigorous local convergence analysis shows that the S1 scheme provides a high-order local correction mechanism, yielding a convergence order of 2μ+3 under suitable local accuracy conditions. To enhance robustness with respect to the choice of initial guesses, a safeguarded realization of the method, denoted by SBVM*, is introduced. Since the safeguard mechanism may modify the local iteration map, convergence of SBVM* is ensured under appropriate acceptance conditions, while its asymptotic behavior coincides with that of the S1 scheme once the safeguard becomes inactive. The dynamical behavior of the resulting iterative map is further investigated through bifurcation diagrams and Lyapunov exponent analysis, providing practical guidelines for parameter selection and enabling the identification of stable operating regimes while avoiding chaotic behavior. Extensive numerical experiments involving linear and nonlinear elliptic benchmark problems from engineering and biomedical applications demonstrate that SBVM* achieves improved convergence behavior, enhanced numerical stability, and reduced computational cost relative to existing parallel solvers such as ELVM* and ACVM*. The proposed framework therefore provides an effective and scalable numerical approach for the solution of nonlinear elliptic models arising in biomedical and engineering contexts. Full article
19 pages, 324 KB  
Article
New Results for a Higher-Order Hadamard-Type Fractional Differential Equation with Integral and Discrete Boundary Conditions on an Unbounded Interval
by Haiyan Zhang and Yaohong Li
Fractal Fract. 2026, 10(3), 141; https://doi.org/10.3390/fractalfract10030141 (registering DOI) - 25 Feb 2026
Abstract
This study concentrates on a higher-order Hadamard fractional differential equation defined on an unbounded interval, which is subject to integral and discrete boundary conditions. Through the employment of the upper and lower solution method combined with Banach’s contraction mapping principle, we have successfully [...] Read more.
This study concentrates on a higher-order Hadamard fractional differential equation defined on an unbounded interval, which is subject to integral and discrete boundary conditions. Through the employment of the upper and lower solution method combined with Banach’s contraction mapping principle, we have successfully established distinct iterative sequences for the targeted differential equation. To demonstrate the practical relevance of our theoretical findings, we provide a typical example. Full article
42 pages, 3271 KB  
Article
Mean-Square Stability Analysis of Fractional-Order Time-Delayed Neural Networks Driven by Fractional Brownian Motion
by Yajuan Gu, Hu Wang and Yongguang Yu
Fractal Fract. 2026, 10(3), 140; https://doi.org/10.3390/fractalfract10030140 - 25 Feb 2026
Abstract
This paper mainly investigates the stability of fractional-order time-delayed neural networks (FOTDNNs) driven by fractional Brownian motion. In particular, it examines the mean-square uniform stability of FOTDNNs with the Hurst parameters 12<H<1. By applying the Cauchy-Schwarz inequality [...] Read more.
This paper mainly investigates the stability of fractional-order time-delayed neural networks (FOTDNNs) driven by fractional Brownian motion. In particular, it examines the mean-square uniform stability of FOTDNNs with the Hurst parameters 12<H<1. By applying the Cauchy-Schwarz inequality and analytical techniques, we establish sufficient conditions that guarantee mean-square uniform stability and further derive the stability criteria for systems with H=12. The validity of the theoretical results is confirmed through two numerical examples. Finally, we analyze the influence of the Hurst parameter (12H1) and key parameters of the sufficient conditions on FOTDNNs. Full article
(This article belongs to the Section Complexity)
25 pages, 718 KB  
Article
Multifractal Analysis of Marathon Pacing—Physiological Background and Practical Implications
by Wejdene Ben Nasr, Véronique Billat, Stéphane Jaffard, Florent Palacin and Guillaume Saës
Fractal Fract. 2026, 10(3), 139; https://doi.org/10.3390/fractalfract10030139 - 25 Feb 2026
Abstract
Marathons are one of the ultimate challenges of human endeavor. As a consequence of the growing passion of amateur runners for this discipline, a strong need has been shown for counselling during the preparation and for advice on how to manage their efforts [...] Read more.
Marathons are one of the ultimate challenges of human endeavor. As a consequence of the growing passion of amateur runners for this discipline, a strong need has been shown for counselling during the preparation and for advice on how to manage their efforts during the race. This monitoring should be based on parameters collected during the race and correctly interpreted. Multifractality parameters, which have proved their relevance in many other areas of signal processing, are natural candidates for this purpose. This paper shows that, due to the extreme irregularity of the data, the previously used multifractal techniques cannot be applied in this context, in contrast with the recently introduced parameters based on the weak scaling exponent, which require no a priori assumptions for their use; these parameters yield new classification parameters in the processing of physiological data captured on marathon runners. The comparison of their values reveals how marathon runners handle variations in the irregularity of their races and therefore gives a new insight on the way that runners of different levels conduct their run; therefore, this study shows that the use of these parameters offers a promising tool in order to give advice on how to improve performances. Full article
Show Figures

Figure 1

16 pages, 1399 KB  
Article
Chaotic and Fractal Evidence from Turkiye’s Macroeconomic System: Chaos-Augmented Phillips Curve
by Melike Elif Bildirici, Merve Çolak and Elçin Aykaç Alp
Fractal Fract. 2026, 10(3), 138; https://doi.org/10.3390/fractalfract10030138 - 25 Feb 2026
Abstract
The paper explored the fractal, nonlinear and chaotic dynamics between oil prices, inflation, economic growth and unemployment in Turkiye from 1960 to 2024 and examined how energy market volatility propagated through the macroeconomy via complex, regime-dependent mechanisms. It developed a chaotic regression method [...] Read more.
The paper explored the fractal, nonlinear and chaotic dynamics between oil prices, inflation, economic growth and unemployment in Turkiye from 1960 to 2024 and examined how energy market volatility propagated through the macroeconomy via complex, regime-dependent mechanisms. It developed a chaotic regression method and employed entropy-based measures (Shannon, Rényi and Tsallis), Lyapunov exponents, Lorenz and Rössler attractors, Julia set diagnostics and the chaos Granger causality test (Hiemstra–Jones). By nesting entropy, chaos and causality within a unified framework, it contributed methodological innovations and practical insights to the energy–economy literature. The chaotic regression results revealed that oil price shocks generated asymmetric and nonlinear responses in inflation, unemployment and growth that were characterized by chaos and sensitivity to initial conditions and demonstrated that oil shocks act as catalysts for nonlinear propagation and fractal macroeconomic dynamics. Julia set results determined that unemployment can be explained by inflation fractal size. Hiemstra–Jones method determined unidirectional causality from oil to both inflation, economic growth and unemployment. According to the results, adopting nonlinear and chaos-based modeling approaches is essential to understand the macroeconomic consequences of energy shocks. For policymakers, the evidence determined that the costs of disinflation or inflation control are sensitive to energy market volatility. The paper contributed to the energy–economy-econometrics literature by integrating entropy, chaos and causality analyses into the oil price–macroeconomy nexus by offering both methodological innovations and practical insights. Full article
(This article belongs to the Special Issue Feature Papers for Mathematical Physics Section 2026)
Show Figures

Figure 1

33 pages, 2206 KB  
Article
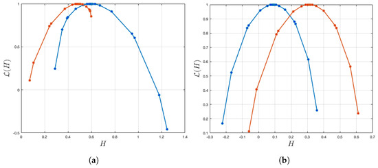
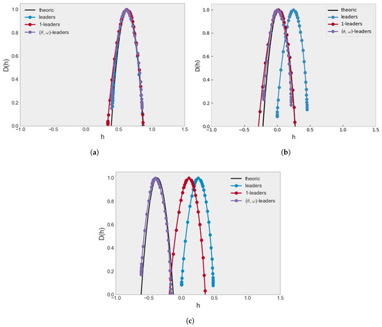
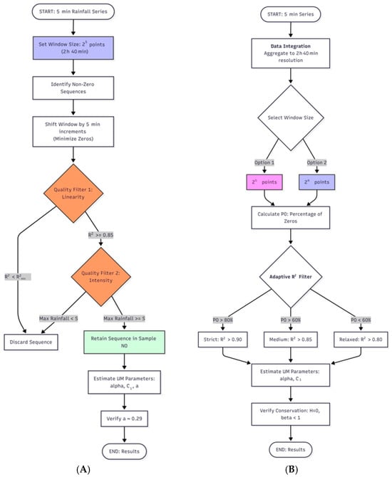
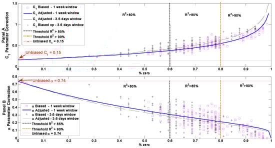
Preliminary Multifractal Rainfall Analysis in the Tunis Region
by Hanen Ghanmi and Cécile Mallet
Fractal Fract. 2026, 10(3), 137; https://doi.org/10.3390/fractalfract10030137 - 24 Feb 2026
Abstract
This study investigates the scaling properties of rainfall in Tunis over temporal scales ranging from 5 min to 2.5 years using high-resolution rain gauge data from three recording stations. We employ the Universal Multifractal (UM) framework to characterize scaling properties across multiple temporal [...] Read more.
This study investigates the scaling properties of rainfall in Tunis over temporal scales ranging from 5 min to 2.5 years using high-resolution rain gauge data from three recording stations. We employ the Universal Multifractal (UM) framework to characterize scaling properties across multiple temporal regimes. The UM model was selected over alternative multifractal approaches because of its parsimonious three-parameter formulation (C1, α, H). It explicitly accounts for non-conservative processes through the Fractionally Integrated Flux (FIF) extension and includes established bias correction methods for highly intermittent signals. This framework has demonstrated universality across diverse climatic conditions and enables direct comparison with existing rainfall studies in Mediterranean environments. Spectral analysis reveals three distinct scaling regimes: micro-scale (5 min–2 h 40 min), meso-scale (2 h 40 min–7 days), and synoptic scale (>7 days). The non-conservative nature of the micro-scale regime is addressed through a multifractal fractionally integrated flux model. A key challenge in applying UM analysis to rainfall data is the prevalence of low and zero rain rates (>98% zeros in our dataset). This extreme intermittency introduces significant bias in parameter estimation. Existing correction methods require either continuous rain sequences—scarce in semi-arid climates—or are limited to moderate intermittency levels. We propose an empirical correction method that extends the existing semi-empirical approach by explicitly linking the percentage of zero values to biased UM parameters through empirical relationships applicable to sequences with as few as 50% rainy observations. This advancement enables reliable parameter estimation from highly intermittent datasets. In such conditions, traditional event-by-event analysis yields insufficient samples (only five continuous events longer than 2 h 40 min over 2.5 years in Tunis). The corrected estimates (α = 1.63, C1 = 0.16 for micro-scales) demonstrate strong consistency with continuous rainfall events and align well with high-resolution studies, validating our approach for extreme intermittency conditions characteristic of Mediterranean semi-arid climates. Full article
(This article belongs to the Special Issue Fractals in Earthquake and Atmospheric Science)
Show Figures

Figure 1

21 pages, 730 KB  
Article
Certain Geometric Properties of Normalized Euler Polynomial
by Suha B. Al-Shaikh, Mohammad Faisal Khan and Naeem Ahmad
Fractal Fract. 2026, 10(3), 136; https://doi.org/10.3390/fractalfract10030136 - 24 Feb 2026
Abstract
In this paper, we introduce and investigate a new class of analytic functions generated by Euler polynomials through a suitable normalization. Using classical tools from geometric function theory, including coefficient monotonicity, Fejér-type inequalities, MacGregor’s criteria, and Ozaki’s close-to-convexity condition, we establish sufficient conditions [...] Read more.
In this paper, we introduce and investigate a new class of analytic functions generated by Euler polynomials through a suitable normalization. Using classical tools from geometric function theory, including coefficient monotonicity, Fejér-type inequalities, MacGregor’s criteria, and Ozaki’s close-to-convexity condition, we establish sufficient conditions for the univalence, starlikeness, convexity, and close-to-convexity of the proposed Euler-polynomial-based normalized function. Sharp radius results for starlikeness, convexity, and close-to-convexity in the disk D1/2 are derived by exploiting refined coefficient bounds involving higher-order Euler polynomial terms. Several illustrative examples and graphical demonstrations are provided to verify the theoretical findings. The results obtained extend the known geometric properties of special function-based analytic classes and offer a new perspective on the geometric behavior of Euler polynomials in the unit disk. Full article
Show Figures

Figure 1

18 pages, 477 KB  
Article
Controllability and Energy-Based Reachability of Fractional Differential Systems with Time-Varying State and Control Delays
by Musarrat Nawaz, Ghulam Muhiuddin, Naiqing Song, Jahan Zeb Alvi and Farah Maqsood
Fractal Fract. 2026, 10(3), 135; https://doi.org/10.3390/fractalfract10030135 - 24 Feb 2026
Abstract
This work develops an energy-based reachability framework for linear fractional-order dynamical systems governed by Caputo derivatives of order α(0,1) in the presence of time-dependent delays acting on both the state and control channels. By combining a controllability [...] Read more.
This work develops an energy-based reachability framework for linear fractional-order dynamical systems governed by Caputo derivatives of order α(0,1) in the presence of time-dependent delays acting on both the state and control channels. By combining a controllability Gramian formulation with a delay-independent algebraic characterization, explicit quantitative descriptions of reachability under finite energy constraints are obtained. It is shown that the set of terminal states attainable with bounded control energy admits a geometric characterization in terms of a Gramian-induced ellipsoidal region centered at the uncontrolled terminal state. In addition, the minimum eigenvalue of the controllability Gramian is identified as an energy-based controllability margin that provides certified reachability guarantees. Stability and sensitivity properties of the associated minimum-energy control law with respect to perturbations in the terminal target are also established. The theoretical developments are supported by implementable numerical procedures and illustrative examples that demonstrate the computation of the controllability Gramian, its spectral characteristics, and the resulting minimum-energy control inputs. Full article
Show Figures

Figure 1

Previous Issue
Back to TopTop