Next Article in Journal
Optimizing Group Multi-Factor Authentication for Secure and Efficient IoT Device Communications
Next Article in Special Issue
The Eye-Opening Arbiter-PUF FPGA Implementation with Auto Error Detection
Previous Article in Journal
Evaluation of Privacy-Preserving Support Vector Machine (SVM) Learning Using Homomorphic Encryption
Previous Article in Special Issue
Compact 8-Bit S-Boxes Based on Multiplication in a Galois Field GF(24)
 
 
Font Type:
Arial Georgia Verdana
Font Size:
Aa Aa Aa
Line Spacing:
Column Width:
Background:
Article

QPUF: Quantum Physical Unclonable Functions for Security-by-Design of Industrial Internet-of-Things †

by
Venkata K. V. V. Bathalapalli
1,*,
Saraju P. Mohanty
1,*,
Chenyun Pan
2 and
Elias Kougianos
3,*
1
Department of Computer Science and Engineering, University of North Texas, Denton, TX 76207, USA
2
Department of Electrical Engineering, University of Texas at Arlington, Arlington, TX 76019, USA
3
Department of Electrical Engineering, University of North Texas, Denton, TX 76207, USA
*
Authors to whom correspondence should be addressed.
This is an extended version of our presentation in the IEEE International Symposium on Smart Electronic Systems (iSES), Ahmedabad, India, 18–20 December 2023.
Cryptography 2025, 9(2), 34; https://doi.org/10.3390/cryptography9020034
Submission received: 25 March 2025 / Revised: 19 May 2025 / Accepted: 23 May 2025 / Published: 27 May 2025
(This article belongs to the Special Issue Emerging Topics in Hardware Security)

Abstract

This research investigates the integration of quantum hardware-assisted security into critical applications, including the Industrial Internet-of-Things (IIoT), Smart Grid, and Smart Transportation. The Quantum Physical Unclonable Functions (QPUF) architecture has emerged as a robust security paradigm, harnessing the inherent randomness of quantum hardware to generate unique and tamper-resistant cryptographic fingerprints. This work explores the potential of Quantum Computing for Security-by-Design (SbD) in the Industrial Internet-of-Things (IIoT), aiming to establish security as a fundamental and inherent feature. SbD in Quantum Computing focuses on ensuring the security and privacy of Quantum computing applications by leveraging the fundamental principles of quantum mechanics, which underpin the quantum computing infrastructure. This research presents a scalable and sustainable security framework for the trusted attestation of smart industrial entities in Quantum Industrial Internet-of-Things (QIoT) applications within Industry 4.0. Central to this approach is the QPUF, which leverages quantum mechanical principles to generate unique, tamper-resistant fingerprints. The proposed QPUF circuit logic has been deployed on IBM quantum systems and simulators for validation. The experimental results demonstrate the enhanced randomness and an intra-hamming distance of approximately 50% on the IBM quantum hardware, along with improved reliability despite varying error rates, coherence, and decoherence times. Furthermore, the circuit achieved 100% reliability on Google’s Cirq simulator and 95% reliability on IBM’s quantum simulator, highlighting the QPUF’s potential in advancing quantum-centric security solutions.

1. Introduction

Quantum Computing is an emerging field that is transforming the computing paradigm, with exponentially more computational capability than classical computers. The basic unit of quantum computation is ‘Qubit’, which has the property to exist in a superposition of 0 and 1 simultaneously, in comparison to a Bit, which can only be either 0 or 1 at any given time [1,2]. Leading companies such as IBM, Microsoft, and D-Wave Systems are providing cloud-based access to Quantum Computers, enabling the development and implementation of quantum applications and algorithms.
This research paper introduces a novel Quantum Computing-based Physical Unclonable Functions (QPUF) design, exploring the potential of Quantum Computing for enhanced security in Industrial Internet-of-Things (IIoT) applications. The proposed Quantum PUF Circuit is a novel quantum logic gates-based circuit evaluated on IBM quantum computers. It enhances security in smart electronics by enabling a quantum hardware-generated PUF key to be used as a unique device identity. This work proposes a new QPUF topology, incorporating Hadamard, CNOT, Pauli-X, and Ry gates, for deployment in a QPUF driven by quantum superposition and entanglement principles. The experimental evaluation of the proposed QPUF on IBM superconducting quantum hardware validates its feasibility, with its key metrics evaluated to showcase its potential for the Quantum Security-by-Design (QSbD) of IIoT.
Securing an IIoT involves enhancing its resilience against malicious cyberattacks. Unauthorized access or a breach in the IIoT network, which could be either due to an actuator executing industrial operations based on commands or a smart sensor performing data collection, can compromise the security of the entire industrial environment. Ensuring the trustworthiness of these devices is essential to counter any potential cyber threats [3,4,5]. From a communication perspective, where IIoT communicates with an edge gateway or cloud, snipping or network traffic snooping attacks can expose secure information, enabling malicious entities to seize control and corrupt the commands. Furthermore, data security and privacy are essential and require robust regulatory mechanisms to protect sensitive information [3]. Quantum cybersecurity solutions can address the security gaps in all the above scenarios, particularly QPUF, ensuring the reliability of IIoT systems at the physical layer while performing various tasks, such as machinery fault detection, data sensing, actuation, and relay protection. The trustworthiness of the physical layer of these devices, ensuring data integrity, is an essential factor for the control and analysis of the business layer [6,7].

1.1. PUF Overview

PUF is a hardware security primitive that utilizes hardware intrinsic device properties for the generation of cryptographic keys by utilizing device-level variations to generate a unique bit stream of 0 and 1 as output, which cannot be regenerated due to the manufacturing process variations between each device [8,9]. A PUF primitive captures process variations by mapping a given challenge input to a unique binary response, typically represented as a sequence of 0 s and 1 s, which can serve as a key. PUFs are classified as strong and weak based on the intrinsic properties utilized to generate cryptographic keys such as variations in the power-up of a memory cell, oscillator frequency variations, and logic circuit path delays. PUF designs are classified based on the cryptographic key generation capability. PUFs that support a higher number of Challenge–Response pairs (CRP) are strong PUFs, while PUF designs that support a minimal number of CRPs are weak PUFs. SRAM and DRAM PUFs, which are deployed based on variations in memory cells, are weak, whereas the Arbiter and Ring Oscillator PUFs deployed based on frequency and delay variations in an IC are strong PUFs [8,10].
Once generated from the PUF module, a key will be unique to a challenge input and cannot be regenerated on another device, even with the same PUF design and input. Ideally, a PUF-generated key should exhibit a hamming distance of 50%, indicating the percentage of differing bit positions among the responses from a device. The ideal intra-hamming distance, which measures intra-response variations within the same device under various conditions, should range between 40 and 50%. Prominent PUF key evaluation metrics are summarized below [6,8]:
Diffuseness: The diffuseness of a PUF in a device represents the degree of variation in PUF responses to varying challenge inputs. It quantifies the variation in responses due to the slightest changes in challenge inputs.
Reliability: A PUF on a device should be able to generate the same response for a challenge input under varying environmental and operating conditions. The percentage of reliability represents the stability of a PUF in regenerating a response under varying conditions.
Uniqueness: The uniqueness of a PUF quantifies the variation in PUF responses when tested on different devices. This is calculated by obtaining the average inter-hamming distance of the responses for a PUF on different devices. The uniqueness value is proportional to the process variation and the ideal uniqueness of a PUF should be around 50%.
Uniformity: PUF’s uniformity is a measure of the probability that each bit in the PUF response key is either 0 or 1. The ideal uniformity of a PUF is 50%, indicating a unique distribution of 1 s and 0 s in a PUF response, providing maximum randomness and security.

1.2. Quantum Physical Unclonable Functions for Secure I-CPS

Quantum Physical Unclonable Functions (QPUF) is a primitive that generates a unique fingerprint for a quantum computer, leveraging the inherent randomness of quantum hardware driven by the principle of quantum mechanics [11,12]. A QPUF-generated response for each quantum hardware can ensure security and privacy in quantum information processing and communication. QPUF harnesses unique quantum hardware variable parameters, more specifically qubit coherence, decoherence times, and gate errors across various quantum computers [13,14].
This work explores the scope of Quantum-assisted cybersecurity in industrial IoT applications by implementing QPUF technology on Quantum Hardware. Quantum computing’s potential in advancing computational capability to the next level surely has great potential in Industry 4.0. This work aims to leverage the potential of SbD in Quantum computing for IIoT security by proposing a QPUF-based device authentication and access control mechanism that ensures the security of the device, firmware, and network communication in IIoT. Executing QPUF-based security solutions in I-CPS can improve the efficiency of industrial operations, particularly as IIoT frameworks increasingly rely on cloud computing [5]. Most PUF-based security solutions work by connecting physical hardware for the extraction and validation of keys [6]. This approach can reduce scalability as the number of IoT devices increases based on the application. The proposed QPUF-driven security approach establishes a robust cloud-based authentication framework among all entities in I-CPS, where a QPUF-generated fingerprint ensures the reliability of both communication and data. Since current quantum computing applications are primarily cloud-based, this approach further enhances scalability in emerging quantum-driven I-CPS environments. A conceptual overview of the proposed QPUF-based secure I-CPS architecture is depicted in Figure 1.
In I-CPS, all the smart actuators, machines, and smart sensors can be connected to the edge cloud environment for uploading sensitive parametric data related to machines, and production metrics [15]. To ensure the authenticity and integrity of the device, quantum hardware can be accessed through the cloud to generate a unique response driven by quantum mechanics. Clusters of smart actuators and sensors can obtain unique quantum hardware-generated security keys from QPUF at the quantum computer, ensuring secure authentication. The IIoT devices are controlled and monitored by supervisory control and data acquisition systems (SCADA), ensuring intelligent management control, and communication among various entities in I-CPS. SCADA-based management systems include Human–Machine Interface, Remote and Master Terminal Units, and centralized command control for data sensing, communication, and decision-making tasks [5].
Quantum computing integration can further their capabilities, ensuring efficient data processing, secure quantum channel-driven communication, and quantum-hardware-assisted device attestation in I-CPS. The advantage of including QPUF-based security mechanisms in industrial environments is the easier integration of cloud computing systems in I-CPS in the present age, with the potential for the even more straightforward integration with quantum chips in the future [4]. An overview of the proposed QSbD primitive for IIoT is presented in Figure 2.
The rest of this paper is organized as follows. A conceptual idea of SbD and QSbD, along with their strategies and principles, is outlined in Section 2. Section 3 illustrates the contemporary related works in IIoT security. Section 4 discusses the contributions of this research work. The preliminaries and working model of the proposed QPUF architecture are discussed in Section 5. The QPUF experimental validation results, along with the challenges, are presented in Section 6. Finally, the conclusion and future work are discussed in Section 7.

2. Security-by-Design in Quantum Computing

Security-by-Design (SbD) advocates that security practices are introduced in the initial phase of the product development cycle, rather than being implemented during the application phase, to address issues affecting performance and reliability. SbD ensures security is a fundamental feature of the product and can withstand any attack through the intensive testing and evaluation of various possible invasive events and security vulnerabilities [16]. Privacy-by-design (PbD) is analogous to the SbD approach, focusing more on the development of a product, with privacy protection mechanisms as in-built functionalities capable of ensuring the confidentiality or privacy of data processing as a default working functionality that is completely embedded into the design. SbD/PbD principles define and drive the security ecosystems during the design or product development stage. Examples of SbD include the Windows 11 Operating System, supporting Windows Hello and TPM 2.0 to provide a secure biometric sign-in and hardware-based protection for businesses, along with the boot process, ensuring a secure startup environment that allows for devices to boot-up with manufacturer-trusted software [17]. With SbD, the security practices integrated at the design level form a foundation that cannot be tampered with easily without changing the core design or product configuration. A comprehensive overview of Security-by-Design strategies is provided below [18] and presented in Figure 3.
Threat Modelling is a key SbD component, performing an analysis of the security vulnerabilities of a product from the adversarial perspective. This includes the enabling, proactive identification, analysis, and mitigation of potential threats during the early stages of the product development cycle, identifying critical assets such as firmware and data credentials that require protection and performing an evaluation of external threat factors, including malware and insider threats. This approach helps organizations to evaluate security practices such that they align with industry security standards, such as NIST and ISO 27001. Threat modeling and risk assessment should be adopted using a bottom-up approach during product development and deployment, starting from the physical hardware, network, operating systems, software, database storage, and supply chain. The working flow of threat modeling includes identifying the vulnerabilities at the hardware, firmware, and software levels of the system, identifying critical system assets and data processing flow, evaluating the potential adversarial threats and vulnerabilities, and finally, proposing security countermeasures, such as encryption, authentication, secure boot, hardware-assisted security, and a trusted execution environment (TEE) [16].
Defense in Depth is an SbD strategy that emphasizes a layered security approach with multiple layers of primitives to protect systems, data, and networks from threats. This strategy helps to address single-point-failure problems and can minimize risks even if the security of one layer is compromised. A layered approach to access control and authorization can minimize adversarial access to the product’s data and resources. This includes employing runtime security agents, firewalls, and intrusion detection systems to protect the systems’ access from adversaries. Additionally, multi-factor, biometric authentication, and least-privilege principles ensure identity and access management. Multi-factor authentication is a layered approach for ensuring the trust and authenticity of systems’ access and control. With MFA-based approaches, Amazon has reported a 99% drop in password-based attacks [19].
Hardware-Root-of-Trust ensures a trustworthy execution environment for cryptographic operations, authentication, and secure boot. To ensure security from the foundational level of the product, hardware primitives such as PUF and TPM provide various security functionalities, ensuring manufacturer-trusted firmware and software execution during system boot, cryptographic keys storage, and a hardware-secure execution environment to perform computations securely. A secure cloning and hardware-tampering-resistant approach using PUF ensures reliable and efficient security are obtained using inherent silicon variations. Furthermore, hardware-centric fine-grained memory protection through TPM, providing tamper-proof storage, stands as a key SbD strategy [20].
Secure AI Applications advocate for security and privacy at every stage of AI model development, deployment, and operation using the principles of SbD. The training and quality of sensitive data, which include personal, operational, and financial information, could be compromised, threatening model integrity. Furthermore, extracting medical data from AI-based healthcare models could jeopardize their applications. To address this, security should be seen as an incorporated feature of AI and ML applications, performing adversarial training to make AI models resistant to perturbations and employing secure AI accelerators deployed with security primitives like TPM and PUF. Other possible application scenarios include applying security and privacy-enabled features for the detection and mitigation of deepfakes using secure AI accelerators, preventing the unauthorized use of personalized social media through various approaches, such as hardware-root-trust for watermarking and storage and a lightweight distributed ledger for secure data access and storage.
The key principles of Security-by-Design (SbD) are outlined below [20]:
Proactive not Reactive: SbD emphasizes adopting systems’ security practices as a proactive approach rather than as an afterthought. This includes adopting threat modeling and code scanning approaches to identify potential vulnerabilities and threats.
User-Centric: The security practices that are adopted should be user-friendly and should not interfere with the systems operations and control, while still ensuring robust inbuilt security systems are in place. This could be achieved through MFA, which facilitates secure user access to systems applications, ensuring systems access for specified users through a robust authentication that works internally while being user-centric through supportive approaches like user-chosen passwords.
Embedded into the Design: SbD ensures security is in place from the very beginning of the product development process and is completely embedded at the system’s architectural level.
Full Functionality—Positive-Sum, Not Zero-Sum, Without Trade-Offs: SbD solutions should not have trade-offs that impact the performance and efficiency of the system; they should be mutually reinforcing without requiring a choice between security and efficiency.
End-to-End Security and Privacy for Lifecycle Protection: Security and privacy measures should be adopted to ensure integrity and reliability throughout the cycle, from system development to application-level deployment.
Visibility and Transparency: Users and organizations should have a clear idea of the security practices and access control mechanisms in place. This includes transparency in the policies that are implemented, and open security standards regarding the use of AI-assisted intelligent automated decision-making systems.
Respect for Users: Security and privacy policies should not overpower users through restricting access rather than ensuring user consent, user-centric systems, and data access control are in place, and regulated ethical AI principles should be deployed, such as privacy-focused data searches.
QSbD focuses on the security of quantum computing applications and emphasizes quantum mechanics as driving principles to ensure the security, privacy, and efficiency of an application from the development stage. This approach, analogous to SbD, focuses on building and deploying quantum-computing algorithms and applications with security and privacy as default primitives, harnessing quantum mechanical principles. Quantum’s no-cloning theorem states that it is impossible to copy or clone the arbitrary unknown quantum state and Heisenberg’s uncertainty principle states the impossibility of absolutely determining the position of a particle [21]. These principles serve as the driving forces for QSbD, ensuring the hardware is capable of trustworthy, secure, and encrypted communication, as well as enhancing computational processing power compared with classical computing. This validates this technique’s potential use in emerging Quantum IoT applications [22].

3. Related Research

This section briefly discusses the related prior research on QPUF and security approaches for Industrial IoT systems.
In [11], it is observed that crosstalk in superconducting transmon qubits impacts the quantum state of a qubit. Based on this observation, the QPUF signature generation process is defined using a Ramsey experiment, which determines the absolute resonant frequency of a qubit. Crosstalk introduces noise, thereby affecting the resonant frequencies of other qubits. A novel QPUF architecture that leverages quantum decoherence and entanglement to generate a unique bitstream of random zeros and ones is proposed in [21]. The evaluation of the QPUF architecture demonstrated reliable QPUF response generation using quantum Ry, CNOT, Pauli-X, and Hadamard gates.
A novel Quantum tunneling PUF, titled Neo PUF, has been proposed, which operates by storing the PUF signature within an ultra-thin oxide layer, ensuring reliability. This PUF leverages manufacturing variations in oxide thickness to generate unique signatures [23]. The authors in [24] proposed Quantum circuit-based PUF designs that rely on tunable rotation angles for the Ry gate. However, their work does not provide an experimental demonstration of the final PUF signature. In contrast, our work experimentally validates the QPUF design implemented using Quantum Logic gates and explicitly defines PUF signatures through approximation. Furthermore, in this protocol, an unverified party cannot intercept communication over the quantum channel between two trusted entities [25,26]. In contrast to the previously discussed research on QPUF, the proposed work focuses on achieving enhanced reliability through leveraging quantum entanglement and superposition principles to drive the QPUF circuit. While prior studies have highlighted the need for further improvements in QPUF calibration to attain reliability, they fall short in this regard. This research introduces a novel QPUF topology that generates a scalable Challenge Response with improved randomness, uniqueness, and, notably, reliability.
A novel PUF-based blockchain, named HPCchain, has been proposed in [27] for security and device authentication in IIoT. This work introduces a consortium Blockchain framework with a PUF-based consensus mechanism. The architecture of HPCchain is structured into four layers: Asset, Blockchain, Data, and Application. The Asset layer comprises PUF-embedded smart sensors, machines, and industrial actuators. The Blockchain layer operates on top of the asset layer, handling the recording and validation of transactions. The Data and Application layers operating above the Blockchain are responsible for analysis, processing, decision-making, and actuation.
A novel approach to sensor data stream integrity verification using PUF in Industrial–Cyber–Physical Systems (I-CPS) is proposed in [7]. This work introduces a PUF-based method to ensure secure communication between PLC nodes and sensor nodes in industrial environments. By embedding smart sensors with PUF modules, this approach claims to mitigate side-channel attacks. A secure Machine-to-Machine (M2M) communication mechanism leveraging PUF for IIoT has been proposed in [28]. This work introduces a PUF-based Efficient Authentication and Session Establishment (PEASE) protocol, designed to ensure the confidentiality of a device’s identity with minimal computational power and energy overhead. In [6], a pseudo-PUF-based IIoT security mechanism, is proposed, utilizing a weak PUF module with limited Challenge–Response Pairs (CRPs), along with a lightweight symmetric encryption module. This approach focuses on reducing energy overhead while enhancing the resiliency of the pseudo-PUF. A simple quantum random generator (QRNG) for security in IIoT applications is proposed in [4]. This work implements QRNG in both a quantum simulator and in real quantum hardware, providing a quantum virtual private network-based communication framework for IIoT devices and cloud systems. However, it does not provide details of the feasibility of using QRNG in various hardware backends or the impact of noise on system performance. Additionally, a QIoT framework leveraging quantum entanglement for IoT sensor data attestation using Blockchain is proposed in [29]. This framework is designed for various applications, such as manufacturing monitoring, logistics, and smart grid renewable energy resource management. A comprehensive analysis of the research works on QPUF- and PUF-based security approaches to IIoT systems is presented in Table 1.

4. Novel Contributions

This section discusses the research problems addressed in the context of an SbD of an IIoT systems, highlights the key contributions of the proposed research, and outlines the proposed methodology.
In IIoT systems, various wireless network communication protocols enable seamless interaction among IIoT entities. However, these entities are susceptible to numerous cyber threats and attacks. Adversarial access to even a single entity can compromise the security and integrity of the entire industrial infrastructure, potentially leading to equipment malfunctions, system outages, or control mechanisms and sensor data being tampered with. The development of quantum chips has amplified interest in their potential across domains such as Artificial Intelligence, IoT, and Blockchain. However, the integration of quantum computing still presents significant challenges, particularly in terms of their interoperability and infrastructure. The proposed research aims to investigate the scope of its application in enhancing security and privacy, guided by the principles of quantum mechanics.

4.1. Research Problems Addressed in the Current Paper

  • Challenges in achieving the scalable and tamper-proof attestation of IIoT devices in resource-intensive smart industries.
  • Challenge of ensuring reliable communication among various entities within industrial IoT systems.
  • Problem of quantum sensor attestation and the need to achieve tamper-proof authentication for IIoT systems.
  • Problem of generating reliable QPUF responses from inherently noisy quantum computers.
The proposed research introduces a novel QSbD framework to transform IIoT systems through a sustainable, quantum hardware-assisted security framework. Central to this framework is the QPUF, which provides a robust authentication mechanism to ensure the security and integrity of both devices and data. As a unique hardware security primitive, the QPUF holds significant promise for quantum-centric security. This research presents an innovative QPUF topology that leverages quantum mechanics principles. The key contributions and novel features of the proposed research are further detailed below.

4.2. Proposed Solution and Methodology

  • A QPUF CRP generation method for noisy quantum computers.
  • QPUF-based secure digital fingerprint for Intelligent Electronic Devices (IED), smart industrial automation systems, and machines in IIoT.
  • A novel QPUF key generation and identity attestation method for IIoT devices using noisy quantum computers.
  • A robust quantum-hardware-assisted device attestation framework for SCADA-IIoT systems.
  • An intelligent device and data security approach enabled by QPUF.
  • An approach utilizing the quantum principles of entanglement and superposition.
  • A QPUF architecture implemented using Quantum CNOT, Ry, and H gates, and evaluated on IBM quantum systems.

4.3. Novel Features of the Proposed Solution

  • A sustainable approach to QPUF response generation with 100% reliability.
  • A QPUF architecture that demonstrates significant randomness when evaluated on the IBM quantum simulator.
  • A state-of-the-art solution aimed at enhancing the reliability of quantum computing for Industrial IoT frameworks.
  • A sustainable method for quantum noise reduction and reliable QPUF response generation.

5. Proposed Quantum Security-by-Design (SbD) Approach for IIoT

This section provides a comprehensive overview of the architecture of QPUF in Section 5.1 and secure device attestation and communication framework for the Smart Grid in Section 5.2.

5.1. Proposed QPUF Architecture

The proposed Quantum Physical Unclonable Functions (QPUF) utilizes an eight-qubit architecture, incorporating both single- and two-qubit quantum logic gates. Quantum Hadamard, Ry, and CNOT measurement gates were employed to evaluate the QPUF. The CNOT gate entangles the first four qubits with the last four qubits, allowing for an evaluation of how the superposition created by Hadamard and Ry logic gates affects the quantum state of the entangled qubits. Initially, all qubits are randomly initialized using the Pauli X-gate; then, the Ry gate introduces variability into their quantum states. Subsequently, the Hadamard gate is applied to the first four qubits (control qubits) to create a superposition of quantum states, and the impact of this superposition of the control qubits on the target qubits is analyzed. The architecture of the proposed QPUF is presented in Figure 4.
The performance of the QPUF is influenced by factors such as gate fidelity, Qubit decoherence and coherence times, and noise. Qubits can lose their quantum state due to their interactions with the environment. These factors vary across different hardware, and the placement of qubits may differ depending on the specific architecture. Quantum hardware operates at extremely low temperatures and relies on a silicon-based architecture featuring Josephson junctions, which are structures consisting of a thin insulating layer sandwiched between two superconducting electrodes. Microwave pulses, applied with precise timing and phase, can cause transitions between energy levels. The quantization of these energy levels results in computational basis states of 1 and 0. The QPUF circuit evaluation procedure is detailed in the Algorithm 1, and a mathematical representation of QPUF circuit logic is presented below.
X | k = 0 1 1 0 k 0 k 1 = k 0 | 1 + k 1 | 0
CNOT · k 0 | 1 + k 1 | 0 | 0 = 1 0 0 0 0 1 0 0 0 0 0 1 0 0 1 0 k 0 k 1 0 0 = k 0 k 1 k 0 k 1
R y ( θ ) k 0 k 1 k 0 k 1 = cos ( θ / 2 ) sin ( θ / 2 ) sin ( θ / 2 ) cos ( θ / 2 ) k 0 k 1
H k 0 k 1 = 1 2 1 1 1 1 k 0 k 1
QPUF state = Measurement · H · R y ( θ ) · CNOT · X · q 0 | 0 + q 1 | 1 | 0
Algorithm 1: QPUF circuit evaluation.
Input: Qubits
Output: Job String
1:
initialize Qubits in QPUF circuit Randomly (Varying Initializations)
Example:
Qubit 0 → 0, Qubit 1→1, Qubit 2→1, Qubit 3→0, Qubit 4→0, Qubit 5→1, Qubit 6→1,
Qubit 7→0, Qubit 8→0
2:
Entangle Qubits using CNOT gate
q0–>q4, q1–>q5, q2–>q6, q3–>q7
3:
Apply Ry gate to control qubits with predefined angles
qc.ry( a n g l e i )–> q0, qc.ry( a n g l e i )–> q1, qc.ry( a n g l e i )–> q2, qc.ry( a n g l e i )–> q3
4:
Apply Hadamard gate to control qubits to create a superposition
qc.h(q0), qc.h(q1), qc.h(q2), qc.h(q3)
5:
Apply Measurement gate to measure the quantum states of qubits
6:
Obtain IBM Quantum Application Programming Interface (API) token
7:
Choose the quantum backend
8:
Specify measurement counts for a job
9:
Execute circuit
10:
Obtain jobs strings which a unique job string obtained from all 8 qubits for 1024 shots
shot 1: 1010110, shot 2:0010101......

IBM Quantum Hardware Unclonable Hardware Parameters

TI (us): T1 time, also known as the energy relaxation time, represents the duration for which a qubit remains excited before relaxing to the ground state. Measured in microseconds, a higher T1 value indicates greater quantum state stability. T1 time can be improved through qubit fabrication techniques and by minimizing microwave noise and crosstalk, which can disrupt qubit interactions and alter their resonant frequencies.
T2 (us): T2 Time, also known as the decoherence time, is the duration, a qubit for which maintains its quantum superposition before its phase relationship is lost due to the qubit’s interaction with the environment, which affects the qubit’s resonant frequency, noise, causing crosstalk with other qubits and magnetic field fluctuations. Unlike T1 time, which represents energy loss, T2 characterizes how long a qubit retains its phase coherence without necessarily changing its energy state.
Frequency: A qubit’s natural operating frequency, or resonant frequency, typically ranges from 2 to 6 Hz on IBM quantum hardware. This frequency is crucial to the performance of quantum state calibrations and execution of quantum algorithms, as microwave pulses must be precisely tuned to the qubit’s resonant frequency.
Anharmonicity: Anharmonicity defines the energy level separation in a qubit, influencing its ability to selectively transition between quantum states. This plays a key role in reducing unwanted transitions and improving qubit control.
Readout Assignment Error: The readout assignment error quantifies the probability of incorrectly measuring a qubit’s quantum state. For instance, if a qubit | 0 is mistakenly read as | 1 , this contributes to readout error. A lower readout assignment error indicates higher measurement fidelity, ensuring more accurate quantum state detection. Each qubit has a distinct readout assignment error probability, which directly affects the reliability of quantum computations.
Gate Fidelity: Gate fidelity measures how accurately a quantum logic gate performs its intended operations compared to an ideal, noiseless scenario. It ranges from 0 to 1, with higher values indicating more robust and precise gate operations. Fidelity is influenced by noise, qubit fabrication inconsistencies, and calibration fluctuations. Each quantum logic gate has an associated fidelity value that reflects its ability to accurately perform operations while minimizing the effects of noise on the quantum state.

5.2. QPUF for Secure IIoT Systems

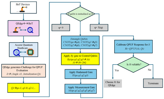
Smart sensors or industrial IoT devices can be equipped with quantum computing capabilities, enabling advanced sensing and actuation in Industry 4.0. These applications include monitoring renewable energy resource generation, controlling outages, enabling predictive maintenance, facilitating real-time industrial equipment diagnostics, and supporting the autonomous control of industrial processes through IIoT sensors and actuators. The QPUF can generate a unique fingerprint for each quantum node, facilitating sensor data attestation and ensuring sustainable security [29]. Each intelligent quantum electronic device can perform tasks such as fault localization, anomaly detection, and predictive maintenance. These IIoT devices can leverage quantum computing capabilities via the cloud, enabling access to the quantum hardware-generated digital fingerprints through QPUF. The QPUF-generated key for an IIoT device establishes secure communication with edge-cloud platforms for data processing, ensuring reliable and tamper-proof connectivity in the emerging quantum internet era. The workflow of the proposed QPUF-IIoT attestation mechanism is illustrated in Figure 5.

5.3. Noise Suppression Mechanism

To enhance noise suppression, after executing n jobs as an instance i on quantum hardware, the additional instances i n of jobs are evaluated using similar initialization parameters k n on the same backend b to evaluate their reliability. The final job strings obtained for all jobs j i across all instances i n are analyzed to compute the hamming distance H D between them. The most frequently occurring measurement outcome across all shots s n within a job is selected as the final job string. Among all instances, the most consistently matching final job string r i is identified as the final reliable QPUF response key. The corresponding initialization parameters c i used across all instances are recorded for further evaluation. The QPUF response generation and noise suppression approach is detailed in Algorithm 2.
Algorithm 2: Workflow of proposed QPUF noise-suppression mechanism.
Input: Initialization Parameters k I
Output: Most Reliable QPUF Response
1:
initialize Qubits (Varying Initializations)
Example:
Qubit 0 → 0, Qubit 1→1, Qubit 2→1, Qubit 3→0, Qubit 4→0, Qubit 5→1,
Qubit 6→1, Qubit 7→0, Qubit 8→0
2:
Choose fixed initialization parameters for all the instances of jobs on backend b 1
3:
Choose Ry gate to all Control qubits with a predefined set of initialization angles
after entangling
4:
Execute 5 sets of angles for all sets of initializations
Ry Angle→pi/4, pi/2…
5:
Apply Measurement Gate(M) to measure the quantum states of all qubits
6:
Obtain the most frequently occurring measuring outcome as job string
7:
for For a job j i in an instance i 1 with 1024 shots do
8:
    Choose the most frequent outcome obtained from all shots as job string (10101011:5, 11001101:6..)
9:
    Obtain the job strings for all jobs j 1 in instance i 1
10:
end for
11:
Extract results string from all job instances i n
12:
Calculate the Reliability of all job strings in instances i n
13:
if Job string j i obtained is frequently occurring in all instances i n  then
14:
    Choose j i as the QPUF response r i for backend b and initialization parameter c i
15:
end if

6. Experimental Results

The proposed QPUF architecture was evaluated using IBM quantum systems and simulators. The IBM Qiskit’s “qasm_simulator” was selected for the evaluation, with a total of 100 jobs executed on the simulator across five instances. In each job, all the qubits in the QPUF were randomly initialized using the Pauli X-Gate. For each job, 1024 measurement outcomes or shots were obtained. The most frequently occurring outcome was chosen as the QPUF response key for that job. A total of 100 jobs were executed with 100 unique qubit initializations, utilizing predefined Ry gate angles of [pi/4, pi/2, pi. 3pi/2], applied to entangled control qubits. Five instances of these 100 jobs were conducted on the “qasm_simulator” via the IBM Qiskit Run Time service [31], which enables users to submit jobs directly to IBM’s quantum systems. For evaluation, the Python programming language was used, and the Quantum PUF metric evaluation was performed on the obtained results. After acquiring an Application Programming Interface (API) token from IBM, the Qiskit Run Time was loaded, and the QPUF circuit was implemented and transpiled. The use of transpilation in the Qiskit Run Time optimized the circuit logic by considering the chosen quantum backend’s qubit connectivity and supported gates, thereby enhancing execution efficiency. Sampler v2 was used to execute quantum circuits in the Qiskit 1.0 version. An evaluation of the QPUF circuit on ibm_brisbane is shown in Figure 6. Additionally, the proposed QPUF was also evaluated on the Google Cirq simulator [32], with similar qubit initialization states chosen for evaluation on the qasm_simulator and a tunable rotation angle of 90°. The performance evaluation metrics of the QPUF on Cirq simulator and qasm simulators are presented in Figure 7.
The quantum computing development environment was set up on a personal computer equipped with a 12th Gen Intel Core i7-12700F processor (2.10 GHz), 16 GB RAM, and a 64-bit architecture. The currently deployed versions are Qiskit 1.3.2 and IBM Runtime 0.34.0. With Sampler v2, circuit submission and execution on the backend were more efficient, exhibiting no latency and enabling noise-free quantum circuit execution. For the current evaluation, the IBM quantum platform’s open plan provides access to three Quantum hardware systems as of January 2025: ibm_kyiv, ibm_sherbrooke, and ibm_brisbane. The open plan allows for limited Qiskit runtime usage of 10 min, whereas the current QPUF evaluation time for each job approximately ranges from 2 to 10 s, highlighting the constraints of the execution window. Once a job is submitted to a backend, a unique job address is assigned, and the circuit is executed with the specified initialization parameters.
For hardware evaluation, ibm_kyiv and ibm_brisbane were selected. These are 127-qubit quantum processors that support scalable packaging, enabling a higher qubit density with improved performance. The enhanced performance is attributed to the improved qubit coherence, supported by the advanced Eagle architecture, which increases reliability. Due to the limited circuit evaluation space supported by IBM, only 10 jobs were executed for QPUF evaluation on hardware backends. Each job used a unique qubit initialization sequence, where qubits were initialized using the Pauli-X gate. Following quantum entanglement, a set of tunable Ry gate rotation angles was applied to control the quantum state rotation of entangled qubits. The QPUF reliability evaluation on the IBM quantum systems and simulators is presented in Table 2. The QPUF evaluation of the IBM quantum simulator showed 95% reliability, with almost all the QPUF-generated keys being regenerated across five instances of 100 jobs evaluated at a tunable rotation angle of pi/2. Furthermore, we conducted experimental evaluations of quantum hardware-ibm_sherbrooke, ibm_brisbane, and ibm_kyoto from IBM, and their corresponding performance metrics are presented in Figure 8. For the hardware evaluation, only 10 evaluations were conducted per instance, with a total of three instances being considered. Additionally, different tunable rotation angles were applied to the first four qubits in the circuit. Our experimental evaluation of the simulators was performed at a fixed tunable rotation angle of 90° and achieved excellent reliability and uniqueness. The corresponding evaluation of hardware at a tunable rotation angle of 90°, although achieving high reliability, did not exhibit the same level of uniqueness.

6.1. Discussion and Analysis

The QPUF evaluation of IBM’s qasm_simulator achieved 100% reliability. Compared to the published research, this is the first QPUF design to attain 100% reliability across five instances of jobs, each evaluated with varying qubit initializations. The evaluation demonstrated an average intra-hamming distance and randomness of 50%. For QPUF response extraction from ibm_kyiv, a total of six job instances were executed, with each job producing 1024 measurement outcomes. All job strings from the six instances were analyzed to determine the most frequently observed measurement outcome. Due to noise and decoherence, occasional bit flips are expected, which could potentially alter the response. However, by evaluating occurrences across multiple instances, the most widely observed job string was selected as the reliable response for the respective backend and initialization parameters. The evaluation confirms that the QPUF circuit achieves 100% reliability, but its outcomes depend on the backends’ unique unclonable parameters at a specific time. Since backend calibration data are updated every 2–4 h, variations in these parameters can affect quantum state assessments.
During QPUF response computation, parameters were calibrated from the selected hardware. IBM performs a periodic calibration of the TI and T2 times, as well as readout errors, every few hours. In this research study, the experimental evaluation demonstrated reliable QPUF response generation without bit flips or noise when the QPUF circuit was executed on hardware within a specified time, provided that the parameters remained stable within the 2–4 h calibration window. However, fluctuations in qubits’ parameter values due to calibration introduce noise, leading to instability and potential bit flips in QPUF responses. As shown in Table 2, the execution of QPUF on ibm_kyiv, and ibm_brisbane successfully regenerated a few QPUF responses without bit flips.
The calibration data, as presented previously in Figure 6, includes a job ID and its backend configuration parameters, recorded during QPUF circuit evaluation. Additionally, they show the QPUF responses that were consistently regenerated across all five job instances executed under similar backend configuration parameters at the specified time. Our observations indicate that QPUF evaluations conducted with similar parameters exhibit consistent reliability among hardware. However, variations in these parameters across different evaluations lead to fluctuations in QPUF responses and reliability.
The comparative performance analysis of the proposed QPUF is an extension of the earlier architecture introduced in [13], demonstrating improved reliability, uniqueness, and randomness by introducing quantum entanglement using a quantum C-NOT gate. Additionally, a comprehensive performance analysis of QPUF with state-of-the-art research is presented in Table 3.

6.2. Challenges in the Evaluation

The accessibility of quantum computers remains a significant issue. However, as research on noise-free quantum computing and advanced quantum chips progresses, quantum computers are expected to become more accessible for a wider range of applications, making the execution of hundreds or even thousands of jobs much easier. The noisy quantum systems may sometimes produce identical responses across different types of quantum hardware, potentially affecting the outcomes and uniqueness of the circuit. This could be attributed to the very closely resonant driving frequencies, which fluctuate over time and qubit crosstalk. A potential solution is to assign a unique set of qubits for each quantum job when executing QPUF. By leveraging the quantum systems with a higher number of qubits, stable driving resonant frequencies, and improved coherence times, QPUF instantiation can be further optimized.

7. Conclusions and Future Research

This research proposed and validated the QPUF design, which has been successfully tested on various forms of quantum hardware with an effective CRP generation scheme, and performed a comprehensive evaluation of QPUF-generated keys by evaluating their uniqueness, reliability, and randomness. This work successfully proposed an approach to QPUF signature generation using a QPUF circuit built with quantum logic gates and can securely perform the attestation of industrial CPS entities. Furthermore, a novel QPUF-assisted IIoT security approach is presented, which could improve the reliability of quantum computing applications in I-CPS and validate the potential and scope of the quantum industrial Internet-of-Things (QIIoT). The QPUF evaluation of IBM and Google quantum simulators achieved 95% and 100% reliability, respectively, with a uniqueness and randomness of approximately 50%, highlighting its potential for use in noise-free quantum computing-assisted security, while our evaluation of hardware indicates an improvement in its potential reliability and uniqueness through the incorporation of noise-mitigation techniques. Furthermore, controlling the QUF circuit at the microwave level by carefully calibrating microwave pulses and improving the quantum hardware resiliency through improved qubit coherence and gate fidelities can further enhance the reliability of quantum hardware.

Author Contributions

Conceptualization, V.K.V.V.B. and S.P.M.; methodology, V.K.V.V.B., S.P.M. and E.K.; investigation, C.P.; writing—original draft, V.K.V.V.B.; writing—review and editing, S.P.M. and E.K.; supervision, S.P.M. and C.P. All authors have read and agreed to the published version of the manuscript.

Funding

This research received no external funding.

Data Availability Statement

The original contributions presented in this study are included in the article. Further inquiries can be directed to the corresponding authors.

Conflicts of Interest

The authors declare no conflicts of interest.

References

  1. Nanda, A.; Puthal, D.; Mohanty, S.P.; Choppali, U. A Computing Perspective of Quantum Cryptography [Energy and Security]. IEEE Consum. Electron. Mag. 2018, 7, 57–59. [Google Scholar] [CrossRef]
  2. Bera, B.; Das, A.K.; Sikdar, B. Securing Next-Generation Quantum IoT Applications using Quantum Key Distribution. IEEE Internet Things Mag. 2025, 8, 50–56. [Google Scholar] [CrossRef]
  3. Sarjan, H.; Ameli, A.; Ghafouri, M. Cyber-Security of Industrial Internet of Things in Electric Power Systems. IEEE Access 2022, 10, 92390–92409. [Google Scholar] [CrossRef]
  4. Ahmad, S.F.; Ferjani, M.Y.; Kasliwal, K. Enhancing Security in the Industrial IoT Sector using Quantum Computing. In Proceedings of the 28th IEEE International Conference on Electronics, Circuits, and Systems (ICECS), Dubai, United Arab Emirates, 28 November–1 December 2021; pp. 1–5. [Google Scholar] [CrossRef]
  5. Alasmary, H. RDAF-IIoT: Reliable Device-Access Framework for the Industrial Internet of Things. Mathematics 2023, 11, 2710. [Google Scholar] [CrossRef]
  6. Barbareschi, M.; Casola, V.; Benedictis, A.D.; Montagna, E.L.; Mazzocca, N. On the Adoption of Physically Unclonable Functions to Secure IIoT Devices. IEEE Trans. Ind. Inform. 2021, 17, 7781–7790. [Google Scholar] [CrossRef]
  7. Shan, X.; Yu, H.; Chen, Y.; Yang, Z. Physical Unclonable Function Based Lightweight and Verifiable Data Stream Transmission for Industrial IoT. IEEE Trans. Ind. Inform. 2023, 19, 11573–11583. [Google Scholar] [CrossRef]
  8. Joshi, S.; Mohanty, S.P.; Kougianos, E. Everything You Wanted to Know About PUFs. IEEE Potentials 2017, 36, 38–46. [Google Scholar] [CrossRef]
  9. Zhang, Y.; Li, B.; Wang, Y.; Wu, J.; Yuan, P. A Blockchain-based User Remote Autentication Scheme in IoT Systems Using Physical Unclonable Functions. In Proceedings of the IEEE 5th International Conference on Signal and Image Processing (ICSIP), Virtual, 23–25 October 2020; pp. 1100–1105. [Google Scholar] [CrossRef]
  10. Pudi, V.; Bodapati, S.; Kumar, S.; Chattopadhyay, A. Cyber Security Protocol for Secure Traffic Monitoring Systems using PUF-based Key Management. In Proceedings of the IEEE International Symposium on Smart Electronic Systems (iSES) (Formerly iNiS), virtual, 16–18 December 2020; pp. 103–108. [Google Scholar] [CrossRef]
  11. Chwa, C.Z.; Hsia, L.A.; Merkle, L.D. Quantum Crosstalk as a Physically Unclonable Characteristic for Quantum Hardware Verification. In Proceedings of the NAECON 2023—IEEE National Aerospace and Electronics Conference, Fairborn, OH, USA, 28–31 August 2023; pp. 309–313. [Google Scholar] [CrossRef]
  12. Morris, J.; Abedin, A.; Xu, C.; Szefer, J. Fingerprinting Quantum Computer Equipment. In Proceedings of the Great Lakes Symposium on VLSI 2023, Chicago, IL, USA, 5–7 June 2023; pp. 117–123. [Google Scholar] [CrossRef]
  13. Bathalapalli, V.K.V.V.; Mohanty, S.P.; Pan, C.; Kougianos, E. QPUF: Quantum Physical Unclonable Functions for Security-by-Design of Industrial Internet-of-Things. In Proceedings of the IEEE International Symposium on Smart Electronic Systems (iSES), Ahmedabad, India, 18–20 December 2023; pp. 296–301. [Google Scholar] [CrossRef]
  14. Cirillo, F.; Esposito, C. Practical Evaluation of a Quantum Physical Unclonable Function and Design of an Authentication Scheme. In Proceedings of the IEEE International Conference on Quantum Computing and Engineering (QCE), Montreal, QC, Canada, 15–20 September 2024; pp. 1354–1363. [Google Scholar] [CrossRef]
  15. Koroniotis, N.; Moustafa, N.; Schiliro, F.; Gauravaram, P.; Janicke, H. The SAir-IIoT Cyber Testbed as a Service: A Novel Cybertwins Architecture in IIoT-Based Smart Airports. IEEE Trans. Intell. Transp. Syst. 2021, 24, 2368–2381. [Google Scholar] [CrossRef]
  16. Murat, D.; Berkan, U.; Ali, I. An Overview of Secure by Design: Enhancing Systems Security through Systems Security Engineering and Threat Modeling. In Proceedings of the 17th International Conference on Information Security and Cryptology (ISCTürkiye), Ankara, Turkey, 1–17 October 2024; pp. 1–6. [Google Scholar] [CrossRef]
  17. Microsoft. Windows 11 Security Book. 2023. Available online: https://www.microsoft.com/content/dam/microsoft/final/en-us/microsoft-brand/documents/MSFT-Windows11-Security-book_Sept2023.pdf (accessed on 1 February 2025).
  18. AWS; Institute, S. Secure by Design Whitepaper. 2024. Available online: https://d1.awsstatic.com/partner-network/AWS-SANS-Secure-by-Design-Whitepaper-2024.pdf (accessed on 1 February 2025).
  19. Services, A.W. Secure by Design: AWS Enhances Centralized Security Controls as MFA Requirements Expand. 2024. Available online: https://aws.amazon.com/blogs/security/secure-by-design-aws-enhances-centralized-security-controls-as-mfa-requirements-expand/ (accessed on 4 February 2025).
  20. Bathalapalli, V.K.V.V.; Mohanty, S.P.; Kougianos, E.; Iyer, V.; Rout, B. iTPM: Exploring PUF-based Keyless TPM for Security-by-Design of Smart Electronics. In Proceedings of the IEEE Computer Society Annual Symposium on VLSI (ISVLSI). IEEE, New York, NY, USA, 19–22 June 2023; pp. 1–6. [Google Scholar] [CrossRef]
  21. Bathalapalli, V.K.V.V.; Mohanty, S.P.; Pan, C.; Kougianos, E. QPUF 2.0: Exploring Quantum Physical Unclonable Functions for Security-by-Design of Energy Cyber-Physical Systems. arXiv 2024, arXiv:2410.12702. [Google Scholar]
  22. Nilesh, K.; Deppe, C.; Boche, H. Quantum PUF and its Applications with Information Theoretic Analysis. In Proceedings of the IEEE 10th World Forum on Internet of Things (WF-IoT), Ottawa, ON, Canada, 10–13 November 2024; pp. 1–6. [Google Scholar] [CrossRef]
  23. Chuang, K.K.H.; Chen, H.M.; Wu, M.Y.; Yang, E.C.S.; Hsu, C.C.H. Quantum Tunneling PUF: A Chip Fingerprint for Hardware Security. In Proceedings of the International Symposium on VLSI Technology, Systems and Applications (VLSI-TSA), Taipei, Taiwan, 12–14 April 2021; pp. 1–2. [Google Scholar] [CrossRef]
  24. Phalak, K.; Ash-Saki, A.; Alam, M.; Topaloglu, R.O.; Ghosh, S. Quantum PUF for Security and Trust in Quantum Computing. IEEE J. Emerg. Sel. Top. Circuits Syst. 2021, 11, 333–342. [Google Scholar] [CrossRef]
  25. Rahman, M.S.; Hossam-E-Haider, M. Quantum IoT: A Quantum Approach in IoT Security Maintenance. In Proceedings of the International Conference on Robotics, Electrical and Signal Processing Techniques (ICREST), Bangalore, India, 10–12 January 2019; pp. 269–272. [Google Scholar] [CrossRef]
  26. Sangari, S. Providing Security in Internet of Things Using Quantum Cryptography. In Advances in Systems Analysis, Software Engineering, and High Performance Computing; IGI Global: Hershey, PA, USA, 2023; pp. 245–253. [Google Scholar] [CrossRef]
  27. Qian, K.; Liu, Y.; He, X.; Du, M.; Zhang, S.; Wang, K. HPCchain: A Consortium Blockchain System based on CPU-FPGA Hybrid PUF for Industrial Internet of Things. IEEE Trans. Ind. Inform. 2023, 19, 11205–11215. [Google Scholar] [CrossRef]
  28. Gong, X.; Feng, T.; Albettar, M. PEASE: A PUF-Based Efficient Authentication and Session Establishment Protocol for Machine-to-Machine Communication in Industrial IoT. Electronics 2022, 11, 3920. [Google Scholar] [CrossRef]
  29. Sharma, A.K.; Peelam, M.S.; Chauasia, B.K.; Chamola, V. QIoTChain: Quantum IoT-blockchain fusion for advanced data protection in Industry 4.0. IET Blockchain 2023, 4, 252–262. [Google Scholar] [CrossRef]
  30. Prajwal, C.P.; Mohan, A.S.; Reddy, D.N.; Nimmy, K. Quantum-Safe Authentication Protocol leveraging qPUF for Industrial Internet of Things. In Proceedings of the 15th International Conference on Computing Communication and Networking Technologies (ICCCNT), Himachal Pradesh, India, 24–28 June 2024; pp. 1–8. [Google Scholar] [CrossRef]
  31. Javadi-Abhari, A.; Treinish, M.; Krsulich, K.; Wood, C.J.; Lishman, J.; Gacon, J.; Martiel, S.; Nation, P.D.; Bishop, L.S.; Cross, A.W.; et al. Quantum computing with Qiskit. arXiv 2024, arXiv:2405.08810. [Google Scholar]
  32. Cirq Developers. Cirq; Zenodo: Geneva, Switzerland, 2025. [Google Scholar] [CrossRef]
  33. Topaloglu, R.O. Quantum Logic Locking for Security. Multidiscip. Sci. J. 2023, 6, 411–420. [Google Scholar] [CrossRef]
Figure 1. Conceptual framework of QPUF for securing industrial cyber–physical systems (I-CPS).
Figure 1. Conceptual framework of QPUF for securing industrial cyber–physical systems (I-CPS).
Cryptography 09 00034 g001
Figure 2. QPUF-driven QSbD Primitive for IIoT.
Figure 2. QPUF-driven QSbD Primitive for IIoT.
Cryptography 09 00034 g002
Figure 3. Security-by-Design Strategies.
Figure 3. Security-by-Design Strategies.
Cryptography 09 00034 g003
Figure 4. Proposed QPUF architecture.
Figure 4. Proposed QPUF architecture.
Cryptography 09 00034 g004
Figure 5. Workflow of QPUF for secure IIoT systems.
Figure 5. Workflow of QPUF for secure IIoT systems.
Cryptography 09 00034 g005
Figure 6. QPUF Circuit evaluation: key hardware parameters; (a) QPUF design logic; (b) QPUF calibration; (c) ibm_kyiv hardware parameters during QPUF evaluation; (d) ibm_brisbane hardware parameters during QPUF evaluation.
Figure 6. QPUF Circuit evaluation: key hardware parameters; (a) QPUF design logic; (b) QPUF calibration; (c) ibm_kyiv hardware parameters during QPUF evaluation; (d) ibm_brisbane hardware parameters during QPUF evaluation.
Cryptography 09 00034 g006
Figure 7. QPUF Performance Evaluation. (a) QPUF Performance Evaluation on ibmq_qasm_simulator. (b) QPUF Performance Evaluation on Cirq Simulator.
Figure 7. QPUF Performance Evaluation. (a) QPUF Performance Evaluation on ibmq_qasm_simulator. (b) QPUF Performance Evaluation on Cirq Simulator.
Cryptography 09 00034 g007
Figure 8. QPUF Performance evaluation. (a) QPUF performance evaluation on ibm_kyiv. (b) QPUF performance evaluation on ibm_brisbane.
Figure 8. QPUF Performance evaluation. (a) QPUF performance evaluation on ibm_kyiv. (b) QPUF performance evaluation on ibm_brisbane.
Cryptography 09 00034 g008
Table 1. Related research on PUF and QPUF-based security for IIoT systems.
Table 1. Related research on PUF and QPUF-based security for IIoT systems.
Research WorksSecurity MechanismApproachPlatformFeatures
Gong et al. [28]PUF-based authentication in IIoTPUF, Fuzzy extractorCloud computingSecure Machine to Machine communication
Ahmad et al. [4]QRNG-based sensor securityQuantum hardware-generated random numberIBM’s quantum cloudScalable
Shan et al. [7]PUF-based sensor securitySRAM PUF, HMAC algorithmSCADA systemIndustrial sensor data integrity
Qian et al. [27]PUF-based blockchain for IIoTHybrid PUF, consortium blockchainNACPU & FPGA-based PUF with enhanced uniqueness
Barbareschi et al. [6]Pseudo-PUF for industrial IoTWeak PUF, encryption moduleNALow energy overhead
Prajwal et al. [30]Quantum safe authentication for IIoT securityQuantum PUF, hash function, XOR encryptionNode MCU and scytherNo requirement for non-volatile memory
QPUF (current paper)Quantum computing-based PUF for IIoTQPUF based on quantum logic gatesGoogle Cirq, IBM’s QiskitReliable QPUF responses from simulator, exhibiting excellent uniqueness and randomness
Table 2. Evaluating QPUF reliability on IBM and Google quantum systems.
Table 2. Evaluating QPUF reliability on IBM and Google quantum systems.
BackendParameterResponseJob ID (Instance 1)
Ry GateInitialization
ibm_brisbanepi/4, pi/ 2, pi, 3pi/4[1, 1, 1, 1, 1, 0, 1, 1]00100111cyy9ggay2gd00088 r5s0
[0, 1, 0, 0, 0, 1, 1, 1]11001010cyy9gjjjj6dg008 gp9p0
ibm_kyivpi/4, pi/ 2, pi, 3pi/4[0, 1, 0, 0, 0, 1, 1, 1]11001110cycydd5cw2k000 8kp4jg
[0, 1, 1, 0, 0, 0, 1, 0]00101010cycydsf7v8tg008 g51p0
qasm_simulatorpi/2[0, 0, 1, 1, 1, 0, 0, 1] .......01011100 …—–
[1, 1, 1, 0, 0, 0, 1, 0]00110111—–
Cirq_simulatorpi/2[0, 0, 1, 1, 1, 0, 0, 1] .......00111010 …—–
[1, 1, 1, 0, 0, 0, 1, 0]11101100—–
Table 3. Comparative performance analysis of QPUF.
Table 3. Comparative performance analysis of QPUF.
Research WorkQPUF LogicHardwareMetricsChallenges
Phalak et al. [24]Hadamard Gate, Ry, and Measurementibmq_london, ibmq_essex, ibmq_burlingtonintra-HD-13.82% (ibmq_essex), 3.94% (ibmq_london)Low HD, No reliability, and uniqueness
Bathalapalli et al. [13]Ry, H, and M gatesibmq_lima, ibmq_quito, and ibmq_belemibmq_lima-Reliability-60%, HD-40%Low uniqueness
Cirillo et al. [14]Rx, Ry, Rzibm_osaka, ibm_brisbane, and ibm_kyotoAverage Uniqueness-30%, Average Randomness-70%Low reliability
Topaloglu et al. [33]Ry and Rx gates, Unitary gate and Z gatesibmq_belemNANo QPUF key generation and metrics evaluation
QPUF (Current Paper)Pauli-X, CNOT, Ry, and H gatesqasm simulator, cirq simulator, ibm_brisbane, ibm_kyiv100% Reliability-Cirq Simulator,  50% Randomness and Intra-uniqueness, 95% Reliability-Qasm simulatorCan improve QPUF uniqueness on Hardware through noise reduction
Disclaimer/Publisher’s Note: The statements, opinions and data contained in all publications are solely those of the individual author(s) and contributor(s) and not of MDPI and/or the editor(s). MDPI and/or the editor(s) disclaim responsibility for any injury to people or property resulting from any ideas, methods, instructions or products referred to in the content.

Share and Cite

MDPI and ACS Style

Bathalapalli, V.K.V.V.; Mohanty, S.P.; Pan, C.; Kougianos, E. QPUF: Quantum Physical Unclonable Functions for Security-by-Design of Industrial Internet-of-Things. Cryptography 2025, 9, 34. https://doi.org/10.3390/cryptography9020034

AMA Style

Bathalapalli VKVV, Mohanty SP, Pan C, Kougianos E. QPUF: Quantum Physical Unclonable Functions for Security-by-Design of Industrial Internet-of-Things. Cryptography. 2025; 9(2):34. https://doi.org/10.3390/cryptography9020034

Chicago/Turabian Style

Bathalapalli, Venkata K. V. V., Saraju P. Mohanty, Chenyun Pan, and Elias Kougianos. 2025. "QPUF: Quantum Physical Unclonable Functions for Security-by-Design of Industrial Internet-of-Things" Cryptography 9, no. 2: 34. https://doi.org/10.3390/cryptography9020034

APA Style

Bathalapalli, V. K. V. V., Mohanty, S. P., Pan, C., & Kougianos, E. (2025). QPUF: Quantum Physical Unclonable Functions for Security-by-Design of Industrial Internet-of-Things. Cryptography, 9(2), 34. https://doi.org/10.3390/cryptography9020034

Article Metrics

Back to TopTop