Abstract
Diabetes mellitus (DM) is a fatal metabolic disease characterized by persistent hyperglycemia. In recent studies, mesenchymal stem cell (MSC)-derived exosomes, which are being investigated clinically as a cell-free therapy for various diseases, have gained attention due to their biomimetic properties that closely resemble natural cellular communication systems. These MSC-derived exosomes inherit the regenerative and protective effects from MSCs, inducing pancreatic β-cell proliferation and inhibiting apoptosis, as well as ameliorating insulin resistance by suppressing the release of various inflammatory cytokines. Consequently, MSC-derived exosomes have attracted attention as a novel treatment for DM as an alternative to stem cell therapy. In this review, we will introduce the potential of MSC-derived exosomes for the treatment of DM by discussing the studies that have used MSC-derived exosomes to treat DM, which have shown therapeutic effects in both type 1 and type 2 DM.
1. Introduction
Diabetes mellitus (DM) is a metabolic syndrome that affects an estimated 537 million adults aged 20–79 years (10.5% of all adults within this age range) globally [1,2,3,4], with the number of affected individuals showing a steadily increasing trend over recent years [1,2,5]. The persistently high blood glucose levels caused by DM can lead to various complications that affect a patient’s quality of life [1,6,7,8,9]. However, no widely implemented treatments capable of addressing the pathophysiological mechanisms of diabetes have been developed to date, highlighting the urgent need for research into such therapeutic approaches [6].
DM is mainly categorized into type 1 DM (T1DM) and type 2 DM (T2DM) [1,2,10]. T1DM is an autoimmune disease in which the β-cells in the islets of Langerhans in the pancreas are destroyed, leading to a loss of insulin production [11,12,13]. T2DM, which accounts for approximately 90% of diabetes cases, is characterized by insulin resistance in peripheral tissues, including the liver and skeletal muscles, and is often associated with obesity [14,15,16]. Conventional therapies for DM include oral hypoglycemic agents (OHAs), insulin injections, stem cell therapy, and pancreas transplantation [8,11,14]. Insulin injections are effective in temporarily alleviating symptoms, and oral hypoglycemic agents (OHAs) have been reported to transiently improve insulin resistance and enhance insulin production. However, these approaches cannot be considered fundamental treatments. Furthermore, stem cell therapy and pancreas transplantation can restore pancreatic function but are accompanied by various side effects (e.g., transmission of infections, immune compatibility), underscoring the need for the development of new therapeutic approaches [6,7,8,11,14].
Mesenchymal stem cells (MSCs) are non-hematopoietic stem cells derived from various tissues such as bone marrow, adipose tissue, umbilical cord, Wharton’s jelly, and placenta [17,18,19]. MSCs have multipotency and immunomodulatory and tissue regenerative effects. The MSCs have been demonstrated and are being investigated for the treatment of neurodegenerative and inflammatory diseases [17,18,20,21]. Recent studies have shown that co-culture or in vivo infusion of MSCs can ameliorate DM symptoms and that stem cell-based therapies can replace or regenerate destroyed β-cells [1,8,11,14]. However, repeated failures in clinical practice have been reported due to their low engraftment rate, therapeutic efficacy, and the difficulty of managing unexpected side effects (e.g., transmission of infections, immune compatibility, and embolism formation) [8,14].
Exosomes are spherical-shaped membranous extracellular vesicles (EVs) with a particle size ranging from 30 to 150 nm [1,22]. Secreted by most types of cells, exosomes have received considerable attention as a new alternative to stem cell therapy for DM because of their biomimetic carrier capacity to load various bioactive molecules, such as proteins, carbohydrates, and lipid membranes inherited from the parent cells, as well as their role in intercellular communication through paracrine or endocrine signaling [8,23,24,25]. This property allows exosomes to mimic the physiological effects of the parent cells, such as tissue regenerative and immunomodulatory effects on the target cells [23,24]. By inherently mimicking the signaling and functional attributes of their parent cells, MSC-derived exosomes are a promising approach for the treatment of DM, leveraging their characteristics to achieve efficient therapeutic outcomes.
In this review, we will provide an overview of the pathogenesis of DM and the advantages and limitations of existing therapeutic approaches, the use of MSCs for the treatment of DM, and explore the applications of MSC-derived exosomes in tissue regeneration. We will then discuss in detail the role of exosomes in DM and what research is currently underway. In T1DM, we will examine studies on the relationship between exosomes and immune regulation and β-cell regeneration, and in T2DM, we will explore studies investigating the role of exosomes in insulin resistance. Finally, we propose improvements that need to be addressed for MSC-derived exosome therapy to be effectively implemented in clinical practice.
2. DM: Pathophysiology and Conventional Therapy
While the exact cause of DM remains unknown, various hypotheses have been proposed, and experiments have been conducted to investigate its cause. Alongside these efforts, various therapeutic agents are currently being used to treat DM. The primary approach to managing DM has traditionally been exogenous insulin injection. However, in recent years, various therapeutic strategies aimed at addressing the underlying causes of DM have been explored and developed.
2.1. T1DM
T1DM is an autoimmune disease in which the β-cells in the islets of Langerhans are destroyed by an abnormal response of the immune system, resulting in the loss of insulin secretion [11,12,13]. The antibody against the 65 kDa isoform of glutamic acid decarboxylase, an enzyme expressed in β-cells, is one of the most common markers appearing during the early stages of T1DM [12,26,27,28]. When autoantibodies recognize these β-cell antigens, antigen-presenting cells subsequently activate the CD4+ and CD8+ T cells, initiating an autoimmune response against β-cells [12,26,27]. This autoimmune response leads to the gradual destruction of β-cells, ultimately causing the loss of insulin secretion function [11,12,13].
Surgical procedures such as islet transplantation and pancreas transplantation are performed to restore the damaged β-cells and insulin secretion in individuals with T1DM [29,30,31]. Pancreas transplantation offers the advantage of enabling approximately 75% of recipients to achieve sustained insulin independence. However, the necessity for long-term immunosuppressive therapy poses risks of associated complications. Islet transplantation is less invasive compared to pancreas transplantation and is associated with a lower incidence of complications [32]. Nevertheless, its limitations include a relatively low insulin independence rate of approximately 25% at five years post-transplantation and the restricted availability of cadaveric islets [11,31]. While stem cell-based β-cell replacement has been highlighted as a potential solution to address the limited availability of cadaveric islets, a solution to post-transplant rejection is still required [11,29,33]. Given that T1DM is an autoimmune disease, immunotherapies that modulate T cells and pro-inflammatory cytokines have been actively investigated over recent years [34,35]. However, these options also face technical challenges in translating preclinical animal data to humans [35].
2.2. T2DM
T2DM is fundamentally caused by insulin resistance, which is characterized by an impaired response of insulin-responsive cells (e.g., myocytes, adipocytes, hepatocytes) to circulating insulin levels, and is the fundamental cause of T2DM [14,36,37,38]. Insulin-sensitive tissues, such as muscles, adipose tissues, and the liver, are critical to metabolic processes, and insulin resistance within these tissues is a crucial factor for the progression to T2DM [14,36,37]. The interaction between the insulin receptor and insulin facilitates the GLUT4 translocation to the plasma membrane, enabling glucose uptake [37,39,40]. Mutations in signaling pathway molecules associated with this process, such as insulin receptor substrate (IRS)-1, IRS-2, and phosphoinositide 3-kinase, contribute to the development of insulin resistance [37,39]. In particular, hypertrophied adipose tissue resulting from obesity, along with adipose tissue-resident immune cells, increases circulating pro-inflammatory cytokines, inducing chronic inflammation that impairs insulin signaling pathways and exacerbates insulin resistance [7]. Furthermore, systemic metabolic disorders arising from insulin resistance lead to glucotoxicity and lipotoxicity in pancreatic β-islets, accelerating β-cell damage, promoting apoptosis, and worsening the progression of T2DM progression [41,42,43].
OHAs are used to control blood glucose levels in T2DM and are divided into several classes according to their mechanism of glycemic control [44]. For instance, metformin has the effect of increasing insulin sensitivity in peripheral tissues, whereas sulfonylureas have the mechanism of overcoming insulin resistance by stimulating insulin secretion from β-cells and increasing blood insulin levels [8,45,46]. All OHAs show excellent glycemic control; nevertheless, depending on the mechanism of glycemic control, they are associated with side effects such as hypoglycemia, hypo-leukocytosis, hemolytic anemia, gastrointestinal response, and increased risk of cardiovascular disease [8]. Bariatric surgery, used to treat T2DM in obese patients, involves modifying the gastrointestinal tract to reduce calorie intake and improve insulin sensitivity. It offers benefits like rapid glycemic control and high remission rates but carries risks such as nutritional deficiencies and surgical complications [44].
The existing methods of therapy do not solve the problem of DM, and the search for new methods of therapy is an urgent task of modern biology and medicine. In particular, exosomes reportedly improve insulin resistance and regenerate β-cells, making exosome-based DM treatment a new alternative [20].
3. MSC Therapy in DM
The destruction of pancreatic islet β-cells due to autoimmune responses, along with pancreatic β-cell dysfunction and insulin resistance, are key markers of T1DM and T2DM, respectively [47,48]. Existing treatments, such as oral antidiabetic drugs, antihyperglycemic agents, and exogenous insulin injections, temporarily improve insulin sensitivity in tissues or mitigate hyperglycemia-related symptoms. Nevertheless, these treatments do not reverse disease progression or restore cellular dysfunction, nor do they accurately mimic the physiological functions of endogenous insulin [49,50]. Moreover, in certain cases, these therapies have been reported to show ineffectiveness, pose an increased risk of hypoglycemia, and cause various side effects [51,52,53].
MSCs have demonstrated significant potential in diabetes management due to their inherent immunomodulatory and regenerative capabilities. Preclinical studies have shown that MSC therapy can improve insulin sensitivity, promote the regeneration of pancreatic β-cells, and reduce systemic inflammation [54,55,56]. MSCs enhance insulin sensitivity by promoting increases in protein kinase B, which is essential for insulin signaling and glucose uptake, and by inducing higher levels of GLUT4 expression [54,57]. In addition, MSC administration drives macrophage polarization toward the anti-inflammatory M2 phenotype and reduces pro-inflammatory cytokines, such as IL-6 and TNF-α [55]. Collectively, these effects regulate insulin secretion and modulate insulin resistance, positioning MSCs as a therapeutic approach for diabetes management. Furthermore, MSCs secrete a variety of bioactive substances, including cytokines, chemokines, growth factors, and exosomes, which significantly promote the regeneration and survival of pancreatic β-cells, thereby mediating therapeutic effects in diabetes [58,59]. MSCs derived from bone marrow (BM) and umbilical cord sources have been particularly effective in reducing apoptosis in pancreatic β-cells and enhancing the survival of islet cells [60,61]. Moreover, MSCs play a crucial role in reducing oxidative stress and promoting the secretion of angiogenic factors, both of which are critical for β-cell survival and regeneration [62,63]. These findings highlight the efficacy of MSC-based therapies in treating both T1DM and T2DM, underscoring their potential as a transformative treatment option for diabetes.
Nevertheless, as discussed in the previous section, operational challenges related to cell storage and handling, along with therapeutic efficacy that varies based on donor characteristics, remain significant hurdles to the direct usage of MSCs. Furthermore, therapeutic approaches utilizing autologous MSC transplantation to avoid immune rejection are associated with impaired functionality in MSCs isolated from patients with diabetes, including defects in the capacity to regulate immune responses, multi-lineage potential, and contribution to insulin resistance [64,65]. Even upon transplantation, MSCs encounter high-glucose and inflammatory conditions, leading to low survival rates and limited biological activity [66,67]. These unresolved challenges have led to increased consideration of MSC-derived exosomes as a promising alternative. Exosomes maintain the physiological functions and low immunogenicity of MSCs while overcoming some of the inherent limitations associated with cell-based therapies. They offer advantages such as enhanced stability, ease of storage and handling, and the potential for targeted delivery of therapeutic molecules. Consequently, MSC-derived exosomes present a viable strategy for targeted tissue therapies, complementing MSC-based treatments and addressing the limitations associated with direct MSC transplantation.
4. MSC Exosomes and Their Use in Tissue Regeneration
MSCs possess numerous therapeutic functions, including the repair of damaged tissues owing to their self-renewal capacity, anti-inflammatory effects, multipotent differentiation, and anti-aging properties, while also exerting therapeutic effects through intercellular contact and long-term effects on target cells via the secretion of various therapeutic effectors through paracrine activity [68,69,70,71]. These regenerative properties underscore their potential for treating a variety of diseases. However, with progress in research, it has become evident that the regenerative capacity of MSCs is largely attributed to the paracrine effect mediated by the secretion of cytokines, growth factors, and chemokines [72,73] rather than to differentiation, proliferation, or fusion with damaged cells [74,75,76]. Moreover, limitations of MSC therapy, such as the potential for inducing allogenic immune rejection [77], operational challenges related to cell handling and storage, and donor age affecting the quality of functional cells [78], highlight the need for alternatives to cell-based therapies.
Exosomes, spherical extracellular vesicles (EVs) ranging in size from 30 to 150 nm, have emerged as a promising alternative. These vesicles are secreted by most cells and are formed through a biogenesis process involving the double invagination pathway, which includes early sorting endosomes, late sorting endosomes, multivesicular bodies, and intraluminal vesicles, although their exact formation mechanisms remain controversial [23,24] (Figure 1). Particularly, they serve as cell-mimetic carriers capable of loading the cargo of parent cells, thereby mimicking the therapeutic effects of MSCs, including tissue regeneration and immunomodulation. This highlights their potential to address the limitations of MSC-based cell therapy while preserving its advantages [31]. Specifically, in diseases with limited self-renewal and recovery capabilities, such as cartilage injuries, MSC-derived exosomes have demonstrated the ability to promote cartilage regeneration and facilitate the orderly regeneration of subchondral bone.
A previous study, using MSCs derived from HuES9 human embryonic stem cells, reported that cartilage repair induced by MSC exosomes administered over a defined period resembled that seen in the natural control group and showed superior effects compared to the fibrous and non-cartilaginous tissues observed in the negative control group [79] (Figure 2A). In that study, exosomes were isolated and concentrated (25× or 50×) via tangential flow filtration (TFF) using membranes with 10–1000 kDa cutoffs, followed by a final 0.2 µm filtration. This regenerative effect of MSC exosomes aligns with the findings of studies validating the cartilage repair potential of conventional MSCs [78,80]. However, some studies have noted immediate tissue complications following MSC transplantation, resulting in suboptimal recovery outcomes [81]. These findings suggest that MSC exosomes, with their low immunogenicity and cell-derived proteins (e.g., growth factors and transcription factors) and nucleic acids (DNA, mRNA, and miRNA), can complement and potentially overcome the limitations of cell-based therapies [82,83,84,85].
MSC-derived exosomes have been reported as therapeutic agents not only for tissue regeneration but also for the therapy of inflammatory diseases owing to their inherent immunosuppressive capabilities [86]. Inflammatory responses driven by pro-inflammatory cytokines and chemokines, such as interleukin (IL)-1B, IL-12, and tumor necrosis factor (TNF)-α, are primarily associated with M1 macrophages [87,88]. These responses are modulated by anti-inflammatory cytokines such as IL-4, IL-10, and transforming growth factor-β (TGF-β), which are secreted by regulatory T cells (Tregs), helper T cells, and M2 macrophages [89,90]. When inflammatory responses remain unregulated, conditions such as autoimmune diseases and inflammatory bowel diseases can arise.
Exosomes from MSCs derived from human umbilical cord Wharton’s jelly (WJMSCs) and bone marrow (BMSCs), collected through differential centrifugation steps, can induce the polarization of M1 macrophages toward M2, allowing MSC-derived exosomes to regulate inflammation and function as therapeutic agents that help maintain immune balance. Specifically, miR-223 within MSC exosomes has been shown to induce M2 polarization through increased expression of M2 markers, such as CD206, demonstrating therapeutic effects in reducing inflammation and accelerating wound healing [91]. Furthermore, adipose tissue-derived mesenchymal stem cell-derived exosomes (ASC-exosomes) reduce the infiltration of inflammatory dendritic cells (e.g., CD86+ and CD206+ cells) and the mRNA expression of inflammatory cytokines (e.g., TNF-α and IL-31) in inflammatory skin disorders such as atopic dermatitis (AD), indicating their role as inflammation modulators [92] (Figure 2B). In that study, cells and debris were removed by centrifugation and 0.22 μm filtration, and ASC-exosomes were subsequently concentrated and purified by TFF using molecular weight cutoffs of 300 or 500 kDa.
In addition to their role as inflammation modulators, MSC exosomes also show promise as drug delivery vehicles. The cell-mimetic lipid membrane composition and surface proteins of MSC exosomes contribute to their uptake by specific recipient cells, facilitating targeted delivery [93,94,95]. Building on this, through surface modifications, MSC exosomes can be engineered to improve targeting precision and minimize off-target effects, thereby enhancing therapeutic efficacy in inflammatory conditions and other diseases [96]. Binding of rabies virus glycoprotein (RVG) through DOPE-NHS coupling significantly enhances targeting of bone marrow-derived MSC exosomes obtained by sequential centrifugation steps, resulting in improved learning and memory, reduced plaque deposition, and normalized inflammatory cytokine levels in Alzheimer’s disease mice [97] (Figure 2C).
As discussed in this section, MSC-derived exosomes retain the regenerative and immunosuppressive abilities of MSCs. With their low immunogenicity and ability to be surface-engineered, MSC-derived exosomes can serve as a promising alternative to cell-based therapies, capable of targeting specific diseases. In particular, MSC exosomes are expected to offer a promising approach for elucidating disease mechanisms and potentially developing fundamental therapeutic strategies against chronic diseases with unclear pathological mechanisms, such as diabetes [98].
Figure 1.
Structure of exosomes. Exosomes are extracellular vesicles secreted by cells; they contain proteins, lipids, nucleic acids, and metabolites specific to their cell of origin and are characterized by membrane proteins such as CD63, CD9, and CD81. Exosomes mediate intracellular communication and influence various aspects of cell biology. MHC class I, II = major histocompatibility complex class I, II; ESCRT = endosomal sorting complexes required for transport.
Figure 1.
Structure of exosomes. Exosomes are extracellular vesicles secreted by cells; they contain proteins, lipids, nucleic acids, and metabolites specific to their cell of origin and are characterized by membrane proteins such as CD63, CD9, and CD81. Exosomes mediate intracellular communication and influence various aspects of cell biology. MHC class I, II = major histocompatibility complex class I, II; ESCRT = endosomal sorting complexes required for transport.

Figure 2.
MSC exosome therapy for tissue regeneration. (A) At 6 weeks after surgery, superior bone regeneration and neotissue formation with good integration to host cartilage were observed in the exosome-treated group, as shown by the highlighted circle areas, in contrast to the irregular surface and structural disruptions observed in the PBS-treated control group. Histologically, the outlined box regions of the exosome-treated defects demonstrated complete neotissue filling and hyaline cartilage formation, characterized by a uniform distribution of glycosaminoglycans (GAGs) and type II collagen, with minimal type I collagen [79]. Copyright 2016 © Osteoarthritis Research Society International. (B) The therapeutic effect of adipose-derived stem cell (ASC)-exosomes on atopic dermatitis (AD)-like lesions in NC/Nga mice showed a dose-dependent reduction in symptoms with both intravenously (IV) and subcutaneously (SC) administered treatments, as evidenced by representative skin symptoms. Reprinted with permission [92]. Copyright 2018 © BioMed Central Ltd. (C) Targeted MSC-derived exosomes administered intravenously repressed astrocyte activation, as shown by representative immunofluorescence images of glial fibrillary acidic protein (GFAP) expression and quantification indicating that Alzheimer’s disease (AD) mice exhibiting the lowest GFAP levels compared to the other groups. * p < 0.05 and ** p < 0.01 vs. AD group; ## p < 0.01 vs. MSC-Exo group. One-way ANOVA, n = 5. Reprinted with permission [97]. Copyright 2019 © BioMed Central Ltd. PBS = phosphate-buffered saline; HE = hematoxylin and eosin staining; Saf-O = safranin-O; Col I, II, VI = collagen I, II, VI; RVG = rabies virus glycoprotein.
Figure 2.
MSC exosome therapy for tissue regeneration. (A) At 6 weeks after surgery, superior bone regeneration and neotissue formation with good integration to host cartilage were observed in the exosome-treated group, as shown by the highlighted circle areas, in contrast to the irregular surface and structural disruptions observed in the PBS-treated control group. Histologically, the outlined box regions of the exosome-treated defects demonstrated complete neotissue filling and hyaline cartilage formation, characterized by a uniform distribution of glycosaminoglycans (GAGs) and type II collagen, with minimal type I collagen [79]. Copyright 2016 © Osteoarthritis Research Society International. (B) The therapeutic effect of adipose-derived stem cell (ASC)-exosomes on atopic dermatitis (AD)-like lesions in NC/Nga mice showed a dose-dependent reduction in symptoms with both intravenously (IV) and subcutaneously (SC) administered treatments, as evidenced by representative skin symptoms. Reprinted with permission [92]. Copyright 2018 © BioMed Central Ltd. (C) Targeted MSC-derived exosomes administered intravenously repressed astrocyte activation, as shown by representative immunofluorescence images of glial fibrillary acidic protein (GFAP) expression and quantification indicating that Alzheimer’s disease (AD) mice exhibiting the lowest GFAP levels compared to the other groups. * p < 0.05 and ** p < 0.01 vs. AD group; ## p < 0.01 vs. MSC-Exo group. One-way ANOVA, n = 5. Reprinted with permission [97]. Copyright 2019 © BioMed Central Ltd. PBS = phosphate-buffered saline; HE = hematoxylin and eosin staining; Saf-O = safranin-O; Col I, II, VI = collagen I, II, VI; RVG = rabies virus glycoprotein.

5. MSC-Derived Exosomes in the Treatment of DM
MSCs secrete exosomes carrying an array of bioactive molecules (e.g., proteins, lipids, mRNAs, and miRNAs) that can replicate many of the regenerative and immunomodulatory properties of their parent cells. Given that these nanosized vesicles can modulate various pathophysiological processes in DM, MSC-derived exosomes have garnered significant interest as promising cell-free therapeutic agents. The following subsections explore how MSC-derived exosomes exert specific effects in T1DM and T2DM, focusing on their immunomodulatory, regenerative, and insulin resistance-reversing properties.
5.1. Immunomodulatory Effect in T1DM
As discussed in Section 2, T1DM’s autoimmune destruction of β-cells leads to severe insulin deficiency [11]. Existing interventions (e.g., insulin injections, transplantation) face donor shortages, immune rejection, and limited replication of endogenous insulin function. Consequently, MSC-derived exosomes have emerged as a promising alternative, offering immunomodulatory and regenerative benefits.
Adipose tissue-derived mesenchymal stem cells (AD-MSC)-derived exosomes, obtained through several ultracentrifugation steps, reportedly decrease the levels of pro-inflammatory cytokines (e.g., IFN-γ and IL-17) while increasing the levels of anti-inflammatory cytokines (e.g., IL-4, IL-10, and TGF-β) in streptozotocin (STZ)-induced T1DM rat models [99]. These cytokine changes were associated with an increase in CD25+Foxp3+ Treg cells, likely mediated by M2 macrophage polarization induced by MSC-derived exosome-mediated proliferation of mononuclear cells. This mechanism involves TGF-β and IL-10 secreted by M2 macrophages, which facilitate the conversion of native T cells into Treg cells [99] (Figure 3A). A study on bone marrow-derived mesenchymal stem cell (BM-MSC)-derived exosomes, obtained through differential ultracentrifugation, reported that dendritic cells conditioned by BM-MSC-derived exosomes transformed into immature, IL-10-secreting regulatory dendritic cells, which suppressed the priming and amplification of autoreactive T cells [100]. An ELISA analysis revealed an increased expression of immunosuppressive molecules such as IL-6, TGF-β, IL-10, and PEG2, alongside a reduction in pro-inflammatory cytokines such as IL-17 and IFN-γ, confirming the phenotype of immature dendritic cells. Co-culture of T cells with dendritic cells conditioned by BM-MSC-derived exosomes, collected via centrifugation and column resin, resulted in elevated TGF-β, IL-10, and IL-6 levels, as well as inhibition of effector T cell activation mediated by IFN-γ. The immunosuppressive effects of BM-MSC-derived exosomes were further validated by the observed increase in CD127low FOXP3+ T cells and a reduction in IL-17+ cells [100]. Furthermore, approaches to addressing T1DM by enhancing the expression of immunosuppressive factors in MSCs have also been investigated [101] (Figure 3B). A previous study using MSCs with high expression of TNF-α-stimulated gene 6 (TSG-6), an immunosuppressive mediator, reported that TSG-6-high MSC-derived exosomes suppressed β-cell damage by modulating the autoimmune response. The immunosuppressive effects of TSG-6-high MSC-derived exosomes were demonstrated through the inhibition of Th1 and Th17 cell activation, as well as antigen-presenting cells, while promoting the production of the immunosuppressive cytokine IL-10 in an allogeneic mixed lymphocyte reaction assay [101] (Figure 4).
Figure 3.
T1DM therapy using MSC-derived exosomes. (A) Histopathological analyses indicated that STZ-induced pancreatic islet destruction in T1DM mice was ameliorated in those treated with exosomes derived from AD-MSCs, as compared to the healthy control group. The highlighted circle regions show the restored pancreatic islets, which exhibited positive insulin staining, confirming their functionality. Treatment also increased IL-4, IL-10, and TGF-β levels while decreasing IFN-γ and IL-17 levels, demonstrating their immunomodulatory effects (* p < 0.05). Reprinted with permission [99]. Copyright 2018 © John Wiley & Sons. (B) Immunofluorescence staining showed fewer CD4+ cells in the islets of EV-treated or MSC-treated mice compared to PBS-treated mice. MSC-derived EVs suppressed T cell proliferation by inhibiting Th1 and Th17 development without inducing FOXP3+ Tregs or increasing IL-10 during the mixed lymphocyte reaction (n = 4). Arrows point to insulin expression, while arrowheads point to CD4 signals. Reprinted with permission [101]. Copyright 2017 © Elsevier Inc. (C) Histological analysis showed improved islet architecture and increased cell numbers in the MSC-Exo and MSC-treated groups, along with upregulation of amylase alpha 2A4, amylase alpha 2B, and regenerating islet-derived protein 2, compared to the PBS-treated group. Arrows indicate altered pancreatic morphology and multiple islets (*** p < 0.001). Reprinted with permission [102]. Copyright 2021 © John Wiley & Sons. (D) H&E staining of the pancreas tissue revealed new small islets in the treated groups. Immunohistochemistry showed positive insulin staining in the treated groups, and the signal was nearly absent in the untreated control group. Reprinted with permission [103]. Copyright 2019 © John Wiley & Sons. IHC staining = immunohistochemistry staining; STZ = streptozotocin; MEX = menstrual blood-derived MSC exosomes.
Figure 3.
T1DM therapy using MSC-derived exosomes. (A) Histopathological analyses indicated that STZ-induced pancreatic islet destruction in T1DM mice was ameliorated in those treated with exosomes derived from AD-MSCs, as compared to the healthy control group. The highlighted circle regions show the restored pancreatic islets, which exhibited positive insulin staining, confirming their functionality. Treatment also increased IL-4, IL-10, and TGF-β levels while decreasing IFN-γ and IL-17 levels, demonstrating their immunomodulatory effects (* p < 0.05). Reprinted with permission [99]. Copyright 2018 © John Wiley & Sons. (B) Immunofluorescence staining showed fewer CD4+ cells in the islets of EV-treated or MSC-treated mice compared to PBS-treated mice. MSC-derived EVs suppressed T cell proliferation by inhibiting Th1 and Th17 development without inducing FOXP3+ Tregs or increasing IL-10 during the mixed lymphocyte reaction (n = 4). Arrows point to insulin expression, while arrowheads point to CD4 signals. Reprinted with permission [101]. Copyright 2017 © Elsevier Inc. (C) Histological analysis showed improved islet architecture and increased cell numbers in the MSC-Exo and MSC-treated groups, along with upregulation of amylase alpha 2A4, amylase alpha 2B, and regenerating islet-derived protein 2, compared to the PBS-treated group. Arrows indicate altered pancreatic morphology and multiple islets (*** p < 0.001). Reprinted with permission [102]. Copyright 2021 © John Wiley & Sons. (D) H&E staining of the pancreas tissue revealed new small islets in the treated groups. Immunohistochemistry showed positive insulin staining in the treated groups, and the signal was nearly absent in the untreated control group. Reprinted with permission [103]. Copyright 2019 © John Wiley & Sons. IHC staining = immunohistochemistry staining; STZ = streptozotocin; MEX = menstrual blood-derived MSC exosomes.

Figure 4.
Application of exosomes for the modulation of autoimmune responses in T1DM. MSC-derived exosomes act on Mφ dendritic cells to increase Treg activity and inhibit Th1 and Th17 activity. Ultimately, MSC-derived exosomes inhibit the release of inflammatory cytokines by Th1 and Th17. This prevents β-cell apoptosis due to autoimmune responses. Th1/Th17 = type 1 T helper/T helper 17; IL = interleukin; TGF = transforming growth factor; IFN = interferon.
Figure 4.
Application of exosomes for the modulation of autoimmune responses in T1DM. MSC-derived exosomes act on Mφ dendritic cells to increase Treg activity and inhibit Th1 and Th17 activity. Ultimately, MSC-derived exosomes inhibit the release of inflammatory cytokines by Th1 and Th17. This prevents β-cell apoptosis due to autoimmune responses. Th1/Th17 = type 1 T helper/T helper 17; IL = interleukin; TGF = transforming growth factor; IFN = interferon.

5.2. T1DM Inducing β-Cell Regeneration
As previously noted, the autoimmune destruction of pancreatic β-cells in T1DM often leads to irreversible diabetes due to their limited regenerative capacity. Therefore, restoring β-cell function remains a key therapeutic objective. Recent studies have investigated MSC-derived exosomes to promote β-cell regeneration. For instance, a study utilizing human umbilical cord-MSC-derived exosomes (Huc-MSC-ex), enriched through differential centrifugation steps, demonstrated their ability to limit pancreatic tissue damage, promote regeneration, and enhance insulin production in STZ-induced diabetic mice, thereby improving disease outcomes [102]. Analysis of microRNA (miRNA) present in Huc-MSC-ex revealed their involvement in pathways related to cell proliferation, cell cycle regulation, inflammation, apoptosis, and metabolism. In STZ-induced diabetic mice treated with Huc-MSC-ex, a recovery in the reduced size and cell count of the islets of Langerhans was observed. Compared with the PBS-treated control group (diabetic mice injected with phosphate-buffered saline), the Huc-MSC-ex-treated group showed increased pancreatic insulin content and upregulated genes associated with insulin signaling and tissue regeneration, including amylase [102] (Figure 3C). BM-MSC-derived exosomes, enriched through differential centrifugation steps, have demonstrated therapeutic effects in T1DM [104]. In STZ-induced T1DM mice, treatment with BM-MSC-derived exosomes decreased the blood glucose levels and increased the insulin levels. Furthermore, upregulation of genes involved in pancreatic β-cell regeneration and insulin expression, including pancreatic and duodenal homeobox 1 (Pdx1), mothers against decapentaplegic homolog 2 (Smad2), mothers against decapentaplegic homolog 3 (Smad3), and TGF-β, was observed. A comparison between groups treated with BM-MSCs and BM-MSC-derived exosomes revealed more pronounced upregulation of these genes in the exosome-treated group, indicating that BM-MSC-derived exosomes may facilitate more effective β-cell regeneration and differentiation compared to cell-based therapies [104]. Similarly, menstrual blood-derived MSC exosomes (MEX), isolated using an exo-spin kit, have shown potential in promoting pancreatic β-cell regeneration in STZ-induced T1DM mice [103] (Figure 3D). Histological analysis of pancreatic tissue revealed an increase in the number and size of islets in the MEX-treated group. Pdx1 immunostaining further confirmed Pdx1 expression within islet cells, suggesting that MEX administration induced insulin production and β-cell maturation. An increase in blood insulin levels was also observed in the MEX-treated group, and the homing effect of MEX to the pancreas underscores their potential utility in T1DM therapy [103] (Figure 5).
Figure 5.
Application of exosomes for β-cell regeneration in T1DM. MSC-derived exosomes act directly on pancreatic β-cells to upregulate the expression of Reg3, Reg2, Amy2b, Pdx1, Smad2, TGF-β, and genes related to cell proliferation/differentiation. Thus, MSC-derived exosomes can regenerate damaged β-cells. Amy2b = amylase alpha 2B; PDx1 = pancreatic and duodenal homeobox 1; Smad2 = SMAD Family Member 2.
5.3. Reversal of Insulin Resistance
As noted in Section 2, T2DM accounts for around 95% of diabetes cases, characterized by insulin resistance in target cells and gradual β-cell decline [14,105]. Consequently, T2DM therapies center on improving insulin sensitivity and safeguarding β-cells [14,41]. However, standard treatments (e.g., insulin injections, OHAs) provide only partial glucose control and do not fully address β-cell dysfunction [8,106].
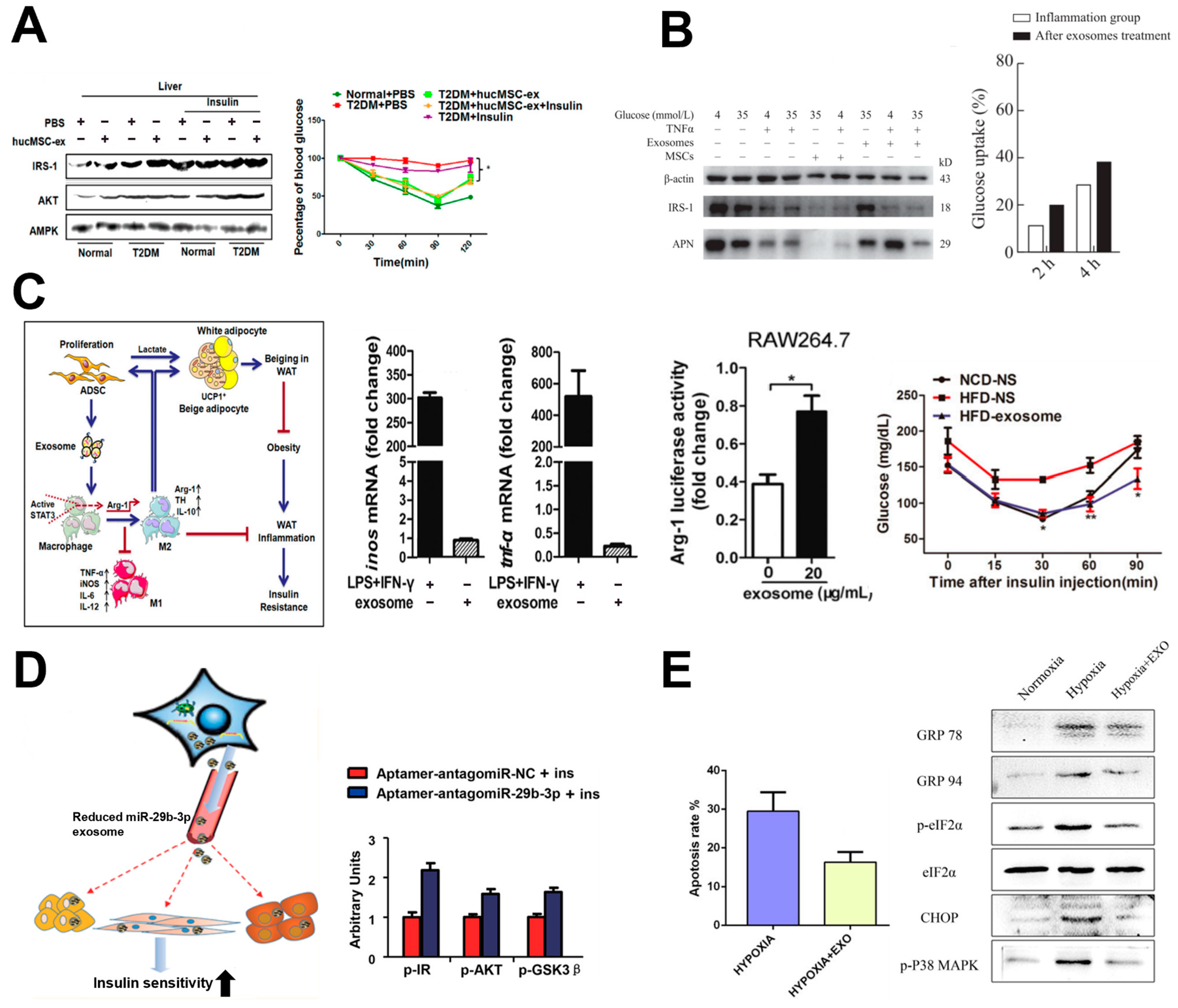
Huc-MSC-ex, obtained through several centrifugation steps, have been shown to improve insulin sensitivity in peripheral tissues in high-fat diet (HFD)/STZ-induced T2DM mice [107] (Figure 6A). Intravenous administration of Huc-MSC-ex reduced blood glucose levels and promoted glucose uptake in skeletal muscle and liver cells. Huc-MSC-ex, in the presence of insulin, activates the expression of insulin signaling markers such as IRS-1 and protein kinase B (AKT), which are essential for glucose transport and metabolism, thereby attenuating the progression of insulin resistance. Furthermore, Huc-MSC-ex treatment increased the expression of the insulin-dependent glucose transporter GLUT4 in myocytes [108]. In terms of glucose metabolism, Huc-MSC-ex enhanced the expression of GSK3β, a protein involved in glycogen synthesis in hepatocytes, glycogen synthase in hepatocytes, and pyruvate kinase in muscle cells, indicating its role in regulating glucose metabolism [108,109]. Moreover, Huc-MSC-ex inhibited β-cell apoptosis caused by STZ-induced islet damage, demonstrating its β-cell protective effects [107]. Another study utilizing Huc-MSC-derived exosomes, obtained through centrifugation and concentration, demonstrated improvements in chronic inflammation and hyperglycemia, key contributors to insulin resistance in the adipose tissue of patients with T2DM [108]. In insulin-resistant adipocytes induced by TNF-α and high glucose media, Huc-MSC-ex treatment increased the expression of adiponectin and IRS-1 while reducing leptin expression (Figure 6B). Adiponectin is an adipokine that enhances insulin sensitivity and possesses anti-inflammatory properties, whereas leptin is involved in regulating energy balance and can contribute to insulin resistance when dysregulated. These findings suggest that Huc-MSC-ex may ameliorate chronic inflammation in adipose tissues and improve insulin resistance by activating IRS-1 and modulating adipokine levels [108] (Figure 7). White adipose tissue (WAT) inflammation in obese patients contributes to insulin resistance through M1 macrophage polarization, which increases the secretion of pro-inflammatory markers such as iNOS and TNF-α [110]. To address this, studies have explored the use of adipose-derived stem cell (ADSC)-derived exosomes, collected through concentration and ExoQuick-TC, to improve insulin resistance by polarizing M1 macrophages to the M2 phenotype. ADSC-derived exosomes reduce the expression of inflammatory markers such as iNOS, TNF-α, and IL-12 in LPS- and IFN-γ-stimulated macrophages. Treatment with ADSC-derived exosomes has also been shown to improve glucose tolerance and insulin sensitivity in obesity-induced mice, with the exosome-treated group exhibiting a decreased expression of M1 phenotype markers such as TNF-α, IL-12, and IL-6, and an increased expression of the M2 phenotype marker Arg-1 (Figure 6C). These findings suggest that ADSC-derived exosomes alleviate WAT inflammation and im-prove insulin resistance [110].
Figure 6.
T2DM therapy using MSC-derived exosomes. (A) Changes in the expression of insulin signaling markers activated by Huc-MSC-ex (left) and insulin tolerance over time with or without Huc-MSC-ex treatment (right). Reprinted with permission [107]. Copyright 2018 © American Chemical Society. (B) Changes in the expression levels of adiponectin and IRS-1 depending on Huc-MSC-ex treatment (left) and the resulting effect on insulin resistance improvement (right). Reprinted with permission [108]. Copyright 2021 © Springer Nature. (C) Overview of the anti-inflammatory effects and insulin resistance improvement mechanism of ADSC-derived exosomes (left) reduction in inflammatory cytokines and M2 polarization effects (center), and the effect on insulin resistance improvement (right). Reprinted with permission [110]. Copyright 2017 © American Diabetes Association. (D) Mechanistic overview of insulin sensitivity changes in target cells according to the miR-29b-3p loading level of aged BM-MSC-derived exosomes. (left) and changes in insulin signaling-related protein expression upon miR-29b-3p inhibition (right). Reprinted with permission [111]. Copyright 2019 © American Chemical Society. (E) Changes in the apoptosis rate of pancreatic cells under hypoxia with or without Huc-MSC-ex treatment (left), and expression levels of apoptosis-related signaling proteins under hypoxia (right). Reprinted with permission [112]. Copyright 2020 © Springer Nature. AMPK = AMP-activated protein kinase; ARG = arginase; iNOS = inducible nitric oxide synthase; UCP1 = uncoupling protein 1; LPS = lipopolysaccharide; GSK = glycogen synthase kinase; GRP = glucose-regulated protein; eIF2 = eukaryotic initiation factor 2; CHOP = C/EBP homologous protein; MAPK = mitogen-activated protein kinase. * p < 0.05 and ** p < 0.01 vs. NCD-NS.
Figure 7.
Application of exosomes for myocyte insulin resistance in T2DM. MSC-derived exosomes act on myocytes to increase the expression of p-IRS1 and p-AKT, which are involved in the insulin signaling pathway, leading to increased GLUT4 translocation. Furthermore, MSC-derived exosomes downregulate TNF-α and improve cellular insulin resistance. IRS = insulin receptor substrate. AKT = protein kinase B; GLUT = glucose transporter; Blue arrows = signal transduction process of exosome; Black arrows = signal transduction process of insulins.
Another study demonstrated that BM-MSC-derived exosomes, obtained through several centrifugation steps, from older patients with T2DM were internalized by adipocytes, myocytes, and hepatocytes, contributing to the development of insulin resistance [111]. miRNA microarray analysis revealed elevated levels of miR-29b-3p in BM-MSC-derived exosomes from aged mice compared with young mice. Upon treatment with miR-29b-3p, insulin resistance was induced in adipocytes, myocytes, and hepatocytes through binding to the 3′ UTR of SIRT1 mRNA, which suppressed SIRT1 translation [111] (Figure 6D). To address insulin resistance, BM-MSC-specific nanocomplexes/aptamer-antagomiR-29b-3p were administered to aged mice, leading to a reduction in miR-29b-3p levels in BM-MSC-derived exosomes and a subsequent improvement in insulin resistance. These findings suggest that BM-MSCs could serve as therapeutic targets for treating aging-associated T2DM [111] (Figure 8).
Figure 8.
Application of exosomes for adipocyte insulin resistance in T2DM. Aged BM-MSC-derived exosomes induce insulin resistance in adipocytes. p-STAT3 present in MSC-derived exosomes acts on WAT to convert M1 Mφ to the Arg-1highM2 Mφ subtype. Anti-inflammatory cytokines released from the Arg-1highM2 Mφ subtype inhibit WAT inflammation and improve insulin resistance. MSC-derived exosomes also act on white adipocytes to increase SIRT-1 and adiponectin expression and decrease leptin expression, improving insulin resistance. STAT = signal transducer and activator of transcription; WAT = white adipose tissue; Blue arrows = signal transduction process of exosome; Red arrow = induction of IR by MiR-29b-3p in exosomes released by aged BM-MSC; Green arrows = signal transduction process of anti-inflammatory cytokines; Black arrows = signal transduction process of insulins.
5.4. Inhibition of β-Cell Apoptosis
A previous section highlighted how chronic hyperglycemia in T2DM imposes metabolic stress on pancreatic β-cells. Prolonged hyperglycemia raises oxygen demand, potentially creating hypoxic conditions and triggering β-cell apoptosis [113]. To enhance β-cell survival and function, studies have investigated the use of MSC-derived exosomes. MSCs are known to release large quantities of exosomes under hypoxic conditions [114], and their application has demonstrated improved β-cell survival and regeneration [112]. Co-culture of βTC-6 cells (mouse β-cell line) with Huc-MSC-derived exosomes, isolated through several centrifugation steps and concentration, under hypoxic conditions at high concentrations (50, 100, 200 μg/mL) enhanced cell survival and reduced the expression of ER stress-related proteins, including eIF2α, CHOP, and glucose-regulated protein 78 (GRP78). Sequencing analysis of exosome contents revealed an enrichment of miRNAs such as miR-21, let-7g, miR-1246, miR-381, and miR-100. Among these, miR-21 was shown to directly inhibit cell apoptosis by suppressing the expression of eIF2α, CHOP, GRP78, and GRP94 and inhibiting the activation of the p38 MAPK signaling pathway, providing insights into the therapeutic mechanisms of Huc-MSC-ex in β-cell therapies [112] (Figure 6E and Figure 9).
Figure 9.
Application of exosomes for β-cell protections in a hypoxic environment. miR-21 is present in Huc-MSC-derived exosomes. It suppresses β-cell apoptosis by inhibiting ER stress-related proteins in a hypoxic environment in β-cells caused by sustained hyperglycemia. ER = endoplasmic reticulum; Blue arrows = signal transduction pathways involving miR-21 within exosomes; Black arrows = signal transduction process of hyperglycemia-induced apoptosis.
Overall, MSC-derived exosomes from various sources have demonstrated significant potential in addressing both T1DM and T2DM through multiple mechanisms by combining immunomodulatory, regenerative, and metabolic regulatory functions. In T1DM, exosomes modulate immune responses by decreasing pro-inflammatory cytokines (e.g., IFN-γ and IL-17) and increasing anti-inflammatory cytokines (e.g., IL-4, IL-10, and TGF-β) in STZ-induced T1DM rat models. These cytokine changes are associated with an increase in regulatory T cells (CD25+Foxp3+ Treg) and M2 macrophage polarization, mediated by MSC-derived exosome-induced proliferation of mononuclear cells. In addition, MSC-derived exosomes transform dendritic cells into immature, immunosuppressive phenotypes, further suppressing autoreactive T cell activity and enhancing the production of immunosuppressive cytokines like IL-10. Enhanced expression of immunosuppressive factors such as TSG-6 in MSCs also contributes to the suppression of β-cell damage by modulating autoimmune responses. In T2DM, MSC-derived exosomes improve insulin sensitivity and glucose metabolism by upregulating insulin signaling pathways, increasing GLUT4 expression, and reducing insulin resistance markers. They also alleviate chronic inflammation by inducing macrophage polarization into the M2 phenotype and decreasing pro-inflammatory cytokines. Furthermore, preventing pancreatic β-cell apoptosis leads to promoting their regeneration and enhancing insulin secretion. miRNAs such as miR-21, let-7g, and miR-29b-3p in the exosomes are known to contribute to such therapeutic mechanisms.
6. Conclusions
Current MSC-based therapies have demonstrated potential in addressing DM by improving insulin sensitivity, modulating immune responses, and promoting tissue regeneration. MSCs alleviate inflammation in peripheral tissues and support β-cell survival under stress conditions via paracrine secretion of bioactive molecules such as cytokines, growth factors, and extracellular vesicles. These properties underscore that MSC-based therapies are valuable approaches for addressing the complex pathophysiology of diabetes. Nonetheless, several challenges, such as donor variability, difficulties in cell storage and handling, and reduced biological activity in hyperglycemic and inflammatory conditions, limit the broader application of MSC-based therapies. The low survival rates of transplanted MSCs in vivo and the risk of immune rejection further complicate their clinical use.
To address these challenges, MSC-derived exosomes have emerged as a promising cell-free therapeutic option. These exosomes retain the regenerative and immunomodulatory properties of MSCs while offering advantages such as low immunogenicity, enhanced stability, and ease of storage. Furthermore, various engineering strategies, such as surface modifications for tissue-specific targeting or drug loading to incorporate additional therapeutic agents, can enhance the therapeutic potential of MSC-derived exosomes.
However, current exosome-based therapies face several technical challenges. For instance, the quality and quantity of exosomal cargo are influenced by the MSC donor, with studies indicating that young MSC donors produce a richer secretome, leading to higher therapeutic efficacy. Additionally, achieving therapeutic doses requires large-scale in vitro cell culture platforms and advanced exosome isolation and purification techniques. Moreover, standardization is essential to facilitate clinical translation and ensure consistent outcomes.
In conclusion, MSC-derived exosomes represent a promising approach to addressing challenges in DM treatment. By regulating immune responses, protecting β-cells, and improving insulin sensitivity, they offer a comprehensive therapeutic strategy for both T1DM and T2DM. While overcoming the current limitations is essential, continued advancements in this field are expected to establish MSC-derived exosomes as a valuable tool in the development of innovative and effective DM therapies.
Author Contributions
Conceptualization, G.D.C. and J.-K.Y.; writing—original draft preparation, J.-E.K. and J.-W.L.; writing—review and editing, G.D.C. and J.-K.Y. All authors have read and agreed to the published version of the manuscript.
Funding
This study was financially supported by (i) the National Research Foundation of Korea (NRF) funded by the Korean Government (MSIT) (RS-2023-00213691), (ii) the Technology Innovation Program (RS-2024-00448758) funded by the Ministry of Trade, Industry & Energy (MOTIE, Korea), and (iii) the Chung-Ang University Graduate Research Scholarship in 2023.
Conflicts of Interest
The authors declare they have no competing interests.
References
- Ashrafizadeh, M.; Kumar, A.P.; Aref, A.R.; Zarrabi, A.; Mostafavi, E. Exosomes as Promising Nanostructures in Diabetes Mellitus: From Insulin Sensitivity to Ameliorating Diabetic Complications. Int. J. Nanomed. 2022, 17, 1229–1253. [Google Scholar] [CrossRef] [PubMed]
- Kumar, A.; Gangwar, R.; Zargar, A.A.; Kumar, R.; Sharma, A. Prevalence of Diabetes in India: A Review of IDF Diabetes Atlas 10th Edition. Curr. Diabetes Rev. 2024, 20, e130423215752. [Google Scholar] [CrossRef]
- Bekele, H.; Asefa, A.; Getachew, B.; Belete, A.M. Barriers and strategies to lifestyle and dietary pattern interventions for prevention and management of TYPE-2 diabetes in Africa, systematic review. J. Diabetes Res. 2020, 2020, 7948712. [Google Scholar] [CrossRef]
- Kaul, K.; Tarr, J.M.; Ahmad, S.I.; Kohner, E.M.; Chibber, R. Introduction to diabetes mellitus. In Diabetes: An Old Disease, a New Insight; Springer: Berlin/Heidelberg, Germany, 2013; pp. 1–11. [Google Scholar]
- Deepthi, B.; Sowjanya, K.; Lidiya, B.; Bhargavi, R.S.; Babu, P.S. A modern review of diabetes mellitus: An annihilatory metabolic disorder. J. In Silico In Vitro Pharmacol. 2017, 3, 1. [Google Scholar]
- Castaño, C.; Novials, A.; Párrizas, M. Exosomes and diabetes. Diabetes/Metab. Res. Rev. 2019, 35, e3107. [Google Scholar] [CrossRef] [PubMed]
- Lei, L.-M.; Lin, X.; Xu, F.; Shan, S.-K.; Guo, B.; Li, F.-X.; Zheng, M.-H.; Wang, Y.; Xu, Q.-S.; Yuan, L.-Q. Exosomes and Obesity-Related Insulin Resistance. Front. Cell Dev. Biol. 2021, 9, 651996. [Google Scholar] [CrossRef]
- Sun, Y.; Tao, Q.; Wu, X.; Zhang, L.; Liu, Q.; Wang, L. The Utility of Exosomes in Diagnosis and Therapy of Diabetes Mellitus and Associated Complications. Front. Endocrinol. 2021, 12, 756581. [Google Scholar] [CrossRef] [PubMed]
- Nathan, D.M. Long-term complications of diabetes mellitus. New Engl. J. Med. 1993, 328, 1676–1685. [Google Scholar] [CrossRef] [PubMed]
- Association, A.D. Diagnosis and classification of diabetes mellitus. Diabetes Care 2010, 33 (Suppl. S1), S62–S69. [Google Scholar] [CrossRef]
- Soltani, S.; Mansouri, K.; Aleagha, M.S.E.; Moasefi, N.; Yavari, N.; Shakouri, S.K.; Notararigo, S.; Shojaeian, A.; Pociot, F.; Yarani, R. Extracellular Vesicle Therapy for Type 1 Diabetes. Front. Immunol. 2022, 13, 865782. [Google Scholar] [CrossRef] [PubMed]
- Katsarou, A.; Gudbjörnsdottir, S.; Rawshani, A.; Dabelea, D.; Bonifacio, E.; Anderson, B.J.; Jacobsen, L.M.; Schatz, D.A.; Lernmark, Å. Type 1 diabetes mellitus. Nat. Rev. Dis. Primers 2017, 3, 1–17. [Google Scholar] [CrossRef] [PubMed]
- Daneman, D. Type 1 diabetes. Lancet 2006, 367, 847–858. [Google Scholar] [CrossRef] [PubMed]
- Liu, J.; Sun, X.; Zhang, F.-L.; Jin, H.; Yan, X.-L.; Huang, S.; Guo, Z.-N.; Yang, Y. Clinical potential of extracellular vesicles in type 2 diabetes. Front. Endocrinol. 2021, 11, 596811. [Google Scholar] [CrossRef]
- DeFronzo, R.A.; Ferrannini, E.; Groop, L.; Henry, R.R.; Herman, W.H.; Holst, J.J.; Hu, F.B.; Kahn, C.R.; Raz, I.; Shulman, G.I.; et al. Type 2 diabetes mellitus. Nat. Rev. Dis. Primers 2015, 1, 1–22. [Google Scholar] [CrossRef] [PubMed]
- Chen, L.; Magliano, D.J.; Zimmet, P.Z. The worldwide epidemiology of type 2 diabetes mellitus—Present and future perspectives. Nat. Rev. Endocrinol. 2012, 8, 228–236. [Google Scholar] [CrossRef]
- Mushahary, D.; Spittler, A.; Kasper, C.; Weber, V.; Charwat, V. Isolation, cultivation, and characterization of human mesenchymal stem cells. Cytom. Part. A 2018, 93, 19–31. [Google Scholar] [CrossRef]
- Pittenger, M.F.; Discher, D.E.; Péault, B.M.; Phinney, D.G.; Hare, J.M.; Caplan, A.I. Mesenchymal stem cell perspective: Cell biology to clinical progress. NPJ Regen. Med. 2019, 4, 22. [Google Scholar] [CrossRef] [PubMed]
- Ding, D.-C.; Shyu, W.-C.; Lin, S.-Z. Mesenchymal stem cells. Cell Transplant. 2011, 20, 5–14. [Google Scholar] [CrossRef]
- Mendt, M.; Rezvani, K.; Shpall, E. Mesenchymal stem cell-derived exosomes for clinical use. Bone Marrow Transplant. 2019, 54 (Suppl. S2), 789–792. [Google Scholar] [CrossRef]
- Lee, B.-C.; Kang, I.; Yu, K.-R. Therapeutic Features and Updated Clinical Trials of Mesenchymal Stem Cell (MSC)-Derived Exosomes. J. Clin. Med. 2021, 10, 711. [Google Scholar] [CrossRef]
- Kim, H.Y.; Kwon, S.; Um, W.; Shin, S.; Kim, C.H.; Park, J.H.; Kim, B. Functional extracellular vesicles for regenerative medicine. Small 2022, 18, 2106569. [Google Scholar] [CrossRef] [PubMed]
- Lee, J.-R.; Park, B.-W.; Kim, J.; Choo, Y.W.; Kim, H.Y.; Yoon, J.-K.; Kim, H.; Hwang, J.-W.; Kang, M.; Kwon, S.P.; et al. Nanovesicles derived from iron oxide nanoparticles–incorporated mesenchymal stem cells for cardiac repair. Sci. Adv. 2020, 6, eaaz0952. [Google Scholar] [CrossRef]
- Yoon, J.; Kim, D.; Kang, M.; Jang, H.; Park, H.; Lee, J.B.; Yi, S.W.; Kim, H.; Baek, S.; Park, D.B.; et al. Anti-Atherogenic Effect of Stem Cell Nanovesicles Targeting Disturbed Flow Sites. Small 2020, 16, 2000012. [Google Scholar] [CrossRef] [PubMed]
- Kalluri, R.; LeBleu, V.S. The biology, function, and biomedical applications of exosomes. Science 2020, 367, eaau6977. [Google Scholar] [CrossRef] [PubMed]
- Kharroubi, A.T.; Darwish, H.M. Diabetes mellitus: The epidemic of the century. World J. Diabetes 2015, 6, 850. [Google Scholar] [CrossRef]
- Ludvigsson, J.; Krisky, D.; Casas, R.; Battelino, T.; Castaño, L.; Greening, J.; Kordonouri, O.; Otonkoski, T.; Pozzilli, P.; Robert, J.-J.; et al. GAD65 antigen therapy in recently diagnosed type 1 diabetes mellitus. N. Engl. J. Med. 2012, 366, 433–442. [Google Scholar] [CrossRef]
- Agardh, C.-D.; Cilio, C.M.; Lethagen, Å.; Lynch, K.; Leslie, R.D.G.; Palmér, M.; Harris, R.A.; Robertson, J.A.; Lernmark, Å. Clinical evidence for the safety of GAD65 immunomodulation in adult-onset autoimmune diabetes. J. Diabetes Its Complicat. 2005, 19, 238–246. [Google Scholar] [CrossRef]
- Brovkina, O.; Dashinimaev, E. Advances and complications of regenerative medicine in diabetes therapy. PeerJ 2020, 8, e9746. [Google Scholar] [CrossRef] [PubMed]
- Ridler, C. Islet transplantation for T1DM. Nat. Rev. Endocrinol. 2016, 12, 373. [Google Scholar] [CrossRef]
- Shapiro, A.J.; Pokrywczynska, M.; Ricordi, C. Clinical pancreatic islet transplantation. Nat. Rev. Endocrinol. 2017, 13, 268–277. [Google Scholar] [CrossRef]
- De Klerk, E.; Hebrok, M. Stem cell-based clinical trials for diabetes mellitus. Front. Endocrinol. 2021, 12, 631463. [Google Scholar] [CrossRef]
- Aguayo-Mazzucato, C.; Bonner-Weir, S. Stem cell therapy for type 1 diabetes mellitus. Nat. Rev. Endocrinol. 2010, 6, 139–148. [Google Scholar] [CrossRef] [PubMed]
- Warshauer, J.T.; Bluestone, J.A.; Anderson, M.S. New frontiers in the treatment of type 1 diabetes. Cell Metab. 2020, 31, 46–61. [Google Scholar] [CrossRef]
- Ni, Q.; Pham, N.B.; Meng, W.S.; Zhu, G.; Chen, X. Advances in immunotherapy of type I diabetes. Adv. Drug Deliv. Rev. 2019, 139, 83–91. [Google Scholar] [CrossRef] [PubMed]
- De Luca, C.; Olefsky, J.M. Inflammation and insulin resistance. FEBS Lett. 2008, 582, 97–105. [Google Scholar] [CrossRef]
- Galicia-Garcia, U.; Benito-Vicente, A.; Jebari, S.; Larrea-Sebal, A.; Siddiqi, H.; Uribe, K.B.; Ostolaza, H.; Martín, C. Pathophysiology of type 2 diabetes mellitus. Int. J. Mol. Sci. 2020, 21, 6275. [Google Scholar] [CrossRef]
- Baynes, H. Classification, pathophysiology, diagnosis and management of diabetes mellitus. J. Diabetes Metab. 2015, 6, 1–9. [Google Scholar]
- Petersen, M.C.; Shulman, G.I. Mechanisms of insulin action and insulin resistance. Physiol. Rev. 2018, 98, 2133–2223. [Google Scholar] [CrossRef] [PubMed]
- Shulman, G.I. Cellular mechanisms of insulin resistance. J. Clin. Investig. 2000, 106, 171–176. [Google Scholar] [CrossRef]
- Dludla, P.V.; E Mabhida, S.; Ziqubu, K.; Nkambule, B.B.; E Mazibuko-Mbeje, S.; Hanser, S.; Basson, A.K.; Pheiffer, C.; Kengne, A.P. Pancreatic β-cell dysfunction in type 2 diabetes: Implications of inflammation and oxidative stress. World J. Diabetes 2023, 14, 130–146. [Google Scholar] [CrossRef]
- Biden, T.J.; Boslem, E.; Chu, K.Y.; Sue, N. Lipotoxic endoplasmic reticulum stress, β cell failure, and type 2 diabetes mellitus. Trends Endocrinol. Metab. 2014, 25, 389–398. [Google Scholar] [CrossRef]
- Plötz, T.; Lenzen, S. Mechanisms of lipotoxicity-induced dysfunction and death of human pancreatic beta cells under obesity and type 2 diabetes conditions. Obes. Rev. 2024, 25, e13703. [Google Scholar] [CrossRef] [PubMed]
- Piya, M.K.; Tahrani, A.A.; Barnett, A.H. Emerging treatment options for type 2 diabetes. Br. J. Clin. Pharmacol. 2010, 70, 631–644. [Google Scholar] [CrossRef]
- Susilawati, E.; Levita, J.; Susilawati, Y.; Sumiwi, S.A. Review of the Case Reports on Metformin, Sulfonylurea, and Thiazolidinedione Therapies in Type 2 Diabetes Mellitus Patients. Med. Sci. 2023, 11, 50. [Google Scholar] [CrossRef]
- Scheen, A.J. Sodium–glucose cotransporter type 2 inhibitors for the treatment of type 2 diabetes mellitus. Nat. Rev. Endocrinol. 2020, 16, 556–577. [Google Scholar] [CrossRef] [PubMed]
- Cañibano-Hernández, A.; del Burgo, L.S.; Espona-Noguera, A.; Ciriza, J.; Pedraz, J.L. Current advanced therapy cell-based medicinal products for type-1-diabetes treatment. Int. J. Pharm. 2018, 543, 107–120. [Google Scholar] [CrossRef] [PubMed]
- Raz, I.; Riddle, M.C.; Rosenstock, J.; Buse, J.B.; Inzucchi, S.E.; Home, P.D.; Del Prato, S.; Ferrannini, E.; Chan, J.C.; Leiter, L.A.; et al. Personalized management of hyperglycemia in type 2 diabetes: Reflections from a Diabetes Care Editors’ Expert Forum. Am. Diabetes Assoc. 2013, 36, 1779–1788. [Google Scholar]
- Huang, Q.; Huang, Y.; Liu, J. Mesenchymal stem cells: An excellent candidate for the treatment of diabetes mellitus. Int. J. Endocrinol. 2021, 2021, 9938658. [Google Scholar] [CrossRef]
- Li, H.; Zhu, H.; Ge, T.; Wang, Z.; Zhang, C. Mesenchymal stem cell-based therapy for diabetes mellitus: Enhancement strategies and future perspectives. Stem Cell Rev. Rep. 2021, 17, 1552–1569. [Google Scholar] [CrossRef]
- Chaudhury, A.; Duvoor, C.; Reddy Dendi, V.S.; Kraleti, S.; Chada, A.; Ravilla, R.; Marco, A.; Shekhawat, N.S.; Montales, M.T.; Kuriakose, K.; et al. Clinical review of antidiabetic drugs: Implications for type 2 diabetes mellitus management. Front. Endocrinol. 2017, 8, 6. [Google Scholar] [CrossRef] [PubMed]
- Sheykhhasan, M. Towards standardized stem cell therapy in type 2 diabetes mellitus: A systematic review. Curr. Stem Cell Res. Ther. 2019, 14, 75–76. [Google Scholar] [CrossRef] [PubMed]
- Pathak, V.; Pathak, N.M.; O’neill, C.L.; Guduric-Fuchs, J.; Medina, R.J. Therapies for type 1 diabetes: Current scenario and future perspectives. Clin. Med. Insights Endocrinol. Diabetes 2019, 12, 1179551419844521. [Google Scholar] [CrossRef] [PubMed]
- Si, Y.; Zhao, Y.; Hao, H.; Liu, J.; Guo, Y.; Mu, Y.; Shen, J.; Cheng, Y.; Fu, X.; Han, W. Infusion of mesenchymal stem cells ameliorates hyperglycemia in type 2 diabetic rats: Identification of a novel role in improving insulin sensitivity. Diabetes 2012, 61, 1616–1625. [Google Scholar] [CrossRef]
- Gao, L.R.; Zhang, N.K.; Zhang, Y.; Chen, Y.; Wang, L.; Zhu, Y.; Tang, H.H. Overexpression of apelin in Wharton’jelly mesenchymal stem cell reverses insulin resistance and promotes pancreatic β cell proliferation in type 2 diabetic rats. Stem Cell Res. Ther. 2018, 9, 339. [Google Scholar] [CrossRef] [PubMed]
- Gao, J.; Cheng, Y.; Hao, H.; Yin, Y.; Xue, J.; Zhang, Q.; Li, L.; Liu, J.; Xie, Z.; Yu, S.; et al. Decitabine assists umbilical cord-derived mesenchymal stem cells in improving glucose homeostasis by modulating macrophage polarization in type 2 diabetic mice. Stem Cell Res. Ther. 2019, 10, 259. [Google Scholar] [CrossRef] [PubMed]
- Waller, A.; Burns, T.; Mudge, M.; Belknap, J.; Lacombe, V. Insulin resistance selectively alters cell-surface glucose transporters but not their total protein expression in equine skeletal muscle. J. Vet. Intern. Med. 2011, 25, 315–321. [Google Scholar] [CrossRef]
- Zang, L.; Hao, H.; Liu, J.; Li, Y.; Han, W.; Mu, Y. Mesenchymal stem cell therapy in type 2 diabetes mellitus. Diabetol. Metab. Syndr. 2017, 9, 36. [Google Scholar] [CrossRef] [PubMed]
- Päth, G.; Perakakis, N.; Mantzoros, C.S.; Seufert, J. Stem cells in the treatment of diabetes mellitus—Focus on mesenchymal stem cells. Metabolism 2019, 90, 1–15. [Google Scholar] [CrossRef]
- Zhao, K.; Hao, H.; Liu, J.; Tong, C.; Cheng, Y.; Xie, Z.; Zang, L.; Mu, Y.; Han, W. Bone marrow-derived mesenchymal stem cells ameliorate chronic high glucose-induced β-cell injury through modulation of autophagy. Cell Death Dis. 2015, 6, e1885. [Google Scholar] [CrossRef]
- Xu, Y.; Tan, M.; Ma, X.; Li, H.; He, X.; Chen, Z.; Tan, Y.; Nie, W.; Rong, P.; Wang, W. Human mesenchymal stem cells–derived conditioned medium inhibits hypoxia-induced death of neonatal porcine islets by inducing autophagy. Xenotransplantation 2020, 27, e12556. [Google Scholar] [CrossRef] [PubMed]
- Hung, S.-C.; Pochampally, R.R.; Chen, S.-C.; Hsu, S.-C.; Prockop, D.J. Angiogenic effects of human multipotent stromal cell conditioned medium activate the PI3K-Akt pathway in hypoxic endothelial cells to inhibit apoptosis, increase survival, and stimulate angiogenesis. Stem Cells 2007, 25, 2363–2370. [Google Scholar] [CrossRef] [PubMed]
- Som, C.; Venkataramana, N.K. Evaluation of efficacy and regenerative potential of Wharton’s jelly and bone marrow derived mesenchymal stem cells in diabetic rats. J. Pre-Clin. Clin. Res. 2018, 12. [Google Scholar] [CrossRef]
- Serena, C.; Keiran, N.; Ceperuelo-Mallafre, V.; Ejarque, M.; Fradera, R.; Roche, K.; Nuñez-Roa, C.; Vendrell, J.; Fernández-Veledo, S. Obesity and type 2 diabetes alters the immune properties of human adipose derived stem cells. Stem Cells 2016, 34, 2559–2573. [Google Scholar] [CrossRef] [PubMed]
- Qi, Y.; Ma, J.; Li, S.; Liu, W. Applicability of adipose-derived mesenchymal stem cells in treatment of patients with type 2 diabetes. Stem Cell Res. Ther. 2019, 10, 274. [Google Scholar] [CrossRef]
- Seo, Y.; Shin, T.-H.; Kim, H.-S. Current strategies to enhance adipose stem cell function: An update. Int. J. Mol. Sci. 2019, 20, 3827. [Google Scholar] [CrossRef] [PubMed]
- Chang, T.-C.; Hsu, M.-F.; Wu, K.K. High glucose induces bone marrow-derived mesenchymal stem cell senescence by upregulating autophagy. PLoS ONE 2015, 10, e0126537. [Google Scholar] [CrossRef] [PubMed]
- Whiteside, T. Exosomes carrying immunoinhibitory proteins and their role in cancer. Clin. Exp. Immunol. 2017, 189, 259–267. [Google Scholar] [CrossRef] [PubMed]
- Constantin, G.; Marconi, S.; Rossi, B.; Angiari, S.; Calderan, L.; Anghileri, E.; Gini, B.; Bach, S.D.; Martinello, M.; Bifari, F.; et al. Adipose-derived mesenchymal stem cells ameliorate chronic experimental autoimmune encephalomyelitis. Stem Cells 2009, 27, 2624–2635. [Google Scholar] [CrossRef] [PubMed]
- Tomchuck, S.L.; Zwezdaryk, K.J.; Coffelt, S.B.; Waterman, R.S.; Danka, E.S.; Scandurro, A.B. Toll-like receptors on human mesenchymal stem cells drive their migration and immunomodulating responses. Stem Cells 2008, 26, 99–107. [Google Scholar] [CrossRef]
- Squillaro, T.; Peluso, G.; Galderisi, U. Clinical trials with mesenchymal stem cells: An update. Cell Transplant. 2016, 25, 829–848. [Google Scholar] [CrossRef] [PubMed]
- Spelat, R.; Ferro, F.; Contessotto, P.; Warren, N.J.; Marsico, G.; Armes, S.P.; Pandit, A. A worm gel-based 3D model to elucidate the paracrine interaction between multiple myeloma and mesenchymal stem cells. Mater. Today Bio 2020, 5, 100040. [Google Scholar] [CrossRef]
- Markel, T.A.; Drucker, N.A.; Jensen, A.R.; Olson, K.R. Human mesenchymal stem cell hydrogen sulfide production critically impacts the release of other paracrine mediators after injury. J. Surg. Res. 2020, 254, 75–82. [Google Scholar] [CrossRef] [PubMed]
- Spees, J.L.; Olson, S.D.; Ylostalo, J.; Lynch, P.J.; Smith, J.; Perry, A.; Peister, A.; Wang, M.Y.; Prockop, D.J. Differentiation, cell fusion, and nuclear fusion during ex vivo repair of epithelium by human adult stem cells from bone marrow stroma. Proc. Natl. Acad. Sci. USA 2003, 100, 2397–2402. [Google Scholar] [CrossRef]
- Spees, J.L.; Lee, R.H.; Gregory, C.A. Mechanisms of mesenchymal stem/stromal cell function. Stem Cell Res. Ther. 2016, 7, 125. [Google Scholar] [CrossRef] [PubMed]
- Lai, R.C.; Arslan, F.; Lee, M.M.; Sze, N.S.K.; Choo, A.; Chen, T.S.; Salto-Tellez, M.; Timmers, L.; Lee, C.N.; El Oakley, R.M.; et al. Exosome secreted by MSC reduces myocardial ischemia/reperfusion injury. Stem Cell Res. 2010, 4, 214–222. [Google Scholar] [CrossRef] [PubMed]
- Le Blanc, K.; Frassoni, F.; Ball, L.; Locatelli, F.; Roelofs, H.; Lewis, I.; Lanino, E.; Sundberg, B.; Bernardo, M.E.; Remberger, M.; et al. Mesenchymal stem cells for treatment of steroid-resistant, severe, acute graft-versus-host disease: A phase II study. Lancet 2008, 371, 1579–1586. [Google Scholar] [CrossRef] [PubMed]
- Toh, W.S.; Foldager, C.B.; Pei, M.; Hui, J.H.P. Advances in mesenchymal stem cell-based strategies for cartilage repair and regeneration. Stem Cell Rev. Rep. 2014, 10, 686–696. [Google Scholar] [CrossRef]
- Zhang, S.; Chu, W.C.; Lai, R.C.; Lim, S.K.; Hui, J.H.P.; Toh, W.S. Exosomes derived from human embryonic mesenchymal stem cells promote osteochondral regeneration. Osteoarthr. Cartil. 2016, 24, 2135–2140. [Google Scholar] [CrossRef]
- Pei, M.; He, F.; Boyce, B.; Kish, V. Repair of full-thickness femoral condyle cartilage defects using allogeneic synovial cell-engineered tissue constructs. Osteoarthr. Cartil. 2009, 17, 714–722. [Google Scholar] [CrossRef]
- Zhang, S.; Jiang, Y.Z.; Zhang, W.; Chen, L.; Tong, T.; Liu, W.; Mu, Q.; Liu, H.; Ji, J.; Ouyang, H.W.; et al. Neonatal desensitization supports long-term survival and functional integration of human embryonic stem cell-derived mesenchymal stem cells in rat joint cartilage without immunosuppression. Stem Cells Dev. 2013, 22, 90–101. [Google Scholar] [CrossRef]
- Valadi, H.; Ekström, K.; Bossios, A.; Sjöstrand, M.; Lee, J.J.; Lötvall, J.O. Exosome-mediated transfer of mRNAs and microRNAs is a novel mechanism of genetic exchange between cells. Nat. Cell Biol. 2007, 9, 654–659. [Google Scholar] [CrossRef] [PubMed]
- Gong, M.; Yu, B.; Wang, J.; Wang, Y.; Liu, M.; Paul, C.; Millard, R.W.; Xiao, D.-S.; Ashraf, M.; Xu, M. Mesenchymal stem cells release exosomes that transfer miRNAs to endothelial cells and promote angiogenesis. Oncotarget 2017, 8, 45200. [Google Scholar] [CrossRef] [PubMed]
- Kim, J.Y.; Rhim, W.-K.; Seo, H.J.; Lee, J.Y.; Park, C.G.; Han, D.K. Comparative analysis of MSC-derived exosomes depending on cell culture media for regenerative bioactivity. Tissue Eng. Regen. Med. 2021, 18, 355–367. [Google Scholar] [CrossRef]
- Jang, H.-J.; Shim, K.-S.; Lee, J.; Park, J.H.; Kang, S.-J.; Shin, Y.M.; Lee, J.B.; Baek, W.; Yoon, J.-K. Engineering of Cell Derived-Nanovesicle as an Alternative to Exosome Therapy. Tissue Eng. Regen. Med. 2024, 21, 1–19. [Google Scholar] [CrossRef] [PubMed]
- Ha, D.H.; Kim, H.-K.; Lee, J.; Kwon, H.H.; Park, G.-H.; Yang, S.H.; Jung, J.Y.; Choi, H.; Lee, J.H.; Sung, S.; et al. Mesenchymal stem/stromal cell-derived exosomes for immunomodulatory therapeutics and skin regeneration. Cells 2020, 9, 1157. [Google Scholar] [CrossRef]
- Zhang, J.-M.; An, J. Cytokines, inflammation, and pain. Int. Anesthesiol. Clin. 2007, 45, 27–37. [Google Scholar] [CrossRef]
- Cicchese, J.M.; Evans, S.; Hult, C.; Joslyn, L.R.; Wessler, T.; Millar, J.A.; Marino, S.; Cilfone, N.A.; Mattila, J.T.; Linderman, J.J.; et al. balance of pro-and anti-inflammatory signals controls disease and limits pathology. Immunol. Rev. 2018, 285, 147–167. [Google Scholar] [CrossRef] [PubMed]
- Murray, P.J. Macrophage polarization. Annu. Rev. Physiol. 2017, 79, 541–566. [Google Scholar] [CrossRef] [PubMed]
- Opal, S.M.; DePalo, V.A. Anti-inflammatory cytokines. Chest 2000, 117, 1162–1172. [Google Scholar] [CrossRef]
- Willis, G.R.; Fernandez-Gonzalez, A.; Anastas, J.; Vitali, S.H.; Liu, X.; Ericsson, M.; Kwong, A.; Mitsialis, S.A.; Kourembanas, S. Mesenchymal stromal cell exosomes ameliorate experimental bronchopulmonary dysplasia and restore lung function through macrophage immunomodulation. Am. J. Respir. Crit. Care Med. 2018, 197, 104–116. [Google Scholar] [CrossRef]
- Cho, B.S.; Kim, J.O.; Ha, D.H.; Yi, Y.W. Exosomes derived from human adipose tissue-derived mesenchymal stem cells alleviate atopic dermatitis. Stem Cell Res. Ther. 2018, 9, 187. [Google Scholar] [CrossRef] [PubMed]
- Wei, H.; Chen, Q.; Lin, L.; Sha, C.; Li, T.; Liu, Y.; Yin, X.; Xu, Y.; Chen, L.; Gao, W.; et al. Regulation of exosome production and cargo sorting. Int. J. Biol. Sci. 2021, 17, 163. [Google Scholar] [CrossRef]
- Anand, S.; Samuel, M.; Kumar, S.; Mathivanan, S. Ticket to a bubble ride: Cargo sorting into exosomes and extracellular vesicles. Biochim. Biophys. Acta (BBA)-Proteins Proteom. 2019, 1867, 140203. [Google Scholar] [CrossRef] [PubMed]
- Lai, R.C.; Yeo, R.W.Y.; Tan, K.H.; Lim, S.K. Exosomes for drug delivery—A novel application for the mesenchymal stem cell. Biotechnol. Adv. 2013, 31, 543–551. [Google Scholar] [CrossRef] [PubMed]
- Sun, Y.; Liu, G.; Zhang, K.; Cao, Q.; Liu, T.; Li, J. Mesenchymal stem cells-derived exosomes for drug delivery. Stem Cell Res. Ther. 2021, 12, 561. [Google Scholar] [CrossRef] [PubMed]
- Cui, G.-H.; Guo, H.-D.; Li, H.; Zhai, Y.; Gong, Z.-B.; Wu, J.; Liu, J.-S.; Dong, Y.-R.; Hou, S.-X. RVG-modified exosomes derived from mesenchymal stem cells rescue memory deficits by regulating inflammatory responses in a mouse model of Alzheimer’s disease. Immun. Ageing 2019, 16, 10. [Google Scholar] [CrossRef] [PubMed]
- Hunter, P. The inflammation theory of disease: The growing realization that chronic inflammation is crucial in many diseases opens new avenues for treatment. EMBO Rep. 2012, 13, 968–970. [Google Scholar] [CrossRef]
- Nojehdehi, S.; Soudi, S.; Hesampour, A.; Rasouli, S.; Soleimani, M.; Hashemi, S.M. Immunomodulatory effects of mesenchymal stem cell–derived exosomes on experimental type-1 autoimmune diabetes. J. Cell. Biochem. 2018, 119, 9433–9443. [Google Scholar] [CrossRef] [PubMed]
- Favaro, E.; Carpanetto, A.; Caorsi, C.; Giovarelli, M.; Angelini, C.; Cavallo-Perin, P.; Tetta, C.; Camussi, G.; Zanone, M.M. Human mesenchymal stem cells and derived extracellular vesicles induce regulatory dendritic cells in type 1 diabetic patients. Diabetologia 2016, 59, 325–333. [Google Scholar] [CrossRef]
- Shigemoto-Kuroda, T.; Oh, J.Y.; Kim, D.-K.; Jeong, H.J.; Park, S.Y.; Lee, H.J.; Park, J.W.; Kim, T.W.; An, S.Y.; Prockop, D.J.; et al. MSC-derived extracellular vesicles attenuate immune responses in two autoimmune murine models: Type 1 diabetes and uveoretinitis. Stem Cell Rep. 2017, 8, 1214–1225. [Google Scholar] [CrossRef] [PubMed]
- Sharma, R.; Kumari, M.; Mishra, S.; Chaudhary, D.K.; Kumar, A.; Avni, B.; Tiwari, S. Exosomes secreted by umbilical cord blood-derived mesenchymal stem cell attenuate diabetes in mice. J. Diabetes Res. 2021, 2021, 9534574. [Google Scholar] [CrossRef] [PubMed]
- Mahdipour, E., Z. Salmasi, and N. Sabeti, Potential of stem cell-derived exosomes to regenerate β islets through Pdx-1 dependent mechanism in a rat model of type 1 diabetes. J. Cell. Physiol. 2019, 234, 20310–20321. [Google Scholar] [CrossRef]
- Sabry, D.; Marzouk, S.; Zakaria, R.; Ibrahim, H.A.; Samir, M. The effect of exosomes derived from mesenchymal stem cells in the treatment of induced type 1 diabetes mellitus in rats. Biotechnol. Lett. 2020, 42, 1597–1610. [Google Scholar] [CrossRef] [PubMed]
- Nyenwe, E.A.; Jerkins, T.W.; Umpierrez, G.E.; Kitabchi, A.E. Management of type 2 diabetes: Evolving strategies for the treatment of patients with type 2 diabetes. Metabolism 2011, 60, 1–23. [Google Scholar] [CrossRef]
- Holz IV IV, G.G.; Kiihtreiber, W.M.; Habener, J.F. Pancreatic beta-cells are rendered glucose-competent by the insulinotropic hormone glucagon-like peptide-1 (7-37). Nature 1993, 361, 362–365. [Google Scholar] [CrossRef] [PubMed]
- Sun, Y.; Shi, H.; Yin, S.; Ji, C.; Zhang, X.; Zhang, B.; Wu, P.; Shi, Y.; Mao, F.; Yan, Y.; et al. Human mesenchymal stem cell derived exosomes alleviate type 2 diabetes mellitus by reversing peripheral insulin resistance and relieving β-cell destruction. ACS Nano 2018, 12, 7613–7628. [Google Scholar] [CrossRef]
- Chen, M.-T.; Zhao, Y.-T.; Zhou, L.-Y.; Li, M.; Zhang, Q.; Han, Q.; Xiao, X.-H. Exosomes derived from human umbilical cord mesenchymal stem cells enhance insulin sensitivity in insulin resistant human adipocytes. Curr. Med. Sci. 2021, 41, 87–93. [Google Scholar] [CrossRef] [PubMed]
- Abu-Rmeileh, N.M.; Husseini, A.; Capewell, S.; O’Flaherty, M. Preventing type 2 diabetes among Palestinians: Comparing five future policy scenarios. BMJ Open 2013, 3, e003558. [Google Scholar] [CrossRef] [PubMed]
- Zhao, H.; Shang, Q.; Pan, Z.; Bai, Y.; Li, Z.; Zhang, H.; Zhang, Q.; Guo, C.; Zhang, L.; Wang, Q. Exosomes from adipose-derived stem cells attenuate adipose inflammation and obesity through polarizing M2 macrophages and beiging in white adipose tissue. Diabetes 2018, 67, 235–247. [Google Scholar] [CrossRef]
- Su, T.; Xiao, Y.; Xiao, Y.; Guo, Q.; Li, C.; Huang, Y.; Deng, Q.; Wen, J.; Zhou, F.; Luo, X.-H. Bone marrow mesenchymal stem cells-derived exosomal MiR-29b-3p regulates aging-associated insulin resistance. ACS Nano 2019, 13, 2450–2462. [Google Scholar] [CrossRef]
- Sato, Y.; Inoue, M.; Yoshizawa, T.; Yamagata, K. Moderate hypoxia induces β-cell dysfunction with HIF-1–independent gene expression changes. PLoS ONE 2014, 9, e114868. [Google Scholar] [CrossRef] [PubMed]
- Zhang, H.-C.; Liu, X.-B.; Huang, S.; Bi, X.-Y.; Wang, H.-X.; Xie, L.-X.; Wang, Y.-Q.; Cao, X.-F.; Lv, J.; Xiao, F.-J.; et al. Microvesicles derived from human umbilical cord mesenchymal stem cells stimulated by hypoxia promote angiogenesis both in vitro and in vivo. Stem Cells Dev. 2012, 21, 3289–3297. [Google Scholar] [CrossRef]
- Chen, J.; Chen, J.; Cheng, Y.; Fu, Y.; Zhao, H.; Tang, M.; Zhao, H.; Lin, N.; Shi, X.; Lei, Y.; et al. Mesenchymal stem cell-derived exosomes protect beta cells against hypoxia-induced apoptosis via miR-21 by alleviating ER stress and inhibiting p38 MAPK phosphorylation. Stem Cell Res. Ther. 2020, 11, 97. [Google Scholar] [CrossRef] [PubMed]
Disclaimer/Publisher’s Note: The statements, opinions and data contained in all publications are solely those of the individual author(s) and contributor(s) and not of MDPI and/or the editor(s). MDPI and/or the editor(s) disclaim responsibility for any injury to people or property resulting from any ideas, methods, instructions or products referred to in the content. |
© 2025 by the authors. Licensee MDPI, Basel, Switzerland. This article is an open access article distributed under the terms and conditions of the Creative Commons Attribution (CC BY) license (https://creativecommons.org/licenses/by/4.0/).




