Abstract
Due to the major environmental impact of peat-based growing media production and the need of lowering greenhouse gas emissions in all sectors, a wider application of peat substitutes in growing media is requested. All peat substitutes under use have constraints associated with their properties. Therefore, a preliminary test procedure for identifying new raw materials as peat substitutes in growing media was developed and validated. By applying the preliminary test procedure, the potential limitations of cultivation of potential peat substitutes are indicated, and measures for cultivation regulation are recommended. For the development of the new preliminary test procedure, four raw materials were investigated: composted heather, alder, cattail, and reed. The preliminary test procedure comprises several material and technological criteria as well as aspects of plant cultivation, enabling the evaluation of the raw materials and the processed components for growing media. Results derived from the preliminary test procedure were checked and confirmed by experiments with horticultural crops in different sections of commercial horticulture. Within two years, the identification of new peat substitutes was possible by the application of the preliminary test procedure and its test criteria, which provide a structure for the systematic investigation of potential new peat substitutes starting with the raw material.
Keywords:
peat substitute; growing media; decision tree; feasibility; heather; cattail; reed; alder; peat reduction 1. Introduction
For several decades, peat has been the most important component for growing media [1] due to its ideal chemical, physical, and biological properties in plant cultivation [2]. Globally, about 90 million m3 of peat are produced per year from which 40 million m3 are used in horticulture [3,4]. Starting as a by-product, it is often to be found as the only component in a growing medium. The search for peat substitutes started in the 1980s due to rising awareness of the importance of peatland conservation especially focusing on nature conservation [1]. Recently, peatlands came into focus in the light of climate conservation due to the large stocks of carbon contained in peatlands. At present, several peat substitutes are already under use such as coconut fibers, wood fibers, compost, and many other [5,6,7,8,9,10]. However, there are constraints for each of these peat substitutes that limit their usage in large quantities, or the available amounts of these peat substitutes are limited (e.g. [2,11]). Therefore, new materials for growing media have to be found, which first of all have to be tested if they meet the material requirements. Up to now, a lot of plant trials with different raw materials and different combinations of growing media components were conducted (e.g. [12]). First, these trials are cost intensive and often cannot directly be compared to each other since e.g., experimental conditions differ. Second, due to the mixture of three or more substrate components in plant trials, results cannot be clearly attributed to a single substrate component. Due to this, it is often not clear if a raw material per se is not applicable or if it might be promising to specifically modulate some of its unfavorable characteristics by for instance another processing or mixing with other materials.
Due to these reasons, a new test procedure for raw materials focusing on material characteristics was developed, the application of which makes the trials of different materials tested as growing media components comparable. Several raw materials (heather, cattail, reed, and alder) were investigated by this new test procedure, and their suitability as a growing media component was evaluated. By using a hierarchical combination of test criteria, the resulting test procedure helps to identify completely unsuited substrate components with simple tests at an early stage of the procedure and gives enough information on problematic characteristics of more promising candidates at later stages so that it can be decided if these can be overcome technically. Various chemical, physical, and biological analyses are applied at different steps of the test procedure starting with material and simple substrate analyses of a raw material, continuing with extended substrate analyses on the chemical and physical properties of a processed raw material and ideally finishing with the plant test under practical conditions. The possible limitations of properties of potential peat substitutes, such as the water-holding capacity and N immobilization, are indicated, and measures for plant cultivation regulation are recommended. In the future, the test procedure needs to be extended by economic and ecological criteria such as availability studies, cost effectiveness, and life cycle analyses.
The selection of the raw materials under investigation created synergy effects among climate protection, nature conservation, and the interests of agriculture and horticulture. These raw materials were derived from landscape conservation of a terrestrial site (heather maintenance) and from water affected or rewetted sites (reed, cattail, alder). The new raw materials tested here were selected according to a possible cultivation on rewetted peatlands as paludiculture crop or in order to utilize material from landscape conservation. It was not possible to include availability aspects in the investigation. The replacement of peat in horticulture needs to be achieved by applying a broad set of peat substitutes of which each may be available in smaller amounts only.
The objective of our study is to demonstrate the feasibility of the first steps of a test procedure for peat substitutes by presenting the results of several raw materials applying the test criteria regarding material aspects. In the future, economic and ecological aspects need to be added to the test procedure. We hypothesize that the test procedure enables a true-proof identification of peat substitutes for growing media in horticulture.
2. Materials and Methods
2.1. Test Procedure and Test Criteria
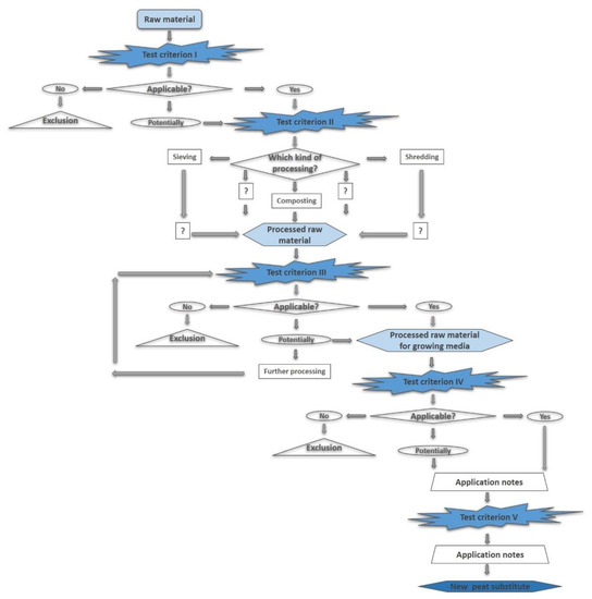
In general, the test procedure starts with simple and quick tests and only if these are passed through successively, more complex and time-consuming tests are performed in the following steps. The aim is to assure that the materials show a high probability being a new peat substitute but also to identify and sort out unsuitable materials as early as possible. Furthermore, especially, the more complex tests will first give information regarding how to handle the material in practice. The test procedure for new components of growing media involves several consecutive test criteria, which are applied successively (Figure 1).
Figure 1.
Decision tree for testing raw materials as potential components for growing media.
The investigation of a new raw material using the proposed test procedure is performed in two consecutive years or seasons, which are called stage 1 and stage 2. In stage 1, test criteria I–IV are applied to the same batch of raw material resulting in a first rating of the horticultural suitability in laboratory and greenhouse experiments. In stage 2, steps I to IV of the test procedure have to be applied again with a new batch of the raw material in order to check reproducibility of the results of stage 1. The implementation of adaptations, e.g., in the processing of a raw material or fertilization strategies are possible. Finally, stage 2 complements experiments under laboratory and greenhouse conditions by experiments under practical conditions (test criterion V).
First, test criterion I (TC I) comprises material and simple substrate analyses of the not processed raw material, which include the determination of nutrient contents (% N, P, K in dry matter) as well as C/N ratio, volume weight (g L−1), pH, and salt content (g KCl L−1). If required due to the origin of the raw material, additional parameters, e.g., heavy metals or herbicides, are to be analysed.
If the raw material under investigation does not show any constraints, test criterion II (TC II) follows, which deals with the way of processing of the raw material. Depending on the properties of the raw material, different ways of processing are possible. At the beginning of the investigation of a new raw material, simple ways of processing are conducted such as e.g., sieving, chopping, or shredding. If some information from pre-studies on a raw material already exists, more complex methods of processing such as composting or extruding can be considered. At the end of composting, the level of maturity is determined.
Next, in test criterion III (TC III), extended substrate analyses on chemical and physical properties are applied on the processed materials; because of the processing in TC II, some properties of the processed raw material might have changed. Therefore, chemical analyses such as volume weight, pH, salt content, and nutrient contents (mineral N contents, plant available P and K, mg L−1) are conducted again as well as physical analyses such as water, air capacity, and particle size distribution. In order to determine the demand on liming, the buffer curves of the processed raw material are determined.
In the following test criterion IV (TC IV), more complex substrate analyses of the potential substrate components are conducted. Stability tests of the nitrogen budget and CO2 incubation tests are carried out. In order to attribute material characteristics for possible instabilities, water and salt-extractable C and N compounds as well as hemicellulose, cellulose, and lignin contents are analysed. Other complex analyses are standardized growing tests under controlled conditions, which summarize material characteristics and reflect them in plant growth.
In the last test criterion V (TC V), tests under practical conditions are performed in different sections of horticulture. During cultivation, substrate analyses are performed in order to check for the adaptation of fertilization, liming, or irrigation during cultivation. At the end of cultivation, plant biomass as well as N, P, and K (% in dry matter) in leaf biomass are analysed. The quality of the plants for marketable yield is also assessed.
Test criteria I–IV can be conducted within the first season or year with the same batch of raw material (stage 1). During the next season or year (stage 2), steps I to IV of the test procedure have to be applied again with a new batch of the raw material in order to check the reproducibility of the results (e.g. homogeneity of the raw material). If this run was again successful, tests under practical conditions (TC V) have to be performed considering the application notes developed from test criteria I–IV. If results from criteria I–IV are not satisfying, before continuing in the test procedure, modifications can be carried out, and their effect can be checked at different levels of the decision tree—for instance, in processing the raw materials (TC II) or in running the growing tests (TC IV). If all the test criteria are completed successfully, the test procedure results in a new peat substitute considering material aspects that can be applied in practice, possibly under consideration of application notes. In the future, economic and ecological criteria need to be added to the test procedure.
2.2. Raw Materials and Experiment Treatments
In order to confirm the test procedure, it was applied to several raw materials. In all experiments, milled white peat (fine to medium particle size; hereinafter referred to as “peat”) derived from the Baltic States was used as control and for mixing. Heather (Calluna vulgaris) was mowed at the military training area Nordhorn in Lower Saxony, Germany. Subsequently, the heather material was chopped and composted for 8 months (September to April). After composting, it was sieved to 0–10 mm particle size. Alder (Alnus glutinosa) was harvested from a hedge bank near Bad Bentheim, Germany. Before chopping, the leaves were removed from the stem. Alder chaffs were sieved to 0–10 mm. In stage 1, cattail (Typha angustifolia) was harvested without seeds at the estuary of the river Danube, Romania, in January, and reed (Phragmites australis) was harvested in a nature conservation area “Untere Wuemme” near Bremen in February. After drying the plant material of reed and cattail, it was chopped and sieved to 3–6 mm particle size.
Analyses of the different raw materials in the test procedure were performed with single raw materials and their mixtures with peat. For experimental treatments of stage 1, see the following table (Table 1).
Table 1.
Treatments and mixing ratios in stage 1.
According to the results from stage 1, experimental treatments were adapted in stage 2 as well as reed was excluded from further analyses. In contrast to the first year, Typha latifolia was used in the experiments of the second year. Peat 100, Cal 100, Cal 50, Al 50, Al 25, Ty 50, and Ty 25 were set up as experimental treatments in stage 2 (for more details, see [13]).
2.3. Analyses of Raw Materials and Treatments
The following methods were used for test criterion I. Volume weight of each treatment was determined according to VDLUFA [14]. pH was measured in CaCl2 [15] and salt content in distilled water [16]. Nutrients (% N, % P, % K) of raw materials in the dry matter (d. m.) were determined. C (% in d. m.) and N (% in d. m.) were measured by oxidative burning of the sample at 1080 °C with an elementary analyzer (vario EL III, Elementar) [17]. For P (% in d. m.) and K (% in d. m.), 0.1 g of the dry matter of each raw material was ashed at 480 °C overnight, and the ash was transferred in 0.5 M HCl. P (% in d. m.) was measured at 470 nm with an UV VIS spectrometer after staining with the molybdenum yellow method and K (% in d. m.) in a CsCl matrix at 767 nm with an AAS.
For test criterion II, the technical processing of the raw materials was performed. In the case of the raw materials used in these investigation, alder, cattail, and reed were shredded and sieved. Drawing on results from previous experiments with heather, this material was composted, and the degree of rotting (Rottegrad index) was determined for heather compost [18,19].
For test criterion III, besides volume weight (g L−1), pH, and salt content (g KCl L−1), plant available nutrients (mineral N, P, K; mg L−1) of processed raw materials and mixtures were extracted with CaCl2 and DTPA (CAT extract) according to VDLUFA [20]. Mineral nitrogen (Nmin (CAT)) was measured with a Skalar rapid flow analyzer, P in the CAT extract was measured as described in the previous section, and K (CAT) was analysed at 767 nm with an AAS.
The maximum water-holding capacity (WHCmax, % v/v) was determined according to VDLUFA [21]. Water and air capacity (% v/v) were determined for each treatment at the pressure head levels −10 hPa, −50 hPa, and −100 hPa and the plant available water (% v/v) was calculated as the amount of water between −10 and −100 hPa [22]. Particle size distribution (% m/m) was determined for each processed raw material according to DIN EN 11540 [23]. Buffer curves were carried out for each treatment in order to determine the required amount of lime for adjusting the pH value in the subsequent experiments. For liming, CaCO3 (85%) was used.
For test criterion IV, more elaborate analyses of C dynamics, standardized growing tests, and stability tests were performed. The stability of the budget of mineral N was tested according to VDLUFA [24] by adding 1000 mg of mineral N to 75 g material of each treatment (60% WHCmax), adjusting to pH 6, and measuring Nmin (CAT) at the start of the incubation at 25 °C. After 20 days, the Nmin of each treatment was extracted with CAT and determined with a Skalar flow analyzer. Differences between Nmin (CAT) after 20 days and Nmin (CAT) at the start provide information on the degree of N immobilization or N mobilization of a material.
To obtain a rough idea concerning the plant tolerability of the processed raw materials, standardized growing tests with Chinese cabbage under constant temperature and illumination cycles were performed [25]. First, 25 seeds of Chinese cabbage were sown in pots containing the fertilized and limed growing media mixtures of the respective treatments (5 replicates). Chinese cabbage was watered daily; seed germination was recorded daily for 7 days, and leaf development and leaf color were observed daily from day 7 until day 21. After 21 days, plant biomass was harvested, and fresh and dry matter as well as the percentage of N, P, and K in the dry matter of the plants were determined. In stage 2, fertilization of the treatments was adjusted to the amount of immobilized N determined in the N stability test.
Degradation stability was determined by incubation experiments of each treatment at 60% of WHCmax and measurement of microbial-derived CO2 [26]. This was done at the original pH value and at pH 6, a horticultural relevant pH value. Each treatment was incubated with five replications. Incubation took place at 20 °C for 13 days. At day 1, 2, 3, 6, 9, and 13 after the start of the incubation, samples were taken and titrated. The amount of released CO2 was calculated for every sampling date according to Alef [1991; [26]], and cumulated CO2 sums over 13 days were displayed.
For the determination of easily degradable compounds such as e.g., carbohydrates [27,28], processed raw materials were extracted with 0.5 M K2SO4 at 20 °C and 80 °C, respectively, according to an experimental set-up of Amha Amde [2011; [29]]. Salt-soluble C (SSC) compounds were analysed with a liquid TOC analyzer (vario TOC cube, Elementar Analysensysteme GmbH, Germany).
The amounts of lignin-derived phenols as slowly degradable organic compounds were determined for each processed raw material using alkaline Cu oxidation following the method of Hedges and Ertel (1982; [30]) modified by Dao et al. (2018; [31]). Total lignin-derived phenols (VSC) were defined as the sum of individual units vanillyl (V), syringyl (S), and cinnamyl (C).
Total contents of hemicellulose, cellulose, and lignin were analysed by determination of the amount of acid–detergent–fiber (ADF) according to an abbreviated version of the VDLUFA method [32], the amount of the neutral–detergent–fiber (aNDF) [33] and the amount of acid–detergent–lignin (ADL) [34], respectively. The C and N contents of the sample residues of each fraction were measured with an elemental analyzer (vario EL III, Elementar Analysensysteme GmbH, Germany).
Only processed raw materials and mixtures according to the treatments successfully applied TC I to TC IV were used for stage 2. Here, growing tests with treatments Peat 100, Cal 100, Cal 50, Al 50, Al 25, and an in-house growing medium were performed under practical conditions in three different companies specialized in the cultivation of vegetables, ornamentals, as well as tree nursery plants. Due to logistical delays, Ty 50 and Ty 25 could not be tested. Basil (Ocimum basilicum—variety Marian) was cultivated according to the rules of an organic farming association for six weeks in a greenhouse, cyclamen (Cyclamen persicum—variety Verano) was cultivated for four months in a greenhouse, and yew (Taxus baccata—variety Renkes Kleiner Grüner) was cultivated for five months in containers outdoors. Due to N immobilization in pretests, the treatments Al 50 and Al 25 were additionally fertilized during cyclamen and yew cultivation. At the end of the respective cultivation period, a rating of the color and shape of the leaves as well as the rooting intensity and root health were determined according to VDLUFA [25]. Aboveground biomass (fresh and dry) and the N, P, and K (% in d.m.) in leaves were analysed.
2.4. Statistical Analyses
All statistics were performed with R (version 4.0.2; R core team 2020).
In order to analyse differences among the different treatments, variance analyses were performed. If the data were normally distributed and variances homogeneous, ANOVA with a pairwise t test as the post hoc test was applied. If data were not normally distributed and/or variances not homogeneous, a non-parametrical Kruskal–Wallis test with a pairwise t test as post hoc test were performed. For correlation analyses, the R package “corrplot” was used, and the correlation coefficient according to Pearson was calculated. The level of significance for all analyses was p < 0.05. In stage 2, CO2 emissions of the processed raw material cattail were excluded from the analyses, since it was an outlier.
3. Results
3.1. Development of the Test Procedure
For the development of the test procedure, several raw materials were investigated following the test criteria. Experiments were performed with different charges of the same raw materials in two consecutive years. Results of stage 1 and partly of stage 2 are shown in this article. Additional results of raw materials and experiments of stage 2 can be found in Leiber-Sauheitl et al. (2021; [13]).
3.1.1. TC I: Analyses of Raw Materials
The basic parameters of all raw materials show that no raw material has to be excluded (Table 2), but they also show that the C/N ratio could be an issue. Since the suitability of heather was shown in pre-studies (data not published), composted heather was used in the evaluation of the test procedure. For composted heather, the heavy metals Cu and Zn were analysed, since this raw material was derived from a military training area. With 7.6 mg Cu kg−1 d. m. and 28.5 mg Zn kg−1 d. m., both values were definitely lower than the critical value for growing media for trees used in landscaping [35]. Test criterion I was successfully applied, and therefore, processing of the raw materials was investigated in the subsequent test criterion II.
Table 2.
Basic parameters of the investigated raw materials in stage 1. n = 3, variance analysis: Kruskal–Wallis (except P: ANOVA), post hoc test: pairwise t test, p < 0.05. Different letters indicate significant differences among raw materials. d.m.: dry matter.
3.1.2. TC II: Processing of Raw Materials
The concept of the test procedure is to start with simple, inexpensive processing steps if no information is available of the materials to be tested. This was the case of alder, cattail, and reed. Therefore, branches and trunks of alder were shredded with bark and sieved <9 mm, and after harvest, cattail and reed were dried, shredded, and sieved to 3–6 mm. Heather was chopped after mowing and composted for several months, while temperature, water content, and aeration were checked regularly. Composting was achieved within 8 months, resulting in completed compost (Rottegrad index V), which was sieved <9 mm.
The processed raw materials (composted heather, alder, peat) were stored at 4 °C, whereas cattail and reed were stored at dry at room temperature until being analysed.
3.1.3. TC III: Extended Substrate Analyses of the Processed Materials
In TC III, extended substrate analyses of chemical and physical properties were applied with the processed materials (Table 3). Peat used as a control and mixing component showed medium volume weight and a low pH value, salt, and nutrient content. Except for cattail (36 g L−1), the volume weights of all investigated raw materials were higher than the control (103–248 g L−1). The pH values of composted heather, alder, cattail, and reed were significantly higher than the control peat (5.1–6.2). The salt contents of all processed raw materials under investigation did not exceed 0.5 g KCl L−1. Except for Nmin, the nutrient contents of composted heather, alder, cattail, and reed were significantly higher than the control peat (P 10–62 mg L−1, K 68–608 mg L−1).
Table 3.
Basic parameters of the processed materials in stage 1. n = 3, variance analysis: Kruskal–Wallis, post hoc test: pairwise t test, p < 0.05. Different letters indicate significant differences among raw materials.
The maximum water-holding capacity of all four potential substrate components (Cal 100, Al 100, Ty 100, Ph 100) was significantly lower than that of peat (Table 4). As a consequence, the WHCmax of all processed raw materials were proportionally increased by the addition of 50% peat. WHCmax of Cal 50 was higher than that of Al 50 followed by Ty 50 and Ph 50.
Table 4.
Maximum water-holding capacity (WHCmax) and plant available water between −10 and −100 hPa of treatments in stage 1. WHCmax n = 4 and plant available water n = 16, variance analysis: Kruskal–Wallis, post hoc test: pairwise t test, p < 0.05. Different letters indicate significant differences among treatments. Explanation of treatment names see Table 1.
The water and air capacity of the different treatments were analysed in order to draw conclusions regarding the irrigation frequency and amount (Table A1) and were used to calculate the amount of plant-available water (Table 4). With about 35% Vol., Peat 100 and Cal 50 showed the highest amount of plant available water, followed by Cal 100 with approximately 30% Vol.. Al 50 and Ph 50 still showed half of the plant-available water in comparison to peat, whereas the values for Al 100, Ph 100, and Ty 100 were too low to be used as a sole component for growing media.
The particle size distribution of the different treatments confirmed the targeted particle size of the processing step (Table A2).
3.1.4. TC IV: Stability Tests, Growing Tests, and Analyses of C Dynamics
At test criterion IV, more elaborate analyses on the stability of the N budget, standardized growing tests, and analyses of C dynamics were performed.
Nmin Budget
In order to gain information on the mineral nitrogen demand of the different raw materials in plant experiments, the Nmin budget of the processed raw materials was determined (Figure 2). All treatments except Peat 100 immobilized mineral N over the incubation period in stage 1. According to VDLUFA, the mineral N budgets of Peat 100 and Cal 50 were stable (change of Nmin contents lower than 50 mg N L−1; [24]) followed by Cal 100 and Ty 50, which were slightly instable (change of Nmin contents between 51 and 125 mg N L−1), whereas Ty 100 and Al 50 were instable (change of Nmin contents larger than 125 mg N L−1). Al 100, Ph 100, and Ph 50 showed very high N immobilizations (larger than 250 mg N L−1), which would lead to an exclusion as a component for growing media according to the definition of VDLUFA [24]. According to the principles of the test procedure, treatments were adapted in stage 2 (Al 25 and Ty 25 instead of Al 100 and Ty 100), and reed was excluded from further analyses (see also [13]). This adaptation resulted in an improvement of the N stability of Ty 50 and Ty 25 for cattail and Al 25 for alder [13].
Figure 2.
Change of Nmin content of the different treatments after 20 days of incubation in stage 1, determined according to VDLUFA [24]. n = 16, variance analysis: Kruskal–Wallis, post hoc test: pairwise t test, p < 0.05. Lines show thresholds of the different stability levels [24]. Different letters indicate significant differences among treatments.
Standardized Growing Test
For the estimation of plant tolerability, growing tests with Chinese cabbage were performed using Peat 100 as control treatment. At the end of the growing test, Chinese cabbage biomass of Cal 100 and Cal 50 was comparable to Peat 100 (Table 5). Ty 50 showed significantly lower dry biomass than Peat 100. With Al 100, Al 50, and Ph 50, only 25–30% of the dry biomass of Peat 100 was formed. The low water-holding capacity of Ty 100 and Ph 100 impeded germination caused the absence of seedlings in both treatments. In addition, reed in comparison to cattail showed a high degree of mildew formation. For Al 100, Al 50, Ty 50, and Ty 50, a high immobilization of N was identified in the analyses of the substrates, which caused the bad performance of these processed raw materials in the growing test. In stage 2, N deficiency was compensated by a treatment-specific fertilization at the start of the experiment and an additional fertilization of single treatments if required (for details, see also [13]). With these adaptations in stage 2, Al 50, Ty 50, and Ty 25 attained 80% of the dry biomass formed with Peat 100 (for details, see also [13]).
Table 5.
Dry matter and N, P, K (% in d. m.) of the cabbage biomass at the end of the experiment in stage 1. N = 4, variance analysis: Kruskal–Wallis, post hoc test: pairwise t test, p < 0.05. d.m.: dry matter. Explanation of treatment names see Table 1. Different letters indicate significant differences among treatments.
Degradation Stability Tests
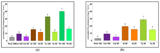
The amount of emitted CO2 during a two-week incubation experiment served as a measure of microbial activity and therefore degradation stability of each treatment [36]. In stage 1, all treatments were incubated at their natural pH without liming (Figure 3a). Peat 100 showed the lowest CO2 emissions due to the enrichment of stable organic compounds during peat formation and a strongly acidic pH (3.2). Cal 100 showed only slightly higher CO2 emissions since easily degradable compounds were already degraded during composting. The highest CO2 emissions were found at Ty 100 and Ph 100, since cattail and reed showed a low level of processing and still contained large amounts of easily degradable compounds such as hemicellulose and cellulose (Table 7). Al 100 showed a medium level of microbial activity due to its high contents of lignin in comparison to Ty 100 and Ph 100 (Table 7). A mixture with peat resulted in a significant decrease of CO2 emissions among all processed raw materials, which may also be due to a decreasing pH value from slightly acid (Cal 100 5.2, Al 100 6.2, Ty 100 5.4, Ph 100 5.1) to stronger acidic (Cal 50 4.0, Al 50 3.9, Ty 50 3.4, Ph 50 3.4). However, correlation between pH value and CO2 emissions over all processed raw materials and treatments was not significant (R2 = 0.22, p < 0.05). There was also no significant correlation between the total organic carbon content and the CO2 emissions over all treatments in stage 1 (R2 = 0.21, p < 0.05) and in stage 2 (R2 = 0.13, p < 0.05).

Figure 3.
Cumulated CO2 emissions of not limed processed raw materials and their mixtures over 13 days (a) stage 1 (n = 5, except Peat 100 n = 19) and (b) stage 2 (n = 5) as well as of (c) limed treatments (pH 6) in stage 2 (n = 5). Variance analysis: Kruskal–Wallis, post hoc tests: pairwise t test, p < 0.05. Different letters indicate significant differences among treatments.
In stage 2, trends of CO2 emissions among not limed treatments were similar to stage 1 (Figure 3b). Ty 50 showed nearly doubled emissions in stage 2 in comparison to stage 1, which could be due a different cattail species. In general, the higher the proportion of peat in a treatment, the lower the CO2 emissions of the respective processed raw material. In order to gain information on CO2 emissions of the treatments at a horticultural relevant pH value, incubations were repeated at pH 6 in stage 2 (Figure 3c). Despite doubled CO2 emissions in comparison to stage 1, Peat 100 showed the lowest values of all treatments followed by Cal 100 and Cal 50 (no significant difference) and Al 50 and Al 25. CO2 emissions of Ty 50 and Ty 25 increased by 50% and 100% in comparison to unlimed mixtures, respectively. This results in an order of degradation stability of Peat 100 > Cal 100, Cal 50 > Al 50, Al 25 > Ty 50, Ty 25.
Compound Classes Determining Degradation Stability
Several parameters such as the amount of salt-soluble carbon, the contents of hemicellulose, cellulose, (raw) lignin, and the sum of VSC units were measured in order to determine the reason for the state of stability of a processed raw material.
In stage 1, Typha 100 showed the highest amounts of SSC at 20 °C followed by Ph 100, whereas Peat 100, Cal 100, and Al 100 showed the lowest amounts (Table 6). At 80 °C, the highest amounts of SSC were again recorded for Ty 100 followed by Al 100, Peat 100, Ph 100, and Cal 100 in descending order of quantities of SSC (Table 6). At both temperatures, contents of SSC of mixtures (Cal 50, Al 50, Ty 50, Ph 50) were always between the contents of SSC of the respective processed raw material and peat. In stage 2, the SSC contents of the treatments were in a similar range than in stage 1.
Table 6.
Content of salt-extractable C compounds of the different treatments at 20 and 80 °C in stage 1 and stage 2. n = 4, variance analysis: Kruskal–Wallis, post hoc test: pairwise t test, p < 0.05. Corg: organic carbon, SSC: salt-soluble carbon, d.m.: dry matter. Different letters indicate significant differences among treatments. Explanation of treatment names see Table 1.
During the composting of Cal 100, hemicellulose and cellulose were degraded, resulting in a relative enrichment of lignin (Table 7). Al 100, a material from trees, showed the highest lignin contents of all not processed raw materials and medium contents of hemicellulose and cellulose. The lowest proportions of lignin and the highest of hemicellulose and cellulose were found in Ty 100 and Ph 100 (Table 7), since both are grasses of the family Poaceae. Medium contents of hemicellulose and lignin and high contents of cellulose were found in Peat 100 due to the plant genus and the peat-forming processes.
Table 7.
Proportions of cellulose, hemicellulose, and raw lignin (n = 1) and sum of VSC units (n = 4) of each processed raw material in stage 1 and stage 2. VSC units: variance analysis: ANOVA, post hoc test: pairwise t test, p < 0.05. d.m.: dry matter. Different letters indicate significant differences among treatments. Explanation of treatment names see Table 1.
Due to its formation, Peat 100 and the composted heather (Cal 100) showed the lowest contents of total lignin-derived phenols (VSC units) in both stages (Table 7). During the long process of peat formation and the composting of heather material, VSC units were degraded in Peat 100 and Cal 100, respectively. Ph 100, Ty 100, and Al 100 showed significantly higher amount of VSC units in both stages. The amount of VSC units of Al 100 was 40% higher and Ty 100 was 30% lower in stage 2 compared to stage 1, which may be due to a different age, different proportion of stem to branches, or different environmental conditions [37] and different cattail species in both stages.
3.1.5. TC V: Experiments under Practical Conditions
After some of the processed raw materials passed through the test procedure successfully up to TC IV, a confirmation of the developed test procedure followed in stage 2 by experiments under practical conditions in three different nurseries specialized in the cultivation of vegetables, ornamentals as well as tree nursery plants (Table A3; see also [13]). As control treatments, Peat 100 and the respective in-house growing medium were used.
Experiments under practical conditions in three different nurseries specialized in the cultivation of vegetables, ornamentals, as well as tree nursery plants were successful if an additional N fertilization was given in treatments which showed N immobilization during testing with the test procedure. The cultivation of basil was successful for the treatments without N immobilization (Cal 100, Cal 50, and in-house growing media). In treatments with N immobilization, basil cultivation was not successful, as no extra N fertilization was added to compensate for N immobilization (Table 8). The pH value of Peat 100 was by mistake 7.4 instead of 6.4, which resulted in growth deficits of basil. Cyclamen were successfully grown in all treatments due to additional N fertilization to Al 50 and Al 25 at the start and during cultivation. Fresh and dry weight of shoots of Al 25, Cal 50, and Peat 100 showed no significant differences in comparison to the in-house growing medium, whereas those of Cal 100 and Al 50 were significantly lower (Table 8). During cultivation of yew, additional N was added to compensate for N immobilization. Fresh as well as dry weight of yew were not significantly different among the treatments (Table 8).
Table 8.
Experiments under practical conditions with basil, cyclamen, and yew. Aboveground biomass weights, n = 10. Variance analysis: Kruskal–Wallis (basil, yew), ANOVA (cyclamen), post hoc test: pairwise t test, p < 0.05. Different letters indicate significant differences among treatments. Explanation of treatment names see Table 1.
4. Discussion
4.1. Evaluation of Processed Raw Materials
Having gone through the procedures of criteria I to IV in stage 1 and stage 2, the raw materials under investigation were evaluated and compared to already established peat substitutes. Peat used as the control and a mixing component showed a volume weight, a pH value, and salt and nutrient contents as expected from literature [2] (Table 3). The salt contents of all processed raw materials under investigation did not exceed 0.5 g KCl L−1, which is clearly under the critical value of 3 g KCl L−1 for components for growing media [35]. Nutrient contents were significantly higher than in the control peat but were according to established and material-related criteria in a convenient range (e.g., for compost [2,38]). Therefore, the basic parameters of all processed raw materials were in a range convenient for components of growing media (e.g., [2]).
Composted heather showed the best results of all raw materials under investigation. Chemical and physical analyses of composted heather were in the range of a substrate compost according to RAL ([2,38]; Table 2, Table 3 and Table 4, Table A1 and [13]). The stability of the N budget and the results in growing tests with Chinese cabbage were comparable to the control (Peat 100) for both treatments Cal 100 and Cal 50 (Figure 2, Table 5 and [13]). In tests under practical conditions, the promising results of Cal 100 and Cal 50 were confirmed in comparison to the control “in-house growing medium” (Table 8).
The results of chipped and sieved alder in the chemical tests were comparable to cattail and reed (Table 2 and Table 3). The results of physical tests were moderate, but plant-available water improved with increasing amounts of peat from Al 50 to Al 25 (Table 4). In both stages, the N budgets of all treatments Al 100, Al 50, and Al 25 were highly instable, and high amounts of nitrogen were immobilized (Figure 2 and [13,24]). However, by increased N fertilization, good results were achieved in standardized growing tests [13] and also in tests under practical conditions for cyclamen and yew (Table 8 and [13]). Therefore, we suggest that alder chips need to be treated with additional N fertilization similar to wood fibers from coniferous wood [39].
For chopped and sieved cattail, especially the treatments Ty 50 and Ty 25 showed promising results in the chemical and physical analyses (Table 2, Table 3 and Table 4, Table A1 and [13]). The N budget of both treatments was slightly instable (Figure 2 and [13,24]); however, with a low N compensation, the results in standardized growing tests with Chinese cabbage yielded good results [13].
Reed showed similar results as cattail in physical and chemical analyses in stage 1 (Table 2, Table 3 and Table 4, Table A1). However, reed immobilized huge amounts of N in N budget tests (Figure 2), and therefore, growing tests without additional N showed a strongly reduced biomass of Chinese cabbage (Table 5). Due to these results and the development of mildew during standardized growing tests, reed was excluded in stage 2.
4.2. (Biological) Degradation Stability
In order to draw conclusions on the degradation stability of a processed raw material or treatment, contents of SSC, hemicellulose, cellulose, and (raw) lignin as well as the sums of VSC units were correlated to the cumulated CO2 emissions over 13 days, respectively. In stage 2, CO2 emissions of the processed raw material cattail were excluded from the analyses, since it was an outlier. The degradation stability of a substrate component expressed as cumulated CO2 emissions during incubation under constant moisture and temperature conditions depends mainly on the chemical composition of the processed raw material [40,41].
In both years, CO2 emissions showed high correlations to SSC 20 °C on a treatment level (R2 = 0.83 stage 1, R2 = 0.87 stage 2, or R2 = 0.72 for stage 1 and 2, p < 0.05) and on the level of raw materials if stage 1 and 2 were combined (R2 = 0.88). SSC 80 °C only showed very high correlations with CO2 emissions (R2 = 0.95, p < 0.05) but only in stage 2. Amounts of salt-soluble carbon did not depend on the total amount of organic carbon in any treatment but on extraction temperature. Therefore, SSC 20 °C should be used as a proxy to estimate the degradation stability of a processed raw material. The higher the SSC 20 °C content, the higher the degradation of the raw material. Investigations of different types of peat by Amha Amde (2011; [29]) also showed a correlation of the content of dissolved organic carbon that was extracted by water or salt solutions and microbial activity measured as long-term CO2 evolution, which was measured by basal respiration.
The investigation of the cell wall components and the level of lignification was performed for the processed raw materials, and therefore, the data of all raw materials and both stages were combined for correlation analyses. The sum of VSC units was highly correlated to cumulated CO2 emissions (R2 = 0.86, p < 0.05). Among the cell wall components, hemicellulose showed the highest correlation to the cumulated CO2 emissions (R2 = 0.78, p < 0.05).
As a comprehensive result, SSC 20 °C, VSC, and also hemicellulose contents could be used to predict degradation stability, which were partly also used in stability indices [42]. Due to the fact that a higher C decomposition rate of a processed raw material results in a lower air volume in the growing media and poorer plant growth [43,44], composted heather showed the best results of all raw materials under investigation besides the control Peat 100.
4.3. Comparison of Investigated Processed Raw Materials to Substrate Components in Commercial Use
The chemical, physical, and biological properties of the peat material used as control and mixing components showed comparable results, as reported in the literature [2,45].
The pH, salt, and nutrient contents of composted heather are considerably lower than the threshold values for green waste composts according to RAL [2,38]. Therefore, composted heather could be used to a much higher proportion than the 40% (v/v) recommended by RAL. In addition to its beneficial stable N budget, the properties of composted heather are comparable to composted bark, which tends to a slight N immobilization [2,46]. Due to its good performance in experiments under practical conditions, composted heather could be used in more than the maximum recommended proportion of 50% (v/v) in growing media [47].
Chemical and physical parameters of the investigated reed and cattail are similar to the results for reed found by Stucki et al. (2019; [48]), which indicates similar horticultural properties of straw-based biomass. In Frangi et al. (2012; [49]), different ratios of pine bark and miscanthus (0–6 mm) and their effect on physical growing media parameters were investigated. The higher the content of Miscanthus giganteus was, the lower were the container capacity and the higher the air capacity, which is similar to our results for the straw-based raw materials reed and cattail. In another study, plant trials with Prunus laurocerasus showed stunted growth with increasing proportion of miscanthus in mixes [50] which is comparable to the high and medium N immobilization of reed and cattail in our experiments, respectively.
Chopped and sieved alder material in our experiments behaved similarly to other wood-based substrate components at the beginning of their development, showing low water capacity and high N immobilization [39]. In addition, with an adapted fertilization, the application of alder achieved promising results in distinct sectors of horticulture such as ornamental and tree nurseries. A different processing of alder such as refining it to fibers combined with an impregnation with nitrogen or also composting should be considered in future trials.
4.4. Advantages of the Test Procedure
The test procedure for new raw materials that could be used as potential substrate components consists of several consecutive test criteria regarding material aspects that are applied successively. If the investigations in all five test criteria show positive results, a new raw material can be identified as a not peat-based substrate component, which can from a material point of view be applied in practice—possibly considering information on cultivation derived from the test procedure.
The test procedure and its test criteria provide a structure for a systematical and reproducible analysis of new peat substitutes starting with the raw materials. In the first instance, simple and—depending on the results—in the following steps more elaborate analyses are applied. As an alternative to the applied methods of the Association of German Agricultural Analytic and Research Institutes (VDLUFA), the application of other methods is reasonable if they are appropriate for investigating the requested parameter and approved by the national or international scientific community. Concerning the safety of new substrate components with regard to plant production, more elaborate analyses have to contain unconditional tests that give information on plant cultivation such as N immobilization and standardized growing tests. Analyses of C dynamics, degradation stability, and of the compounds influencing it broaden the existing scope of routine substrate analyses to properties that give additional useful information. This might become increasingly important if uncommon raw materials come into focus in the future. In case laboratory equipment is not suitable, they can be omitted in a first approach and be included if results are promising. Furthermore, it is worthwhile to check if already existing and easier applicable analyses of stability can be applied in case a correlation with the analyses used here was confirmed.
Decisions on the further procedure with a possible peat substitute can be made at an early stage. In our case, reed was provisionally excluded from further investigations in contrast to composted heather, cattail, and alder. However, a different processing for reed and a new test in the frame of the test procedure could improve the suitability of reed. By means of the test criteria, limitations of cultivation were identified which, in the case of the raw materials examined, concerned water-holding capacity and N immobilization. The limitation of cultivation “N immobilization” could be dealt with within the framework of the test procedure by an adapted N fertilization. This revealed good results in the growing tests for the N immobilizing substrates, which were confirmed in the tests under practical conditions. It could be shown that composted heather, alder, and cattail can serve as a substrate component by partly adapted N fertilization. Within 2 years, it was possible to identify new peat substitutes by means of the test procedure and its test criteria.
In the future, additional test criteria representing the field of economy and ecology have to be included in the original test procedure. The availability of a raw material, cost effectiveness, life cycle analyses, as well as environmental aspects need to be integrated. Evaluating only material aspects a raw material such as e.g., alder could also be excluded as a substrate component by the test procedure. However, if including the suitability of alder as a paludiculture crop [51] and thereby achieving benefits for the climate, alder could be considered for further investigation with a modified processing.
5. Conclusions
The preliminary test procedure with its test criteria offers a structure enabling a systematical and reproducible investigation of new possible peat substitutes regarding material aspects and starting at the level of the raw material. At first, simple and—depending on the results—more elaborate analyses are applied. Decisions on the further proceeding with a possible peat substitute can be made at an early stage. The preliminary test procedure with its test criteria is suitable to identify possible new peat substitutes within two years and to give first information on handling them in practice. This will promote the urgent search for new peat substitutes.
Our hypothesis that suitable peat substitutes for growing media can be reliably identified by the preliminary test procedure has been confirmed. Before the test procedure can be used as a standard, economic and ecological aspects need to be added in the future.
Author Contributions
Conceptualization. K.L.-S., H.B. and J.B.; methodology. K.L.-S. and H.B.; software. K.L.-S.; validation. K.L.-S.; formal analyses. K.L.-S.; investigation. K.L.-S.; resources. H.B. and J.B.; data curation. K.L.-S.; writing—original draft preparation. K.L.-S.; writing—review and editing. K.L.-S., H.B. and J.B.; visualization. K.L.-S.; supervision. K.L.-S., H.B. and J.B. All authors have read and agreed to the published version of the manuscript.
Funding
This research was funded by Deutsche Bundesstiftung Umwelt, Germany, and the Ministry of Food, Agriculture and Consumer protection of Lower Saxony, Germany. The publication of this article was funded by the Open Access Fund of the Leibniz Universität Hannover, Germany.
Data Availability Statement
The data presented in this study is contained in this article.
Acknowledgments
The author wishes to thank Gebrueder Brill GmbH for providing the raw materials and substrates and Olde Bolhaar for composting. We thank Gebrueder Brill GmbH, Gärtnerei Schulze Eckel, Baumschule zur Mühlen, and Gartenbau Kupke for cooperation during the tests under practical conditions. We are grateful to the technical staff of the Institute of Soil Science in Hannover for laboratory assistance.
Conflicts of Interest
The authors declare no conflict of interest. The funders had no role in the design of the study; in the collection. analyses. or interpretation of data; in the writing of the manuscript or in the decision to publish the results.
Appendix A
Table A1.
Water and air capacity of the different treatments at −10 hPa, −50 hPa, and −100 hPa in stage 1 determined according to DIN EN 13041 ([22]; n = 4. except −100 h Pa: Ty 100 n = 2. Ty 50 n = 1. Ph 50 n = 5). variance analysis: Kruskal–Wallis (except air capacity at −100 hPa: ANOVA). Post hoc test: pairwise t test. p < 0.05. At −100 hPa Ty 100 and Ty 50 were excluded from statistical analysis. Different letters indicate significant differences among treatments. Explanation of treatment names see Table 1.
Table A1.
Water and air capacity of the different treatments at −10 hPa, −50 hPa, and −100 hPa in stage 1 determined according to DIN EN 13041 ([22]; n = 4. except −100 h Pa: Ty 100 n = 2. Ty 50 n = 1. Ph 50 n = 5). variance analysis: Kruskal–Wallis (except air capacity at −100 hPa: ANOVA). Post hoc test: pairwise t test. p < 0.05. At −100 hPa Ty 100 and Ty 50 were excluded from statistical analysis. Different letters indicate significant differences among treatments. Explanation of treatment names see Table 1.
| Treatment | Water Capacity | Air Capacity | Water Capacity | Air Capacity | Water Capacity | Air Capacity |
|---|---|---|---|---|---|---|
| at −10 hPa | at −50 hPa | at −100 hPa | ||||
| [Vol. %] | ||||||
| Peat 100 | 75 ± 4 a | 19 ± 4 a | 41 ± 1 a | 53 ± 1 a | 40 ± 1 a | 55 ± 1 a |
| Cal 100 | 64 ± 3 b | 27 ± 3 b | 49 ± 2 b | 42 ± 2 b | 33 ± 1 b | 58 ± 1 b |
| Cal 50 | 79 ± 1 c | 14 ± 1 c | 50 ± 5 b | 42 ± 5 b | 41 ± 1 a | 51 ± 1 c |
| Al 100 | 31 ± 1 d | 60 ± 1d | 29 ± 1 c | 63 ± 1 c | 25 ± 1 c | 66 ± 1 d |
| Al 50 | 52 ± 2 e | 41 ± 2 e | 37 ± 2 a | 56 ± 5 a | 32 ± 1 b | 61 ± 1 e |
| Ty 100 | 13 ± 1 f | 85 ± 1 f | 13 ± 1 d | 85 ± 1 d | 16 ± 1 (n.d.) | 82 ± 1 (n.d.) |
| Ty 50 | 38 ± 1 g | 58 ± 1 d | 24 ± 1 e | 72 ± 1 e | 22 (n.d.) | 74 (n.d.) |
| Ph 100 | 15 ± 1 f | 78 ± 1 g | 15 ± 0 d | 78 ±0 f | 15 ± 1d | 78 ± 1 f |
| Ph 50 | 40 ± 2 g | 54 ± 2 h | 26 ± 2 c.e | 68 ± 2 g | 22 ± 1 e | 72 ± 1 g |
Table A2.
Particle size distribution of the different treatments in stage 1 determined according to DIN EN 11540 [23] (n = 3). Explanation of treatment names see Table 1.
Table A2.
Particle size distribution of the different treatments in stage 1 determined according to DIN EN 11540 [23] (n = 3). Explanation of treatment names see Table 1.
| Treatment | <0.2 mm | 0.2–0.5 mm | 0.5–1 mm | 1–2 mm | 2–4 mm | 4–10 mm | 10–16 mm | 16–31.5 mm | >31.5 mm |
|---|---|---|---|---|---|---|---|---|---|
| [% of Total Mass] | |||||||||
| Peat 100 | 7 ± 1 | 21 ± 1 | 21 ± 1 | 15 ± 2 | 14 ± 1 | 14 ± 2 | 7 ±1 | 1 ± 1 | - |
| Cal 100 | 20 ± 6 | 32 ± 3 | 23 ± 3 | 15 ± 3 | 7 ± 2 | 3 ± 2 | 0.4 ± 1 | - | - |
| Cal 50 | 12 ± 5 | 28 ± 4 | 27 ± 1 | 18 ± 3 | 10 ± 2 | 5 ± 1 | 1 ± 1 | - | - |
| Al 100 | 9 ± 6 | 16 ± 5 | 19 ± 0.2 | 27 ± 4 | 24 ± 5 | 4 ± 1 | - | - | - |
| Al 50 | 5 ± 1 | 17 ± 1 | 22 ± 1 | 23 ± 2 | 23 ± 1 | 9 ± 2 | 2 ± 1 | 0.3 ± 1 | - |
| Ty 100 | 0.4 ± 0.1 | 0.5 ± 0.1 | 1 ± 0.3 | 11 ± 1 | 55 ± 8 | 32 ± 8 | - | - | - |
| Ty 50 | 6 ± 1 | 14 ± 3 | 14 ± 3 | 16 ± 1 | 31 ± 3 | 17 ± 3 | 2 ± 1 | - | - |
| Ph 100 | 0.1 ± 0 | 0.3 ± 0 | 3 ± 0.3 | 30 ± 2 | 66 ± 2 | 1 ± 0.2 | - | - | - |
| Ph 50 | 5 ± 1 | 11 ± 3 | 11 ± 3 | 35 ± 1 | 25 ± 3 | 10 ± 3 | 2 ± 1 | 2 ± 0 | - |
Table A3.
General setup of the experiments under practical conditions with the potential new substrate components [13]. Explanation of treatment names see Table 1.
Table A3.
General setup of the experiments under practical conditions with the potential new substrate components [13]. Explanation of treatment names see Table 1.
| Vegetables | Ornamentals | Trees | |
|---|---|---|---|
| Plant culture | Occimum basilicum | Cyclamen persicum | Taxus baccata |
| Cultivation period | 6 weeks | 4 months | 5.5 months |
| Irrigation | ebb and flow system | channel system | irrigation cart |
| Treatments | Peat 100, Cal 100, Cal 50, Al 50, Al 25, in house growing media | ||
| Fertilization (start) | No N compensation | N compensation for Al 50 and Al 25 | |
| Complementary fertilization recommended | According to the results of the test procedure N compensation recommended for Al 50 and Al 25. | ||
| Complementary fertilization applied | No | Yes | Yes |
References
- Gruda, N. Current and future perspective of growing media in Europe. Acta Hortic. 2012, 960, 37–43. [Google Scholar] [CrossRef]
- Schmilewski, G. The role of peat in assuring the quality of growing media. Mires Peat 2008, 3, 1–8. [Google Scholar]
- Myllylä, I. The role and characteristics of peat in horticulture are unique. Peatl. Int. 2005, 1, 11–14. [Google Scholar]
- Blok, C.; Eveleens, B.; van Winkel, A. Growing media for food and quality of life in the period 2020–2050. Acta Hortic. 2021, 341–356. [Google Scholar] [CrossRef]
- Prasad, M.; Maher, M.J. Stability of peat alternatives and use of moderately decomposed peat as a structure builder in growing media. Acta Hortic. 2004, 648, 145–151. [Google Scholar] [CrossRef]
- Noguera, P.; Abad, M.; Noguera, V. Coconut coir waste, a new and viable ecologically friendly peat substitute. Acta Hortic. 2000, 517, 279–286. [Google Scholar] [CrossRef]
- Abad, M.; Noguera, P.; Puchades, R.; Maquieira, A.; Noguera, V. Physico-chemical and chemical properties of some coconut coir dusts for use as peat substitute for containerised ornamental plants. Bioresoure Technol. 2002, 82, 241–245. [Google Scholar] [CrossRef]
- la Bella, S.; Virga, G.; Iacuzzi, N.; Licata, M.; Sabatino, L.; Consentino, B.B.; Leto, C.; Tuttolomondo, T. Effects of irrigation, peat-alternative substrate and plant habitus on the morphological and production characteristics of sicilian rosemary (Rosmarinus officinalis L.) biotypes grown in pot. Agriculture 2021, 11, 13. [Google Scholar] [CrossRef]
- Benito, M.; Masaguer, A.; Moliner, A.; De Antonio, R. Chemical and physical properties of pruning waste compost and their seasonal variability. Bioresoure Technol. 2006, 97, 2071–2076. [Google Scholar] [CrossRef] [PubMed]
- Machado, R.M.A.; Alves-pereira, I.; Ferreira, R. Coir, an Alternative to Peat—Effects on Plant Growth, Phytochemical Accumulation, and Antioxidant Power of Spinach. Horticulturae 2021, 7, 127. [Google Scholar] [CrossRef]
- Gruda, N.S. Increasing sustainability of growing media constituents and stand-alone substrates in soilless culture systems. Agronomy 2019, 9, 1–24. [Google Scholar] [CrossRef] [Green Version]
- Barrett, G.E.; Alexander, P.D.; Robinson, J.S.; Bragg, N.C. Achieving environmentally sustainable growing media for soilless plant cultivation systems—A review. Sci. Hortic. 2016, 212, 220–234. [Google Scholar] [CrossRef] [Green Version]
- Leiber-Sauheitl, K.; Bohne, H.; Böttcher, J. Peat substitutes from renewable resources and land-scape conservation materials. Acta Hortic. 2021, 1305, 545–552. [Google Scholar] [CrossRef]
- VDLUFA. Bestimmung der Rohdichte (Volumengewicht) von gärtnerischen Substraten mit sperrigen Komponenten (Determination of bulk density (volume weight) of horticultural substrates with bulky components). Methodenb. I 1997, A 13.2.2, 1–5. [Google Scholar]
- VDLUFA. Bestimmung des pH-Wertes (Determination of the pH value). Methodenb. I 2016, A 5.1.1, 1–7. [Google Scholar]
- VDLUFA. Bestimmung des Salzgehaltes in Böden, gärtnerischen Erden und Substraten (Determination of salt content in soils, horticultural soils and substrates). Methodenb. I 1991, A 10.1.1, 1–8. [Google Scholar]
- DIN; ISO. Soil quality—Determination of organic and total carbon after dry combustion (elementary analysis). DIN ISO 10694 1995, 1–5. [Google Scholar]
- BGK. Rottegrad im Selbsterhitzungsversuch (Degree of Rotting in Self-Heating Test). Methodenb. zur Anal. Org. Düngemittel, Bodenverbesserungsm. und Substrate; Kapitel IV; Bundesgütegemeinschaft Kompost e.V.: Köln-Gremberghoven, Germany, 2006. [Google Scholar]
- DIN; EN. Soil improvers and growing media—Determination of the aerobic biological activity—Part 2: Self heating test for compost. DIN EN 16087-2 2011, 1–10. [Google Scholar]
- VDLUFA. Bestimmung von Haupt- und Spurennährstoffen in Kultursubstraten im Calciumchlorid/ DTPA-Auszug—CAT-Methode (Determination of major and trace nutrients in growing media in calcium chloride/ DTPA extract—CAT method). Methodenb. I 1997, A 13.1.1, 1–56. [Google Scholar]
- VDLUFA. Bestimmung der Wasserkapazität (WK) von Substraten und Komposten ohne sperrige Komponenten (Determination of the water capacity (WC) of substrates and composts without bulky components). Methodenb. I 2002, A 13.2.3, 1–4. [Google Scholar]
- DIN; EN. Soil improvers and growing media—Determination of physical properties—Dry bulk density, air volume, water volume, shrinkage value and total pore space. DIN EN 13041 2011, 1–30. [Google Scholar]
- DIN; EN. Peats for horticulture and landscape gardening—Test methods, properties, specifications. DIN EN 11540 2005, 1–27. [Google Scholar]
- VDLUFA. Bestimmung der Stabilität des Stickstoffhaushaltes organischer Materialien (Determination of the stability of the nitrogen balance of organic materials). Methodenb. I 2007, A 13.5.1, 1–7. [Google Scholar]
- VDLUFA. Keimpflanzentest zum Nachweis von pflanzenschädigenden Stoffen in Kultursubstraten und Substratausgangsstoffen (Seedling test for the detection of substances harmful to plants in growing media and components for growing media). Methodenb. I 2016, A 10.2.1, 1–22. [Google Scholar]
- Alef, K. Bodenatmung—Die Isermeyer-Methode (Soil respiration—The method of Isermeyer). In Methodenhandbuch Bodenmikrobiologie; Ecomed: Landsberg/Lech, Germany, 1991; pp. 87–90. [Google Scholar]
- DeLuca, T.H.; Keeney, D.R. Soluble Anthrone-Reactive Carbon in Soils: Effect of Carbon and Nitrogen Amendments. Soil Sci. Soc. Am. J. 1993, 57, 1296–1300. [Google Scholar] [CrossRef]
- Joergensen, R.G.; Mueller, T.; Wolters, V. Total carbohydrates of the soil microbial biomass in 0.5 M K2SO4 soil extracts. Soil Biol. Biochem. 1996, 28, 1147–1153. [Google Scholar] [CrossRef]
- Amha Amde, Y. Water- and salt-extractable organic carbon from peats: Their relations with long-term CO2 evolution, microbial biomass-C, and the degree of decomposition. In Microbial Activity and Biomass of Peats in Relation to the Intrinsic Organic Matter Composition, pH, Moisture, and C and N Inputs; Leibniz University Hannover: Hannover, Germany, 2011; pp. 26–43. [Google Scholar]
- Hedges, J.I.; Ertel, J.R. Characterization of Lignin by Gas Capillary Chromatography of Cupric Oxide Oxidation Products. Anal. Chem. 1982, 54, 174–178. [Google Scholar] [CrossRef]
- Dao, T.T.; Gentsch, N.; Mikutta, R.; Sauheitl, L.; Shibistova, O.; Wild, B.; Schnecker, J.; Bárta, J.; Čapek, P.; Gittel, A.; et al. Fate of carbohydrates and lignin in north-east Siberian permafrost soils. Soil Biol. Biochem. 2018, 116, 311–322. [Google Scholar] [CrossRef]
- VDLUFA. Bestimmung der Säure-Detergenzien-Faser (ADF) und der Säure-Detergenzien-Faser nach Veraschung (ADFom) (Determination of acid detergent fiber (ADF) and acid detergent fiber after ashing (ADFom)). Methodenb. III 2012, 6.5.2, 1–8. [Google Scholar]
- VDLUFA. Bestimmung der Neutral-Detergenzien-Faser nach Amylasebehandlung (aNDF) sowie nach Amylasebehandlung und Veraschung (aNDFom) (Determination of neutral detergent fiber after amylase treatment (aNDF) and after amylase treatment and ashing (aNDFom)). Methodenb. III 2012, 6.5.1, 1–8. [Google Scholar]
- VDLUFA. Bestimmung des Säure-Detergenzien-Lignins (ADL) (Determination of acid-detergent lignin (ADL)). Methodenb. III 2012, 6.5.1, 1–4. [Google Scholar]
- RAL. Substrate für Pflanzen—Gütesicherung RAL-GZ 250 (Substrates for plants—Quality assurance system RAL-GZ 250); RAL, Ed.; Beuth GmbH: Berlin, Germany, 2015. [Google Scholar]
- Amha Amde, Y. Microbial Activity and Biomass of Peats in Relation to the Intrinsic Organic Matter Composition, pH, Moisture, and C and N Inputs. Ph.D. Thesis, Gottfried Wilhelm Leibniz Universität Hannover, Hannover, Germany, 2011. [Google Scholar]
- Campbell, M.M.; Sederoff, R.R. Variation in lignin content and composition. Plant Physiol. 1996, 110, 3–13. [Google Scholar] [CrossRef] [PubMed] [Green Version]
- BGK; RAL. Gütesicherung Kompost—Qualitätskriterien für Substratkompost (RAL quality assurance system for compost—quality criteria for substrate compost). DOK 251-006-3 2018, 1–2. [Google Scholar]
- Gruda, N. Sustainable Peat Alternative Growing Media. Acta Hortic. 2012, 927, 973–979. [Google Scholar] [CrossRef]
- Sollins, P.; Homann, P.; Caldwell, B.A. Stabilization and destabilization of soil organic matter—Mechanisms and controls. Geoderma 1996, 74, 65–105. [Google Scholar] [CrossRef]
- Tuomela, M.; Vikman, M.; Hatakka, A.; Itävaara, M. Biodegradation of lignin in a compost environment: A review. Bioresoure Technol. 2000, 72, 169–183. [Google Scholar] [CrossRef]
- Riviere, L.-M.; Caron, J. Research on substrates: State of the art and need for the coming 10 years. Acta Hortic. 2001, 548, 29–41. [Google Scholar] [CrossRef]
- Aendekerk, T.G.L. Decomposition of peat substrates in relation to physical properties and growth of Chamaecyparis. Acta Hortic. 1997, 450, 191–198. [Google Scholar] [CrossRef]
- Verhagen, J.B.G.M. Stability of growing media from a physical, chemical and biological perspective. Acta Hortic. 2009, 819, 135–142. [Google Scholar] [CrossRef]
- Amha, Y.; Bohne, H.; Schmilewski, G.; Picken, P.; Reinikainen, O. Physical, chemical and botanical characteristics of peats used in the horticultural industry. Eur. J. Hortic. Sci. 2010, 75, 177–183. [Google Scholar]
- Handreck, K.A. Composts in the Production and Performance of Growing Media for Containers. ISHS Acta Hortic. 1018 2014, 505–512. [Google Scholar] [CrossRef]
- Raviv, M. Composts in growing media: What’s new and what’s next? Acta Hortic. 2013, 982, 39–52. [Google Scholar] [CrossRef]
- Stucki, M.; Wettstein, S.; Mathis, A. Erweiterung der Studie Torf und Torfersatzprodukte im Vergleich; Institut für Umwelt und Natürliche Ressourcen, Zürcher Hochschule für Angewandte Wissenschaften: Wädenswil, Schweiz, 2019. [Google Scholar]
- Frangi, P.; Amoroso, G.; Piatti, R. Alternative growing media to peat obtained from two fast growing species of poaceae. Acta Hortic. 2012, 927, 967–972. [Google Scholar] [CrossRef]
- Altland, J.E.; Locke, J.C. Use of Ground Miscanthus Straw in Container Nursery Substrates. J. Environ. Hortic. 2011, 29, 114–118. [Google Scholar] [CrossRef]
- Wichtmann, W.; Schröder, C.; Joosten, H. Paludiculture—Productive Use of Wet Peatlands. Climate Protection—Biodiversity—Regional Economic Benefits, 1st ed.; Schweizerbart: Stuttgart, Germany, 2016. [Google Scholar]
Publisher’s Note: MDPI stays neutral with regard to jurisdictional claims in published maps and institutional affiliations. |
© 2021 by the authors. Licensee MDPI, Basel, Switzerland. This article is an open access article distributed under the terms and conditions of the Creative Commons Attribution (CC BY) license (https://creativecommons.org/licenses/by/4.0/).