Abstract
The onset of thermal convection in uniformly rotating bidispersive horizontal porous layer, uniformly heated from below, is analyzed. A generalized Darcy equation for the macro-phase is considered to take the Vadasz number into account. It is proved that the presence of the Vadasz number can give rise to oscillatory motion at the loss of stability of thermal conduction solution.
1. Introduction
The onset of thermal convection is a very active research field due to the numerous applications in real world phenomena (see, for example, [1,2,3] and references therein). Recently, a great attention has been played to bidispersive porous media. A bidispersive porous medium is composed by clusters of large particles that are agglomerations of small particles that can be looked as a porous medium in which fractures or tunnels are introduced (see [4,5,6]). Denoting by and the porosity associated with the macro pores between the clusters and the porosity of the micro pores within the clusters, respectively, the fraction of volume occupied by the micro pores is while the solid skeleton occupies the fraction of volume . Bidispersive porous media may be artificial [6] and they are involved in many real engineering processes and geophysical applications, such as, for example, in thermal convection in heat pipes [7], in the theory of landslides [8], as catalyst in the production of high octane petrol [9].
Recently, in [10], the effect of Vadasz number on thermohaline convection in a horizontal bidispersive layer, has been investigated. In particular, the destabilizing effect of heating from below opposite to the stabilizing effect of the layer salted from below is studied. The effect of Vadasz number has been widely studied for a single porosity medium [11,12,13,14,15,16,17,18,19], together with other effects, such as the influence of an external magnetic field acting on an electrically conducting fluid [15] and the presence of a chemical dissolved in the fluid [16]. In these models, a generalized Darcy equation is employed to include the time derivative term, multiplied by a positive constant, of the seepage velocity. In [18], Vadasz pointed out that the inertia term has a strong effect on the onset of convection in a rotating porous layer. The uniform rotation in porous media finds relevant applications in the food process industry, in geophysics, and in the chemical industry dealing with rotating machinery. For this reason, many papers are devoted to the onset of thermal convection in rotating porous media (see, for example, [20,21,22,23,24,25,26] and references therein). As it is well known, convection can be named steady or oscillatory according to the secondary motion, arising when the initial rest state loses its stability, is steady or oscillatory. The transition from the steady rest state to an oscillatory solution (i.e., the onset of oscillatory convection) captures the interest of many researchers, because it is “less continuous” with respect to the onset of steady convection and because the oscillatory convection is used in various fields that involve industrial and geophysical processes. Recently, in [27], the Coriolis effect has been analyzed in bidispersive porous layers showing that the thermal convection can only arise via a steady state (i.e., the principle of exchange of stability holds).
In this paper we reconsider the problem analyzed in [27], and investigate the effect of inertia in a rotating bidispersive porous medium. We consider the inertia term in the macro-phase only (since inertia effect can be neglected in the micro-phase) and show that inertia allows oscillatory convection at the instability threshold, as done in [10]. The plan of the paper is as follows. Section 2 is devoted to the introduction of mathematical model. To this aim, we consider the generalized Darcy equation for the macro-phase only [10] and assume the same temperature in the macro and micro pores [28]. The linear instability is performed in Section 3. In particular, Section 3.1 and Section 3.2 are respectively devoted to the determination of the critical Rayleigh number for the onset of steady and oscillatory convection, where the steady or oscillatory convection respectively means that—when the rest state loses its stability—the convection arises via a steady or via an oscillatory (in time) state. In Section 4 the behaviour of the Rayleigh number for the onset of oscillatory convection with respect to the Taylor number and the acceleration coefficients is numerically investigated. The paper ends with a conclusion section in which the obtained results are summarized.
2. Preliminaries
Let us consider a homogeneous incompressible fluid filling a horizontal bidisperse porous layer of depth d, uniformly heated from below and rotating about a vertical axis. Let us introduce , which is an orthogonal frame of reference with fundamental unit vectors ( pointing vertically upwards) and denote by the constant angular velocity of . The aim of this paper is to investigate the influence of inertia effect on the onset of convection in bidispersive rotating porous medium, but considering the effect of a non-zero inertia term in the macro fluid velocity equation. In such a way, we restrict our attention to the more mathematically difficult, but contemporarily more physically interesting, case: in the analyzed situation, the heating wishes to destabilize the layer and initiate convective overturning, whereas the rotation of the layer acts in the opposite manner and it is stabilizing. The inertia term will be seen to have a very strong effect on the convection thresholds and we believe this is a justification for the analysis. When the inertial term is taken into account in the momentum equation of the macro-phase, the fluid motion is governed by the equations ([6,10,27])
with
and is the seepage velocity, T is the temperature, is the pressure, is the acceleration coefficient, is the interaction coefficient, is the gravity, , is the fluid viscosity, is the reference (constant) density, is the permeability, is the thermal expansion coefficient, c is the specific heat, is the specific heat at a constant pressure, and is the thermal conductivity. Moreover, denotes the partial derivative with respect to t and being the subscript f and p referring to the macro and micro pore effects. To (1), we append the boundary conditions
being the unit vector in the upward vertical direction. Model (1)–(2) admits the thermal conduction solution
Introducing the perturbation fields
setting
the non-dimensional system (omitting the asterisks) governing the evolution of perturbation fields is
with and
To (6) we append smooth initial data
with and the boundary conditions
In the sequel, we perform the linear stability analysis of the null solution of (6)–(9) under the assumption that the perturbations () are periodic in the horizontal directions x and y, respectively, of period , and denote by
the periodicity cell.
3. Linear Instability
Neglecting the nonlinear terms, (6) reduces to
under the boundary conditions (9). Setting
the third components of the curl of (10) and (10), respectively, lead to the following equations:
Since the system (10) is autonomous, setting
with and substituting, respectively, in (12) and in (12), one has that:
i.e.,
being
The third components of the double curl of (10)–(12) are, respectively
with
The derivative with respect to z of (15) and (15) leads to:
and substituting (18) into (17), one has that
On taking into account (19) and (10)–(10), let us consider the following initial-boundary value problem
and let us look for normal modes solutions, i.e.,:
Setting , it follows that
Then, by virtue of (23) and (24), (20)–(20) can be written as
In view of the boundary conditions, since the set is a complete orthogonal system for , there exists a sequence such that . Subsequently, setting , (25) becomes
From (26), the condition guaranteeing the existence of a non null solution is the following
being
As it is well known, the onset of convection occurs or via a steady state –associated to —and named “steady convection”, or via an oscillatory state—associated to with —and named “oscillatory convection”. In the sequel, we determine the critical Rayleigh thermal number for the onset of steady and oscillatory convection.
3.1. Steady Convection
In order to determine the critical Rayleigh thermal number for the onset of steady convection, say , we substitute in (27). Then
with given by (16), (28) when , i.e.,
The minimum with respect to of the right-hand side of (29) is attained at . Then, setting , one has that
Let us remark that does not depend on J, i.e., does not depend on the inertial term. Hence, coincides with the critical Rayleigh thermal number for the onset of steady convection in the absence of inertia term found in [27]. Furthermore, , i.e., has a stabilizing effect on the onset of steady convection, as one is expected. When , reduces to
that is the critical Rayleigh number for the onset of steady convection found in [10] in the absence of rotation. The minimum of R evaluated for with respect to is attained at , with being a positive root of a fourth-order degree polynomial:
with constants and
Since , exists.
3.2. Oscillatory Convection
In order to determine the critical Rayleigh thermal number for the onset of oscillatory convection, say , then we substitute in (27), with i being the imaginary unit and . Subsequently, we take the real and imaginary parts of R, require the vanishing of the imaginary part of R, substitute into the real part of R, and determine the minimum—with respect to —of the obtained number. Setting
and
one obtains
Subsequently, one has that with
The vanishing of the imaginary part of R implies that has to satisfy
Subsequently, if
or if
oscillatory convection can not occur. When the complementary case to (38) and (39) holds, substituting the value of (positive solution of (37)) in the real part of R and minimizing with respect to , one obtains the critical Rayleigh thermal number for the onset of oscillatory convection. Numerical simulations show that the minimum—with respect to —is attained at and, hence
with .
4. Numerical Results
Because of the complexity in writing in algebraic closed form, in this section—via Matlab software—we perform some numerical simulations in order to:
- (1)
- analyze the asymptotic behaviour of with respect to and J; and,
- (2)
- compare and to establish whether the convection arises through a steady state (stationary convection) or via an oscillatory state (oscillatory convection).
Let us fix (see [10]) and let and J vary separately.
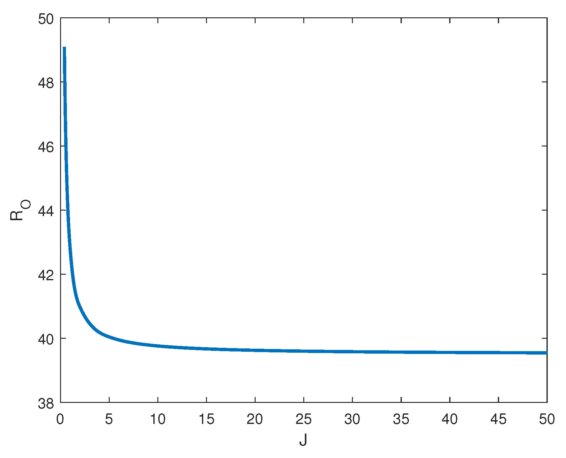
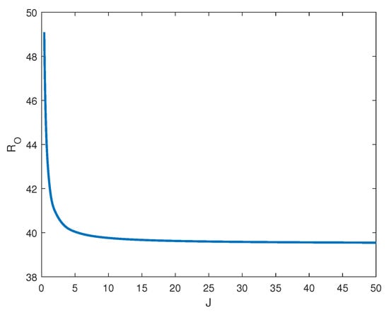
Let us fix and let J vary in order to analyze the behaviour of with respect to J. In this case, one has that and there exists a threshold for the inertia coefficient, such that exists and convection arises via an oscillatory state (see Table 1). Furthermore, is a decreasing function of J (see Figure 1).
Table 1.
Critical threshold of J, from which exists and convection occurs via an oscillatory state in the case }.
Figure 1.
Asymptotic behaviour of with respect to J for .
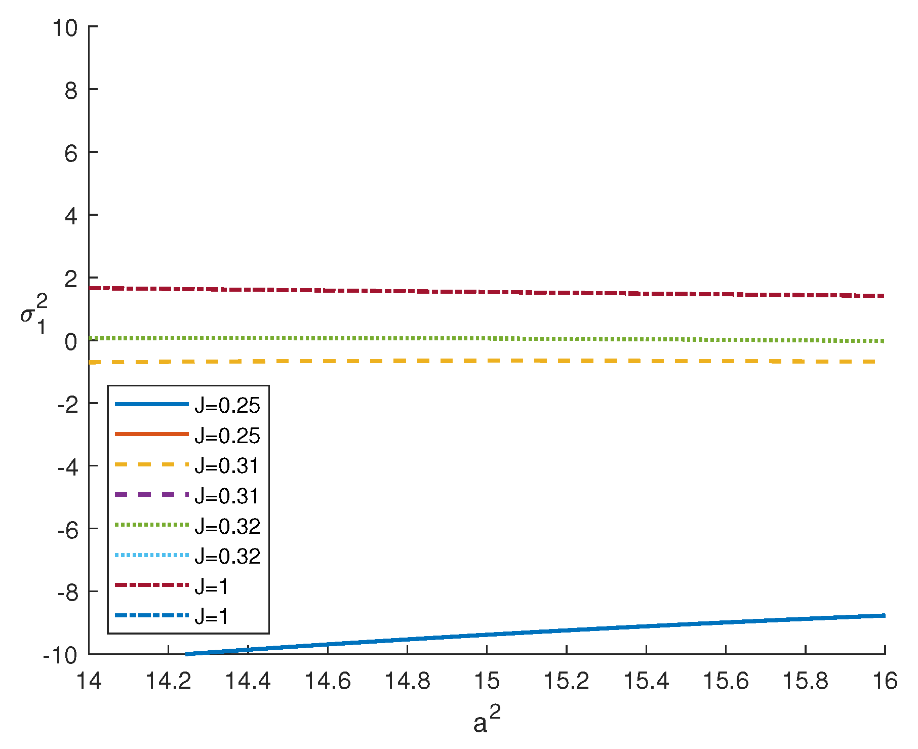
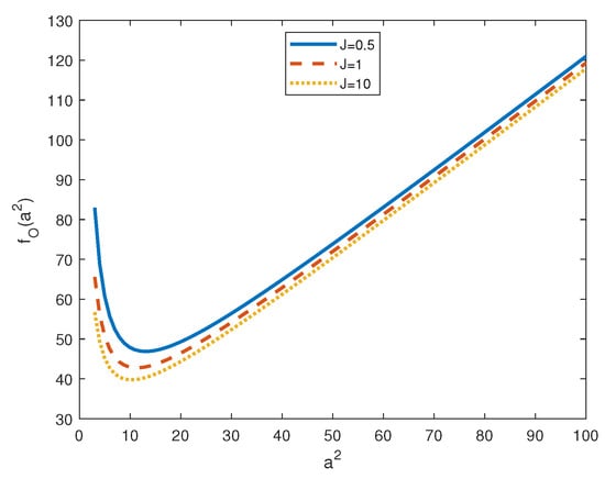
In Figure 2 and Figure 3, we plot the frequency of oscillation motions (solution of (37)) with respect to for different values of J: the graphs show that the existence of (>0) and, hence, of is guaranteed for .
Figure 2.
Behaviour of versus .
Figure 3.
Behaviour of versus .
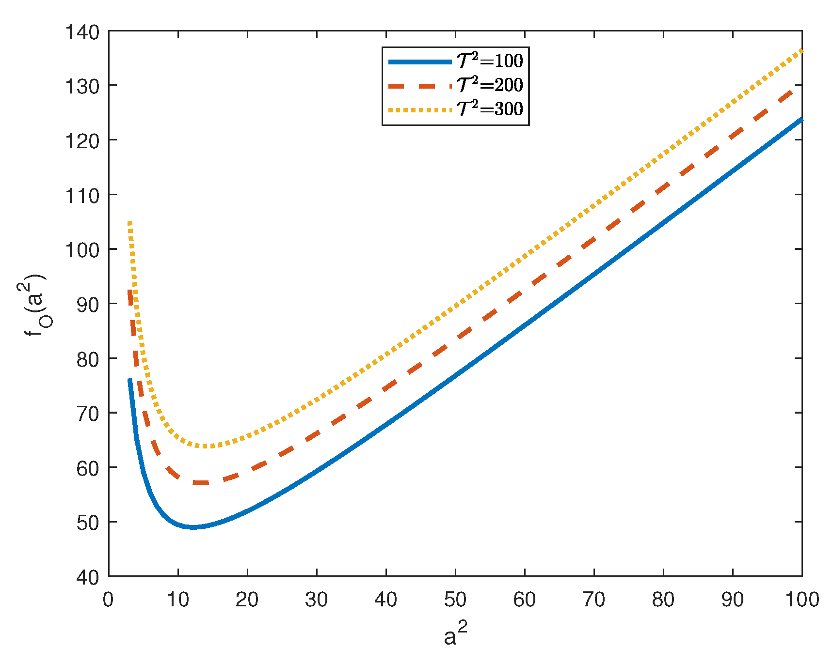
Let us consider the following parameters set and let vary in order to analyze the behaviour of with respect to . In Table 2 the numerical values of , computed through Matlab software are collected. In particular, we found that: (i) and are increasing functions of (see Figure 4); (ii) there exists a threshold for the Taylor number, such that, if , then the convection arises via an oscillatory state (see Figure 5).
Table 2.
Critical threshold of from which exists and convection occurs via an oscillatory state in the case }.
Figure 4.
Behaviour of and with respect to . The other parameters are set as .
Figure 5.
Behaviour of and for and .
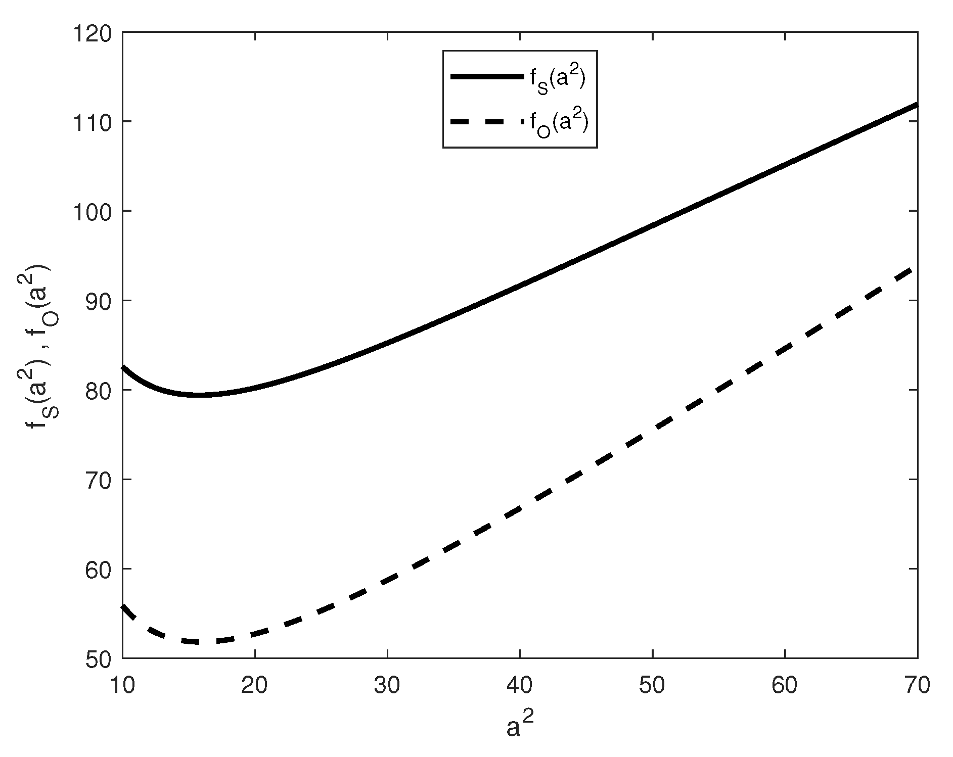
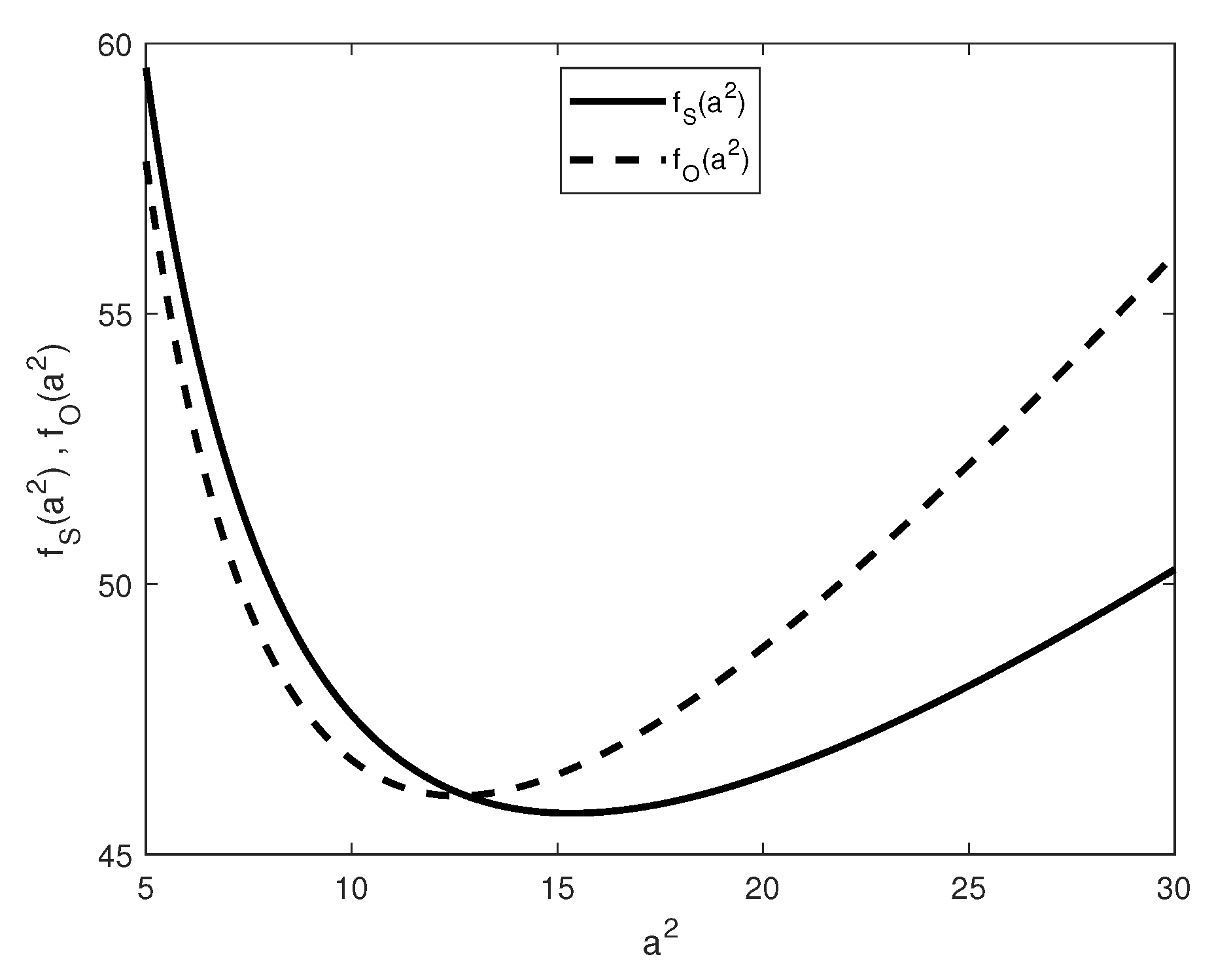
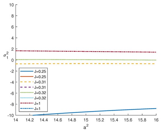
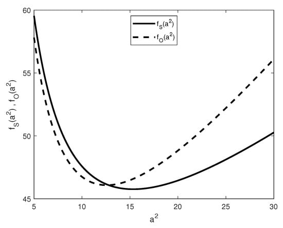
To compare the asymptotic behaviour of versus to look for the occurrence of steady or oscillatory convection, we have numerically studied some specific cases. For example, on fixing the parameters it arises that: for , convection sets in via an oscillatory state at (Figure 5); while, for , there is a switch in the onset of convection that sets in through a steady state (Figure 6).
Figure 6.
Behaviour of and for and .
The asymptotic behaviour of with respect to and J is shown in Figure 7 and Figure 8, respectively. In particular, Figure 7 shows that, for , increases with and, hence, as one is expected, rotation has a stabilizing effect on the onset of convection. Figure 8 shows that, for , decreases with J and, hence, J has a destabilizing effect on the onset of oscillatory convection.
Figure 7.
Plot of for .
Figure 8.
Plot of for .
Table 3 displays the numerical values of and of the previous examples.
Table 3.
Onset of steady or oscillatory convection.
On summarizing we have found numerically some thresholds and such that:
- (i)
- if or if , then convection can only arise via a steady state;
- (ii)
- if , convection can only arise via an oscillatory state.
5. Conclusions
In this paper, the onset of thermal convection in a horizontal bidispersive porous layer, uniformly heated from below and rotating about a vertical axis, is analyzed in the presence of inertial effects.
The critical Rayleigh number for the onset of steady convection, , has been found in algebraic closed form and it has been found that:
- does not depend on the acceleration coefficient, i.e., inertial effects do not affect ;
- increases with the Taylor number, i.e., has—as one is expected—a stabilizing effect on the onset of steady convection; and,
- reduces to the critical Rayleigh number for the onset of steady convection found in [27] in the absence of inertia and to the critical Rayleigh number for the onset of steady convection found in [10] in the absence of rotation.
Moreover, due to the complexity in evaluating exactly the threshold for the onset of oscillatory convection , we have performed some numerical simulations through Matlab software in order to analyze the influence of rotation and acceleration coefficient on . In particular, we have found that:
- is a decreasing function of J and there exists a threshold for the inertia coefficient, such that exists and convection arises via an oscillatory state; and,
- is an increasing functions of and there exists a threshold for the Taylor number, such that, for , the convection arises via an oscillatory state.
Finally, we have compared and to establish whether the convection arises through a steady state (stationary convection) or via an oscillatory state (Hopf bifurcation).
Author Contributions
The authors (F.C. and R.D.L.) conceived the mathematical model, proved the mathematical results and wrote the paper together. All authors have read and agreed to the published version of the manuscript.
Funding
This research received no external funding.
Acknowledgments
The paper has been performed under the auspices of GNFM of INdAM. The Authors should like to thank the anonymous referees for suggestions which have led to improvements in the manuscript.
Conflicts of Interest
The authors declare no conflict of interest.
References
- Capone, F.; Gentile, M.; Hill, A.A. Convection problems in anisotropic porous media with nonhomogeneous porosity and thermal diffusivity. Acta Appl. Math. 2012, 122, 85–91. [Google Scholar] [CrossRef]
- Capone, F.; Rionero, S. Porous MHD convection: Stabilizing effect of magnetic field and bifurcation analysis. Ricerche Mat. 2016, 65, 163–186. [Google Scholar] [CrossRef]
- Straughan, B. Stability and Wave Motion in Porous Media. Applied Mathematical Sciences; Springer: Berlin, Germany, 2008; Volume 165. [Google Scholar]
- Chen, Z.Q.; Cheng, P.; Hsu, C.T. A theoretical and experimental study on stagnant thermal conductivity of bi-dispersed porous media. Int. Commun. Heat Mass Tranf. 2000, 27, 601–610. [Google Scholar] [CrossRef]
- Chen, Z.Q.; Cheng, P.; Zhao, T.S. An experimental study of two phase flow and boiling heat transfer in bi-disperse porous channels. Int. Commun. Heat Mass Transf. 2000, 27, 293–302. [Google Scholar] [CrossRef]
- Nield, D.A.; Kuznetsov, A.V. The onset of convection in a bidisperse porous medium. Int. J. Heat Mass Transf. 2006, 49, 3068–3074. [Google Scholar] [CrossRef]
- Lin, F.C.; Liu, B.H.; Huang, C.T.; Chen, Y.M. Evaporative heat transfer model of a loop heat pipe with bidisperse wick structure. Int. J. Heat Mass Transf. 2011, 54, 4621–4629. [Google Scholar] [CrossRef]
- Borja, R.L.; Liu, X.; White, J.A. Multiphysics hillslope processes triggering landslides. Acta Geotech. 2012, 7, 261–269. [Google Scholar] [CrossRef]
- Straughan, B. Convection with Local Thermal Non-Equilibrium and Microfluidic Effects. In Advances in Mechanics and Mathematics; Springer: Cham, Switzerland, 2015; Volume 32. [Google Scholar]
- Straughan, B. Effect of inertia on double diffusive bidispersive convection. Int. J. Heat Mass Trasnf. 2019, 129, 389–396. [Google Scholar] [CrossRef]
- Nield, D.A.; Bejan, A. Convection in Porous Media, 5th ed.; Springer: Cham, Switzerland, 2017. [Google Scholar]
- Rees, D.A.S. The effect of inertia on free convection from a horizontal surface embedded in a porous medium. Int. J. Heat Mass Trasnf. 1996, 39, 3425–3430. [Google Scholar] [CrossRef]
- Rees, D.A.S. The effect of inertia on the onset of mixed convection in a porous layer heated from below. Int. Comm. Heat Mass Transf. 1997, 24, 277–283. [Google Scholar] [CrossRef]
- Rabbani, S.; Abderrahmane, H.; Sassi, M. Inertial Effects on Dynamics of Immiscible Viscous Fingering in Homogenous Porous Media. Fluids 2019, 4, 79. [Google Scholar] [CrossRef]
- Capone, F.; De Luca, R. Porous MHD convection: Effect of Vadasz inertia term. Transp. Porous Med. 2017, 118, 519–536. [Google Scholar] [CrossRef]
- Capone, F.; De Luca, R.; Vitiello, M. Double-diffusive Soret convection phenomenon in porous media: Effect of Vadasz inertia term. Ricerche Mat. 2019, 68, 581–595. [Google Scholar] [CrossRef]
- Capone, F.; Rionero, S. Inertia effect on the onset of convection in rotating porous layers via the “auxiliary system method”. Int. J. Non-Linear Mech. 2013, 57, 193–200. [Google Scholar] [CrossRef]
- Vadasz, P. Coriolis effect on gravity-driven convection in a rotating porous layer heated from below. J. Fluid Mech. 1998, 376, 351–375. [Google Scholar] [CrossRef]
- Dogdson, E.; Rees, D.A.S. The onset of Prandtl-Darcy-Prats convection in a horizontal porous layer. Transp. Porous Med. 2013, 99, 175–189. [Google Scholar]
- Capone, F.; Gentile, M. Sharp stability results in LTNE rotating anisotropic porous layer. Int. J. Therm. Sci. 2019, 134, 661–664. [Google Scholar] [CrossRef]
- De Luca, R.; Rionero, S. Steady and oscillatory convection in rotating fluid layers heated and salted from below. Int. J. Non-Linear Mech. 2016, 78, 121–130. [Google Scholar] [CrossRef]
- Capone, F.; De Luca, R. On the stability-instability of vertical throughflows in double diffusive mixtures saturating rotating porous layers with large pores. Ric. Mat. 2014, 63, 119–148. [Google Scholar] [CrossRef]
- De Luca, R.; Rionero, S. Dynamic of rotating fluid layers: L2-absorbing sets and onset of convection. Acta Mech. 2017, 228, 4025–4037. [Google Scholar] [CrossRef]
- Vadasz, P. Fluid Flow and Heat Transfer in Rotating Porous Media; Springer Briefs in Thermal Engineering and Applied Science (eBook); Springer International Publishing: New York, NY, USA, 2016. [Google Scholar]
- Vadasz, P. Instability and convection in rotating porous media: A review. Fluids 2019, 4, 147. [Google Scholar] [CrossRef]
- Falsaperla, P.; Mulone, G.; Straughan, B. Inertia effects on rotating porous convection. Int. J. Heat Mass Transf. 2011, 54, 1352–1359. [Google Scholar] [CrossRef]
- Capone, R.F.; De Luca, M. Gentile, Coriolis effect on thermal convection in a rotating bidispersive porous layer. Proc. R. Soc. Lond. A 2020. [Google Scholar] [CrossRef]
- Falsaperla, P.; Mulone, G.; Straughan, B. Bidispersive inclined convection. Proc. R. Soc. A 2016, 472, 20160480. [Google Scholar] [CrossRef] [PubMed]
© 2020 by the authors. Licensee MDPI, Basel, Switzerland. This article is an open access article distributed under the terms and conditions of the Creative Commons Attribution (CC BY) license (http://creativecommons.org/licenses/by/4.0/).







