Injectable Decellularized Extracellular Matrix-Based Bio-Ink with Excellent Biocompatibility for Scarless Urethra Repair
Abstract
:1. Introduction
2. Results
2.1. Characterization of Gelatin-dECM Hydrogel
2.2. Characterization of Bladder before and after Decellularization
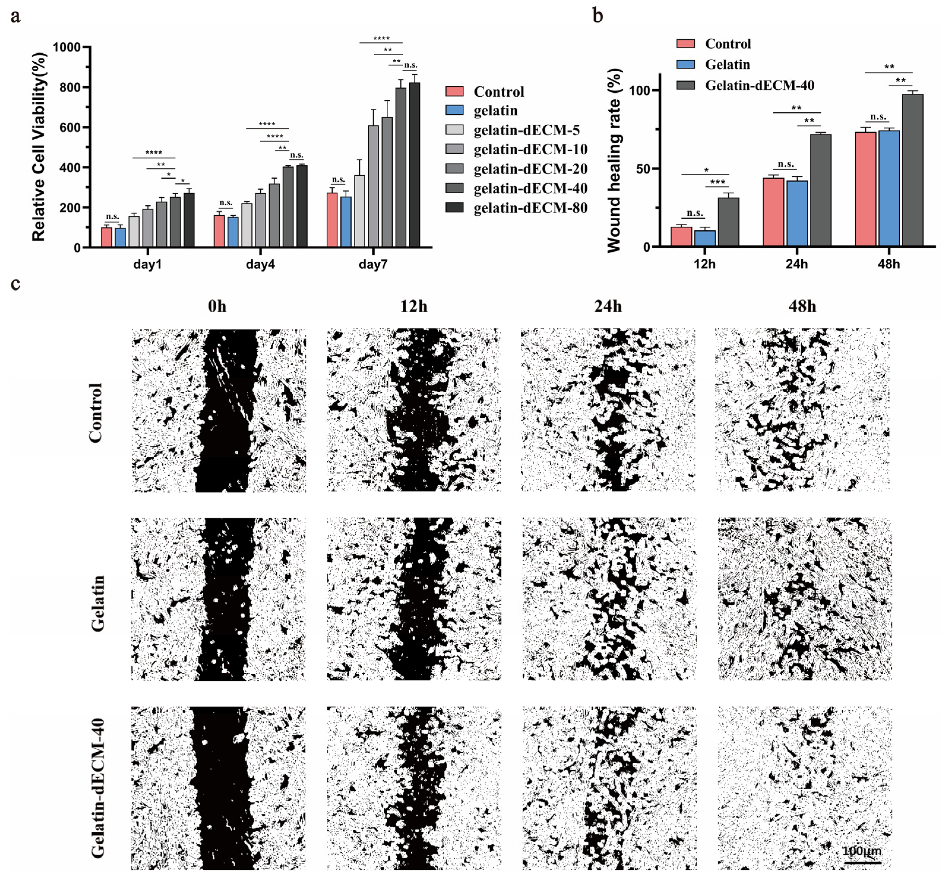
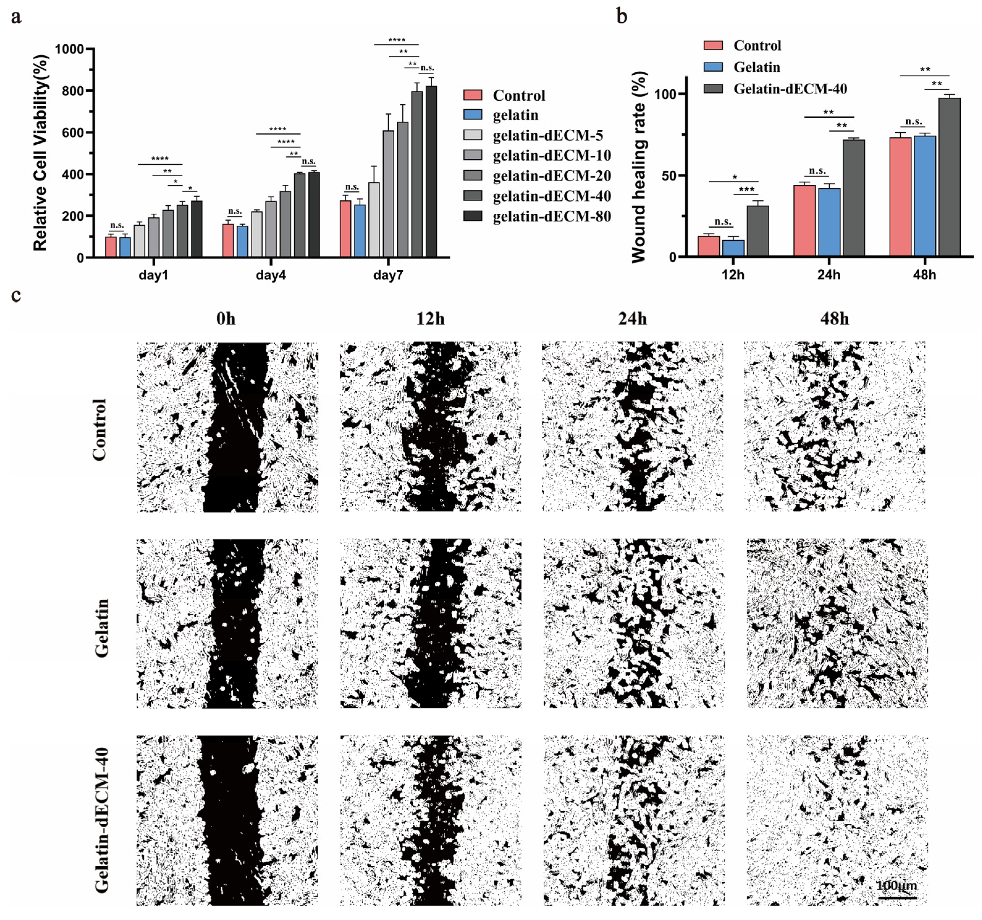
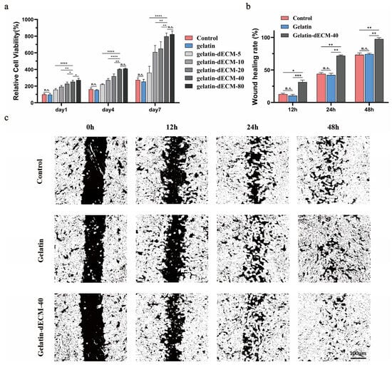
2.3. Assessment of the Ability to Promote Cell Proliferation and Growth
2.4. In Vivo Scarless Regeneration of Urethral Wound in Rabbits
2.5. Pathologic Examination of Urethral Repair


3. Discussion
4. Conclusions
5. Materials and Methods
5.1. Decellularization and Hydrogel Preparation
5.1.1. Decellularization of Rabbit Bladder and Preparation of dECM Micro-Particles
5.1.2. Gelatin-Based Decellularized Extracellular Matrix Powder Hydrogel Preparation
5.2. Characterization of Gelatin-dECM Hydrogel
5.2.1. Fourier Transform Infrared (FTIR)
5.2.2. X-ray Photoelectron Spectroscopy (XPS)
5.2.3. Rheological Measurement of the Gelatin-dECM Hydrogel
5.2.4. Scanning Electron Microscopy Analysis of Gelatin-dECM Hydrogels
5.2.5. Degradation Assay
5.3. Characterization of Rabbit Bladder dECM
5.3.1. DNA Assay
5.3.2. Sulfated Glycosaminoglycans and Total Collagen Assay
5.3.3. Histological and Fluorescence Staining Analysis
5.4. Cell Cytotoxicity and Proliferation Assessments
5.5. Wound-Healing Experiment
5.6. In Vitro Extraction and Culturing of Primary Cells of ADSCs
5.7. In Vivo Modeling of Urethral Injury on Rabbits
5.8. Immunofluorescence Analysis
5.9. Urethrography Analysis
5.10. Statistical Analysis
Author Contributions
Funding
Institutional Review Board Statement
Informed Consent Statement
Data Availability Statement
Conflicts of Interest
References
- Zhu, W.; Song, L.; Sa, Y.; Xu, Y.; Fu, Q. The surgical techniques of transperineal anastomotic urethroplasty for complex posterior urethral stenosis in boys and the long–term follow up outcomes. Front. Pediatr. 2023, 11, 1009259. [Google Scholar] [CrossRef]
- Mangir, N.; Wilson, K.J.; Osman, N.I.; Chapple, C.R. Current state of urethral tissue engineering. Curr. Opin. Urol. 2019, 29, 385–393. [Google Scholar] [CrossRef] [PubMed]
- Fang, W.; Yang, M.; Liu, M.; Jin, Y.; Wang, Y.; Yang, R.; Wang, Y.; Zhang, K.; Fu, Q. Review on Additives in Hydrogels for 3D Bioprinting of Regenerative Medicine: From Mechanism to Methodology. Pharmaceutics 2023, 15, 1700. [Google Scholar] [CrossRef] [PubMed]
- Barbagli, G.; Akbarov, I.; Heidenreich, A.; Zugor, V.; Olianas, R.; Aragona, M.; Romano, G.; Balsmeyer, U.; Fahlenkamp, D.; Rebmann, U.; et al. Anterior Urethroplasty Using a New Tissue Engineered Oral Mucosa Graft: Surgical Techniques and Outcomes. J. Urol. 2018, 200, 448–456. [Google Scholar] [CrossRef] [PubMed]
- Mangir, N.; Roman, S.; Chapple, C.R.; MacNeil, S. Complications related to use of mesh implants in surgical treatment of stress urinary incontinence and pelvic organ prolapse: Infection or inflammation? World J. Urol. 2020, 38, 73–80. [Google Scholar] [CrossRef]
- Haskell, H. Cumberlege review exposes stubborn and dangerous flaws in healthcare. BMJ 2020, 370, m3099. [Google Scholar] [CrossRef]
- Zhao, X.; Cui, K.; Li, Z. The role of biomaterials in stem cell–based regenerative medicine. Future Med. Chem. 2019, 11, 1777–1790. [Google Scholar] [CrossRef]
- Hussey, G.S.; Dziki, J.L.; Badylak, S.F. Extracellular matrix–based materials for regenerative medicine. Nat. Rev. Mater. 2018, 3, 159–173. [Google Scholar] [CrossRef]
- Uhl, F.E.; Zhang, F.; Pouliot, R.A.; Uriarte, J.J.; Rolandsson Enes, S.; Han, X.; Ouyang, Y.; Xia, K.; Westergren–Thorsson, G.; Malmström, A.; et al. Functional role of glycosaminoglycans in decellularized lung extracellular matrix. Acta Biomater. 2020, 102, 231–246. [Google Scholar] [CrossRef]
- Fang, W.; Yang, M.; Wang, L.; Li, W.; Liu, M.; Jin, Y.; Wang, Y.; Yang, R.; Wang, Y.; Zhang, K.; et al. Hydrogels for 3D bioprinting in tissue engineering and regenerative medicine: Current progress and challenges. Int. J. Bioprinting 2023, 9, 759. [Google Scholar] [CrossRef]
- Rowley, A.T.; Nagalla, R.R.; Wang, S.W.; Liu, W.F. Extracellular Matrix–Based Strategies for Immunomodulatory Biomaterials Engineering. Adv. Healthc. Mater. 2019, 8, e1801578. [Google Scholar] [CrossRef] [PubMed]
- Uygun, B.E.; Soto-Gutierrez, A.; Yagi, H.; Izamis, M.-L.; Guzzardi, M.A.; Shulman, C.; Milwid, J.; Kobayashi, N.; Tilles, A.; Berthiaume, F.; et al. Organ reengineering through development of a transplantable recellularized liver graft using decellularized liver matrix. Nat. Med. 2010, 16, 814–820. [Google Scholar] [CrossRef] [PubMed]
- Crapo, P.M.; Gilbert, T.W.; Badylak, S.F. An overview of tissue and whole organ decellularization processes. Biomaterials 2011, 32, 3233–3243. [Google Scholar] [CrossRef] [PubMed]
- Saldin, L.T.; Cramer, M.C.; Velankar, S.S.; White, L.J.; Badylak, S.F. Extracellular matrix hydrogels from decellularized tissues: Structure and function. Acta Biomater. 2017, 49, 1–15. [Google Scholar] [CrossRef] [PubMed]
- Pati, F.; Jang, J.; Ha, D.H.; Won Kim, S.; Rhie, J.W.; Shim, J.H.; Kim, D.H.; Cho, D.W. Printing three–dimensional tissue analogues with decellularized extracellular matrix bioink. Nat. Commun. 2014, 5, 3935. [Google Scholar] [CrossRef]
- Contessi Negrini, N.; Celikkin, N.; Tarsini, P.; Farè, S.; Święszkowski, W. Three–dimensional printing of chemically crosslinked gelatin hydrogels for adipose tissue engineering. Biofabrication 2020, 12, 025001. [Google Scholar] [CrossRef]
- Gritsch, L.; Motta, F.L.; Contessi Negrini, N.; Yahia, L.H.; Farè, S. Crosslinked gelatin hydrogels as carriers for controlled heparin release. Mater. Lett. 2018, 228, 375–378. [Google Scholar] [CrossRef]
- Kim, M.K.; Jeong, W.; Kang, H.W. Liver dECM–Gelatin Composite Bioink for Precise 3D Printing of Highly Functional Liver Tissues. J. Funct. Biomater. 2023, 14, 417. [Google Scholar] [CrossRef]
- Mao, Q.; Wang, Y.; Li, Y.; Juengpanich, S.; Li, W.; Chen, M.; Yin, J.; Fu, J.; Cai, X. Fabrication of liver microtissue with liver decellularized extracellular matrix (dECM) bioink by digital light processing (DLP) bioprinting. Mater. Sci. Eng. C Mater. Biol. Appl. 2020, 109, 110625. [Google Scholar] [CrossRef]
- de Haan, K.; Zhang, Y.; Zuckerman, J.E.; Liu, T.; Sisk, A.E.; Diaz, M.F.P.; Jen, K.Y.; Nobori, A.; Liou, S.; Zhang, S.; et al. Deep learning–based transformation of H&E stained tissues into special stains. Nat. Commun. 2021, 12, 4884. [Google Scholar] [CrossRef]
- Boisvert, F.M.; van Koningsbruggen, S.; Navascués, J.; Lamond, A.I. The multifunctional nucleolus. Nat. Rev. Mol. Cell Biol. 2007, 8, 574–585. [Google Scholar] [CrossRef] [PubMed]
- De Heer, E.; Sijpkens, Y.W.; Verkade, M.; den Dulk, M.; Langers, A.; Schutrups, J.; Bruijn, J.A.; van Es, L.A. Morphometry of interstitial fibrosis. Nephrol. Dial. Transplant. 2000, 15 (Suppl. 6), 72–73. [Google Scholar] [CrossRef]
- Foster, B.L. Methods for studying tooth root cementum by light microscopy. Int. J. Oral Sci. 2012, 4, 119–128. [Google Scholar] [CrossRef] [PubMed]
- Sa, Y.; Wang, L.; Lv, R.; Wang, J.; Chen, G.; Jin, C.; Feng, C. Transperineal anastomotic urethroplasty for the treatment of pelvic fracture urethral distraction defects: A progressive surgical strategy. World J. Urol. 2021, 39, 4435–4441. [Google Scholar] [CrossRef] [PubMed]
- Dublin, N.; Stewart, L.H. Oral complications after buccal mucosal graft harvest for urethroplasty. BJU Int. 2004, 94, 867–869. [Google Scholar] [CrossRef] [PubMed]
- Zhang, K.; Zhou, S.; Zhang, Y.; Xu, Y.; Jin, S.; Sa, Y.; Zhang, J.; Xie, H.; Lazzeri, M.; Barbagli, G.; et al. Anterior Urethra Reconstruction with Lateral Lingual Mucosa Harvesting Technique. Urology 2016, 90, 208–212. [Google Scholar] [CrossRef]
- Lumen, N.; Vierstraete–Verlinde, S.; Oosterlinck, W.; Hoebeke, P.; Palminteri, E.; Goes, C.; Maes, H.; Spinoit, A.F. Buccal Versus Lingual Mucosa Graft in Anterior Urethroplasty: A Prospective Comparison of Surgical Outcome and Donor Site Morbidity. J. Urol. 2016, 195, 112–117. [Google Scholar] [CrossRef]
- Barbagli, G.; Fossati, N.; Sansalone, S.; Larcher, A.; Romano, G.; Dell’Acqua, V.; Guazzoni, G.; Lazzeri, M. Prediction of early and late complications after oral mucosal graft harvesting: Multivariable analysis from a cohort of 553 consecutive patients. J. Urol. 2014, 191, 688–693. [Google Scholar] [CrossRef]
- Saad, S.; Osman, N.I.; Chapple, C.R. Tissue engineering: Recent advances and review of clinical outcome for urethral strictures. Curr. Opin. Urol. 2021, 31, 498–503. [Google Scholar] [CrossRef]
- Basu, T.; Bhutani, U.; Majumdar, S. Cross–linker–free sodium alginate and gelatin hydrogels: A multiscale biomaterial design framework. J. Mater. Chem. B 2022, 10, 3614–3623. [Google Scholar] [CrossRef]
- Xing, H.; Zhang, Z.; Mao, Q.; Wang, C.; Zhou, Y.; Zhou, X.; Ying, L.; Xu, H.; Hu, S.; Zhang, N. Injectable exosome–functionalized extracellular matrix hydrogel for metabolism balance and pyroptosis regulation in intervertebral disc degeneration. J. Nanobiotechnology 2021, 19, 264. [Google Scholar] [CrossRef]
- Jang, J.; Park, H.J.; Kim, S.W.; Kim, H.; Park, J.Y.; Na, S.J.; Kim, H.J.; Park, M.N.; Choi, S.H.; Park, S.H.; et al. 3D printed complex tissue construct using stem cell–laden decellularized extracellular matrix bioinks for cardiac repair. Biomaterials 2017, 112, 264–274. [Google Scholar] [CrossRef]
- Won, J.Y.; Lee, M.H.; Kim, M.J.; Min, K.H.; Ahn, G.; Han, J.S.; Jin, S.; Yun, W.S.; Shim, J.H. A potential dermal substitute using decellularized dermis extracellular matrix derived bio–ink. Artif. Cells Nanomed. Biotechnol. 2019, 47, 644–649. [Google Scholar] [CrossRef]
- Brown, M.; Li, J.; Moraes, C.; Tabrizian, M.; Li–Jessen, N.Y.K. Decellularized extracellular matrix: New promising and challenging biomaterials for regenerative medicine. Biomaterials 2022, 289, 121786. [Google Scholar] [CrossRef] [PubMed]
- Sharma, S.; Rajani, S.; Hui, J.; Chen, A.; Bivalacqua, T.; Singh, A. Development of Enzymatic–Resistant and Compliant Decellularized Extracellular Matrixes via Aliphatic Chain Modification for Bladder Tissue Engineering. ACS Appl. Mater. Interfaces 2022, 14, 37301–37315. [Google Scholar] [CrossRef]
- Simões, I.N.; Vale, P.; Soker, S.; Atala, A.; Keller, D.; Noiva, R.; Carvalho, S.; Peleteiro, C.; Cabral, J.M.; Eberli, D.; et al. Acellular Urethra Bioscaffold: Decellularization of Whole Urethras for Tissue Engineering Applications. Sci. Rep. 2017, 7, 41934. [Google Scholar] [CrossRef] [PubMed]
- Adamiak, K.; Sionkowska, A. Current methods of collagen cross–linking: Review. Int. J. Biol. Macromol. 2020, 161, 550–560. [Google Scholar] [CrossRef] [PubMed]
- Nair, M.; Johal, R.K.; Hamaia, S.W.; Best, S.M.; Cameron, R.E. Tunable bioactivity and mechanics of collagen–based tissue engineering constructs: A comparison of EDC–NHS, genipin and TG2 crosslinkers. Biomaterials 2020, 254, 120109. [Google Scholar] [CrossRef]




| Hydrogel | Gelatin (wt%) | dECM (wt%) | EDC (wt%) | NHS (wt%) | Final Concentration (wt%) |
|---|---|---|---|---|---|
| gelatin | 6.5 | / | 2 | 2 | 6.5 |
| dECM | / | 6.5 | 2 | 2 | 6.5 |
| Gelatin-dECM-40 | 2.5 | 4 | 2 | 2 | 6.5 |
| Gelatin (wt%) in Leach Liquor | Volume of Liquid (mL) | Weights of dECM Powder (mg) | dECM Concentration of Novel Culture Medium (wt%) | |
|---|---|---|---|---|
| control | 0 | 5 | 0 | 0 |
| gelatin | 2.5 | 5 | 0 | 0 |
| Gelatin-dECM-5 | 2.5 | 5 | 25 | 0.5% |
| Gelatin-dECM-10 | 2.5 | 5 | 50 | 1% |
| Gelatin-dECM-20 | 2.5 | 5 | 100 | 2% |
| Gelatin-dECM-40 | 2.5 | 5 | 200 | 4% |
| Gelatin-dECM-80 | 2.5 | 5 | 400 | 8% |
| Total | 35 | 775 |
Disclaimer/Publisher’s Note: The statements, opinions and data contained in all publications are solely those of the individual author(s) and contributor(s) and not of MDPI and/or the editor(s). MDPI and/or the editor(s) disclaim responsibility for any injury to people or property resulting from any ideas, methods, instructions or products referred to in the content. |
© 2023 by the authors. Licensee MDPI, Basel, Switzerland. This article is an open access article distributed under the terms and conditions of the Creative Commons Attribution (CC BY) license (https://creativecommons.org/licenses/by/4.0/).
Share and Cite
Fang, W.; Yang, M.; Jin, Y.; Zhang, K.; Wang, Y.; Liu, M.; Wang, Y.; Yang, R.; Fu, Q. Injectable Decellularized Extracellular Matrix-Based Bio-Ink with Excellent Biocompatibility for Scarless Urethra Repair. Gels 2023, 9, 913. https://doi.org/10.3390/gels9110913
Fang W, Yang M, Jin Y, Zhang K, Wang Y, Liu M, Wang Y, Yang R, Fu Q. Injectable Decellularized Extracellular Matrix-Based Bio-Ink with Excellent Biocompatibility for Scarless Urethra Repair. Gels. 2023; 9(11):913. https://doi.org/10.3390/gels9110913
Chicago/Turabian StyleFang, Wenzhuo, Ming Yang, Yangwang Jin, Kaile Zhang, Ying Wang, Meng Liu, Yuhui Wang, Ranxing Yang, and Qiang Fu. 2023. "Injectable Decellularized Extracellular Matrix-Based Bio-Ink with Excellent Biocompatibility for Scarless Urethra Repair" Gels 9, no. 11: 913. https://doi.org/10.3390/gels9110913
APA StyleFang, W., Yang, M., Jin, Y., Zhang, K., Wang, Y., Liu, M., Wang, Y., Yang, R., & Fu, Q. (2023). Injectable Decellularized Extracellular Matrix-Based Bio-Ink with Excellent Biocompatibility for Scarless Urethra Repair. Gels, 9(11), 913. https://doi.org/10.3390/gels9110913
