Conductive Hydrogels in Biomedical Engineering: Recent Advances and a Comprehensive Review
Abstract
1. Introduction
2. Fabrication of Conductive Hydrogels
3. Wearable Device
4. Implanted Bioelectronics
5. Wound Dressing
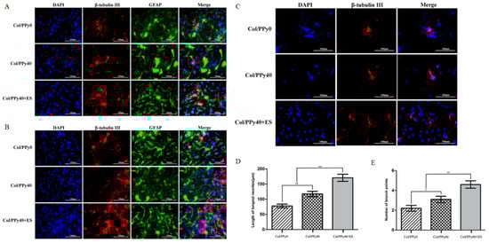
6. Neural Repair
7. Cell Regulation
8. Discussion and Outlook
9. Conclusions
Author Contributions
Funding
Institutional Review Board Statement
Informed Consent Statement
Data Availability Statement
Conflicts of Interest
References
- Li, Z.; Shen, C.; Chen, H.; Shin, J.; Dixit, K.; Lee, H.J. Printable Conductive Hydrogels and Elastomers for Biomedical Application. Gels 2025, 11, 707. [Google Scholar] [CrossRef] [PubMed]
- Li, Z.; Shin, J.; Dixit, K.; Liu, D.; Zhang, H.; Lu, Q.; Kumar, H.; Kim, K.; Hu, J. High-Resolution Heterogeneous Hydrogel Printing Using a Home Projector. Small Methods 2025, 9, e2500631. [Google Scholar] [CrossRef]
- Yu, P.; Wei, L.; Yang, Z.; Liu, X.; Ma, H.; Zhao, J.; Liu, L.; Wang, L.; Chen, R.; Cheng, Y. Hydrogel Wound Dressings Accelerating Healing Process of Wounds in Movable Parts. Int. J. Mol. Sci. 2024, 25, 6610. [Google Scholar] [CrossRef]
- Qiu, H.; Guo, H.; Li, D.; Hou, Y.; Kuang, T.; Ding, J. Intravesical Hydrogels as Drug Reservoirs. Trends Biotechnol. 2020, 38, 579–583. [Google Scholar] [CrossRef] [PubMed]
- Ding, Q.; Zhang, S.; Liu, X.; Zhao, Y.; Yang, J.; Chai, G.; Wang, N.; Ma, S.; Liu, W.; Ding, C. Hydrogel Tissue Bioengineered Scaffolds in Bone Repair: A Review. Molecules 2023, 28, 7039. [Google Scholar] [CrossRef]
- Ullah, A.; Kim, D.Y.; Lim, S.I.; Lim, H.-R. Hydrogel-Based Biointerfaces: Recent Advances, Challenges, and Future Directions in Human–Machine Integration. Gels 2025, 11, 232. [Google Scholar] [CrossRef]
- Geng, W.; Xu, Y.; Guo, C.; Liu, Y.; Ye, X.; Liu, Q.; Zhang, H.; Fu, C.; Liu, F.; Lei, W.; et al. Boron Nitride-Alginate Coordination Interactions Enabling Hydrogels with Enhanced Mechanical Strength and Heat Resistance. Carbohydr. Polym. 2024, 334, 122015. [Google Scholar] [CrossRef] [PubMed]
- Liu, B.; Han, Y.; Zhang, Z.; Hao, J.; Wan, H.; Jin, Y.; Xu, Q. Preparation and Characterization of Dual-Network Multifunctional Hydrogels Based on Peach Gum Polysaccharides: Ultrafast Self-Healing Ability, Favorable Mechanical Tunability, and Controlled Release Properties. Gels 2025, 11, 274. [Google Scholar] [CrossRef]
- Li, B.; Chen, Y.; Wu, W.; Cao, X.; Luo, Z. Copolymer-Grafted Cellulose Nanocrystal Induced Nanocomposite Hydrogels with Enhanced Strength, High Elasticity and Adhesiveness for Flexible Strain and Pressure Sensors. Carbohydr. Polym. 2023, 317, 121092. [Google Scholar] [CrossRef]
- Shaygani, H.; Mofrad, Y.M.; Demneh, S.M.R.; Hafezi, S.; Almasi-Jaf, A.; Shamloo, A. Cartilage and Bone Injectable Hydrogels: A Review of Injectability Methods and Treatment Strategies for Repair in Tissue Engineering. Int. J. Biol. Macromol. 2024, 282, 136689. [Google Scholar] [CrossRef]
- Huang, S.; Liu, H.; Liao, K.; Hu, Q.; Guo, R.; Deng, K. Functionalized GO Nanovehicles with Nitric Oxide Release and Photothermal Activity-Based Hydrogels for Bacteria-Infected Wound Healing. ACS Appl. Mater. Interfaces 2020, 12, 28952–28964. [Google Scholar] [CrossRef]
- Shen, K.-H.; Yeh, Y.-Y.; Chiu, T.-H.; Wang, R.; Yeh, Y.-C. Dual Dynamic Covalently Crosslinked Alginate Hydrogels with Tunable Properties and Multiple Stimuli-Responsiveness. ACS Biomater. Sci. Eng. 2022, 8, 4249–4261. [Google Scholar] [CrossRef]
- Kim, S.; Shin, Y.; Han, J.; Kim, H.J.; Sunwoo, S.-H. Introductory Review of Soft Implantable Bioelectronics Using Conductive and Functional Hydrogels and Hydrogel Nanocomposites. Gels 2024, 10, 614. [Google Scholar] [CrossRef] [PubMed]
- Kim, S.; Choi, H.; Son, D.; Shin, M. Conductive and Adhesive Granular Alginate Hydrogels for On-Tissue Writable Bioelectronics. Gels 2023, 9, 167. [Google Scholar] [CrossRef]
- Chen, Y.; Xu, Z.; Lu, T.; Luo, J.; Xue, H. Prostate-Specific Membrane Antigen Targeted, Glutathione-Sensitive Nanoparticles Loaded with Docetaxel and Enzalutamide for the Delivery to Prostate Cancer. Drug Deliv. 2022, 29, 2705–2712. [Google Scholar] [CrossRef]
- Xia, D.; Zhang, X.; Hao, H.; Jiang, W.; Chen, C.; Li, H.; Feng, L.; Li, J.; Wu, Y.; Zhang, L.; et al. Strategies to Prolong Drug Retention in Solid Tumors by Aggregating Endo-CMC Nanoparticles. J. Control. Release 2023, 360, 705–717. [Google Scholar] [CrossRef]
- Ke, Y.; Huang, L.; Song, Y.; Liu, Z.; Liang, L. Preparation and Pharmacological Effects of Minor Ginsenoside Nanoparticles: A Review. Front. Pharmacol. 2022, 13, 974274. [Google Scholar] [CrossRef] [PubMed]
- Tang, B.; Qian, Y.; Fang, G. Development of Lipid–Polymer Hybrid Nanoparticles for Improving Oral Absorption of Enoxaparin. Pharmaceutics 2020, 12, 607. [Google Scholar] [CrossRef] [PubMed]
- Xu, Y.; Dong, X.; Xu, H.; Jiao, P.; Zhao, L.X.; Su, G. Nanomaterial-Based Drug Delivery Systems for Pain Treatment and Relief: From the Delivery of a Single Drug to Co-Delivery of Multiple Therapeutics. Pharmaceutics 2023, 15, 2309. [Google Scholar] [CrossRef]
- Chen, L.; Fu, X.; Lin, M.; Jiang, X. Azeotropic Distillation-Induced Self-Assembly of Mesostructured Spherical Nanoparticles as Drug Cargos for Controlled Release of Curcumin. Pharmaceuticals 2022, 15, 275. [Google Scholar] [CrossRef]
- Yang, S.; Han, G.; Chen, Q.; Yu, L.; Wang, P.; Zhang, Q.; Dong, J.; Zhang, W.; Huang, J. Au-Pt Nanoparticle Formulation as a Radiosensitizer for Radiotherapy with Dual Effects. Int. J. Nanomed. 2021, 16, 239–248. [Google Scholar] [CrossRef]
- Chen, G.; Zhao, Y.; Xu, Y.; Zhu, C.; Liu, T.; Wang, K. Chitosan Nanoparticles for Oral Photothermally Enhanced Photodynamic Therapy of Colon Cancer. Int. J. Pharm. 2020, 589, 119763. [Google Scholar] [CrossRef] [PubMed]
- Cui, L.W.; Fan, L.Y.; Shen, Z.Y. Application Research Progress of Nanomaterial Graphene and Its Derivative Complexes in Tumor Diagnosis and Therapy. Curr. Med. Chem. 2024, 31, 6436–6459. [Google Scholar] [CrossRef] [PubMed]
- Hu, Y. Superparamagnetic Iron Oxide Nanoparticles: Cytotoxicity, Metabolism, and Cellular Behavior in Biomedicine Applications. Int. J. Nanomed. 2021, 16, 6097–6113. [Google Scholar] [CrossRef]
- Ni, Y.; Deng, P.; Yin, R.; Zhu, Z.; Ling, C.; Ma, M.; Wang, J.; Li, S.; Liu, R. Effect and Mechanism of Paclitaxel Loaded on Magnetic Fe3O4@mSiO2-NH2-FA Nanocomposites to MCF-7 Cells. Drug Deliv. 2023, 30, 64–82. [Google Scholar] [CrossRef]
- Zhang, Z.; Meng, C.; Hou, K.; Wang, Z.; Huang, Y. The Cytological and Electrophysiological Effects of Silver Nanoparticles on Neuron-Like. PLoS ONE 2022, 17, e0277942. [Google Scholar] [CrossRef]
- Sui, A.; Yao, C.; Chen, Y.; Li, Y.; Yu, S.; Qu, J.; Wei, H.; Tang, J.; Chen, G. Polystyrene Nanoplastics Inhibit StAR Expression by Activating HIF-1α via ERK1/2 MAPK and AKT Pathways in TM3 Leydig Cells and Testicular Tissues of Mice. Food Chem. Toxicol. 2023, 173, 113634. [Google Scholar] [CrossRef] [PubMed]
- Huang, C.; Wu, D.; Ahmed, F.; Wang, Y.; Xu, J.; Luo, C.; Zhang, K.; Sun, F.; Huo, L. Zinc Oxide Nanoparticle Causes Toxicity to the Development of Mouse Oocyte and Early Embryo. Toxicol. Lett. 2022, 358, 48–58. [Google Scholar] [CrossRef]
- Fu, Z.; Wang, X.; Lu, X.; Yang, Y.; Zhao, L.; Zhou, L.; Wang, K.; Fu, H. Mannose-Decorated Ginsenoside Rb1 Albumin Nanoparticles for Targeted Anti-Inflammatory Therapy. Front. Bioeng. Biotechnol. 2022, 10, 962380. [Google Scholar] [CrossRef]
- Xiong, Y.; Shen, S.; Yi, Z. Synthesis of Uniform Zinc Peroxide Nanoparticles for Antibacterial Application. Indian J. Pharm. Sci. 2024, 86, 219–225. [Google Scholar] [CrossRef]
- Hu, Y.; Li, D.; Wei, H.; Zhou, S.; Chen, W.; Yan, X.; Cai, J.; Chen, X.; Chen, B.; Liao, M.; et al. Neurite Extension and Orientation of Spiral Ganglion Neurons Can Be Directed by Superparamagnetic Iron Oxide Nanoparticles in a Magnetic Field. Int. J. Nanomed. 2021, 16, 4515–4526. [Google Scholar] [CrossRef]
- Dou, X.; Sun, K.; Chen, H.; Jiang, Y.; Wu, L.; Mei, J.; Ding, Z.; Xie, J. Nanoscale Metal-Organic Frameworks as Fluorescence Sensors for Food Safety. Antibiotics 2021, 10, 358. [Google Scholar] [CrossRef]
- Peng, S.; Yu, Y.; Wu, S.; Wang, C.-H. Conductive Polymer Nanocomposites for Stretchable Electronics: Material Selection, Design, and Applications. ACS Appl. Mater. Interfaces 2021, 13, 43831–43854. [Google Scholar] [CrossRef]
- Reynolds, M.; Stoy, L.M.; Sun, J.; Opoku Amponsah, P.E.; Li, L.; Soto, M.; Song, S. Fabrication of Sodium Trimetaphosphate-Based PEDOT:PSS Conductive Hydrogels. Gels 2024, 10, 115. [Google Scholar] [CrossRef] [PubMed]
- Gan, X.; Wang, X.; Huang, Y.; Li, G.; Kang, H. Applications of Hydrogels in Osteoarthritis Treatment. Biomedicines 2024, 12, 923. [Google Scholar] [CrossRef] [PubMed]
- Wu, J.; Hong, J.; Gao, X.; Wang, Y.; Wang, W.; Zhang, H.; Park, J.; Shi, W.; Guo, W. Recent Progress in Flexible Wearable Sensors Utilizing Conductive Hydrogels for Sports Applications: Characteristics, Mechanisms, and Modification Strategies. Gels 2025, 11, 589. [Google Scholar] [CrossRef]
- Tong, R.; Chen, G.; Pan, D.; Tian, J.; Qi, H.; Li, R.; Lu, F.; He, M. Ultrastretchable and Antifreezing Double-Cross-Linked Cellulose Ionic Hydrogels with High Strain Sensitivity under a Broad Range of Temperature. ACS Sustain. Chem. Eng. 2019, 7, 14256–14265. [Google Scholar] [CrossRef]
- Zhang, R.; Yang, A.; Yang, Y.; Zhu, Y.; Song, Y.; Li, Y.; Li, J. Mussel-Inspired Cellulose Nanofiber/Poly(Vinyl Alcohol) Hydrogels with Robustness, Self-Adhesion and Antimicrobial Activity for Strain Sensors. Int. J. Biol. Macromol. 2023, 245, 125469. [Google Scholar] [CrossRef]
- Zhang, Z.; Lu, L.; Hong, B.; Ye, Q.; Guo, L.; Yuan, C.; Liu, B.; Cui, B. Starch/Polyacrylamide Hydrogels with Flexibility, Conductivity and Sensitivity Enhanced by Two Imidazolium-Based Ionic Liquids for Wearable Electronics: Effect of Anion Structure. Carbohydr. Polym. 2025, 347, 122783. [Google Scholar] [CrossRef]
- Li, Q.; Tian, B.; Tang, G.; Zhan, H.; Liang, J.; Guo, P.; Liu, Q.; Wu, W. Multifunctional Conductive Hydrogels for Wearable Sensors and Supercapacitors. J. Mater. Chem. A Mater. 2024, 12, 3589–3600. [Google Scholar] [CrossRef]
- Hao, S.; Meng, L.; Fu, Q.; Xu, F.; Yang, J. Low-Temperature Tolerance and Conformal Adhesion Zwitterionic Hydrogels as Electronic Skin for Strain and Temperature Responsiveness. Chem. Eng. J. 2022, 431, 133782. [Google Scholar] [CrossRef]
- Vo, R.; Hsu, H.-H.; Jiang, X. Hydrogel Facilitated Bioelectronic Integration. Biomater. Sci. 2021, 9, 23–37. [Google Scholar] [CrossRef] [PubMed]
- Zhou, T.; Yuk, H.; Hu, F.; Wu, J.; Tian, F.; Roh, H.; Shen, Z.; Gu, G.; Xu, J.; Lu, B.; et al. 3D Printable High-Performance Conducting Polymer Hydrogel for All-Hydrogel Bioelectronic Interfaces. Nat. Mater. 2023, 22, 895–902. [Google Scholar] [CrossRef]
- Zhao, Y.; Ma, H.; Gao, S.; Li, J.; Sun, Q.; Zhang, R. In Situ Visual Monitoring Strategies for Wound Healing Based on Hydrogel Materials. J. Mater. Chem. C Mater. 2025, 13, 23318–23336. [Google Scholar] [CrossRef]
- Li, X.; Xu, M.; Geng, Z.; Liu, Y. Functional Hydrogels for the Repair and Regeneration of Tissue Defects. Front. Bioeng. Biotechnol. 2023, 11, 1190171. [Google Scholar] [CrossRef]
- She, Y.; Liu, H.; Yuan, H.; Li, Y.; Liu, X.; Liu, R.; Wang, M.; Wang, T.; Wang, L.; Liu, M.; et al. Artificial Intelligence-Assisted Conductive Hydrogel Dressings for Refractory Wounds Monitoring. Nanomicro Lett. 2025, 17, 319. [Google Scholar] [CrossRef] [PubMed]
- Wang, Q.; Qiu, W.; Liu, H.; Li, X.; Qin, X.; Wang, X.; Yu, J.; Li, B.; Li, F.; Huang, L.; et al. Conductive Hydrogel Dressings Based on Cascade Reactions with Photothermal Effect for Monitoring and Treatment of Diabetic Wounds. Compos. B Eng. 2022, 242, 110098. [Google Scholar] [CrossRef]
- Wu, C.; Long, L.; Zhang, Y.; Xu, Y.; Lu, Y.; Yang, Z.; Guo, Y.; Zhang, J.; Hu, X.; Wang, Y. Injectable Conductive and Angiogenic Hydrogels for Chronic Diabetic Wound Treatment. J. Control. Release 2022, 344, 249–260. [Google Scholar] [CrossRef]
- Cao, W.; Peng, S.; Yao, Y.; Xie, J.; Li, S.; Tu, C.; Gao, C. A Nanofibrous Membrane Loaded with Doxycycline and Printed with Conductive Hydrogel Strips Promotes Diabetic Wound Healing in Vivo. Acta Biomater. 2022, 152, 60–73. [Google Scholar] [CrossRef]
- Yang, M.; Wang, L.; Liu, W.; Li, W.; Huang, Y.; Jin, Q.; Zhang, L.; Jiang, Y.; Luo, Z. Highly-Stable, Injectable, Conductive Hydrogel for Chronic Neuromodulation. Nat. Commun. 2024, 15, 7993. [Google Scholar] [CrossRef]
- Yi, Z.; Zhan, F.; Chen, Y.; Zhang, R.; Lin, H.; Zhao, L. An Electroconductive Hydrogel with Injectable and Self-Healing Properties Accelerates Peripheral Nerve Regeneration and Motor Functional Recovery. Chem. Eng. J. 2023, 478, 147261. [Google Scholar] [CrossRef]
- Nishimura, S.; Yoshida, T.; Higashi, N.; Koga, T. Regulation of Cell Adhesion on Physically Crosslinked Hydrogels Composed of Amino Acid-Based Polymers by Changing Elastic Modulus Using Shape Fix/Memory Properties. Adv. Mater. Technol. 2024, 9, 2301598. [Google Scholar] [CrossRef]
- Xu, X.; Wang, L.; Jing, J.; Zhan, J.; Xu, C.; Xie, W.; Ye, S.; Zhao, Y.; Zhang, C.; Huang, F. Conductive Collagen-Based Hydrogel Combined with Electrical Stimulation to Promote Neural Stem Cell Proliferation and Differentiation. Front. Bioeng. Biotechnol. 2022, 10, 912497. [Google Scholar] [CrossRef] [PubMed]







| Conduction Type | Charge Carriers | Typical Components | Typical Conductivity Range (S·cm−1) |
|---|---|---|---|
| Ionic | Mobile ions (e.g., Na+, K+, Cl−) | Salt-doped hydrogels, polyelectrolytes, zwitterionic polymers | ~10−1–103 |
| Electronic | Electrons | Conductive polymers (e.g., PEDOT:PSS), graphene, carbon nanotubes, metal fillers | ~10−2–102 |
| Mixed (ionic–electronic) | Ions + electrons | Hybrid hydrogels combining ionic networks with conductive polymers or fillers | ~10−2–103 |
Disclaimer/Publisher’s Note: The statements, opinions and data contained in all publications are solely those of the individual author(s) and contributor(s) and not of MDPI and/or the editor(s). MDPI and/or the editor(s) disclaim responsibility for any injury to people or property resulting from any ideas, methods, instructions or products referred to in the content. |
© 2026 by the authors. Licensee MDPI, Basel, Switzerland. This article is an open access article distributed under the terms and conditions of the Creative Commons Attribution (CC BY) license.
Share and Cite
Shen, C.; Wang, Y.; Yuan, P.; Wei, J.; Bao, J.; Li, Z. Conductive Hydrogels in Biomedical Engineering: Recent Advances and a Comprehensive Review. Gels 2026, 12, 69. https://doi.org/10.3390/gels12010069
Shen C, Wang Y, Yuan P, Wei J, Bao J, Li Z. Conductive Hydrogels in Biomedical Engineering: Recent Advances and a Comprehensive Review. Gels. 2026; 12(1):69. https://doi.org/10.3390/gels12010069
Chicago/Turabian StyleShen, Chenyu, Ying Wang, Peng Yuan, Jinhuan Wei, Jingyin Bao, and Zhangkang Li. 2026. "Conductive Hydrogels in Biomedical Engineering: Recent Advances and a Comprehensive Review" Gels 12, no. 1: 69. https://doi.org/10.3390/gels12010069
APA StyleShen, C., Wang, Y., Yuan, P., Wei, J., Bao, J., & Li, Z. (2026). Conductive Hydrogels in Biomedical Engineering: Recent Advances and a Comprehensive Review. Gels, 12(1), 69. https://doi.org/10.3390/gels12010069

