Transcriptome Analysis Identified Coordinated Control of Key Pathways Regulating Cellular Physiology and Metabolism upon Aspergillus flavus Infection Resulting in Reduced Aflatoxin Production in Groundnut
Abstract
1. Introduction
2. Materials and Methods
2.1. Plant and Fungal Materials
2.2. Aflatoxin Quantification
2.3. Screening for Aflatoxin Production
2.4. RNA Isolation and Sequencing
2.5. Read Alignment and Gene Expression Estimation
2.6. Transcripts Annotation, GO Term and Pathway Identification
3. Results
3.1. A. flavus Infection, Sequencing of RNA Samples and Development of Transcriptome Assembly
3.2. Differential Gene Expression in Control and Infected Samples
3.3. Functional Annotation and Pathway Assignment
3.4. Transcription Factors Associated with AP Resistance Mechanism
3.5. DEGs Associated with AP Resistance Mechanism
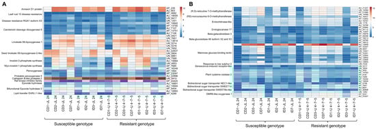
3.5.1. Expression of Disease Resistance-Related Transcripts
3.5.2. Differential Expression of Hormone Biosynthetic and Signaling Transcripts
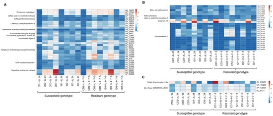
3.5.3. Expression of Key Transcripts Controlling Flavonoids and ROS Detoxifying Transcripts
3.5.4. Altered Expression of Transcripts Involved in the Cell Wall Metabolism
3.5.5. Influence of A. flavus Infection and Toxin Production on Seed Germination
4. Discussion
Supplementary Materials
Author Contributions
Funding
Acknowledgments
Conflicts of Interest
References
- Kachapulula, P.W.; Akello, J.; Bandyopadhyay, R.; Cotty, P.J. Aspergillus section Flavi community structure in Zambia influences aflatoxin contamination of maize and groundnut. Int. J. Food Microbiol. 2017, 261, 49–56. [Google Scholar] [CrossRef]
- Soni, P.; Gangurde, S.S.; Ortega-Beltran, A.; Kumar, R.; Parmar, S.; Sudini, H.K.; Lei, Y.; Ni, X.; Huai, D.; Fountain, J.C.; et al. Functional biology and molecular mechanisms of host-pathogen interactions for aflatoxin contamination in groundnut (Arachis hypogaea L.) and maize (Zea mays L.). Front. Microbiol. 2020, 11, 227. [Google Scholar] [CrossRef] [PubMed]
- Kumar, P.; Mahato, D.K.; Kamle, M.; Mohanta, T.K.; Kang, S.G. Aflatoxins: A global concern for food safety, human health and their management. Front. Microbiol. 2017, 7, 2170. [Google Scholar] [CrossRef] [PubMed]
- Wild, C.P.; Gong, Y.Y. Mycotoxins and human disease: A largely ignored global health issue. Carcinogenesis 2009, 31, 71–82. [Google Scholar] [CrossRef] [PubMed]
- Nigam, S.N.; Waliyar, F.; Aruna, R.; Reddy, S.V.; Kumar, P.L.; Craufurd, P.Q.; Diallo, A.T.; Ntare, B.R.; Upadhyaya, H.D. Breeding peanut for resistance to aflatoxin contamination at ICRISAT. Peanut Sci. 2009, 36, 42–49. [Google Scholar] [CrossRef]
- Pandey, M.K.; Kumar, R.; Pandey, A.K.; Soni, P.; Gangurde, S.S.; Sudini, H.K.; Fountain, J.C.; Liao, B.; Desmae, H.; Okori, P.; et al. Mitigating aflatoxin contamination in groundnut through a combination of genetic resistance and post-harvest management practices. Toxins 2019, 11, 315. [Google Scholar] [CrossRef]
- Wang, H.; Lei, Y.; Wan, L.; Yan, L.; Lv, J.; Dai, X.; Ren, X.; Guo, W.; Jiang, H.; Liao, B. Comparative transcript profiling of resistant and susceptible peanut post-harvest seeds in response to aflatoxin production by Aspergillus flavus. BMC Plant Biol. 2016, 16, 54. [Google Scholar] [CrossRef]
- ICRISAT (International Crops Research Institute for the Semi-Arid Tropics). Aflatoxin contamination of groundnut. In Proceedings of the International Workshop, Patancheru, India, 6–9 October 1987. [Google Scholar]
- Fountain, J.; Bajaj, P.; Pandey, M.K.; Nayak, S.N.; Yang, L.; Kumar, V.; Jayale, A.S.; Chitikineni, A.; Scully, B.; Lee, R.D.; et al. Oxidative stress and carbon metabolism influences Aspergillus flavus secondary metabolite production and transcriptome composition. Sci. Rep. 2016, 6, 38747. [Google Scholar] [CrossRef]
- Fountain, J.; Koh, J.; Yang, L.; Pandey, M.K.; Nayak, S.; Bajaj, P.; Zhuang, W.-J.; Chen, Z.-Y.; Kemerait, R.; Lee, R.; et al. Proteome analysis of Aspergillus flavus isolate-specific responses to oxidative stress in relationship to aflatoxin production capability. Sci. Rep. 2018, 8, 3430. [Google Scholar] [CrossRef]
- Clevenger, J.; Marasigan, K.; Liakos, V.; Sobolev, V.; Vellidis, G.; Holbrook, C.; Ozias-Akins, P. RNA sequencing of contaminated seeds reveals the state of the seed permissive for pre-harvest aflatoxin contamination and points to a potential susceptibility factor. Toxins 2016, 8, 317. [Google Scholar] [CrossRef]
- Nayak, S.N.; Agarwal, G.; Pandey, M.K.; Sudini, H.K.; Jayale, A.S.; Purohit, S.; Desai, A.; Wan, L.; Guo, B.; Liao, B.; et al. Aspergillus flavus infection triggered immune responses and host-pathogen cross-talks in groundnut during in-vitro seed colonization. Sci. Rep. 2017, 7, 9659. [Google Scholar] [CrossRef] [PubMed]
- Korani, W.; Chu, Y.; Holbrook, C.C.; Ozias-Akins, P. Insight into genes regulating postharvest aflatoxin contamination of tetraploid peanut from transcriptional profiling. Genetics 2018, 209, 143–156. [Google Scholar] [CrossRef] [PubMed]
- Waliyar, F.; Reddy, S.V.; Kumar, P.L. Estimation of Aspergillus flavus Infection and Aflatoxin Contamination in Seeds: Laboratory Manual; International Crops Research Institute for the Semi-Arid Tropics: Patancheru, India, 2005. [Google Scholar]
- Reddy, S.V.; Kiran Mayi, D.; Uma Reddy, M.; Thirumala-Devi, K.; Reddy, D.V.R. Aflatoxin B1 in different grades of chillies (Capsicum annum L.) in India as determined by indirect competitive ELISA. Food Addit. Contam. 2001, 6, 553–558. [Google Scholar] [CrossRef]
- Uppala, S.S.; Bowen, K.L.; Woods, F.M. Pre-harvest aflatoxin contamination and soluble sugars of peanut. Peanut Sci. 2013, 1, 40–51. [Google Scholar] [CrossRef]
- Katta, M.A.; Khan, A.W.; Doddamani, D.; Thudi, M.; Varshney, R.K. NGS-QCbox and raspberry for parallel, automated and rapid quality control analysis of large-scale next generation sequencing (Illumina) data. PLoS ONE 2015, 10, e0139868. [Google Scholar] [CrossRef] [PubMed]
- Bolger, A.M.; Lohse, M.; Usadel, B. Trimmomatic: A flexible trimmer for Illumina sequence data. Bioinformatics 2014, 30, 2114–2120. [Google Scholar] [CrossRef] [PubMed]
- Chen, X.; Li, H.; Pandey, M.K.; Yang, Q.; Wang, X.; Garg, V.; Li, H.; Chi, X.; Doddamani, D.; Hong, Y.; et al. Draft genome of the peanut A-genome progenitor (Arachis duranensis) provides insights into geocarpy, oil biosynthesis, and allergens. Proc. Natl. Acad. Sci. USA 2016, 113, 6785–6790. [Google Scholar] [CrossRef]
- Kim, D.; Pertea, G.; Trapnell, C.; Pimentel, H.; Kelley, R.; Salzberg, S.L. TopHat2: Accurate alignment of transcriptomes in the presence of insertions, deletions and gene fusions. Genome Biol. 2013, 14, 36. [Google Scholar] [CrossRef]
- Langmead, B.; Salzberg, S.L. Fast gapped-read alignment with Bowtie 2. Nat. Methods 2012, 9, 357. [Google Scholar] [CrossRef]
- Grabherr, M.G.; Haas, B.J.; Yassour, M.; Levin, J.Z.; Thompson, D.A.; Amit, I.; Adiconis, X.; Fan, L.; Raychowdhury, R.; Zeng, Q.; et al. Trinity: Reconstructing a full-length transcriptome without a genome from RNA-Seq data. Nat. Biotechnol. 2011, 29, 644. [Google Scholar] [CrossRef]
- Gilbert, D. EvidentialGene: Tr2aacds, mRNA Transcript Assembly Software. Available online: http://arthropods.eugenes.org/EvidentialGene (accessed on 27 July 2020).
- Trapnell, C.; Williams, B.A.; Pertea, G.; Mortazavi, A.; Kwan, G.; Van Baren, M.J.; Salzberg, S.L.; Wold, B.J.; Pachter, L. Transcript assembly and quantification by RNA-Seq reveals unannotated transcripts and isoform switching during cell differentiation. Nat. Biotechnol. 2010, 28, 511. [Google Scholar] [CrossRef] [PubMed]
- Götz, S.; García-Gómez, J.M.; Terol, J.; Williams, T.D.; Nagaraj, S.H.; Nueda, M.J.; Robles, M.; Talón, M.; Dopazo, J.; Conesa, A. High-throughput functional annotation and data mining with the Blast2GO suite. Nucleic Acids Res. 2008, 36, 3420–3435. [Google Scholar] [CrossRef] [PubMed]
- Jin, J.; Zhang, H.; Kong, L.; Gao, G.; Luo, J. PlantTFDB 3.0: A portal for the functional and evolutionary study of plant transcription factors. Nucleic Acids Res. 2014, 42, 1182–1187. [Google Scholar] [CrossRef] [PubMed]
- Tao, T.; Zhao, L.; Lv, Y.; Chen, J.; Hu, Y.; Zhang, T.; Zhou, B. Transcriptome sequencing and differential gene expression analysis of delayed gland morphogenesis in Gossypium australe during seed germination. PLoS ONE 2013, 8, 75323. [Google Scholar] [CrossRef] [PubMed]
- McLellan, H.; Gilroy, E.M.; Yun, B.W.; Birch, P.R.; Loake, G.J. Functional redundancy in the Arabidopsis Cathepsin B gene family contributes to basal defence, the hypersensitive response and senescence. New Phytol. 2009, 183, 408–418. [Google Scholar] [CrossRef] [PubMed]
- Virk, N.; Li, D.; Tian, L.; Huang, L.; Hong, Y.; Li, X.; Zhang, Y.; Liu, B.; Zhang, H.; Song, F. Arabidopsis Raf-like mitogen-activated protein kinase gene Raf43 is required for tolerance to multiple abiotic stresses. PLoS ONE 2015, 10, e0133975. [Google Scholar] [CrossRef] [PubMed]
- Finkina, E.I.; Melnikova, D.N.; Bogdanov, I.V. Lipid transfer proteins as components of the plant innate immune system: Structure, functions, and applications. Acta Nat. 2016, 8, 29. [Google Scholar] [CrossRef]
- Zeilmaker, T.; Ludwig, N.R.; Elberse, J.; Seidl, M.F.; Berke, L.; Van Doorn, A.; Schuurink, R.C.; Snel, B.; Van den Ackerveken, G. DOWNY MILDEW RESISTANT 6 and DMR 6-LIKE OXYGENASE 1 are partially redundant but distinct suppressors of immunity in Arabidopsis. Plant J. 2015, 81, 210–222. [Google Scholar] [CrossRef]
- Julius, B.T.; Leach, K.A.; Tran, T.M.; Mertz, R.A.; Braun, D.M. Sugar transporters in plants: New insights and discoveries. Plant Cell Physiol. 2017, 58, 1442–1460. [Google Scholar] [CrossRef]
- Guo, B.; Chen, X.; Dang, P.; Scully, B.T.; Liang, X.; Holbrook, C.C.; Yu, J.; Culbreath, A.K. Peanut gene expression profiling in developing seeds at different reproduction stages during Aspergillus parasiticus infection. BMC Dev. Biol. 2008, 8, 2. [Google Scholar] [CrossRef]
- Wang, H.; Penmetsa, R.V.; Yuan, M.; Gong, L.; Zhao, Y.; Guo, B.; Farmer, A.D.; Rosen, B.D.; Gao, J.; Isobe, S.; et al. Development and characterization of BAC-end sequence derived SSRs, and their incorporation into a new higher density genetic map for cultivated peanut (Arachis hypogaea L.). BMC Plant Biol. 2012, 12, 1–11. [Google Scholar] [CrossRef] [PubMed]
- Gautami, B.; Foncéka, D.; Pandey, M.K.; Moretzsohn, M.C.; Sujay, V.; Qin, H.; Hong, Y.; Faye, I.; Chen, X.; BhanuPrakash, A.; et al. An international reference consensus genetic map with 897 marker loci based on 11 mapping populations for tetraploid groundnut (Arachis hypogaea L.). PLoS ONE 2012, 7, e41213. [Google Scholar] [CrossRef] [PubMed]
- Zhuang, W.; Chen, H.; Yang, M.; Wang, J.; Pandey, M.K.; Zhang, C.; Chang, W.C.; Zhang, L.; Zhang, X.; Tang, R.; et al. The genome of cultivated peanut provides insight into legume karyotypes, polyploid evolution and crop domestication. Nat. Genet. 2019, 51, 865–876. [Google Scholar] [CrossRef] [PubMed]
- Bertioli, D.J.; Jenkins, J.; Clevenger, J.; Dudchenko, O.; Gao, D.; Seijo, G.; Leal-Bertioli, S.C.M. The genome sequence of segmental allotetraploid peanut Arachis hypogaea. Nat. Genet. 2019, 51, 877–884. [Google Scholar] [CrossRef] [PubMed]
- Clevenger, J.; Chu, Y.; Scheffler, B.; Ozias-Akins, P. A developmental transcriptome map for allotetraploid Arachis hypogaea. Front. Plant Sci. 2016, 7, 1446. [Google Scholar] [CrossRef] [PubMed]
- Sinha, P.; Bajaj, P.; Pazhamala, L.T.; Nayak, S.N.; Pandey, M.K.; Chitikineni, A.; Huai, D.; Khan, A.W.; Desai, A.; Jiang, H.; et al. Arachis hypogaea gene expression atlas for fastigiata subspecies of cultivated groundnut to accelerate functional and translational genomics applications. Plant Biotechnol. J. 2020, 18, 2187–2200. [Google Scholar] [CrossRef]
- Grebner, W.; Stingl, N.E.; Oenel, A.; Mueller, M.J.; Berger, S. Lipoxygenase6-dependent oxylipin synthesis in roots is required for abiotic and biotic stress resistance of Arabidopsis. Plant Physiol. 2013, 161, 2159–2170. [Google Scholar] [CrossRef]
- Nisar, N.; Li, L.; Lu, S.; Khin, N.C.; Pogson, B.J. Carotenoid metabolism in plants. Mol. Plant 2015, 8, 68–82. [Google Scholar] [CrossRef]
- Sirko, A.; Wawrzyńska, A.; Rodríguez, M.C.; Sęktas, P. The family of LSU-like proteins. Front. Plant Sci. 2015, 5, 774. [Google Scholar] [CrossRef]
- Sekhwal, M.; Li, P.; Lam, I.; Wang, X.; Cloutier, S.; You, F. Disease resistance gene analogs (RGAs) in plants. Int. J. Mol. Sci. 2015, 16, 19248–19290. [Google Scholar] [CrossRef]
- Ijaz, R.; Ejaz, J.; Gao, S.; Liu, T.; Imtiaz, M.; Ye, Z.; Wang, T. Overexpression of annexin gene AnnSp2, enhances drought and salt tolerance through modulation of ABA synthesis and scavenging ROS in tomato. Sci. Rep. 2017, 7, 12087. [Google Scholar] [CrossRef] [PubMed]
- Hwang, S.G.; Kim, D.S.; Jang, C.S. Comparative analysis of evolutionary dynamics of genes encoding leucine-rich repeat receptor-like kinase between rice and Arabidopsis. Genetica 2011, 139, 1023–1032. [Google Scholar] [CrossRef] [PubMed]
- Bose, P.P.; Bhattacharjee, S.; Singha, S.; Mandal, S.; Mondal, G.; Gupta, P.; Chatterjee, B.P. A glucose/mannose binding lectin from litchi (Litchi chinensis) seeds: Biochemical and biophysical characterizations. BB Rep. 2016, 6, 242–252. [Google Scholar] [CrossRef] [PubMed]
- Lytvyn, D.I.; Raynaud, C.; Yemets, A.I.; Bergounioux, C.; Blume, Y.B. Involvement of inositol biosynthesis and nitric oxide in the mediation of UV-B induced oxidative stress. Front. Plant Sci. 2016, 7, 430. [Google Scholar] [CrossRef]
- Donahue, J.L.; Alford, S.R.; Torabinejad, J.; Kerwin, R.E.; Nourbakhsh, A.; Ray, W.K.; Hernick, M.; Huang, X.; Lyons, B.M.; Hein, P.P.; et al. The Arabidopsis thaliana myo-inositol 1-phosphate synthase1 gene is required for myo-inositol synthesis and suppression of cell death. Plant Cell 2010, 22, 888–903. [Google Scholar] [CrossRef]
- Murphy, A.M.; Otto, B.; Brearley, C.A.; Carr, J.P.; Hanke, D.E. A role for inositol hexakisphosphate in the maintenance of basal resistance to plant pathogens. Plant J. 2008, 56, 638–652. [Google Scholar] [CrossRef]
- Guranowski, A.; Miersch, O.; Staswick, P.E.; Suza, W.; Wasternack, C. Substrate specificity and products of side-reactions catalyzed by jasmonate: Amino acid synthetase (JAR1). FEBS Lett. 2007, 581, 815–820. [Google Scholar] [CrossRef]
- Finkelstein, R.; Lynch, T. The Arabidopsis abscisic acid response gene ABI5 encodes a basic leucine zipper transcription factor. Plant Cell 2000, 12, 599–609. [Google Scholar] [CrossRef]
- Fountain, J.C.; Abbas, H.K.; Scully, B.T.; Li, H.; Lee, R.D.; Kemerait, R.C.; Guo, B. Evaluation of maize inbred lines and topcross progeny for resistance to pre-harvest aflatoxin contamination. Crop J. 2019, 7, 118–125. [Google Scholar] [CrossRef]
- Singh, R.; Singh, S.; Parihar, P.; Mishra, R.K.; Tripathi, D.K.; Singh, V.P.; Chauhan, D.K.; Prasad, S.M. Reactive oxygen species (ROS): Beneficial companions of plants’ developmental processes. Front. Plant Sci. 2016, 7, 1299. [Google Scholar] [CrossRef]
- Zhang, L.B.; Feng, M.G. Antioxidant enzymes and their contributions to biological control potential of fungal insect pathogens. Appl. Microbiol. Biotechnol. 2018, 102, 4995–5004. [Google Scholar] [CrossRef] [PubMed]
- Liang, X.Q.; Zhou, G.Y.; Pan, R. Changes of some biochemical substances in peanut seeds under infection of Aspergillus flavus and their role in resistance to seed invasion. Chin. J. Oil Crop Sci. 2001, 23, 26–30. [Google Scholar]
- Lorenc-Kukuła, K.; Wróbel-Kwiatkowska, M.; Starzycki, M.; Szopa, J. Engineering flax with increased flavonoid content and thus Fusarium resistance. Physiol. Mol. Plant Pathol. 2007, 70, 38–48. [Google Scholar] [CrossRef]
- Flachowsky, H.; Szankowski, I.; Fischer, T.C.; Richter, K.; Peil, A.; Höfer, M.; Dörschel, C.; Schmoock, S.; Gau, A.E.; Halbwirth, H.; et al. Transgenic apple plants overexpressing the Lc gene of maize show an altered growth habit and increased resistance to apple scab and fire blight. Planta 2010, 231, 623–635. [Google Scholar] [CrossRef] [PubMed]
- Mitsunami, T.; Nishihara, M.; Galis, I.; Alamgir, K.M.; Hojo, Y.; Fujita, K.; Sasaki, N.; Nemoto, K.; Sawasaki, T.; Arimura, G.I. Overexpression of the PAP1 transcription factor reveals a complex regulation of flavonoid and phenylpropanoid metabolism in Nicotiana tabacum plants attacked by Spodoptera litura. PLoS ONE 2014, 9, 108849. [Google Scholar] [CrossRef] [PubMed]
- Sun, H.; Mu, B.; Song, Z.; Ma, Z.; Mu, T. The in vitro antioxidant activity and inhibition of intracellular reactive oxygen species of sweet potato leaf polyphenols. Oxidative Med. Cell. Longev. 2018. [Google Scholar] [CrossRef]
- Norton, R.A. Inhibition of aflatoxin B1 biosynthesis in Aspergillus flavus by anthocyanidins and related flavonoids. J. Agric. Food Chem. 1999, 47, 1230–1235. [Google Scholar] [CrossRef]
- Wang, Z.; Yan, S.; Liu, C.; Chen, F.; Wang, T. Proteomic analysis reveals an aflatoxin-triggered immune response in cotyledons of Arachis hypogaea infected with Aspergillus flavus. J. Proteome Res. 2012, 11, 2739–2753. [Google Scholar] [CrossRef]
- Warburton, M.L.; Williams, W.P. Aflatoxin resistance in maize: What have we learned lately? Adv. Bot. 2014, 352831. [Google Scholar] [CrossRef]
- Blanco-Ulate, B.; Labavitch, J.M.; Vincenti, E.; Powell, A.L.; Cantu, D. Hitting the wall: Plant cell walls during Botrytis cinerea infections. In Botrytis–The Fungus, the Pathogen and Its Management in Agricultural Systems; Springer: Cham, Switzerland, 2016; pp. 361–386. [Google Scholar] [CrossRef]
- Miedes, E.; Vanholme, R.; Boerjan, W.; Molina, A. The role of the secondary cell wall in plant resistance to pathogens. Front. Plant Sci. 2014, 5, 358. [Google Scholar] [CrossRef]
- Hassan, M.; Akram, Z.; Ali, S.; Ali, G.M.; Zafar, Y.; Shah, Z.H.; Alghabari, F. Whisker-mediated transformation of peanut with chitinase gene enhances resistance to leaf spot disease. Crop Breed. Appl. Biotechnol. 2016, 16, 108–114. [Google Scholar] [CrossRef]
- Jabeen, N.; Chaudhary, Z.; Gulfraz, M.; Rashid, H.; Mirza, B. Expression of rice chitinase gene in genetically engineered tomato confers enhanced resistance to Fusarium wilt and early blight. Plant Pathol. J. 2015, 31, 252. [Google Scholar] [CrossRef] [PubMed]
- Cortleven, A.; Leuendorf, J.E.; Frank, M.; Pezzetta, D.; Bolt, S.; Schmülling, T. Cytokinin action in response to abiotic and biotic stresses in plants. Plant Cell Environ. 2019, 42, 998–1018. [Google Scholar] [CrossRef] [PubMed]
- Großkinsky, D.K.; Naseem, M.; Abdelmohsen, U.R.; Plickert, N.; Engelke, T.; Griebel, T.; Zeier, J.; Novák, O.; Strnad, M.; Pfeifhofer, H.; et al. Cytokinins mediate resistance against Pseudomonas syringae in tobacco through increased antimicrobial phytoalexin synthesis independent of salicylic acid signaling. Plant Physiol. 2011, 157, 815–830. [Google Scholar] [CrossRef]
- Chen, F.; D’Auria, J.C.; Tholl, D.; Ross, J.R.; Gershenzon, J.; Noel, J.P.; Pichersky, E. An Arabidopsis thaliana gene for methylsalicylate biosynthesis, identified by a biochemical genomics approach, has a role in defense. Plant J. 2003, 36, 577–588. [Google Scholar] [CrossRef]
- Kumar, D.; Klessig, D.F. High-affinity salicylic acid-binding protein 2 is required for plant innate immunity and has salicylic acid-stimulated lipase activity. Proc. Natl. Acad. Sci. USA 2003, 100, 16101–16106. [Google Scholar] [CrossRef]
- Sano, H.; Seo, S.; Koizumi, N.; Niki, T.; Iwamura, H.; Ohashi, Y. Regulation by cytokinins of endogenous levels of jasmonic and salicylic acids in mechanically wounded tobacco plants. Plant Cell Physiol. 1996, 37, 762–769. [Google Scholar] [CrossRef]
- Ulferts, S.; Delventhal, R.; Splivallo, R.; Karlovsky, P.; Schaffrath, U. Abscisic acid negatively interferes with basal defence of barley against Magnaporthe oryzae. BMC Plant Biol. 2015, 15, 7. [Google Scholar] [CrossRef]
- Zhou, J.; Zhang, H.; Yang, Y.; Zhang, Z.; Zhang, H.; Hu, X.; Chen, J.; Wang, X.C.; Huang, R. Abscisic acid regulates TSRF1-mediated resistance to Ralstonia solanacearum by modifying the expression of GCC box-containing genes in tobacco. J. Exp. Bot. 2008, 59, 645–652. [Google Scholar] [CrossRef]
- Xu, G.; Yang, S.; Meng, L.; Wang, B.G. The plant hormone abscisic acid regulates the growth and metabolism of endophytic fungus Aspergillus nidulans. Sci. Rep. 2018, 8, 6504. [Google Scholar] [CrossRef]
- Hundertmark, M.; Hincha, D.K. LEA (late embryogenesis abundant) proteins and their encoding genes in Arabidopsis thaliana. BMC Genom. 2008, 9, 118. [Google Scholar] [CrossRef] [PubMed]
- Aleman, F.; Yazaki, J.; Lee, M.; Takahashi, Y.; Kim, A.Y.; Li, Z.; Kinoshita, T.; Ecker, J.R.; Schroeder, J.I. An ABA-increased interaction of the PYL6 ABA receptor with MYC2 transcription factor: A putative link of ABA and JA signaling. Sci. Rep. 2016, 6, 28941. [Google Scholar] [CrossRef] [PubMed]
- Brocard, I.M.; Lynch, T.J.; Finkelstein, R.R. Regulation and role of the Arabidopsis abscisic acid-insensitive 5 gene in abscisic acid, sugar, and stress response. Plant Physiol. 2002, 129, 1533–1543. [Google Scholar] [CrossRef] [PubMed]
- Liu, Y.; Zhang, H.; Han, J.; Jiang, S.; Geng, X.; Xue, D.; Chen, Y.; Zhang, C.; Zhou, Z.; Zhang, W.; et al. Functional assessment of hydrophilic domains of late embryogenesis abundant proteins from distant organisms. Microbiol. Biotechnol. 2019, 12, 752–762. [Google Scholar] [CrossRef]
- Mou, W.; Li, D.; Bu, J.; Jiang, Y.; Khan, Z.U.; Luo, Z.; Mao, L.; Ying, T. Comprehensive analysis of ABA effects on ethylene biosynthesis and signaling during tomato fruit ripening. PLoS ONE 2016, 11, e0154072. [Google Scholar] [CrossRef]







| Sample ID | Library Layout | Total Raw Reads (bp) | Total Filtered Reads (bp) | Overall Mapped Reads (bp) |
|---|---|---|---|---|
| CD1-U 4-7-5 | 76 bp | 49,598,998 | 45,776,458 | 81.94% |
| CD2-U 4-7-5 | 76 bp | 53,002,010 | 49,654,548 | 85.21% |
| CD3-U 4-7-5 | 76 bp | 47,829,946 | 44,340,298 | 86.55% |
| CD7-U 4-7-5 | 76 bp | 60,245,104 | 58,488,024 | 79.40% |
| ID1-U 4-7-5 | 76 bp | 58,878,110 | 56,924,798 | 87.65% |
| ID2-U 4-7-5 | 76 bp | 56,666,530 | 48,979,944 | 84.75% |
| ID3-U 4-7-5 | 76 bp | 56,744,854 | 48,575,904 | 87.65% |
| ID7-U 4-7-5 | 76 bp | 61,429,026 | 36,414,954 | 82.76% |
| CD1-JL 24 | 76 bp | 52,011,224 | 43,258,504 | 84.50% |
| CD2-JL 24 | 76 bp | 42,329,772 | 38,722,062 | 83.91% |
| CD3_JL 24 | 76 bp | 42,191,954 | 31,798,244 | 81.57% |
| CD7-JL 24 | 76 bp | 62,379,066 | 60,515,702 | 82.65% |
| ID1-JL 24 | 76 bp | 45,726,656 | 36,085,764 | 85.34% |
| ID2-JL 24 | 76 bp | 48,986,478 | 38,903,998 | 80.76% |
| ID3_JL 24 | 76 bp | 59,056,330 | 50,464,726 | 83.75% |
| ID7-JL 24 | 76 bp | 43,377,798 | 30,510,096 | 80.38% |
| Features | Numbers/Size |
|---|---|
| Number of transcripts | 74,026 |
| Total transcript length | 8,15,86,292 bp |
| Average transcript size | 1102 bp |
| Transcript N50 | 1626 bp |
| Max transcript size | 12,681 bp |
| Min transcript size | 201 bp |
| Gene ID | Days | JL 24 (I) | U 4-7-5 (I) | Log Fold | Annotation |
|---|---|---|---|---|---|
| AU_14183 | Day 1 | 0.27 | 289.37 | 10.04 | 11 kDa late embryogenesis abundant |
| AP_26688 | Day 1 | 0.34 | 170.60 | 8.99 | repetitive proline-rich cell wall 2-like |
| UN_2982 | Day 1 | 106.94 | 1.18 | −6.51 | cytokinin dehydrogenase 2 |
| AU_24282 | Day 1 | 12.47 | 0.05 | −8.03 | pectinesterase 2 |
| AU_10684 | Day 2 | 4.84 | 369.17 | 6.25 | inositol-3-phosphate synthase |
| UN_10090 | Day 2 | 1.56 | 156.62 | 6.65 | xyloglucan endotransglucosylase hydrolase 31 |
| AP_19330 | Day 2 | 3.32 | 0.08 | −5.35 | plant cysteine oxidase 2 isoform X1 |
| AU_573 | Day 2 | 17.61 | 0.60 | −4.87 | NAD(P)H-dependent 6-deoxychalcone synthase |
| UN_4174 | Day 3 | 0.12 | 3.09 | 4.70 | tocopherol O-chloroplastic isoform X2 |
| UN_216 | Day 3 | 1.86 | 68.94 | 5.21 | xyloglucan endotransglucosylase hydrolase 31 |
| AP_11635 | Day 3 | 22.19 | 0.07 | −8.34 | 11 kDa late embryogenesis abundant |
| AU_15214 | Day 3 | 2.39 | 0.04 | −6.02 | peroxidase 4 |
| AU_3227 | Day 3 | 0.09 | 1.15 | 3.70 | isoflavone-7-O-methyltransferase 9-like |
| UN_216 | Day 3 | 0.59 | 4.40 | 2.89 | xyloglucan endotransglucosylase hydrolase 31 |
| UN_10441 | Day 3 | 25.96 | 4.21 | −2.62 | mannose glucose-specific lectin |
| AU_583 | Day 3 | 10.44 | 2.75 | −1.93 | 9-cis-epoxycarotenoid dioxygenase |
| S No. | Transcript Name | Gene ID | Putative Function | References |
|---|---|---|---|---|
| 1. | Annexin D1 protein | AP_235 and AU_663 | Defense responses | Sirko et al., 2015 [42] |
| 2. | Disease resistance RGA1 | UN_9417, UN_1201, and AP_10642 | Defense responses | Sekhwal et al., 2015 [43] |
| 3. | Linoleate 9S-lipoxygenase 1 | UN_5421; UN_7651, AU_13814, UN_5214, UN_5216 and UN_7652 | Stress signalling | Grebner et al., 2013 [40] |
| 4. | JA-amino acid synthetase | AP_6282 | Involved in function of jasmonic acid | Guranowski et al., 2007 [50] |
| 5. | ABA-INSENSITIVE 5 | AU_20012, UN_8531 and AP_18058 | Transcription factor; Alter ABA biosynthetic genes | Finkelstein and Lynch 2000 [51] |
| 6. | Cytochrome P450 oxidase | AU_26111, UN_3658, AU_23797, AP_27605,AP_24506 | Antioxidant genes | Nayak et al., 2017 [12] |
| 7. | Ascorbate peroxidase | AU_9550, AU_9551 | Antioxidant genes | Nayak et al., 2017 [12] |
| 8. | Seed linoleate 9S-lipoxygenase-2-like | AU_22837, UN_5904,UN_8861 | Oxidation of fatty acids | Korani et al., 2018 [13] |
| 9. | 4-coumarate—ligase 2 | AP_17954, AU_15092 | Flavonoid biosynthesis | Wang et al., 2016 [7] |
Publisher’s Note: MDPI stays neutral with regard to jurisdictional claims in published maps and institutional affiliations. |
© 2020 by the authors. Licensee MDPI, Basel, Switzerland. This article is an open access article distributed under the terms and conditions of the Creative Commons Attribution (CC BY) license (http://creativecommons.org/licenses/by/4.0/).
Share and Cite
Soni, P.; Nayak, S.N.; Kumar, R.; Pandey, M.K.; Singh, N.; Sudini, H.K.; Bajaj, P.; Fountain, J.C.; Singam, P.; Hong, Y.; et al. Transcriptome Analysis Identified Coordinated Control of Key Pathways Regulating Cellular Physiology and Metabolism upon Aspergillus flavus Infection Resulting in Reduced Aflatoxin Production in Groundnut. J. Fungi 2020, 6, 370. https://doi.org/10.3390/jof6040370
Soni P, Nayak SN, Kumar R, Pandey MK, Singh N, Sudini HK, Bajaj P, Fountain JC, Singam P, Hong Y, et al. Transcriptome Analysis Identified Coordinated Control of Key Pathways Regulating Cellular Physiology and Metabolism upon Aspergillus flavus Infection Resulting in Reduced Aflatoxin Production in Groundnut. Journal of Fungi. 2020; 6(4):370. https://doi.org/10.3390/jof6040370
Chicago/Turabian StyleSoni, Pooja, Spurthi N. Nayak, Rakesh Kumar, Manish K. Pandey, Namita Singh, Hari K. Sudini, Prasad Bajaj, Jake C. Fountain, Prashant Singam, Yanbin Hong, and et al. 2020. "Transcriptome Analysis Identified Coordinated Control of Key Pathways Regulating Cellular Physiology and Metabolism upon Aspergillus flavus Infection Resulting in Reduced Aflatoxin Production in Groundnut" Journal of Fungi 6, no. 4: 370. https://doi.org/10.3390/jof6040370
APA StyleSoni, P., Nayak, S. N., Kumar, R., Pandey, M. K., Singh, N., Sudini, H. K., Bajaj, P., Fountain, J. C., Singam, P., Hong, Y., Chen, X., Zhuang, W., Liao, B., Guo, B., & Varshney, R. K. (2020). Transcriptome Analysis Identified Coordinated Control of Key Pathways Regulating Cellular Physiology and Metabolism upon Aspergillus flavus Infection Resulting in Reduced Aflatoxin Production in Groundnut. Journal of Fungi, 6(4), 370. https://doi.org/10.3390/jof6040370

