Quantitative MRI of a Cerebral Cryptococcoma Mouse Model for In Vivo Distinction between Different Cryptococcal Molecular Types
Abstract
1. Introduction
2. Materials and Methods
2.1. Fungal Culture and Inoculum Preparation
2.2. Stereotactic Injection in Mice
2.3. Morbidity Scoring
2.4. Magnetic Resonance Imaging
2.5. Data Analysis MRI
2.6. Data Analysis MRS
2.7. Brain CFU Plating
2.8. Statistical Analysis
3. Results
3.1. Cryptococcal Isolates of the Different Major Molecular Types Result in Variable Neurovirulence
3.2. Assessment of Cryptococcomas Using T2-Weighted Anatomical MRI
3.3. PCA Analysis of MRS Data at Endpoint
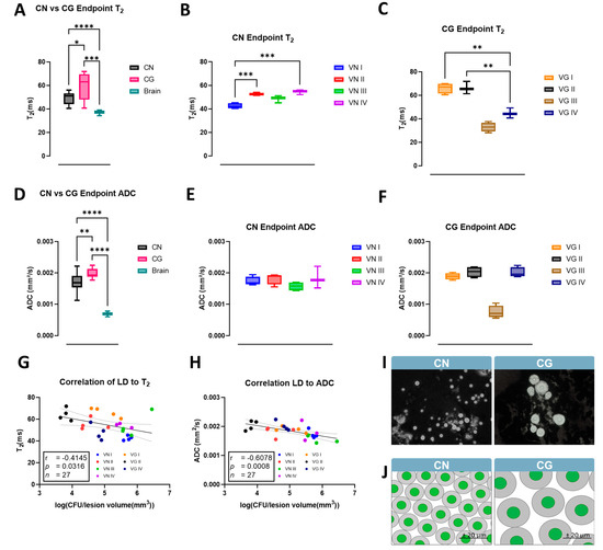
3.4. Longitudinal Quantitative Parametric Evaluation of Cryptococcomas Show Molecular Type Dependent T2 Relaxometry and Disease Dependent Diffusivity
4. Discussion
Supplementary Materials
Author Contributions
Funding
Institutional Review Board Statement
Informed Consent Statement
Data Availability Statement
Acknowledgments
Conflicts of Interest
References
- Perfect, J.R.; Casadevall, A. Cryptococcosis. Infect. Dis. Clin. N. Am. 2002, 16, 837–874. [Google Scholar] [CrossRef]
- Williamson, P.R.; Jarvis, J.N.; Panackal, A.A.; Fisher, M.C.; Molloy, S.F.; Loyse, A.; Harrison, T.S. Cryptococcal Meningitis: Epidemiology, Immunology, Diagnosis and Therapy. Nat. Rev. Neurol. 2016, 13, 13–24. [Google Scholar] [CrossRef] [PubMed]
- Schwartz, S.; Kontoyiannis, D.P.; Harrison, T.; Ruhnke, M. Advances in the Diagnosis and Treatment of Fungal Infections of the CNS. Lancet Neurol. 2018, 17, 362–372. [Google Scholar] [CrossRef]
- Mathews, V.P.; Alo, P.L.; Glass, J.D.; Kumar, A.J.; McArthur, J.C. AIDS-Related CNS Cryptococcosis: Radiologic-Pathologic Correlation. AJNR Am. J. Neuroradiol. 1992, 13, 1477–1486. [Google Scholar] [PubMed]
- Duarte, S.B.L.; Oshima, M.M.; do Mesquita, J.V.A.; do Nascimento, F.B.P.; de Azevedo, P.C.; Reis, F. Magnetic Resonance Imaging Findings in Central Nervous System Cryptococcosis: Comparison between Immunocompetent and Immunocompromised Patients. Radiol. Bras. 2017, 50, 359–365. [Google Scholar] [CrossRef]
- WHO. WHO Fungal Priority Pathogens List to Guide Research, Development and Public Health Action; WHO: Geneva, Switzerland, 2022. [Google Scholar]
- Parums, D.V. Editorial: The World Health Organization (WHO) Fungal Priority Pathogens List in Response to Emerging Fungal Pathogens during the COVID-19 Pandemic. Med. Sci. Monit. 2022, 28, e939088-1–e939088-3. [Google Scholar] [CrossRef] [PubMed]
- Hagen, F.; Lumbsch, H.T.; Arsic Arsenijevic, V.; Badali, H.; Bertout, S.; Billmyre, R.B.; Bragulat, M.R.; Cabañes, F.J.; Carbia, M.; Chakrabarti, A.; et al. Importance of Resolving Fungal Nomenclature: The Case of Multiple Pathogenic Species in the Cryptococcus Genus. mSphere 2017, 2, e00238-17. [Google Scholar] [CrossRef] [PubMed]
- Ngamskulrungroj, P.; Gilgado, F.; Faganello, J.; Litvintseva, A.P.; Leal, A.L.; Tsui, K.M.; Mitchell, T.G.; Vainstein, M.H.; Meyer, W. Genetic Diversity of the Cryptococcus Species Complex Suggests That Cryptococcus gattii Deserves to Have Varieties. PLoS ONE 2009, 4, e5862. [Google Scholar] [CrossRef]
- Kwon-Chung, K.J.; Bennett, J.E.; Wickes, B.L.; Meyer, W.; Cuomo, C.A.; Wollenburg, K.R.; Bicanic, T.A.; Castañeda, E.; Chang, Y.C.; Chen, J.; et al. The Case for Adopting the “Species Complex” Nomenclature for the Etiologic Agents of Cryptococcosis. mSphere 2017, 2, e00357-16. [Google Scholar] [CrossRef]
- Franzot, S.P.; Salkin, I.F.; Casadevall, A. Cryptococcus neoformans Var. Grubii: Separate Varietal Status for Cryptococcus neoformans Serotype A Isolates. J. Clin. Microbiol. 1999, 37, 838–840. [Google Scholar] [CrossRef]
- Kwon-Chung, K.J.; Varma, A. Do Major Species Concepts Support One, Two or More Species within Cryptococcus neoformans? FEMS Yeast Res. 2006, 6, 574–587. [Google Scholar] [CrossRef] [PubMed]
- Kwon-Chung, K.J. A New Species of Filobasidiella, the Sexual State of Cryptococcus neoformans B and C Serotypes. Mycologia 1976, 68, 942–946. [Google Scholar] [CrossRef]
- Kwon-Chung, K.J. Morphogenesis of Filobasidiella neoformans, the Sexual State of Cryptococcus neoformans. Mycologia 1976, 68, 821–833. [Google Scholar] [CrossRef] [PubMed]
- Benham, R.W. The Genus Cryptococcus. Bacteriol. Rev. 1956, 20, 189–201. [Google Scholar] [CrossRef]
- Benham, R.W. Cryptococcosis and Blastomycosis. Ann. N. Y. Acad. Sci. 1950, 50, 1299–1314. [Google Scholar] [CrossRef]
- Meyer, W.; Aanensen, D.M.; Boekhout, T.; Cogliati, M.; Diaz, M.R.; Esposto, M.C.; Fisher, M.; Gilgado, F.; Hagen, F.; Kaocharoen, S.; et al. Consensus Multi-Locus Sequence Typing Scheme for Cryptococcus neoformans and Cryptococcus gattii. Med. Mycol. 2009, 47, 561–570. [Google Scholar] [CrossRef]
- Cogliati, M. Global Molecular Epidemiology of Cryptococcus neoformans and Cryptococcus gattii: An Atlas of the Molecular Types. Scientifica 2013, 2013, 675213. [Google Scholar] [CrossRef]
- Firacative, C.; Roe, C.C.; Malik, R.; Ferreira-Paim, K.; Escandón, P.; Sykes, J.E.; Castañón-Olivares, L.R.; Contreras-Peres, C.; Samayoa, B.; Sorrell, T.C.; et al. MLST and Whole-Genome-Based Population Analysis of Cryptococcus gattii VGIII Links Clinical, Veterinary and Environmental Strains, and Reveals Divergent Serotype Specific Sub-Populations and Distant Ancestors. PLoS Negl. Trop. Dis. 2016, 10, e0004861. [Google Scholar] [CrossRef]
- Montoya, M.C.; Magwene, P.M.; Perfect, J.R. Associations between Cryptococcus Genotypes, Phenotypes, and Clinical Parameters of Human Disease: A Review. J. Fungi 2021, 7, 260. [Google Scholar] [CrossRef]
- Chrétien, F.; Lortholary, O.; Kansau, I.; Neuville, S.; Gray, F.; Dromer, F. Pathogenesis of Cerebral Cryptococcus neoformans Infection after Fungemia. J. Infect. Dis. 2002, 186, 522–530. [Google Scholar] [CrossRef]
- Finquelievich, J.L.; Negroni, R.; Bava, A.J.; Iovannitti, C. Treatment of Experimental Sub-Acute Cryptococcosis in the Wistar Rat. Medicina 1988, 48, 506–510. [Google Scholar]
- Vanherp, L.; Poelmans, J.; Hillen, A.; Janbon, G.; Brock, M.; Lagrou, K.; Vande Velde, G.; Himmelreich, U. The Added Value of Longitudinal Imaging for Preclinical in Vivo Efficacy Testing of Therapeutic Compounds against Cerebral Cryptococcosis. Antimicrob. Agents Chemother. 2020, 64, e00070-20. [Google Scholar] [CrossRef] [PubMed]
- Krockenberger, M.B.; Malik, R.; Ngamskulrungroj, P.; Trilles, L.; Escandon, P.; Dowd, S.; Allen, C.; Himmelreich, U.; Canfield, P.J.; Sorrell, T.C.; et al. Pathogenesis of Pulmonary Cryptococcus gattii Infection: A Rat Model. Mycopathologia 2010, 170, 315–330. [Google Scholar] [CrossRef]
- Wirth, F.; Staudt, K.J.; Araújo, B.V.; Ishida, K. Experimental Models for Pharmacokinetic and Pharmacodynamic Studies of Antifungals Used in Cryptococcosis Treatment. Future Microbiol. 2022, 17, 969–982. [Google Scholar] [CrossRef]
- Chaturvedi, S.; Ren, P.; Narasipura, S.D.; Chaturvedi, V. Selection of Optimal Host Strain for Molecular Pathogenesis Studies on Cryptococcus gattii. Mycopathologia 2005, 160, 207–215. [Google Scholar] [CrossRef]
- Campbell, L.T.; Simonin, A.R.; Chen, C.; Ferdous, J.; Padula, M.P.; Harry, E.; Hofer, M.; Campbell, I.L.; Carter, D.A. Cryptococcus Strains with Different Pathogenic Potentials Have Diverse Protein Secretomes. Eukaryot. Cell 2015, 14, 554–563. [Google Scholar] [CrossRef]
- Barcellos, V.A.; Martins, L.M.S.; Fontes, A.C.L.; Reuwsaat, J.C.V.; Squizani, E.D.; de Sousa Araújo, G.R.; Frases, S.; Staats, C.C.; Schrank, A.; Kmetzsch, L.; et al. Genotypic and Phenotypic Diversity of Cryptococcus gattii VGII Clinical Isolates and Its Impact on Virulence. Front. Microbiol. 2018, 9, 132. [Google Scholar] [CrossRef]
- Zang, X.; Ke, W.; Wang, L.; Wu, H.; Huang, Y.; Deng, H.; Zhou, M.; Wu, N.; Xue, X.; Shen, D. Molecular Epidemiology and Microbiological Characteristics of Cryptococcus gattii VGII Isolates from China. PLoS Negl. Trop. Dis. 2022, 16, e0010078. [Google Scholar] [CrossRef] [PubMed]
- Pool, A.; Lowder, L.; Wu, Y.; Forrester, K.; Rumbaugh, J. Neurovirulence of Cryptococcus neoformans Determined by Time Course of Capsule Accumulation and Total Volume of Capsule in the Brain. J. Neurovirol. 2013, 19, 228–238. [Google Scholar] [CrossRef]
- Vande Velde, G.; Poelmans, J.; De Langhe, E.; Hillen, A.; Vanoirbeek, J.; Himmelreich, U.; Lories, R.J. Longitudinal Micro-CT Provides Biomarkers of Lung Disease That Can Be Used to Assess the Effect of Therapy in Preclinical Mouse Models, and Reveal Compensatory Changes in Lung Volume. DMM Dis. Models Mech. 2016, 9, 91–98. [Google Scholar] [CrossRef] [PubMed]
- Vanherp, L.; Poelmans, J.; Hillen, A.; Govaerts, K.; Belderbos, S.; Buelens, T.; Lagrou, K.; Himmelreich, U.; Vande Velde, G. Bronchoscopic Fibered Confocal Fluorescence Microscopy for Longitudinal in Vivo Assessment of Pulmonary Fungal Infections in Free-Breathing Mice. Sci. Rep. 2018, 8, 3009. [Google Scholar] [CrossRef] [PubMed]
- Vanherp, L.; Ristani, A.; Poelmans, J.; Hillen, A.; Lagrou, K.; Janbon, G.; Brock, M.; Himmelreich, U.; Vande Velde, G. Sensitive Bioluminescence Imaging of Fungal Dissemination to the Brain in Mouse Models of Cryptococcosis. Dis. Model. Mech. 2019, 12, dmm039123. [Google Scholar] [CrossRef] [PubMed]
- Vanherp, L.; Poelmans, J.; Weerasekera, A.; Hillen, A.; Croitor-Sava, A.R.; Sorrell, T.C.; Lagrou, K.; Vande Velde, G.; Himmelreich, U. Trehalose as Quantitative Biomarker for in Vivo Diagnosis and Treatment Follow-up in Cryptococcomas. Transl. Res. 2021, 230, 111–122. [Google Scholar] [CrossRef] [PubMed]
- Anjum, S.H.; Bennett, J.E.; Dean, O.; Marr, K.A.; Hammoud, D.A.; Williamson, P.R. Neuroimaging of Cryptococcal Meningitis in Patients without Human Immunodeficiency Virus: Data from a Multi-Center Cohort Study. J. Fungi 2023, 9, 594. [Google Scholar] [CrossRef] [PubMed]
- Roosen, L.; Maes, D.; Musetta, L.; Himmelreich, U. Preclinical Models for Cryptococcosis of the CNS and Their Characterization Using In Vivo Imaging Techniques. J. Fungi 2024, 10, 146. [Google Scholar] [CrossRef]
- Keenan, K.E.; Biller, J.R.; Delfino, J.G.; Boss, M.A.; Does, M.D.; Evelhoch, J.L.; Griswold, M.A.; Gunter, J.L.; Hinks, R.S.; Hoffman, S.W.; et al. Recommendations towards Standards for Quantitative MRI (QMRI) and Outstanding Needs. J. Magn. Reson. Imaging 2019, 49, e26–e39. [Google Scholar] [CrossRef]
- Vanherp, L.; Poelmans, J.; Govaerts, K.; Hillen, A.; Lagrou, K.; Vande Velde, G.; Himmelreich, U. In Vivo Assessment of Differences in Fungal Cell Density in Cerebral Cryptococcomas of Mice Infected with Cryptococcus neoformans or Cryptococcus gattii. Microbes Infect. 2023, 25, 105127. [Google Scholar] [CrossRef]
- Vanherp, L.; Govaerts, K.; Riva, M.; Poelmans, J.; Coosemans, A.; Lagrou, K.; Gsell, W.; Vande Velde, G.; Himmelreich, U. CryptoCEST: A Promising Tool for Spatially Resolved Identification of Fungal Brain Lesions and Their Differentiation from Brain Tumors with MRI. Neuroimage Clin. 2021, 31, 102737. [Google Scholar] [CrossRef]
- Ngamskulrungroj, P.; Himmelreich, U.; Breger, J.A.; Wilson, C.; Chayakulkeeree, M.; Krockenberger, M.B.; Malik, R.; Daniel, H.M.; Toffaletti, D.; Djordjevic, J.T.; et al. The Trehalose Synthesis Pathway Is an Integral Part of the Virulence Composite for Cryptococcus gattii. Infect. Immun. 2009, 77, 4584–4596. [Google Scholar] [CrossRef]
- Himmelreich, U.; Dzendrowskyj, T.E.; Allen, C.; Dowd, S.; Malik, R.; Shehan, B.P.; Russell, P.; Mountford, C.E.; Sorrell, T.C. Cryptococcomas Distinguished from Gliomas with MR Spectroscopy: An Experimental Rat and Cell Culture Study. Radiology 2001, 220, 122–128. [Google Scholar] [CrossRef]
- Directive 2010/63/EU of the European Parliament and of the Council of 22 September 2010 on the protection of animals used for scientific purposes Text with EEA relevance. Off. J. EU 2010, 276, 33–79.
- Navarro, K.L.; Huss, M.; Smith, J.C.; Sharp, P.; Marx, J.O.; Pacharinsak, C. Mouse Anesthesia: The Art and Science. ILAR J. 2021, 62, 238–273. [Google Scholar] [CrossRef]
- Pearson, K. On Lines and Planes of Closest Fit to Systems of Points in Space. Lond. Edinb. Dublin Philos. Mag. J. Sci. 1901, 2, 559–572. [Google Scholar] [CrossRef]
- Jolliffe, I.T.; Cadima, J. Principal Component Analysis: A Review and Recent Developments. Philos. Trans. R. Soc. A Math. Phys. Eng. Sci. 2016, 374, 20150202. [Google Scholar] [CrossRef]
- Kwon-Chung, K.J.; Fraser, J.A.; Doering, T.L.; Wang, Z.A.; Janbon, G.; Idnurm, A.; Bahn, Y.-S. Cryptococcus neoformans and Cryptococcus gattii, the Etiologic Agents of Cryptococcosis. Cold Spring Harb. Perspect. Med. 2014, 4, a019760. [Google Scholar] [CrossRef] [PubMed]
- Lin, X.; Heitman, J. The Biology of the Cryptococcus neoformans Species Complex. Annu. Rev. Microbiol. 2006, 60, 69–105. [Google Scholar] [CrossRef] [PubMed]
- Hagen, F.; Khayhan, K.; Theelen, B.; Kolecka, A.; Polacheck, I.; Sionov, E.; Falk, R.; Parnmen, S.; Lumbsch, H.T.; Boekhout, T. Recognition of Seven Species in the Cryptococcus gattii/Cryptococcus neoformans Species Complex. Fungal Genet. Biol. 2015, 78, 16–48. [Google Scholar] [CrossRef]
- Saidykhan, L.; Onyishi, C.U.; May, R.C. The Cryptococcus gattii Species Complex: Unique Pathogenic Yeasts with Understudied Virulence Mechanisms. PLoS Negl. Trop. Dis. 2022, 16, e0010916. [Google Scholar] [CrossRef]
- Margaret Cheng, H.L.; Stikov, N.; Ghugre, N.R.; Wright, G.A. Practical Medical Applications of Quantitative MR Relaxometry. J. Magn. Reson. Imaging 2012, 36, 805–824. [Google Scholar] [CrossRef]
- Drake-Pérez, M.; Boto, J.; Fitsiori, A.; Lovblad, K.; Vargas, M.I. Clinical Applications of Diffusion Weighted Imaging in Neuroradiology. Insights Imaging 2018, 9, 535–547. [Google Scholar] [CrossRef]
- Patterson, D.M.; Padhani, A.R.; Collins, D.J. Technology Insight: Water Diffusion MRI—A Potential New Biomarker of Response to Cancer Therapy. Nat. Clin. Pract. Oncol. 2008, 5, 220–233. [Google Scholar] [CrossRef] [PubMed]
- Van der Perren, A.; Toelen, J.; Casteels, C.; Macchi, F.; Van Rompuy, A.S.; Sarre, S.; Casadei, N.; Nuber, S.; Himmelreich, U.; Osorio Garcia, M.I.; et al. Longitudinal Follow-up and Characterization of a Robust Rat Model for Parkinson’s Disease Based on Overexpression of Alpha-Synuclein with Adeno-Associated Viral Vectors. Neurobiol. Aging 2015, 36, 1543–1558. [Google Scholar] [CrossRef] [PubMed]
- Leten, C.; Roobrouck, V.D.; Struys, T.; Burns, T.C.; Dresselaers, T.; Vande Velde, G.; Santermans, J.; Lo Nigro, A.; Ibrahimi, A.; Gijsbers, R.; et al. Controlling and Monitoring Stem Cell Safety in Vivo in an Experimental Rodent Model. Stem Cells 2014, 32, 2833–2844. [Google Scholar] [CrossRef]
- Poelmans, J.; Himmelreich, U.; Vanherp, L.; Zhai, L.; Hillen, A.; Holvoet, B.; Belderbos, S.; Brock, M.; Maertens, J.; Vande Velde, G.; et al. A Multimodal Imaging Approach Enables In Vivo Assessment of Antifungal Treatment in a Mouse Model of Invasive Pulmonary Aspergillosis. Antimicrob. Agents Chemother. 2018, 62, e00240-18. [Google Scholar] [CrossRef]
- Engelthaler, D.M.; Hicks, N.D.; Gillece, J.D.; Roe, C.C.; Schupp, J.M.; Driebe, E.M.; Gilgado, F.; Carriconde, F.; Trilles, L.; Firacative, C.; et al. Cryptococcus gattii in North American Pacific Northwest: Whole-Population Genome Analysis Provides Insights into Species Evolution and Dispersal. mBio 2014, 5, e01464-14. [Google Scholar] [CrossRef]
- Fernandes, K.E.; Dwyer, C.; Campbell, L.T.; Carter, D.A. Species in the Cryptococcus gattii Complex Differ in Capsule and Cell Size following Growth under Capsule-Inducing Conditions. mSphere 2016, 1, e00350-16. [Google Scholar] [CrossRef] [PubMed]






| Species | Isolate | Molecular Type | Origin |
|---|---|---|---|
| CN | WM 148 | VN I | Clinical |
| CN | WM 626 | VN II | Clinical |
| CN | WM 628 | VN III | Clinical |
| CN | WM 629 | VN IV | Clinical |
| CG | WM 179 | VG I | Clinical |
| CG | WM 04.71 | VG II | Veterinarian |
| CG | WM 183 | VG III | Clinical |
| CG | WM 779 | VG IV | Veterinarian |
| Score | Condition | Related Behavior |
|---|---|---|
| 5 | Alert | Rearing, normal gait, normal exploration, nesting |
| 4 | Lethargy | Reduced grooming, but active/responsive/exploring |
| 3 | Reduced activity | Movement only when prodded, poor hygiene |
| 2 | Moribund | Hunchback, irregular or unstable gait, eye discharge together with photophobia, hydrocephaly |
| 1 | Morbid | Respiratory distress, inactive, immobile, unable to right self, >20% weight loss |
| T2-Weighted Anatomical | T2-Weighted Anatomical | T2 Mapping | ADC Mapping | 1H MRS | |
|---|---|---|---|---|---|
| Orientation | Coronal | Axial | Axial | Axial | 3D |
| MR sequence | RARE | RARE | MSME | PGSE | PRESS |
| RARE factor | 8 | 8 | |||
| TR/TE effective (ms) | 2500/42 | 3000/31.2 | 3000/… | 1000/30 | 2000/20 |
| Number of slices | 9 | 24 | 24 | 24 | 1 |
| Slice thickness (mm) | 0.5 | 0.5 | 0.5 | 0.5 | 2 |
| FOV (cm) | 2 × 2 | 2 × 2 | 2 × 2 | 2 × 2 | 0.2 × 0.2 × 0.2 |
| In-plane resolution (mm2) | 200 | 200 | 200 | 200 | / |
| Acquisition time | 45 s | 2 min 30 s | 6 min 40 s | 8 min 56 s | 8 min 54 s |
| Sequence-specific details | 10 TEs from 10 to 100 ms with 10 ms increments | 3 b-values: 150, 500 and 1250 s/mm2 | 256 averages, VAPOR water-suppression |
| Fixed Effects (Type III) | p Value | p Value Summary | Statistically Significant (p < 0.05)? | F (DFn, DFd) |
|---|---|---|---|---|
| Time | <0.0001 | **** | Yes | F (9, 60) = 19.30 |
| Molecular type | 0.1959 | ns | No | F (6, 21) = 1.602 |
Disclaimer/Publisher’s Note: The statements, opinions and data contained in all publications are solely those of the individual author(s) and contributor(s) and not of MDPI and/or the editor(s). MDPI and/or the editor(s) disclaim responsibility for any injury to people or property resulting from any ideas, methods, instructions or products referred to in the content. |
© 2024 by the authors. Licensee MDPI, Basel, Switzerland. This article is an open access article distributed under the terms and conditions of the Creative Commons Attribution (CC BY) license (https://creativecommons.org/licenses/by/4.0/).
Share and Cite
Musetta, L.; Helsper, S.; Roosen, L.; Maes, D.; Croitor Sava, A.; Vanherp, L.; Gsell, W.; Vande Velde, G.; Lagrou, K.; Meyer, W.; et al. Quantitative MRI of a Cerebral Cryptococcoma Mouse Model for In Vivo Distinction between Different Cryptococcal Molecular Types. J. Fungi 2024, 10, 593. https://doi.org/10.3390/jof10080593
Musetta L, Helsper S, Roosen L, Maes D, Croitor Sava A, Vanherp L, Gsell W, Vande Velde G, Lagrou K, Meyer W, et al. Quantitative MRI of a Cerebral Cryptococcoma Mouse Model for In Vivo Distinction between Different Cryptococcal Molecular Types. Journal of Fungi. 2024; 10(8):593. https://doi.org/10.3390/jof10080593
Chicago/Turabian StyleMusetta, Luigi, Shannon Helsper, Lara Roosen, Dries Maes, Anca Croitor Sava, Liesbeth Vanherp, Willy Gsell, Greetje Vande Velde, Katrien Lagrou, Wieland Meyer, and et al. 2024. "Quantitative MRI of a Cerebral Cryptococcoma Mouse Model for In Vivo Distinction between Different Cryptococcal Molecular Types" Journal of Fungi 10, no. 8: 593. https://doi.org/10.3390/jof10080593
APA StyleMusetta, L., Helsper, S., Roosen, L., Maes, D., Croitor Sava, A., Vanherp, L., Gsell, W., Vande Velde, G., Lagrou, K., Meyer, W., & Himmelreich, U. (2024). Quantitative MRI of a Cerebral Cryptococcoma Mouse Model for In Vivo Distinction between Different Cryptococcal Molecular Types. Journal of Fungi, 10(8), 593. https://doi.org/10.3390/jof10080593

