Ultrasound Improves Gallbladder Contraction Function: A Non-Invasive Experimental Validation Using Small Animals
Abstract
1. Introduction
2. Materials and Methods
2.1. Animal and Experimental Design
2.2. Acoustic Field Characterization
- -
- Peak-to-peak sound pressure: 0.56 MPa.
- -
- Hydrophone voltage: 624 mVpp.
- -
- Effective radiated acoustic power: 2.67 W.
- -
- Spatially averaged effective intensity: 0.277 W/cm2.
2.3. LIPUS Radiation
2.4. Ultrasound Image
2.5. Nuclear Medicine Image
2.6. Measurement of Force in Gallbladder Smooth Muscle
2.7. Histological Analysis
2.8. Immunofluorescence Staining Analysis
2.9. Ca2+ Image
2.10. Protein Extraction and Western Blot Analysis
2.11. Statistical Analysis
3. Results
3.1. Evaluation of Injury in Irradiated Areas
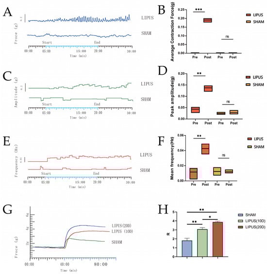
3.2. The Impact of LIPUS on Gallbladder Contraction
3.3. Hepatocholescintigraphy
3.4. Gallbladder Muscle Strip Contraction Experiment
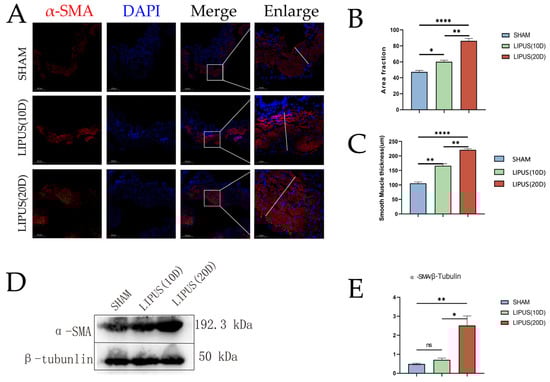
3.5. LIPUS Affects Gallbladder Smooth Muscle Layer
3.6. Calcium Ion Fluorescence Intensity in Gallbladder Smooth Muscle Cells
4. Discussion
5. Conclusions
Supplementary Materials
Author Contributions
Funding
Institutional Review Board Statement
Informed Consent Statement
Data Availability Statement
Acknowledgments
Conflicts of Interest
References
- van Erpecum, K.J.; van Berge Henegouwen, G.P.; Stolk, M.F.; Hopman, W.P.; Jansen, J.B.; Lamers, C.B. Fasting gallbladder volume, postprandial emptying and cholecystokinin release in gallstone patients and normal subjects. J. Hepatol. 1992, 14, 194–202. [Google Scholar] [CrossRef] [PubMed]
- Patel, H.; Jepsen, J. Gallstone Disease: Common Questions and Answers. Am. Fam. Physician 2024, 109, 518–524. [Google Scholar]
- Lavoie, B.; Nausch, B.; Zane, E.A.; Leonard, M.R.; Balemba, O.B.; Bartoo, A.C.; Wilcox, R.; Nelson, M.T.; Carey, M.C.; Mawe, G.M. Disruption of gallbladder smooth muscle function is an early feature in the development of cholesterol gallstone disease. Neurogastroenterol. Motil. 2012, 24, e313–e324. [Google Scholar] [CrossRef]
- Colecchia, A.; Sandri, L.; Bacchi-Reggiani, M.L.; Portincasa, P.; Palasciano, G.; Mazzella, G.; Roda, E.; Festi, D. Is it possible to predict the clinical course of gallstone disease? Usefulness of gallbladder motility evaluation in a clinical setting. Am. J. Gastroenterol. 2006, 101, 2576–2581; quiz 2672. [Google Scholar] [CrossRef] [PubMed]
- Tong, K.; Jing, C.; Wang, T.; Liu, K.; Guo, W.; Zhang, Z. The roles of metal ions in gallstones formation. Asian J. Surg. 2024. [Google Scholar] [CrossRef] [PubMed]
- Gutt, C.; Schläfer, S.; Lammert, F. The Treatment of Gallstone Disease. Dtsch. Arztebl. Int. 2020, 117, 148–158. [Google Scholar] [CrossRef]
- Xin, Z.; Lin, G.; Lei, H.; Lue, T.F.; Guo, Y. Clinical applications of low-intensity pulsed ultrasound and its potential role in urology. Transl. Androl. Urol. 2016, 5, 255–266. [Google Scholar] [CrossRef]
- Kim, E.D.; Won, Y.H.; Park, S.H.; Seo, J.H.; Kim, D.S.; Ko, M.H.; Kim, G.W. Efficacy and Safety of a Stimulator Using Low-Intensity Pulsed Ultrasound Combined with Transcutaneous Electrical Nerve Stimulation in Patients with Painful Knee Osteoarthritis. Pain Res. Manag. 2019, 2019, 7964897. [Google Scholar] [CrossRef]
- Ren, Y.; Zhu, Y.; Liu, L.; Yu, T.; Dong, X. Ultrasound induces contraction of the bladder smooth muscle. Int. Urol. Nephrol. 2016, 48, 1229–1236. [Google Scholar] [CrossRef]
- Tang, L.; Wu, T.; Zhou, Y.; Zhong, Y.; Sun, L.; Guo, J.; Fan, X.; Ta, D. Study on synergistic effects of carboxymethyl cellulose and LIPUS for bone tissue engineering. Carbohydr. Polym. 2022, 286, 119278. [Google Scholar] [CrossRef]
- Sun, L.; An, S.; Zhang, Z.; Zhou, Y.; Yu, Y.; Ma, Z.; Fan, X.; Tang, L.; Guo, J. Molecular and Metabolic Mechanism of Low-Intensity Pulsed Ultrasound Improving Muscle Atrophy in Hindlimb Unloading Rats. Int. J. Mol. Sci. 2021, 22, 12112. [Google Scholar] [CrossRef] [PubMed]
- Li, X.; Zhong, Y.; Zhou, W.; Song, Y.; Li, W.; Jin, Q.; Gao, T.; Zhang, L.; Xie, M. Low-intensity pulsed ultrasound (LIPUS) enhances the anti-inflammatory effects of bone marrow mesenchymal stem cells (BMSCs)-derived extracellular vesicles. Cell. Mol. Biol. Lett. 2023, 28, 9. [Google Scholar] [CrossRef] [PubMed]
- Truong, T.T.; Chiu, W.T.; Lai, Y.S.; Huang, H.; Jiang, X.; Huang, C.C. Ca2+ signaling-mediated low-intensity pulsed ultrasound-induced proliferation and activation of motor neuron cells. Ultrasonics 2022, 124, 106739. [Google Scholar] [CrossRef] [PubMed]
- Salgarella, A.R.; Cafarelli, A.; Ricotti, L.; Capineri, L.; Dario, P.; Menciassi, A. Optimal Ultrasound Exposure Conditions for Maximizing C2C12 Muscle Cell Proliferation and Differentiation. Ultrasound Med. Biol. 2017, 43, 1452–1465. [Google Scholar] [CrossRef]
- He, Z.; Liu, Q.; Yang, R.; Zhou, Y.; Liu, X.; Deng, H.; Cong, H.; Liu, Y.; Liao, L. Low-Intensity Ultrasound Tibial Nerve Stimulation Suppresses Bladder Activity in Rats. Neuromodulation 2025, 28, 95–102. [Google Scholar] [CrossRef]
- Han, N.; Cheng, S.; Jin, Y.; Li, G.; Wang, H.; Jin, L. Low-intensity pulsed ultrasound combined with ST36 modulate gastric smooth muscle contractile marker expression via RhoA/Rock and MALAT1/miR-449a/DLL1 signaling in diabetic rats. Neurogastroenterol. Motil. 2024, 36, e14843. [Google Scholar] [CrossRef]
- Chen, F.; Guo, R.; Chen, T.; Liu, L.; Ding, F.; Zhao, G.; Zhang, B. The Therapeutic Potential of Low-Intensity Pulsed Ultrasound in Enhancing Gallbladder Function and Reducing Inflammation in Cholesterol Gallstone Disease. Bioengineering 2025, 12, 34. [Google Scholar] [CrossRef]
- Rai, M.; Paudel, N.; Sakhrie, M.; Gemmati, D.; Khan, I.A.; Tisato, V.; Kanase, A.; Schulz, A.; Singh, A.V. Perspective on Quantitative Structure–Toxicity Relationship (QSTR) Models to Predict Hepatic Biotransformation of Xenobiotics. Livers 2023, 3, 448–462. [Google Scholar] [CrossRef]
- Cay, A.; Imamoğlu, M.; Sarihan, H.; Ahmetoğlu, A. Ultrasonographic evaluation of fatty meal stimulated gallbladder contraction in the diagnosis of biliary dyskinesia in children. Acta Paediatr. 2006, 95, 838–842. [Google Scholar] [CrossRef]
- Ziessman, H.A. Hepatobiliary scintigraphy in 2014. J. Nucl. Med. 2014, 55, 967–975. [Google Scholar] [CrossRef]
- Tseng, J.; Chen, Y.; McDonald, C. Biliary Dyskinesia and Hyperkinesis. Surg. Clin. N. Am. 2024, 104, 1191–1201. [Google Scholar] [CrossRef] [PubMed]
- Das, S.; Lal, S.B.; Venkatesh, V.; Bhattacharya, A.; Saxena, A.; Thapa, B.R.; Rana, S.V. Gallbladder motility in children with celiac disease before and after gluten-free diet. Ann. Gastroenterol. 2021, 34, 385–391. [Google Scholar] [CrossRef] [PubMed]
- Jie, H.W.; Jie, W.; Jianxiong, M.; Xin, Z.; Runnan, X.; Yijia, F.; Bodong, L.; Jie, H. Mechanism of denervation muscle atrophy mediated by Ach/p38/MAPK pathway in rats with erectile dysfunction caused by nerve injury. Exp. Cell Res. 2024, 442, 114283. [Google Scholar] [CrossRef] [PubMed]
- Petkov, G.V.; Balemba, O.B.; Nelson, M.T.; Mawe, G.M. Identification of a spontaneously active, Na+-permeable channel in guinea pig gallbladder smooth muscle. Am. J. Physiol. Gastrointest. Liver Physiol. 2005, 289, G501–G507. [Google Scholar] [CrossRef]
- Zhang, L.; Liu, X.; Gao, L.; Ji, Y.; Wang, L.; Zhang, C.; Dai, L.; Liu, J.; Ji, Z. Activation of Piezo1 by ultrasonic stimulation and its effect on the permeability of human umbilical vein endothelial cells. Biomed. Pharmacother. 2020, 131, 110796. [Google Scholar] [CrossRef]
- Rompe, J.D.; Kirkpatrick, C.J.; Küllmer, K.; Schwitalle, M.; Krischek, O. Dose-related effects of shock waves on rabbit tendo Achillis. A sonographic and histological study. J. Bone Jt. Surg. Br. 1998, 80, 546–552. [Google Scholar] [CrossRef]
- Wang, J.; Ren, L.; Liu, X.; Xu, W.; Liu, M.; Hu, P.; Wang, T.; Liu, J.; Ling, Q. Transcriptomics Reveals Molecular Features of the Bilateral Pelvic Nerve Injury Rat Model of Detrusor Underactivity. Biomolecules 2023, 13, 1260. [Google Scholar] [CrossRef]
- Burks, S.R.; Lorsung, R.M.; Nagle, M.E.; Tu, T.W.; Frank, J.A. Focused ultrasound activates voltage-gated calcium channels through depolarizing TRPC1 sodium currents in kidney and skeletal muscle. Theranostics 2019, 9, 5517–5531. [Google Scholar] [CrossRef]
- Zhong, X.; Fu, J.; Song, K.; Xue, N.; Gong, R.; Sun, D.; Luo, H.; He, W.; Pan, X.; Shen, B.; et al. The role of TRPP2 in agonist-induced gallbladder smooth muscle contraction. Sci. China Life Sci. 2016, 59, 409–416. [Google Scholar] [CrossRef]
- Przystupski, D.; Ussowicz, M. Landscape of Cellular Bioeffects Triggered by Ultrasound-Induced Sonoporation. Int. J. Mol. Sci. 2022, 23, 11222. [Google Scholar] [CrossRef]
- Zhong, X.; Wu, F.; Gao, W.; Hu, J.; Shen, B.; Zhong, K.; Peng, J.; Zhang, C.; Zhang, C. Effects of Extracellular Matrix Changes Induced by a High-Fat Diet on Gallbladder Smooth Muscle Dysfunction. FBL 2024, 29, 401. [Google Scholar] [CrossRef] [PubMed]
- Keshavarz, M.; Ruppert, A.L.; Meiners, M.; Poharkar, K.; Liu, S.; Mahmoud, W.; Winterberg, S.; Hartmann, P.; Mermer, P.; Perniss, A.; et al. Bitter tastants relax the mouse gallbladder smooth muscle independent of signaling through tuft cells and bitter taste receptors. Sci. Rep. 2024, 14, 18447. [Google Scholar] [CrossRef]
- Housset, C.; Chretien, Y.; Debray, D.; Chignard, N. Functions of the Gallbladder. Compr. Physiol. 2016, 6, 1549–1577. [Google Scholar] [CrossRef] [PubMed]
- Portincasa, P.; Di Ciaula, A.; Vendemiale, G.; Palmieri, V.; Moschetta, A.; Vanberge-Henegouwen, G.P.; Palasciano, G. Gallbladder motility and cholesterol crystallization in bile from patients with pigment and cholesterol gallstones. Eur. J. Clin. Investig. 2000, 30, 317–324. [Google Scholar] [CrossRef] [PubMed]
- Yi, S.Q.; Ohta, T.; Tsuchida, A.; Terayama, H.; Naito, M.; Li, J.; Wang, H.X.; Yi, N.; Tanaka, S.; Itoh, M. Surgical anatomy of innervation of the gallbladder in humans and Suncus murinus with special reference to morphological understanding of gallstone formation after gastrectomy. World J. Gastroenterol. 2007, 13, 2066–2071. [Google Scholar] [CrossRef]
- Fang, X.; Bogdanov, V.; Davis, J.P.; Kekenes-Huskey, P.M. Molecular Insights into the MLCK Activation by CaM. J. Chem. Inf. Model. 2023, 63, 7487–7498. [Google Scholar] [CrossRef]
- Rastogi, A.; Slivka, A.; Moser, A.J.; Wald, A. Controversies concerning pathophysiology and management of acalculous biliary-type abdominal pain. Dig. Dis. Sci. 2005, 50, 1391–1401. [Google Scholar] [CrossRef]
- Morris-Stiff, G.; Falk, G.; Kraynak, L.; Rosenblatt, S. The cholecystokin provocation HIDA test: Recreation of symptoms is superior to ejection fraction in predicting medium-term outcomes. J. Gastrointest. Surg. 2011, 15, 345–349. [Google Scholar] [CrossRef]
- Kaoutzanis, C.; Davies, E.; Leichtle, S.W.; Welch, K.B.; Winter, S.; Lampman, R.M.; Arneson, W. Abdominal ultrasound versus hepato-imino diacetic acid scan in diagnosing acute cholecystitis—What is the real benefit? J. Surg. Res. 2014, 188, 44–52. [Google Scholar] [CrossRef]
- Xu, M.; Wang, L.; Wu, S.; Dong, Y.; Chen, X.; Wang, S.; Li, X.; Zou, C. Review on experimental study and clinical application of low-intensity pulsed ultrasound in inflammation. Quant. Imaging Med. Surg. 2021, 11, 443–462. [Google Scholar] [CrossRef]
- Wozniak, M.A.; Chen, C.S. Mechanotransduction in development: A growing role for contractility. Nat. Rev. Mol. Cell Biol. 2009, 10, 34–43. [Google Scholar] [CrossRef] [PubMed]
- Fleischman, A.; Vecchio, C.; Sunny, Y.; Bawiec, C.R.; Lewin, P.A.; Kresh, J.Y.; Kohut, A.R. Ultrasound-induced modulation of cardiac rhythm in neonatal rat ventricular cardiomyocytes. J. Appl. Physiol. 2015, 118, 1423–1428. [Google Scholar] [CrossRef] [PubMed][Green Version]
- Gwak, S.J.; Bhang, S.H.; Kim, I.K.; Kim, S.S.; Cho, S.W.; Jeon, O.; Yoo, K.J.; Putnam, A.J.; Kim, B.S. The effect of cyclic strain on embryonic stem cell-derived cardiomyocytes. Biomaterials 2008, 29, 844–856. [Google Scholar] [CrossRef] [PubMed]
- Kada, K.; Yasui, K.; Naruse, K.; Kamiya, K.; Kodama, I.; Toyama, J. Orientation change of cardiocytes induced by cyclic stretch stimulation: Time dependency and involvement of protein kinases. J. Mol. Cell. Cardiol. 1999, 31, 247–259. [Google Scholar] [CrossRef]
- Sun, Z. Low intensity pulsed ultrasound information technology intervention in diagnosis and prediction of Muscle Atrophy. Pak. J. Med. Sci. 2021, 37, 1569–1573. [Google Scholar] [CrossRef]
- Lei, H.; Xin, H.; Guan, R.; Xu, Y.; Li, H.; Tian, W.; Wang, L.; Gao, Z.; Guo, Y.; Lue, T.F.; et al. Low-intensity Pulsed Ultrasound Improves Erectile Function in Streptozotocin-induced Type I Diabetic Rats. Urology 2015, 86, e1211–e1248. [Google Scholar] [CrossRef]
- Qin, H.; Luo, Z.; Sun, Y.; He, Z.; Qi, B.; Chen, Y.; Wang, J.; Li, C.; Lin, W.; Han, Z.; et al. Low-intensity pulsed ultrasound promotes skeletal muscle regeneration via modulating the inflammatory immune microenvironment. Int. J. Biol. Sci. 2023, 19, 1123–1145. [Google Scholar] [CrossRef]
- Duan, H.; Chen, S.; Mai, X.; Fu, L.; Huang, L.; Xiao, L.; Liao, M.; Chen, H.; Liu, G.; Xie, L. Low-intensity pulsed ultrasound (LIPUS) promotes skeletal muscle regeneration by regulating PGC-1α/AMPK/GLUT4 pathways in satellite cells/myoblasts. Cell. Signal. 2024, 117, 111097. [Google Scholar] [CrossRef]
- Marcotulli, M.; Barbetta, A.; Scarpa, E.; Bini, F.; Marinozzi, F.; Ruocco, G.; Casciola, C.M.; Scognamiglio, C.; Carugo, D.; Cidonio, G. Jingle Cell Rock: Steering Cellular Activity With Low-Intensity Pulsed Ultrasound (LIPUS) to Engineer Functional Tissues in Regenerative Medicine. Ultrasound Med. Biol. 2024, 50, 1973–1986. [Google Scholar] [CrossRef]






Disclaimer/Publisher’s Note: The statements, opinions and data contained in all publications are solely those of the individual author(s) and contributor(s) and not of MDPI and/or the editor(s). MDPI and/or the editor(s) disclaim responsibility for any injury to people or property resulting from any ideas, methods, instructions or products referred to in the content. |
© 2025 by the authors. Licensee MDPI, Basel, Switzerland. This article is an open access article distributed under the terms and conditions of the Creative Commons Attribution (CC BY) license (https://creativecommons.org/licenses/by/4.0/).
Share and Cite
Guo, R.; Chen, T.; Ding, F.; Liu, L.-P.; Chen, F.; Zhao, G.; Zhang, B. Ultrasound Improves Gallbladder Contraction Function: A Non-Invasive Experimental Validation Using Small Animals. Bioengineering 2025, 12, 716. https://doi.org/10.3390/bioengineering12070716
Guo R, Chen T, Ding F, Liu L-P, Chen F, Zhao G, Zhang B. Ultrasound Improves Gallbladder Contraction Function: A Non-Invasive Experimental Validation Using Small Animals. Bioengineering. 2025; 12(7):716. https://doi.org/10.3390/bioengineering12070716
Chicago/Turabian StyleGuo, Run, Tian Chen, Fan Ding, Li-Ping Liu, Fang Chen, Gang Zhao, and Bo Zhang. 2025. "Ultrasound Improves Gallbladder Contraction Function: A Non-Invasive Experimental Validation Using Small Animals" Bioengineering 12, no. 7: 716. https://doi.org/10.3390/bioengineering12070716
APA StyleGuo, R., Chen, T., Ding, F., Liu, L.-P., Chen, F., Zhao, G., & Zhang, B. (2025). Ultrasound Improves Gallbladder Contraction Function: A Non-Invasive Experimental Validation Using Small Animals. Bioengineering, 12(7), 716. https://doi.org/10.3390/bioengineering12070716

