Using a Neural Network Architecture for the Prediction of Neurologic Outcome for Out-of-Hospital Cardiac Arrests Using Hospital Level Variables and Novel Physiologic Markers
Abstract
1. Introduction
2. Materials and Methods
2.1. Data Source and Inclusion Criteria
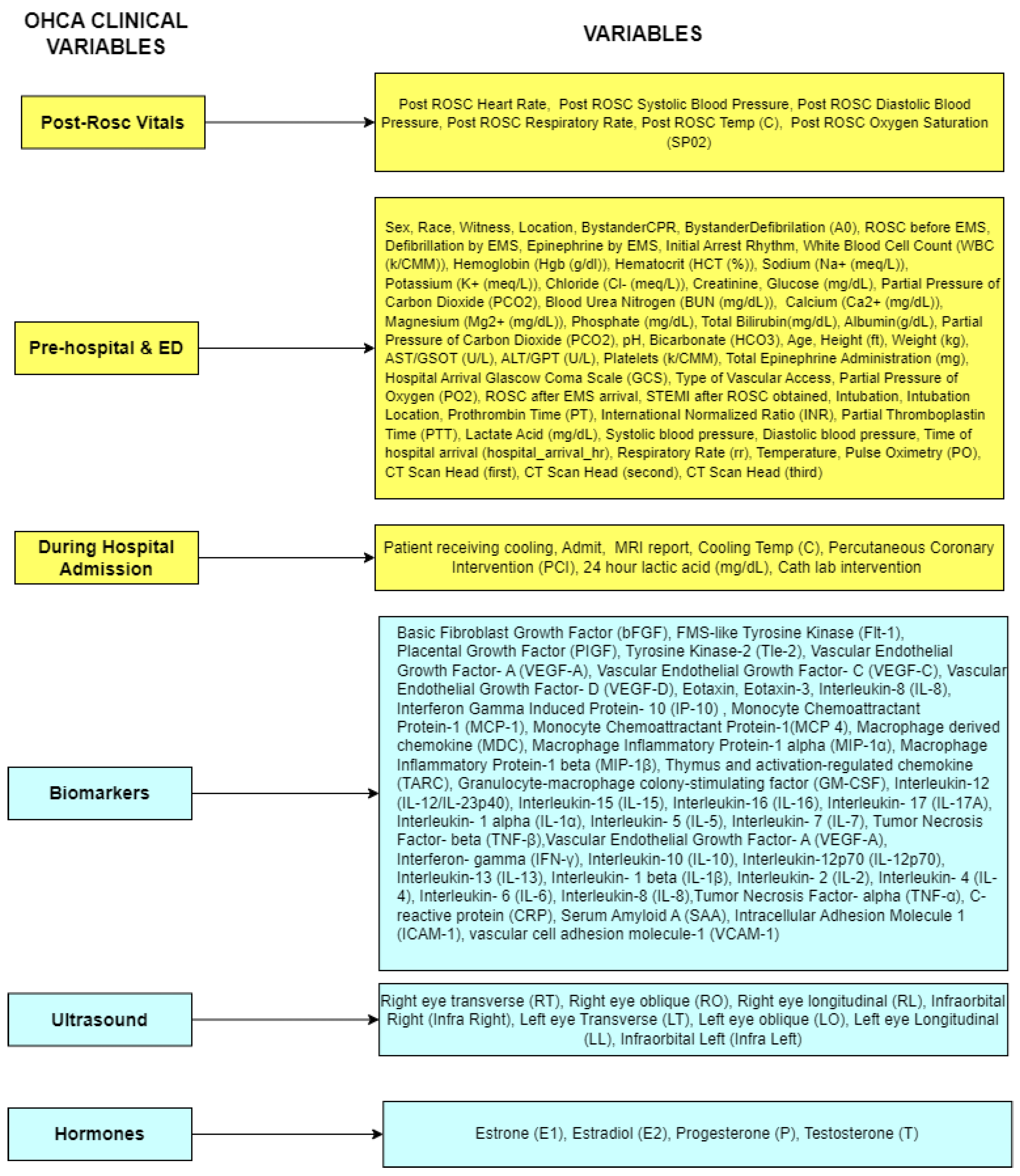
2.2. Clinical Variables
2.3. Ocular Ultrasound
2.4. Variable Grouping
2.5. 1, 6, and 24 h CPC Score Prediction
2.6. Baseline Model Development
2.7. Variable Impacts
2.8. Evaluation Metrics
3. Results
3.1. Cohort Characteristics Model Completion
3.2. Proposed and Baseline Models Performance
3.3. Random Forest Important Variables
3.4. SHAP Value Analysis
4. Discussion
4.1. Summary of the Model Compilation
4.2. Study Limitations
5. Conclusions
Author Contributions
Funding
Institutional Review Board Statement
Informed Consent Statement
Data Availability Statement
Conflicts of Interest
Abbreviations
| OHCA | Out-of-hospital cardiac arrest |
| NN | Neural Network |
| DREAM | Decay Replay Mining |
| HF | Heart Failure |
| IFN | Interferon Gamma |
| TARC | Thymus and Activation-Regulated Chemokine |
| ROSC | Return of Spontaneous Circulation |
| CPC score | Cerebral Performance Category score is a measure of neurologic outcome |
Appendix A

References
- Theis, J.; Galanter, W.L.; Boyd, A.D.; Darabi, H. Improving the In-Hospital Mortality Prediction of Diabetes ICU Patients Using a Process Mining/Deep Learning Architecture. IEEE J. Biomed. Health Inform. 2022, 26, 388–399. [Google Scholar] [CrossRef]
- Pishgar, M.; Harford, S.; Theis, J.; Galanter, W.; Rodríguez-Fernández, J.M.; Chaisson, L.H.; Zhang, Y.; Trotter, A.; Kochendorfer, K.M.; Boppana, A.; et al. A process mining-deep learning approach to predict survival in a cohort of hospitalized COVID-19 patients. BMC Med. Inform. Decis. Mak. 2022, 22, 194. [Google Scholar] [CrossRef]
- Pishgar, M.; Razo, M.; Theis, J.; Darabi, H. Process Mining Model to Predict Mortality in Paralytic Ileus Patients. In Proceedings of the 2021 International Conference on Cyber-Physical Social Intelligence (ICCSI), Beijing, China, 18–20 December 2021; pp. 1–6. [Google Scholar] [CrossRef]
- Pishgar, M.; Theis, J.; Del Rios, M.; Ardati, A.; Anahideh, H.; Darabi, H. Prediction of unplanned 30-day readmission for ICU patients with heart failure. BMC Med. Inform. Decis. Mak. 2022, 22, 117. [Google Scholar] [CrossRef]
- Berdowski, J.; Berg, R.A.; Tijssen, J.G.; Koster, R.W. Global incidences of out of-hospital cardiac arrest and survival rates: Systematic review of 67 prospective studies. Resuscitation 2010, 81, 1479–1487. [Google Scholar] [CrossRef]
- Centers for Disease Control and Prevention. National Vital Statistics Reports, 29 December 2011. Available online: http://www.cdc.gov/nchs/data/nvsr/nvsr60/nvsr60_03.pdf (accessed on 31 October 2012).
- McNally, B.; Robb, R.; Mehta, M.; Vellano, K.; Valderrama, A.L.; Yoon, P.W.; Sasson, C.; Crouch, A.; Perez, A.B.; Merritt, R.; et al. Out-of-hospital cardiac arrest surveillance—Cardiac Arrest Registry to Enhance Survival (CARES), United States, October 1, 2005–December 31, 2010. MMWR Surveill Summ. 2011, 60, 1–19. [Google Scholar] [PubMed]
- Lee, S.H.; Jong, Y. Diagnostic performance of optic nerve sheath diameter for predicting neurologic outcome in post-cardiac arrest patients: A systematic review and meta-analysis. Resuscitation 2019, 138, 59–67. [Google Scholar] [CrossRef]
- Koziarz, A.; Sne, N.; Kegel, F.; Nath, S.; Badhiwala, J.H.; Nassiri, F.; Mansouri, A.; Yang, K.; Zhou, Q.; Rice, T.; et al. Bedside Optic Nerve Ultrasonography for Diagnosing Increased Intracranial Pressure: A Systematic Review and Meta-analysis. Ann. Intern. Med. 2019, 171, 896–905. [Google Scholar] [CrossRef] [PubMed]
- Ramsey, J.; Cooper, J.; Penninx, B.; Bahn, S. Variation in serum biomarkers with sex and female hormonal status: Implications for clinical tests. Sci. Rep. 2016, 6, 26947. [Google Scholar] [CrossRef] [PubMed]
- Kotini-Shah, P.; Pobee, R.; Karfunkle, B.L.; Granado, M.N.; Vanden Hoek, T.L.; Buhimschi, I.A.; Li, J. Sex hormone trajectories and association to outcomes after out-of-hospital cardiac arrest. Resuscitation 2024, 203, 110356. [Google Scholar] [CrossRef]
- Phelps, R.; Dumas, F.; Maynard, C.; Silver, J.; Rea, T. Cerebral Performance Category and long-term prognosis following out-of-hospital cardiac arrest. Crit. Care Med. 2013, 41, 1252–1257. [Google Scholar] [CrossRef] [PubMed]
- Ioffe, S.; Szegedy, C. Batch normalization: Accelerating deep network training by reducing internal covariate shift. In Proceedings of the International Conference on International Conference on Machine Learning, Lille, France, 6–11 July 2015; pp. 448–456. [Google Scholar]
- Kingma, D.P.; Ba, J. Adam: A method for stochastic optimization. arXiv 2015, arXiv:1412.6980. [Google Scholar]
- De Long, E.R.; De Long, D.F.; Clarke-Pearson, D.L. Comparing the areas under two or more correlated receiver operating characteristic curves: A nonparametric approach. Biometrics 1988, 44, 837–845. [Google Scholar] [CrossRef]
- Lundberg, S.M.; Lee, S.I. A unified approach to interpreting model predictions. arXiv 2017, arXiv:1705.07874. [Google Scholar]
- Palczewska, A.; Palczewski, J.; Robinson, R.M.; Neagu, D. Interpreting Random Forest Classification Models Using a Feature Contribution Method; Springer: Cham, Switzerland, 2014. [Google Scholar]
- Theis, J.; Darabi, H. Decay Replay Mining to Predict Next Process Events. IEEE Access 2019, 7, 119787–119803. [Google Scholar] [CrossRef]
- Richardson, E.; Trevizani, R.; Greenbaum, J.A.; Carter, H.; Nielsen, M.; Peters, B. The receiver operating characteristic curve accurately assesses imbalanced datasets. Patterns 2024, 5, 100994. [Google Scholar] [CrossRef] [PubMed]
- Kwon, J.M.; Jeon, K.H.; Kim, H.M.; Kim, M.J.; Lim, S.; Kim, K.-H.; Song, P.S.; Park, J.; Choi, R.K.; Oh, B.-H. Deep-learning-based out-of-hospital cardiac arrest prognostic system to predict clinical outcomes. Resuscitation 2019, 139, 84–91. [Google Scholar] [CrossRef] [PubMed]
- Sauer, M.; Ponader, S.; Engert, A. THE CHEMOKINE CCL17/TARC AS A BIOMARKER IN HODGKIN LYMPHOMA. Hematology 2013, 1, 25–29. [Google Scholar] [CrossRef]






| Characteristics | Training Cohort (N = 74) | Testing Cohort (N = 33) | p-Value |
|---|---|---|---|
| Outcome Variable N (%) | |||
| CPC score 1–2 | 15 (20.3) | 6 (18.2) | 0.804 |
| CPC score 3–5 | 59 (79.7) | 27 (81.8) | 0.804 |
| Demographics | |||
| Age Mean (Std) | 62 (53.0) | 58 (52.0) | 0.838 |
| Sex N (%) | |||
| Female | 37 (50.0) | 11 (33.3) | 0.178 |
| Male | 37 (50.0) | 22 (66.7) | |
| Race N (%) | |||
| White | 20 (27.0) | 7 (21.2) | 0.527 |
| Other | 54 (73.0) | 26 (78.8) | |
| Clinical N (%) | |||
| Bystander CPR | |||
| Yes | 32 (43.3) | 11 (33.3) | 0.339 |
| No | 42 (56.8) | 22 (66.7) | |
| Initial Arrest Rhythm | |||
| Asystole/PEA | 51 (68.9) | 23 (69.7) | 0.937 |
| Ventricular Fibrillation/Ventricular Tachycardia | 23 (31.1) | 10 (30.3) |
| Model | AUC Test Set Score |
|---|---|
| Model 5 | 0.924 |
| Model 18 | 0.898 |
| Model 27 | 0.886 |
Disclaimer/Publisher’s Note: The statements, opinions and data contained in all publications are solely those of the individual author(s) and contributor(s) and not of MDPI and/or the editor(s). MDPI and/or the editor(s) disclaim responsibility for any injury to people or property resulting from any ideas, methods, instructions or products referred to in the content. |
© 2025 by the authors. Licensee MDPI, Basel, Switzerland. This article is an open access article distributed under the terms and conditions of the Creative Commons Attribution (CC BY) license (https://creativecommons.org/licenses/by/4.0/).
Share and Cite
Razo, M.; Kotini, P.; Li, J.; Khosla, S.; Buhimschi, I.A.; Hoek, T.V.; Rios, M.D.; Darabi, H. Using a Neural Network Architecture for the Prediction of Neurologic Outcome for Out-of-Hospital Cardiac Arrests Using Hospital Level Variables and Novel Physiologic Markers. Bioengineering 2025, 12, 124. https://doi.org/10.3390/bioengineering12020124
Razo M, Kotini P, Li J, Khosla S, Buhimschi IA, Hoek TV, Rios MD, Darabi H. Using a Neural Network Architecture for the Prediction of Neurologic Outcome for Out-of-Hospital Cardiac Arrests Using Hospital Level Variables and Novel Physiologic Markers. Bioengineering. 2025; 12(2):124. https://doi.org/10.3390/bioengineering12020124
Chicago/Turabian StyleRazo, Martha, Pavitra Kotini, Jing Li, Shaveta Khosla, Irina A. Buhimschi, Terry Vanden Hoek, Marina Del Rios, and Houshang Darabi. 2025. "Using a Neural Network Architecture for the Prediction of Neurologic Outcome for Out-of-Hospital Cardiac Arrests Using Hospital Level Variables and Novel Physiologic Markers" Bioengineering 12, no. 2: 124. https://doi.org/10.3390/bioengineering12020124
APA StyleRazo, M., Kotini, P., Li, J., Khosla, S., Buhimschi, I. A., Hoek, T. V., Rios, M. D., & Darabi, H. (2025). Using a Neural Network Architecture for the Prediction of Neurologic Outcome for Out-of-Hospital Cardiac Arrests Using Hospital Level Variables and Novel Physiologic Markers. Bioengineering, 12(2), 124. https://doi.org/10.3390/bioengineering12020124

